Melatonin Inhibits VEGF-Induced Endothelial Progenitor Cell Angiogenesis in Neovascular Age-Related Macular Degeneration
Abstract
1. Introduction
2. Materials and Methods
2.1. Materials
2.2. Cell Culture
2.3. Analysis of the Eyeintegration v1.0 Database
2.4. Migration Assay
2.5. Tube Formation Assay
2.6. Proliferation Assay
2.7. Angiogenesis Protein Array
2.8. Chromatin Immunoprecipitation (ChIP) Assay
2.9. Chick Chorioallantoic Membrane (CAM) Assay
2.10. Matrigel Plug Assay
2.11. Molecular Docking
2.12. Corneal Alkali Burn Model
2.13. Statistical Analysis
3. Results
3.1. Higher Levels of EPC Markers Correlate with AMD Progression
3.2. Melatonin Inhibits VEGF-Promoted Proliferation, Migration, and the Tube Formation of EPCs without Cytotoxicity
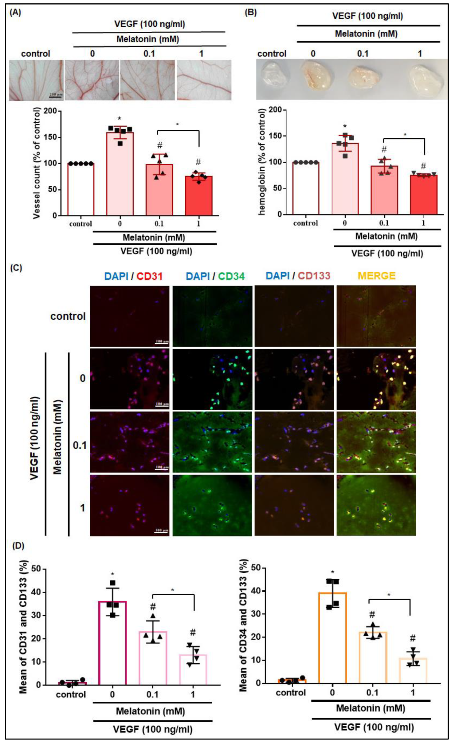
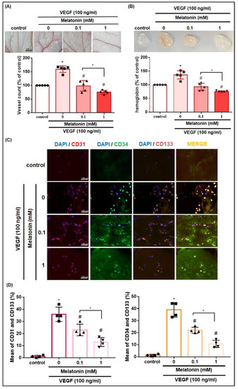
3.3. In Vivo Results Show that Melatonin Inhibits VEGF-Induced EPC Recruitment and Angiogenesis
3.4. Melatonin Inhibits VEGF-Induced Increases in PDGF-BB Expression and EPC Angiogenesis
3.5. Melatonin Reduces VEGF-Induced EPC Angiogenic Functions by Inhibiting the VEGFR2/c-Src/FAK Signaling Pathway
3.6. NF-κB and AP-1 Contribute to Melatonin-Induced Inhibition of EPC Angiogenesis
3.7. Melatonin Treatment Inhibits EPC Angiogenesis in the Corneal Alkali Burn Model
4. Discussion
Supplementary Materials
Author Contributions
Funding
Institutional Review Board Statement
Informed Consent Statement
Data Availability Statement
Acknowledgments
Conflicts of Interest
References
- Ma, Q.; Reiter, R.J.; Chen, Y. Role of melatonin in controlling angiogenesis under physiological and pathological conditions. Angiogenesis 2019, 23, 91–104. [Google Scholar] [CrossRef] [PubMed]
- Wang, Y.; Zhong, Y.; Zhang, L.; Wu, Q.; Tham, Y.; Rim, T.H.; Kithinji, D.M.; Wu, J.; Cheng, C.; Liang, H.; et al. Global Incidence, Progression, and Risk Factors of Age-Related Macular Degeneration and Projection of Disease Statistics in 30 Years: A Modeling Study. Gerontology 2021, 68, 721–735. [Google Scholar] [CrossRef] [PubMed]
- Patel, P.; Sheth, V. New and Innovative Treatments for Neovascular Age-Related Macular Degeneration (nAMD). J. Clin. Med. 2021, 10, 2436. [Google Scholar] [CrossRef] [PubMed]
- Folkman, J. Angiogenesis. Annu. Rev. Med. 2006, 57, 1–18. [Google Scholar] [CrossRef]
- Kahlon, R.; Shapero, J.; Gotlieb, A.I. Angiogenesis in atherosclerosis. Can. J. Cardiol. 1992, 8, 60–64. [Google Scholar]
- Tsai, C.H.; Chen, C.J.; Gong, C.L.; Liu, S.C.; Chen, P.C.; Huang, C.C.; Hu, S.L.; Wang, S.W.; Tang, C.H. CXCL13/CXCR5 axis facilitates endothelial progenitor cell homing and angiogenesis during rheumatoid arthritis progression. Cell Death Dis. 2021, 12, 846. [Google Scholar] [CrossRef]
- Ng, E.W.; Adamis, A.P. Targeting angiogenesis, the underlying disorder in neovascular age-related macular degeneration. Can. J. Ophthalmol. 2005, 40, 352–368. [Google Scholar] [CrossRef]
- Ding, K.; Eaton, L.; Bowley, D.; Rieser, M.; Chang, Q.; Harris, M.C.; Clabbers, A.; Dong, F.; Shen, J.; Hackett, S.F.; et al. Generation and characterization of ABBV642, a dual variable domain immunoglobulin molecule (DVD-Ig) that potently neutralizes VEGF and PDGF-BB and is designed for the treatment of exudative age-related macular degeneration. mAbs 2016, 9, 269–284. [Google Scholar] [CrossRef]
- Li, E.; Donati, S.; Lindsley, K.B.; Krzystolik, M.G.; Virgili, G. Treatment regimens for administration of an-ti-vascular endothelial growth factor agents for neovascular age-related macular degeneration. Cochrane Database Syst. Rev. 2020, 5, CD012208. [Google Scholar]
- Gu, L.; Chen, H.; Tuo, J.; Gao, X.; Chen, L. Inhibition of experimental choroidal neovascularization in mice by an-ti-VEGFA/VEGFR2 or non-specific siRNA. Exp. Eye Res. 2010, 91, 433–439. [Google Scholar] [CrossRef]
- Ricci, F.; Bandello, F.; Navarra, P.; Staurenghi, G.; Stumpp, M.; Zarbin, M. Neovascular Age-Related Macular De-generation: Therapeutic Management and New-Upcoming Approaches. Int. J. Mol. Sci. 2020, 21, 8242. [Google Scholar] [CrossRef]
- Asahara, T.; Masuda, H.; Takahashi, T.; Kalka, C.; Pastore, C.; Silver, M.; Kearne, M.; Magner, M.; Isner, J.M. Bone Marrow Origin of Endothelial Progenitor Cells Responsible for Postnatal Vasculogenesis in Physiological and Pathological Neovascularization. Circ. Res. 1999, 85, 221–228. [Google Scholar] [CrossRef]
- Lee, H.-P.; Chen, P.-C.; Wang, S.-W.; Fong, Y.-C.; Tsai, C.-H.; Tsai, F.-J.; Chung, J.-G.; Huang, C.-Y.; Yang, J.-S.; Hsu, Y.-M.; et al. Plumbagin suppresses endothelial progenitor cell-related angiogenesis in vitro and in vivo. J. Funct. Foods 2018, 52, 537–544. [Google Scholar] [CrossRef]
- Lee, H.P.; Wang, S.W.; Wu, Y.C.; Tsai, C.H.; Tsai, F.J.; Chung, J.G.; Huang, C.Y.; Yang, J.S.; Hsu, Y.M.; Yin, M.C.; et al. Glucocerebroside reduces endothelial progenitor cell-induced angiogenesis. Food Agric. Immunol. 2019, 30, 1033–1045. [Google Scholar] [CrossRef]
- Lin, C.Y.; Tzeng, H.E.; Li, T.M.; Chen, H.T.; Lee, Y.; Yang, Y.C.; Wang, S.W.; Yang, W.H.; Tang, C.H. WISP-3 inhibition of miR-452 promotes VEGF-A expression in chondrosar-coma cells and induces endothelial progenitor cells angiogenesis. Oncotarget 2017, 8, 39571–39581. [Google Scholar] [CrossRef]
- Tsai, C.H.; Liu, S.C.; Chung, W.H.; Wang, S.W.; Wu, M.H.; Tang, C.H. Visfatin Increases VEGF-dependent Angiogene-sis of Endothelial Progenitor Cells during Osteoarthritis Progression. Cells 2020, 9, 1315. [Google Scholar] [CrossRef]
- Li, T.M.; Liu, S.C.; Huang, Y.H.; Huang, C.C.; Hsu, C.J.; Tsai, C.H.; Wang, S.W.; Tang, C.H. YKL-40-Induced Inhibition of miR-590-3p Promotes Interleukin-18 Expres-sion and Angiogenesis of Endothelial Progenitor Cells. Int. J. Mol. Sci. 2017, 18, 920. [Google Scholar] [CrossRef]
- Tsai, H.-C.; Cheng, S.-P.; Han, C.-K.; Huang, Y.-L.; Wang, S.-W.; Lee, J.-J.; Lai, C.-T.; Fong, Y.-C.; Tang, C.-H. Resistin enhances angiogenesis in osteosarcoma via the MAPK signaling pathway. Aging 2019, 11, 9767–9777. [Google Scholar] [CrossRef]
- Wang, C.Q.; Lin, C.Y.; Huang, Y.L.; Wang, S.W.; Wang, Y.; Huang, B.F.; Lai, Y.W.; Weng, S.L.; Fong, Y.C.; Tang, C.H.; et al. Sphingosine-1-phosphate promotes PDGF-dependent endothelial pro-genitor cell angiogenesis in human chondrosarcoma cells. Aging 2019, 11, 11040–11053. [Google Scholar] [CrossRef]
- Scotti, F.; Maestroni, A.; Palini, A.; Introini, U.; Setaccioli, M.; Lorenzi, M.; Zerbini, G. Endothelial progenitor cells and response to ranibizumab in age-related macular degeneration. Retina 2014, 34, 1802–1810. [Google Scholar] [CrossRef]
- Mucciolo, D.P.; Marcucci, R.; Sodi, A.; Cesari, F.; Murro, V.; Rogolino, A.; Rizzo, S.; Giusti, B.; Virgili, G.; Prisco, D.; et al. Circulating endothelial and progenitor cells in age-related macular degeneration. Eur. J. Ophthalmol. 2019, 30, 956–965. [Google Scholar] [CrossRef] [PubMed]
- Stehle, J.H.; Saade, A.; Rawashdeh, O.; Ackermann, K.; Jilg, A.; Sebestény, T.; Maronde, E. A survey of molecular details in the human pineal gland in the light of phylogeny, structure, function and chronobiological diseases. J. Pineal Res. 2011, 51, 17–43. [Google Scholar] [CrossRef]
- Ostrin, L.A. Ocular and systemic melatonin and the influence of light exposure. Clin. Exp. Optom. 2018, 102, 99–108. [Google Scholar] [CrossRef] [PubMed]
- Crooke, A.; Huete-Toral, F.; Colligris, B.; Pintor, J. The role and therapeutic potential of melatonin in age-related ocular diseases. J. Pineal Res. 2017, 63, e12430. [Google Scholar] [CrossRef] [PubMed]
- Pescosolido, N.; Gatto, V.; Stefanucci, A.; Rusciano, D. Oral treatment with the melatonin agonist agomelatine lowers the intraocular pressure of glaucoma patients. Ophthalmic Physiol. Opt. 2015, 35, 201–205. [Google Scholar] [CrossRef]
- Klettner, A.; Kampers, M.; Töbelmann, D.; Roider, J.; Dittmar, M. The Influence of Melatonin and Light on VEGF Secretion in Primary RPE Cells. Biomolecules 2021, 11, 114. [Google Scholar] [CrossRef]
- Chien, S.Y.; Huang, C.Y.; Tsai, C.H.; Wang, S.W.; Lin, Y.M.; Tang, C.H. Interleukin-1beta induces fibroblast growth factor 2 expression and subsequently promotes endothelial progenitor cell angiogenesis in chondrocytes. Clin. Sci. 2016, 130, 667–681. [Google Scholar] [CrossRef]
- Swamy, V.; McGaughey, D. Eye in a Disk: EyeIntegration Human Pan-Eye and Body Transcriptome Database Version 1.0. Investig. Ophthalmol. Vis. Sci. 2019, 60, 3236–3246. [Google Scholar] [CrossRef]
- Lin, C.C.; Chen, K.B.; Tsai, C.H.; Tsai, F.J.; Huang, C.Y.; Tang, C.H.; Yang, J.S.; Hsu, Y.M.; Peng, S.F.; Chung, J.G. Casticin inhibits human prostate cancer DU 145 cell migration and inva-sion via Ras/Akt/NF-kappaB signaling pathways. J. Food Biochem. 2019, 43, e12902. [Google Scholar] [CrossRef]
- Achudhan, D.; Liu, S.; Lin, Y.; Lee, H.; Wang, S.; Huang, W.; Wu, Y.; Kuo, Y.; Tang, C. Antcin K inhibits VEGF-dependent angiogenesis in human rheumatoid arthritis synovial fibroblasts. J. Food Biochem. 2021, 46, e14022. [Google Scholar] [CrossRef]
- Hagman, H.; Bendahl, P.O.; Lidfeldt, J.; Belting, M.; Johnsson, A. Protein array profiling of circulating angiogene-sis-related factors during bevacizumab containing treatment in metastatic colorectal cancer. PLoS ONE 2018, 13, e0209838. [Google Scholar] [CrossRef]
- Wu, M.H.; Huang, C.Y.; Lin, J.A.; Wang, S.W.; Peng, C.Y.; Cheng, H.C.; Tang, C.H. Endothelin-1 promotes vascular endothelial growth factor-dependent an-giogenesis in human chondrosarcoma cells. Oncogene 2014, 33, 1725–1735. [Google Scholar] [CrossRef]
- Chow, E.K.; O’Connell, R.M.; Schilling, S.; Wang, X.F.; Fu, X.Y.; Cheng, G. TLR agonists regulate PDGF-B production and cell proliferation through TGF-beta/type I IFN crosstalk. EMBO J. 2005, 24, 4071–4081. [Google Scholar] [CrossRef]
- Chen, C.-Y.; Su, C.-M.; Hsu, C.-J.; Huang, C.-C.; Wang, S.-W.; Liu, S.-C.; Chen, W.-C.; Fuh, L.-J.; Tang, C.-H. CCN1 Promotes VEGF Production in Osteoblasts and Induces Endothelial Progenitor Cell Angiogenesis by Inhibiting miR-126 Expression in Rheumatoid Arthritis. J. Bone Miner. Res. 2016, 32, 34–45. [Google Scholar] [CrossRef]
- Storgard, C.; Mikolon, D.; Stupack, D.G. Angiogenesis Assays in the Chick CAM. Methods Mol. Biol. 2005, 294, 123–136. [Google Scholar] [CrossRef]
- Cheng, F.J.; Huynh, T.K.; Yang, C.S.; Hu, D.W.; Shen, Y.C.; Tu, C.Y.; Wu, Y.C.; Tang, C.H.; Huang, W.C.; Chen, Y.; et al. Hesperidin Is a Potential Inhibitor against SARS-CoV-2 Infection. Nutrients 2021, 13, 2800. [Google Scholar] [CrossRef]
- Latendresse, J.R.; Warbrittion, A.R.; Jonassen, H.; Creasy, D.M. Fixation of testes and eyes using a modified Da-vidson’s fluid: Comparison with Bouin’s fluid and conventional Davidson’s fluid. Toxicol. Pathol. 2002, 30, 524–533. [Google Scholar] [CrossRef]
- Kim, J.W.; Jeong, H.; Yang, M.-S.; Lim, C.W.; Kim, B. Therapeutic effects of zerumbone in an alkali-burned corneal wound healing model. Int. Immunopharmacol. 2017, 48, 126–134. [Google Scholar] [CrossRef]
- Grierson, R.; Meyer-Rüsenberg, B.; Kunst, F.; Berna, M.J.; Richard, G.; Thill, M. Endothelial Progenitor Cells and Plasma Vascular Endothelial Growth Factor and Stromal Cell-Derived Factor-1 During Ranibizumab Treatment for Neovascular Age-Related Macular Degeneration. J. Ocul. Pharmacol. Ther. 2013, 29, 530–538. [Google Scholar] [CrossRef]
- Alvarez-García, V.; González, A.; Alonso-González, C.; Martínez-Campa, C.; Cos, S. Antiangiogenic effects of melatonin in endothelial cell cultures. Microvasc. Res. 2013, 87, 25–33. [Google Scholar] [CrossRef]
- Cheng, J.; Yang, H.L.; Gu, C.J.; Liu, Y.K.; Shao, J.; Zhu, R.; He, Y.Y.; Zhu, X.Y.; Li, M.Q. Melatonin restricts the viability and angiogenesis of vascular endothelial cells by suppressing HIF-1alpha/ROS/VEGF. Int. J. Mol. Med. 2019, 43, 945–955. [Google Scholar] [PubMed]
- Fallah, A.; Sadeghinia, A.; Kahroba, H.; Samadi, A.; Heidari, H.R.; Bradaran, B.; Zeinali, S.; Molavi, O. Therapeutic targeting of angiogenesis molecular pathways in an-giogenesis-dependent diseases. Biomed Pharmacother. 2019, 110, 775–785. [Google Scholar] [CrossRef] [PubMed]
- Lee, H.-P.; Wang, S.-W.; Wu, Y.-C.; Lin, L.-W.; Tsai, F.-J.; Yang, J.-S.; Li, T.-M.; Tang, C.-H. Soya-cerebroside inhibits VEGF-facilitated angiogenesis in endothelial progenitor cells. Food Agric. Immunol. 2020, 31, 193–204. [Google Scholar] [CrossRef]
- Hornig, C.; Barleon, B.; Ahmad, S.; Vuorela, P.; Ahmed, A.; Weich, H.A. Release and Complex Formation of Soluble VEGFR-1 from Endothelial Cells and Biological Fluids. Lab. Investig. 2000, 80, 443–454. [Google Scholar] [CrossRef] [PubMed]
- Shibuya, M. Vascular Endothelial Growth Factor (VEGF) and Its Receptor (VEGFR) Signaling in Angiogene-sis: A Crucial Target for Anti- and Pro-Angiogenic Therapies. Genes Cancer 2011, 2, 1097–1105. [Google Scholar] [CrossRef]
- Mantel, I.; Borgo, A.; Guidotti, J.; Forestier, E.; Kirsch, O.; Derradji, Y.; Waridel, P.; Burdet, F.; Mehl, F.; Schweizer, C.; et al. Molecular Biomarkers of Neovascular Age-Related Macular Degenera-tion With Incomplete Response to Anti-Vascular Endothelial Growth Factor Treatment. Front. Pharmacol. 2020, 11, 594087. [Google Scholar] [CrossRef]
- Cho, Y.-K.; Park, D.-H.; Jeon, I.-C. Medication Trends for Age-Related Macular Degeneration. Int. J. Mol. Sci. 2021, 22, 11837. [Google Scholar] [CrossRef]
- Sudo, K.; Sato, K.; Sakamoto, S.; Hasegawa, Y.; Asano, M.; Okuda, Y.; Takeda, M.; Sano, M.; Watanabe, H.; Shioya, T.; et al. Association Between Endothelial Progenitor Cells and Treatment Re-sponse in Non-Squamous Non-small Cell Lung Cancer Treated with Bevacizumab. Anticancer Res. 2017, 37, 5565–5571. [Google Scholar]
- Wang, X.; Bove, A.M.; Simone, G.; Ma, B. Molecular Bases of VEGFR-2-Mediated Physiological Function and Pathological Role. Front. Cell Dev. Biol. 2020, 8, 599281. [Google Scholar] [CrossRef]
- Lee, H.-P.; Liu, Y.-C.; Chen, P.-C.; Tai, H.-C.; Li, T.-M.; Fong, Y.-C.; Chang, C.-S.; Wu, M.-H.; Chiu, L.-P.; Wang, C.-J.; et al. Tanshinone IIA inhibits angiogenesis in human endothelial progenitor cells in vitro and in vivo. Oncotarget 2017, 8, 109217–109227. [Google Scholar] [CrossRef]
- Siedlecki, J.; Wertheimer, C.; Wolf, A.; Liegl, R.; Priglinger, C.; Priglinger, S.; Eibl-Lindner, K. Combined VEGF and PDGF inhibition for neovascular AMD: An-ti-angiogenic properties of axitinib on human endothelial cells and pericytes in vitro. Graefes Arch. Clin. Exp. Ophthalmol. 2017, 255, 963–972. [Google Scholar] [CrossRef]
- Tavakoli, S.; Puranen, J.; Bahrpeyma, S.; Lautala, V.E.; Karumo, S.; Lajunen, T.; del Amo, E.M.; Ruponen, M.; Urtti, A. Liposomal sunitinib for ocular drug delivery: A potential treat-ment for choroidal neovascularization. Int. J. Pharm. 2022, 620, 121725. [Google Scholar] [CrossRef]
- Bhattacharya, S.; Patel, K.K.; Dehari, D.; Agrawal, A.K.; Singh, S. Melatonin and its ubiquitous anticancer effects. Mol. Cell. Biochem. 2019, 462, 133–155. [Google Scholar] [CrossRef]
- Sartini, F.; Figus, M.; Nardi, M.; Casini, G.; Posarelli, C. Non-resolving, recurrent and chronic central serous chorioretinopathy: Available treatment options. Eye 2019, 33, 1035–1043. [Google Scholar] [CrossRef]
- Tan, C.S.; Ngo, W.K.; Chay, I.W.; Ting, D.S.; Sadda, S.R. Neovascular Age-Related Macular Degeneration (nAMD): A Review of Emerging Treatment Options. Clin. Ophthalmol. 2022, 16, 917–933. [Google Scholar] [CrossRef]
- Van Asten, F.; Michels, C.T.; Hoyng, C.B.; van der Wilt, G.J.; Klevering, B.J.; Rovers, M.M.; Grutters, J.P. The cost-effectiveness of bevacizumab, ranibizumab and aflibercept for the treatment of age-related macular degeneration-A cost-effectiveness analysis from a societal perspective. PLoS ONE 2018, 13, e0197670. [Google Scholar] [CrossRef]








Disclaimer/Publisher’s Note: The statements, opinions and data contained in all publications are solely those of the individual author(s) and contributor(s) and not of MDPI and/or the editor(s). MDPI and/or the editor(s) disclaim responsibility for any injury to people or property resulting from any ideas, methods, instructions or products referred to in the content. |
© 2023 by the authors. Licensee MDPI, Basel, Switzerland. This article is an open access article distributed under the terms and conditions of the Creative Commons Attribution (CC BY) license (https://creativecommons.org/licenses/by/4.0/).
Share and Cite
Lin, L.-W.; Wang, S.-W.; Huang, W.-C.; Huynh, T.K.; Lai, C.-Y.; Ko, C.-Y.; Fong, Y.-C.; Lee, J.-J.; Yang, S.-F.; Tang, C.-H. Melatonin Inhibits VEGF-Induced Endothelial Progenitor Cell Angiogenesis in Neovascular Age-Related Macular Degeneration. Cells 2023, 12, 799. https://doi.org/10.3390/cells12050799
Lin L-W, Wang S-W, Huang W-C, Huynh TK, Lai C-Y, Ko C-Y, Fong Y-C, Lee J-J, Yang S-F, Tang C-H. Melatonin Inhibits VEGF-Induced Endothelial Progenitor Cell Angiogenesis in Neovascular Age-Related Macular Degeneration. Cells. 2023; 12(5):799. https://doi.org/10.3390/cells12050799
Chicago/Turabian StyleLin, Liang-Wei, Shih-Wei Wang, Wei-Chien Huang, Thanh Kieu Huynh, Chao-Yang Lai, Chih-Yuan Ko, Yi-Chin Fong, Jie-Jen Lee, Shun-Fa Yang, and Chih-Hsin Tang. 2023. "Melatonin Inhibits VEGF-Induced Endothelial Progenitor Cell Angiogenesis in Neovascular Age-Related Macular Degeneration" Cells 12, no. 5: 799. https://doi.org/10.3390/cells12050799
APA StyleLin, L.-W., Wang, S.-W., Huang, W.-C., Huynh, T. K., Lai, C.-Y., Ko, C.-Y., Fong, Y.-C., Lee, J.-J., Yang, S.-F., & Tang, C.-H. (2023). Melatonin Inhibits VEGF-Induced Endothelial Progenitor Cell Angiogenesis in Neovascular Age-Related Macular Degeneration. Cells, 12(5), 799. https://doi.org/10.3390/cells12050799

