The Bronchoprotective Effects of Dual Pharmacology, Muscarinic Receptor Antagonist and β2 Adrenergic Receptor Agonist Navafenterol in Human Small Airways
Abstract
1. Introduction
2. Materials and Methods
2.1. Human Precision-Cut Lung Slices (hPCLS)
2.2. Reagents
2.3. Reconstitution of Reagents and Exposure Protocol
2.4. Generation of Concentration Response Curves
2.5. Sample Size and Data Analysis
3. Results
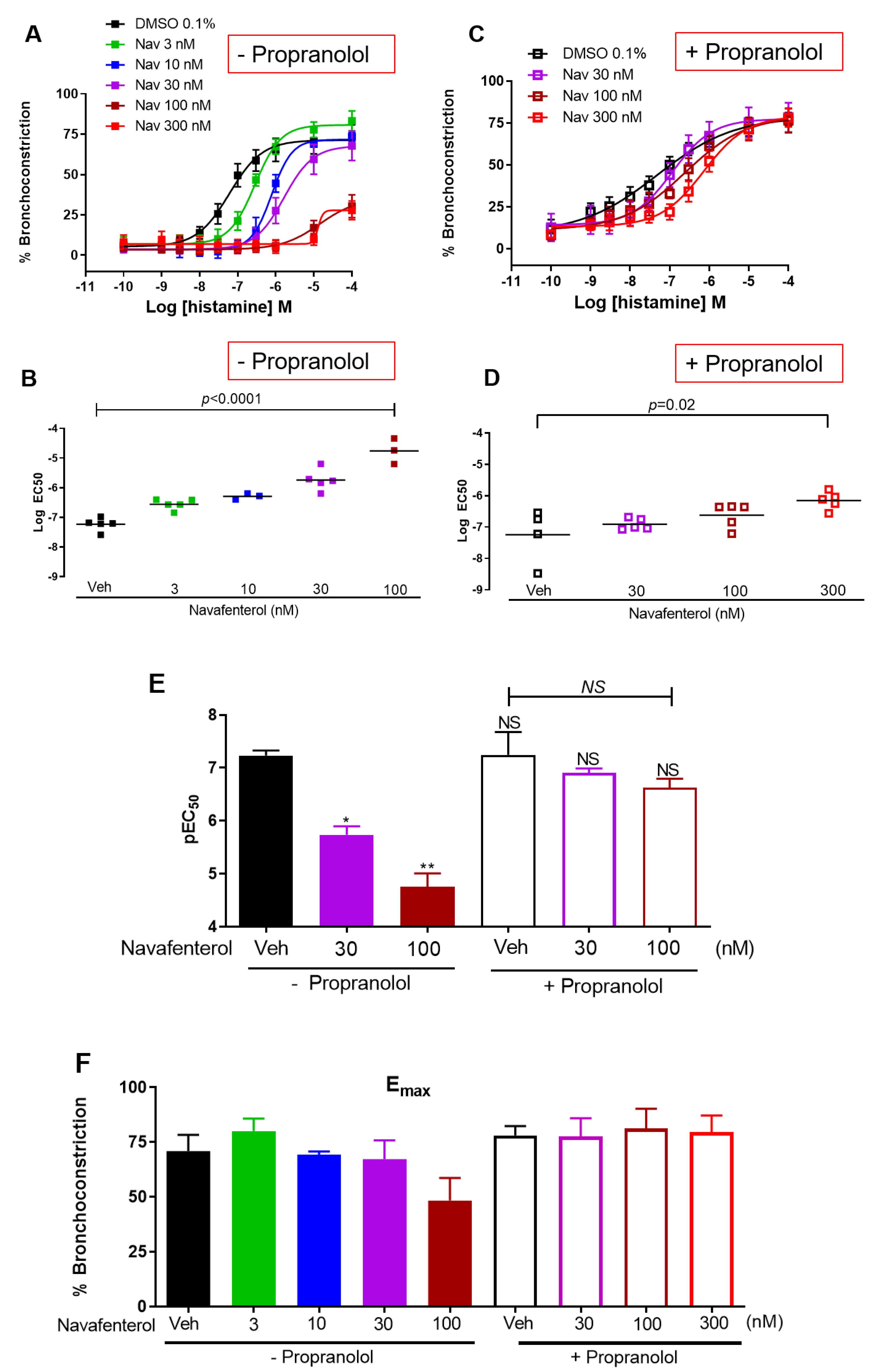
3.1. Effect of Navafenterol on Histamine-Induced Bronchoconstriction
3.2. Effect of Navafenterol on Thromboxane-Induced Bronchoconstriction
4. Discussion
Supplementary Materials
Author Contributions
Funding
Institutional Review Board Statement
Informed Consent Statement
Data Availability Statement
Acknowledgments
Conflicts of Interest
References
- Cohen, J.S.; Miles, M.C.; Donohue, J.F.; Ohar, J.A. Dual therapy strategies for COPD: The scientific rationale for LAMA + LABA. Int. J. Chron. Obstruct. Pulmon. Dis. 2016, 11, 785–797. [Google Scholar] [PubMed]
- Oba, Y.; Sarva, S.; Dias, S. Efficacy and safety of long-acting beta-agonist/long-acting muscarinic antagonist combinations in COPD: A network meta-analysis. Thorax 2016, 71, 15–25. [Google Scholar] [CrossRef] [PubMed]
- Hughes, A.D.; Chen, Y.; Hegde, S.S.; Jasper, J.R.; Jaw-Tsai, S.; Lee, T.W.; McNamara, A.; Pulido-Rios, M.T.; Steinfeld, T.; Mammen, M. Discovery of (R)-1-(3-((2-chloro-4-(((2-hydroxy-2-(8-hydroxy-2-oxo-1,2-dihydroquinolin-5-yl)et hyl)amino)methyl)-5-methoxyphenyl)amino)-3-oxopropyl)piperidin-4-yl [1,1’-biphenyl]-2-ylcarbamate (TD-5959, GSK961081, batefenterol): First-in-class dual pharmacology multivalent muscarinic antagonist and beta(2) agonist (MABA) for the treatment of chronic obstructive pulmonary disease (COPD). J. Med. Chem. 2015, 58, 2609–2622. [Google Scholar] [PubMed]
- Hughes, A.D.; Chin, K.H.; Dunham, S.L.; Jasper, J.R.; King, K.E.; Lee, T.W.; Mammen, M.; Martin, J.; Steinfeld, T. Discovery of muscarinic acetylcholine receptor antagonist and beta 2 adrenoceptor agonist (MABA) dual pharmacology molecules. Bioorg. Med. Chem. Lett. 2011, 21, 1354–1358. [Google Scholar] [CrossRef] [PubMed]
- Norman, P. Evaluation of WO-2012085582 and WO-2012085583 two identified MABAs: Backups to AZD-2115? Expert Opin. Ther. Pat. 2012, 22, 1377–1383. [Google Scholar] [CrossRef] [PubMed]
- Singh, D.; Fuhr, R.; Jimenez, L.; Wählby Hamrén, U.; Jauhiainen, A.; Malice, M.P.; Balaguer, V.; Lei, A.; Aggarwal, A.; Astbury, C.; et al. A Randomized Trial of Dual-Acting Bronchodilator AZD8871 for Chronic Obstructive Pulmonary Disease. Am. J. Respir. Crit. Care Med. 2019, 199, 1282–1284. [Google Scholar] [CrossRef] [PubMed]
- Aparici, M.; Carcasona, C.; Ramos, I.; Montero, J.L.; Otal, R.; Ortiz, J.L.; Cortijo, J.; Puig, C.; Vilella, D.; De Alba, J.; et al. Pharmacological Profile of AZD8871 (LAS191351), a Novel Inhaled Dual M3 Receptor Antagonist/beta 2-Adrenoceptor Agonist Molecule with Long-Lasting Effects and Favorable Safety Profile. J. Pharmacol. Exp. Ther. 2019, 370, 127–136. [Google Scholar] [CrossRef] [PubMed]
- Cooper, P.R.; Zhang, J.; Damera, G.; Hoshi, T.; Zopf, D.A.; Panettieri, R.A., Jr. C-027 inhibits IgE-mediated passive sensitization bronchoconstriction and acts as a histamine and serotonin antagonist in human airways. Allergy Asthma Proc. 2011, 32, 359–365. [Google Scholar] [CrossRef] [PubMed]
- Aparici, M.; Carcasona, C.; Ramos, I.; Montero, J.L.; Ortiz, J.L.; Cortijo, J.; Puig, C.; Vilella, D.; Doe, C.; Gavaldà, A.; et al. Pharmacological preclinical characterization of LAS190792, a novel inhaled bifunctional muscarinic receptor antagonist /beta2-adrenoceptor agonist (MABA) molecule. Pulm. Pharmacol. Ther. 2017, 46, 1–10. [Google Scholar] [CrossRef] [PubMed]
- Peebles, R.S., Jr. Prostaglandins in asthma and allergic diseases. Pharmacol. Ther. 2019, 193, 1–19. [Google Scholar] [CrossRef] [PubMed]



| Mean Age (SD) | 38.8 (8.7) | |
|---|---|---|
| Sex | M | 04 |
| F | 02 | |
| Race | Caucasian | 03 |
| Black | 02 | |
| Hispanic | 01 | |
| BMI, Kgm−2 (SD) | 32.5 (8.3) | |
| Treatment | DMSO 0.1% p[EC]50 | Histamine p[EC]50 in the Presence of Propranolol | ||
|---|---|---|---|---|
| 30 nM Navafenterol | 100 nM Navafenterol | 300 nM Navafenterol | ||
| Mean ± SEM | 7.25 ± 0.43 | 6.95 ± 0.09 | 6.69 ± 0.20 | * 6.16 ± 0.16 |
Disclaimer/Publisher’s Note: The statements, opinions and data contained in all publications are solely those of the individual author(s) and contributor(s) and not of MDPI and/or the editor(s). MDPI and/or the editor(s) disclaim responsibility for any injury to people or property resulting from any ideas, methods, instructions or products referred to in the content. |
© 2023 by the authors. Licensee MDPI, Basel, Switzerland. This article is an open access article distributed under the terms and conditions of the Creative Commons Attribution (CC BY) license (https://creativecommons.org/licenses/by/4.0/).
Share and Cite
Jude, J.A.; Dainty, I.; Karmacharya, N.; Jester, W.; Panettieri, R. The Bronchoprotective Effects of Dual Pharmacology, Muscarinic Receptor Antagonist and β2 Adrenergic Receptor Agonist Navafenterol in Human Small Airways. Cells 2023, 12, 240. https://doi.org/10.3390/cells12020240
Jude JA, Dainty I, Karmacharya N, Jester W, Panettieri R. The Bronchoprotective Effects of Dual Pharmacology, Muscarinic Receptor Antagonist and β2 Adrenergic Receptor Agonist Navafenterol in Human Small Airways. Cells. 2023; 12(2):240. https://doi.org/10.3390/cells12020240
Chicago/Turabian StyleJude, Joseph Antony, Ian Dainty, Nikhil Karmacharya, William Jester, and Reynold Panettieri. 2023. "The Bronchoprotective Effects of Dual Pharmacology, Muscarinic Receptor Antagonist and β2 Adrenergic Receptor Agonist Navafenterol in Human Small Airways" Cells 12, no. 2: 240. https://doi.org/10.3390/cells12020240
APA StyleJude, J. A., Dainty, I., Karmacharya, N., Jester, W., & Panettieri, R. (2023). The Bronchoprotective Effects of Dual Pharmacology, Muscarinic Receptor Antagonist and β2 Adrenergic Receptor Agonist Navafenterol in Human Small Airways. Cells, 12(2), 240. https://doi.org/10.3390/cells12020240
