Attenuation of Oxidative Damage via Upregulating Nrf2/HO-1 Signaling Pathway by Protease SH21 with Exerting Anti-Inflammatory and Anticancer Properties In Vitro
Abstract
:1. Introduction
2. Materials and Methods
2.1. Materials
2.2. Cell Culture and Maintenance
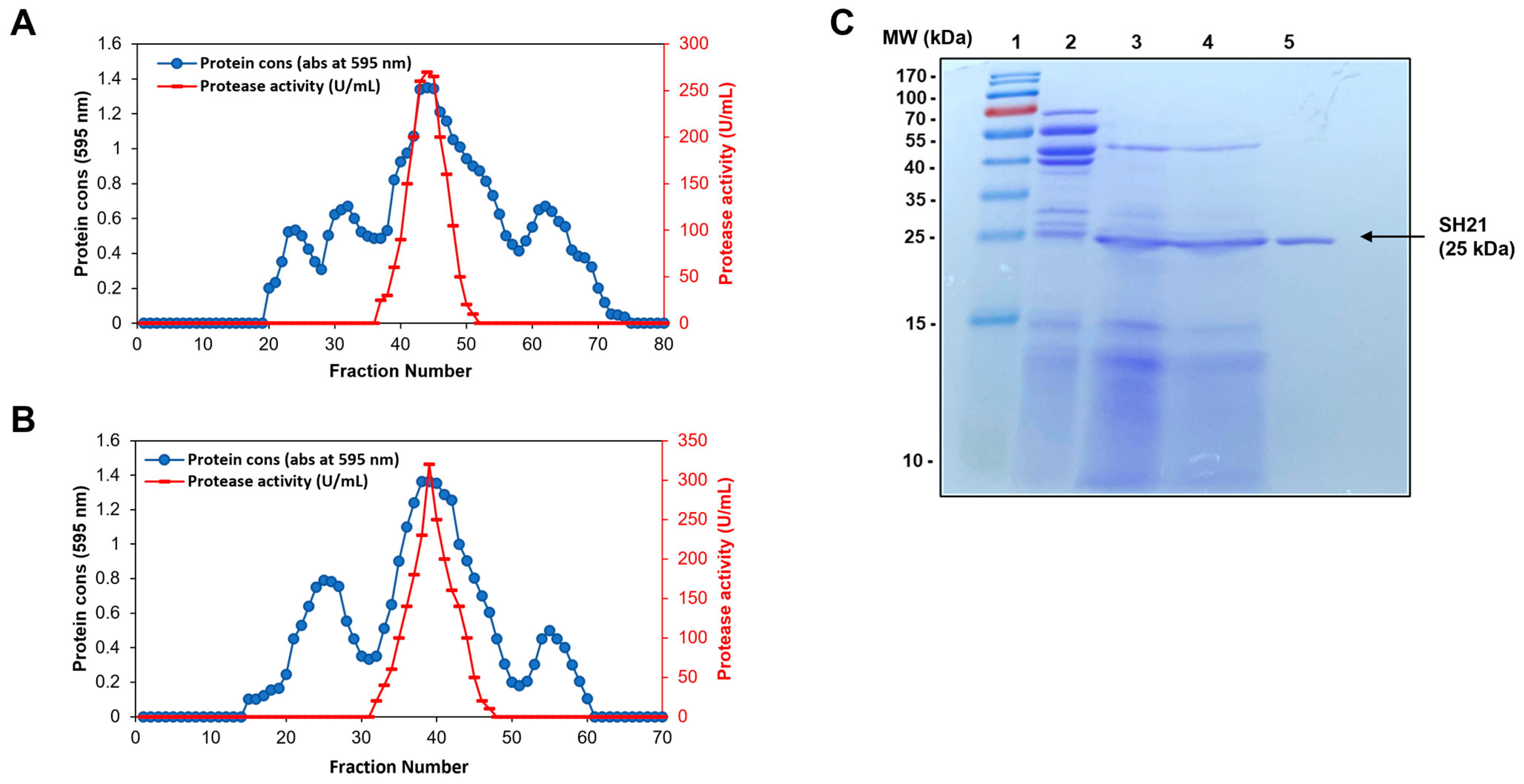
2.3. Production, Purification, and Molecular Weight Determination of SH21
2.4. DPPH Radical Scavenging Activity Assay
2.5. ABTS Radical Scavenging Activity Assay
2.6. Superoxide Radical Scavenging Activity Assay
2.7. Hydroxyl Radical Scavenging Activity Assay
2.8. Ferric Reducing Antioxidant Power (FRAP) Assay
2.9. Cupric Reducing Antioxidant Capacity (CUPRAC) Assay
2.10. Cell Viability and Intracellular ROS Generation Inhibition in Raw 264.7 Cell
2.11. Cell Lysates Preparation and Western Blot Analysis
2.12. Reverse Transcription Polymerase Chain Reaction (RT-PCR)
2.13. Nitric Oxide (NO) Generation Inhibition and Cytokines Assay
2.14. MTT Assay
2.15. The Lactate Dehydrogenase (LDH) Release Assay
2.16. Live/Dead Staining Assay
2.17. Statistical Analysis
3. Results and Discussion
3.1. Production, Purification, and Molecular Weight Determination of SH21
3.2. Antioxidant Activity of SH21
3.3. Cell Cytotoxicity Effect and ROS Generation Inhibition of SH21
3.4. Antioxidant Enzymes Expression by SH21 in Raw 264.7 Cells
3.5. SH21 Exerts Anti-Inflammatory Activity
3.6. Anticancer Activity of SH21
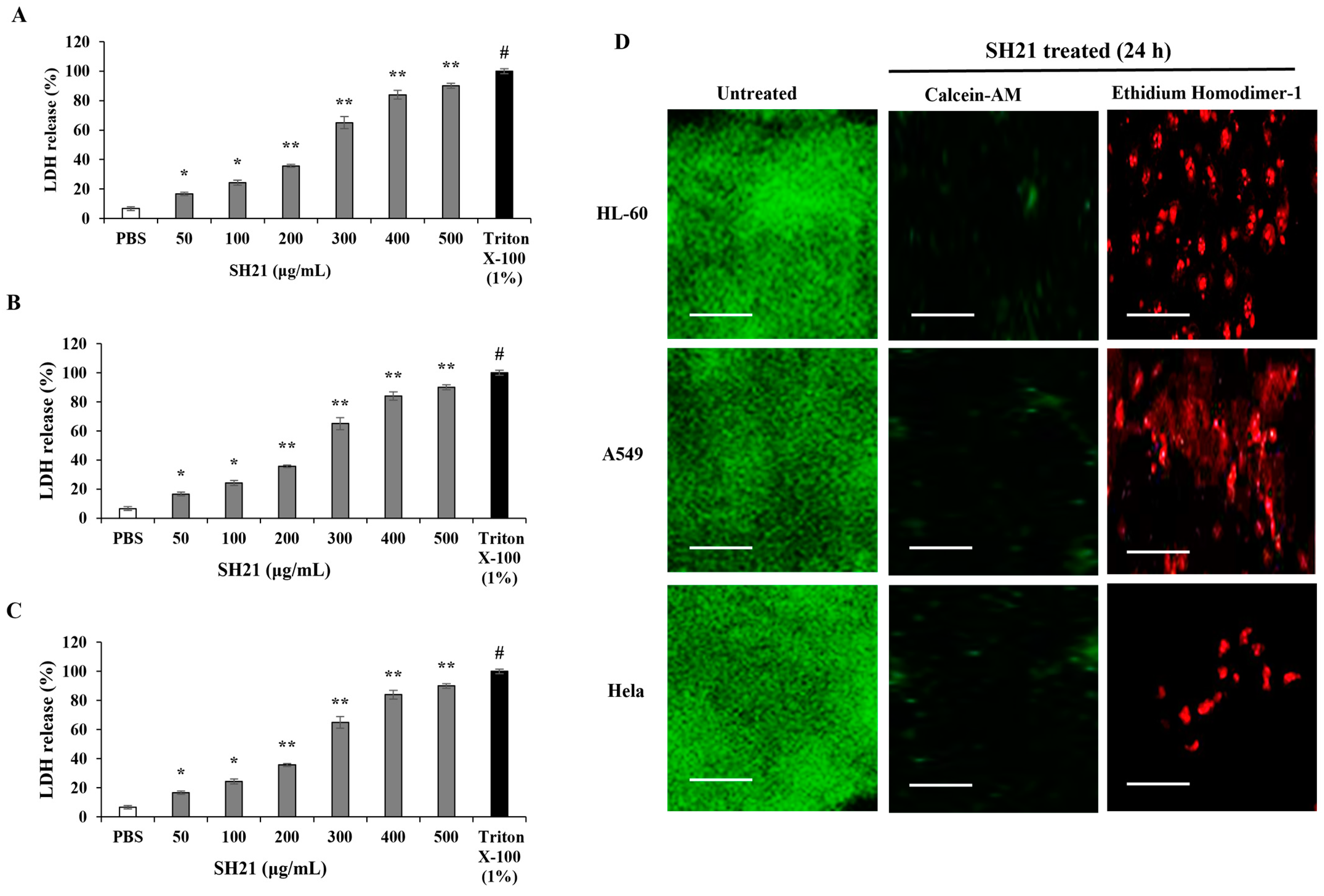
3.6.1. Cell Viability and Cytotoxicity Assessment of SH21
3.6.2. Membrane Disruption Ability of SH21
4. Conclusions
Author Contributions
Funding
Institutional Review Board Statement
Informed Consent Statement
Data Availability Statement
Conflicts of Interest
References
- Ames, B.N.; Shigenaga, M.K.; Hagen, T.M. Oxidants, antioxidants, and the degenerative diseases of aging. Proc. Natl. Acad. Sci. USA 1993, 90, 7915–7922. [Google Scholar] [CrossRef]
- Belenky, P.; Collins, J.J. Antioxidant strategies to tolerate antibiotics. Science 2011, 334, 915–916. [Google Scholar] [CrossRef]
- Kim, J.-K.; Jang, H.-D. Nrf2-mediated HO-1 induction coupled with the ERK signaling pathway contributes to indirect antioxidant capacity of caffeic acid phenethyl ester in HepG2 cells. Int. J. Mol. Sci. 2014, 15, 12149–12165. [Google Scholar] [CrossRef] [PubMed]
- Tossetta, G.; Fantone, S.; Marzioni, D.; Mazzucchelli, R. Role of Natural and Synthetic Compounds in Modulating NRF2/KEAP1 Signaling Pathway in Prostate Cancer. Cancers 2023, 15, 3037. [Google Scholar] [CrossRef] [PubMed]
- Saito, M.; Sakagami, H.; Fujisawa, S. Cytotoxicity and apoptosis induction by butylated hydroxyanisole (BHA) and butylated hydroxytoluene (BHT). Anticancer Res. 2003, 23, 4693–4701. [Google Scholar]
- Botterweck, A.A.; Verhagen, H.; Goldbohm, R.A.; Kleinjans, J.; Van den Brandt, P.A. Intake of butylated hydroxyanisole and butylated hydroxytoluene and stomach cancer risk: Results from analyses in the Netherlands cohort study. Food Chem. Toxicol. 2000, 38, 599–605. [Google Scholar] [CrossRef]
- Philip, M.; Rowley, D.A.; Schreiber, H. Inflammation as a tumor promoter in cancer induction. Semin. Cancer Biol. 2004, 14, 433–439. [Google Scholar] [CrossRef]
- Serhan, C.N.; Savill, J. Resolution of inflammation: The beginning programs the end. Nat. Immunol. 2005, 6, 1191–1197. [Google Scholar] [CrossRef] [PubMed]
- Kuper, H.; Adami, H.O.; Trichopoulos, D. Infections as a major preventable cause of human cancer. J. Intern. Med. 2001, 249, 61–74. [Google Scholar] [CrossRef]
- Khan, N.; Afaq, F.; Mukhtar, H. Cancer chemoprevention through dietary antioxidants: Progress and promise. Antioxid. Redox Signal. 2008, 10, 475–510. [Google Scholar] [CrossRef]
- Arfin, S.; Jha, N.K.; Jha, S.K.; Kesari, K.K.; Ruokolainen, J.; Roychoudhury, S.; Rathi, B.; Kumar, D. Oxidative stress in cancer cell metabolism. Antioxidants 2021, 10, 642. [Google Scholar] [CrossRef]
- Han, H.-U.; Lim, C.-R.; Park, H.-K. Determination of microbial community as an indicator of kimchi fermentation. Korean J. Food Sci. Technol. 1990, 22, 26–32. [Google Scholar]
- Manivasagan, P.; Venkatesan, J.; Sivakumar, K.; Kim, S.-K. Production, characterization and antioxidant potential of protease from Streptomyces sp. MAB18 using poultry wastes. BioMed Res. Int. 2013, 2013, 496586. [Google Scholar] [CrossRef] [PubMed]
- Sangeetha, R.; Arulpandi, I. Anti-inflammatory activity of a serine protease produced from Bacillus pumilus SG2. Biocatal. Agric. Biotechnol. 2019, 19, 101162. [Google Scholar] [CrossRef]
- Chanalia, P.; Gandhi, D.; Jodha, D.; Singh, J. Applications of microbial proteases in pharmaceutical industry: An overview. Rev. Res. Med. Microbiol. 2011, 22, 96–101. [Google Scholar] [CrossRef]
- Hellgren, L.; Mohr, V.; Vincent, J. Proteases of Antarctic krill—A new system for effective enzymatic debridement of necrotic ulcerations. Experientia 1986, 42, 403–404. [Google Scholar] [CrossRef]
- Morris, J.S.; Friston, K.J.; Büchel, C.; Frith, C.D.; Young, A.W.; Calder, A.J.; Dolan, R.J. A neuromodulatory role for the human amygdala in processing emotional facial expressions. Brain 1998, 121, 47–57. [Google Scholar] [CrossRef] [PubMed]
- Foy, C.; Passmore, A.; Vahidassr, M.; Young, I.; Lawson, J. Plasma chain-breaking antioxidants in Alzheimer’s disease, vascular dementia and Parkinson’s disease. Qjm 1999, 92, 39–45. [Google Scholar] [CrossRef]
- Fusco, D.; Colloca, G.; Monaco, M.R.L.; Cesari, M. Effects of antioxidant supplementation on the aging process. Clin. Interv. Aging 2007, 2, 377–387. [Google Scholar]
- Tarek, H.; Nam, K.B.; Kim, Y.K.; Suchi, S.A.; Yoo, J.C. Biochemical Characterization and Application of a Detergent Stable, Antimicrobial and Antibiofilm Potential Protease from Bacillus siamensis. Int. J. Mol. Sci. 2023, 24, 5774. [Google Scholar] [CrossRef]
- Laemmli, U.K. Cleavage of structural proteins during the assembly of the head of bacteriophage T4. Nature 1970, 227, 680–685. [Google Scholar] [CrossRef] [PubMed]
- Khan, M.M.; Kim, Y.K.; Bilkis, T.; Suh, J.-W.; Lee, D.Y.; Yoo, J.C. Reduction of oxidative stress through activating the Nrf2 mediated HO-1 antioxidant efficacy signaling pathway by MS15, an antimicrobial peptide from Bacillus velezensis. Antioxidants 2020, 9, 934. [Google Scholar] [CrossRef]
- Ye, N.; Hu, P.; Xu, S.; Chen, M.; Wang, S.; Hong, J.; Chen, T.; Cai, T. Preparation and characterization of antioxidant peptides from carrot seed protein. J. Food Qual. 2018, 2018, 8579094. [Google Scholar] [CrossRef]
- Kumaran, A.; Karunakaran, R.J. In vitro antioxidant activities of methanol extracts of five Phyllanthus species from India. LWT-Food Sci. Technol. 2007, 40, 344–352. [Google Scholar] [CrossRef]
- Saeed, N.; Khan, M.R.; Shabbir, M. Antioxidant activity, total phenolic and total flavonoid contents of whole plant extracts Torilis leptophylla L. BMC Complement. Altern. Med. 2012, 12, 1–12. [Google Scholar] [CrossRef]
- Benzie, I.F.; Strain, J.J. The ferric reducing ability of plasma (FRAP) as a measure of “antioxidant power”: The FRAP assay. Anal. Biochem. 1996, 239, 70–76. [Google Scholar] [CrossRef]
- Apak, R.; Güçlü, K.; Özyürek, M.; Karademir, S.E. Novel total antioxidant capacity index for dietary polyphenols and vitamins C and E, using their cupric ion reducing capability in the presence of neocuproine: CUPRAC method. J. Agric. Food Chem. 2004, 52, 7970–7981. [Google Scholar] [CrossRef] [PubMed]
- Rahman, M.S.; Choi, Y.H.; Choi, Y.S.; Alam, M.B.; Lee, S.H.; Yoo, J.C. A novel antioxidant peptide, purified from Bacillus amyloliquefaciens, showed strong antioxidant potential via Nrf-2 mediated heme oxygenase-1 expression. Food Chem. 2018, 239, 502–510. [Google Scholar] [CrossRef]
- Zhou, H.Y.; Shin, E.M.; Guo, L.Y.; Youn, U.J.; Bae, K.; Kang, S.S.; Zou, L.B.; Kim, Y.S. Anti-inflammatory activity of 4-methoxyhonokiol is a function of the inhibition of iNOS and COX-2 expression in RAW 264.7 macrophages via NF-κB, JNK and p38 MAPK inactivation. Eur. J. Pharmacol. 2008, 586, 340–349. [Google Scholar] [CrossRef] [PubMed]
- Chen, Z.; Xi, X.; Lu, Y.; Hu, H.; Dong, Z.; Ma, C.; Wang, L.; Zhou, M.; Chen, T.; Du, S. In vitro activities of a novel antimicrobial peptide isolated from phyllomedusa tomopterna. Microb. Pathog. 2021, 153, 104795. [Google Scholar] [CrossRef]
- Morgan, P.E.; Pattison, D.I.; Davies, M.J. Quantification of hydroxyl radical-derived oxidation products in peptides containing glycine, alanine, valine, and proline. Free Radic. Biol. Med. 2012, 52, 328–339. [Google Scholar] [CrossRef]
- Joondan, N.; Laulloo, S.J.; Caumul, P.; Kharkar, P.S. Antioxidant, antidiabetic and anticancer activities of L-Phenylalanine and L-Tyrosine ester surfactants: In vitro and in silico studies of their interactions with macromolecules as plausible mode of action for their biological properties. Curr. Bioact. Compd. 2019, 15, 610–622. [Google Scholar] [CrossRef]
- Li, Y.; Jiang, B.; Zhang, T.; Mu, W.; Liu, J. Antioxidant and free radical-scavenging activities of chickpea protein hydrolysate (CPH). Food Chem. 2008, 106, 444–450. [Google Scholar] [CrossRef]
- Díaz, M.; Dunn, C.M.; McClements, D.J.; Decker, E.A. Use of caseinophosphopeptides as natural antioxidants in oil-in-water emulsions. J. Agric. Food Chem. 2003, 51, 2365–2370. [Google Scholar] [CrossRef]
- Dinkova-Kostova, A.T.; Talalay, P. Direct and indirect antioxidant properties of inducers of cytoprotective proteins. Mol. Nutr. Food Res. 2008, 52, S128–S138. [Google Scholar] [CrossRef]
- Jamir, K.; Seshagirirao, K. Purification, biochemical characterization and antioxidant property of ZCPG, a cysteine protease from Zingiber montanum rhizome. Int. J. Biol. Macromol. 2018, 106, 719–729. [Google Scholar] [CrossRef] [PubMed]
- Kanatt, S.R.; Chander, R.; Sharma, A. Antioxidant potential of mint (Mentha spicata L.) in radiation-processed lamb meat. Food Chem. 2007, 100, 451–458. [Google Scholar] [CrossRef]
- Gibanananda, R.; Sayed, A. Oxidants, antioxidants and carcinogenesis. Indian J. Exp. Biol 2002, 40, 1213–1232. [Google Scholar]
- Srivastava, S.; Sinha, D.; Saha, P.; Marthala, H.; D’silva, P. Magmas functions as a ROS regulator and provides cytoprotection against oxidative stress-mediated damages. Cell Death Dis. 2014, 5, e1394. [Google Scholar] [CrossRef] [PubMed]
- Wu, J.Q.; Kosten, T.R.; Zhang, X.Y. Free radicals, antioxidant defense systems, and schizophrenia. Prog. Neuro-Psychopharmacol. Biol. Psychiatry 2013, 46, 200–206. [Google Scholar] [CrossRef] [PubMed]
- Zou, X.; Gao, J.; Zheng, Y.; Wang, X.; Chen, C.; Cao, K.; Xu, J.; Li, Y.; Lu, W.; Liu, J. Zeaxanthin induces Nrf2-mediated phase II enzymes in protection of cell death. Cell Death Dis. 2014, 5, e1218. [Google Scholar] [CrossRef] [PubMed]
- Jin, C.H.; Lee, H.J.; Park, Y.D.; Choi, D.S.; Kim, D.S.; Kang, S.-Y.; Seo, K.-I.; Jeong, I.Y. Isoegomaketone inhibits lipopolysaccharide-induced nitric oxide production in RAW 264.7 macrophages through the heme oxygenase-1 induction and inhibition of the interferon-β-STAT-1 pathway. J. Agric. Food Chem. 2010, 58, 860–867. [Google Scholar] [CrossRef] [PubMed]
- Dinkova-Kostova, A.T.; Wang, X.J. Induction of the Keap1/Nrf2/ARE pathway by oxidizable diphenols. Chem.-Biol. Interact. 2011, 192, 101–106. [Google Scholar] [CrossRef]
- Boettler, U.; Sommerfeld, K.; Volz, N.; Pahlke, G.; Teller, N.; Somoza, V.; Lang, R.; Hofmann, T.; Marko, D. Coffee constituents as modulators of Nrf2 nuclear translocation and ARE (EpRE)-dependent gene expression. J. Nutr. Biochem. 2011, 22, 426–440. [Google Scholar] [CrossRef] [PubMed]
- Medzhitov, R. Inflammation 2010: New adventures of an old flame. Cell 2010, 140, 771–776. [Google Scholar] [CrossRef]
- Chawla, A.; Nguyen, K.D.; Goh, Y.S. Macrophage-mediated inflammation in metabolic disease. Nat. Rev. Immunol. 2011, 11, 738–749. [Google Scholar] [CrossRef]








| Gene | Forward Primer Sequences (5′-3′) | Reverse Primer Sequences (5′-3′) |
|---|---|---|
| SOD1 | AGG GCG TCA TTC ACT TCG AG | TCC TTT CCA GCA GCC ACA TT |
| CAT | AGG CTC AGC TGA CAC AGT TC | GCC ATT CAT GTG CCG ATG TC |
| GPx-1 | GCT CAC CCG CTC TTT ACC TT | GAT GTC GAT GGT GCG AAA GC |
| HO-1 | TGA GAG GAA CCA AGT GTT TGAG | CAG GGG GAC TTT AGC TTT AGAA |
| Nrf2 | CTT TAG TCA GCG ACA GAA GGAC | TCC AGA GAG CTA TTG AGG GACT |
| iNOS | CCCTTCCGAAGTTTCTGGCAGCAGC | GGCTGTCAGAGCCTCGTGGCTTTGG |
| TNF-α | TCTCATCAGTTCTATGGCCC | GGGAGTAGACAAGGTACAAC |
| IL-6 | GTTCTCTGGGAAATCGTGGA | TGTACTCCAGGTAGCTATGG |
| IL-1β | GGACGGACCCCAAAAGATG | AGAAGGTGCTCATGTCCTCA |
| GAPDH | GCG AGA TCC CGC TAA CAT CA | AGT GAT GGC ATG GAC TGT GG |
| Purification Steps | Total Protein (mg) | Total Activity (U) | Specific Activity (U/mg) | Purification Fold | Recovery (%) |
|---|---|---|---|---|---|
| Cell-free supernatant | 324 | 43,272 | 133.55 | 1.00 | 100 |
| Ammonium sulfate precipitation | 166 | 31,254 | 188.28 | 1.41 | 72.22 |
| Sepharose CL-6B | 32 | 20,142 | 629.43 | 4.71 | 46.54 |
| Sephadex G-75 | 2.4 | 8322 | 2972.14 | 22.25 | 19.23 |
| SH21 (μg/mL) | Cell Type | |||||
|---|---|---|---|---|---|---|
| HL-60 | A549 | Hela | ||||
| % of Inhibition | IC50 | % of Inhibition | IC50 | % of Inhibition | IC50 | |
| 50 | 9.33 ± 24 | 310.64 ± 24 | 9.31 ± 47 | 300.27 ± 45 | 15.15 ± 51 | 317.14 ± 21 |
| 100 | 17.67 ± 14 | 20.27 ± 51 | 20.51 ± 42 | |||
| 200 | 30.14 ± 72 | 22.33 ± 57 | 40.38 ± 37 | |||
| 300 | 47.33 ± 34 | 50.07 ± 42 | 46.36 ± 26 | |||
| 400 | 75.28 ± 18 | 82.34 ± 63 | 72.33 ± 30 | |||
| 500 | 84.67 ± 57 | 54.67 ± 17 | 84.67 ± 52 | |||
| Doxorubicin (μg/mL) | % of inhibition | IC50 | % of inhibition | IC50 | % of inhibition | IC50 |
| 0.25 | 10.13 ± 38 | 2.4 ± 36 | 20.32 ± 23 | 2.5 ± 38 | 20.18 ± 37 | 2.8 ± 74 |
| 0.75 | 20.21 ± 56 | 26.29 ± 29 | 21.67 ± 25 | |||
| 1.25 | 24.33 ± 41 | 34.33 ± 83 | 34.33 ± 37 | |||
| 2.50 | 46.67 ± 37 | 50.04 ± 25 | 45.34 ± 46 | |||
| 5.0 | 70.15 ± 18 | 82.33 ± 54 | 76.33 ± 74 | |||
| 10 | 85.17 ± 39 | 87.67 ± 32 | 87.61 ± 48 | |||
Disclaimer/Publisher’s Note: The statements, opinions and data contained in all publications are solely those of the individual author(s) and contributor(s) and not of MDPI and/or the editor(s). MDPI and/or the editor(s) disclaim responsibility for any injury to people or property resulting from any ideas, methods, instructions or products referred to in the content. |
© 2023 by the authors. Licensee MDPI, Basel, Switzerland. This article is an open access article distributed under the terms and conditions of the Creative Commons Attribution (CC BY) license (https://creativecommons.org/licenses/by/4.0/).
Share and Cite
Tarek, H.; Cho, S.S.; Hossain, M.S.; Yoo, J.C. Attenuation of Oxidative Damage via Upregulating Nrf2/HO-1 Signaling Pathway by Protease SH21 with Exerting Anti-Inflammatory and Anticancer Properties In Vitro. Cells 2023, 12, 2190. https://doi.org/10.3390/cells12172190
Tarek H, Cho SS, Hossain MS, Yoo JC. Attenuation of Oxidative Damage via Upregulating Nrf2/HO-1 Signaling Pathway by Protease SH21 with Exerting Anti-Inflammatory and Anticancer Properties In Vitro. Cells. 2023; 12(17):2190. https://doi.org/10.3390/cells12172190
Chicago/Turabian StyleTarek, Hasan, Seung Sik Cho, Md. Selim Hossain, and Jin Cheol Yoo. 2023. "Attenuation of Oxidative Damage via Upregulating Nrf2/HO-1 Signaling Pathway by Protease SH21 with Exerting Anti-Inflammatory and Anticancer Properties In Vitro" Cells 12, no. 17: 2190. https://doi.org/10.3390/cells12172190
APA StyleTarek, H., Cho, S. S., Hossain, M. S., & Yoo, J. C. (2023). Attenuation of Oxidative Damage via Upregulating Nrf2/HO-1 Signaling Pathway by Protease SH21 with Exerting Anti-Inflammatory and Anticancer Properties In Vitro. Cells, 12(17), 2190. https://doi.org/10.3390/cells12172190

