The Radiobiological Characterization of Human and Porcine Lens Cells Suggests the Importance of the ATM Kinase in Radiation-Induced Cataractogenesis
Abstract
1. Introduction
2. Materials and Methods
2.1. Human Cell Lines
2.2. Porcine Cell Lines
2.3. X-rays Irradiation
2.4. Immunofluorescence
2.5. Micronuclei Assays
2.6. Proximity Ligation Assay
2.7. Cell Extracts and Immunoblots
2.8. Statistical Analysis
3. Results
3.1. Radiobiological Features of the Untransformed Human Lens Cell Lines
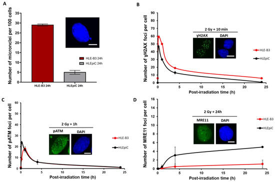
3.2. Radiobiological Characterization of the Human Transformed HLE-B3 Lens Cell Line
3.3. Attempts to Establish Human Epithelial Lens Cell Lines from Adults
- A first set of trials (Set 1) was carried out after adult cataract surgery. The trials consisted of obtaining lens epithelial cells from different conditions: One clear lens, one moderate cataractous lens, and one dense cataractous lens. Set 1 procedure was based on phacoemulsification, allowing the fragmentation of the lens and a UV probe to aspirate the cataract. This resulted in the destruction of some lens, and the challenge was to get a critical number of viable and clonogenic cells. However, this procedure failed to provide clones.
- A second set of trials (Set 2) consisted of obtaining whole lens from adult enucleation procedures. Set 2 procedure was based on the extraction of the whole lens, thus preserving the cells of interest. However, most of the donors were adults older than 50, and, again, this procedure failed to provide clones. Another critical step of the procedure was that only one layer of epithelial cells is present on the anterior side of the lens capsule, and breaking the capsule can cause the detachment of the cells from each other, therefore reducing the chances of cell proliferation.
3.4. Radiobiological Features of the Porcine Lens Cell Lines
3.5. Identification of X-Proteins Specific of Lens Cells
3.6. Perinuclear pATM Crowns in Lens Epithelial Cells
4. Discussion
4.1. Too Few Cell Lines but a Common Conclusion
4.2. Radiosensitivity of Lens: A Question of Radiobiology and of Semantics
- -
- “radiosensitivity”: any RI clinical and cellular events attributable to cell death (e.g., tissue reactions);
- -
- “radiosusceptibility”: RI cancers or any RI event attributable to cell transformation;
- -
- “radiodegeneration”: any aspect of the response to ionizing radiation attributable to aging.
4.3. Lens and the RIANS Model
4.4. Quantitative Features Related to RI aging of Lens Cells
5. Conclusions
Author Contributions
Funding
Institutional Review Board Statement
Informed Consent Statement
Data Availability Statement
Acknowledgments
Conflicts of Interest
References
- Haye, C.; Jammet, H.; Dollfus, M. L’oeil et les Radiations Ionisantes; Masson: Paris, France, 1963. [Google Scholar]
- Chalupecky, H. Ueber die Wirkung der Rontgenstrahlen auf das Auge und die Haut. Zent. F. Prakt. Augenh. 1897, 21, 886. [Google Scholar]
- Rollins, W. This effect of X-Light on the crystalline lens. Boston Med. Surg. J. 1903, 148, 364–365. [Google Scholar] [CrossRef][Green Version]
- Ainsbury, E.A.; Barnard, S.; Bright, S.; Dalke, C.; Jarrin, M.; Kunze, S.; Tanner, R.; Dynlacht, J.R.; Quinlan, R.A.; Graw, J.; et al. Ionizing radiation induced cataracts: Recent biological and mechanistic developments and perspectives for future research. Mutat. Res. Rev. Mutat. Res. 2016, 770, 238–261. [Google Scholar] [CrossRef]
- Barnard, S.; Uwineza, A.; Kalligeraki, A.; McCarron, R.; Kruse, F.; Ainsbury, E.; Quinlan, R. Lens epithelial cell proliferation in response to ionizing radiation. Radiat. Res. 2022, 197, 92–99. [Google Scholar] [CrossRef] [PubMed]
- Britel, M.; Bourguignon, M.; Foray, N. Radiosensitivity: A term with various meanings at the origin of numerous confusions. A semantic analysis. Int. J. Radiat. Biol. 2018, 94, 503–512. [Google Scholar] [CrossRef] [PubMed]
- Foray, N.; Bourguignon, M.; Hamada, N. Individual response to ionizing radiation. Mutat. Res. Rev. Mutat. Res. 2016, 770, 369–386. [Google Scholar] [CrossRef]
- Ray, N.J. Biophysical chemistry of the ageing eye lens. Biophys. Rev. 2015, 7, 353–368. [Google Scholar] [CrossRef]
- Shiels, A.; Hejtmancik, J.F. Genetics of human cataract. Clin. Genet. 2013, 84, 120–127. [Google Scholar] [CrossRef]
- Rehani, M.M.; Vano, E.; Ciraj-Bjelac, O.; Kleiman, N.J. Radiation and cataract. Radiat. Prot. Dosim. 2011, 147, 300–304. [Google Scholar] [CrossRef]
- Khan, D.Z.; Lacasse, M.C.; Khan, R.; Murphy, K.J. Radiation Cataractogenesis: The Progression of Our Understanding and Its Clinical Consequences. J. Vasc. Interv. Radiol. 2017, 28, 412–419. [Google Scholar] [CrossRef]
- Barnard, S.G.R.; Hamada, N. Individual response of the ocular lens to ionizing radiation. Int. J. Radiat. Biol. 2022, 99, 138–154. [Google Scholar] [CrossRef] [PubMed]
- Hamada, N.; Fujimichi, Y.; Iwasaki, T.; Fujii, N.; Furuhashi, M.; Kubo, E.; Minamino, T.; Nomura, T.; Sato, H. Emerging issues in radiogenic cataracts and cardiovascular disease. J. Radiat. Res. 2014, 55, 831–846. [Google Scholar] [CrossRef] [PubMed]
- ICRP. 1954 Recommendations of the International Commission on Radiological Protection. Br. J. Radiol. 1955, 28. [Google Scholar]
- Stewart, F.A.; Akleyev, A.V.; Hauer-Jensen, M.; Hendry, J.H.; Kleiman, N.J.; Macvittie, T.J.; Aleman, B.M.; Edgar, A.B.; Mabuchi, K.; Muirhead, C.R.; et al. ICRP publication 118: ICRP statement on tissue reactions and early and late effects of radiation in normal tissues and organs—Threshold doses for tissue reactions in a radiation protection context. Ann. ICRP 2012, 41, 1–322. [Google Scholar] [CrossRef]
- Jacob, S.; Boveda, S.; Bar, O.; Brézin, A.; Maccia, C.; Laurier, D.; Bernier, M.O. Interventional cardiologists and risk of radiation-induced cataract: Results of a French multicenter observational study. Int. J. Cardiol. 2013, 167, 1843–1847. [Google Scholar] [CrossRef]
- Elmaraezy, A.; Ebraheem Morra, M.; Tarek Mohammed, A.; Al-Habaa, A.; Elgebaly, A.; Abdelmotaleb Ghazy, A.; Khalil, A.M.; Tien Huy, N.; Hirayama, K. Risk of cataract among interventional cardiologists and catheterization lab staff: A systematic review and meta-analysis. Catheter. Cardiovasc. Interv. 2017, 90, 1–9. [Google Scholar] [CrossRef] [PubMed]
- Domienik-Andrzejewska, J.; Kałużny, P.; Piernik, G.; Jurewicz, J. Occupational exposure to ionizing radiation and lens opacity in interventional cardiologists. Int. J. Occup. Med. Environ. Health 2019, 32, 663–675. [Google Scholar] [CrossRef]
- Richardson, R.B.; Ainsbury, E.A.; Prescott, C.R.; Lovicu, F.J. Etiology of posterior subcapsular cataracts based on a review of risk factors including aging, diabetes, and ionizing radiation. Int. J. Radiat. Biol. 2020, 96, 1339–1361. [Google Scholar] [CrossRef]
- Ainsbury, E.A.; Bouffler, S.D.; Dorr, W.; Graw, J.; Muirhead, C.R.; Edwards, A.A.; Cooper, J. Radiation cataractogenesis: A review of recent studies. Radiat. Res. 2009, 172, 1–9. [Google Scholar] [CrossRef]
- Granzotto, A.; Benadjaoud, M.A.; Vogin, G.; Devic, C.; Ferlazzo, M.L.; Bodgi, L.; Pereira, S.; Sonzogni, L.; Forcheron, F.; Viau, M.; et al. Influence of Nucleoshuttling of the ATM Protein in the Healthy Tissues Response to Radiation Therapy: Toward a Molecular Classification of Human Radiosensitivity. Int. J. Radiat. Oncol. Biol. Phys. 2016, 94, 450–460. [Google Scholar] [CrossRef]
- Belkacemi, Y.; Colson-Durand, L.; Granzotto, A.; Husheng, S.; To, N.H.; Majdoul, S.; Guet, S.; Hervé, M.L.; Fonteneau, G.; Diana, C.; et al. The Henri Mondor Procedure of Morbidity and Mortality Review Meetings: Prospective Registration of Clinical, Dosimetric, and Individual Radiosensitivity Data of Patients With Severe Radiation Toxicity. Int. J. Radiat. Oncol. Biol. Phys. 2016, 96, 629–636. [Google Scholar] [CrossRef]
- Vogin, G.; Bastogne, T.; Bodgi, L.; Gillet-Daubin, J.; Canet, A.; Pereira, S.; Foray, N. The Phosphorylated ATM Immunofluorescence Assay: A High-performance Radiosensitivity Assay to Predict Postradiation Therapy Overreactions. Int. J. Radiat. Oncol. Biol. Phys. 2018, 101, 690–693. [Google Scholar] [CrossRef] [PubMed]
- Pereira, S.; Bodgi, L.; Duclos, M.; Canet, A.; Ferlazzo, M.L.; Devic, C.; Granzotto, A.; Deneuve, S.; Vogin, G.; Foray, N. Fast and binary assay for predicting radiosensitivity based on the nucleoshuttling of ATM protein: Development, validation and performances. Int. J. Radiat. Oncol. Biol. Phys. 2018, 100, 353–360. [Google Scholar] [CrossRef] [PubMed]
- Bodgi, L.; Foray, N. The nucleo-shuttling of the ATM protein as a basis for a novel theory of radiation response: Resolution of the linear-quadratic model. Int. J. Radiat. Biol. 2016, 92, 117–131. [Google Scholar] [CrossRef] [PubMed]
- Berthel, E.; Foray, N.; Ferlazzo, M.L. The Nucleoshuttling of the ATM Protein: A Unified Model to Describe the Individual Response to High- and Low-Dose of Radiation? Cancers 2019, 11, 905. [Google Scholar] [CrossRef] [PubMed]
- Deneuve, S.; Mirjolet, C.; Bastogne, T.; Duclos, M.; Retif, P.; Zrounba, P.; Roux, P.E.; Poupart, M.; Vogin, G.; Foray, N.; et al. Proof of concept of a binary blood assay for predicting radiosensitivity. Cancers 2021, 13, 2477. [Google Scholar] [CrossRef]
- Ferlazzo, M.L.; Sonzogni, L.; Granzotto, A.; Bodgi, L.; Lartin, O.; Devic, C.; Vogin, G.; Pereira, S.; Foray, N. Mutations of the Huntington’s Disease Protein Impact on the ATM-Dependent Signaling and Repair Pathways of the Radiation-Induced DNA Double-Strand Breaks: Corrective Effect of Statins and Bisphosphonates. Mol. Neurobiol. 2014, 49, 1200–1211. [Google Scholar] [CrossRef]
- Ferlazzo, M.L.; Bach-Tobdji, M.K.E.; Djerad, A.; Sonzogni, L.; Burlet, S.F.; Devic, C.; Granzotto, A.; Bodgi, L.; Djeffal-Kerrar, A.; Foray, N. Radiobiological characterization of tuberous sclerosis: A delay in the nucleo-shuttling of ATM may be responsible for radiosensitivity. Mol. Neurobiol. 2017, 55, 4973–4983. [Google Scholar] [CrossRef]
- Combemale, P.; Sonzogni, L.; Devic1, C.; Bencokova, Z.; Ferlazzo, M.L.; Granzotto, A.; Burlet, S.F.; Pinson, S.; Amini-Adle, M.; Al-Choboq, J.; et al. Individual response to radiation of individuals with neurofibromatosis type I: Role of the ATM protein and influence of statins and bisphosphonates. Mol. Neurobiol. 2021, 59, 556–573. [Google Scholar] [CrossRef]
- Ferlazzo, M.; Berthel, E.; Granzotto, A.; Devic, C.; Sonzogni, L.; Bachelet, J.T.; Pereira, S.; Bourguignon, M.; Sarasin, A.; Mezzina, M.; et al. Some mutations in the xeroderma pigmentosum D gene may lead to moderate but significant radiosensitivity associated with a delayed radiation-induced ATM nuclear localization. Int. J. Radiat. Biol. 2019, 96, 394–410. [Google Scholar] [CrossRef]
- Al-Choboq, J.; Ferlazzo, M.L.; Sonzogni, L.; Granzotto, A.; El-Nachef, L.; Maalouf, M.; Berthel, E.; Foray, N. Usher Syndrome Belongs to the Genetic Diseases Associated with Radiosensitivity: Influence of the ATM Protein Kinase. Int. J. Mol. Sci. 2022, 23, 1570. [Google Scholar] [CrossRef] [PubMed]
- El-Nachef, L.; Al-Choboq, J.; Restier-Verlet, J.; Granzotto, A.; Berthel, E.; Sonzogni, L.; Ferlazzo, M.L.; Bouchet, A.; Leblond, P.; Combemale, P. Human radiosensitivity and radiosusceptibility: What are the differences? Int. J. Mol. Sci. 2021, 22, 7158. [Google Scholar] [CrossRef] [PubMed]
- Berthel, E.; Pujo-Menjouet, L.; Le Reun, E.; Sonzogni, L.; Al-Choboq, J.; Chekroun, A.; Granzotto, A.; Devic, C.; Ferlazzo, M.L.; Pereira, S.; et al. Toward an early diagnosis for Alzheimer’s disease based on the perinuclear localization of the ATM protein. Cells 2023, 12, 1747. [Google Scholar] [CrossRef]
- Fujimichi, Y.; Hamada, N. Ionizing irradiation not only inactivates clonogenic potential in primary normal human diploid lens epithelial cells but also stimulates cell proliferation in a subset of this population. PLoS ONE 2014, 9, e98154. [Google Scholar] [CrossRef]
- Mathis, T.; Housset, M.; Eandi, C.; Beguier, F.; Touhami, S.; Reichman, S.; Augustin, S.; Gondouin, P.; Sahel, J.A.; Kodjikian, L.; et al. Activated monocytes resist elimination by retinal pigment epithelium and downregulate their OTX2 expression via TNF-α. Aging Cell 2017, 16, 173–182. [Google Scholar] [CrossRef] [PubMed]
- Grote, S.J.; Joshi, G.P.; Revell, S.H.; Shaw, C.A. Observations of radiation-induced chromosome fragment loss in live mammalian cells in culture, and its effect on colony-forming ability. Int. J. Radiat. Biol. Relat. Stud. Phys. Chem. Med. 1981, 39, 395–408. [Google Scholar] [CrossRef] [PubMed]
- Fenech, M. The in vitro micronucleus technique. Mutat. Res. 2000, 455, 81–95. [Google Scholar] [CrossRef]
- Ristic, M.; Brockly, F.; Piechaczyk, M.; Bossis, G. Detection of Protein–Protein Interactions and Posttranslational Modifications Using the Proximity Ligation Assay: Application to the Study of the SUMO Pathway; Humana Press Inc.: Totowa, NJ, USA, 2016; Volume 1449, pp. 279–290. [Google Scholar]
- Bodgi, L.; Granzotto, A.; Devic, C.; Vogin, G.; Lesne, A.; Bottollier-Depois, J.F.; Victor, J.M.; Maalouf, M.; Fares, G.; Foray, N. A single formula to describe radiation-induced protein relocalization: Towards a mathematical definition of individual radiosensitivity. J. Theor. Biol. 2013, 333, 135–145. [Google Scholar] [CrossRef]
- Le Reun, E.; Bodgi, L.; Granzotto, A.; Sonzogni, L.; Ferlazzo, M.L.; Al-Choboq, J.; El-Nachef, L.; Restier-Verlet, J.; Berthel, E.; Devic, C.; et al. Quantitative Correlations between Radiosensitivity Biomarkers Show That the ATM Protein Kinase Is Strongly Involved in the Radiotoxicities Observed after Radiotherapy. Int. J. Mol. Sci. 2022, 23, 10434. [Google Scholar] [CrossRef]
- Joubert, A.; Zimmerman, K.M.; Bencokova, Z.; Gastaldo, J.; Chavaudra, N.; Favaudon, V.; Arlett, C.F.; Foray, N. DNA double-strand break repair defects in syndromes associated with acute radiation response: At least two different assays to predict intrinsic radiosensitivity? Int. J. Radiat. Biol. 2008, 84, 107–125. [Google Scholar] [CrossRef]
- El Nachef, L.; Berthel, E.; Ferlazzo, M.L.; Le Reun, E.; Al-Choboq, J.; Restier-Verlet, J.; Granzotto, A.; Sonzogni, L.; Bourguignon, M.; Foray, N. Cancer and Radiosensitivity Syndromes: Is Impaired Nuclear ATM Kinase Activity the Primum Movens? Cancers 2022, 14, 6141. [Google Scholar] [CrossRef] [PubMed]
- Andley, U.P. Crystallins in the eye: Function and pathology. Prog. Retin. Eye Res. 2007, 26, 78–98. [Google Scholar] [CrossRef]
- Hamada, N.; Azizova, T.V.; Little, M.P. An update on effects of ionizing radiation exposure on the eye. Br. J. Radiol. 2020, 93, 20190829. [Google Scholar] [CrossRef] [PubMed]
- Arlett, C.F.; Green, M.H.; Priestley, A.; Harcourt, S.A.; Mayne, L.V. Comparative human cellular radiosensitivity: I. The effect of SV40 transformation and immortalisation on the gamma-irradiation survival of skin derived fibroblasts from normal individuals and from ataxia-telangiectasia patients and heterozygotes. Int. J. Radiat. Biol. 1988, 54, 911–928. [Google Scholar] [CrossRef] [PubMed]
- ICRP. The 2007 Recommendations of the International Commission on Radiological Protection. ICRP publication 103. Ann. ICRP 2007, 37, 1–332. [Google Scholar] [CrossRef]
- Moulay Lakhdar, I.; Ferlazzo, M.L.; Al Choboq, J.; Berthel, E.; Sonzogni, L.; Devic, C.; Granzotto, A.; Thariat, J.; Foray, N. Fibroblasts from Retinoblastoma Patients Show Radiosensitivity Linked to Abnormal Localization of the ATM Protein. Curr. Eye Res. 2020, 46, 546–557. [Google Scholar] [CrossRef]
- Al-Choboq, J.; Nehal, M.; Sonzogni, L.; Granzotto, A.; El Nachef, L.; Restier-Verlet, J.; Maalouf, M.; Berthel, E.; Aral, B.; Corradini, N.; et al. Molecular and Cellular Responses to Ionization Radiation in Untransformed Fibroblasts from the Rothmund-Thomson Syndrome: Influence of the Nucleo-Shuttling of the ATM Protein Kinase. Radiation 2023, 3, 21–38. [Google Scholar] [CrossRef]
- Devic, C.; Ferlazzo, M.L.; Berthel, E.; Foray, N. Influence of Individual Radiosensitivity on the Hormesis Phenomenon: Toward a Mechanistic Explanation Based on the Nucleoshuttling of ATM Protein. Dose Response 2020, 18, 1559325820913784. [Google Scholar] [CrossRef] [PubMed]
- Devic, C.; Ferlazzo, M.L.; Foray, N. Influence of Individual Radiosensitivity on the Adaptive Response Phenomenon: Toward a Mechanistic Explanation Based on the Nucleo-Shuttling of ATM Protein. Dose Response 2018, 16, 1559325818789836. [Google Scholar] [CrossRef]












| Cell Line | HLEpiC | HRPEpiC | HLE-B3 | 1BR3 | PSF-1 | CP1 | CP2 | CP3 | CP8 |
|---|---|---|---|---|---|---|---|---|---|
| Nucleus surface (μm2) | 1304 ± 82 | 964 ± 48 | 1156 ± 116 | 840 ± 52 | 780 ± 50 | 852 ± 104 | 848 ± 96 | 1044 ± 84 | 1008 ± 88 |
Disclaimer/Publisher’s Note: The statements, opinions and data contained in all publications are solely those of the individual author(s) and contributor(s) and not of MDPI and/or the editor(s). MDPI and/or the editor(s) disclaim responsibility for any injury to people or property resulting from any ideas, methods, instructions or products referred to in the content. |
© 2023 by the authors. Licensee MDPI, Basel, Switzerland. This article is an open access article distributed under the terms and conditions of the Creative Commons Attribution (CC BY) license (https://creativecommons.org/licenses/by/4.0/).
Share and Cite
Al-Choboq, J.; Mathis, T.; Restier-Verlet, J.; Sonzogni, L.; El Nachef, L.; Granzotto, A.; Bourguignon, M.; Foray, N. The Radiobiological Characterization of Human and Porcine Lens Cells Suggests the Importance of the ATM Kinase in Radiation-Induced Cataractogenesis. Cells 2023, 12, 2118. https://doi.org/10.3390/cells12162118
Al-Choboq J, Mathis T, Restier-Verlet J, Sonzogni L, El Nachef L, Granzotto A, Bourguignon M, Foray N. The Radiobiological Characterization of Human and Porcine Lens Cells Suggests the Importance of the ATM Kinase in Radiation-Induced Cataractogenesis. Cells. 2023; 12(16):2118. https://doi.org/10.3390/cells12162118
Chicago/Turabian StyleAl-Choboq, Joëlle, Thibaud Mathis, Juliette Restier-Verlet, Laurène Sonzogni, Laura El Nachef, Adeline Granzotto, Michel Bourguignon, and Nicolas Foray. 2023. "The Radiobiological Characterization of Human and Porcine Lens Cells Suggests the Importance of the ATM Kinase in Radiation-Induced Cataractogenesis" Cells 12, no. 16: 2118. https://doi.org/10.3390/cells12162118
APA StyleAl-Choboq, J., Mathis, T., Restier-Verlet, J., Sonzogni, L., El Nachef, L., Granzotto, A., Bourguignon, M., & Foray, N. (2023). The Radiobiological Characterization of Human and Porcine Lens Cells Suggests the Importance of the ATM Kinase in Radiation-Induced Cataractogenesis. Cells, 12(16), 2118. https://doi.org/10.3390/cells12162118

