Sirtuin 6 Overexpression Improves Rotator Cuff Tendon-to-Bone Healing in the Aged
Abstract
1. Introduction
2. Materials and Methods
2.1. Patients
2.2. Study Design and Surgical Technique
2.3. Histology
2.4. Proteome Analysis on Rotator Cuffs
2.5. Biomechanical Test
2.6. Bioinformatics Analysis
2.7. Quantitative Real-Time PCR
2.8. Western Blot
2.9. Primary Culture of Tenocytes, Infection Using Adenovirus, and Transfection
2.10. Statistical Analysis
3. Results
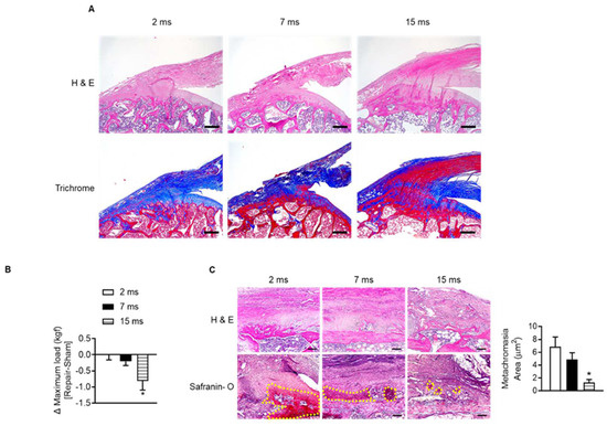
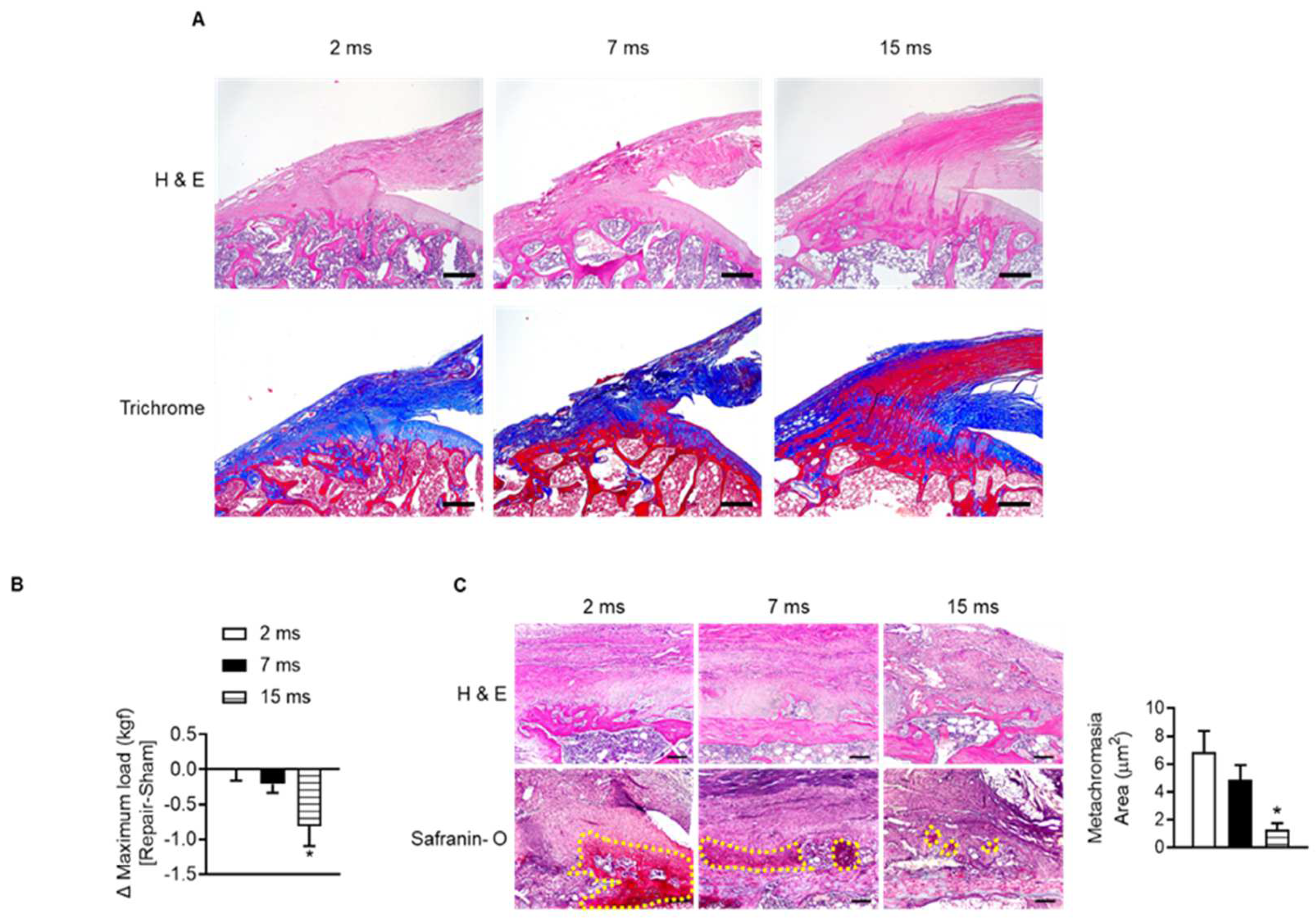
3.1. Tendon-to-Bone Healing Is Impaired in the Rotator Cuff Injury of Aged Rats
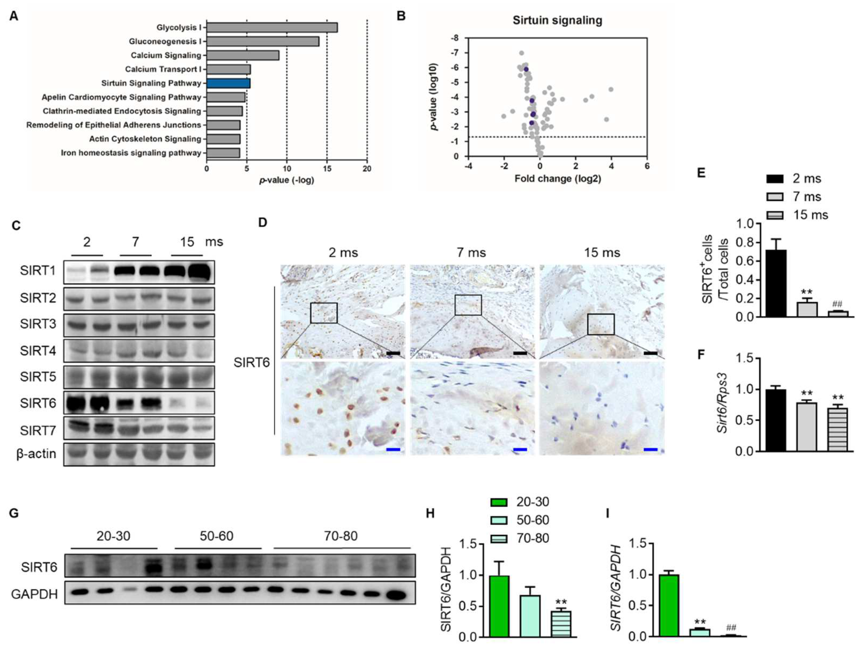
3.2. Expression of SIRT6 Is Down-Regulated with Age in the Rotator Cuff
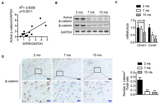
3.3. Wnt/β-Catenin Signaling Is Suppressed with Increasing Age in the Rotator Cuff
3.4. SIRT6 Modulates Sclerostin, Which Is an Antagonist of the Wnt Signaling Pathway
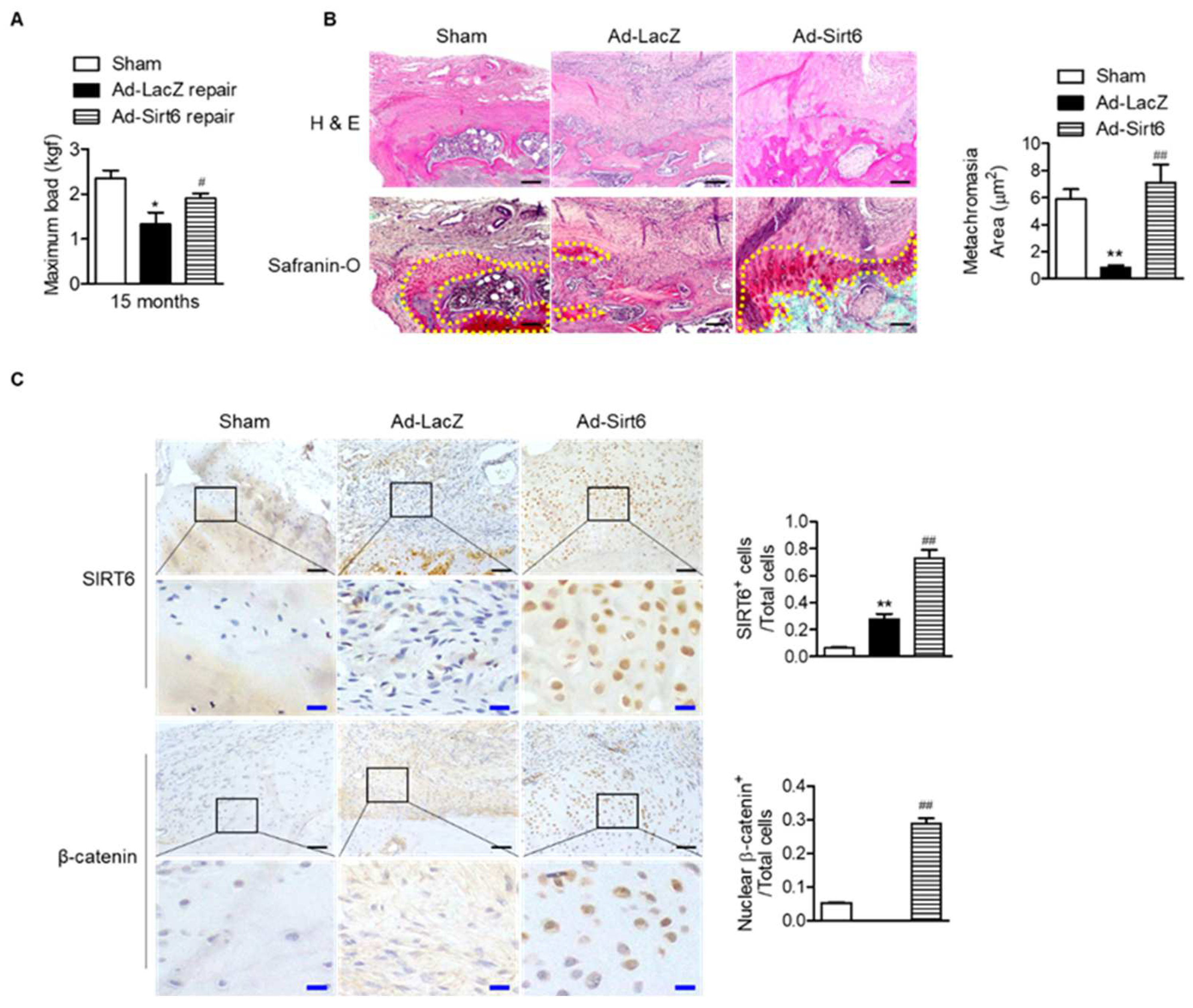
3.5. SIRT6 Overexpression Enhances Tendon-to-Bone Healing in Acute Rotator Cuff Injury in Aged Rats
4. Discussion
5. Conclusions
Supplementary Materials
Author Contributions
Funding
Institutional Review Board Statement
Informed Consent Statement
Data Availability Statement
Acknowledgments
Conflicts of Interest
References
- Lui, P.P.-Y.; Zhang, P.; Chan, K.-M.; Qin, L. Biology and augmentation of tendon-bone insertion repair. J. Orthop. Surg. Res. 2010, 5, 59. [Google Scholar] [CrossRef] [PubMed]
- Mannava, S.; Samborski, S.A.; Kenney, R.J.; Maloney, M.D.; Voloshin, I. Options for Failed Rotator Cuff Repair. Sports Med. Arthrosc. Rev. 2018, 26, 134–138. [Google Scholar] [CrossRef]
- Bunker, D.; Illie, V.; Nicklin, S. Tendon to bone healing and its implications for surgery. Muscle Ligaments Tendons J. 2019, 4, 343. [Google Scholar] [CrossRef]
- Chen, Z.; Jin, M.; He, H.; Dong, J.; Li, J.; Nie, J.; Wang, Z.; Xu, J.; Wu, F. Mesenchymal stem cells and macrophages and their interactions in tendon-bone healing. J. Orthop. Transl. 2023, 39, 63–73. [Google Scholar] [CrossRef]
- Fang, F.; Xiao, Y.; Zelzer, E.; Leong, K.W.; Thomopoulos, S. A mineralizing pool of Gli1-expressing progenitors builds the tendon enthesis and demonstrates therapeutic potential. Cell Stem Cell 2022, 29, 1669–1684.e6. [Google Scholar] [CrossRef] [PubMed]
- Gulotta, L.V.; Kovacevic, D.; Packer, J.D.; Deng, X.H.; Rodeo, S.A. Bone Marrow–Derived Mesenchymal Stem Cells Transduced With Scleraxis Improve Rotator Cuff Healing in a Rat Model. Am. J. Sports Med. 2011, 39, 1282–1289. [Google Scholar] [CrossRef]
- Beck, J.; Evans, D.; Tonino, P.M.; Yong, S.; Callaci, J.J. The Biomechanical and Histologic Effects of Platelet-Rich Plasma on Rat Rotator Cuff Repairs. Am. J. Sports Med. 2012, 40, 2037–2044. [Google Scholar] [CrossRef]
- Bedi, A.; Fox, A.J.S.; Kovacevic, D.; Deng, X.-H.; Warren, R.F.; Rodeo, S.A. Doxycycline-Mediated Inhibition of Matrix Metalloproteinases Improves Healing after Rotator Cuff Repair. Am. J. Sports Med. 2009, 38, 308–317. [Google Scholar] [CrossRef]
- Hong, S.-Y.; Lee, S.-J.; Hahm, H.-B.; Chang, J.-W.; Hyun, Y.-S. Onlay patch augmentation in rotator cuff repair for moderate to large tears in elderly patients: Clinical and radiologic outcomes. Clin. Shoulder Elb. 2023, 26, 71–81. [Google Scholar] [CrossRef]
- Park, H.B.; Gwark, J.Y.; Na, J.-B. Risk factors of chronic subscapularis tendon tear. Clin. Shoulder Elb. 2022, 25, 257–264. [Google Scholar] [CrossRef]
- Delbono, O. Molecular mechanisms and therapeutics of the deficit in specific force in ageing skeletal muscle. Biogerontology 2002, 3, 265–270. [Google Scholar] [CrossRef]
- Plate, J.F.; Brown, P.J.; Walters, J.; Clark, J.A.; Smith, T.L.; Freehill, M.T.; Tuohy, C.J.; Stitzel, J.D.; Mannava, S. Advanced Age Diminishes Tendon-to-Bone Healing in a Rat Model of Rotator Cuff Repair. Am. J. Sports Med. 2014, 42, 859–868. [Google Scholar] [CrossRef]
- Plate, J.F.; Pace, L.A.; Seyler, T.M.; Moreno, R.J.; Smith, T.L.; Tuohy, C.J.; Mannava, S. Age-related changes affect rat rotator cuff muscle function. J. Shoulder Elb. Surg. 2014, 23, 91–98. [Google Scholar] [CrossRef] [PubMed]
- Long, Z.; Nakagawa, K.; Wang, Z.; Amadio, P.C.; Zhao, C.; Gingery, A. Age-related cellular and microstructural changes in the rotator cuff enthesis. J. Orthop. Res. 2021, 40, 1883–1895. [Google Scholar] [CrossRef] [PubMed]
- Jiang, X.; Wojtkiewicz, M.; Patwardhan, C.; Greer, S.; Kong, Y.; Kuss, M.; Huang, X.; Liao, J.; Lu, Y.; Dudley, A.; et al. The effects of maturation and aging on the rotator cuff tendon-to-bone interface. FASEB J. 2021, 35, e22066. [Google Scholar] [CrossRef]
- Hussey, G.S.; Dziki, J.L.; Badylak, S.F. Extracellular matrix-based materials for regenerative medicine. Nat. Rev. Mater. 2018, 3, 159–173. [Google Scholar] [CrossRef]
- Finkel, T.; Deng, C.-X.; Mostoslavsky, R. Recent progress in the biology and physiology of sirtuins. Nature 2009, 460, 587–591. [Google Scholar] [CrossRef]
- Michan, S.; Sinclair, D. Sirtuins in mammals: Insights into their biological function. Biochem. J. 2007, 404, 1–13. [Google Scholar] [CrossRef]
- Imai, S.-I.; Guarente, L. It takes two to tango: NAD+ and sirtuins in aging/longevity control. NPJ Aging Mech. Dis. 2016, 2, 16017. [Google Scholar] [CrossRef] [PubMed]
- Kawahara, T.L.; Michishita, E.; Adler, A.S.; Damian, M.; Berber, E.; Lin, M.; McCord, R.A.; Ongaigui, K.C.; Boxer, L.D.; Chang, H.Y.; et al. SIRT6 Links Histone H3 Lysine 9 Deacetylation to NF-κB-Dependent Gene Expression and Organismal Life Span. Cell 2009, 136, 62–74. [Google Scholar] [CrossRef] [PubMed]
- Masri, S. Sirtuin-Dependent Clock Control: New Advances in Metabolism, Aging and Cancer. Curr. Opin. Clin. Nutr. Metab. Care 2015, 18, 521–527. [Google Scholar] [CrossRef]
- Toiber, D.; Erdel, F.; Bouazoune, K.; Silberman, D.M.; Zhong, L.; Mulligan, P.; Sebastian, C.; Cosentino, C.; Martinez-Pastor, B.; Giacosa, S.; et al. SIRT6 Recruits SNF2H to DNA Break Sites, Preventing Genomic Instability through Chromatin Remodeling. Mol. Cell 2013, 51, 454–468. [Google Scholar] [CrossRef]
- Xu, Z.; Zhang, L.; Zhang, W.; Meng, D.; Zhang, H.; Jiang, Y.; Xu, X.; Van Meter, M.; Seluanov, A.; Gorbunova, V.; et al. SIRT6 rescues the age related decline in base excision repair in a PARP1-dependent manner. Cell Cycle 2015, 14, 269–276. [Google Scholar] [CrossRef] [PubMed]
- Lee, H.-S.; Ka, S.-O.; Lee, S.-M.; Park, J.-W.; Park, B.-H. Overexpression of Sirtuin 6 Suppresses Inflammatory Responses and Bone Destruction in Mice with Collagen-Induced Arthritis. Arthritis Rheum. 2013, 65, 1776–1785. [Google Scholar] [CrossRef] [PubMed]
- Zhang, Z.; Song, Y.; Wang, S.I.; Ha, S.H.; Jang, K.Y.; Park, B.; Moon, Y.J.; Kim, J.R. Osteoblasts/Osteocytes sirtuin6 Is Vital to Preventing Ischemic Osteonecrosis Through Targeting VDR-RANKL Signaling. J. Bone Miner. Res. 2020, 36, 579–590. [Google Scholar] [CrossRef] [PubMed]
- Koo, J.-H.; Jang, H.-Y.; Lee, Y.; Moon, Y.J.; Bae, E.J.; Yun, S.-K.; Park, B.-H. Myeloid cell-specific sirtuin 6 deficiency delays wound healing in mice by modulating inflammation and macrophage phenotypes. Exp. Mol. Med. 2019, 51, 1–10. [Google Scholar] [CrossRef]
- Zhu, X.; Zhu, H.; Zhang, L.; Huang, S.; Cao, J.; Ma, G.; Feng, G.; He, L.; Yang, Y.; Guo, X. Wls-mediated Wnts differentially regulate distal limb patterning and tissue morphogenesis. Dev. Biol. 2012, 365, 328–338. [Google Scholar] [CrossRef]
- Shah, S.A.; Kormpakis, I.; Havlioglu, N.; Ominsky, M.S.; Galatz, L.M.; Thomopoulos, S. Sclerostin Antibody Treatment Enhances Rotator Cuff Tendon-to-Bone Healing in an Animal Model. J. Bone Jt. Surg. 2017, 99, 855–864. [Google Scholar] [CrossRef]
- Lehallier, B.; Gate, D.; Schaum, N.; Nanasi, T.; Lee, S.E.; Yousef, H.; Losada, P.M.; Berdnik, D.; Keller, A.; Verghese, J.; et al. Undulating changes in human plasma proteome profiles across the lifespan. Nat. Med. 2019, 25, 1843–1850. [Google Scholar] [CrossRef]
- Tanaka, T.; Biancotto, A.; Moaddel, R.; Moore, A.Z.; Gonzalez-Freire, M.; Aon, M.A.; Candia, J.; Zhang, P.; Cheung, F.; Fantoni, G.; et al. Plasma proteomic signature of age in healthy humans. Aging Cell 2018, 17, e12799. [Google Scholar] [CrossRef]
- Shchukina, I.; Bagaitkar, J.; Shpynov, O.; Loginicheva, E.; Porter, S.; Mogilenko, D.A.; Wolin, E.; Collins, P.; Demidov, G.; Artomov, M.; et al. Enhanced epigenetic profiling of classical human monocytes reveals a specific signature of healthy aging in the DNA methylome. Nat. Aging 2020, 1, 124–141. [Google Scholar] [CrossRef] [PubMed]
- Carpenter, J.; Thomopoulos, S.; Flanagan, C.; DeBano, C.; Soslowsky, L. Rotator cuff defect healing: A biomechanical and histologic analysis in an animal model. J. Shoulder Elb. Surg. 1998, 7, 599–605. [Google Scholar] [CrossRef]
- Silva, J.C.; Gorenstein, M.V.; Li, G.-Z.; Vissers, J.P.C.; Geromanos, S.J. Absolute quantification of proteins by LCMSE: A virtue of parallel MS acquisition. Mol. Cell. Proteom. 2006, 5, 144–156. [Google Scholar] [CrossRef] [PubMed]
- Krämer, A.; Green, J.; Pollard, J., Jr.; Tugendreich, S. Causal analysis approaches in Ingenuity Pathway Analysis. Bioinformatics 2014, 30, 523–530. [Google Scholar] [CrossRef] [PubMed]
- Song, F.; Jiang, D.; Wang, T.; Wang, Y.; Chen, F.; Xu, G.; Kang, Y.; Zhang, Y. Mechanical Loading Improves Tendon-Bone Healing in a Rabbit Anterior Cruciate Ligament Reconstruction Model by Promoting Proliferation and Matrix Formation of Mesenchymal Stem Cells and Tendon Cells. Cell. Physiol. Biochem. 2017, 41, 875–889. [Google Scholar] [CrossRef]
- Palomer, E.; Buechler, J.; Salinas, P.C. Wnt Signaling Deregulation in the Aging and Alzheimer’s Brain. Front. Cell. Neurosci. 2019, 13, 227. [Google Scholar] [CrossRef]
- Hashimoto, T.; Nobuhara, K.; Hamada, T. Pathologic Evidence of Degeneration as a Primary Cause of Rotator Cuff Tear. Clin. Orthop. Relat. Res. 2003, 415, 111–120. [Google Scholar] [CrossRef]
- Steinbacher, P.; Tauber, M.; Kogler, S.; Stoiber, W.; Resch, H.; Sänger, A. Effects of rotator cuff ruptures on the cellular and intracellular composition of the human supraspinatus muscle. Tissue Cell 2010, 42, 37–41. [Google Scholar] [CrossRef]
- Hansen, P.; Kongsgaard, M.; Suetta, C.; Kjær, M.; Eriksen, C.S.; Henkel, C.; Agergaard, A.-S.; Kjaer, M.; Wilke, J.; Schleip, R.; et al. Mechanical properties and collagen cross-linking of the patellar tendon in old and young men. J. Appl. Physiol. 2009, 107, 880–886. [Google Scholar] [CrossRef]
- Baohua, Y.; Li, L. Effects of SIRT6 silencing on collagen metabolism in human dermal fibroblasts. Cell Biol. Int. 2011, 36, 105–108. [Google Scholar] [CrossRef]
- Chen, Y.; Zhang, T.; Wan, L.; Wang, Z.; Li, S.; Hu, J.; Xu, D.; Lu, H. Early treadmill running delays rotator cuff healing via Neuropeptide Y mediated inactivation of the Wnt/β-catenin signaling. J. Orthop. Transl. 2021, 30, 103–111. [Google Scholar] [CrossRef]
- Wada, S.; Lebaschi, A.H.; Nakagawa, Y.; Carballo, C.B.; Uppstrom, T.J.; Cong, G.; Album, Z.M.; Hall, A.J.; Ying, L.; Deng, X.; et al. Postoperative Tendon Loading with Treadmill Running Delays Tendon-to-Bone Healing: Immunohistochemical Evaluation in a Murine Rotator Cuff Repair Model. J. Orthop. Res. 2019, 37, 1628–1637. [Google Scholar] [CrossRef] [PubMed]
- Stegen, S.; Stockmans, I.; Moermans, K.; Thienpont, B.; Maxwell, P.H.; Carmeliet, P.; Carmeliet, G. Osteocytic oxygen sensing controls bone mass through epigenetic regulation of sclerostin. Nat. Commun. 2018, 9, 2557. [Google Scholar] [CrossRef] [PubMed]
- Sugatani, T.; Agapova, O.; Malluche, H.H.; Hruska, K.A. SIRT6 deficiency culminates in low-turnover osteopenia. Bone 2015, 81, 168–177. [Google Scholar] [CrossRef] [PubMed]
- Zhou, Y.; Song, T.; Peng, J.; Zhou, Z.; Wei, H.; Zhou, R.; Jiang, S.; Peng, J. SIRT1 suppresses adipogenesis by activating Wnt/beta-catenin signaling In Vivo and In Vitro. Oncotarget 2016, 7, 77707–77720. [Google Scholar] [CrossRef]
- Bae, J.S.; Park, S.-H.; Jamiyandorj, U.; Kim, K.M.; Noh, S.J.; Kim, J.R.; Park, H.J.; Kwon, K.S.; Jung, S.H.; Park, H.S.; et al. CK2alpha/CSNK2A1 Phosphorylates SIRT6 and Is Involved in the Progression of Breast Carcinoma and Predicts Shorter Survival of Diagnosed Patients. Am. J. Pathol. 2016, 186, 3297–3315. [Google Scholar] [CrossRef]
- Ellies, D.L.; Viviano, B.; McCarthy, J.; Rey, J.-P.; Itasaki, N.; Saunders, S.; Krumlauf, R. Bone Density Ligand, Sclerostin, Directly Interacts with LRP5 but Not LRP5G171V to Modulate Wnt Activity. J. Bone Miner. Res. 2006, 21, 1738–1749. [Google Scholar] [CrossRef]
- Hernandez, P.; Whitty, C.; Wardale, R.J.; Henson, F.M. New insights into the location and form of sclerostin. Biochem. Biophys. Res. Commun. 2014, 446, 1108–1113. [Google Scholar] [CrossRef]
- Chira, S.; Jackson, C.S.; Oprea, I.; Ozturk, F.; Pepper, M.S.; Diaconu, I.; Braicu, C.; Raduly, L.-Z.; Calin, G.A.; Berindan-Neagoe, I. Progresses towards safe and efficient gene therapy vectors. Oncotarget 2015, 6, 30675–30703. [Google Scholar] [CrossRef]
- Huang, Z.; Zhao, J.; Deng, W.; Chen, Y.; Shang, J.; Song, K.; Zhang, L.; Wang, C.; Lu, S.; Yang, X.; et al. Identification of a cellularly active SIRT6 allosteric activator. Nat. Chem. Biol. 2018, 14, 1118–1126. [Google Scholar] [CrossRef]
- Lee, M.J.; Ryu, H.H.; Hwang, J.W.; Kim, J.R.; Cho, E.-S.; Choi, J.K.; Moon, Y.J. Sirt6 Activation Ameliorates Inflammatory Bone Loss in Ligature-Induced Periodontitis in Mice. Int. J. Mol. Sci. 2023, 24, 10714. [Google Scholar] [CrossRef] [PubMed]






Disclaimer/Publisher’s Note: The statements, opinions and data contained in all publications are solely those of the individual author(s) and contributor(s) and not of MDPI and/or the editor(s). MDPI and/or the editor(s) disclaim responsibility for any injury to people or property resulting from any ideas, methods, instructions or products referred to in the content. |
© 2023 by the authors. Licensee MDPI, Basel, Switzerland. This article is an open access article distributed under the terms and conditions of the Creative Commons Attribution (CC BY) license (https://creativecommons.org/licenses/by/4.0/).
Share and Cite
Moon, Y.J.; Cui, B.; Cho, S.-Y.; Hwang, J.W.; Chung, H.-C.; Kwon, J.; Kim, D.; Jang, K.Y.; Kim, J.R.; Wang, S.I. Sirtuin 6 Overexpression Improves Rotator Cuff Tendon-to-Bone Healing in the Aged. Cells 2023, 12, 2035. https://doi.org/10.3390/cells12162035
Moon YJ, Cui B, Cho S-Y, Hwang JW, Chung H-C, Kwon J, Kim D, Jang KY, Kim JR, Wang SI. Sirtuin 6 Overexpression Improves Rotator Cuff Tendon-to-Bone Healing in the Aged. Cells. 2023; 12(16):2035. https://doi.org/10.3390/cells12162035
Chicago/Turabian StyleMoon, Young Jae, Baoning Cui, Se-Young Cho, Jae Won Hwang, Hee-Chung Chung, Joseph Kwon, Duwoon Kim, Kyu Yun Jang, Jung Ryul Kim, and Sung Il Wang. 2023. "Sirtuin 6 Overexpression Improves Rotator Cuff Tendon-to-Bone Healing in the Aged" Cells 12, no. 16: 2035. https://doi.org/10.3390/cells12162035
APA StyleMoon, Y. J., Cui, B., Cho, S.-Y., Hwang, J. W., Chung, H.-C., Kwon, J., Kim, D., Jang, K. Y., Kim, J. R., & Wang, S. I. (2023). Sirtuin 6 Overexpression Improves Rotator Cuff Tendon-to-Bone Healing in the Aged. Cells, 12(16), 2035. https://doi.org/10.3390/cells12162035

