The Src-Family Kinases SRC and BLK Contribute to the CLDN6-Adhesion Signaling
Abstract
1. Introduction
2. Materials and Methods
2.1. Antibodies
2.2. Expression Vectors
2.3. Cell Culture
2.4. Genome Editing
2.5. Immunoprecipitation and Immunoblot
2.6. Immunofluorescence and Imaging
2.7. Pull-Down Assay
2.8. ELISA
2.9. RT-qPCR
3. Results
3.1. BLK, FGR, HCK, and SRC Are Colocalized with CLDN6 on Epithelial Cell Borders of F9 Cells
3.2. BLK and SRC Are Associated with CLDN6 through the C-Terminal Cytoplasmic Domain
3.3. BLK and SRC Directly Bind to the C-Terminal Cytoplasmic Domain of CLDN6
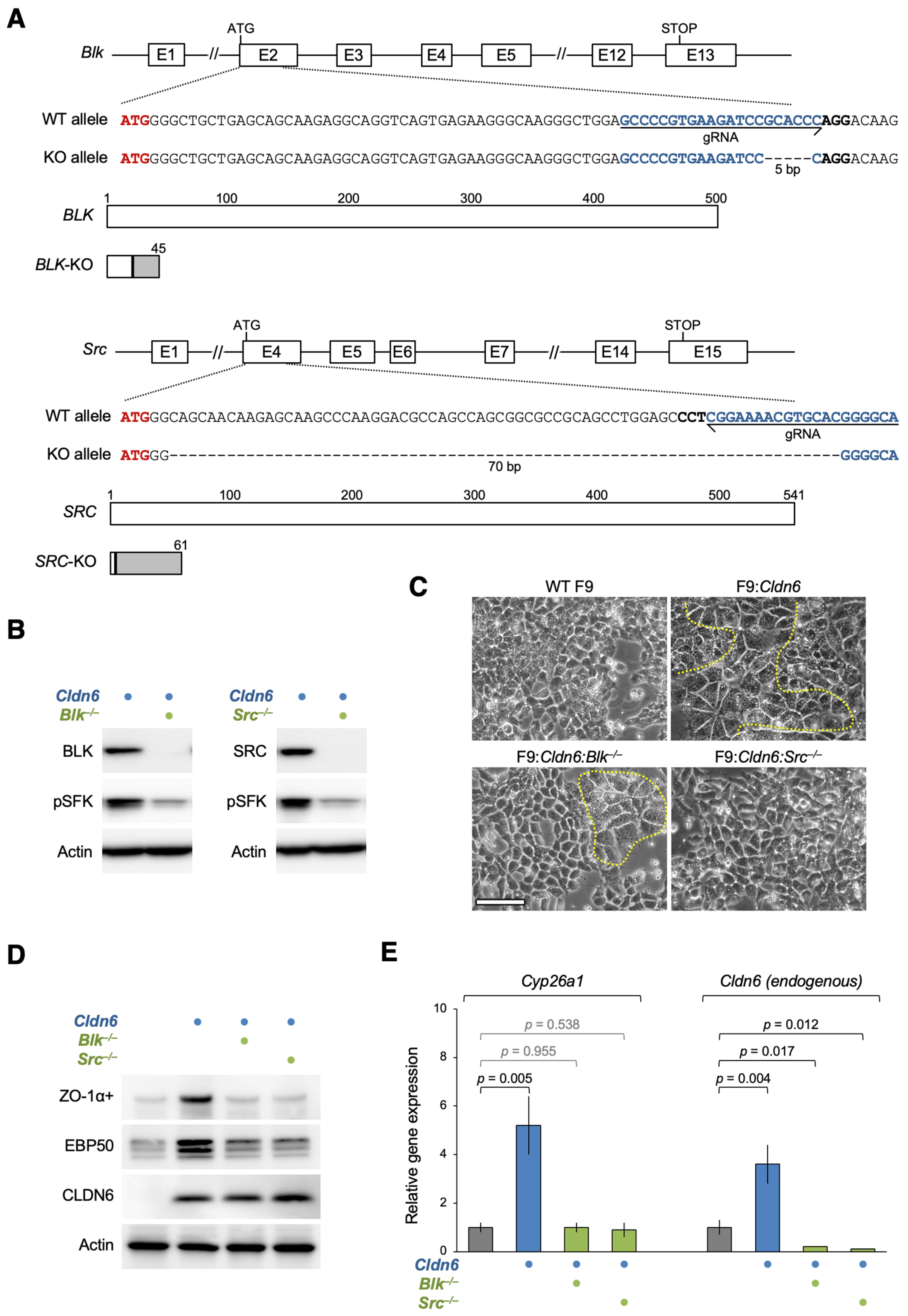
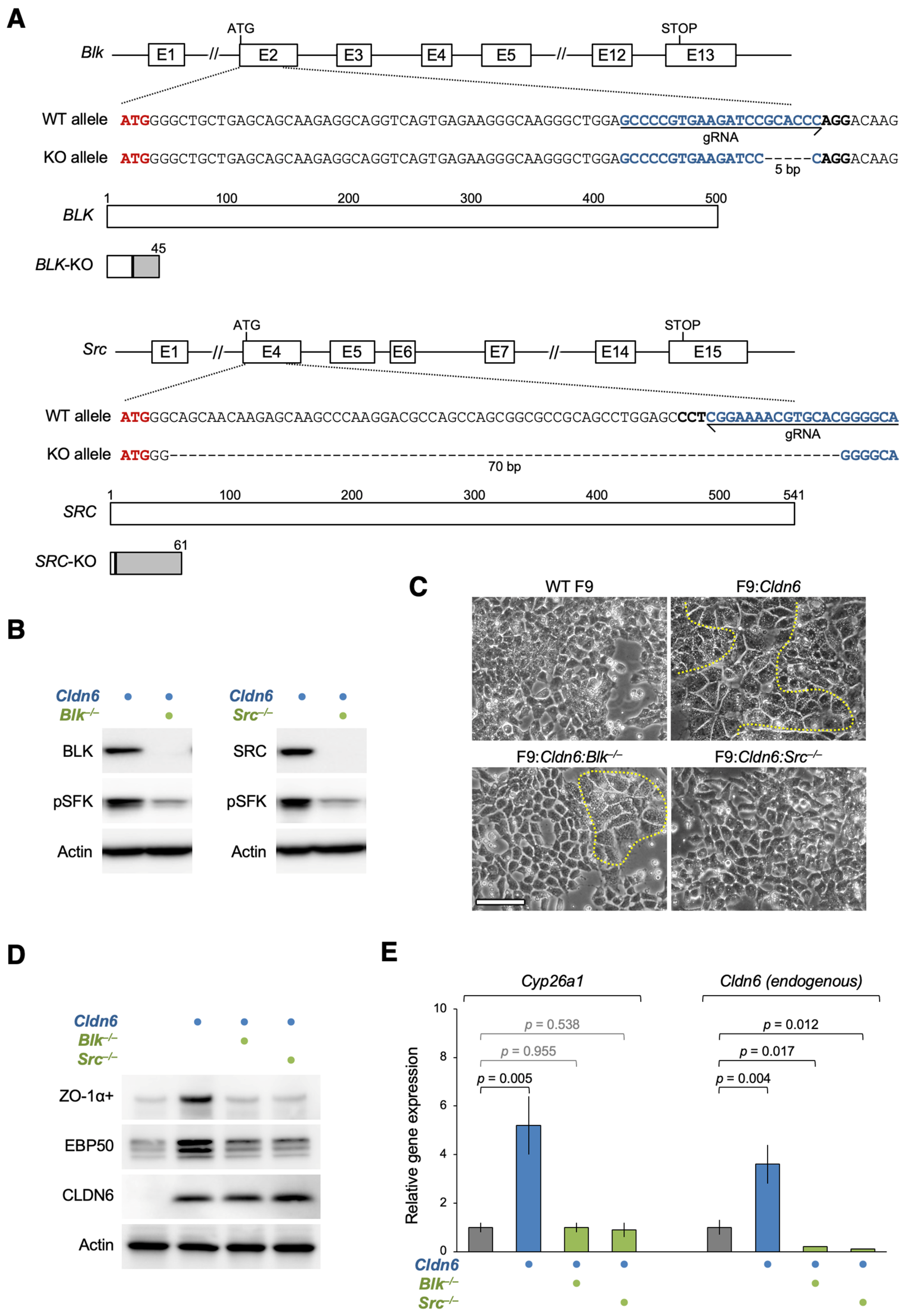
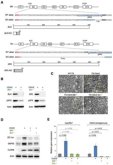
3.4. BLK and SRC Are Essential for the CLDN6-Adhesion Signaling
4. Discussion
5. Conclusions
Supplementary Materials
Author Contributions
Funding
Institutional Review Board Statement
Informed Consent Statement
Data Availability Statement
Acknowledgments
Conflicts of Interest
References
- Rous, P. A Transmissible avian neoplasm. (Sarcoma of the common fowl) by Peyton Rous, M.D., Experimental Medicine for Sept. 1, 1910, vol. 12, pp. 696–705. J. Exp. Med. 1979, 150, 738–753. [Google Scholar] [CrossRef] [PubMed]
- Brown, M.T.; Cooper, J.A. Regulation, Substrates and Functions of Src. Biochim. Biophys. Acta 1996, 1287, 121–149. [Google Scholar] [CrossRef] [PubMed]
- Parsons, S.J.; Parsons, J.T. Src Family Kinases, Key Regulators of Signal Transduction. Oncogene 2004, 23, 7906–7909. [Google Scholar] [CrossRef] [PubMed]
- Yeatman, T.J. A Renaissance for SRC. Nat. Rev. Cancer 2004, 4, 470–480. [Google Scholar] [CrossRef]
- Boggon, T.J.; Eck, M.J. Structure and Regulation of Src Family Kinases. Oncogene 2004, 23, 7918–7927. [Google Scholar] [CrossRef]
- Kim, L.C.; Song, L.; Haura, E.B. Src Kinases as Therapeutic Targets for Cancer. Nat. Rev. Clin. Oncol. 2009, 6, 587–595. [Google Scholar] [CrossRef]
- Aleshin, A.; Finn, R.S. SRC: A Century of Science Brought to the Clinic. Neoplasia 2010, 12, 599–607. [Google Scholar] [CrossRef]
- Pelaz, S.G.; Tabernero, A. Src: Coordinating Metabolism in Cancer. Oncogene 2022, 41, 4917–4928. [Google Scholar] [CrossRef]
- Martin, G.S. The Hunting of the Src. Nat. Rev. Mol. Cell Biol. 2001, 2, 467–475. [Google Scholar] [CrossRef]
- Harrison, S.C. Variation on an Src-like Theme. Cell 2003, 112, 737–740. [Google Scholar] [CrossRef]
- Shah, N.H.; Amacher, J.F.; Nocka, L.M.; Kuriyan, J. The Src Module: An Ancient Scaffold in the Evolution of Cytoplasmic Tyrosine Kinases. Crit. Rev. Biochem. Mol. Biol. 2018, 53, 535–563. [Google Scholar] [CrossRef] [PubMed]
- Lipsick, J. A History of Cancer Research: Tyrosine Kinases. Cold Spring Harb. Perspect. Biol. 2019, 11, a035592. [Google Scholar] [CrossRef]
- McLachlan, R.W.; Kraemer, A.; Helwani, F.M.; Kovacs, E.M.; Yap, A.S. E-Cadherin Adhesion Activates c-Src Signaling at Cell-Cell Contacts. Mol. Biol. Cell 2007, 18, 3214–3223. [Google Scholar] [CrossRef]
- Canel, M.; Serrels, A.; Frame, M.C.; Brunton, V.G. E-Cadherin-Integrin Crosstalk in Cancer Invasion and Metastasis. J. Cell Sci. 2013, 126, 393–401. [Google Scholar] [CrossRef] [PubMed]
- Xiao, R.; Xi, X.-D.; Chen, Z.; Chen, S.-J.; Meng, G. Structural Framework of C-Src Activation by Integrin B3. Blood 2013, 121, 700–706. [Google Scholar] [CrossRef] [PubMed]
- Ochs, K.; Málaga-Trillo, E. Common Themes in PrP Signaling: The Src Remains the Same. Front. Cell Dev. Biol. 2014, 2, 63. [Google Scholar] [CrossRef]
- Hamidi, H.; Ivaska, J. Every Step of the Way: Integrins in Cancer Progression and Metastasis. Nat. Rev. Cancer 2018, 18, 533–548. [Google Scholar] [CrossRef] [PubMed]
- Furuse, M.; Fujita, K.; Hiiragi, T.; Fujimoto, K.; Tsukita, S. Claudin-1 and -2: Novel Integral Membrane Proteins Localizing at Tight Junctions with No Sequence Similarity to Occludin. J. Cell Biol. 1998, 141, 1539–1550. [Google Scholar] [CrossRef]
- Furuse, M.; Tsukita, S. Claudins in Occluding Junctions of Humans and Flies. Trends Cell Biol. 2006, 16, 181–188. [Google Scholar] [CrossRef]
- Chiba, H.; Osanai, M.; Murata, M.; Kojima, T.; Sawada, N. Transmembrane Proteins of Tight Junctions. Biochim. Biophys. Acta 2008, 1778, 588–600. [Google Scholar] [CrossRef]
- Günzel, D.; Yu, A.S.L. Claudins and the Modulation of Tight Junction Permeability. Physiol. Rev. 2013, 93, 525–569. [Google Scholar] [CrossRef] [PubMed]
- Van Itallie, C.M.; Anderson, J.M. Claudins and Epithelial Paracellular Transport. Annu. Rev. Physiol. 2006, 68, 403–429. [Google Scholar] [CrossRef] [PubMed]
- Krug, S.M.; Schulzke, J.D.; Fromm, M. Tight Junction, Selective Permeability, and Related Diseases. Semin. Cell Dev. Biol. 2014, 36, 166–176. [Google Scholar] [CrossRef]
- Turner, J.R.; Buschmann, M.M.; Romero-Calvo, I.; Sailer, A.; Shen, L. The Role of Molecular Remodeling in Differential Regulation of Tight Junction Permeability. Semin. Cell Dev. Biol. 2014, 36, 204–212. [Google Scholar] [CrossRef] [PubMed]
- Zihni, C.; Mills, C.; Matter, K.; Balda, M.S. Tight Junctions: From Simple Barriers to Multifunctional Molecular Gates. Nat. Rev. Mol. Cell Biol. 2016, 17, 564–580. [Google Scholar] [CrossRef]
- Tsukita, S.; Tanaka, H.; Tamura, A. The Claudins: From Tight Junctions to Biological Systems. Trends Biochem. Sci. 2019, 44, 141–152. [Google Scholar]
- Cavallaro, U.; Dejana, E. Adhesion Molecule Signalling: Not Always a Sticky Business. Nat. Rev. Mol. Cell Biol. 2011, 12, 189–197. [Google Scholar] [CrossRef]
- Sugimoto, K.; Ichikawa-Tomikawa, N.; Kashiwagi, K.; Endo, C.; Tanaka, S.; Sawada, N.; Watabe, T.; Higashi, T.; Chiba, H. Cell Adhesion Signals Regulate the Nuclear Receptor Activity. Proc. Natl. Acad. Sci. USA 2019, 116, 24600–24609. [Google Scholar] [CrossRef]
- Sugimoto, K.; Chiba, H. The Claudin-Transcription Factor Signaling Pathway. Tissue Barriers 2021, 9, 1908109. [Google Scholar] [CrossRef]
- Kojima, M.; Sugimoto, K.; Tanaka, M.; Endo, Y.; Kato, H.; Honda, T.; Furukawa, S.; Nishiyama, H.; Watanabe, T.; Soeda, S.; et al. Prognostic Significance of Aberrant Claudin-6 Expression in Endometrial Cancer. Cancers 2020, 12, 2748. [Google Scholar] [CrossRef]
- Kojima, M.; Sugimoto, K.; Kobayashi, M.; Ichikawa-Tomikawa, N.; Kashiwagi, K.; Watanabe, T.; Soeda, S.; Fujimori, K.; Chiba, H. Aberrant Claudin-6-Adhesion Signaling Promotes Endometrial Cancer Progression via Estrogen Receptor α. Mol. Cancer Res. 2021, 19, 1208–1220. [Google Scholar] [CrossRef] [PubMed]
- Chiba, H.; Chambon, P.; Metzger, D. F9 Embryonal Carcinoma Cells Engineered for Tamoxifen-Dependent Cre-Mediated Site-Directed Mutagenesis and Doxycycline-Inducible Gene Expression. Exp. Cell Res. 2000, 260, 334–339. [Google Scholar] [CrossRef]
- Sugimoto, K.; Ichikawa-Tomikawa, N.; Satohisa, S.; Akashi, Y.; Kanai, R.; Saito, T.; Sawada, N.; Chiba, H. The Tight-Junction Protein Claudin-6 Induces Epithelial Differentiation from Mouse F9 and Embryonic Stem Cells. PLoS ONE 2013, 8, e75106. [Google Scholar] [CrossRef] [PubMed]
- Sadowski, I.; Stone, J.C.; Pawson, T. A Noncatalytic Domain Conserved among Cytoplasmic Protein-Tyrosine Kinases Modifies the Kinase Function and Transforming Activity of Fujinami Sarcoma Virus P130gag-Fps. Mol. Cell. Biol. 1986, 6, 4396–4408. [Google Scholar] [PubMed]
- Olsen, J.V.; Blagoev, B.; Gnad, F.; Macek, B.; Kumar, C.; Mortensen, P.; Mann, M. Global, In Vivo, and Site-Specific Phosphorylation Dynamics in Signaling Networks. Cell 2006, 127, 635–648. [Google Scholar] [CrossRef]
- Huttlin, E.L.; Jedrychowski, M.P.; Elias, J.E.; Goswami, T.; Rad, R.; Beausoleil, S.A.; Villén, J.; Haas, W.; Sowa, M.E.; Gygi, S.P. A Tissue-Specific Atlas of Mouse Protein Phosphorylation and Expression. Cell 2010, 143, 1174–1189. [Google Scholar] [CrossRef]
- Charest, A.; Wagner, J.; Jacob, S.; McGlade, C.J.; Tremblay, M.L. Phosphotyrosine-Independent Binding of SHC to the NPLH Sequence of Murine Protein-Tyrosine Phosphatase-PEST. Evidence for Extended Phosphotyrosine Binding/Phosphotyrosine Interaction Domain Recognition Specificity. J. Biol. Chem. 1996, 271, 8424–8429. [Google Scholar] [CrossRef]
- Raffel, G.D.; Parmar, K.; Rosenberg, N. In Vivo Association of V-Abl with Shc Mediated by a Non-Phosphotyrosine-Dependent SH2 Interaction. J. Biol. Chem. 1996, 271, 4640–4645. [Google Scholar] [CrossRef]
- Sayos, J.; Wu, C.; Morra, M.; Wang, N.; Zhang, X.; Allen, D.; van Schaik, S.; Notarangelo, L.; Geha, R.; Roncarolo, M.G.; et al. The X-Linked Lymphoproliferative-Disease Gene Product SAP Regulates Signals Induced through the Co-Receptor SLAM. Nature 1998, 395, 462–469. [Google Scholar] [CrossRef]
- Li, S.C.; Gish, G.; Yang, D.; Coffey, A.J.; Forman-Kay, J.D.; Ernberg, I.; Kay, L.E.; Pawson, T. Novel Mode of Ligand Binding by the SH2 Domain of the Human XLP Disease Gene Product SAP/SH2D1A. Curr. Biol. 1999, 9, 1355–1362. [Google Scholar] [CrossRef]
- Poy, F.; Yaffe, M.B.; Sayos, J.; Saxena, K.; Morra, M.; Sumegi, J.; Cantley, L.C.; Terhorst, C.; Eck, M.J. Crystal Structures of the XLP Protein SAP Reveal a Class of SH2 Domains with Extended, Phosphotyrosine-Independent Sequence Recognition. Mol. Cell 1999, 4, 555–561. [Google Scholar] [CrossRef] [PubMed]
- Pero, S.C.; Oligino, L.; Daly, R.J.; Soden, A.L.; Liu, C.; Roller, P.P.; Li, P.; Krag, D.N. Identification of Novel Non-Phosphorylated Ligands, Which Bind Selectively to the SH2 Domain of Grb7. J. Biol. Chem. 2002, 277, 11918–11926. [Google Scholar] [CrossRef] [PubMed]
- Spuches, A.M.; Argiros, H.J.; Lee, K.H.; Haas, L.L.; Pero, S.C.; Krag, D.N.; Roller, P.P.; Wilcox, D.E.; Lyons, B.A. Calorimetric Investigation of Phosphorylated and Non-Phosphorylated Peptide Ligand Binding to the Human Grb7-SH2 Domain. J. Mol. Recognit. 2007, 20, 245–252. [Google Scholar] [CrossRef] [PubMed]
- Liao, Y.-C.; Si, L.; deVere White, R.W.; Lo, S.H. The Phosphotyrosine-Independent Interaction of DLC-1 and the SH2 Domain of Cten Regulates Focal Adhesion Localization and Growth Suppression Activity of DLC-1. J. Cell Biol. 2007, 176, 43–49. [Google Scholar] [CrossRef] [PubMed]
- Dai, K.; Liao, S.; Zhang, J.; Zhang, X.; Tu, X. Solution Structure of Tensin2 SH2 Domain and Its Phosphotyrosine-Independent Interaction with DLC-1. PLoS ONE 2011, 6, e21965. [Google Scholar] [CrossRef]
- Liu, B.A.; Engelmann, B.W.; Nash, P.D. The Language of SH2 Domain Interactions Defines Phosphotyrosine-Mediated Signal Transduction. FEBS Lett. 2012, 586, 2597–2605. [Google Scholar] [CrossRef]
- Kubota, H.; Chiba, H.; Takakuwa, Y.; Osanai, M.; Tobioka, H.; Kohama, G.; Mori, M.; Sawada, N. Retinoid X Receptor Alpha and Retinoic Acid Receptor Gamma Mediate Expression of Genes Encoding Tight-Junction Proteins and Barrier Function in F9 Cells during Visceral Endodermal Differentiation. Exp. Cell Res. 2001, 263, 163–172. [Google Scholar] [CrossRef]
- Irby, R.B.; Yeatman, T.J. Role of Src Expression and Activation in Human Cancer. Oncogene 2000, 19, 5636–5642. [Google Scholar] [CrossRef]
- Alvarez, R.H.; Kantarjian, H.M.; Cortes, J.E. The Role of Src in Solid and Hematologic Malignancies: Development of New-Generation Src Inhibitors. Cancer 2006, 107, 1918–1929. [Google Scholar] [CrossRef]
- Murakami-Nishimagi, Y.; Sugimoto, K.; Kobayashi, M.; Tachibana, K.; Kojima, M.; Okano, M.; Hashimoto, Y.; Saji, S.; Ohtake, T.; Chiba, H. Claudin-4-Adhesion Signaling Drives Breast Cancer Metabolism and Progression via Liver X Receptor β. Breast Cancer Res. 2023, 25, 41. [Google Scholar] [CrossRef]





| Antigen | Type | Host | IF | WB | IP | Source | Identifier |
|---|---|---|---|---|---|---|---|
| BLK | P | Rabbit | 1/100 | 1/1000 | Cell Signaling Technology | #3262 | |
| FGR | P | Rabbit | 1/100 | 1/1000 | Santa Cruz Biotechnology | sc-50338 | |
| FRK | M | Rat | 1/1000 | R&D Systems | MAB3766 | ||
| FYN | P | Rabbit | 1/1000 | GeneTex | GTX109428 | ||
| HCK | P | Rabbit | 1/100 | 1/1000 | Santa Cruz Biotechnology | sc-72 | |
| LCK | M | Mouse | 1/1000 | Santa Cruz Biotechnology | sc-433 | ||
| LYN | P | Rabbit | 1/1000 | Santa Cruz Biotechnology | sc-15 | ||
| SRC | M | Rabbit | 1/100 | 1/1000 | Cell Signaling Technology | #2123 | |
| YES1 | M | Mouse | 1/1000 | Santa Cruz Biotechnology | sc-8403 | ||
| pSFK | P | Rabbit | 1/100 | 1/1000 | Cell Signaling Technology | #2101 | |
| CLDN6 | P | Rabbit | 1/1000 | Immuno-Biological Laboratories | #18865 | ||
| CLDN6 | M | Rat | 1/4 | Kojima et al. [30] | |||
| EBP50 | P | Rabbit | 1/1000 | Affinity Bio Reagents | PA-1-090 | ||
| ZO-1 (α+ variant) | M | Rat | 1/1000 | Santa Cruz Biotechnology | sc33725 | ||
| FLAG | M | Mouse | 1 µg | MBL | M185-3L | ||
| FLAG (HRP) | P | Rabbit | 1/8000 | Merck | SAB4301135 | ||
| HA | M | Mouse | 1 µg | Proteintech | 66006-2-Ig | ||
| HA (HRP) | M | Rat | 1/4000 | Roche | 12013819001 | ||
| βActin (HRP) | M | Mouse | 1/4000 | Santa Cruz Biotechnology | sc-47778 HRP | ||
| Mouse IgG (HRP) | P | Sheep | 1/5000 | GE Health Care | NA934V | ||
| Rabbit IgG (HRP) | P | Goat | 1/2000 | Cell Signaling Technology | #7074 | ||
| Rat IgG (HRP) | P | Goat | 1/2000 | GE Health Care | NA935V | ||
| Rabbit IgG (Alexa 488) | P | Donkey | 1/400 | Jackson ImmunoResearch | 711-165-152 | ||
| Rabbit IgG (Alexa647) | P | Donkey | 1/400 | Jackson ImmunoResearch | 712-605-153 | ||
| Rat IgG (Cy3) | P | Donkey | 1/400 | Jackson ImmunoResearch | 712-165-153 |
Disclaimer/Publisher’s Note: The statements, opinions and data contained in all publications are solely those of the individual author(s) and contributor(s) and not of MDPI and/or the editor(s). MDPI and/or the editor(s) disclaim responsibility for any injury to people or property resulting from any ideas, methods, instructions or products referred to in the content. |
© 2023 by the authors. Licensee MDPI, Basel, Switzerland. This article is an open access article distributed under the terms and conditions of the Creative Commons Attribution (CC BY) license (https://creativecommons.org/licenses/by/4.0/).
Share and Cite
Ichikawa-Tomikawa, N.; Sugimoto, K.; Kashiwagi, K.; Chiba, H. The Src-Family Kinases SRC and BLK Contribute to the CLDN6-Adhesion Signaling. Cells 2023, 12, 1696. https://doi.org/10.3390/cells12131696
Ichikawa-Tomikawa N, Sugimoto K, Kashiwagi K, Chiba H. The Src-Family Kinases SRC and BLK Contribute to the CLDN6-Adhesion Signaling. Cells. 2023; 12(13):1696. https://doi.org/10.3390/cells12131696
Chicago/Turabian StyleIchikawa-Tomikawa, Naoki, Kotaro Sugimoto, Korehito Kashiwagi, and Hideki Chiba. 2023. "The Src-Family Kinases SRC and BLK Contribute to the CLDN6-Adhesion Signaling" Cells 12, no. 13: 1696. https://doi.org/10.3390/cells12131696
APA StyleIchikawa-Tomikawa, N., Sugimoto, K., Kashiwagi, K., & Chiba, H. (2023). The Src-Family Kinases SRC and BLK Contribute to the CLDN6-Adhesion Signaling. Cells, 12(13), 1696. https://doi.org/10.3390/cells12131696

