Maternal Diabetes Deregulates the Expression of Mecp2 via miR-26b-5p in Mouse Embryonic Neural Stem Cells
Abstract
1. Introduction
2. Materials and Methods
2.1. Animals
2.2. In Vitro Culture of NSCs
2.3. Differentiation of NSCs
2.4. Total RNA Extraction
2.5. cDNA Synthesis and mRNA Analysis
2.6. cDNA Synthesis and miRNA Analysis
2.7. Western Blot
2.8. Transfection of miRNA and siRNA
2.9. Immunofluorescence Analysis
2.10. Neurite Outgrowth Assay
2.11. Statistical Analysis
3. Results
3.1. Maternal Diabetes Downregulates the Expression of Mecp2 in Mouse Embryonic NSCs
3.2. Maternal Diabetes Alters the Expression of miR-26 Family in NSCs from Embryos of Diabetic Pregnancy
3.3. miR-26b-5p Regulates Mecp2 in NSCs
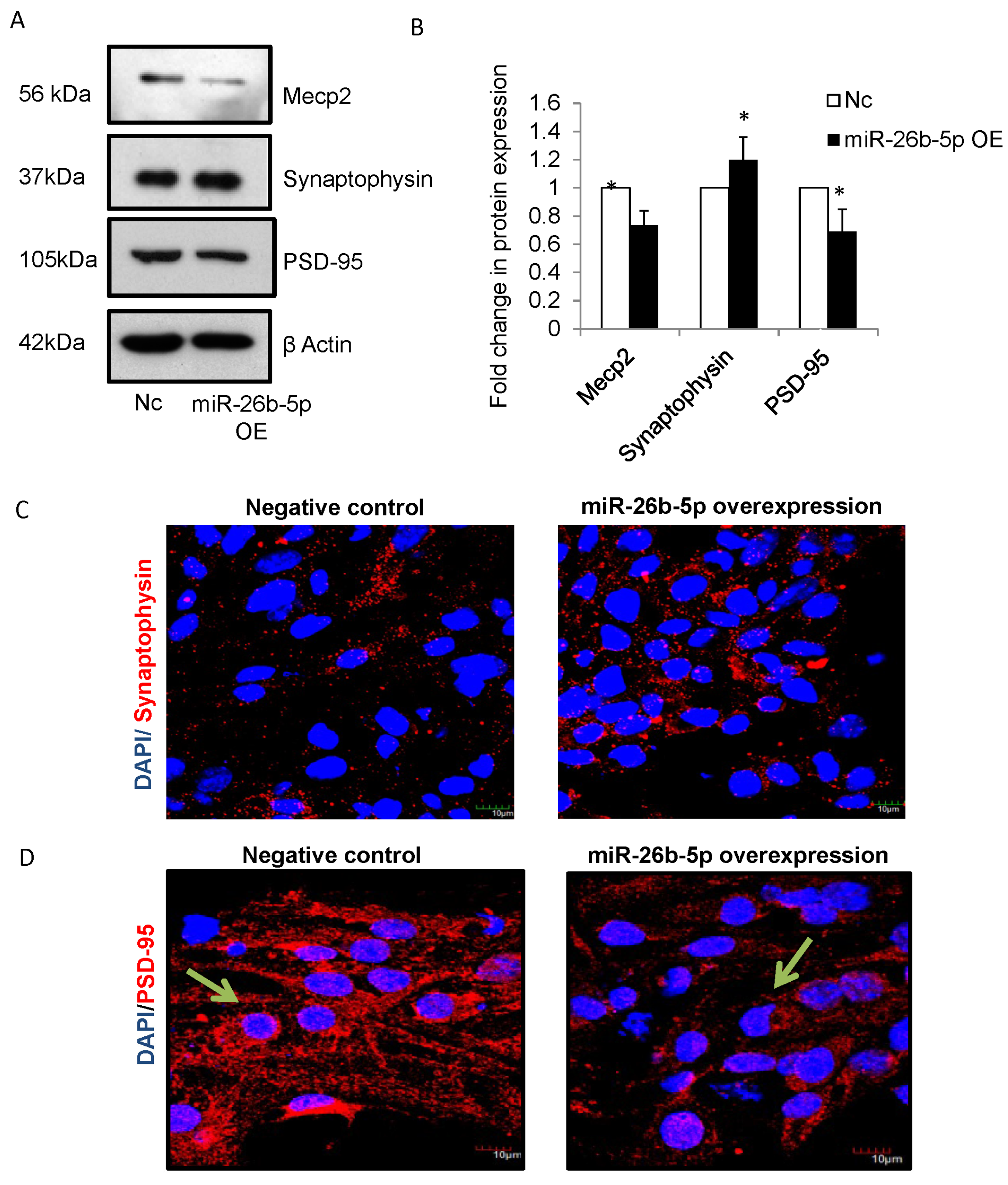
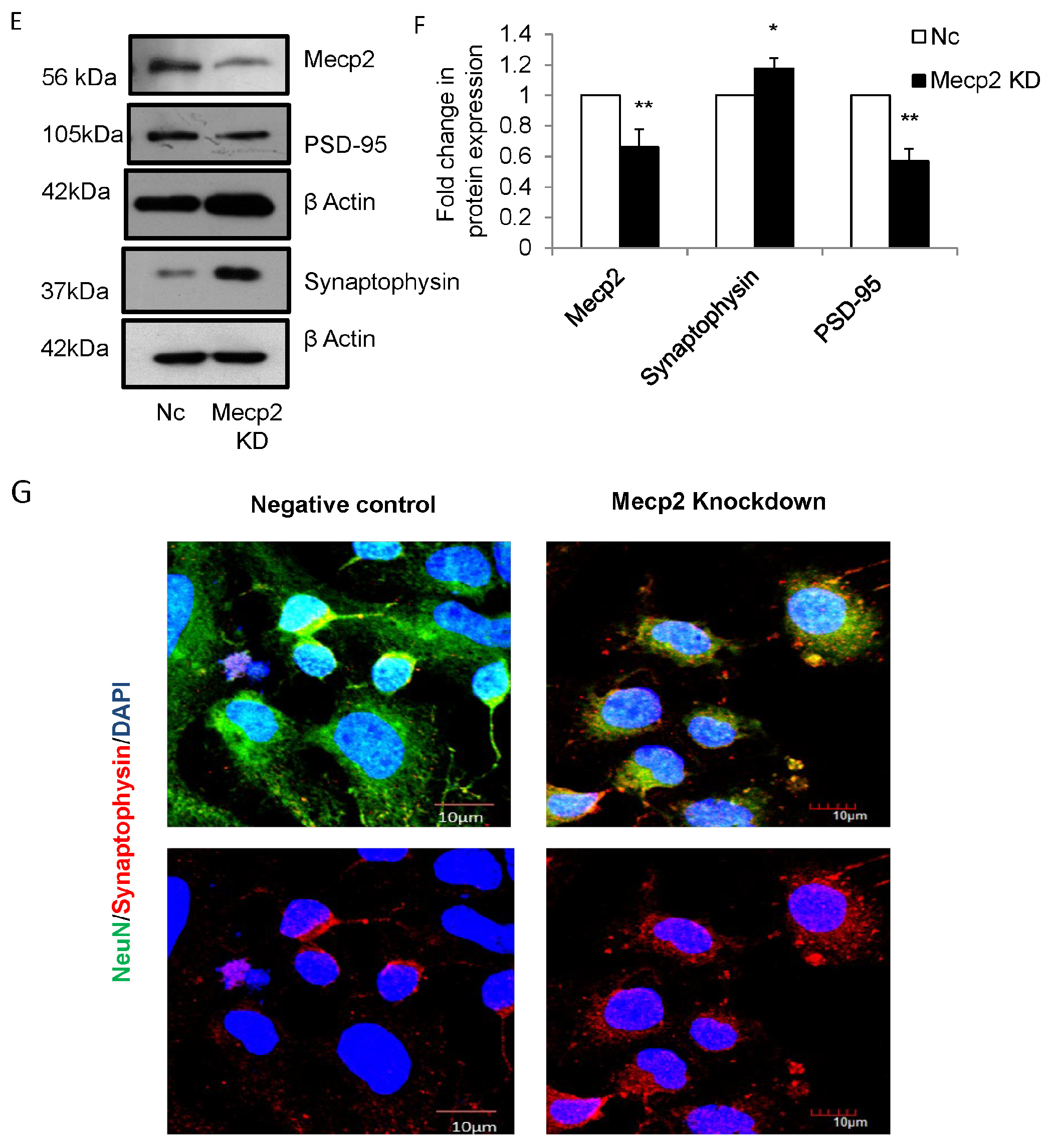
3.4. miR-26b-5p Perturbs Synaptic Milieu via Mecp2 in NSCs
3.5. miR-26b-5p Enhances Neurite Formation via Mecp2 in NSCs
3.6. miR-26b-5p Deregulates Synaptic Vesicle Cycling in NSCs
4. Discussion
5. Conclusions
Supplementary Materials
Author Contributions
Funding
Institutional Review Board Statement
Informed Consent Statement
Data Availability Statement
Conflicts of Interest
References
- Xu, G.; Jing, J.; Bowers, K.; Liu, B.; Bao, W. Maternal diabetes and the risk of autism spectrum disorders in the offspring: A systematic review and meta-analysis. J. Autism Dev. Disord. 2014, 44, 766–775. [Google Scholar] [CrossRef] [PubMed]
- Wan, H.; Zhang, C.; Li, H.; Luan, S.; Liu, C. Association of maternal diabetes with autism spectrum disorders in offspring: A systemic review and meta-analysis. Medicine 2018, 97, e9438. [Google Scholar] [CrossRef] [PubMed]
- Xiang, A.H.; Wang, X.; Martinez, M.P.; Page, K.; Buchanan, T.A.; Feldman, R. Maternal type 1 diabetes and risk of autism in offspring. JAMA 2018, 320, 89–91. [Google Scholar] [CrossRef] [PubMed]
- Perea, V.; Urquizu, X.; Valverde, M.; Macias, M.; Carmona, A.; Esteve, E.; Escribano, G.; Pons, N.; Gimenez, O.; Girones, T.; et al. Influence of Maternal Diabetes on the Risk of Neurodevelopmental Disorders in Offspring in the Prenatal and Postnatal Periods. Diabetes Metab. J. 2022, 46, 912–922. [Google Scholar] [CrossRef]
- Cai, S.; Qiu, A.; Broekman, B.F.P.; Wong, E.Q.; Gluckman, P.D.; Godfrey, K.M.; Saw, S.M.; Soh, S.-E.; Kwek, K.; Chong, Y.-S.; et al. The Influence of Gestational Diabetes on Neurodevelopment of Children in the First Two Years of Life: A Prospective Study. PLoS ONE 2016, 11, e0162113. [Google Scholar] [CrossRef]
- Dionne, G.; Boivin, M.; Seguin, J.R.; Perusse, D.; Tremblay, R.E. Gestational diabetes hinders language development in offspring. Pediatrics 2008, 122, e1073–e1079. [Google Scholar]
- Arabiat, D.; Jabery, M.A.; Kemp, V.; Jenkins, M.; Whitehead, L.C.; Adams, G. Motor Developmental Outcomes in Children Exposed to Maternal Diabetes during Pregnancy: A Systematic Review and Meta-Analysis. Int. J. Environ. Res. Public Health 2021, 18, 1699. [Google Scholar]
- Jobe, E.M.; Gao, Y.; Eisinger, B.E.; Mladucky, J.K.; Giuliani, C.C.; Kelnhofer, L.E.; Zhao, X. Methyl-CpG-Binding Protein MBD1 Regulates Neuronal Lineage Commitment through Maintaining Adult Neural Stem Cell Identity. J. Neurosci. 2017, 37, 523–536. [Google Scholar] [CrossRef]
- Gonzales, M.L.; LaSalle, J.M. The role of MeCP2 in brain development and neurodevelopmental disorders. Curr. Psychiatry Rep. 2010, 12, 127–134. [Google Scholar] [CrossRef]
- Clouaire, T.; Stancheva, I. Methyl-CpG binding proteins: Specialized transcriptional repressors or structural components of chromatin? Cell. Mol. Life Sci. 2008, 65, 1509–1522. [Google Scholar] [CrossRef]
- Kishi, N.; Macklis, J.D. MECP2 is progressively expressed in post-migratory neurons and is involved in neuronal maturation rather than cell fate decisions. Mol. Cell. Neurosci. 2004, 27, 306–321. [Google Scholar] [CrossRef] [PubMed]
- Wu, H.; Tao, J.; Chen, P.J.; Shahab, A.; Ge, W.; Hart, R.P.; Ruan, X.; Ruan, Y.; Sun, Y.E. Genome-wide analysis reveals methyl-CpG-binding protein 2-dependent regulation of microRNAs in a mouse model of Rett syndrome. Proc. Natl. Acad. Sci. USA 2010, 107, 18161–18166. [Google Scholar] [CrossRef] [PubMed]
- Nan, X.; Ng, H.H.; Johnson, C.A.; Laherty, C.D.; Turner, B.M.; Eisenman, R.N.; Bird, A. Transcriptional repression by the methyl-CpG-binding protein MeCP2 involves a histone deacetylase complex. Nature 1998, 393, 386–389. [Google Scholar] [CrossRef] [PubMed]
- Jones, P.L.; Veenstra, G.J.; Wade, P.A.; Vermaak, D.; Kass, S.U.; Landsberger, N.; Strouboulis, J.; Wolffe, A.P. Methylated DNA and MeCP2 recruit histone deacetylase to repress transcription. Nat. Genet. 1998, 19, 187–191. [Google Scholar] [CrossRef] [PubMed]
- Na, E.S.; Nelson, E.D.; Kavalali, E.T.; Monteggia, L.M. The impact of MeCP2 loss- or gain-of-function on synaptic plasticity. Neuropsychopharmacol. Off. Publ. Am. Coll. Neuropsychopharmacol. 2013, 38, 212–219. [Google Scholar] [CrossRef]
- McGowan, H.; Pang, Z.P. Regulatory functions and pathological relevance of the MECP2 3′UTR in the central nervous system. Cell Regen. 2015, 4, 9. [Google Scholar] [CrossRef]
- Lagos-Quintana, M.; Rauhut, R.; Yalcin, A.; Meyer, J.; Lendeckel, W.; Tuschl, T. Identification of tissue-specific microRNAs from mouse. Curr. Biol. 2002, 12, 735–739. [Google Scholar] [CrossRef]
- Ramya, S.; Shyamasundar, S.; Bay, B.H.; Dheen, S.T. Maternal Diabetes Alters Expression of MicroRNAs that Regulate Genes Critical for Neural Tube Development. Front. Mol. Neurosci. 2017, 10, 237. [Google Scholar] [CrossRef]
- Zhang, H.; Zhang, L.; Sun, T. Cohesive regulation of neural progenitor development by microRNA miR-26, its host gene ctdsp and target gene Emx2 in the mouse embryonic cerebral cortex. Front. Mol. Neurosci. 2018, 11, 44. [Google Scholar] [CrossRef]
- Han, J.; Denli, A.M.; Gage, F.H. The enemy within: Intronic miR-26b represses its host gene, ctdsp2, to regulate neurogenesis. Genes Dev. 2012, 26, 6–10. [Google Scholar] [CrossRef]
- Sauer, M.; Was, N.; Ziegenhals, T.; Wang, X.; Hafner, M.; Becker, M.; Fischer, U. The miR-26 family regulates neural differentiation-associated microRNAs and mRNAs by directly targeting REST. J. Cell Sci. 2021, 134, jcs257535. [Google Scholar] [CrossRef] [PubMed]
- Dill, H.; Linder, B.; Fehr, A.; Fischer, U. Intronic miR-26b controls neuronal differentiation by repressing its host transcript, ctdsp2. Genes Dev. 2012, 26, 25–30. [Google Scholar] [CrossRef] [PubMed]
- Shyamasundar, S.; Jadhav, S.P.; Bay, B.H.; Tay, S.S.W.; Kumar, S.D.; Rangasamy, D.; Dheen, S.T. Analysis of Epigenetic Factors in Mouse Embryonic Neural Stem Cells Exposed to Hyperglycemia. PLoS ONE 2013, 8, e65945. [Google Scholar] [CrossRef] [PubMed]
- Schmittgen, T.D.; Livak, K.J. Analyzing real-time PCR data by the comparative C(T) method. Nat. Protoc. 2008, 3, 1101–1108. [Google Scholar] [CrossRef]
- Stiles, J.; Jernigan, T.L. The Basics of Brain Development. Neuropsychol. Rev. 2010, 20, 327–348. [Google Scholar] [CrossRef]
- Jiang, J.; Liu, C.; Zhang, B.; Wang, X.; Zhang, M.; Zhang, S.; Hall, P.; Hu, Y.; Zhou, F. MicroRNA-26a supports mammalian axon regeneration in vivo by suppressing GSK3 β expression. Cell Death Dis. 2015, 6, e1865. [Google Scholar] [CrossRef]
- Zhou, Z.; Hong, E.J.; Cohen, S.; Zhao, W.N.; Ho, H.Y.; Schmidt, L.; Chen, W.G.; Lin, Y.; Savner, E.; Griffith, E.C.; et al. Brain-specific phosphorylation of MeCP2 regulates activity-dependent Bdnf transcription, dendritic growth, and spine maturation. Neuron 2006, 52, 255–269. [Google Scholar] [CrossRef]
- Palmer, A.; Qayumi, J.; Ronnett, G. MeCP2 mutation causes distinguishable phases of acute and chronic defects in synaptogenesis and maintenance, respectively. Mol. Cell. Neurosci. 2008, 37, 794–807. [Google Scholar] [CrossRef]
- Banerjee, A.; Castro, J.; Sur, M. Rett syndrome: Genes, synapses, circuits, and therapeutics. Front. Psychiatry 2012, 3, 34. [Google Scholar] [CrossRef]
- Chao, H.T.; Zoghbi, H.Y.; Rosenmund, C. MeCP2 controls excitatory synaptic strength by regulating glutamatergic synapse number. Neuron 2007, 56, 58–65. [Google Scholar] [CrossRef]
- Taft, C.E.; Turrigiano, G.G. PSD-95 promotes the stabilization of young synaptic contacts. Philos. Trans. R. Soc. B Biol. Sci. 2014, 369, 20130134. [Google Scholar] [CrossRef] [PubMed]
- Gray, N.W.; Weimer, R.M.; Bureau, I.; Svoboda, K. Rapid Redistribution of Synaptic PSD-95 in the Neocortex In Vivo. PLoS Biol. 2006, 4, e370. [Google Scholar] [CrossRef] [PubMed]
- Tarsa, L.; Goda, Y. Synaptophysin regulates activity-dependent synapse formation in cultured hippocampal neurons. Proc. Natl. Acad. Sci. USA 2002, 99, 1012–1016. [Google Scholar] [CrossRef] [PubMed]
- Piret, G.; Perez, M.T.; Prinz, C.N. Neurite outgrowth and synaptophysin expression of postnatal CNS neurons on GaP nanowire arrays in long-term retinal cell culture. Biomaterials 2013, 34, 875–887. [Google Scholar] [CrossRef] [PubMed]
- Jacovina, A.T.; Zhong, F.; Khazanova, E.; Lev, E.; Deora, A.B.; Hajjar, K.A. Neuritogenesis and the nerve growth factor-induced differentiation of PC-12 cells requires annexin II-mediated plasmin generation. J. Biol. Chem. 2001, 276, 49350–49358. [Google Scholar] [CrossRef]
- Takano, T.; Xu, C.; Funahashi, Y.; Namba, T.; Kaibuchi, K. Neuronal polarization. Development 2015, 142, 2088–2093. [Google Scholar] [CrossRef]
- Maycox, P.R.; Link, E.; Reetz, A.; Morris, S.A.; Jahn, R. Clathrin-coated vesicles in nervous tissue are involved primarily in synaptic vesicle recycling. J. Cell Biol. 1992, 118, 1379–1388. [Google Scholar] [CrossRef]
- Marballi, K.; MacDonald, J.L. Proteomic and transcriptional changes associated with MeCP2 dysfunction reveal nodes for therapeutic intervention in Rett syndrome. Neurochem. Int. 2021, 148, 105076. [Google Scholar] [CrossRef]
- De Felice, A.; Ricceri, L.; Venerosi, A.; Chiarotti, F.; Calamandrei, G. Multifactorial Origin of Neurodevelopmental Disorders: Approaches to Understanding Complex Etiologies. Toxics 2015, 3, 89–129. [Google Scholar] [CrossRef]
- Banik, A.; Kandilya, D.; Ramya, S.; Stünkel, W.; Chong, Y.; Dheen, S. Maternal Factors that Induce Epigenetic Changes Contribute to Neurological Disorders in Offspring. Genes 2017, 8, 150. [Google Scholar] [CrossRef]
- ter Braak, E.W.; Evers, I.M.; Willem Erkelens, D.; Visser, G.H. Maternal hypoglycemia during pregnancy in type 1 diabetes: Maternal and fetal consequences. Diabetes Metab. Res. Rev. 2002, 18, 96–105. [Google Scholar] [CrossRef] [PubMed]
- Rowland, J.; Wilson, C.A. The association between gestational diabetes and ASD and ADHD: A systematic review and meta-analysis. Sci. Rep. 2021, 11, 5136. [Google Scholar] [CrossRef] [PubMed]
- Tau, G.Z.; Peterson, B.S. Normal development of brain circuits. Neuropsychopharmacol. Off. Publ. Am. Coll. Neuropsychopharmacol. 2010, 35, 147–168. [Google Scholar] [CrossRef]
- Budday, S.; Steinmann, P.; Kuhl, E. Physical biology of human brain development. Front. Cell. Neurosci. 2015, 9, 257. [Google Scholar] [CrossRef] [PubMed]
- Fukuda, T.; Itoh, M.; Ichikawa, T.; Washiyama, K.; Goto, Y. Delayed maturation of neuronal architecture and synaptogenesis in cerebral cortex of Mecp2-deficient mice. J. Neuropathol. Exp. Neurol. 2005, 64, 537–544. [Google Scholar] [CrossRef]
- Liyanage, V.R.; Rastegar, M. Rett syndrome and MeCP2. Neuromol. Med. 2014, 16, 231–264. [Google Scholar] [CrossRef]
- Kaddoum, L.; Panayotis, N.; Mazarguil, H.; Giglia-Mari, G.; Roux, J.C.; Joly, E. Isoform-specific anti-MeCP2 antibodies confirm that expression of the e1 isoform strongly predominates in the brain. F1000Research 2013, 2, 204. [Google Scholar] [CrossRef]
- Cheng, T.L.; Qiu, Z. MeCP2: Multifaceted roles in gene regulation and neural development. Neurosci. Bull. 2014, 30, 601–609. [Google Scholar] [CrossRef]
- Liebau, S.; Vaida, B.; Storch, A.; Boeckers, T.M. Maturation of synaptic contacts in differentiating neural stem cells. Stem Cells 2007, 25, 1720–1729. [Google Scholar] [CrossRef]
- Na, E.S.; Monteggia, L.M. The role of MeCP2 in CNS development and function. Horm. Behav. 2011, 59, 364–368. [Google Scholar] [CrossRef]
- Zhou, J.; Hamdan, H.; Yalamanchili, H.K.; Pang, K.; Pohodich, A.E.; Lopez, J.; Shao, Y.; Oses-Prieto, J.A.; Li, L.; Kim, W.; et al. Disruption of MeCP2-TCF20 complex underlies distinct neurodevelopmental disorders. Proc. Natl. Acad. Sci. USA 2022, 119, e2119078119. [Google Scholar] [CrossRef]
- Glantz, L.A.; Gilmore, J.H.; Hamer, R.M.; Lieberman, J.A.; Jarskog, L.F. Synaptophysin and postsynaptic density protein 95 in the human prefrontal cortex from mid-gestation into early adulthood. Neuroscience 2007, 149, 582–591. [Google Scholar] [CrossRef]
- Stroemer, R.P.; Kent, T.A.; Hulsebosch, C.E. Increase in synaptophysin immunoreactivity following cortical infarction. Neurosci. Lett. 1992, 147, 21–24. [Google Scholar] [CrossRef] [PubMed]
- Kim, H.J.; Cho, M.H.; Shim, W.H.; Kim, J.K.; Jeon, E.Y.; Kim, D.H.; Yoon, S.Y. Deficient autophagy in microglia impairs synaptic pruning and causes social behavioral defects. Mol. Psychiatry 2017, 22, 1576–1584. [Google Scholar] [CrossRef] [PubMed]
- Chen, X.; Nelson, C.D.; Li, X.; Winters, C.A.; Azzam, R.; Sousa, A.A.; Leapman, R.D.; Gainer, H.; Sheng, M.; Reese, T.S. PSD-95 Is Required to Sustain the Molecular Organization of the Postsynaptic Density. J. Neurosci. 2011, 31, 6329. [Google Scholar] [CrossRef] [PubMed]
- Ehrlich, I.; Klein, M.; Rumpel, S.; Malinow, R. PSD-95 is required for activity-driven synapse stabilization. Proc. Natl. Acad. Sci. USA 2007, 104, 4176. [Google Scholar] [CrossRef]
- Woods, G.F.; Oh, W.C.; Boudewyn, L.C.; Mikula, S.K.; Zito, K. Loss of PSD-95 Enrichment is not a Prerequisite for Spine Retraction. J. Neurosci. Off. J. Soc. Neurosci. 2011, 31, 12129–12138. [Google Scholar] [CrossRef] [PubMed]
- Matosin, N.; Fernandez-Enright, F.; Lum, J.S.; Engel, M.; Andrews, J.L.; Gassen, N.C.; Wagner, K.V.; Schmidt, M.V.; Newell, K.A. Molecular evidence of synaptic pathology in the CA1 region in schizophrenia. npj Schizophr. 2016, 2, 16022. [Google Scholar] [CrossRef]
- Chen, J.; Yu, S.; Fu, Y.; Li, X. Synaptic proteins and receptors defects in autism spectrum disorders. Front. Cell. Neurosci. 2014, 8, 276. [Google Scholar] [CrossRef]
- Ifrim, M.F.; Williams, K.R.; Bassell, G.J. Single-Molecule Imaging of PSD-95 mRNA Translation in Dendrites and Its Dysregulation in a Mouse Model of Fragile X Syndrome. J. Neurosci. 2015, 35, 7116. [Google Scholar] [CrossRef]
- El-Husseini, A.E.; Schnell, E.; Chetkovich, D.M.; Nicoll, R.A.; Bredt, D.S. PSD-95 involvement in maturation of excitatory synapses. Science 2000, 290, 1364–1368. [Google Scholar] [CrossRef] [PubMed]
- Joanna, K.; Marcin, N.; Johannes, K.; Jürgen, B.; Jürgen, E.; Katharina, S.-B. Adipocyte-derived angiopoietin-1 supports neurite outgrowth and synaptogenesis of sensory neurons. J. Neurosci. Res. 2006, 83, 1160–1169. [Google Scholar]
- Jan, Y.-N.; Jan, L.Y. The Control of Dendrite Development. Neuron 2003, 40, 229–242. [Google Scholar] [CrossRef] [PubMed]
- Montgomery, K.R.; Louis Sam Titus, A.S.C.; Wang, L.; D’Mello, S.R. Elevated MeCP2 in Mice Causes Neurodegeneration Involving Tau Dysregulation and Excitotoxicity: Implications for the Understanding and Treatment of MeCP2 Triplication Syndrome. Mol. Neurobiol. 2018, 55, 9057–9074. [Google Scholar] [CrossRef] [PubMed]
- Royle, S.J. The cellular functions of clathrin. Cell. Mol. Life Sci. 2006, 63, 1823–1832. [Google Scholar] [CrossRef] [PubMed]
- Schwartz, C.M.; Cheng, A.; Mughal, M.R.; Mattson, M.P.; Yao, P.J. Clathrin assembly proteins AP180 and CALM in the embryonic rat brain. J. Comp. Neurol. 2010, 518, 3803–3818. [Google Scholar] [CrossRef]
- Li, Y.C.; Kavalali, E.T. Synaptic Vesicle-Recycling Machinery Components as Potential Therapeutic Targets. Pharm. Rev. 2017, 69, 141–160. [Google Scholar] [CrossRef]
- Yim, Y.-I.; Sun, T.; Wu, L.-G.; Raimondi, A.; De Camilli, P.; Eisenberg, E.; Greene, L.E. Endocytosis and clathrin-uncoating defects at synapses of auxilin knockout mice. Proc. Natl. Acad. Sci. USA 2010, 107, 4412–4417. [Google Scholar] [CrossRef]
- Milosevic, I. Revisiting the Role of Clathrin-Mediated Endoytosis in Synaptic Vesicle Recycling. Front. Cell. Neurosci. 2018, 12, 27. [Google Scholar] [CrossRef]
- Lepeta, K.; Lourenco, M.V.; Schweitzer, B.C.; Adami, P.V.M.; Banerjee, P.; Catuara-Solarz, S.; Revenga, M.d.L.F.; Guillem, A.M.; Haidar, M.; Ijomone, O.M.; et al. Synaptopathies: Synaptic dysfunction in neurological disorders—A review from students to students. J. Neurochem. 2016, 138, 785–805. [Google Scholar] [CrossRef]
- Qi, C.; Luo, L.D.; Feng, I.; Ma, S. Molecular mechanisms of synaptogenesis. Front. Synaptic Neurosci. 2022, 14, 939793. [Google Scholar] [CrossRef]









| Gene | Left Primer | Right Primer |
|---|---|---|
| Mecp2 | GGAAGGGACTGAAGACCTGC | TGGTGGTGATGATGGTGCTC |
| β Actin | GAAGAGCTATGAGCTGCCTGA | GGATTCCATACCCAAGAAGGA |
| Cltc | GCTCCAGAACCTGGGTATCA | CAGGATTCATGATGGCACTG |
| Shank2 | TTCCCCCACCACATACAACT | GTCCAGGGAAAATCTGTCCA |
| Neurexin1 | AGGACATTGACCCCTGTGAG | TGGCATAGAGGAGGATGAGG |
| Neurexophilin1 | AAGTCACGTGTCCTGGCTCT | TTAACTCCGCAGGCTTCAGT |
| miRNA Primers | Sequence |
|---|---|
| U6(hsa/rna/mus) | CACGAATTTGCGTGTCATCCTT |
| hsa-miR-26b | UUCAAGUAAUUCAGGAUAGGU |
| hsa-miR-26a | UUCAAGUAAUCCAGGAUAGGCU |
| Gene | SMARTpool Probes | Sequence |
|---|---|---|
| Mecp2 | D-044034-01 | CGAGGAGGCUCACUGGAAA |
| D-044034-02 | ACACGAAAGCUUAAACAAA | |
| D-044034-03 | GGACUGAAGACCUGCAAGA | |
| D-044034-04 | CAGCUAAGACUCAGCCUAU | |
| siGENOME | Non-targeting siRNA pool #1 | UAGCGACUAAACACAUCAA UAAGGCUAUGAAGAGAUAC AUGUAUUGGCCUGUAUUAG AUGAACGUGAAUUGCUCAA |
| Catalog No. | miRNA Mimics | Sequence |
| MC12899 | hsa-miR-26b-5p | UUCAAGUAAUUCAGGAUAGGU |
| 4464058 | Negative control | TAACACGTCTATACGCCCA |
| Catalog No. | miRNA inhibitors | Sequence |
| 199006-001 | Negative control | TAACACGTCTATACGCCCA |
| 4104759-001 | hsa-miR-26b-5p | ACCTATCCTGAATTACTTGA |
Disclaimer/Publisher’s Note: The statements, opinions and data contained in all publications are solely those of the individual author(s) and contributor(s) and not of MDPI and/or the editor(s). MDPI and/or the editor(s) disclaim responsibility for any injury to people or property resulting from any ideas, methods, instructions or products referred to in the content. |
© 2023 by the authors. Licensee MDPI, Basel, Switzerland. This article is an open access article distributed under the terms and conditions of the Creative Commons Attribution (CC BY) license (https://creativecommons.org/licenses/by/4.0/).
Share and Cite
Shyamasundar, S.; Ramya, S.; Kandilya, D.; Srinivasan, D.K.; Bay, B.H.; Ansari, S.A.; Dheen, S.T. Maternal Diabetes Deregulates the Expression of Mecp2 via miR-26b-5p in Mouse Embryonic Neural Stem Cells. Cells 2023, 12, 1516. https://doi.org/10.3390/cells12111516
Shyamasundar S, Ramya S, Kandilya D, Srinivasan DK, Bay BH, Ansari SA, Dheen ST. Maternal Diabetes Deregulates the Expression of Mecp2 via miR-26b-5p in Mouse Embryonic Neural Stem Cells. Cells. 2023; 12(11):1516. https://doi.org/10.3390/cells12111516
Chicago/Turabian StyleShyamasundar, Sukanya, Seshadri Ramya, Deepika Kandilya, Dinesh Kumar Srinivasan, Boon Huat Bay, Suraiya Anjum Ansari, and S Thameem Dheen. 2023. "Maternal Diabetes Deregulates the Expression of Mecp2 via miR-26b-5p in Mouse Embryonic Neural Stem Cells" Cells 12, no. 11: 1516. https://doi.org/10.3390/cells12111516
APA StyleShyamasundar, S., Ramya, S., Kandilya, D., Srinivasan, D. K., Bay, B. H., Ansari, S. A., & Dheen, S. T. (2023). Maternal Diabetes Deregulates the Expression of Mecp2 via miR-26b-5p in Mouse Embryonic Neural Stem Cells. Cells, 12(11), 1516. https://doi.org/10.3390/cells12111516

