SERPINB2, an Early Responsive Gene to Epigallocatechin Gallate, Inhibits Migration and Promotes Apoptosis in Esophageal Cancer Cells
Abstract
1. Introduction
2. Material and Methods
2.1. Cell Culture
2.2. Gene Knockdown, Gene Overexpression, and Cell Proliferation Assay
2.3. RNA Extraction and qRT-PCR
2.4. RNA-seq and Screening for Differentially Expressed Genes (DEGs)
2.5. Western Blotting
2.6. Chromatin Immunoprecipitation (ChIP)
2.7. Cell Migration Assay
2.8. Statistical Analysis
3. Results
3.1. EGCG Inhibits Esophageal Cancer Cell Proliferation in a Dose- and Time-Dependent Manner
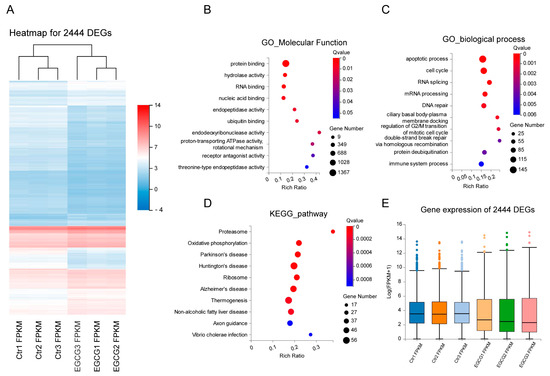
3.2. mRNA Sequencing Reveals Early Responsive Genes of EGCG in Esophageal Cancer
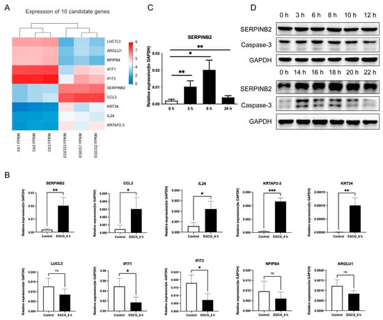
3.3. Validation of EGCG-Regulated Genes by qRT-PCR
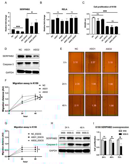
3.4. SERPINB2 Negatively Regulates Cell Migration and Enhances Apoptosis in Esophageal Cancer
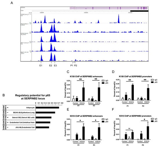
3.5. EGCG Regulates the Expression of SERPINB2 via Enrichment of NF-κB at Its Promoter and Enhancers
3.6. Knockdown of NF-κB Down-Regulates SERPINB2 Expression and Inhibits Cell Death
4. Discussion
Supplementary Materials
Author Contributions
Funding
Institutional Review Board Statement
Informed Consent Statement
Data Availability Statement
Conflicts of Interest
Abbreviations
References
- Sung, H.; Ferlay, J.; Siegel, R.L.; Laversanne, M.; Soerjomataram, I.; Jemal, A.; Bray, F. Global Cancer Statistics 2020: GLOBOCAN Estimates of Incidence and Mortality Worldwide for 36 Cancers in 185 Countries. CA Cancer J. Clin. 2021, 71, 209–249. [Google Scholar] [CrossRef] [PubMed]
- Pennathur, A.; Gibson, M.K.; Jobe, B.A.; Luketich, J.D. Oesophageal carcinoma. Lancet 2013, 381, 400–412. [Google Scholar] [CrossRef] [PubMed]
- Almatroodi, S.A.; Almatroudi, A.; Khan, A.A.; Alhumaydhi, F.A.; Alsahli, M.A.; Rahmani, A.H. Potential Therapeutic Targets of Epigallocatechin Gallate (EGCG), the Most Abundant Catechin in Green Tea, and its Role in the Therapy of Various Types of Cancer. Molecules 2020, 25, 3146. [Google Scholar] [CrossRef] [PubMed]
- Wang, L.-X.; Shi, Y.-L.; Zhang, L.-J.; Wang, K.-R.; Xiang, L.-P.; Cai, Z.-Y.; Lu, J.-L.; Ye, J.-H.; Liang, Y.-R.; Zheng, X.-Q. Inhibitory Effects of (−)-Epigallocatechin-3-gallate on Esophageal Cancer. Molecules 2019, 24, 954. [Google Scholar] [CrossRef] [PubMed]
- Croucher, D.R.; Saunders, D.N.; Lobov, S.; Ranson, M. Revisiting the biological roles of PAI2 (SERPINB2) in cancer. Nat. Rev. Cancer 2008, 8, 535–545. [Google Scholar] [CrossRef] [PubMed]
- Genton, C.; Kruithof, E.K.; Schleuning, W.D. Phorbol ester induces the biosynthesis of glycosylated and nonglycosylated plasminogen activator inhibitor 2 in high excess over urokinase-type plasminogen activator in human U-937 lymphoma cells. J. Cell Biol. 1987, 104, 705–712. [Google Scholar] [CrossRef] [PubMed]
- Kruithof, E.; Baker, M.; Bunn, C. Biological and clinical aspects of plasminogen activator inhibitor type 2. Blood 1995, 86, 4007–4024. [Google Scholar] [CrossRef]
- A Schroder, W.; Le, T.T.; Gardner, J.; Andrews, R.K.; Gardiner, E.E.; Callaway, L.; Suhrbier, A. SerpinB2 deficiency in mice reduces bleeding times via dysregulated platelet activation. Platelets 2018, 30, 658–663. [Google Scholar] [CrossRef]
- Sen, P.; Helmke, A.; Liao, C.M.; Sörensen-Zender, I.; Rong, S.; Bräsen, J.-H.; Melk, A.; Haller, H.; Von Vietinghoff, S.; Schmitt, R. SerpinB2 Regulates Immune Response in Kidney Injury and Aging. J. Am. Soc. Nephrol. 2020, 31, 983–995. [Google Scholar] [CrossRef]
- Elsafadi, M.; Shinwari, T.; Al-Malki, S.; Manikandan, M.; Mahmood, A.; Aldahmash, A.; Alfayez, M.; Kassem, M.; Alajez, N.M. Convergence of TGFbeta and BMP signaling in regulating human bone marrow stromal cell differentiation. Sci. Rep. 2019, 9, 4977. [Google Scholar] [CrossRef]
- Nie, X.; Wei, J.; Hao, Y.; Tao, J.; Li, Y.; Liu, M.; Xu, B.; Li, B. Consistent Biomarkers and Related Pathogenesis Underlying Asthma Revealed by Systems Biology Approach. Int. J. Mol. Sci. 2019, 20, 4037. [Google Scholar] [CrossRef] [PubMed]
- Hsieh, H.-H.; Chen, Y.-C.; Jhan, J.-R.; Lin, J.-J. Serine protease inhibitor SerpinB2 binds and stabilizes p21 in senescent cells. J. Cell Sci. 2017, 130, 3272–3281. [Google Scholar] [CrossRef] [PubMed]
- Odeh, A.; Dronina, M.; Domankevich, V.; Shams, I.; Manov, I. Downregulation of the inflammatory network in senescent fibroblasts and aging tissues of the long-lived and cancer-resistant subterranean wild rodent, Spalax. Aging Cell 2019, 19, e13045. [Google Scholar] [CrossRef] [PubMed]
- Schroder, W.A.; Major, L.; Suhrbier, A. The role of SerpinB2 in immunity. Crit. Rev. Immunol. 2011, 31, 15–30. [Google Scholar] [CrossRef] [PubMed]
- Champelovier, P.; Boucard, N.; Levacher, G.; Simon, A.; Seigneurin, D.; Praloran, V. Plasminogen- and colony-stimulating factor-1-associated markers in bladder carcinoma: Diagnostic value of urokinase plasminogen activator receptor and plasminogen activator inhibitor type-2 using immunocytochemical analysis. Urol. Res. 2002, 30, 301–309. [Google Scholar] [CrossRef]
- Ganesh, S.; Sier, C.F.; Griffioen, G.; Vloedgraven, H.J.; De Boer, A.; Welvaart, K.; Van De Velde, C.J.; Van Krieken, J.H.; Verheijen, J.H.; Lamers, C.B. Prognostic relevance of plasminogen activators and their inhibitors in colorectal cancer. Cancer Res. 1994, 54, 4065–4071. [Google Scholar]
- Nordengren, J.; Lidebring, M.F.; Bendahl, P.-O.; Brünner, N.; Fernö, M.; Högberg, T.; Stephens, R.W.; Willén, R.; Casslén, B. High tumor tissue concentration of plasminogen activator inhibitor 2 (PAI-2) is an independent marker for shorter progression-free survival in patients with early stage endometrial cancer. Int. J. Cancer 2001, 97, 379–385. [Google Scholar] [CrossRef]
- Chambers, S.K.; Gertz, R.E.; Ivins, C.M.; Kacinski, B.M. The significance of urokinase-type plasminogen activator, its inhibitors, and its receptor in ascites of patients with epithelial ovarian cancer. Cancer 1995, 75, 1627–1633. [Google Scholar] [CrossRef]
- Sossey-Alaoui, K.; Pluskota, E.; Szpak, D.; Plow, E.F. The Kindlin2-p53-SerpinB2 signaling axis is required for cellular senescence in breast cancer. Cell Death Dis. 2019, 10, 1–16. [Google Scholar] [CrossRef]
- Lee, N.-H.; Park, S.-R.; Lee, J.W.; Lim, S.; Lee, S.-H.; Nam, S.; Kim, D.Y.; Hah, S.Y.; Hong, I.-S.; Lee, H.-Y. SERPINB2 Is a Novel Indicator of Cancer Stem Cell Tumorigenicity in Multiple Cancer Types. Cancers 2019, 11, 499. [Google Scholar] [CrossRef]
- Long, L.; Pang, X.X.; Lei, F.; Zhang, J.S.; Wang, W.; Liao, L.D.; Xu, X.E.; He, J.Z.; Wu, J.Y.; Wu, Z.Y.; et al. SLC52A3 expression is activated by NF-κB p65/Rel-B and serves as a prognostic biomarker in esophageal cancer. Cell Mol. Life Sci. 2018, 75, 2643–2661. [Google Scholar] [CrossRef] [PubMed]
- Liu, W.; Xie, L.; He, Y.-H.; Wu, Z.-Y.; Liu, L.-X.; Bai, X.-F.; Deng, D.-X.; Xu, X.-E.; Liao, L.-D.; Lin, W.; et al. Large-scale and high-resolution mass spectrometry-based proteomics profiling defines molecular subtypes of esophageal cancer for therapeutic targeting. Nat. Commun. 2021, 12, 1–18. [Google Scholar] [CrossRef] [PubMed]
- Zhou, F.; Li, Y.; Huang, Y.; Wu, j.; Wu, Q.; Zhu, H.; Wang, J. Upregulation of CASP9 through NF-kappaB and Its Target MiR-1276 Contributed to TNFalpha-promoted Apoptosis of Cancer Cells Induced by Doxorubicin. Int. J. Mol. Sci. 2020, 21, 2290. [Google Scholar] [CrossRef] [PubMed]
- Chen, Z.; Song, X.; Li, Q.; Xie, L.; Guo, T.; Su, T.; Tang, C.; Chang, X.; Liang, B.; Huang, D. Androgen Receptor-Activated Enhancers Simultaneously Regulate Oncogene TMPRSS2 and lncRNA PRCAT38 in Prostate Cancer. Cells 2019, 8, 864. [Google Scholar] [CrossRef]
- Zheng, R.; Wan, C.; Mei, S.; Qin, Q.; Wu, Q.; Sun, H.; Chen, C.-H.; Brown, M.; Zhang, X.; A Meyer, C.; et al. Cistrome Data Browser: Expanded datasets and new tools for gene regulatory analysis. Nucleic Acids Res. 2018, 47, D729–D735. [Google Scholar] [CrossRef]
- Amin, A.R.; Wang, D.; Nannapaneni, S.; Lamichhane, R.; Chen, Z.G.; Shin, D.M. Combination of resveratrol and green tea epigallocatechin gallate induces synergistic apoptosis and inhibits tumor growth in vivo in head and neck cancer models. Oncol. Rep. 2021, 45, 1–10. [Google Scholar] [CrossRef]
- Jin, T.; Kim, H.S.; Choi, S.K.; Hwang, E.H.; Woo, J.; Ryu, H.S.; Kim, K.; Moon, A.; Moon, W.K. microRNA-200c/141 upregulates SerpinB2 to promote breast cancer cell metastasis and reduce patient survival. Oncotarget 2017, 8, 32769–32782. [Google Scholar] [CrossRef]
- Huang, Z.; Li, H.; Huang, Q.; Chen, D.; Han, J.; Wang, L.; Pan, C.; Chen, W.; House, M.G.; Nephew, K.P.; et al. SERPINB2 down-regulation contributes to chemoresistance in head and neck cancer. Mol. Carcinog. 2013, 53, 777–786. [Google Scholar] [CrossRef]
- Harris, N.L.E.; Vennin, C.; Conway, J.R.W.; Vine, K.L.; Pinese, M.; Cowley, M.J.; Shearer, R.F.; Lucas, M.C.; Herrmann, D.; Allam, A.H.; et al. SerpinB2 regulates stromal remodelling and local invasion in pancreatic cancer. Oncogene 2017, 36, 4288–4298. [Google Scholar] [CrossRef]
- Wang, L.; Tang, W.; Yang, S.; He, P.; Wang, J.; Gaedcke, J.; Ströbel, P.; Azizian, A.; Ried, T.; Gaida, M.M.; et al. NO(*) /RUNX3/kynurenine metabolic signaling enhances disease aggressiveness in pancreatic cancer. Int. J. Cancer 2020, 146, 3160–3169. [Google Scholar] [CrossRef]
- Jin, Y.; Liang, Z.-Y.; Zhou, W.-X.; Zhou, L. Plasminogen activator inhibitor 2 (PAI2) inhibits invasive potential of hepatocellular carcinoma cells in vitro via uPA- and RB/E2F1-related mechanisms. Hepatol. Int. 2019, 13, 180–189. [Google Scholar] [CrossRef] [PubMed]
- Utaijaratrasmi, P.; Vaeteewoottacharn, K.; Tsunematsu, T.; Jamjantra, P.; Wongkham, S.; Pairojkul, C.; Khuntikeo, N.; Ishimaru, N.; Sirivatanauksorn, Y.; Pongpaibul, A.; et al. The microRNA-15a-PAI-2 axis in cholangiocarcinoma-associated fibroblasts promotes migration of cancer cells. Mol. Cancer 2018, 17, 10. [Google Scholar] [CrossRef] [PubMed]
- Gardiner, E.E.; Medcalf, R.L. Is plasminogen activator inhibitor type 2 really a plasminogen activator inhibitor after all? J. Thromb. Haemost. 2014, 12, 1703–1705. [Google Scholar] [CrossRef] [PubMed]
- Brauze, D. SERPINB2—its regulation and interplay with aryl hydrocarbon receptor. J. Appl. Genet. 2021, 62, 99–105. [Google Scholar] [CrossRef] [PubMed]
- Shii, L.; Song, L.; Maurer, K.; Zhang, Z.; Sullivan, K.E. SERPINB2 is regulated by dynamic interactions with pause-release proteins and enhancer RNAs. Mol. Immunol. 2017, 88, 20–31. [Google Scholar] [CrossRef]
- Stringer, B.; Udofa, E.A.; Antalis, T.M. Regulation of the Human Plasminogen Activator Inhibitor Type 2 Gene: COOPERATION OF AN UPSTREAM SILENCER AND TRANSACTIVATOR*. J. Biol. Chem. 2012, 287, 10579–10589. [Google Scholar] [CrossRef]
- Brauze, D.; Zawierucha, P.; Kiwerska, K.; Bednarek, K.; Oleszak, M.; Rydzanicz, M.; Jarmuz-Szymczak, M. Induction of expression of aryl hydrocarbon receptor-dependent genes in human HepaRG cell line modified by shRNA and treated with beta-naphthoflavone. Mol. Cell Biochem. 2017, 425, 59–75. [Google Scholar] [CrossRef]
- Brauze, D.; Kiwerska, K.; Bednarek, K.; Grenman, R.; Janiszewska, J.; Giefing, M.; Jarmuz-Szymczak, M. Expression of Serpin Peptidase Inhibitor B2 (SERPINB2) is regulated by Aryl hydrocarbon receptor (AhR). Chem. Interact. 2019, 309, 108700. [Google Scholar] [CrossRef]
- Rangel, R.; Lee, S.-C.; Ban, K.H.-K.; Guzman-Rojas, L.; Mann, M.B.; Newberg, J.Y.; Kodama, T.; McNoe, L.A.; Selvanesan, L.; Ward, J.M.; et al. Transposon mutagenesis identifies genes that cooperate with mutant Pten in breast cancer progression. Proc. Natl. Acad. Sci. USA 2016, 113, E7749–E7758. [Google Scholar] [CrossRef]
- Socorro, M.; Shinde, A.; Yamazaki, H.; Khalid, S.; Monier, D.; Beniash, E.; Napierala, D. Trps1 transcription factor represses phosphate-induced expression of SerpinB2 in osteogenic cells. Bone 2020, 141, 115673. [Google Scholar] [CrossRef]







Publisher’s Note: MDPI stays neutral with regard to jurisdictional claims in published maps and institutional affiliations. |
© 2022 by the authors. Licensee MDPI, Basel, Switzerland. This article is an open access article distributed under the terms and conditions of the Creative Commons Attribution (CC BY) license (https://creativecommons.org/licenses/by/4.0/).
Share and Cite
Chen, Z.; Wei, Y.; Zheng, Y.; Zhu, H.; Teng, Q.; Lin, X.; Wu, F.; Zhou, F. SERPINB2, an Early Responsive Gene to Epigallocatechin Gallate, Inhibits Migration and Promotes Apoptosis in Esophageal Cancer Cells. Cells 2022, 11, 3852. https://doi.org/10.3390/cells11233852
Chen Z, Wei Y, Zheng Y, Zhu H, Teng Q, Lin X, Wu F, Zhou F. SERPINB2, an Early Responsive Gene to Epigallocatechin Gallate, Inhibits Migration and Promotes Apoptosis in Esophageal Cancer Cells. Cells. 2022; 11(23):3852. https://doi.org/10.3390/cells11233852
Chicago/Turabian StyleChen, Zikai, Yifu Wei, Yuzhong Zheng, Hui Zhu, Qian Teng, Xianglan Lin, Fengnian Wu, and Fei Zhou. 2022. "SERPINB2, an Early Responsive Gene to Epigallocatechin Gallate, Inhibits Migration and Promotes Apoptosis in Esophageal Cancer Cells" Cells 11, no. 23: 3852. https://doi.org/10.3390/cells11233852
APA StyleChen, Z., Wei, Y., Zheng, Y., Zhu, H., Teng, Q., Lin, X., Wu, F., & Zhou, F. (2022). SERPINB2, an Early Responsive Gene to Epigallocatechin Gallate, Inhibits Migration and Promotes Apoptosis in Esophageal Cancer Cells. Cells, 11(23), 3852. https://doi.org/10.3390/cells11233852

