The Clostridium Metabolite P-Cresol Sulfate Relieves Inflammation of Primary Biliary Cholangitis by Regulating Kupffer Cells
Abstract
1. Background
2. Material and Methods
2.1. Inclusion and Exclusion Criteria for Clinical Research Subjects
2.2. Animals
2.3. Cultivation and Co-Cultivation of Kupffer Cells and Intrahepatic Biliary Epithelial Cells
2.4. Hematoxylin and Eosin (H&E) Staining
2.5. Gas Chromatography Mass Spectrometry (GC-MS) Measurement of Aromatic Amino Acids and PCS/PCG
2.6. Quantitative Real-Time Polymerase Chain Reaction (PCR)
2.7. Western Blot Analysis
2.8. Enzyme-Linked Immunosorbent Assay (ELISA)
2.9. MS Analysis
2.10. Statistical Analysis
3. Results
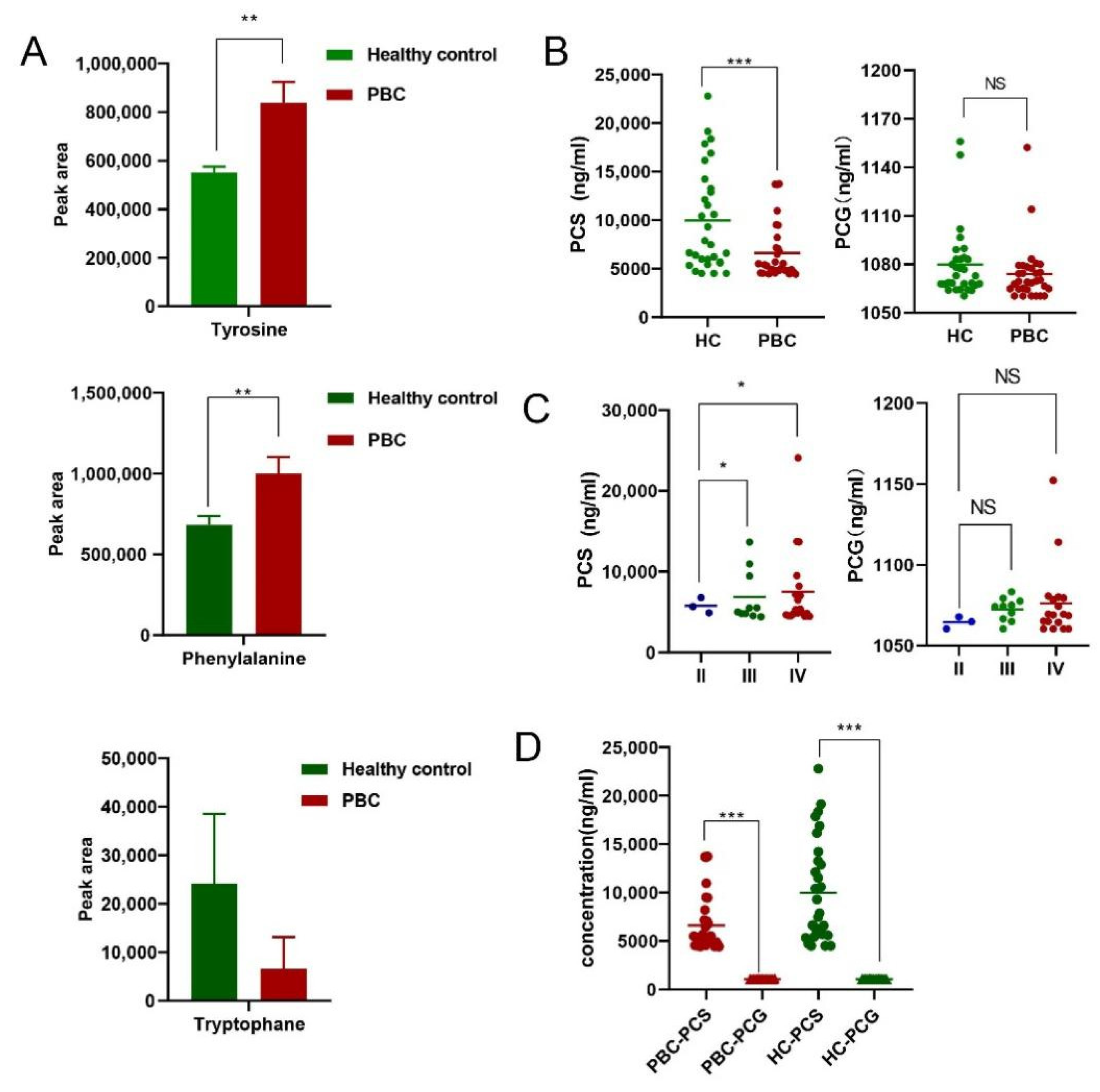
3.1. Unbalanced Aromatic Amino Acids and Metabolic Perturbation in PBC Patients
3.2. The Effect of Food-Derived PCS on Normal C57BL/6 Female Mice
3.3. The Effect of Food-Derived PCS on PBC Mice
3.4. Effect of Food-Derived PCS on Polarization of Mouse Liver Kupffer Cells
3.5. The Effect of PCS on Bile Duct Epithelial Cells In Vitro
3.6. The Effect of PCS on Kupffer Cells In Vitro
3.7. PCS Protects Bile Duct Epithelial Cells Damaged by LPS through Kupffer Cells
4. Discussion
4.1. PCS Can Relieve Inflammation of PBC In Vitro and In Vivo
4.2. PCS Downregulates PBC Inflammation through Kupffer Cells
4.3. Targeting PCS Might Be a Promising Strategy for the Treatment of PBC
4.4. PCS May Be a New Tool for Assisting in PBC Diagnosis
5. Conclusions
Supplementary Materials
Author Contributions
Funding
Institutional Review Board Statement
Informed Consent Statement
Data Availability Statement
Acknowledgments
Conflicts of Interest
References
- Shah, R.A.; Kowdley, K.V. Current and potential treatments for primary biliary cholangitis. Lancet Gastroenterol. Hepatol. 2020, 5, 306–315. [Google Scholar] [CrossRef] [PubMed]
- Bowlus, C.L.; Kenney, J.T.; Rice, G.; Navarro, R. Primary Biliary Cholangitis: Medical and Specialty Pharmacy Management Update. J. Manag. Care Spec. Pharm. 2016, 22, S3–S15. [Google Scholar] [CrossRef] [PubMed]
- Carey, E.J.; Ali, A.H.; Lindor, K.D. Primary biliary cirrhosis. Lancet 2015, 17, 1565–1575. [Google Scholar] [CrossRef] [PubMed]
- Selmi, C.; Mayo, M.J.; Bach, N.; Ishibashi, H.; Invernizzi, P.; Gish, R.G.; Gordon, S.C.; Wright, H.I.; Zweiban, B.; Podda, M.; et al. Primary biliary cirrhosis in monozygotic and dizygotic twins: Genetics, epigenetics, and environment. Gastroenterology 2004, 127, 485–492. [Google Scholar] [CrossRef] [PubMed]
- Lv, L.X.; Fang, D.Q.; Shi, D.; Chen, D.Y.; Yan, R.; Zhu, Y.X.; Chen, Y.F.; Shao, L.; Guo, F.F.; Wu, W.R.; et al. Alterations and correlations of the gut microbiome, metabolism and immunity in patients with primary biliary cirrhosis. Environ. Microbiol. 2016, 18, 2272–2286. [Google Scholar] [CrossRef] [PubMed]
- Yuki, H.; Ken, N.; Kaname, K.; Nishida, N.; Kawai, Y.; Kawashima, M.; Aiba, Y.; Nagasaki, M.; Nakamura, M.; Tokunaga, K. NFKB1 and MANBA Confer Disease Susceptibility to Primary Biliary Cholangitis via Independent Putative Primary Functional Variants. Cell. Mol. Gastroenterol. Hepatol. 2019, 7, 515–532. [Google Scholar]
- Perna, A.F.; Glorieux, G.; Zacchia, M.; Trepiccione, F.; Capolongo, G.; Vigorito, C.; Anishchenko, E.; Ingrosso, D. The role of the intestinal microbiota in uremic solute accumulation: A focus on sulfur compounds. J. Nephrol. 2019, 32, 733–740. [Google Scholar] [CrossRef]
- Poesen, R.; Evenepoel, P.; De, L.H.; Bammens, B.; Claes, K.; Sprangers, B.; Naesens, M.; Kuypers, D.; Augustijns, P.; Meijers, B. The influence of renal transplantation on retained microbial-human co-metabolites. Nephrol. Dial. Transplant. 2016, 31, 1721–1729. [Google Scholar] [CrossRef] [PubMed]
- Seki, E.; Brenner, D.A. Toll-like receptors and adaptor molecules in liver disease: Update. Hepatology 2008, 48, 322–335. [Google Scholar] [CrossRef]
- Fu, H.Y.; Bao, W.M.; Yang, C.X.; Lai, W.J.; Xu, J.M.; Yu, H.Y.; Yang, Y.N.; Tan, X.; Gupta, A.K.; Tang, Y.M. Kupffer Cells Regulate Natural Killer Cells via the NK group 2, Member D (NKG2D)/Retinoic Acid Early Inducible-1 (RAE-1) Interaction and Cytokines in a Primary Biliary Cholangitis Mouse Model. Med. Sci. Monit. 2020, 26, e923726. [Google Scholar] [CrossRef] [PubMed]
- Chinese Medical Association Hepatology Branch; Chinese Medical Association Gastroenterology Branch; Chinese Medical Association Infectious Diseases Branch. Consensus on the diagnosis and treatment of primary biliary cirrhosis (also known as primary biliary cholangitis) 2015. J. Clin. Hepatobiliary Dis. 2015, 31, 1980–1988. (In Chinese) [Google Scholar]
- Ludwig, J.; Dickson, E.R.; Mcdonald, G.S.A. Staging of chronic nonsuppurative destructive cholangitis (syndrome of primary biliary cirrhosis). Virchows Arch. A Pathol. Anat. Histol. 1978, 379, 103–112. [Google Scholar] [CrossRef] [PubMed]
- Zheng, X.J.; Qiu, Y.P.; Zhong, W.; Baxter, S.; Su, M.M.; Li, Q.; Xie, G.X.; Ore, B.M.; Qiao, S.L.; Spencer, M.D.; et al. A targeted metabolomic protocol for short-chain fatty acids and branched-chain amino acids. Metabolomics 2013, 9, 818–827. [Google Scholar] [CrossRef] [PubMed]
- Shiba, T.; Kawakami, K.; Sasaki, T.; Makino, I.; Kato, I.; Kobayashi, T.; Uchida, K.; Kaneko, K. Effects of intestinal bacteria-derived p-Cresyl sulfate on Th1-type immune response in vivo and in vitro. Toxicol. Appl. Pharmacol. 2014, 274, 191–199. [Google Scholar] [CrossRef] [PubMed]
- Aillet, F.; Lopitz-Otsoa, F.; Egaña, I.; Hjerpe, R.; Fraser, P.; Hay, R.T.; Rodriguez, M.S.; Lang, V. Heterologous SUMO-2/3-ubiquitin chains optimize IκBα degradation and NF-κB activity. PLoS ONE 2012, 7, e51672. [Google Scholar] [CrossRef] [PubMed]
- Creton, S.; Jentsch, S. SnapShot: The SUMO system. Cell 2010, 143, 848.e1. [Google Scholar] [CrossRef] [PubMed]
- Erdogan, A.; Schaefer, M.B.; Kuhlmann, C.R.; Most, A.; Hartmann, M.; Mayer, K.; Renner, F.C.; Schaefer, C.; Abdallah, Y.; Hoelschermann, H.; et al. Activation of Ca2+—Activated potassium channels is involved in lysophosphatidylcholine—Induced monocyte adhesion to endothelial cells. Atherosclerosis 2007, 190, 100–105. [Google Scholar] [CrossRef]
- Riederer, M.; Lechleitner, M.; Hrzenjak, A.; Harald, K.; Gernot, D.; Akos, H.; Saša, F. Endothelial lipase (EL) and EL-generated lysophosphatidylcholines promote IL-8 expression in endothelial cells. Atherosclerosis 2011, 214, 338–344. [Google Scholar] [CrossRef] [PubMed]
- Watanabe, H.; Miyamoto, Y.; Enoki, Y.; Ishima, Y.; Kadowaki, D.; Kotani, S.; Nakajima, M.; Tanaka, M.; Matsushita, K.; Mori, Y.; et al. p-Cresyl sulfate, a uremic toxin, causes vascular endothelial and smooth muscle cell damages by inducing oxidative stress. Pharmacol. Res. Perspect. 2015, 3, e00092. [Google Scholar] [CrossRef] [PubMed]
- Addison, T.G.W. On a certain affection of the skin, vitiligo idea-α plana, β tuberosa with remarks and plates. Guys Hosp. Rep. 1851, 7, 265–276. [Google Scholar]
- Wang, L.; Gershwin, M.; Wang, F.S. Primary biliary cholangitis in China. Curr. Opin. Gastroenterol. 2016, 32, 195–203. [Google Scholar] [CrossRef]
- Harms, M.; De, V.R.; Lammers, W.J.; Corpechot, C.; Thorburn, D.; Janssen, H.L.A.; Lindor, K.D.; Trivedi, P.J.; Hirschfield, G.M.; Pares, A.; et al. Number needed to treat with ursodeoxycholic acid therapy to prevent liver transplantation or death in primary biliary cholangitis. Gut 2020, 69, 1502–1509. [Google Scholar] [CrossRef] [PubMed]
- Huang, J.F.; Zhao, Q.; Dai, M.Y.; Xiao, X.R.; Zhang, T.; Zhu, W.F.; Li, F. Gut microbiota protects from triptolide-induced hepatotoxicity: Key role of propionate and its downstream signalling events. Pharmacol. Res. 2020, 155, 104752. [Google Scholar] [CrossRef] [PubMed]
- Shimada, K.; Kinoshita, M.; Harada, K.; Mizutani, M.; Masahata, K.; Kayama, H.; Takeda, K. Commensal bacteria-dependent indole production enhances epithelial barrier function in the colon. PLoS ONE 2013, 8, e80604. [Google Scholar] [CrossRef] [PubMed]
- Bansal, T.; Alaniz, R.C.; Wood, T.K.; Jayaraman, A. The bacterial signal indole increases epithelial-cell tight-junction resistance and attenuates indicators of inflammation. Proc. Natl. Acad. Sci. USA 2010, 107, 228–233. [Google Scholar] [CrossRef] [PubMed]
- Venkatesh, M.; Mukherjee, S.; Wang, H.W.; Li, H.; Sun, K.; Benechet, A.P.; Qiu, Z.J.; Maher, L.; Redinbo, M.R.; Phillips, R.S.; et al. Symbiotic bacterial metabolites regulate gastrointestinal barrier function via the xenobiotic sensor PXR and Toll-like receptor 4. Immunity 2014, 41, 296–310. [Google Scholar] [CrossRef] [PubMed]
- Tang, R.Q.; Wei, Y.R.; Li, Y.M.; Chen, W.H.; Chen, H.Y.; Wang, Q.X.; Yang, F.; Miao, Q.; Xiao, X.; Zhang, H.Y.; et al. Gut microbial profile is altered in primary biliary cholangitis and partially restored after UDCA therapy. Gut 2018, 67, 534–541. [Google Scholar] [CrossRef] [PubMed]
- Dambach, D.M.; Watson, L.M.; Gray, K.; Durham, S.K.; Laskin, D.L. Role of CCR2 in macrophage migration into the liver during acetaminophen-induced hepatotoxicity in the mouse. Hepatology 2002, 35, 1093–1103. [Google Scholar] [CrossRef] [PubMed]
- Postler, T.S.; Ghosh, S. Understanding the Holobiont: How Microbial Metabolites Affect Human Health and Shape the Immune System. Cell Metab. 2017, 26, 110–130. [Google Scholar] [CrossRef]
- Sato, K.; Hall, C.; Glaser, S.; Francis, H.; Meng, F.A. Pathogenesis of Kupffer cells in cholestatic liver injury. Am. J. Pathol. 2016, 18, 2238–2247. [Google Scholar] [CrossRef] [PubMed]
- Beaumont, M.; Neyrinck, A.M.; Olivares, M.; Rodriguez, J.; de Rocca Serra, A.; Roumain, M.; Bindels, L.B.; Cani, P.D.; Evenepoel, P.; Muccioli, G.G.; et al. The gut microbiota metabolite indole alleviates liver inflammation in mice. FASEB J. 2018, 32, 201800544. [Google Scholar] [CrossRef]
- Dolganiuc, A.; Norkina, O.; Kodys, K.; Catalano, D.; Bakis, G.; Marshall, C.; Mandrekar, P.; Szabo, G. Viral and host factors induce macrophage activation and loss of toll-like receptor tolerance in chronic HCV infection. Gastroenterology 2007, 133, 1627–1636. [Google Scholar] [CrossRef] [PubMed]
- Harte, A.L.; Da Silva, N.F.; Creely, S.J.; McGee, K.C.; Billyard, T.; Youssef-Elabd, E.M.; Tripathi, G.; Ashour, E.; Abdalla, M.S.; Sharada, H.M.; et al. Elevated endotoxin levels in non-alcoholic fatty liver disease. J. Inflamm. 2010, 7, 15. [Google Scholar] [CrossRef]
- Adachi, Y.; Bradford, B.U.; Gao, W.; Bojes, H.K.; Thurman, R.G. Inactivation of Kupffer cells prevents early alcohol-induced liver injury. Hepatology 1994, 20, 453–460. [Google Scholar] [CrossRef]
- Lleo, A.; Wang, G.Q.; Gershwin, M.E.; Hirschfield, G.M. Primary biliary cholangitis. Lancet 2020, 12, 39610266. [Google Scholar] [CrossRef] [PubMed]
- Edamatsu, T.; Fujieda, A.; Itoh, Y. Phenyl sulfate, indoxyl sulfate and p-Cresyl sulfate decrease glutathione level to render cells vulnerable to oxidative stress in renal tubular cells. PLoS ONE 2018, 13, e0193342. [Google Scholar] [CrossRef] [PubMed]
- Collino, S.; Montoliu, I.; Martin, F.P.; Scherer, M.; Mari, D.; Salvioli, S.; Bucci, L.; Ostan, R.; Monti, D.; Biagi, E.; et al. Metabolic signatures of extreme longevity in northern Italian centenarians reveal a complex remodeling of lipids, amino acids, and gut microbiota metabolism. PLoS ONE 2013, 8, e56564. [Google Scholar] [CrossRef]
- Huang, Y.; Zhao, X.; Zhang, Z.T.; Chen, S.S.; Li, S.S.; Shi, Z.; Jing, J.; Huang, A.; Guo, Y.M.; Bai, Z.F.; et al. Polygonum multiflorum Metabolomics Profiling and Diagnosis Biomarkers Searching for Drug-Induced Liver Injury Implicated to: A Cross-Sectional Cohort Study. Front. Med. 2020, 7, 592434. [Google Scholar] [CrossRef] [PubMed]
- Balderas, C.; Rupérez, F.J.; Ibañez, E.; Señorans, J.; Guerrero-Fernández, J.; Casado, I.G.; Gracia-Bouthelier, R.; García, A.; Barbas, C. Plasma and urine metabolic fingerprinting of type 1 diabetic children. Electrophoresis 2013, 34, 2882–2890. [Google Scholar] [CrossRef] [PubMed]







Publisher’s Note: MDPI stays neutral with regard to jurisdictional claims in published maps and institutional affiliations. |
© 2022 by the authors. Licensee MDPI, Basel, Switzerland. This article is an open access article distributed under the terms and conditions of the Creative Commons Attribution (CC BY) license (https://creativecommons.org/licenses/by/4.0/).
Share and Cite
Fu, H.-Y.; Xu, J.-M.; Ai, X.; Dang, F.-T.; Tan, X.; Yu, H.-Y.; Feng, J.; Yang, W.-X.; Ma, H.-T.; Tu, R.-F.; et al. The Clostridium Metabolite P-Cresol Sulfate Relieves Inflammation of Primary Biliary Cholangitis by Regulating Kupffer Cells. Cells 2022, 11, 3782. https://doi.org/10.3390/cells11233782
Fu H-Y, Xu J-M, Ai X, Dang F-T, Tan X, Yu H-Y, Feng J, Yang W-X, Ma H-T, Tu R-F, et al. The Clostridium Metabolite P-Cresol Sulfate Relieves Inflammation of Primary Biliary Cholangitis by Regulating Kupffer Cells. Cells. 2022; 11(23):3782. https://doi.org/10.3390/cells11233782
Chicago/Turabian StyleFu, Hai-Yan, Jia-Min Xu, Xin Ai, Fu-Tao Dang, Xu Tan, Hai-Yan Yu, Juan Feng, Wen-Xia Yang, Hai-Tao Ma, Rong-Fang Tu, and et al. 2022. "The Clostridium Metabolite P-Cresol Sulfate Relieves Inflammation of Primary Biliary Cholangitis by Regulating Kupffer Cells" Cells 11, no. 23: 3782. https://doi.org/10.3390/cells11233782
APA StyleFu, H.-Y., Xu, J.-M., Ai, X., Dang, F.-T., Tan, X., Yu, H.-Y., Feng, J., Yang, W.-X., Ma, H.-T., Tu, R.-F., Gupta, A. K., Manandhar, L. K., Bao, W.-M., & Tang, Y.-M. (2022). The Clostridium Metabolite P-Cresol Sulfate Relieves Inflammation of Primary Biliary Cholangitis by Regulating Kupffer Cells. Cells, 11(23), 3782. https://doi.org/10.3390/cells11233782
