Evidences for Mutant Huntingtin Inducing Musculoskeletal and Brain Growth Impairments via Disturbing Testosterone Biosynthesis in Male Huntington Disease Animals
Abstract
1. Introduction
2. Materials and Methods
2.1. Animals
2.2. Tissue Harvest and Gross Dimensional Measurements
2.3. Estrous Cycle Monitoring
2.4. Plasma Preparation
2.5. Enzyme-Linked Immunosorbent Assay (ELISA)
2.6. Ex Vivo T2-MRI
2.7. Protein Extraction and Western Blotting
2.8. RNA Isolation and Reverse Transcription-Quantitative PCR
2.9. Histochemical and Immunohistochemical Staining
2.10. Statistical Analysis
3. Results
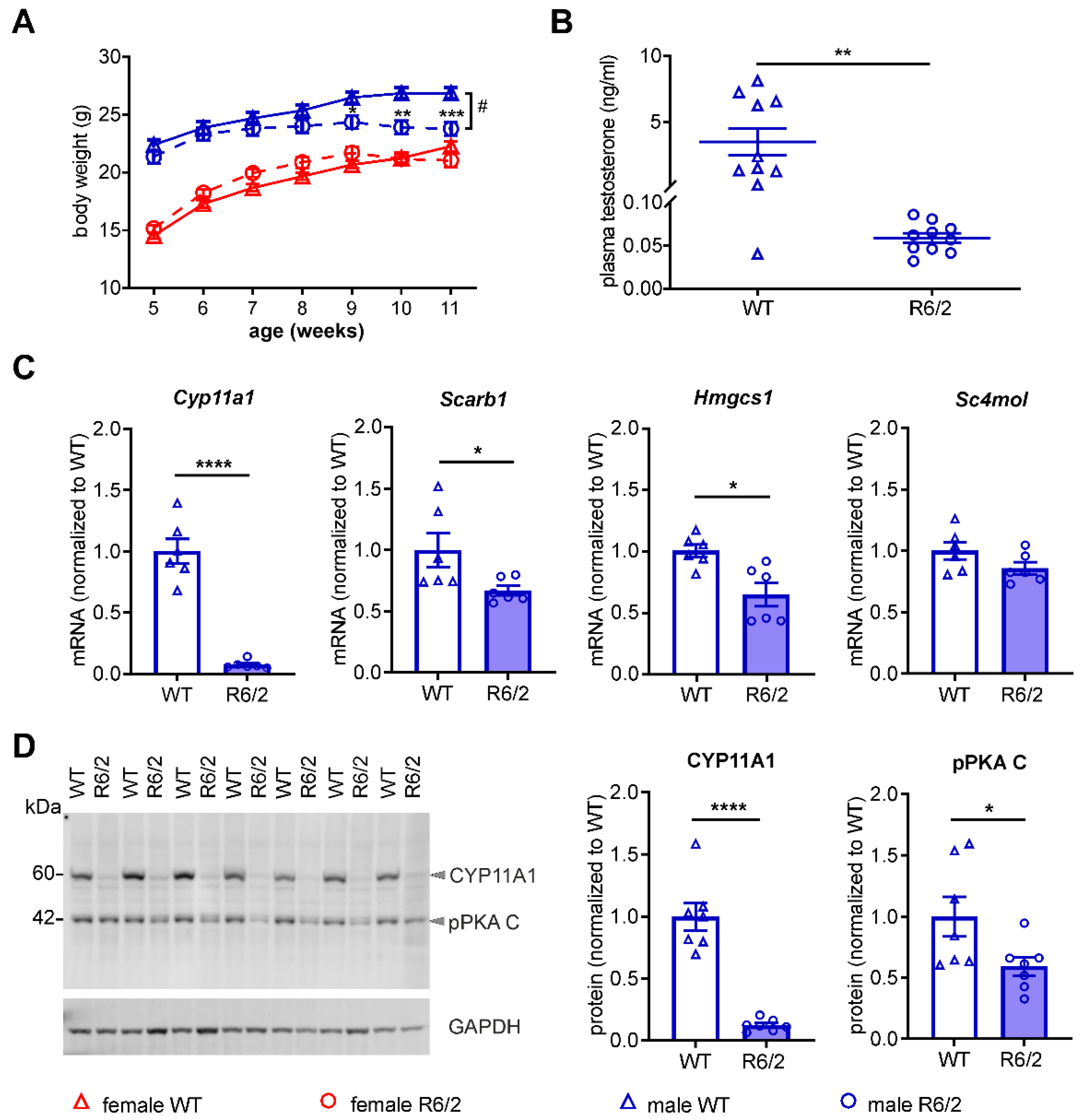
3.1. Reduced Musculoskeletal Growth in Male, but Not in Female BACHD Rats
3.2. Increased Activation of Proteins Regulating Cell Growth
3.3. Decreased Plasma Levels of IGF-1 and Testosterone in Male, but Not in Female BACHD Rats
3.4. Reduction of Brain Mass in Female and Male BACHD Rats
3.5. No Difference in HTT Expression between Female and Male BACHD Rats
3.6. Huntingtin Expression Is Most Abundant in Brain and Testis in BACHD Rats
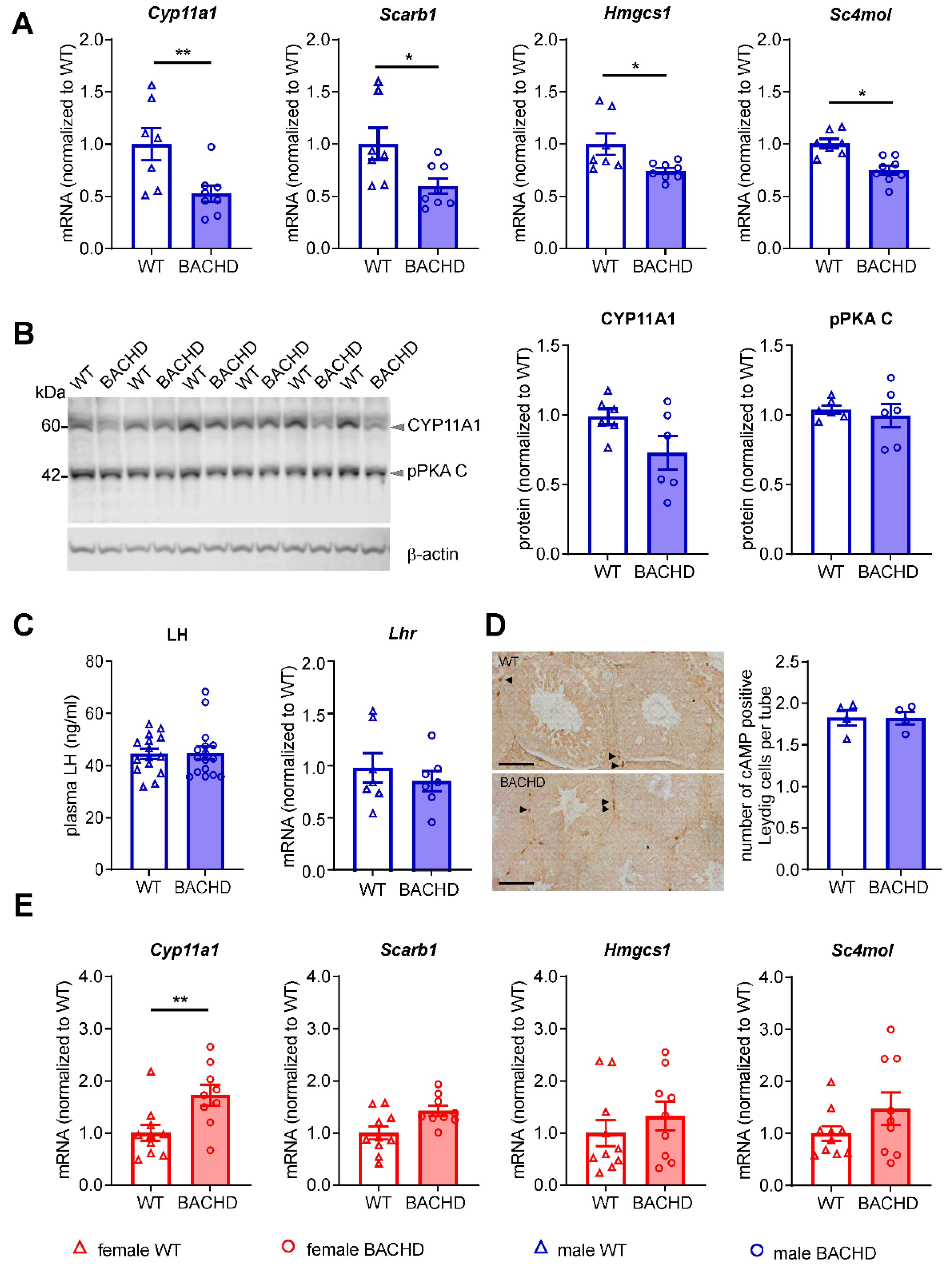
3.7. Reduced Expression Levels of Genes Related to Steroid Biosynthesis in the Testes of Male BACHD Rats
3.8. Reduced Expression Levels of Genes Related to Steroid Biosynthesis in the Testes of Male BACHD Rats
4. Discussion
Author Contributions
Funding
Institutional Review Board Statement
Acknowledgments
Conflicts of Interest
Appendix A. Supplementary Material and Methods
The Design of Animal Experiments
- -
- Three animal cohorts were used for all analyses in young, young adult and middle-aged adult groups respectively (n = 12–16/genotype/sex/age/cohort). The middle-aged adult group were also used for accessing longitudinal BW, and analyses of protein expression levels in brain and muscle.
- -
- One animal cohort was used for brain morphology analyses at 9 months of age (n = 4–5/genotype/sex).
- -
- One animal cohort was used for the measurements of abdominal white adipose tissue and gastrocnemius weight in female BACHD rats at 12 months of age (n = 12/genotype).
- -
- At Charles River Finland, one cohort of animals was used for:
- -
- Ex vivo MRI for brain volume measurements (n = 8–10/genotype/sex).
- -
- The animal cohorts for each experiment in the R6/2 mouse model were bred, maintained and sacrificed either at the Ruhr University Bochum or at the University of Tuebingen. All ex vivo analyses in R6/2 mouse tissues were carried out at the University of Tuebingen. The tissue from one cohort of male mice (n = 6–7/genotype) bred at the Ruhr University Bochum was used for:
- -
- Analyses of transcription levels of testosterone biosynthesis-related genes.
- -
- Analyses of protein expression levels for CYP11A1 and cAMP-activated PKA.
- -
- One cohort of R6/2 mice (females, n = 16/genotype; males, n = 11/genotype) was generated at the University of Tuebingen and used for both:
- -
- Longitudinal body weight (BW) analyses
- -
- Testosterone measurements in males
| Antibody | Dilution | Purchase Information |
|---|---|---|
| Rabbit anti-huntingtin | 1:1000 | 5656, Cell Signaling |
| Cleaved caspase 3 (Asp175) antibody | 1:2000 | 9664, Cell Signaling |
| Cleaved caspase 6 antibody | 1:1000 | 9761, Cell Signaling |
| S6 ribosomal protein (54D2) mouse | 1:500 | 2317, Cell Signaling |
| Phospho-S6 ribosomal protein (Ser235/236) rabbit | 1:1000 | 2211, Cell Signaling |
| 4E-BP1 Antibody 9452 | 1:500 | 9452, Cell Signaling |
| Phospho-4E-BP1 (Thr37/46) (236B4) Rabbit mAB | 1:1000 | 39,788, Cell Signaling |
| Anti-citrate synthetase antibody | 1:2000 | Ab96600, Abcam |
| Rabbit anti CYP11A1 | 1:500 | LS-C343893, LSBio |
| Rabbit anti phospho-PKA C (Thr197) | 1:1000 | 4781, Cell Signaling |
| Rabbit anti-vinculin | 1:1000 | 13,901, Cell Signaling |
| Category | Target Gene | Primer Sequence |
|---|---|---|
| Rat target | Cyp11a1 | F: 5′-AGCCAGCATCAAGGAGACAC-3′ |
| R: 5′-AAGCCCAAGTACCGGAAGTG-3′ | ||
| Scarb1 | F: 5′-AGTAAAAAGGGCTCGCAGGA-3′ | |
| R: 5′-GTTGTCCGCTGAGAGAGTCC-3′ | ||
| Hmgcs1 | F: 5′-TTTGGTGCCTGAAGGAGGAAC-3′ | |
| R: 5′-GCATGGTGAAAGAGCTGTGTG-3′ | ||
| Sc4mol | F: 5′-ATTACGCCTCCACCTTCACG-3′ | |
| R: 5′ACGTGCTTAGTTCTGCTCCC-3′ | ||
| Pgds | F: 5′-GTGCCAGACAGTGGTAGCTC-3′ | |
| R: 5′-CGCGTACTCATCGTAGTCGG-3′ | ||
| 17-bata-Hsd | F: 5′-TCATTTCCTGAGCACGTCCG-3′ | |
| R: 5′-CCTCTCCGCCTTGATTCCAT-3′ | ||
| Slc7a5 | F: 5′-GCGTGAAAACTGCTGGCTAC-3′ | |
| R: 5′-TCACCCCAACACAAGGGAAC-3′ | ||
| 3-beta-Hsd | F: 5′-TCATGATACTTGCGGCCCTC-3′ | |
| R: 5′-TTCCTTGCTCAGGGTGCAAT-3′ | ||
| Gst | F: 5′-TAGCTGTCCTCCTGGGATTCA-3′ | |
| R: 5′-ACCTTGTTGGTTAGCCTCTGG-3′ | ||
| RLF | F: 5′-AGCGGACCGGATCTCTCTAC-3′ | |
| R: 5′-CCCCTGTTTGGCTGAGGAAG-3′ | ||
| Hmgcr | F: 5′-CCTCCATTGAGATCCGGAGG-3′ | |
| R: 5′-ATGCACCGGGTTATCGTGAG-3′ | ||
| Sc5d | F: 5′-GTTCTCAGTGCTGCCGACTA-3′ | |
| R: 5′-CTAAGGGTCGCGCAGAAGAA-3′ | ||
| Lhr | F: 5′-GCTCGGAGGATGGCTCTTTT-3′ | |
| R: 5′-AGCACAGATGACGACGAAGG-3′ | ||
| Rat testis reference | Actb | F: 5′-GCAGGAGTACGATGAGTCCG-3′ |
| R: 5′-ACGCAGCTCAGTAACAGTCC-3′ | ||
| Rsp18 | F: 5′-GCAGAACCCACGACAGTACA-3′ | |
| R: 5′-CCTGGCTGTACTTCCCATCC-3′ | ||
| Rsp29 | F: 5′-CTCGTTCCTTTTTCCTCCTTGG-3′ | |
| R: 5′-ACTGACGGAAGCACTGTCG-3′ | ||
| Rat ovary reference | Gapdh | F: 5′-GTCATCCCAGAGCTGAACGG-3′ |
| R: 5′-ACTTGGCAGGTTTCTCCAGG-3′ | ||
| Rsp29 | F: 5′-CTCGTTCCTTTTTCCTCCTTGG-3′ | |
| R: 5′-ACTGACGGAAGCACTGTCG-3′ | ||
| Srp14 | F: 5′-GAGCCCGCAGAAAACAAGTG-3′ | |
| R: 5′-GACCCTTCCGTGAAAACGGT-3′ | ||
| Mouse target | Cyp11a1 | F: 5′-CTGCCAACCTTTCCTGAGCC-3′ |
| R: 5′-TAGCCAACCATTGTCGCCAG-3′ | ||
| Scarb1 | F: 5′-CTGTCATCTCTGTGGCCTCC-3′ | |
| R: 5′-AGGATCATGACAACGCCGAG-3′ | ||
| Hmgcs1 | F: 5′-CCCCTTTGGCTCTTTCACCAT-3′ | |
| R: 5′-ACCACAGTCAGGCAAAGAGAG-3′ | ||
| Sc4mol | F: 5′-AATTCTCCTGTGGGCATGGG-3′ | |
| R: 5′-GTTCAGCGGGTTGAGAGGAA-3′ | ||
| Mouse reference | Gapdh | F: 5′-TGTCCGTCGTGGATCTGAC-3′ |
| R: 5′-CCTGCTTCACCACCTTCTTG-3′ | ||
| Rsp18 | F: 5′-ATAGCCTTCGCCATCACTGC-3′ | |
| R: 5′-CCCTCTTGGTGAGGTCGATG-3′ | ||
| Hprt1 | F: 5′-GTTGGGCTTACCTCACTGCT-3′ | |
| R: 5′-TAATCACGACGCTGGGACTG-3′ |
Appendix B
Supplementary Results


References
- MacDonald, M.E.; Ambrose, C.M.; Duyao, M.P.; Myers, R.H.; Lin, C.; Srinidhi, L.; Barnes, G.; Taylor, S.A.; James, M.; Groot, N. A novel gene containing a trinucleotide repeat that is expanded and unstable on Huntington’s disease chromosomes. The Huntington’s Disease Collaborative Research Group. Cell 1993, 72, 971–983. [Google Scholar] [CrossRef]
- Li, S.H.; Schilling, G.; Young, W.S., 3rd; Li, X.J.; Margolis, R.L.; Stine, O.C.; Wagster, M.V.; Abbott, M.H.; Franz, M.L.; Ranen, N.G.; et al. Huntington’s disease gene (IT15) is widely expressed in human and rat tissues. Neuron 1993, 11, 985–993. [Google Scholar] [CrossRef]
- Caron, N.S.; Wright, G.E.B.; Hayden, M.R. Huntington Disease. In GeneReviews®; Adam, M.P., Ed.; University of Washington: Seattle, WA, USA, 1993. [Google Scholar]
- Carroll, J.B.; Bates, G.P.; Steffan, J.; Saft, C.; Tabrizi, S.J. Treating the whole body in Huntington’s disease. Lancet Neurol. 2015, 14, 1135–1142. [Google Scholar] [CrossRef] [PubMed]
- Mielcarek, M.; Toczek, M.; Smeets, C.J.; Franklin, S.A.; Bondulich, M.K.; Jolinon, N.; Muller, T.; Ahmed, M.; Dick, J.R.; Piotrowska, I.; et al. HDAC4-myogenin axis as an important marker of HD-related skeletal muscle atrophy. PLoS Genet. 2015, 11, e1005021. [Google Scholar] [CrossRef] [PubMed]
- Moffitt, H.; McPhail, G.D.; Woodman, B.; Hobbs, C.; Bates, G.P. Formation of polyglutamine inclusions in a wide range of non-CNS tissues in the HdhQ150 knock-in mouse model of Huntington’s disease. PLoS ONE 2009, 4, e8025. [Google Scholar] [CrossRef] [PubMed]
- Sathasivam, K.; Hobbs, C.; Turmaine, M.; Mangiarini, L.; Mahal, A.; Bertaux, F.; Wanker, E.E.; Doherty, P.; Davies, S.W.; Bates, G.P. Formation of polyglutamine inclusions in non-CNS tissue. Hum. Mol. Genet. 1999, 8, 813–822. [Google Scholar] [CrossRef] [PubMed]
- Tsang, T.M.; Woodman, B.; McLoughlin, G.A.; Griffin, J.L.; Tabrizi, S.J.; Bates, G.P.; Holmes, E. Metabolic characterization of the R6/2 transgenic mouse model of Huntington’s disease by high-resolution MAS 1H NMR spectroscopy. J. Proteome Res. 2006, 5, 483–492. [Google Scholar] [CrossRef] [PubMed]
- Van der Burg, J.M.M.; Gardiner, S.L.; Ludolph, A.C.; Landwehrmeyer, G.B.; Roos, R.A.C.; Aziz, N.A. Body weight is a robust predictor of clinical progression in Huntington disease. Ann. Neurol. 2017, 82, 479–483. [Google Scholar] [CrossRef] [PubMed]
- Costa de Miranda, R.; Di Lorenzo, N.; Andreoli, A.; Romano, L.; De Santis, G.L.; Gualtieri, P.; De Lorenzo, A. Body composition and bone mineral density in Huntington’s disease. Nutrition 2019, 59, 145–149. [Google Scholar] [CrossRef] [PubMed]
- Gray, M.; Shirasaki, D.I.; Cepeda, C.; Andre, V.M.; Wilburn, B.; Lu, X.H.; Tao, J.; Yamazaki, I.; Li, S.H.; Sun, Y.E.; et al. Full-length human mutant huntingtin with a stable polyglutamine repeat can elicit progressive and selective neuropathogenesis in BACHD mice. J. Neurosci. 2008, 28, 6182–6195. [Google Scholar] [CrossRef]
- Hult, S.; Soylu, R.; Bjorklund, T.; Belgardt, B.F.; Mauer, J.; Bruning, J.C.; Kirik, D.; Petersen, A. Mutant huntingtin causes metabolic imbalance by disruption of hypothalamic neurocircuits. Cell Metab. 2011, 13, 428–439. [Google Scholar] [CrossRef] [PubMed]
- Pouladi, M.A.; Xie, Y.; Skotte, N.H.; Ehrnhoefer, D.E.; Graham, R.K.; Kim, J.E.; Bissada, N.; Yang, X.W.; Paganetti, P.; Friedlander, R.M.; et al. Full-length huntingtin levels modulate body weight by influencing insulin-like growth factor 1 expression. Hum. Mol. Genet. 2010, 19, 1528–1538. [Google Scholar] [CrossRef] [PubMed]
- Van Raamsdonk, J.M.; Gibson, W.T.; Pearson, J.; Murphy, Z.; Lu, G.; Leavitt, B.R.; Hayden, M.R. Body weight is modulated by levels of full-length huntingtin. Hum. Mol. Genet. 2006, 15, 1513–1523. [Google Scholar] [CrossRef] [PubMed]
- Brooks, S.; Higgs, G.; Janghra, N.; Jones, L.; Dunnett, S.B. Longitudinal analysis of the behavioural phenotype in YAC128 (C57BL/6J) Huntington’s disease transgenic mice. Brain Res. Bull. 2012, 88, 113–120. [Google Scholar] [CrossRef] [PubMed]
- Dickson, E.; Soylu-Kucharz, R.; Petersen, A.; Bjorkqvist, M. Hypothalamic expression of huntingtin causes distinct metabolic changes in Huntington’s disease mice. Mol. Metab. 2022, 57, 101439. [Google Scholar] [CrossRef]
- Menalled, L.; El-Khodor, B.F.; Patry, M.; Suarez-Farinas, M.; Orenstein, S.J.; Zahasky, B.; Leahy, C.; Wheeler, V.; Yang, X.W.; MacDonald, M.; et al. Systematic behavioral evaluation of Huntington’s disease transgenic and knock-in mouse models. Neurobiol. Dis. 2009, 35, 319–336. [Google Scholar] [CrossRef]
- Phan, J.; Hickey, M.A.; Zhang, P.; Chesselet, M.F.; Reue, K. Adipose tissue dysfunction tracks disease progression in two Huntington’s disease mouse models. Hum. Mol. Genet. 2009, 18, 1006–1016. [Google Scholar] [CrossRef]
- Southwell, A.L.; Warby, S.C.; Carroll, J.B.; Doty, C.N.; Skotte, N.H.; Zhang, W.; Villanueva, E.B.; Kovalik, V.; Xie, Y.; Pouladi, M.A.; et al. A fully humanized transgenic mouse model of Huntington disease. Hum. Mol. Genet. 2013, 22, 18–34. [Google Scholar] [CrossRef]
- Djousse, L.; Knowlton, B.; Cupples, L.A.; Marder, K.; Shoulson, I.; Myers, R.H. Weight loss in early stage of Huntington’s disease. Neurology 2002, 59, 1325–1330. [Google Scholar] [CrossRef]
- Aziz, N.A.; van der Burg, J.M.; Landwehrmeyer, G.B.; Brundin, P.; Stijnen, T.; Group, E.S.; Roos, R.A. Weight loss in Huntington disease increases with higher CAG repeat number. Neurology 2008, 71, 1506–1513. [Google Scholar] [CrossRef]
- Mochel, F.; Charles, P.; Seguin, F.; Barritault, J.; Coussieu, C.; Perin, L.; Le Bouc, Y.; Gervais, C.; Carcelain, G.; Vassault, A.; et al. Early energy deficit in Huntington disease: Identification of a plasma biomarker traceable during disease progression. PLoS ONE 2007, 2, e647. [Google Scholar] [CrossRef] [PubMed]
- Yu-Taeger, L.; Petrasch-Parwez, E.; Osmand, A.P.; Redensek, A.; Metzger, S.; Clemens, L.E.; Park, L.; Howland, D.; Calaminus, C.; Gu, X.; et al. A novel BACHD transgenic rat exhibits characteristic neuropathological features of Huntington disease. J. Neurosci. 2012, 32, 15426–15438. [Google Scholar] [CrossRef] [PubMed]
- Jansson, E.K.; Clemens, L.E.; Riess, O.; Nguyen, H.P. Reduced motivation in the BACHD rat model of Huntington disease is dependent on the choice of food deprivation strategy. PLoS ONE 2014, 9, e105662. [Google Scholar] [CrossRef] [PubMed]
- Godin, J.D.; Colombo, K.; Molina-Calavita, M.; Keryer, G.; Zala, D.; Charrin, B.C.; Dietrich, P.; Volvert, M.L.; Guillemot, F.; Dragatsis, I.; et al. Huntingtin is required for mitotic spindle orientation and mammalian neurogenesis. Neuron 2010, 67, 392–406. [Google Scholar] [CrossRef]
- Humbert, S. Is Huntington disease a developmental disorder? EMBO Rep. 2010, 11, 899. [Google Scholar] [CrossRef] [PubMed]
- Wennagel, D.; Braz, B.Y.; Capizzi, M.; Barnat, M.; Humbert, S. Huntingtin coordinates dendritic spine morphology and function through cofilin-mediated control of the actin cytoskeleton. Cell Rep. 2022, 40, 111261. [Google Scholar] [CrossRef] [PubMed]
- Barnat, M.; Capizzi, M.; Aparicio, E.; Boluda, S.; Wennagel, D.; Kacher, R.; Kassem, R.; Lenoir, S.; Agasse, F.; Braz, B.Y.; et al. Huntington’s disease alters human neurodevelopment. Science 2020, 369, 787–793. [Google Scholar] [CrossRef] [PubMed]
- Braz, B.Y.; Wennagel, D.; Ratie, L.; de Souza, D.A.R.; Deloulme, J.C.; Barbier, E.L.; Buisson, A.; Lante, F.; Humbert, S. Treating early postnatal circuit defect delays Huntington’s disease onset and pathology in mice. Science 2022, 377, eabq5011. [Google Scholar] [CrossRef] [PubMed]
- Molina-Calavita, M.; Barnat, M.; Elias, S.; Aparicio, E.; Piel, M.; Humbert, S. Mutant huntingtin affects cortical progenitor cell division and development of the mouse neocortex. J. Neurosci. 2014, 34, 10034–10040. [Google Scholar] [CrossRef]
- Bode, F.J.; Stephan, M.; Suhling, H.; Pabst, R.; Straub, R.H.; Raber, K.A.; Bonin, M.; Nguyen, H.P.; Riess, O.; Bauer, A.; et al. Sex differences in a transgenic rat model of Huntington’s disease: Decreased 17beta-estradiol levels correlate with reduced numbers of DARPP32+ neurons in males. Hum. Mol. Genet. 2008, 17, 2595–2609. [Google Scholar] [CrossRef] [PubMed]
- Chen, J.Y.; Wang, E.; Galvan, L.; Huynh, M.; Joshi, P.; Cepeda, C.; Levine, M.S. Effects of the Pimelic Diphenylamide Histone Deacetylase Inhibitor HDACi 4b on the R6/2 and N171-82Q Mouse Models of Huntington’s Disease. PLoS Curr. 2013, 5. [Google Scholar] [CrossRef] [PubMed]
- Dorner, J.L.; Miller, B.R.; Barton, S.J.; Brock, T.J.; Rebec, G.V. Sex differences in behavior and striatal ascorbate release in the 140 CAG knock-in mouse model of Huntington’s disease. Behav. Brain Res. 2007, 178, 90–97. [Google Scholar] [CrossRef]
- Menalled, L.B.; Kudwa, A.E.; Oakeshott, S.; Farrar, A.; Paterson, N.; Filippov, I.; Miller, S.; Kwan, M.; Olsen, M.; Beltran, J.; et al. Genetic deletion of transglutaminase 2 does not rescue the phenotypic deficits observed in R6/2 and zQ175 mouse models of Huntington’s disease. PLoS ONE 2014, 9, e99520. [Google Scholar] [CrossRef]
- Peng, Q.; Wu, B.; Jiang, M.; Jin, J.; Hou, Z.; Zheng, J.; Zhang, J.; Duan, W. Characterization of Behavioral, Neuropathological, Brain Metabolic and Key Molecular Changes in zQ175 Knock-In Mouse Model of Huntington’s Disease. PLoS ONE 2016, 11, e0148839. [Google Scholar] [CrossRef]
- Von Horsten, S.; Schmitt, I.; Nguyen, H.P.; Holzmann, C.; Schmidt, T.; Walther, T.; Bader, M.; Pabst, R.; Kobbe, P.; Krotova, J.; et al. Transgenic rat model of Huntington’s disease. Hum. Mol. Genet. 2003, 12, 617–624. [Google Scholar] [CrossRef] [PubMed]
- Ghigo, E.; Arvat, E.; Giordano, R.; Broglio, F.; Gianotti, L.; Maccario, M.; Bisi, G.; Graziani, A.; Papotti, M.; Muccioli, G.; et al. Biologic activities of growth hormone secretagogues in humans. Endocrine 2001, 14, 87–93. [Google Scholar] [CrossRef]
- Birzniece, V.; Meinhardt, U.J.; Umpleby, M.A.; Handelsman, D.J.; Ho, K.K. Interaction between testosterone and growth hormone on whole-body protein anabolism occurs in the liver. J. Clin. Endocrinol. Metab. 2011, 96, 1060–1067. [Google Scholar] [CrossRef]
- Veldhuis, J.D.; Frystyk, J.; Iranmanesh, A.; Orskov, H. Testosterone and estradiol regulate free insulin-like growth factor I (IGF-I), IGF binding protein 1 (IGFBP-1), and dimeric IGF-I/IGFBP-1 concentrations. J. Clin. Endocrinol. Metab. 2005, 90, 2941–2947. [Google Scholar] [CrossRef]
- Papalexi, E.; Persson, A.; Bjorkqvist, M.; Petersen, A.; Woodman, B.; Bates, G.P.; Sundler, F.; Mulder, H.; Brundin, P.; Popovic, N. Reduction of GnRH and infertility in the R6/2 mouse model of Huntington’s disease. Eur. J. Neurosci. 2005, 22, 1541–1546. [Google Scholar] [CrossRef]
- Markianos, M.; Panas, M.; Kalfakis, N.; Vassilopoulos, D. Plasma testosterone in male patients with Huntington’s disease: Relations to severity of illness and dementia. Ann. Neurol. 2005, 57, 520–525. [Google Scholar] [CrossRef]
- Mangiarini, L.; Sathasivam, K.; Seller, M.; Cozens, B.; Harper, A.; Hetherington, C.; Lawton, M.; Trottier, Y.; Lehrach, H.; Davies, S.W.; et al. Exon 1 of the HD gene with an expanded CAG repeat is sufficient to cause a progressive neurological phenotype in transgenic mice. Cell 1996, 87, 493–506. [Google Scholar] [CrossRef] [PubMed]
- Marcondes, F.K.; Bianchi, F.J.; Tanno, A.P. Determination of the estrous cycle phases of rats: Some helpful considerations. Braz. J. Biol. 2002, 62, 609–614. [Google Scholar] [CrossRef]
- Weber, J.J.; Kloock, S.J.; Nagel, M.; Ortiz-Rios, M.M.; Hofmann, J.; Riess, O.; Nguyen, H.P. Calpastatin ablation aggravates the molecular phenotype in cell and animal models of Huntington disease. Neuropharmacology 2018, 133, 94–106. [Google Scholar] [CrossRef]
- Novati, A.; Yu-Taeger, L.; Gonzalez Menendez, I.; Quintanilla Martinez, L.; Nguyen, H.P. Sexual behavior and testis morphology in the BACHD rat model. PLoS ONE 2018, 13, e0198338. [Google Scholar] [CrossRef] [PubMed]
- Texada, M.J.; Koyama, T.; Rewitz, K. Regulation of Body Size and Growth Control. Genetics 2020, 216, 269–313. [Google Scholar] [CrossRef]
- Chauvin, C.; Koka, V.; Nouschi, A.; Mieulet, V.; Hoareau-Aveilla, C.; Dreazen, A.; Cagnard, N.; Carpentier, W.; Kiss, T.; Meyuhas, O.; et al. Ribosomal protein S6 kinase activity controls the ribosome biogenesis transcriptional program. Oncogene 2014, 33, 474–483. [Google Scholar] [CrossRef]
- Ma, X.M.; Blenis, J. Molecular mechanisms of mTOR-mediated translational control. Nat. Rev. Mol. Cell Biol. 2009, 10, 307–318. [Google Scholar] [CrossRef]
- Graham, R.K.; Deng, Y.; Slow, E.J.; Haigh, B.; Bissada, N.; Lu, G.; Pearson, J.; Shehadeh, J.; Bertram, L.; Murphy, Z.; et al. Cleavage at the caspase-6 site is required for neuronal dysfunction and degeneration due to mutant huntingtin. Cell 2006, 125, 1179–1191. [Google Scholar] [CrossRef]
- Yang, D.; Wang, C.E.; Zhao, B.; Li, W.; Ouyang, Z.; Liu, Z.; Yang, H.; Fan, P.; O’Neill, A.; Gu, W.; et al. Expression of Huntington’s disease protein results in apoptotic neurons in the brains of cloned transgenic pigs. Hum. Mol. Genet. 2010, 19, 3983–3994. [Google Scholar] [CrossRef]
- Becanovic, K.; Pouladi, M.A.; Lim, R.S.; Kuhn, A.; Pavlidis, P.; Luthi-Carter, R.; Hayden, M.R.; Leavitt, B.R. Transcriptional changes in Huntington disease identified using genome-wide expression profiling and cross-platform analysis. Hum. Mol. Genet. 2010, 19, 1438–1452. [Google Scholar] [CrossRef]
- Benn, C.L.; Sun, T.; Sadri-Vakili, G.; McFarland, K.N.; DiRocco, D.P.; Yohrling, G.J.; Clark, T.W.; Bouzou, B.; Cha, J.H. Huntingtin modulates transcription, occupies gene promoters in vivo, and binds directly to DNA in a polyglutamine-dependent manner. J. Neurosci. 2008, 28, 10720–10733. [Google Scholar] [CrossRef] [PubMed]
- Hodges, A.; Strand, A.D.; Aragaki, A.K.; Kuhn, A.; Sengstag, T.; Hughes, G.; Elliston, L.A.; Hartog, C.; Goldstein, D.R.; Thu, D.; et al. Regional and cellular gene expression changes in human Huntington’s disease brain. Hum. Mol. Genet. 2006, 15, 965–977. [Google Scholar] [CrossRef]
- Kuhn, A.; Goldstein, D.R.; Hodges, A.; Strand, A.D.; Sengstag, T.; Kooperberg, C.; Becanovic, K.; Pouladi, M.A.; Sathasivam, K.; Cha, J.H.; et al. Mutant huntingtin’s effects on striatal gene expression in mice recapitulate changes observed in human Huntington’s disease brain and do not differ with mutant huntingtin length or wild-type huntingtin dosage. Hum. Mol. Genet. 2007, 16, 1845–1861. [Google Scholar] [CrossRef]
- Petersen, A.; Bjorkqvist, M. Hypothalamic-endocrine aspects in Huntington’s disease. Eur. J. Neurosci. 2006, 24, 961–967. [Google Scholar] [CrossRef]
- Li, J.Y.; Popovic, N.; Brundin, P. The use of the R6 transgenic mouse models of Huntington’s disease in attempts to develop novel therapeutic strategies. NeuroRx 2005, 2, 447–464. [Google Scholar] [CrossRef]
- Lee, J.K.; Ding, Y.; Conrad, A.L.; Cattaneo, E.; Epping, E.; Mathews, K.; Gonzalez-Alegre, P.; Cahill, L.; Magnotta, V.; Schlaggar, B.L.; et al. Sex-specific effects of the Huntington gene on normal neurodevelopment. J. Neurosci. Res. 2017, 95, 398–408. [Google Scholar] [CrossRef]
- Van der Plas, E.; Langbehn, D.R.; Conrad, A.L.; Koscik, T.R.; Tereshchenko, A.; Epping, E.A.; Magnotta, V.A.; Nopoulos, P.C. Abnormal brain development in child and adolescent carriers of mutant huntingtin. Neurology 2019, 93, e1021–e1030. [Google Scholar] [CrossRef] [PubMed]
- Grinspoon, S.; Corcoran, C.; Lee, K.; Burrows, B.; Hubbard, J.; Katznelson, L.; Walsh, M.; Guccione, A.; Cannan, J.; Heller, H.; et al. Loss of lean body and muscle mass correlates with androgen levels in hypogonadal men with acquired immunodeficiency syndrome and wasting. J. Clin. Endocrinol. Metab. 1996, 81, 4051–4058. [Google Scholar] [CrossRef]
- Ashton, W.S.; Degnan, B.M.; Daniel, A.; Francis, G.L. Testosterone increases insulin-like growth factor-1 and insulin-like growth factor-binding protein. Ann. Clin. Lab. Sci. 1995, 25, 381–388. [Google Scholar]
- Perrini, S.; Laviola, L.; Carreira, M.C.; Cignarelli, A.; Natalicchio, A.; Giorgino, F. The GH/IGF1 axis and signaling pathways in the muscle and bone: Mechanisms underlying age-related skeletal muscle wasting and osteoporosis. J. Endocrinol. 2010, 205, 201–210. [Google Scholar] [CrossRef] [PubMed]
- Venken, K.; Moverare-Skrtic, S.; Kopchick, J.J.; Coschigano, K.T.; Ohlsson, C.; Boonen, S.; Bouillon, R.; Vanderschueren, D. Impact of androgens, growth hormone, and IGF-I on bone and muscle in male mice during puberty. J. Bone Min. Res. 2007, 22, 72–82. [Google Scholar] [CrossRef] [PubMed]
- Bianchi, V.E.; Locatelli, V.; Rizzi, L. Neurotrophic and Neuroregenerative Effects of GH/IGF1. Int. J. Mol. Sci. 2017, 18, 2441. [Google Scholar] [CrossRef] [PubMed]
- Liu, J.; Speder, P.; Brand, A.H. Control of brain development and homeostasis by local and systemic insulin signalling. Diabetes Obes. Metab. 2014, 16, 16–20. [Google Scholar] [CrossRef]
- Sadaba, M.C.; Martin-Estal, I.; Puche, J.E.; Castilla-Cortazar, I. Insulin-like growth factor 1 (IGF-1) therapy: Mitochondrial dysfunction and diseases. Biochim. Biophys. Acta 2016, 1862, 1267–1278. [Google Scholar] [CrossRef] [PubMed]
- Daftary, S.S.; Gore, A.C. IGF-1 in the brain as a regulator of reproductive neuroendocrine function. Exp. Biol. Med. 2005, 230, 292–306. [Google Scholar] [CrossRef] [PubMed]
- Pristera, A.; Blomeley, C.; Lopes, E.; Threlfell, S.; Merlini, E.; Burdakov, D.; Cragg, S.; Guillemot, F.; Ang, S.L. Dopamine neuron-derived IGF-1 controls dopamine neuron firing, skill learning, and exploration. Proc. Natl. Acad. Sci. USA 2019, 116, 3817–3826. [Google Scholar] [CrossRef] [PubMed]
- Herenu, C.B.; Cristina, C.; Rimoldi, O.J.; Becu-Villalobos, D.; Cambiaggi, V.; Portiansky, E.L.; Goya, R.G. Restorative effect of insulin-like growth factor-I gene therapy in the hypothalamus of senile rats with dopaminergic dysfunction. Gene Ther. 2007, 14, 237–245. [Google Scholar] [CrossRef]
- Purves-Tyson, T.D.; Handelsman, D.J.; Double, K.L.; Owens, S.J.; Bustamante, S.; Weickert, C.S. Testosterone regulation of sex steroid-related mRNAs and dopamine-related mRNAs in adolescent male rat substantia nigra. BMC Neurosci. 2012, 13, 95. [Google Scholar] [CrossRef]
- Losecaat Vermeer, A.B.; Riecansky, I.; Eisenegger, C. Competition, testosterone, and adult neurobehavioral plasticity. Prog. Brain Res. 2016, 229, 213–238. [Google Scholar] [CrossRef] [PubMed]
- Celec, P.; Ostatnikova, D.; Hodosy, J. On the effects of testosterone on brain behavioral functions. Front. Neurosci. 2015, 9, 12. [Google Scholar] [CrossRef]
- Payne, A.H.; Hales, D.B. Overview of steroidogenic enzymes in the pathway from cholesterol to active steroid hormones. Endocr. Rev. 2004, 25, 947–970. [Google Scholar] [CrossRef] [PubMed]
- Langfelder, P.; Cantle, J.P.; Chatzopoulou, D.; Wang, N.; Gao, F.; Al-Ramahi, I.; Lu, X.H.; Ramos, E.M.; El-Zein, K.; Zhao, Y.; et al. Integrated genomics and proteomics define huntingtin CAG length-dependent networks in mice. Nat. Neurosci. 2016, 19, 623–633. [Google Scholar] [CrossRef]
- Tang, B.; Seredenina, T.; Coppola, G.; Kuhn, A.; Geschwind, D.H.; Luthi-Carter, R.; Thomas, E.A. Gene expression profiling of R6/2 transgenic mice with different CAG repeat lengths reveals genes associated with disease onset and progression in Huntington’s disease. Neurobiol. Dis. 2011, 42, 459–467. [Google Scholar] [CrossRef]
- Yu-Taeger, L.; Bonin, M.; Stricker-Shaver, J.; Riess, O.; Nguyen, H.H.P. Dysregulation of gene expression in the striatum of BACHD rats expressing full-length mutant huntingtin and associated abnormalities on molecular and protein levels. Neuropharmacology 2017, 117, 260–272. [Google Scholar] [CrossRef]
- Barnes, L.L.; Wilson, R.S.; Bienias, J.L.; Schneider, J.A.; Evans, D.A.; Bennett, D.A. Sex differences in the clinical manifestations of Alzheimer disease pathology. Arch. Gen. Psychiatry 2005, 62, 685–691. [Google Scholar] [CrossRef] [PubMed]
- Gillies, G.E.; Pienaar, I.S.; Vohra, S.; Qamhawi, Z. Sex differences in Parkinson’s disease. Front. Neuroendocrinol. 2014, 35, 370–384. [Google Scholar] [CrossRef]
- Hogervorst, E.; Williams, J.; Budge, M.; Barnetson, L.; Combrinck, M.; Smith, A.D. Serum total testosterone is lower in men with Alzheimer’s disease. Neuro. Endocrinol. Lett. 2001, 22, 163–168. [Google Scholar]
- Okun, M.S.; Crucian, G.P.; Fischer, L.; Walter, B.L.; Testa, C.M.; Vitek, J.L.; DeLong, M.R.; Hanfelt, J.; Huang, X. Testosterone deficiency in a Parkinson’s disease clinic: Results of a survey. J. Neurol. Neurosurg. Psychiatry 2004, 75, 165–166. [Google Scholar]
- Khasnavis, S.; Ghosh, A.; Roy, A.; Pahan, K. Castration induces Parkinson disease pathologies in young male mice via inducible nitric-oxide synthase. J. Biol. Chem. 2013, 288, 20843–20855. [Google Scholar] [CrossRef]
- Okun, M.S.; DeLong, M.R.; Hanfelt, J.; Gearing, M.; Levey, A. Plasma testosterone levels in Alzheimer and Parkinson diseases. Neurology 2004, 62, 411–413. [Google Scholar] [CrossRef]
- Lv, W.; Du, N.; Liu, Y.; Fan, X.; Wang, Y.; Jia, X.; Hou, X.; Wang, B. Low Testosterone Level and Risk of Alzheimer’s Disease in the Elderly Men: A Systematic Review and Meta-Analysis. Mol. Neurobiol. 2016, 53, 2679–2684. [Google Scholar] [CrossRef] [PubMed]







| Reduction in BACHD Rats [p Value] | Correlation with Growth Parameters [p Value] | |||
|---|---|---|---|---|
| Gastrocnemius | Tibia | IGF-1 | ||
| Testosterone | m: < 0.0001 f: > 0.5 | m: = 0.0002 f: = 0.2459 | m: = 0.0300 f: = 0.6761 | m: = 0.0022 f: = 0.5038 |
| 17β-estradiol | m: > 0.5 f: > 0.5 | m: = 0.0132 f: = 0.2524 | m: = 0.0160 f: = 0.8190 | m: = 0.9145 f: = 0.0834 |
| GH | m: > 0.5 f: > 0.5 | m: = 0.6540 f: = 0.3301 | m: = 0.8022 f: = 0.0390 | m: = 0.7858 f: = 0.3693 |
Publisher’s Note: MDPI stays neutral with regard to jurisdictional claims in published maps and institutional affiliations. |
© 2022 by the authors. Licensee MDPI, Basel, Switzerland. This article is an open access article distributed under the terms and conditions of the Creative Commons Attribution (CC BY) license (https://creativecommons.org/licenses/by/4.0/).
Share and Cite
Yu-Taeger, L.; Novati, A.; Weber, J.J.; Singer-Mikosch, E.; Pabst, A.-S.; Cheng, F.; Saft, C.; Koenig, J.; Ellrichmann, G.; Heikkinen, T.; et al. Evidences for Mutant Huntingtin Inducing Musculoskeletal and Brain Growth Impairments via Disturbing Testosterone Biosynthesis in Male Huntington Disease Animals. Cells 2022, 11, 3779. https://doi.org/10.3390/cells11233779
Yu-Taeger L, Novati A, Weber JJ, Singer-Mikosch E, Pabst A-S, Cheng F, Saft C, Koenig J, Ellrichmann G, Heikkinen T, et al. Evidences for Mutant Huntingtin Inducing Musculoskeletal and Brain Growth Impairments via Disturbing Testosterone Biosynthesis in Male Huntington Disease Animals. Cells. 2022; 11(23):3779. https://doi.org/10.3390/cells11233779
Chicago/Turabian StyleYu-Taeger, Libo, Arianna Novati, Jonasz Jeremiasz Weber, Elisabeth Singer-Mikosch, Ann-Sophie Pabst, Fubo Cheng, Carsten Saft, Jennifer Koenig, Gisa Ellrichmann, Taneli Heikkinen, and et al. 2022. "Evidences for Mutant Huntingtin Inducing Musculoskeletal and Brain Growth Impairments via Disturbing Testosterone Biosynthesis in Male Huntington Disease Animals" Cells 11, no. 23: 3779. https://doi.org/10.3390/cells11233779
APA StyleYu-Taeger, L., Novati, A., Weber, J. J., Singer-Mikosch, E., Pabst, A.-S., Cheng, F., Saft, C., Koenig, J., Ellrichmann, G., Heikkinen, T., Pouladi, M. A., Riess, O., & Nguyen, H. P. (2022). Evidences for Mutant Huntingtin Inducing Musculoskeletal and Brain Growth Impairments via Disturbing Testosterone Biosynthesis in Male Huntington Disease Animals. Cells, 11(23), 3779. https://doi.org/10.3390/cells11233779

