Construction and Evaluation of a Risk Score Model for Lymph Node Metastasis-Associated Circadian Clock Genes in Esophageal Squamous Carcinoma
Abstract
1. Introduction
2. Material and Methods
2.1. Data Sources
2.2. Identification of Differentially Expressed Genes (DEGs) between ESCC and Normal Samples
2.3. Identification of Differentially Expressed LNM-Associated CCGs (DE-LNM-CCGs)
2.4. Construction of Risk Model
2.5. Validation of the Prognostic Risk Model
2.6. Risk Score and Clinical Trait Correlation Analysis
2.7. Immune Infiltration Analysis
2.8. Analysis of Immune Check Loci in High- and Low-Risk Groups
2.9. Gene Set Enrichment Analysis (GSEA) Functional Enrichment Analysis for High- and Low-Risk Groups
2.10. Quantitative Real-Time Polymerase Chain Reaction (qRT-PCR) Validation
3. Results
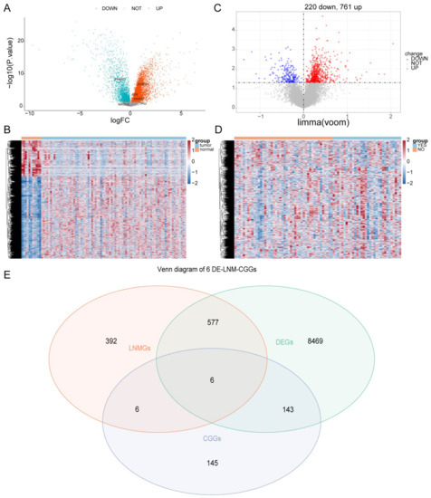
3.1. Identification of DEGs between ESCC and Normal Samples
3.2. Identification of DE-LNM-CCGs
3.3. Construction of Risk Models
3.4. Validation of the Prognostic Risk Model
3.5. Risk Score and Clinical Trait Correlation Analysis
3.6. Immune Infiltration Analysis
3.7. Analysis of Immune Check Loci in High- and Low-Risk Groups
3.8. GSEA Functional Enrichment Analysis for High- and Low-Risk Groups
3.9. qPCR Validation
4. Discussion
Supplementary Materials
Author Contributions
Funding
Institutional Review Board Statement
Informed Consent Statement
Data Availability Statement
Acknowledgments
Conflicts of Interest
References
- Huang, J.; Xu, J.; Chen, Y.; Zhuang, W.; Zhang, Y.; Chen, Z.; Chen, J.; Zhang, H.; Niu, Z.; Fan, Q.; et al. Camrelizumab versus investigator’s choice of chemotherapy as second-line therapy for advanced or metastatic oesophageal squamous cell carcinoma (ESCORT): A multicentre, randomised, open-label, phase 3 study. Lancet Oncol. 2020, 21, 832–842. [Google Scholar] [CrossRef]
- Zhang, C.; Zhang, G.; Sun, N.; Zhang, Z.; Xue, L.; Zhang, Z.; Yang, H.; Luo, Y.; Zheng, X.; Zhang, Y.; et al. An individualized immune signature of pretreatment biopsies predicts pathological complete response to neoadjuvant chemoradiotherapy and outcomes in patients with esophageal squamous cell carcinoma. Signal Transduct. Target. Ther. 2020, 5, 182. [Google Scholar] [CrossRef] [PubMed]
- Allemani, C.; Matsuda, T.; Di Carlo, V.; Harewood, R.; Matz, M.; Niksic, M.; Bonaventure, A.; Valkov, M.; Johnson, C.J.; Esteve, J.; et al. Global surveillance of trends in cancer survival 2000-14 (CONCORD-3): Analysis of individual records for 37 513 025 patients diagnosed with one of 18 cancers from 322 population-based registries in 71 countries. Lancet 2018, 391, 1023–1075. [Google Scholar] [CrossRef]
- Yang, Y.; Li, B.; Yi, J.; Hua, R.; Chen, H.; Tan, L.; Li, H.; He, Y.; Guo, X.; Sun, Y.; et al. Robot-assisted Versus Conventional Minimally Invasive Esophagectomy for Resectable Esophageal Squamous Cell Carcinoma: Early Results of a Multicenter Randomized Controlled Trial: The RAMIE Trial. Ann. Surg. 2022, 275, 646–653. [Google Scholar] [CrossRef] [PubMed]
- Wen, J.; Wang, G.; Xie, X.; Lin, G.; Yang, H.; Luo, K.; Liu, Q.; Ling, Y.; Xie, X.; Lin, P.; et al. Prognostic Value of a Four-miRNA Signature in Patients with Lymph Node Positive Locoregional Esophageal Squamous Cell Carcinoma Undergoing Complete Surgical Resection. Ann. Surg. 2021, 273, 523–531. [Google Scholar] [CrossRef] [PubMed]
- Fu, L.; Kettner, N.M. The circadian clock in cancer development and therapy. Prog. Mol. Biol. Transl. Sci. 2013, 119, 221–282. [Google Scholar] [CrossRef] [PubMed]
- Greene, M.W. Circadian rhythms and tumor growth. Cancer Lett. 2012, 318, 115–123. [Google Scholar] [CrossRef] [PubMed]
- Lee, Y.; Chun, S.K.; Kim, K. Sumoylation controls CLOCK-BMAL1-mediated clock resetting via CBP recruitment in nuclear transcriptional foci. Biochim. Biophys. Acta 2015, 1853, 2697–2708. [Google Scholar] [CrossRef]
- Mazzoccoli, G.; Panza, A.; Valvano, M.R.; Palumbo, O.; Carella, M.; Pazienza, V.; Biscaglia, G.; Tavano, F.; Di Sebastiano, P.; Andriulli, A.; et al. Clock gene expression levels and relationship with clinical and pathological features in colorectal cancer patients. Chronobiol. Int. 2011, 28, 841–851. [Google Scholar] [CrossRef] [PubMed]
- Lesicka, M.; Jablonska, E.; Wieczorek, E.; Seroczynska, B.; Siekierzycka, A.; Skokowski, J.; Kalinowski, L.; Wasowicz, W.; Reszka, E. Altered circadian genes expression in breast cancer tissue according to the clinical characteristics. PLoS ONE 2018, 13, e0199622. [Google Scholar] [CrossRef]
- Ritchie, M.E.; Phipson, B.; Wu, D.; Hu, Y.; Law, C.W.; Shi, W.; Smyth, G.K. limma powers differential expression analyses for RNA-sequencing and microarray studies. Nucleic Acids Res. 2015, 43, e47. [Google Scholar] [CrossRef] [PubMed]
- Yu, W.; Yu, W.; Yang, Y.; Lü, Y. Exploring the Key Genes and Identification of Potential Diagnosis Biomarkers in Alzheimer’s Disease Using Bioinformatics Analysis. Front. Aging Neurosci. 2021, 13, 602781. [Google Scholar] [CrossRef] [PubMed]
- Van, P.; Jiang, W.; Gottardo, R.; Finak, G. ggCyto: Next generation open-source visualization software for cytometry. Bioinformatics 2018, 34, 3951–3953. [Google Scholar] [CrossRef] [PubMed]
- Park, S.H.; Goo, J.M.; Jo, C.H. Receiver operating characteristic (ROC) curve: Practical review for radiologists. Korean J. Radiol. 2004, 5, 11–18. [Google Scholar] [CrossRef]
- Wu, T.; Dai, Y. Tumor microenvironment and therapeutic response. Cancer Lett. 2017, 387, 61–68. [Google Scholar] [CrossRef] [PubMed]
- Necchi, A.; Joseph, R.W.; Loriot, Y.; Hoffman-Censits, J.; Perez-Gracia, J.L.; Petrylak, D.P.; Derleth, C.L.; Tayama, D.; Zhu, Q.; Ding, B.; et al. Atezolizumab in platinum-treated locally advanced or metastatic urothelial carcinoma: Post-progression outcomes from the phase II IMvigor210 study. Ann. Oncol. 2017, 28, 3044–3050. [Google Scholar] [CrossRef] [PubMed]
- Sancar, A.; van Gelder, R.N. Clocks, cancer, and chronochemotherapy. Science 2021, 371, eabb0738. [Google Scholar] [CrossRef] [PubMed]
- Redondo, J.A.; Bibes, R.; Vercauteren Drubbel, A.; Dassy, B.; Bisteau, X.; Maury, E.; Beck, B. PER2 Circadian Oscillation Sensitizes Esophageal Cancer Cells to Chemotherapy. Biology 2021, 10, 266. [Google Scholar] [CrossRef]
- Chen, Y.; Wang, J.; Zhou, H.; Huang, Z.; Qian, L.; Shi, W. Identification of Prognostic Risk Model Based on DNA Methylation-Driven Genes in Esophageal Adenocarcinoma. Biomed. Res. Int. 2021, 2021, 6628391. [Google Scholar] [CrossRef] [PubMed]
- Zhang, C.; Luo, Y.; Zhang, Z.; Zhang, Z.; Zhang, G.; Wang, F.; Che, Y.; Fang, L.; Zhang, Y.; Sun, N.; et al. Identification of a Prognostic Immune Signature for Esophageal Squamous Cell Carcinoma to Predict Survival and Inflammatory Landscapes. Front. Cell. Dev. Biol. 2020, 8, 580005. [Google Scholar] [CrossRef] [PubMed]
- Sahgal, P.; Huffman, B.M.; Patil, D.T.; Chatila, W.K.; Yaeger, R.; Cleary, J.M.; Sethi, N.S. Early TP53 Alterations Shape Gastric and Esophageal Cancer Development. Cancers 2021, 13, 5915. [Google Scholar] [CrossRef]
- Yao, L.; Zhong, X.; Huang, G.; Ma, Q.; Xu, L.; Xiao, H.; Guo, X. Investigation on the Potential Correlation Between TP53 and Esophageal Cancer. Front. Cell. Dev. Biol. 2021, 9, 730337. [Google Scholar] [CrossRef] [PubMed]
- Zhang, H.; Huang, Z.; Song, Y.; Yang, Z.; Shi, Q.; Wang, K.; Zhang, Z.; Liu, Z.; Cui, X.; Li, F. The TP53-Related Signature Predicts Immune Cell Infiltration, Therapeutic Response, and Prognosis in Patients with Esophageal Carcinoma. Front. Genet. 2021, 12, 607238. [Google Scholar] [CrossRef]
- Miki, T.; Matsumoto, T.; Zhao, Z.; Lee, C.C. p53 regulates Period2 expression and the circadian clock. Nat. Commun. 2013, 4, 2444. [Google Scholar] [CrossRef] [PubMed]
- Prill, H.; Luu, A.; Yip, B.; Holtzinger, J.; Lo, M.J.; Christianson, T.M.; Yogalingam, G.; Aoyagi-Scharber, M.; LeBowitz, J.H.; Crawford, B.E.; et al. Differential Uptake of NAGLU-IGF2 and Unmodified NAGLU in Cellular Models of Sanfilippo Syndrome Type B. Mol. Ther. Methods Clin. Dev. 2019, 14, 56–63. [Google Scholar] [CrossRef] [PubMed]
- Ozkinay, F.; Emecen, D.A.; Kose, M.; Isik, E.; Bozaci, A.E.; Canda, E.; Tuysuz, B.; Zubarioglu, T.; Atik, T.; Onay, H. Clinical and genetic features of 13 patients with mucopolysaccarhidosis type IIIB: Description of two novel NAGLU gene mutations. Mol. Genet. Metab. Rep. 2021, 27, 100732. [Google Scholar] [CrossRef] [PubMed]
- Xing, C.; Jiang, Z.; Wang, Y. Downregulation of NAGLU in VEC Increases Abnormal Accumulation of Lysosomes and Represents a Predictive Biomarker in Early Atherosclerosis. Front. Cell. Dev. Biol. 2021, 9, 797047. [Google Scholar] [CrossRef] [PubMed]
- Liu, S.; Cheng, Y.; Wang, S.; Liu, H. Circadian Clock Genes Modulate Immune, Cell Cycle and Apoptosis in the Diagnosis and Prognosis of Pan-Renal Cell Carcinoma. Front. Mol. Biosci. 2021, 8, 747629. [Google Scholar] [CrossRef]
- Zhou, S.; Yang, H.; Zhang, J.; Wang, J.; Liang, Z.; Liu, S.; Li, Y.; Pan, Y.; Zhao, L.; Xi, M. Changes in Indoleamine 2,3-Dioxygenase 1 Expression and CD8+ Tumor-Infiltrating Lymphocytes after Neoadjuvant Chemoradiation Therapy and Prognostic Significance in Esophageal Squamous Cell Carcinoma. Int. J. Radiat. Oncol. Biol. Phys. 2020, 108, 286–294. [Google Scholar] [CrossRef]
- Lee, J.; Kim, B.; Jung, H.A.; La Choi, Y.; Sun, J.M. Nivolumab for esophageal squamous cell carcinoma and the predictive role of PD-L1 or CD8 expression in its therapeutic effect. Cancer Immunol. Immunother. 2021, 70, 1203–1211. [Google Scholar] [CrossRef]
- Li, W.; Huang, K.; Wen, F.; Cui, G.; Guo, H.; He, Z.; Zhao, S. LINC00184 silencing inhibits glycolysis and restores mitochondrial oxidative phosphorylation in esophageal cancer through demethylation of PTEN. eBioMedicine 2019, 44, 298–310. [Google Scholar] [CrossRef] [PubMed]
- Li, B.; Yu, Y.; Jiang, Y.; Zhao, L.; Li, A.; Li, M.; Yuan, B.; Lu, J.; Dong, Z.; Zhao, J.; et al. Cloperastine inhibits esophageal squamous cell carcinoma proliferation in vivo and in vitro by suppressing mitochondrial oxidative phosphorylation. Cell. Death Discov. 2021, 7, 166. [Google Scholar] [CrossRef] [PubMed]
- Zhang, Q.J.; Li, D.Z.; Lin, B.Y.; Geng, L.; Yang, Z.; Zheng, S.S. SNHG16 promotes hepatocellular carcinoma development via activating ECM receptor interaction pathway. Hepatobiliary Pancreat. Dis. Int. 2022, 21, 41–49. [Google Scholar] [CrossRef]
- Nersisyan, S.; Novosad, V.; Engibaryan, N.; Ushkaryov, Y.; Nikulin, S.; Tonevitsky, A. ECM-Receptor Regulatory Network and Its Prognostic Role in Colorectal Cancer. Front. Genet. 2021, 12, 782699. [Google Scholar] [CrossRef]
- Bao, Y.; Wang, L.; Shi, L.; Yun, F.; Liu, X.; Chen, Y.; Chen, C.; Ren, Y.; Jia, Y. Transcriptome profiling revealed multiple genes and ECM-receptor interaction pathways that may be associated with breast cancer. Cell. Mol. Biol. Lett. 2019, 24, 38. [Google Scholar] [CrossRef] [PubMed]








| Gene Name | Primer Sequence | |
|---|---|---|
| Forward Primer (5′-3′) | Reverse Primer (5′-3′) | |
| TP53 | TTGATTCCACACCCCCG | CGCCTCACAACCTCCGT |
| NAGLU | TTGCTGAGTTCTTCGGTG | CGCTTGTGGGAGATTTTC |
| GAPDH | CCCATCACCATCTTCCAGG | CATCACGCCACAGTTTCCC |
| ID | HR | HR.95L | HR.95H | p-Value |
|---|---|---|---|---|
| ATR | 0.947993233 | 0.43463116 | 2.067709939 | 0.893222348 |
| AANAT | 1.850888642 | 0.220651998 | 15.52575458 | 0.570468921 |
| NAGLU | 0.25525297 | 0.076453577 | 0.852204455 | 0.026420866 |
| PPARG | 0.953966365 | 0.501622693 | 1.814215819 | 0.885738052 |
| TP53 | 0.687444889 | 0.475704346 | 0.993433169 | 0.046038893 |
| SUMO1 | 0.876880467 | 0.310946046 | 2.4728385 | 0.803839818 |
Publisher’s Note: MDPI stays neutral with regard to jurisdictional claims in published maps and institutional affiliations. |
© 2022 by the authors. Licensee MDPI, Basel, Switzerland. This article is an open access article distributed under the terms and conditions of the Creative Commons Attribution (CC BY) license (https://creativecommons.org/licenses/by/4.0/).
Share and Cite
Cheng, J.; Chen, F.; Cheng, Y. Construction and Evaluation of a Risk Score Model for Lymph Node Metastasis-Associated Circadian Clock Genes in Esophageal Squamous Carcinoma. Cells 2022, 11, 3432. https://doi.org/10.3390/cells11213432
Cheng J, Chen F, Cheng Y. Construction and Evaluation of a Risk Score Model for Lymph Node Metastasis-Associated Circadian Clock Genes in Esophageal Squamous Carcinoma. Cells. 2022; 11(21):3432. https://doi.org/10.3390/cells11213432
Chicago/Turabian StyleCheng, Jian, Fang Chen, and Yufeng Cheng. 2022. "Construction and Evaluation of a Risk Score Model for Lymph Node Metastasis-Associated Circadian Clock Genes in Esophageal Squamous Carcinoma" Cells 11, no. 21: 3432. https://doi.org/10.3390/cells11213432
APA StyleCheng, J., Chen, F., & Cheng, Y. (2022). Construction and Evaluation of a Risk Score Model for Lymph Node Metastasis-Associated Circadian Clock Genes in Esophageal Squamous Carcinoma. Cells, 11(21), 3432. https://doi.org/10.3390/cells11213432
