Sustained Activation of the Anterior Thalamic Neurons with Low Doses of Kainic Acid Boosts Hippocampal Neurogenesis
Abstract
1. Introduction
2. Materials and Methods
2.1. Animals
2.2. Experimental Groups
2.3. Stereotactic Cannula Implantation
2.4. Kainic Acid Administration
2.5. Dexamethasone Administration
2.6. BrdU Administration
2.7. Novel Arm Exploration
2.8. Open Field
2.9. Tissue Sampling and Processing
2.10. Immunofluorescence and Confocal Microscopy
2.11. Cell Counting
2.12. Microscopic Analysis
2.13. Statistical Analysis
3. Results
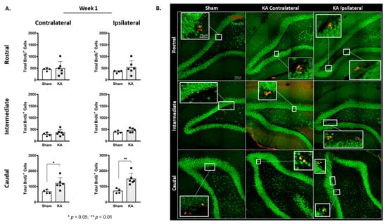
3.1. KA Micro-Perfusion Increased Dentate Gyrus Cell Proliferation after 8 Days
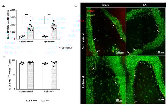
3.2. KA Micro-Perfusion Increased Neurogenesis after 4 Weeks
3.3. Improved Spatial Memory in KA Micro-Perfused Group
3.4. KA Micro-Perfusion Does Not Affect Motor and Exploratory Behaviors in the Open Field Test
4. Discussion
5. Conclusion
Supplementary Materials
Author Contributions
Funding
Institutional Review Board Statement
Informed Consent Statement
Data Availability Statement
Acknowledgments
Conflicts of Interest
References
- Deng, W.; Aimone, J.B.; Gage, F.H. New neurons and new memories: How does adult hippocampal neurogenesis affect learning and memory? Nat. Rev. Neurosci. 2010, 11, 339–350. [Google Scholar] [CrossRef] [PubMed]
- Trinchero, M.F.; Herrero, M.; Schinder, A.F. Rejuvenating the Brain with Chronic Exercise through Adult Neurogenesis. Front. Neurosci. 2019, 13, 1000. [Google Scholar] [CrossRef] [PubMed]
- Katsimpardi, L.; Lledo, P.-M. Regulation of neurogenesis in the adult and aging brain. Curr. Opin. Neurobiol. 2018, 53, 131–138. [Google Scholar] [CrossRef] [PubMed]
- Pourié, G.; Martin, N.; Daval, J.L.; Alberto, J.M.; Umoret, R.; Guéant, J.L.; Bossenmeyer-Pourié, C. The Stimulation of Neurogenesis Improves the Cognitive Status of Aging Rats Subjected to Gestational and Perinatal Deficiency of B9-12 Vitamins. Int. J. Mol. Sci. 2020, 21, 8008. [Google Scholar] [CrossRef] [PubMed]
- Poulose, S.M.; Miller, M.G.; Scott, T.; Shukitt-Hale, B. Nutritional Factors Affecting Adult Neurogenesis and Cognitive Function. Adv. Nutr. 2017, 8, 804–811. [Google Scholar] [CrossRef]
- Gheorghe, A.; Qiu, W.; Galea, L.A.M. Hormonal Regulation of Hippocampal Neurogenesis: Implications for Depression and Exercise. Curr. Top. Behav. Neurosci. 2019, 43, 379–421. [Google Scholar]
- Fabel, K.; Kempermann, G. Physical activity and the regulation of neurogenesis in the adult and aging brain. Neuromol. Med. 2008, 10, 59–66. [Google Scholar] [CrossRef]
- Banasr, M.; Duman, R.S. Regulation of neurogenesis and gliogenesis by stress and antidepressant treatment. CNS Neurol. Disord. Drug Targets 2007, 6, 311–320. [Google Scholar] [CrossRef]
- Chamaa, F.; Darwish, B.; Nahas, Z.; Al-Chaer, E.D.; Saadé, N.E.; Abou-Kheir, W. Long-term stimulation of the anteromedial thalamus increases hippocampal neurogenesis and spatial reference memory in adult rats. Behav. Brain Res. 2021, 402, 113114. [Google Scholar] [CrossRef]
- Chamaa, F.; Sweidan, W.; Nahas, Z.; Saade, N.; Abou-Kheir, W. Thalamic Stimulation in Awake Rats Induces Neurogenesis in the Hippocampal Formation. Brain Stimul. 2016, 9, 101–108. [Google Scholar] [CrossRef]
- McGeer, E.G.; Olney, J.W.; McGeer, P.L. Kainic Acid as a Tool in Neurobiology; Raven Press: New York, NY, USA, 1978; 271p. [Google Scholar]
- Sierra, A.; Martin-Suarez, S.; Valcarcel-Martin, R.; Pascual-Brazo, J.; Aelvoet, S.A.; Abiega, O.; Deudero, J.J.; Brewster, A.L.; Bernales, I.; Anderson, A.E.; et al. Neuronal hyperactivity accelerates depletion of neural stem cells and impairs hippocampal neurogenesis. Cell Stem Cell 2015, 16, 488–503. [Google Scholar] [CrossRef] [PubMed]
- Wang, Q.; Yu, S.; Simonyi, A.; Sun, G.Y.; Sun, A.Y. Kainic acid-mediated excitotoxicity as a model for neurodegeneration. Mol. Neurobiol. 2005, 31, 3–16. [Google Scholar] [CrossRef]
- Mohd Sairazi, N.S.; Sirajudeen, K.N.; Asari, M.A.; Muzaimi, M.; Mummedy, S.; Sulaiman, S.A. Kainic Acid-Induced Excitotoxicity Experimental Model: Protective Merits of Natural Products and Plant Extracts. Evid.-Based Complementary Altern. Med. eCAM 2015, 2015, 972623. [Google Scholar] [CrossRef] [PubMed]
- Sun, A.Y.; Cheng, Y.; Bu, Q.; Oldfield, F. The biochemical mechanisms of the excitotoxicity of Kainic acid. Mol. Chem. Neuropathol. 1992, 17, 51–63. [Google Scholar] [CrossRef] [PubMed]
- Saadé, N.E.; Al Amin, H.; Abdel Baki, S.; Safieh-Garabedian, B.; Atweh, S.F.; Jabbur, S.J. Transient attenuation of neuropathic manifestations in rats following lesion or reversible block of the lateral thalamic somatosensory nuclei. Exp. Neurol. 2006, 197, 157–166. [Google Scholar] [CrossRef] [PubMed]
- Guidotti, A. Neurotoxicity of Excitatory Amino Acids; Raven Press: New York, NY, USA, 1990; 340p. [Google Scholar]
- Schoenfeld, T.J.; Gould, E. Stress, stress hormones, and adult neurogenesis. Exp. Neurol. 2012, 233, 12–21. [Google Scholar] [CrossRef]
- Kim, J.B.; Ju, J.Y.; Kim, J.H.; Kim, T.Y.; Yang, B.H.; Lee, Y.S.; Son, H. Dexamethasone inhibits proliferation of adult hippocampal neurogenesis in vivo and in vitro. Brain Res. 2004, 1027, 1–10. [Google Scholar] [CrossRef]
- Paxinos, G.; Watson, C. The Rat Brain in Stereotaxic Coordinates; Academic Press: Cambridge, MA, USA, 1998. [Google Scholar]
- Saadé, N.E.; Al Amin, H.A.; Barchini, J.; Tchachaghian, S.; Shamaa, F.; Jabbur, S.J.; Atweh, S.F. Brainstem injection of lidocaine releases the descending pain-inhibitory mechanisms in a rat model of mononeuropathy. Exp. Neurol. 2012, 237, 180–190. [Google Scholar] [CrossRef]
- Seibenhener, M.L.; Wooten, M.C. Use of the Open Field Maze to measure locomotor and anxiety-like behavior in mice. J. Vis. Exp. JoVE 2015, 96, e52434. [Google Scholar] [CrossRef]
- Sestakova, N.; Puzserova, A.; Kluknavsky, M.; Bernatova, I. Determination of motor activity and anxiety-related behaviour in rodents: Methodological aspects and role of nitric oxide. Interdiscip. Toxicol. 2013, 6, 126–135. [Google Scholar] [CrossRef]
- Gundersen, H.J.; Jensen, E.B.; Kieu, K.; Nielsen, J. The efficiency of systematic sampling in stereology—Reconsidered. J. Microsc. 1999, 193 Pt 3, 199–211. [Google Scholar] [CrossRef] [PubMed]
- Chamaa, F.; Bahmad, H.F.; Makkawi, A.K.; Chalhoub, R.M.; Al-Chaer, E.D.; Bikhazi, G.B.; Nahas, Z.; Abou-Kheir, W. Nitrous Oxide Induces Prominent Cell Proliferation in Adult Rat Hippocampal Dentate Gyrus. Front. Cell. Neurosci. 2018, 12, 135. [Google Scholar] [CrossRef] [PubMed]
- Campochiaro, P.; Coyle, J.T. Ontogenetic development of kainate neurotoxicity: Correlates with glutamatergic innervation. Proc. Natl. Acad. Sci. USA 1978, 75, 2025–2029. [Google Scholar] [CrossRef]
- Pollard, H.; Charriaut-Marlangue, C.; Cantagrel, S.; Represa, A.; Robain, O.; Moreau, J.; Ben-Ari, Y. Kainate-induced apoptotic cell death in hippocampal neurons. Neuroscience 1994, 63, 7–18. [Google Scholar] [CrossRef]
- Kondratiuk, I.; Plucinska, G.; Miszczuk, D.; Wozniak, G.; Szydlowska, K.; Kaczmarek, L.; Filipkowski, R.K.; Lukasiuk, K. Epileptogenesis following Kainic Acid-Induced Status Epilepticus in Cyclin D2 Knock-Out Mice with Diminished Adult Neurogenesis. PLoS ONE 2015, 10, e0128285. [Google Scholar] [CrossRef] [PubMed][Green Version]
- Bielefeld, P.; Sierra, A.; Encinas, J.M.; Maletic-Savatic, M.; Anderson, A.; Fitzsimons, C.P. A Standardized Protocol for Stereotaxic Intrahippocampal Administration of Kainic Acid Combined with Electroencephalographic Seizure Monitoring in Mice. Front. Neurosci. 2017, 11, 160. [Google Scholar] [CrossRef] [PubMed]
- Filipkowski, R.K.; Hetman, M.; Kaminska, B.; Kaczmarek, L. DNA fragmentation in rat brain after intraperitoneal administration of kainate. Neuroreport 1994, 5, 1538–1540. [Google Scholar] [CrossRef]
- Planas, A.M.; Soriano, M.A.; Ferrer, I.; Farré, E.R. Kainic Acid-induced Heat Shock Protein-70, mRNA and Protein Expression is Inhibited by MK-801 in Certain Rat Brain Regions. Eur. J. Neurosci. 1995, 7, 293–304. [Google Scholar] [CrossRef]
- Yoshimura, S.; Takagi, Y.; Harada, J.; Teramoto, T.; Thomas, S.S.; Waeber, C.; Bakowska, J.C.; Breakefield, X.O.; Moskowitz, M.A. FGF-2 regulation of neurogenesis in adult hippocampus after brain injury. Proc. Natl. Acad. Sci. USA 2001, 98, 5874–5879. [Google Scholar] [CrossRef]
- Steiner, B.; Zurborg, S.; Horster, H.; Fabel, K.; Kempermann, G. Differential 24 h responsiveness of Prox1-expressing precursor cells in adult hippocampal neurogenesis to physical activity, environmental enrichment, and kainic acid-induced seizures. Neuroscience 2008, 154, 521–529. [Google Scholar] [CrossRef]
- Schouten, M.; Bielefeld, P.; Fratantoni, S.A.; Hubens, C.J.; Piersma, S.R.; Pham, T.V.; Voskuyl, R.A.; Lucassen, P.J.; Jimenez, C.R.; Fitzsimons, C.P. Multi-omics profile of the mouse dentate gyrus after kainic acid-induced status epilepticus. Sci. Data 2016, 3, 160068. [Google Scholar] [CrossRef] [PubMed]
- Murphy, B.L.; Hofacer, R.D.; Faulkner, C.N.; Loepke, A.W.; Danzer, S.C. Abnormalities of granule cell dendritic structure are a prominent feature of the intrahippocampal kainic acid model of epilepsy despite reduced postinjury neurogenesis. Epilepsia 2012, 53, 908–921. [Google Scholar] [CrossRef]
- Jaako, K.; Aonurm-Helm, A.; Kalda, A.; Anier, K.; Zharkovsky, T.; Shastin, D.; Zharkovsky, A. Repeated citalopram administration counteracts kainic acid-induced spreading of PSA-NCAM-immunoreactive cells and loss of reelin in the adult mouse hippocampus. Eur. J. Pharmacol. 2011, 666, 61–71. [Google Scholar] [CrossRef]
- Tzeng, T.-T.; Tsay, H.-J.; Chang, L.; Hsu, C.-L.; Lai, T.-H.; Huang, F.-L.; Shiao, Y.-J. Caspase 3 involves in neuroplasticity, microglial activation and neurogenesis in the mice hippocampus after intracerebral injection of kainic acid. J. Biomed. Sci. 2013, 20, 90. [Google Scholar] [CrossRef] [PubMed]
- Scharfman, H.E.; Goodman, J.H.; Sollas, A.L. Granule-like neurons at the hilar/CA3 border after status epilepticus and their synchrony with area CA3 pyramidal cells: Functional implications of seizure-induced neurogenesis. J. Neurosci. 2000, 20, 6144–6158. [Google Scholar] [CrossRef] [PubMed]
- Montgomery, E.M.; Bardgett, M.E.; Lall, B.; Csernansky, C.A.; Csernansky, J.G. Delayed neuronal loss after administration of intracerebroventricular kainic acid to preweanling rats. Brain Res. Dev. Brain Res. 1999, 112, 107–116. [Google Scholar] [CrossRef]
- Zepeda, A.; Aguilar-Arredondo, A.; Michel, G.; Ramos-Languren, L.E.; Escobar, M.L.; Arias, C. Functional recovery of the dentate gyrus after a focal lesion is accompanied by structural reorganization in the adult rat. Brain Struct. Funct. 2013, 218, 437–453. [Google Scholar] [CrossRef]
- Aggleton, J.P.; O’Mara, S.M.; Vann, S.D.; Wright, N.F.; Tsanov, M.; Erichsen, J.T. Hippocampal-anterior thalamic pathways for memory: Uncovering a network of direct and indirect actions. Eur. J. Neurosci. 2010, 31, 2292–2307. [Google Scholar] [CrossRef]
- Gray, W.P.; May, K.; Sundström, L.E. Seizure induced dentate neurogenesis does not diminish with age in rats. Neurosci. Lett. 2002, 330, 235–238. [Google Scholar] [CrossRef]
- Gray, W.P.; Sundstrom, L.E. Kainic acid increases the proliferation of granule cell progenitors in the dentate gyrus of the adult rat. Brain Res. 1998, 790, 52–59. [Google Scholar] [CrossRef]
- Cameron, H.A.; McEwen, B.S.; Gould, E. Regulation of adult neurogenesis by excitatory input and NMDA receptor activation in the dentate gyrus. J. Neurosci. 1995, 15, 4687–4692. [Google Scholar] [CrossRef] [PubMed]
- Kaplan, M.S.; Bell, D.H. Mitotic neuroblasts in the 9-day-old and 11-month-old rodent hippocampus. J. Neurosci. 1984, 4, 1429–1441. [Google Scholar] [CrossRef] [PubMed]
- Wilson, R.C.; Levy, W.B.; Steward, O. Functional effects of lesion-induced plasticity: Long term potentiation in formal and lesion-induced temporodentate connections. Brain Res. 1979, 176, 65–78. [Google Scholar] [CrossRef]
- Martin, S.J.; Shires, K.L.; da Silva, B.M. Hippocampal Lateralization and Synaptic Plasticity in the Intact Rat: No Left-Right Asymmetry in Electrically Induced CA3-CA1 Long-Term Potentiation. Neuroscience 2019, 397, 147–158. [Google Scholar] [CrossRef] [PubMed]
- Jankowski, M.M.; Ronnqvist, K.C.; Tsanov, M.; Vann, S.D.; Wright, N.F.; Erichsen, J.T.; Aggleton, J.P.; O’Mara, S.M. The anterior thalamus provides a subcortical circuit supporting memory and spatial navigation. Front. Syst. Neurosci. 2013, 7, 45. [Google Scholar] [CrossRef]
- Štillová, K.; Jurák, P.; Chládek, J.; Chrastina, J.; Halámek, J.; Bočková, M.; Goldemundová, S.; Říha, I.; Rektor, I. The Role of Anterior Nuclei of the Thalamus: A Subcortical Gate in Memory Processing: An Intracerebral Recording Study. PLoS ONE 2015, 10, e0140778. [Google Scholar] [CrossRef]
- Nelson, A.J.D.; Kinnavane, L.; Amin, E.; O’Mara, S.M.; Aggleton, J.P. Deconstructing the Direct Reciprocal Hippocampal-Anterior Thalamic Pathways for Spatial Learning. J. Neurosci. 2020, 40, 6978–6990. [Google Scholar] [CrossRef]
- Taube, J.S. Head direction cells recorded in the anterior thalamic nuclei of freely moving rats. J. Neurosci. 1995, 15 Pt 1, 70–86. [Google Scholar] [CrossRef]
- Taube, J.S.; Burton, H.L. Head direction cell activity monitored in a novel environment and during a cue conflict situation. J. Neurophysiol. 1995, 74, 1953–1971. [Google Scholar] [CrossRef][Green Version]
- Clark, B.J.; Taube, J.S. Vestibular and attractor network basis of the head direction cell signal in subcortical circuits. Front. Neural Circuits 2012, 6, 7. [Google Scholar] [CrossRef]
- Papez, J.W. A proposed mechanism of emotion. 1937. J. Neuropsychiatry Clin. Neurosci. 1995, 7, 103–112. [Google Scholar] [PubMed]
- Buzsaki, G.; Moser, E.I. Memory, navigation and theta rhythm in the hippocampal-entorhinal system. Nat. Neurosci. 2013, 16, 130–138. [Google Scholar] [CrossRef] [PubMed]
- Jarrard, L.E. Selective hippocampal lesions and behavior: Effects of kainic acid lesions on performance of place and cue tasks. Behav. Neurosci. 1983, 97, 873–889. [Google Scholar] [CrossRef] [PubMed]
- Olton, D.S.; Walker, J.A.; Gage, F.H. Hippocampal connections and spatial discrimination. Brain Res. 1978, 139, 295–308. [Google Scholar] [CrossRef]
- Meijer, O.C.; de Kloet, E.R. Corticosterone and serotonergic neurotransmission in the hippocampus: Functional implications of central corticosteroid receptor diversity. Crit. Rev. Neurobiol. 1998, 12, 1–20. [Google Scholar] [CrossRef]
- Haynes, L.E.; Lendon, C.L.; Barber, D.J.; Mitchell, I.J. 17 Beta-oestradiol attenuates dexamethasone-induced lethal and sublethal neuronal damage in the striatum and hippocampus. Neuroscience 2003, 120, 799–806. [Google Scholar] [CrossRef]
- Toda, H.; Hamani, C.; Fawcett, A.P.; Hutchison, W.D.; Lozano, A.M. The regulation of adult rodent hippocampal neurogenesis by deep brain stimulation. J. Neurosurg. 2008, 108, 132–138. [Google Scholar] [CrossRef]
- Hamani, C.; Stone, S.S.; Garten, A.; Lozano, A.M.; Winocur, G. Memory rescue and enhanced neurogenesis following electrical stimulation of the anterior thalamus in rats treated with corticosterone. Exp. Neurol. 2011, 232, 100–104. [Google Scholar] [CrossRef]







Publisher’s Note: MDPI stays neutral with regard to jurisdictional claims in published maps and institutional affiliations. |
© 2022 by the authors. Licensee MDPI, Basel, Switzerland. This article is an open access article distributed under the terms and conditions of the Creative Commons Attribution (CC BY) license (https://creativecommons.org/licenses/by/4.0/).
Share and Cite
Chamaa, F.; Darwish, B.; Arnaout, R.; Nahas, Z.; Al-Chaer, E.D.; Saadé, N.E.; Abou-Kheir, W. Sustained Activation of the Anterior Thalamic Neurons with Low Doses of Kainic Acid Boosts Hippocampal Neurogenesis. Cells 2022, 11, 3413. https://doi.org/10.3390/cells11213413
Chamaa F, Darwish B, Arnaout R, Nahas Z, Al-Chaer ED, Saadé NE, Abou-Kheir W. Sustained Activation of the Anterior Thalamic Neurons with Low Doses of Kainic Acid Boosts Hippocampal Neurogenesis. Cells. 2022; 11(21):3413. https://doi.org/10.3390/cells11213413
Chicago/Turabian StyleChamaa, Farah, Batoul Darwish, Rami Arnaout, Ziad Nahas, Elie D. Al-Chaer, Nayef E. Saadé, and Wassim Abou-Kheir. 2022. "Sustained Activation of the Anterior Thalamic Neurons with Low Doses of Kainic Acid Boosts Hippocampal Neurogenesis" Cells 11, no. 21: 3413. https://doi.org/10.3390/cells11213413
APA StyleChamaa, F., Darwish, B., Arnaout, R., Nahas, Z., Al-Chaer, E. D., Saadé, N. E., & Abou-Kheir, W. (2022). Sustained Activation of the Anterior Thalamic Neurons with Low Doses of Kainic Acid Boosts Hippocampal Neurogenesis. Cells, 11(21), 3413. https://doi.org/10.3390/cells11213413

