Calcium-Related Genes Predicting Outcomes and Serving as Therapeutic Targets in Endometrial Cancer
Abstract
1. Introduction
2. Materials and Methods
2.1. Identification of Calcium-Related Genes and Functional Analysis
2.2. Construction of the Prognostic Model
2.3. Validation of the Prognostic Model
2.4. Functional Enrichment Analysis between Different Risk Groups
2.5. Cell Culture
2.6. Western Blotting
2.7. Immunofluorescence Assay
2.8. siRNA-Induced Gene Silencing
2.9. Real-Time Quantitative PCR
2.10. Cell Counting Kit 8 (CCK8) Assay
2.11. EdU Staining
2.12. Annexin V/PI Staining
2.13. In Vivo Assay
2.14. Immunohistochemistry
2.15. Statistical Analysis
3. Results
3.1. Identification of Calcium-Related Differentially Expressed Genes in EC
3.2. Construction of the 4-Gene Risk Signature
3.3. Validation of the 4-Gene Calcium-Related Risk Signature
3.4. Relationship between the 4-gene Calcium-Related Signature and the Clinicopathological Characteristics in EC Patients
3.5. Functional Enrichment of the 4-Gene Risk Model
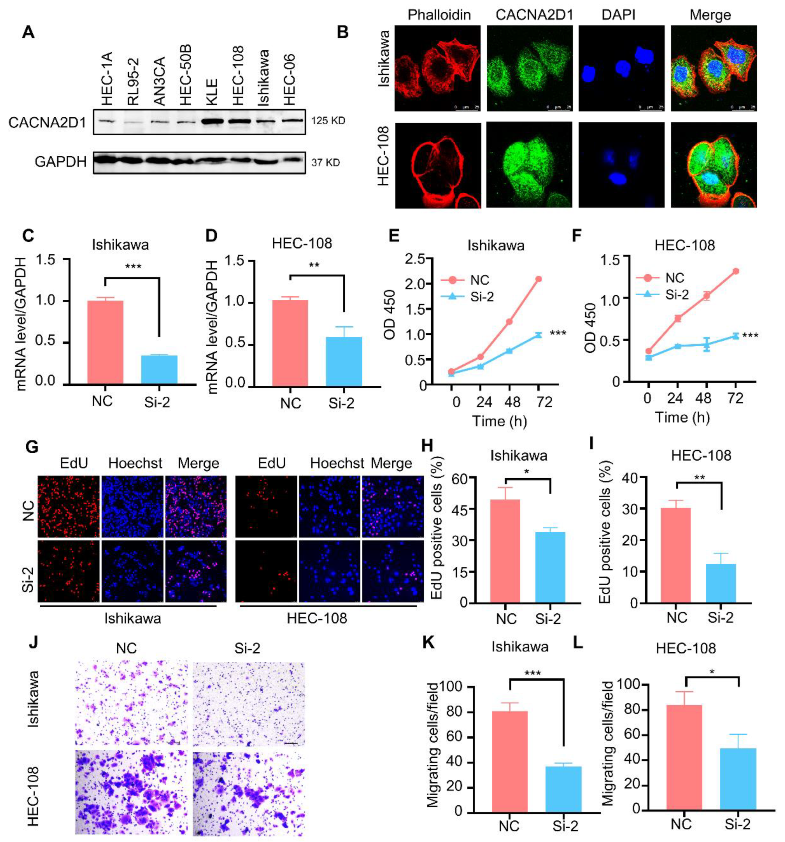
3.6. Knockdown of CACNA2D1 Inhibited the Proliferation and Migration of EC Cells
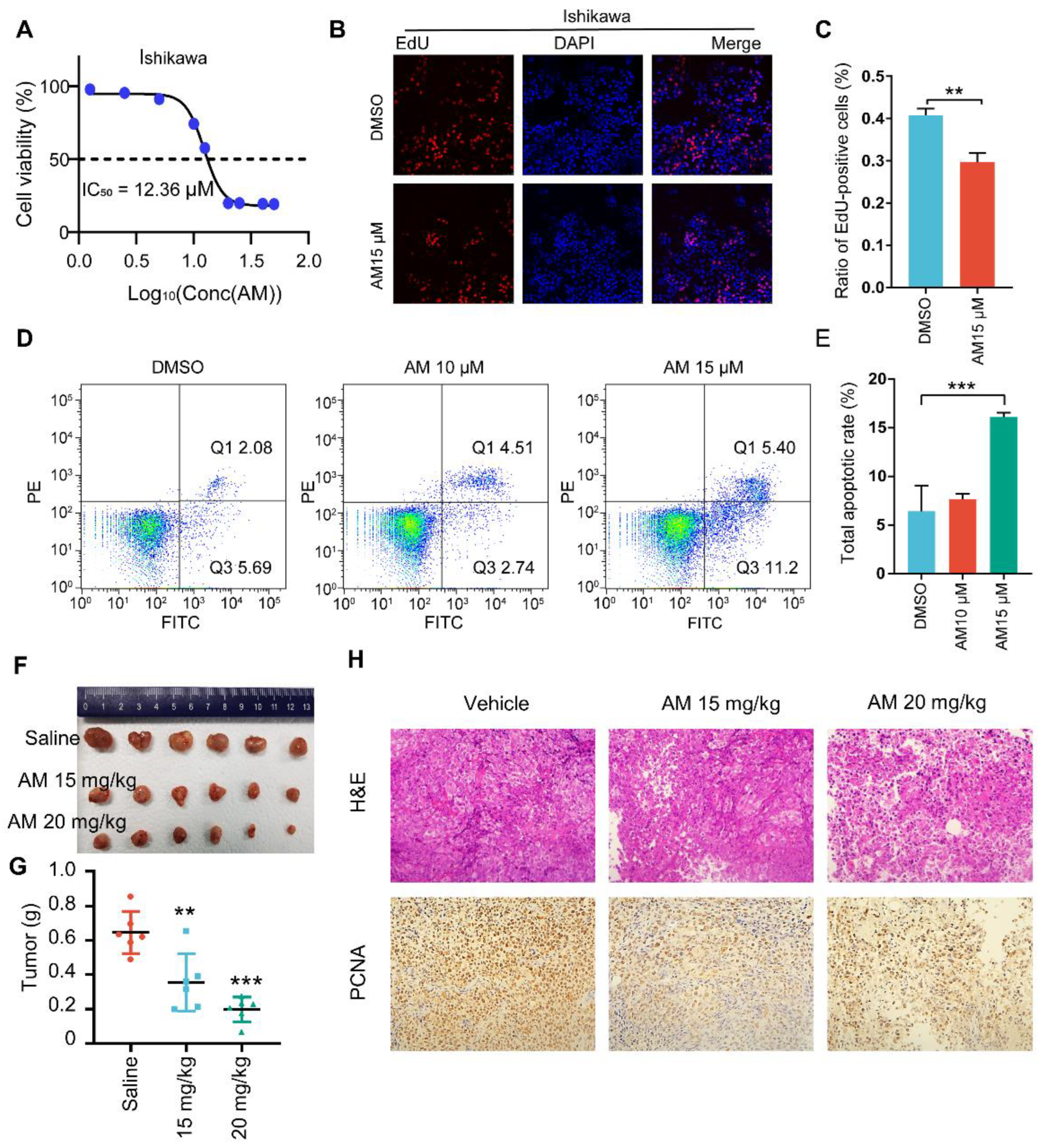
3.7. The Calcium Channel Blocker AM Inhibited Cancer Progression In Vitro and In Vivo
4. Discussion
5. Conclusions
Supplementary Materials
Author Contributions
Funding
Institutional Review Board Statement
Informed Consent Statement
Data Availability Statement
Conflicts of Interest
Abbreviations
References
- Siegel, R.L.; Miller, K.D.; Fuchs, H.E.; Jemal, A. Cancer statistics, 2022. CA Cancer J. Clin. 2022, 72, 7–33. [Google Scholar] [CrossRef] [PubMed]
- Brooks, R.A.; Fleming, G.F.; Lastra, R.R.; Lee, N.K.; Moroney, J.W.; Son, C.H.; Tatebe, K.; Veneris, J.L. Current recommendations and recent progress in endometrial cancer. CA A Cancer J. Clin. 2019, 69, 258–279. [Google Scholar] [CrossRef]
- Roberts-Thomson, S.J.; Chalmers, S.B.; Monteith, G.R. The Calcium-Signaling Toolkit in Cancer: Remodeling and Targeting. Cold Spring Harb. Perspect. Biol. 2019, 11, a035204. [Google Scholar] [CrossRef] [PubMed]
- O’Grady, S.; Morgan, M.P. Calcium transport and signalling in breast cancer: Functional and prognostic significance. Semin. Cancer Biol. 2021, 72, 19–26. [Google Scholar] [CrossRef] [PubMed]
- Huang, T.; Zhou, J.; Wang, J. Calcium and calcium-related proteins in endometrial cancer: Opportunities for pharmacological intervention. Int. J. Biol. Sci. 2022, 18, 1065–1078. [Google Scholar] [CrossRef] [PubMed]
- Li, X.; Cheng, Y.; Wang, Z.; Zhou, J.; Jia, Y.; He, X.; Zhao, L.; Dong, Y.; Fan, Y.; Yang, X.; et al. Calcium and TRPV4 promote metastasis by regulating cytoskeleton through the RhoA/ROCK1 pathway in endometrial cancer. Cell Death Dis. 2020, 11, 1009. [Google Scholar] [CrossRef] [PubMed]
- Monteith, G.R.; Prevarskaya, N.; Roberts-Thomson, S.J. The calcium-cancer signalling nexus. Nat. Rev. Cancer 2017, 17, 367–380. [Google Scholar] [CrossRef]
- Hao, J.; Bao, X.; Jin, B.; Wang, X.; Mao, Z.; Li, X.; Wang, J.L. Ca2+ channel subunit α 1D promotes proliferation and migration of endometrial cancer cells mediated by 17β-estradiol via the G protein-coupled estrogen receptor. FASEB J. 2015, 29, 2883–2893. [Google Scholar] [CrossRef] [PubMed]
- Xu, X.; Li, X.; Zhou, J.; Wang, J. Mechanical Stimulus-Related Risk Signature Plays a Key Role in the Prognostic Nomogram For Endometrial Cancer. Front. Oncol. 2021, 11, 753910. [Google Scholar] [CrossRef] [PubMed]
- Goeman, J.J. L1 penalized estimation in the Cox proportional hazards model. Biom. J. 2010, 52, 70–84. [Google Scholar]
- Li, X.; Cheng, Y.; Yang, X.; Zhou, J.; Dong, Y.; Shen, B.; Wang, J.; Zhao, L.; Wang, Z.; Li, X.; et al. Decreased expression of TRPM4 is associated with unfavorable prognosis and aggressive progression of endometrial carcinoma. Am. J. Transl. Res. 2020, 12, 3926–3939. [Google Scholar] [PubMed]
- Inoue, H.; Shiozaki, A.; Kosuga, T.; Shimizu, H.; Kudou, M.; Ohashi, T.; Otsuji, E. Functions and Clinical Significance of CACNA2D1 in Gastric Cancer. Ann. Surg. Oncol. 2022, 29, 4522–4535. [Google Scholar] [CrossRef]
- Ma, Y.; Yang, X.; Zhao, W.; Yang, Y.; Zhang, Z. Calcium channel α2δ1 subunit is a functional marker and therapeutic target for tumor-initiating cells in non-small cell lung cancer. Cell Death Dis. 2021, 12, 257. [Google Scholar] [CrossRef] [PubMed]
- Yu, D.; Holm, R.; Goscinski, M.A.; Trope, C.G.; Nesland, J.M.; Suo, Z. Prognostic and clinicopathological significance of Cacna2d1 expression in epithelial ovarian cancers: A retrospective study. Am. J. Cancer Res. 2016, 6, 2088–2097. [Google Scholar]
- Zhou, Y.; Zhang, Y.; Lian, X.; Li, F.; Wang, C.; Zhu, F.; Qiu, Y.; Chen, Y. Therapeutic target database update 2022: Facilitating drug discovery with enriched comparative data of targeted agents. Nucleic Acids Res. 2022, 50, D1398–D1407. [Google Scholar] [CrossRef]
- Crosbie, E.J.; Kitson, S.J.; McAlpine, J.N.; Mukhopadhyay, A.; Powell, M.E.; Singh, N. Endometrial cancer. Lancet 2022, 399, 1412–1428. [Google Scholar] [CrossRef]
- Gu, B.; Shang, X.; Yan, M.; Li, X.; Wang, W.; Wang, Q.; Zhang, C. Variations in incidence and mortality rates of endometrial cancer at the global, regional, and national levels, 1990–2019. Gynecol. Oncol. 2021, 161, 573–580. [Google Scholar] [CrossRef]
- Kanwar, N.; Carmine-Simmen, K.; Nair, R.; Wang, C.; Moghadas-Jafari, S.; Blaser, H.; Tran-Thanh, D.; Wang, D.-Y.; Wang, P.; Wang, J.; et al. Amplification of a calcium channel subunit CACNG4 increases breast cancer metastasis. eBioMedicine 2020, 52, 102646. [Google Scholar] [CrossRef] [PubMed]
- Boo, H.-J.; Min, H.-Y.; Jang, H.-J.; Yun, H.J.; Smith, J.K.; Jin, Q.; Lee, H.-J.; Liu, D.; Kweon, H.-S.; Behrens, C.; et al. The tobacco-specific carcinogen-operated calcium channel promotes lung tumorigenesis via IGF2 exocytosis in lung epithelial cells. Nat. Commun. 2016, 7, 12961. [Google Scholar] [CrossRef] [PubMed]
- Koslowski, M.; Sahin, U.; Dhaene, K.; Huber, C.; Türeci, O. MS4A12 Is a Colon-Selective Store-Operated Calcium Channel Promoting Malignant Cell Processes. Cancer Res. 2008, 68, 3458–3466. [Google Scholar] [CrossRef] [PubMed]
- Wu, L.; Lin, W.; Liao, Q.; Wang, H.; Lin, C.; Tang, L.; Zhao, L. Calcium Channel Blocker Nifedipine Suppresses Colorectal Cancer Progression and Immune Escape by Preventing NFAT2 Nuclear Translocation. Cell Rep. 2020, 33, 108582. [Google Scholar] [CrossRef] [PubMed]
- Mason, R.P. Calcium channel blockers, apoptosis and cancer: Is there a biologic relationship? J. Am. Coll. Cardiol. 1999, 34, 1857–1866. [Google Scholar] [CrossRef]
- Wu, S.; Chen, M.; Huang, J.; Zhang, F.; Lv, Z.; Jia, Y.; Cui, Y.-Z.; Sun, L.-Z.; Wang, Y.; Tang, Y.; et al. ORAI2 Promotes Gastric Cancer Tumorigenicity and Metastasis through PI3K/Akt Signaling and MAPK-Dependent Focal Adhesion Disassembly. Cancer Res. 2021, 81, 986–1000. [Google Scholar] [CrossRef] [PubMed]
- Li, X.-C.; Dong, Y.-Y.; Cheng, Y.; Zhou, J.-Y.; Yang, X.; Shen, B.-Q.; Wu, X.-T.; Li, X.-P.; Wang, J.-L. Increased Serum Calcium Level Promotes the Risk of Lymph Node Metastasis in Endometrial Cancer. Cancer Manag. Res. 2020, 12, 5023–5030. [Google Scholar] [CrossRef] [PubMed]
- Schwartz, G.G.; Tretli, S.; Klug, M.G.; Robsahm, T.E. Women who develop ovarian cancer show an increase in serum calcium and a decrease in serum albumin. A longitudinal study in the Janus Serum Bank Cohort. Gynecol. Oncol. 2020, 159, 264–269. [Google Scholar] [CrossRef] [PubMed]
- Huang, P.; Lan, M.; Peng, A.-F.; Yu, Q.-F.; Chen, W.-Z.; Liu, Z.-L.; Liu, J.-M.; Huang, S.-H. Serum calcium, alkaline phosphotase and hemoglobin as risk factors for bone metastases in bladder cancer. PLoS ONE 2017, 12, e0183835. [Google Scholar] [CrossRef] [PubMed]
- Skinner, H.G.; Schwartz, G.G. Serum Calcium and Incident and Fatal Prostate Cancer in the National Health and Nutrition Examination Survey. Cancer Epidemiol. Biomark. Prev. 2008, 17, 2302–2305. [Google Scholar] [CrossRef] [PubMed]
- Khananshvili, D. Sodium-calcium exchangers (NCX): Molecular hallmarks underlying the tissue-specific and systemic functions. Pflugers Arch. 2014, 466, 43–60. [Google Scholar] [CrossRef] [PubMed]
- Khananshvili, D. The SLC8 gene family of sodium-calcium exchangers (NCX)—Structure, function, and regulation in health and disease. Mol. Aspects Med. 2013, 34, 220–235. [Google Scholar] [CrossRef] [PubMed]
- Schinke, E.N.; Bii, V.; Nalla, A.; Rae, D.T.; Tedrick, L.; Meadows, G.G.; Trobridge, G.D. A novel approach to identify driver genes involved in androgen-independent prostate cancer. Mol. Cancer 2014, 13, 120. [Google Scholar] [CrossRef]
- Wong, K.K.; Hussain, F.A. TRPM4 is overexpressed in breast cancer associated with estrogen response and epithelial-mesenchymal transition gene sets. PLoS ONE 2020, 15, e0233884. [Google Scholar] [CrossRef] [PubMed]
- Loo, S.K.; Ch’Ng, E.S.; Salleh, S.M.; Banham, A.H.; Pedersen, L.M.; Møller, M.B.; Green, T.M.; Wong, K.K. TRPM4 expression is associated with activated B cell subtype and poor survival in diffuse large B cell lymphoma. Histopathology 2017, 71, 98–111. [Google Scholar] [CrossRef] [PubMed]
- Zhu, S.; Liu, M.; Bennett, S.; Wang, Z.; Pfleger, K.D.G.; Xu, J. The molecular structure and role of CCL2 (MCP-1) and C-C chemokine receptor CCR2 in skeletal biology and diseases. J. Cell. Physiol. 2021, 236, 7211–7222. [Google Scholar] [CrossRef] [PubMed]
- Ruan, J.; Liu, X.; Xiong, X.; Zhang, C.; Li, J.; Zheng, H.; Huang, C.; Shi, Q.; Weng, Y. miR-107 promotes the erythroid differentiation of leukemia cells via the downregulation of Cacna2d1. Mol. Med. Rep. 2015, 11, 1334–1339. [Google Scholar] [CrossRef] [PubMed]
- Han, H.; Du, Y.; Zhao, W.; Li, S.; Chen, D.; Zhang, J.; Liu, J.; Suo, Z.; Bian, X.; Xing, B.; et al. Author Correction: PBX3 is targeted by multiple miRNAs and is essential for liver tumour-initiating cells. Nat. Commun. 2019, 10, 2259. [Google Scholar] [CrossRef] [PubMed]
- Han, H.; Du, Y.; Zhao, W.; Li, S.; Chen, D.; Zhang, J.; Liu, J.; Suo, Z.; Bian, X.; Xing, B.; et al. PBX3 is targeted by multiple miRNAs and is essential for liver tumour-initiating cells. Nat. Commun. 2015, 6, 8271. [Google Scholar] [CrossRef]
- Li, M.; Zhang, W.; Yang, X.; An, G.; Zhao, W. The α2δ1 subunit of the voltage-gated calcium channel acts as a potential candidate for breast cancer tumor initial cells biomarker. Cancer Biomarkers 2021, 31, 295–305. [Google Scholar] [CrossRef]
- Sui, X.; Geng, J.-H.; Li, Y.-H.; Zhu, G.-Y.; Wang, W.-H. Calcium channel α2δ1 subunit (CACNA2D1) enhances radioresistance in cancer stem-like cells in non-small cell lung cancer cell lines. Cancer Manag. Res. 2018, 10, 5009–5018. [Google Scholar] [CrossRef]
- Zhang, Y.; Zhao, W.; Li, S.; Lv, M.; Yang, X.; Li, M.; Zhang, Z. CXCL11 promotes self-renewal and tumorigenicity of α2δ1+ liver tumor-initiating cells through CXCR3/ERK1/2 signaling. Cancer Lett. 2019, 449, 163–171. [Google Scholar] [CrossRef]
- Yoshida, J.; Ishibashi, T.; Nishio, M. Antitumor effects of amlodipine, a Ca2+ channel blocker, on human epidermoid carcinoma A431 cells in vitro and in vivo. Eur. J. Pharmacol. 2004, 492, 103–112. [Google Scholar] [CrossRef]
- Fu, B.; Dou, X.; Zou, M.; Lu, H.; Wang, K.; Liu, Q.; Liu, Y.; Wang, W.; Jin, M.; Kong, D. Anticancer Effects of Amlodipine Alone or in Combination With Gefitinib in Non-Small Cell Lung Cancer. Front. Pharmacol. 2022, 13, 902305. [Google Scholar] [CrossRef] [PubMed]
- Panneerpandian, P.; Rao, D.B.; Ganesan, K. Calcium channel blockers lercanidipine and amlodipine inhibit YY1/ERK/TGF-β mediated transcription and sensitize the gastric cancer cells to doxorubicin. Toxicol. Vitr. 2021, 74, 105152. [Google Scholar] [CrossRef] [PubMed]
- Taylor, J.M.; Simpson, R.U. Inhibition of cancer cell growth by calcium channel antagonists in the athymic mouse. Cancer Res. 1992, 52, 2413–2418. [Google Scholar] [PubMed]






| Characteristics | TCGA-Training (n = 269) | TCGA-Testing (n= 268) | Total (n = 537) | p Value |
|---|---|---|---|---|
| OS | ||||
| Mean ± SD | 1103.08 ± 866.17 | 1166.20 ± 934.32 | 1134.58 ± 900.54 | |
| Status | 0.98 | |||
| Alive | 226 (84.01%) | 224 (83.58%) | 450 (83.80%) | |
| Dead | 43 (15.99%) | 44 (16.42%) | 87 (16.20%) | |
| Age | ||||
| Mean ± SD | 64.51 ± 11.25 | 63.28 ± 10.81 | 63.90 ± 11.04 | |
| Histological_type | 0.59 | |||
| Endometrioid endometrial adenocarcinoma | 205 (76.21%) | 196 (73.13%) | 401 (74.67%) | |
| Mixed | 9 (3.35%) | 13 (4.85%) | 22 (4.10%) | |
| Serous | 55 (20.44%) | 59 (22.02%) | 114 (21.23%) | |
| Stage | 0.83 | |||
| I | 167 (62.08%) | 167 (62.31%) | 334 (62.20%) | |
| II | 24 (8.92%) | 27 (10.07%) | 51 (9.50%) | |
| III | 65 (24.16%) | 58 (21.64%) | 123 (22.91%) | |
| IV | 13 (4.83%) | 16 (5.97%) | 29 (5.40%) | |
| Grade | 0.45 | |||
| High Grade | 4 (1.49%) | 7 (2.61%) | 11 (2.05%) | |
| G1 | 46 (17.10%) | 52 (19.40%) | 98 (18.25%) | |
| G2 | 66 (24.54%) | 53 (19.78%) | 119 (22.16%) | |
| G3 | 153 (56.88%) | 156 (58.21%) | 309 (57.54%) |
| Genes | Species | Primers (FW) | Primers (RW) |
|---|---|---|---|
| CACNA2D1 | Human | ACGCAGCAGTCCATATTCCTA | GCCACAATAATGAAGGGTCTTCC |
| GAPDH | Human | GGAGCGAGATCCCTCCAAAAT | GGCTGTTGTCATACTTCTCATGG |
Publisher’s Note: MDPI stays neutral with regard to jurisdictional claims in published maps and institutional affiliations. |
© 2022 by the authors. Licensee MDPI, Basel, Switzerland. This article is an open access article distributed under the terms and conditions of the Creative Commons Attribution (CC BY) license (https://creativecommons.org/licenses/by/4.0/).
Share and Cite
Huang, T.; Feng, X.; Wang, J.; Zhou, J.; Wang, J. Calcium-Related Genes Predicting Outcomes and Serving as Therapeutic Targets in Endometrial Cancer. Cells 2022, 11, 3156. https://doi.org/10.3390/cells11193156
Huang T, Feng X, Wang J, Zhou J, Wang J. Calcium-Related Genes Predicting Outcomes and Serving as Therapeutic Targets in Endometrial Cancer. Cells. 2022; 11(19):3156. https://doi.org/10.3390/cells11193156
Chicago/Turabian StyleHuang, Ting, Xuan Feng, Jiaqi Wang, Jingyi Zhou, and Jianliu Wang. 2022. "Calcium-Related Genes Predicting Outcomes and Serving as Therapeutic Targets in Endometrial Cancer" Cells 11, no. 19: 3156. https://doi.org/10.3390/cells11193156
APA StyleHuang, T., Feng, X., Wang, J., Zhou, J., & Wang, J. (2022). Calcium-Related Genes Predicting Outcomes and Serving as Therapeutic Targets in Endometrial Cancer. Cells, 11(19), 3156. https://doi.org/10.3390/cells11193156
