CD34+CD10+CD19− Cells in Patients with Unhealthy Alcohol Use Stimulate the M2b Monocyte Polarization
Abstract
:1. Introduction
2. Patients and Methods
2.1. Ethics Statement
2.2. Patients and Healthy Donors
2.3. Bacterium, Reagents, and Media
2.4. Isolation of CD14+ and CD34+CD10+CD19− Cells
2.5. Experiments Using CD14+ and CD34+CD10+CD19− Cells
2.6. Characterization of CD14+ Cells
2.7. Infection Mouse Model
2.8. Statistical Analyses
3. Results
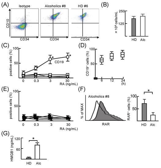
3.1. CD34+CD10+CD19− Cells in the Peripheral Blood from Patients with Unhealthy Alcohol Use
3.2. Conditioning Medium of CD34+CD10+CD19− Cells from Patients with Unhealthy Alcohol Use (CD10+CD19− CM-Alc) Induces M2b Monocyte Polarization
3.3. Effect of HMGB1 on M2b Monocyte Polarization
3.4. Effect of Alcohol Abstinence on CD34+CD10+CD19− Cells in Patients with Unhealthy Alcohol Use
3.5. Effect of CD10+CD19−CM from Alcohol Abstinence on M2b Monocyte Polarization in Patients with Unhealthy Alcohol Use
4. Discussion
5. Conclusions
Supplementary Materials
Author Contributions
Funding
Institutional Review Board Statement
Informed Consent Statement
Conflicts of Interest
References
- World Health Organization. Global Status Report on Alcohol and Health 2018. Available online: https://www.who.int/publications/i/item/9789241565639 (accessed on 26 July 2022).
- Trevejo-Nunez, G.; Kolls, J.K.; de Wit, M. Alcohol Use As a Risk Factor in Infections and Healing: A Clinician’s Perspective. Alcohol. Res. 2015, 37, 177–184. [Google Scholar]
- Tsuchimoto, Y.; Asai, A.; Tsuda, Y.; Ito, I.; Nishiguchi, T.; Garcia, M.C.; Suzuki, S.; Kobayashi, M.; Higuchi, K.; Suzuki, F. M2b Monocytes Provoke Bacterial Pneumonia and Gut Bacteria-Associated Sepsis in Alcoholics. J. Immunol. 2015, 195, 5169–5177. [Google Scholar] [CrossRef] [PubMed]
- Szabo, G. Consequences of alcohol consumption on host defence. Alcohol. Alcohol. 1999, 34, 830–841. [Google Scholar] [CrossRef] [PubMed]
- Siggins, R.W.; Melvan, J.N.; Welsh, D.A.; Bagby, G.J.; Nelson, S.; Zhang, P. Alcohol suppresses the granulopoietic response to pulmonary Streptococcus pneumoniae infection with enhancement of STAT3 signaling. J. Immunol. 2011, 186, 4306–4313. [Google Scholar] [CrossRef] [PubMed]
- Bagby, G.J.; Zhang, P.; Stoltz, D.A.; Nelson, S. Suppression of the granulocyte colony-stimulating factor response to Escherichia coli challenge by alcohol intoxication. Alcohol. Clin. Exp. Res. 1998, 22, 1740–1745. [Google Scholar] [CrossRef] [PubMed]
- Pascual, M.; Fernandez-Lizarbe, S.; Guerri, C. Role of TLR4 in ethanol effects on innate and adaptive immune responses in peritoneal macrophages. Immunol. Cell Biol. 2011, 89, 716–727. [Google Scholar] [CrossRef]
- Zisman, D.A.; Strieter, R.M.; Kunkel, S.L.; Tsai, W.C.; Wilkowski, J.M.; Bucknell, K.A.; Standiford, T.J. Ethanol feeding impairs innate immunity and alters the expression of Th1- and Th2-phenotype cytokines in murine Klebsiella pneumonia. Alcohol. Clin. Exp. Res. 1998, 22, 621–627. [Google Scholar] [CrossRef]
- Morland, H.; Johnsen, J.; Bjorneboe, A.; Bjorneboe, G.E.; Drevon, C.A.; Morland, J.; Morland, B. Reduced IgG Fc-receptor-mediated phagocytosis in human monocytes isolated from alcoholics. Alcohol. Clin. Exp. Res. 1988, 12, 755–759. [Google Scholar] [CrossRef]
- Bautista, A.P. Chronic alcohol intoxication primes Kupffer cells and endothelial cells for enhanced CC-chemokine production and concomitantly suppresses phagocytosis and chemotaxis. Front. Biosci. 2002, 7, 117–125. [Google Scholar] [CrossRef]
- Liu, W.; Li, J.; Tian, W.; Xu, T.; Zhang, Z. Chronic alcohol consumption induces cardiac remodeling in mice from Th1 or Th2 background. Exp. Mol. Pathol. 2011, 91, 761–767. [Google Scholar] [CrossRef]
- Laso, F.J.; Vaquero, J.M.; Almeida, J.; Marcos, M.; Orfao, A. Chronic alcohol consumption is associated with changes in the distribution, immunophenotype, and the inflammatory cytokine secretion profile of circulating dendritic cells. Alcohol. Clin. Exp. Res. 2007, 31, 846–854. [Google Scholar] [CrossRef] [PubMed]
- Pan, H.N.; Sun, R.; Jaruga, B.; Hong, F.; Kim, W.H.; Gao, B. Chronic ethanol consumption inhibits hepatic natural killer cell activity and accelerates murine cytomegalovirus-induced hepatitis. Alcohol. Clin. Exp. Res. 2006, 30, 1615–1623. [Google Scholar] [CrossRef] [PubMed]
- Starkenburg, S.; Munroe, M.E.; Waltenbaugh, C. Early alteration in leukocyte populations and Th1/Th2 function in ethanol-consuming mice. Alcohol. Clin. Exp. Res. 2001, 25, 1221–1230. [Google Scholar] [CrossRef]
- Ohama, H.; Asai, A.; Ito, I.; Suzuki, S.; Kobayashi, M.; Higuchi, K.; Suzuki, F. M2b macrophage elimination and improved resistance of mice with chronic alcohol consumption to opportunistic infections. Am. J. Pathol. 2015, 185, 420–431. [Google Scholar] [CrossRef] [PubMed]
- Joel, M.D.M.; Yuan, J.; Wang, J.; Yan, Y.; Qian, H.; Zhang, X.; Xu, W.; Mao, F. MSC: Immunoregulatory effects, roles on neutrophils and evolving clinical potentials. Am. J. Transl. Res. 2019, 11, 3890–3904. [Google Scholar] [PubMed]
- Jiang, Z.; Han, Y.; Cao, X. Induced pluripotent stem cell (iPSCs) and their application in immunotherapy. Cell Mol. Immunol. 2014, 11, 17–24. [Google Scholar] [CrossRef]
- Honda, Y.; Kessoku, T.; Ogawa, Y.; Tomeno, W.; Imajo, K.; Fujita, K.; Yoneda, M.; Takizawa, T.; Saito, S.; Nagashima, Y.; et al. Pemafibrate, a novel selective peroxisome proliferator-activated receptor alpha modulator, improves the pathogenesis in a rodent model of nonalcoholic steatohepatitis. Sci. Rep. 2017, 7, 42477. [Google Scholar] [CrossRef]
- Sanz, E.; Muñoz, A.N.; Monserrat, J.; Van-Den-Rym, A.; Escoll, P.; Ranz, I.; Alvarez-Mon, M.; de-la-Hera, A. Ordering human CD34+CD10-CD19+ pre/pro-B-cell and CD19- common lymphoid progenitor stages in two pro-B-cell development pathways. Proc. Natl. Acad. Sci. USA 2010, 107, 5925–5930. [Google Scholar] [CrossRef]
- Bar-El Dadon, S.; Reifen, R. Vitamin A and the epigenome. Crit. Rev. Food Sci. Nutr. 2017, 57, 2404–2411. [Google Scholar] [CrossRef]
- Qiu, J.; Huang, Y.; Chen, G.; Chen, Z.; Tweardy, D.J.; Dong, S. Aberrant chromatin remodeling by retinoic acid receptor alpha fusion proteins assessed at the single-cell level. Mol. Biol. Cell 2007, 18, 3941–3951. [Google Scholar] [CrossRef]
- Chen, K.; Ahmed, S.; Adeyi, O.; Dick, J.E.; Ghanekar, A. Human solid tumor xenografts in immunodeficient mice are vulnerable to lymphomagenesis associated with Epstein-Barr virus. PLoS ONE 2012, 7, e39294. [Google Scholar] [CrossRef] [PubMed]
- Shultz, L.D.; Lyons, B.L.; Burzenski, L.M.; Gott, B.; Chen, X.; Chaleff, S.; Kotb, M.; Gillies, S.D.; King, M.; Mangada, J.; et al. Human lymphoid and myeloid cell development in NOD/LtSz-scid IL2R gamma null mice engrafted with mobilized human hemopoietic stem cells. J. Immunol. 2005, 174, 6477–6489. [Google Scholar] [CrossRef] [PubMed]
- Agliano, A.; Martin-Padura, I.; Mancuso, P.; Marighetti, P.; Rabascio, C.; Pruneri, G.; Shultz, L.D.; Bertolini, F. Human acute leukemia cells injected in NOD/LtSz-scid/IL-2Rgamma null mice generate a faster and more efficient disease compared to other NOD/scid-related strains. Int. J. Cancer 2008, 123, 2222–2227. [Google Scholar] [CrossRef] [PubMed]
- Hu, Z.; Van Rooijen, N.; Yang, Y.G. Macrophages prevent human red blood cell reconstitution in immunodeficient mice. Blood 2011, 118, 5938–5946. [Google Scholar] [CrossRef] [PubMed]
- Asai, A.; Nakamura, K.; Kobayashi, M.; Herndon, D.N.; Suzuki, F. CCL1 released from M2b macrophages is essentially required for the maintenance of their properties. J. Leukoc. Biol. 2012, 92, 859–867. [Google Scholar] [CrossRef] [PubMed]
- Saha, B.; Bruneau, J.C.; Kodys, K.; Szabo, G. Alcohol-induced miR-27a regulates differentiation and M2 macrophage polarization of normal human monocytes. J. Immunol. 2015, 194, 3079–3087. [Google Scholar] [CrossRef]
- Wang, L.X.; Zhang, S.X.; Wu, H.J.; Rong, X.L.; Guo, J. M2b macrophage polarization and its roles in diseases. J. Leukoc. Biol. 2019, 106, 345–358. [Google Scholar] [CrossRef]
- Matos, L.C.; Batista, P.; Monteiro, N.; Ribeiro, J.; Cipriano, M.A.; Henriques, P.; Girão, F.; Carvalho, A. Lymphocyte subsets in alcoholic liver disease. World J. Hepatol. 2013, 5, 46–55. [Google Scholar] [CrossRef]
- Di Rocco, G.; Baldari, S.; Pani, G.; Toietta, G. Stem cells under the influence of alcohol: Effects of ethanol consumption on stem/progenitor cells. Cell Mol. Life Sci. 2019, 76, 231–244. [Google Scholar] [CrossRef]
- Wang, H.; Zhou, H.; Moscatello, K.M.; Dixon, C.; Brunson, L.E.; Chervenak, R.; Chervenak, D.C.; Zhao, X.; Wolcott, R.M. In utero exposure to alcohol alters cell fate decisions by hematopoietic progenitors in the bone marrow of offspring mice during neonatal development. Cell Immunol. 2006, 239, 75–85. [Google Scholar] [CrossRef]
- Gaskell, H.; Ge, X.; Nieto, N. High-Mobility Group Box-1 and Liver Disease. Hepatol. Commun. 2018, 2, 1005–1020. [Google Scholar] [CrossRef] [PubMed]
- Vannier, A.G.L.; Wardwell, B.; Fomin, V.; PeBenito, A.; Wolczynski, N.; Piaker, S.; Kedrin, D.; Chung, R.T.; Schaefer, E.; Goodman, R.; et al. Serum HMGB1 associates with liver disease and predicts readmission and mortality in patients with alcohol use disorder. Alcohol 2021, 95, 37–43. [Google Scholar] [CrossRef] [PubMed]
- Mantovani, A.; Sozzani, S.; Locati, M.; Allavena, P.; Sica, A. Macrophage polarization: Tumor-associated macrophages as a paradigm for polarized M2 mononuclear phagocytes. Trends Immunol. 2002, 23, 549–555. [Google Scholar] [CrossRef]
- Nakamura, K.; Ito, I.; Kobayashi, M.; Herndon, D.N.; Suzuki, F. Orosomucoid 1 drives opportunistic infections through the polarization of monocytes to the M2b phenotype. Cytokine 2015, 73, 8–15. [Google Scholar] [CrossRef]
- Wang, H.; Yang, H.; Czura, C.J.; Sama, A.E.; Tracey, K.J. HMGB1 as a late mediator of lethal systemic inflammation. Am. J. Respir. Crit. Care Med. 2001, 164, 1768–1773. [Google Scholar] [CrossRef]
- Mari, E.; Zicari, A.; Fico, F.; Massimi, I.; Martina, L.; Mardente, S. Action of HMGB1 on miR-221/222 cluster in neuroblastoma cell lines. Oncol. Lett. 2016, 12, 2133–2138. [Google Scholar] [CrossRef]
- Suzuki, F.; Loucas, B.D.; Ito, I.; Asai, A.; Suzuki, S.; Kobayashi, M. Survival of Mice with Gastrointestinal Acute Radiation Syndrome through Control of Bacterial Translocation. J. Immunol. 2018, 201, 77–86. [Google Scholar] [CrossRef]
- He, S.; Cheng, J.; Sun, L.; Wang, Y.; Wang, C.; Liu, X.; Zhang, Z.; Zhao, M.; Luo, Y.; Tian, L.; et al. HMGB1 released by irradiated tumor cells promotes living tumor cell proliferation via paracrine effect. Cell Death Dis. 2018, 9, 648. [Google Scholar] [CrossRef]
- Andersson, U.; Tracey, K.J. HMGB1 is a therapeutic target for sterile inflammation and infection. Annu. Rev. Immunol. 2011, 29, 139–162. [Google Scholar] [CrossRef] [Green Version]





| People with Unhealthy Alcohol Use | Healthy Donors | |
|---|---|---|
| Total number of patients | 18 | 11 |
| Male/Female | 13/5 | 9/2 |
| Age (years), mean ± SD | 55.2 ± 12.4 | 36.1 ± 7.4 |
| Consumption of ethanol (g/day), mean ± SD | 124.5 ± 63.6 | 6.6 ± 1.4 |
| Duration of alcohol consumption (years), mean ± SD | 26.7 ± 13.3 | N/A |
| Total protein (g/dL), mean ± SD | 7.2 ± 0.7 | 7.7 ± 0.4 |
| Total bilirubin (mg/dL), mean ± SD | 0.81 ± 0.55 | 0.46 ± 0.21 |
| Aspartate aminotransferase (IU/mL), mean ± SD | 41.2 ± 20.0 | 18.4 ± 4.8 |
| Alanine transaminase (IU/mL), mean ± SD | 29.9 ± 18.4 | 14.3 ± 5.4 |
| γ-glutamyl transferase (IU/mL), mean ± SD | 143.5 ± 106.2 | 34.5 ± 10.1 |
| White blood cells (×103/μL), mean ± SD | 5.6 ± 2.1 | 7.0 ± 3.1 |
| Platelets (×104/μL), mean ± SD | 24.7 ± 10.3 | 30.7 ± 10.9 |
Publisher’s Note: MDPI stays neutral with regard to jurisdictional claims in published maps and institutional affiliations. |
© 2022 by the authors. Licensee MDPI, Basel, Switzerland. This article is an open access article distributed under the terms and conditions of the Creative Commons Attribution (CC BY) license (https://creativecommons.org/licenses/by/4.0/).
Share and Cite
Asai, A.; Tsuchimoto, Y.; Ohama, H.; Nishikawa, H.; Chopra, A.; Higuchi, K. CD34+CD10+CD19− Cells in Patients with Unhealthy Alcohol Use Stimulate the M2b Monocyte Polarization. Cells 2022, 11, 2703. https://doi.org/10.3390/cells11172703
Asai A, Tsuchimoto Y, Ohama H, Nishikawa H, Chopra A, Higuchi K. CD34+CD10+CD19− Cells in Patients with Unhealthy Alcohol Use Stimulate the M2b Monocyte Polarization. Cells. 2022; 11(17):2703. https://doi.org/10.3390/cells11172703
Chicago/Turabian StyleAsai, Akira, Yusuke Tsuchimoto, Hideko Ohama, Hiroki Nishikawa, Ashok Chopra, and Kazuhide Higuchi. 2022. "CD34+CD10+CD19− Cells in Patients with Unhealthy Alcohol Use Stimulate the M2b Monocyte Polarization" Cells 11, no. 17: 2703. https://doi.org/10.3390/cells11172703
APA StyleAsai, A., Tsuchimoto, Y., Ohama, H., Nishikawa, H., Chopra, A., & Higuchi, K. (2022). CD34+CD10+CD19− Cells in Patients with Unhealthy Alcohol Use Stimulate the M2b Monocyte Polarization. Cells, 11(17), 2703. https://doi.org/10.3390/cells11172703

