Systematic Functional Analysis of PINK1 and PRKN Coding Variants
Abstract
1. Introduction
2. Materials and Methods
2.1. Variant Selection
2.2. Cloning and Mutagenesis
2.3. Cell Culture, Transfection, and Treatments
2.4. SDS-PAGE and PhosTag
2.5. Antibodies
2.6. Densitometry and Statistical Analysis
2.7. Immunofluorescence Staining, Microscopy, and High Content Imaging
2.8. Flow Cytometry
2.9. CRISPR/Cas9 Gene-Editing
3. Results
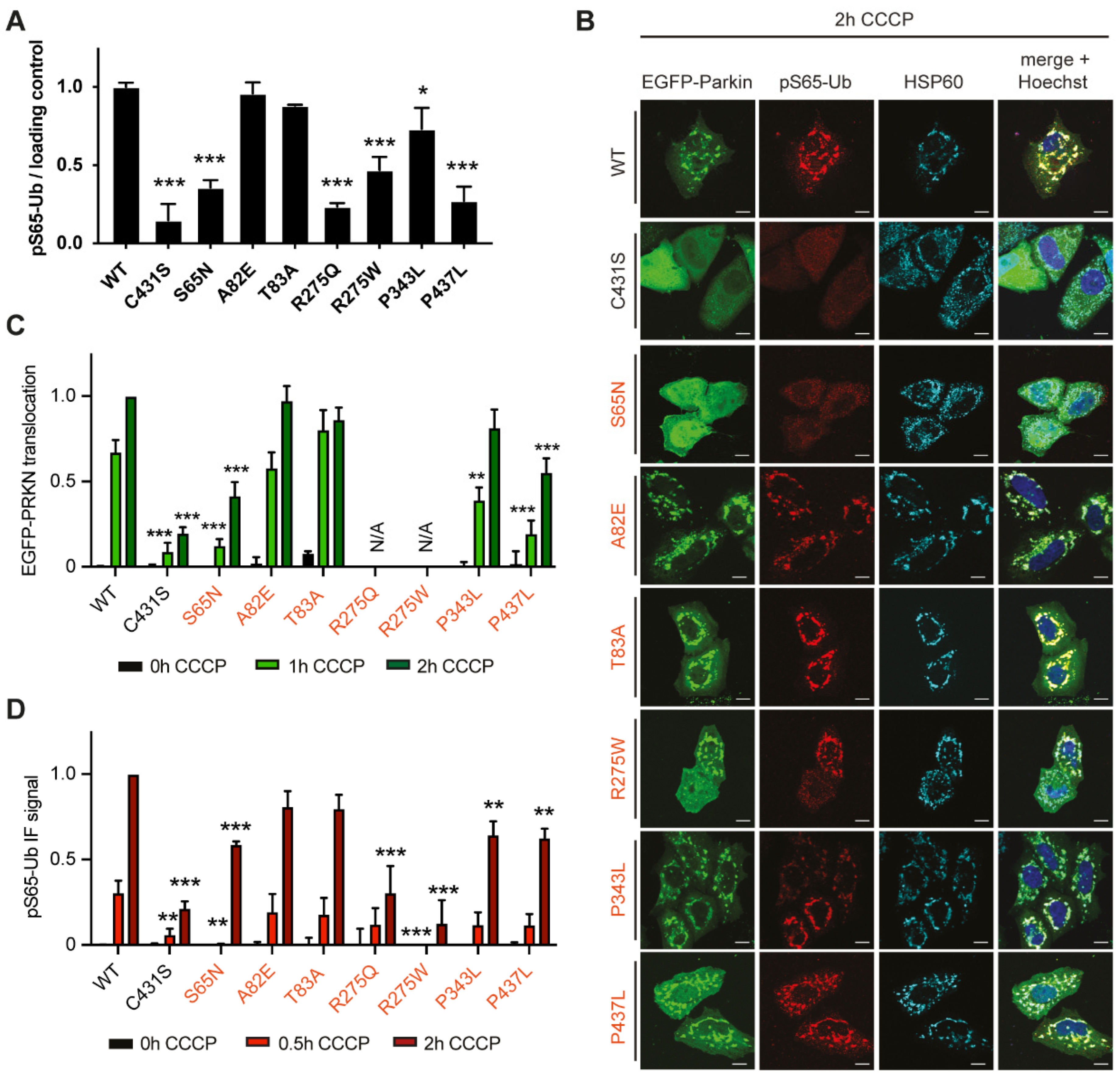
3.1. Common PRKN Variants Do Not Show Discernible Functional Deficits
3.2. Specific Rare PRKN Variants Display Reduced Translocation and Enzymatic Function
3.3. Certain PRKN Variants Affect Mitochondrial Turnover Rates
3.4. Functional Analysis of Common and Rare PINK1 Variants
3.5. Predicted versus Actual Deleteriousness of PINK1 and PRKN Variants
3.6. Gene-Editing of PINK1 Variants in Midbrain-Derived Neuronal Precursor Cells
3.7. PINK1 D525N Leads to Destabilization of PINK1 Protein
4. Discussion
Supplementary Materials
Author Contributions
Funding
Institutional Review Board Statement
Informed Consent Statement
Data Availability Statement
Acknowledgments
Conflicts of Interest
References
- Corti, O.; Lesage, S.; Brice, A. What Genetics Tells us About the Causes and Mechanisms of Parkinson’s Disease. Physiol. Rev. 2011, 91, 1161–1218. [Google Scholar] [CrossRef] [PubMed]
- Geisler, S.; Holmström, K.M.; Skujat, D.; Fiesel, F.C.; Rothfuss, O.C.; Kahle, P.J.; Springer, W. PINK1/Parkin-mediated mitophagy is dependent on VDAC1 and p62/SQSTM1. Nat. Cell Biol. 2010, 12, 119–131. [Google Scholar] [CrossRef]
- Narendra, D.; Tanaka, A.; Suen, D.-F.; Youle, R.J. Parkin is recruited selectively to impaired mitochondria and promotes their autophagy. J. Cell Biol. 2008, 183, 795–803. [Google Scholar] [CrossRef]
- Narendra, D.P.; Jin, S.M.; Tanaka, A.; Suen, D.-F.; Gautier, C.A.; Shen, J.; Cookson, M.R.; Youle, R.J. PINK1 Is Selectively Stabilized on Impaired Mitochondria to Activate Parkin. PLoS Biol. 2010, 8, e1000298. [Google Scholar] [CrossRef] [PubMed]
- Vives-Bauza, C.; Zhou, C.; Huang, Y.; Cui, M.; de Vries, R.L.; Kim, J.; May, J.; Tocilescu, M.A.; Liu, W.; Ko, H.S.; et al. PINK1-dependent recruitment of Parkin to mitochondria in mitophagy. Proc. Natl. Acad. Sci. USA 2009, 107, 378–383. [Google Scholar] [CrossRef]
- Fiesel, F.; Springer, W. Disease relevance of phosphorylated ubiquitin (p-S65-Ub). Autophagy 2015, 11, 2125–2126. [Google Scholar] [CrossRef]
- Truban, D.; Hou, X.; Caulfield, T.R.; Fiesel, F.C.; Springer, W. PINK1, Parkin, and Mitochondrial Quality Control: What can we Learn about Parkinson’s Disease Pathobiology? J. Parkinsons. Dis. 2017, 7, 13–29. [Google Scholar] [CrossRef]
- Lazarou, M.; Jin, S.M.; Kane, L.A.; Youle, R.J. Role of PINK1 Binding to the TOM Complex and Alternate Intracellular Membranes in Recruitment and Activation of the E3 Ligase Parkin. Dev. Cell 2012, 22, 320–333. [Google Scholar] [CrossRef]
- Okatsu, K.; Uno, M.; Koyano, F.; Go, E.; Kimura, M.; Oka, T.; Tanaka, K.; Matsuda, N. A Dimeric PINK1-containing Complex on Depolarized Mitochondria Stimulates Parkin Recruitment. J. Biol. Chem. 2013, 288, 36372–36384. [Google Scholar] [CrossRef]
- Rasool, S.; Veyron, S.; Soya, N.; Eldeeb, M.A.; Lukacs, G.L.; Fon, E.A.; Trempe, J.-F. Mechanism of PINK1 activation by autophosphorylation and insights into assembly on the TOM complex. Mol. Cell 2021, 82, 44–59.e6. [Google Scholar] [CrossRef]
- Kane, L.A.; Lazarou, M.; Fogel, A.I.; Li, Y.; Yamano, K.; Sarraf, S.A.; Banerjee, S.; Youle, R.J. PINK1 phosphorylates ubiquitin to activate Parkin E3 ubiquitin ligase activity. J. Cell Biol. 2014, 205, 143–153. [Google Scholar] [CrossRef]
- Kazlauskaite, A.; Kondapalli, C.; Gourlay, R.; Campbell, D.G.; Ritorto, M.S.; Hofmann, K.; Alessi, D.R.; Knebel, A.; Trost, M.; Muqit, M.M.K. Parkin is activated by PINK1-dependent phosphorylation of ubiquitin at Ser65. Biochem. J. 2014, 460, 127–139. [Google Scholar] [CrossRef]
- Koyano, F.; Okatsu, K.; Kosako, H.; Tamura, Y.; Go, E.; Kimura, M.; Kimura, Y.; Tsuchiya, H.; Yoshihara, H.; Hirokawa, T.; et al. Ubiquitin is phosphorylated by PINK1 to activate parkin. Nature 2014, 510, 162–166. [Google Scholar] [CrossRef]
- Okatsu, K.; Koyano, F.; Kimura, M.; Kosako, H.; Saeki, Y.; Tanaka, K.; Matsuda, N. Phosphorylated ubiquitin chain is the genuine Parkin receptor. J. Cell Biol. 2015, 209, 111–128. [Google Scholar] [CrossRef]
- Wauer, T.; Simicek, M.; Schubert, A.; Komander, D. Mechanism of phospho-ubiquitin-induced PARKIN activation. Nature 2015, 524, 370–374. [Google Scholar] [CrossRef]
- Sauvé, V.; Lilov, A.; Seirafi, M.; Vranas, M.; Rasool, S.; Kozlov, G.; Sprules, T.; Wang, J.; Trempe, J.; Gehring, K. A Ubl/ubiquitin switch in the activation of Parkin. EMBO J. 2015, 34, 2492–2505. [Google Scholar] [CrossRef]
- Kazlauskaite, A.; Martinez-Torres, R.J.; Wilkie, S.; Kumar, A.; Peltier, J.; Gonzalez, A.; Johnson, C.; Zhang, J.; Hope, A.G.; Peggie, M.; et al. Binding to serine 65-phosphorylated ubiquitin primes Parkin for optimal PINK 1-dependent phosphorylation and activation. EMBO Rep. 2015, 16, 939–954. [Google Scholar] [CrossRef]
- Iguchi, M.; Kujuro, Y.; Okatsu, K.; Koyano, F.; Kosako, H.; Kimura, M.; Suzuki, N.; Uchiyama, S.; Tanaka, K.; Matsuda, N. Parkin-catalyzed Ubiquitin-Ester Transfer Is Triggered by PINK1-dependent Phosphorylation. J. Biol. Chem. 2013, 288, 22019–22032. [Google Scholar] [CrossRef]
- Kondapalli, C.; Kazlauskaite, A.; Zhang, N.; Woodroof, H.I.; Campbell, D.G.; Gourlay, R.; Burchell, L.; Walden, H.; Macartney, T.J.; Deak, M.; et al. PINK1 is activated by mitochondrial membrane potential depolarization and stimulates Parkin E3 ligase activity by phosphorylating Serine 65. Open Biol. 2012, 2, 120080. [Google Scholar] [CrossRef]
- Shiba-Fukushima, K.; Imai, Y.; Yoshida, S.; Ishihama, Y.; Kanao, T.; Sato, S.; Hattori, N. PINK1-mediated phosphorylation of the Parkin ubiquitin-like domain primes mitochondrial translocation of Parkin and regulates mitophagy. Sci. Rep. 2012, 2, 1002. [Google Scholar] [CrossRef]
- Zhang, C.; Lee, S.; Peng, Y.; Bunker, E.; Giaime, E.; Shen, J.; Zhou, Z.; Liu, X. PINK1 Triggers Autocatalytic Activation of Parkin to Specify Cell Fate Decisions. Curr. Biol. 2014, 24, 1854–1865. [Google Scholar] [CrossRef]
- Watzlawik, J.O.; Hou, X.; Fricova, D.; Ramnarine, C.; Barodia, S.K.; Gendron, T.F.; Heckman, M.G.; DeTure, M.; Siuda, J.; Wszolek, Z.K.; et al. Sensitive ELISA-based detection method for the mitophagy marker p-S65-Ub in human cells, autopsy brain, and blood samples. Autophagy 2020, 17, 2613–2628. [Google Scholar] [CrossRef]
- Initiative, P.P.M. The Parkinson Progression Marker Initiative (PPMI). Prog. Neurobiol. 2011, 95, 629–635. [Google Scholar]
- Fiesel, F.C.; Caulfield, T.R.; Moussaud-Lamodière, E.L.; Ogaki, K.; Dourado, D.F.; Flores, S.C.; Ross, O.A.; Springer, W. Structural and Functional Impact of Parkinson Disease-Associated Mutations in the E3 Ubiquitin Ligase Parkin. Hum. Mutat. 2015, 36, 774–786. [Google Scholar] [CrossRef]
- Donato, R.; Miljan, A.E.; Hines, S.J.; Aouabdi, S.; Pollock, K.; Patel, S.; Edwards, A.F.; Sinden, J.D. Differential development of neuronal physiological responsiveness in two human neural stem cell lines. BMC Neurosci. 2007, 8, 36. [Google Scholar] [CrossRef]
- Milanowski, L.M.; Oshinaike, O.; Broadway, B.J.; Lindemann, J.A.; Soto-Beasley, A.I.; Walton, R.L.; Al-Shaikh, R.H.; Strongosky, A.J.; Fiesel, F.C.; Ross, O.A.; et al. Early-Onset Parkinson Disease Screening in Patients from Nigeria. Front. Neurol. 2021, 11, 594927. [Google Scholar] [CrossRef]
- Fiesel, F.C.; Moussaud-Lamodière, E.L.; Ando, M.; Springer, W. A specific subset of E2 ubiquitin-conjugating enzymes regulate Parkin activation and mitophagy differently. J. Cell Sci. 2014, 127, 3488–3504. [Google Scholar]
- Denison, S.R.; Wang, F.; Becker, A.N.; Schüle, B.; Kock, N.; Phillips, A.L.; Klein, C.; Smith, I.D. Alterations in the common fragile site gene Parkin in ovarian and other cancers. Oncogene 2003, 22, 8370–8378. [Google Scholar] [CrossRef]
- Pawlyk, A.C.; Giasson, B.I.; Sampathu, D.M.; Perez, F.A.; Lim, K.L.; Dawson, V.L.; Dawson, T.M.; Palmiter, R.D.; Trojanowski, J.Q.; Lee, V.M.-Y. Novel Monoclonal Antibodies Demonstrate Biochemical Variation of Brain Parkin with Age. J. Biol. Chem. 2003, 278, 48120–48128. [Google Scholar] [CrossRef]
- Zheng, X.; Hunter, T. Parkin mitochondrial translocation is achieved through a novel catalytic activity coupled mechanism. Cell Res. 2013, 23, 886–897. [Google Scholar] [CrossRef]
- McWilliams, T.G.; Barini, E.; Pohjolan-Pirhonen, R.; Brooks, S.P.; Singh, F.; Burel, S.; Balk, K.; Kumar, A.; Montava-Garriga, L.; Prescott, A.R.; et al. Phosphorylation of Parkin at serine 65 is essential for its activation in vivo. Open Biol. 2018, 8, 180108. [Google Scholar] [CrossRef]
- Yi, W.; MacDougall, E.J.; Tang, M.Y.; Krahn, I.A.; Gan-Or, Z.; Trempe, J.-F.; Fon, A.E. The landscape of Parkin variants reveals pathogenic mechanisms and therapeutic targets in Parkinson’s disease. Hum. Mol. Genet. 2019, 28, 2811–2825. [Google Scholar] [CrossRef]
- Cookson, M.R.; Lockhart, P.; McLendon, C.; O’Farrell, C.; Schlossmacher, M.; Farrer, M.J. RING finger 1 mutations in Parkin produce altered localization of the protein. Hum. Mol. Genet. 2003, 12, 2957–2965. [Google Scholar] [CrossRef]
- Katayama, H.; Kogure, T.; Mizushima, N.; Yoshimori, T.; Miyawaki, A. A Sensitive and Quantitative Technique for Detecting Autophagic Events Based on Lysosomal Delivery. Chem. Biol. 2011, 18, 1042–1052. [Google Scholar] [CrossRef]
- Sun, N.; Malide, D.; Liu, J.; Rovira, I.I.; Combs, A.C.; Finkel, T. A fluorescence-based imaging method to measure in vitro and in vivo mitophagy using mt-Keima. Nat. Protoc. 2017, 12, 1576–1587. [Google Scholar] [CrossRef]
- Rentzsch, P.; Witten, D.; Cooper, G.M.; Shendure, J.; Kircher, M. CADD: Predicting the deleteriousness of variants throughout the human genome. Nucleic Acids Res. 2019, 47, D886–D894. [Google Scholar] [CrossRef]
- Suybeng, V.; Koeppel, F.; Harlé, A.; Rouleau, E. Comparison of Pathogenicity Prediction Tools on Somatic Variants. J. Mol. Diagn. 2020, 22, 1383–1392. [Google Scholar] [CrossRef]
- Zhang, C.; Lee, S.; Peng, Y.; Bunker, E.; Shen, C.; Giaime, E.; Shen, J.; Shen, J.; Zhou, Z.; Liu, X. A chemical genetic approach to probe the function of PINK1 in regulating mitochondrial dynamics. Cell Res. 2014, 25, 394–397. [Google Scholar] [CrossRef]
- Paquet, D.; Kwart, D.; Chen, A.; Sproul, A.; Jacob, S.; Teo, S.; Olsen, K.M.; Gregg, A.; Noggle, S.; Tessier-Lavigne, M. Efficient introduction of specific homozygous and heterozygous mutations using CRISPR/Cas9. Nature 2016, 533, 125–129. [Google Scholar] [CrossRef]
- Ma, K.Y.; Fokkens, M.R.; van Laar, T.; Verbeek, D.S. Systematic analysis of PINK1 variants of unknown significance shows intact mitophagy function for most variants. NPJ Park. Dis. 2021, 7, 113. [Google Scholar] [CrossRef]
- Ordureau, A.; Paulo, J.A.; Zhang, J.; An, H.; Swatek, K.N.; Cannon, J.R.; Wan, Q.; Komander, D.; Harper, J.W. Global Landscape and Dynamics of Parkin and USP30-Dependent Ubiquitylomes in iNeurons during Mitophagic Signaling. Mol. Cell 2020, 77, 1124–1142.e10. [Google Scholar] [CrossRef]
- Ando, M.; Fiesel, F.C.; Hudec, R.; Caulfield, T.R.; Ogaki, K.; Górka-Skoczylas, P.; Koziorowski, D.; Friedman, A.; Chen, L.; Dawson, V.L.; et al. The PINK1 p.I368N mutation affects protein stability and ubiquitin kinase activity. Mol. Neurodegener. 2017, 12, 32. [Google Scholar] [CrossRef]
- Kakade, P.; Ojha, H.; Raimi, O.G.; Shaw, A.; Waddell, A.D.; Ault, J.R.; Burel, S.; Brockmann, K.; Kumar, A.; Ahangar, M.S. Mapping of a N-terminal alpha-helix domain required for human PINK1 stabilization, Serine228 autophosphorylation and activation in cells. Open Biol. 2022, 12, 210264. [Google Scholar] [CrossRef]
- Ordureau, A.; Harper, J.W. MassIVE MSV000087961—Temporal Proteomics during Neurogenesis Reveals Large-scale Proteome and Organelle Remodeling via Selective Autophagy. Mol. Cell. 2021, 81, 5082–5098.e11. [Google Scholar] [CrossRef]
- Padman, B.S.; Bach, M.; Lucarelli, G.; Prescott, M.; Ramm, G. The protonophore CCCP interferes with lysosomal degradation of autophagic cargo in yeast and mammalian cells. Autophagy 2013, 9, 1862–1875. [Google Scholar] [CrossRef]
- Bonifati, V.; Rohe, C.F.; Breedveld, G.J.; Fabrizio, E.; De Mari, M.; Tassorelli, C.; Tavella, A.; Marconi, R.; Nicholl, D.J.; Chien, H.F.; et al. Early-onset parkinsonism associated with PINK1 mutations: Frequency, genotypes, and phenotypes. Neurology 2005, 65, 87–95. [Google Scholar] [CrossRef]
- Abou-Sleiman, P.M.; Muqit, M.M.; McDonald, N.Q.; Yang, Y.X.; Gandhi, S.; Healy, D.G.; Wood, N.W. A heterozygous effect for PINK1 mutations in Parkinson’s disease? Ann. Neurol. 2006, 60, 414–419. [Google Scholar] [CrossRef]
- Djarmati, A.; Hedrich, K.; Svetel, M.; Lohnau, T.; Schwinger, E.; Romac, S.; Klein, C. Heterozygous PINK1 mutations: A susceptibility factor for Parkinson disease? Mov. Disord. 2006, 21, 1526–1530. [Google Scholar] [CrossRef]
- Toft, M.; Myhre, R.; Pielsticker, L.; White, L.R.; Aasly, O.J.; Farrer, M.J. PINK1 mutation heterozygosity and the risk of Parkinson’s disease. J. Neurol. Neurosurg. Psychiatry 2007, 78, 82–84. [Google Scholar] [CrossRef][Green Version]
- Klein, C.; Lohmann-Hedrich, K.; Rogaeva, E.; Schlossmacher, M.G.; Lang, E.A. Deciphering the role of heterozygous mutations in genes associated with parkinsonism. Lancet Neurol. 2007, 6, 652–662. [Google Scholar] [CrossRef]
- Puschmann, A.; Fiesel, F.C.; Caulfield, T.R.; Hudec, R.; Ando, M.; Truban, D.; Springer, W. Heterozygous PINK1 p.G411S increases risk of Parkinson’s disease via a dominant-negative mechanism. Brain 2017, 140, 98–117. [Google Scholar] [CrossRef]
- Krohn, L.; Grenn, F.P.; Makarious, M.B.; Kim, J.J.; Bandres-Ciga, S.; Roosen, D.A.; Gan-Or, Z.; Nalls, M.A.; Singleton, A.B.; Blauwendraat, C. Comprehensive assessment of PINK1 variants in Parkinson’s disease. Neurobiol. Aging 2020, 91, 168.e1–168.e5. [Google Scholar] [CrossRef]
- Hayashida, A.; Li, Y.; Yoshino, H.; Daida, K.; Ikeda, A.; Ogaki, K.; Fuse, A.; Mori, A.; Takanashi, M.; Nakahara, T. The identified clinical features of Parkinson’s disease in homo-, heterozygous and digenic variants of PINK1. Neurobiol. Aging 2021, 97, 146.e1–146.e13. [Google Scholar] [CrossRef]
- Funayama, M.; Li, Y.; Tsoi, T.; Lam, C.; Ohi, T.; Yazawa, S.; Uyama, E.; Djaldetti, R.; Melamed, E.; Yoshino, H. Familial Parkinsonism with digenic parkin and PINK1 mutations. Mov. Disord. 2008, 23, 1461–1465. [Google Scholar] [CrossRef]
- Ton, N.D.; Thuan, N.D.; Thuong, M.T.H.; Ngoc, T.T.B.; Nhung, V.P.; Hoa, N.T.T.; Nam, N.H.; Dung, H.T.; Son, N.D.; Van Ba, N.; et al. Rare and novel variants of PRKN and PINK1 genes in Vietnamese patients with early-onset Parkinson’s disease. Mol. Genet. Genom. Med. 2020, 8, e1463. [Google Scholar] [CrossRef]







| Affected Domain | aa Change | GnomAD AF [%] | PPMI AF [%] | Familial PD AF [%] | CADD Score | |
|---|---|---|---|---|---|---|
| Common | R0/UPD | S167N | 6.849 | 2.691 | 2.747 | 14.71 |
| REP | V380L | 16.430 | 16.760 | 16.044 | 2.42 | |
| REP | D394N | 2.540 | 3.868 | 5.385 | 22.9 | |
| Rare | UBL | S65N | 0.001 | 0.112 | 0.000 | 24.40 |
| Linker | A82E | 0.353 | 0.336 | 0.440 | 2.20 | |
| Linker | T83A | 0.009 | 0.000 | 0.110 | 0.23 | |
| R1 | R275W | 0.194 | 0.336 | 0.440 | 23.90 | |
| R1 | R275Q | 0.002 | 0.000 | 0.000 | 26.80 | |
| IBR | P343L | 0.008 | 0.056 | 0.000 | 26.90 | |
| R2 | P437L | 0.156 | 0.280 | 0.330 | 25.00 |
| Affected Domain | aa Change | GnomAD AF [%] | PPMI AF [%] | Familial PD AF [%] | CADD Score | |
|---|---|---|---|---|---|---|
| Common | NT | Q115L | 3.363 | 4.036 | 7.033 | 21.00 |
| Kinase C-lobe | A340T | 8.821 | 5.213 | 4.396 | 5.12 | |
| CTD | N521T | 29.240 | 26.682 | 25.055 | 17.3 | |
| Rare | Kinase N-lobe | R207Q | 0.016 | 0.000 | 0.000 | 0.07 |
| Kinase N-lobe | M318L | 0.090 | 0.056 | 0.110 | 24.50 | |
| Kinase C-lobe | A339T | 0.057 | 0.168 | 0.659 | 23.70 | |
| Kinase C-lobe | V418M | 0.001 | 0.056 | 0.000 | 31.00 | |
| Kinase C-lobe | R501Q | 0.323 | 0.056 | 0.000 | 34.00 | |
| CTD | D525N | 0.007 | 0.056 | 0.000 | 23.70 | |
| CTD | C575R | 0.000 | 0.000 | 0.000 | 15.85 |
Publisher’s Note: MDPI stays neutral with regard to jurisdictional claims in published maps and institutional affiliations. |
© 2022 by the authors. Licensee MDPI, Basel, Switzerland. This article is an open access article distributed under the terms and conditions of the Creative Commons Attribution (CC BY) license (https://creativecommons.org/licenses/by/4.0/).
Share and Cite
Broadway, B.J.; Boneski, P.K.; Bredenberg, J.M.; Kolicheski, A.; Hou, X.; Soto-Beasley, A.I.; Ross, O.A.; Springer, W.; Fiesel, F.C. Systematic Functional Analysis of PINK1 and PRKN Coding Variants. Cells 2022, 11, 2426. https://doi.org/10.3390/cells11152426
Broadway BJ, Boneski PK, Bredenberg JM, Kolicheski A, Hou X, Soto-Beasley AI, Ross OA, Springer W, Fiesel FC. Systematic Functional Analysis of PINK1 and PRKN Coding Variants. Cells. 2022; 11(15):2426. https://doi.org/10.3390/cells11152426
Chicago/Turabian StyleBroadway, Benjamin J., Paige K. Boneski, Jenny M. Bredenberg, Ana Kolicheski, Xu Hou, Alexandra I. Soto-Beasley, Owen A. Ross, Wolfdieter Springer, and Fabienne C. Fiesel. 2022. "Systematic Functional Analysis of PINK1 and PRKN Coding Variants" Cells 11, no. 15: 2426. https://doi.org/10.3390/cells11152426
APA StyleBroadway, B. J., Boneski, P. K., Bredenberg, J. M., Kolicheski, A., Hou, X., Soto-Beasley, A. I., Ross, O. A., Springer, W., & Fiesel, F. C. (2022). Systematic Functional Analysis of PINK1 and PRKN Coding Variants. Cells, 11(15), 2426. https://doi.org/10.3390/cells11152426

