TP53INP2 Contributes to TGF-β2-Induced Autophagy during the Epithelial–Mesenchymal Transition in Posterior Capsular Opacification Development
Abstract
:1. Introduction
2. Materials and Methods
2.1. RNA Sequencing
2.2. Cell Culture, Treatment, and Transfections
2.3. Western Blotting
2.4. RNA Isolation, qRT–PCR Analysis
2.5. Immunofluorescence
2.6. Transmission Electron Microscopy
2.7. Wound Healing Assays
2.8. Subcellular Fractionation
2.9. Statistical Analysis
3. Results
3.1. Transcriptome Analysis Identified the TGF-β2 Involved in Autophagy and EMT Processes in HLE Cells
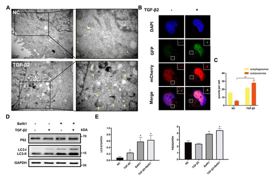
3.2. TGF-β2 Promotes Autophagy Flux in HLE Cells
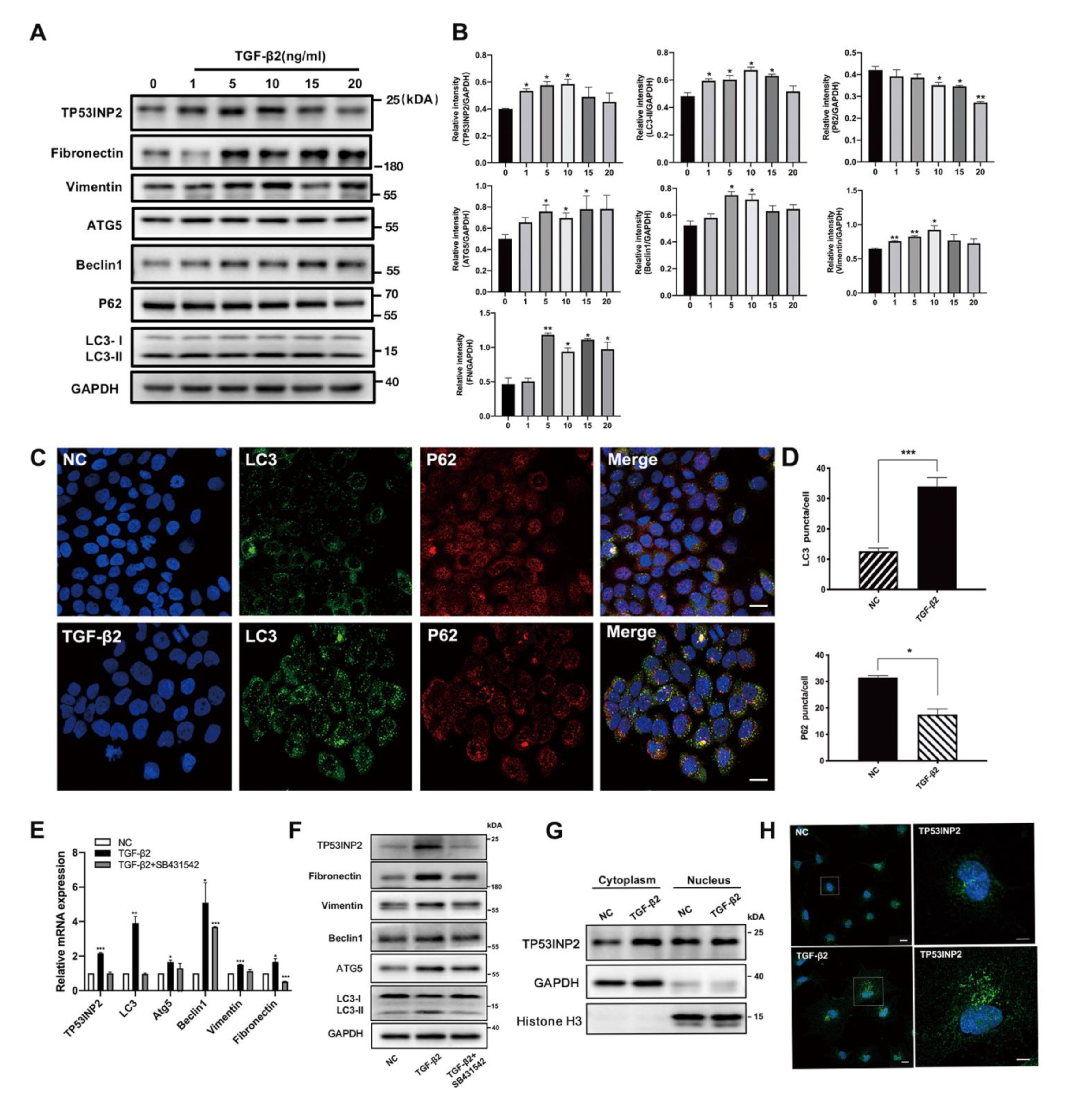
3.3. TGF-β2 Simultaneously Induced Autophagy and Directly Regulated TP53INP2 Expression and Subcellular Localization in HLE Cells
3.4. Autophagy Had a Positive Regulatory Effect on the EMT Process in HLE Cells
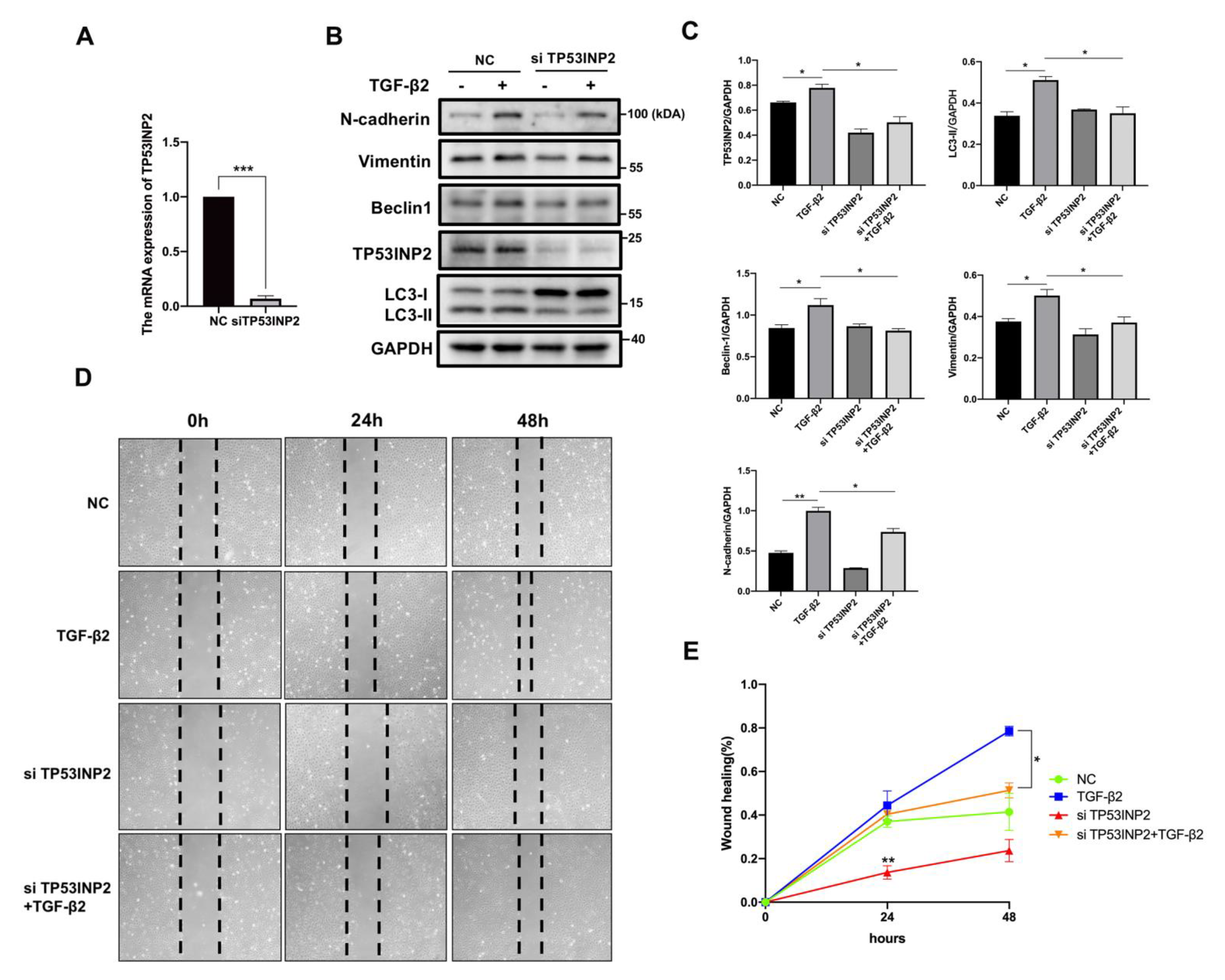
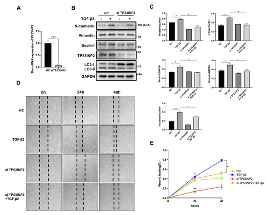
3.5. TP53INP2 Is Essential for TGF-β2-Mediated Autophagy and the EMT Process
4. Discussion
5. Conclusions
Author Contributions
Funding
Institutional Review Board Statement
Informed Consent Statement
Data Availability Statement
Conflicts of Interest
References
- Konopinska, J.; Mlynarczyk, M.; Dmuchowska, D.A.; Obuchowska, I. Posterior Capsule Opacification: A Review of Experimental Studies. J. Clin. Med. 2021, 10, 2847. [Google Scholar] [CrossRef] [PubMed]
- Nibourg, L.M.; Gelens, E.; Kuijer, R.; Hooymans, J.M.; van Kooten, T.G.; Koopmans, S.A. Prevention of posterior capsular opacification. Exp. Eye Res. 2015, 136, 100–115. [Google Scholar] [CrossRef] [PubMed]
- Jing, R.; Hu, C.; Qi, T.; Yue, J.; Wang, G.; Zhang, M.; Wen, C.; Pei, C.; Ma, B. FILIP1L-mediated cell apoptosis, epithelial-mesenchymal transition and extracellular matrix synthesis aggravate posterior capsular opacification. Life Sci. 2021, 286, 120061. [Google Scholar] [CrossRef] [PubMed]
- Ma, B.; Jing, R.; Liu, J.; Qi, T.; Pei, C. Gremlin is a potential target for posterior capsular opacification. Cell Cycle 2019, 18, 1714–1726. [Google Scholar] [CrossRef]
- Kubo, E.; Shibata, T.; Singh, D.P.; Sasaki, H. Roles of TGF beta and FGF Signals in the Lens: Tropomyosin Regulation for Posterior Capsule Opacity. Int. J. Mol. Sci. 2018, 19, 3093. [Google Scholar] [CrossRef] [PubMed] [Green Version]
- Dong, N.; Xu, B.; Xu, J. EGF-Mediated Overexpression of Myc Attenuates miR-26b by Recruiting HDAC3 to Induce Epithelial–Mesenchymal Transition of Lens Epithelial Cells. Biomed. Res. Int. 2018, 2018, 7148023. [Google Scholar] [CrossRef] [Green Version]
- Li, P.; Ma, Y.; Yu, C.; Wu, S.; Wang, K.; Yi, H.; Liang, W. Autophagy and Aging: Roles in Skeletal Muscle, Eye, Brain and Hepatic Tissue. Front. Cell Dev. Biol. 2021, 9, 752962. [Google Scholar] [CrossRef]
- Shen, Q.; Shi, Y.; Liu, J.; Su, H.; Huang, J.; Zhang, Y.; Peng, C.; Zhou, T.; Sun, Q.; Wan, W.; et al. Acetylation of STX17 (syntaxin 17) controls autophagosome maturation. Autophagy 2021, 17, 1157–1169. [Google Scholar] [CrossRef]
- Yang, X.; Pan, X.; Zhao, X.; Luo, J.; Xu, M.; Bai, D.; Hu, Y.; Liu, X.; Yu, Q.; Gao, D. Autophagy and Age-Related Eye Diseases. Biomed. Res. Int. 2019, 2019, 5763658. [Google Scholar] [CrossRef]
- Ping, X.; Liang, J.; Shi, K.; Bao, J.; Wu, J.; Yu, X.; Tang, X.; Zou, J.; Shentu, X. Rapamycin relieves the cataract caused by ablation of Gja8b through stimulating autophagy in zebrafish. Autophagy 2021, 17, 3323–3337. [Google Scholar] [CrossRef]
- Zhou, J.; Yao, K.; Zhang, Y.; Chen, G.; Lai, K.; Yin, H.; Yu, Y. Thioredoxin Binding Protein-2 Regulates Autophagy of Human Lens Epithelial Cells under Oxidative Stress via Inhibition of Akt Phosphorylation. Oxid. Med. Cell Longev. 2016, 2016, 4856431. [Google Scholar] [CrossRef] [PubMed]
- Colella, B.; Faienza, F.; Di Bartolomeo, S. EMT Regulation by Autophagy: A New Perspective in Glioblastoma Biology. Cancers 2019, 11, 312. [Google Scholar] [CrossRef] [PubMed] [Green Version]
- Zhou, J.; Wu, J.; Zheng, S.; Chen, X.; Zhou, D.; Shentu, X. Integrated Transcriptomic and Proteomic Analysis Reveals Up-Regulation of Apoptosis and Small Heat Shock Proteins in Lens of Rats Under Low Temperature. Front. Physiol. 2021, 12, 683056. [Google Scholar] [CrossRef] [PubMed]
- Cui, Y.; Yu, X.; Zhang, X.; Tang, Y.; Tang, X.; Yang, H.; Ping, X.; Wu, J.; Yin, Q.; Zhou, J.; et al. Association of IGF1R polymorphisms (rs1546713) with susceptibility to age-related cataract in a Han Chinese population. Int. J. Ophthalmol. 2020, 13, 374–381. [Google Scholar] [CrossRef] [PubMed]
- Levine, B.; Kroemer, G. Biological Functions of Autophagy Genes: A Disease Perspective. Cell 2019, 176, 11–42. [Google Scholar] [CrossRef] [Green Version]
- Morishita, H.; Mizushima, N. Autophagy in the lens. Exp. Eye Res. 2016, 144, 22–28. [Google Scholar] [CrossRef] [PubMed]
- Morishita, H.; Eguchi, S.; Kimura, H.; Sasaki, J.; Sakamaki, Y.; Robinson, M.L.; Sasaki, T.; Mizushima, N. Deletion of autophagy-related 5 (Atg5) and Pik3c3 genes in the lens causes cataract independent of programmed organelle degradation. J. Biol. Chem. 2013, 288, 11436–11447. [Google Scholar] [CrossRef] [Green Version]
- Zhou, S.; Wang, X.; Ding, J.; Yang, H.; Xie, Y. Increased ATG5 Expression Predicts Poor Prognosis and Promotes EMT in Cervical Carcinoma. Front. Cell Dev. Biol. 2021, 9, 757184. [Google Scholar] [CrossRef]
- Galluzzi, L.; Bravo-San, P.J.M.; Levine, B.; Green, D.R.; Kroemer, G. Pharmacological modulation of autophagy: Therapeutic potential and persisting obstacles. Nat. Rev. Drug Discov. 2017, 6, 487–511. [Google Scholar] [CrossRef] [Green Version]
- Miao, Q.; Xu, Y.; Yin, H.; Zhang, H.; Ye, J. KRT8 phosphorylation regulates the epithelial–mesenchymal transition in retinal pigment epithelial cells through autophagy modulation. J. Cell Mol. Med. 2020, 24, 3217–3228. [Google Scholar] [CrossRef]
- Sancho, A.; Duran, J.; Garcia-Espana, A.; Mauvezin, C.; Alemu, E.A.; Lamark, T.; Macias, M.J.; DeSalle, R.; Royo, M.; Sala, D.; et al. DOR/Tp53inp2 and Tp53inp1 constitute a metazoan gene family encoding dual regulators of autophagy and transcription. PLoS ONE 2012, 7, e34034. [Google Scholar] [CrossRef]
- Ivanova, S.; Zorzano, A. TP53INP2 at the crossroad of apoptosis and autophagy in death receptor signaling. Mol. Cell Oncol. 2019, 6, e1632687. [Google Scholar] [CrossRef] [PubMed]
- Xu, Y.; Wan, W. The bifunctional role of TP53INP2 in transcription and autophagy. Autophagy 2020, 16, 1341–1343. [Google Scholar] [CrossRef]
- Xu, Y.; Wan, W.; Shou, X.; Huang, R.; You, Z.; Shou, Y.; Wang, L.; Zhou, T.; Liu, W. TP53INP2/DOR, a mediator of cell autophagy, promotes rDNA transcription via facilitating the assembly of the POLR1/RNA polymerase I preinitiation complex at rDNA promoters. Autophagy 2016, 12, 1118–1128. [Google Scholar] [CrossRef] [PubMed] [Green Version]
- Huang, R.; Xu, Y.; Wan, W.; Shou, X.; Qian, J.; You, Z.; Liu, B.; Chang, C.; Zhou, T.; Lippincott-Schwartz, J.; et al. Deacetylation of nuclear LC3 drives autophagy initiation under starvation. Mol. Cell 2015, 57, 456–466. [Google Scholar] [CrossRef] [PubMed] [Green Version]
- Sala, D.; Zorzano, A. Is TP53INP2 a critical regulator of muscle mass? Curr. Opin. Clin. Nutr. Metab. Care 2015, 18, 234–239. [Google Scholar] [CrossRef] [PubMed]
- Mauvezin, C.; Orpinell, M.; Francis, V.A.; Mansilla, F.; Duran, J.; Ribas, V.; Palacin, M.; Boya, P.; Teleman, A.A.; Zorzano, A. The nuclear cofactor DOR regulates autophagy in mammalian and Drosophila cells. EMBO Rep. 2010, 11, 37–44. [Google Scholar] [CrossRef] [Green Version]
- Ivanova, S.; Polajnar, M.; Narbona-Perez, A.J.; Hernandez-Alvarez, M.I.; Frager, P.; Slobodnyuk, K.; Plana, N.; Nebreda, A.R.; Palacin, M.; Gomis, R.R.; et al. Regulation of death receptor signaling by the autophagy protein TP53INP2. EMBO J. 2019, 38, e99300. [Google Scholar] [CrossRef] [PubMed]
- Nowak, J.; Archange, C.; Tardivel-Lacombe, J.; Pontarotti, P.; Pébusque, M.-J.; Vaccaro, M.I.; Velasco, G.; Dagorn, J.-C.; Iovanna, J.L. The TP53INP2 Protein Is Required for Autophagy in Mammalian Cells. Mol. Biol. Cell 2009, 20, 745–1118. [Google Scholar] [CrossRef] [Green Version]
- You, Z.; Xu, Y.; Wan, W.; Zhou, L.; Li, J.; Zhou, T.; Shi, Y.; Liu, W. TP53INP2 contributes to autophagosome formation by promoting LC3-ATG7 interaction. Autophagy 2019, 15, 1309–1321. [Google Scholar] [CrossRef]





| Gene Name | p-Value | Fold Change | EMT Process |
|---|---|---|---|
| RAB33A | 0.02119 | 18.55 | ND |
| WIPI1 | 0.00437 | 6.38 | ND |
| MAP1LC3A | 0.03464 | 5.24 | ND |
| TP53INP2 | 0.00029 | 4.99 | YES |
| TP53INP1 | 0.00205 | 4.79 | YES |
| MTCL1 | 0.03377 | 4.65 | ND |
| LIX1L | 0.01213 | 4.40 | ND |
| SRPX | 0.02712 | 3.88 | ND |
| SLC22A3 | 0.01375 | 3.54 | YES |
| SMURF1 | 0.01375 | 3.08 | YES |
| SESN2 | 0.01159 | 2.97 | YES |
| GABARAPL1 | 0.01714 | 2.83 | YES |
| ABL2 | 0.01754 | 2.76 | YES |
| ULK1 | 0.01858 | 2.73 | ND |
| TAB3 | 0.02837 | 2.71 | ND |
| BNIP3L | 0.02710 | 2.59 | ND |
| QSOX1 | 0.03168 | 2.54 | YES |
Publisher’s Note: MDPI stays neutral with regard to jurisdictional claims in published maps and institutional affiliations. |
© 2022 by the authors. Licensee MDPI, Basel, Switzerland. This article is an open access article distributed under the terms and conditions of the Creative Commons Attribution (CC BY) license (https://creativecommons.org/licenses/by/4.0/).
Share and Cite
Cui, Y.; Yang, H.; Shi, S.; Ping, X.; Zheng, S.; Tang, X.; Yu, X.; Shentu, X. TP53INP2 Contributes to TGF-β2-Induced Autophagy during the Epithelial–Mesenchymal Transition in Posterior Capsular Opacification Development. Cells 2022, 11, 2385. https://doi.org/10.3390/cells11152385
Cui Y, Yang H, Shi S, Ping X, Zheng S, Tang X, Yu X, Shentu X. TP53INP2 Contributes to TGF-β2-Induced Autophagy during the Epithelial–Mesenchymal Transition in Posterior Capsular Opacification Development. Cells. 2022; 11(15):2385. https://doi.org/10.3390/cells11152385
Chicago/Turabian StyleCui, Yilei, Hao Yang, Silu Shi, Xiyuan Ping, Sifan Zheng, Xiajing Tang, Xiaoning Yu, and Xingchao Shentu. 2022. "TP53INP2 Contributes to TGF-β2-Induced Autophagy during the Epithelial–Mesenchymal Transition in Posterior Capsular Opacification Development" Cells 11, no. 15: 2385. https://doi.org/10.3390/cells11152385
APA StyleCui, Y., Yang, H., Shi, S., Ping, X., Zheng, S., Tang, X., Yu, X., & Shentu, X. (2022). TP53INP2 Contributes to TGF-β2-Induced Autophagy during the Epithelial–Mesenchymal Transition in Posterior Capsular Opacification Development. Cells, 11(15), 2385. https://doi.org/10.3390/cells11152385
