Pseudomonas aeruginosa Alters Critical Lung Epithelial Cell Functions through Activation of ADAM17
Abstract
1. Introduction
2. Materials and Methods
2.1. Antibodies, Chemokines and Inhibitors
2.2. Bacteria Preparation
2.3. Cell Culture
2.4. Western Blot (WB)
2.5. Lentiviral Transduction
2.6. Catalytic Activity Assay
2.7. Exosome Preparation
2.8. Transepithelial Permeability Assay
2.9. Transepithelial Migration
2.10. Wound Closure Assay (Scratch Assay)
2.11. Adhesion Assay
2.12. Survival Assay
2.13. Statistical Analysis
3. Results
3.1. Regulation of ADAM17 upon Infection of Lung Epithelial Cells Occurs in a Pathogen-Dependent Manner
3.2. ADAM17 Activation and Shedding Activity Are Stimulated by P. aeruginosa and ExoA in a Cell-Associated Manner
3.3. Epithelial ADAM17 Mediates P. aeruginosa Induced Protein Permeability
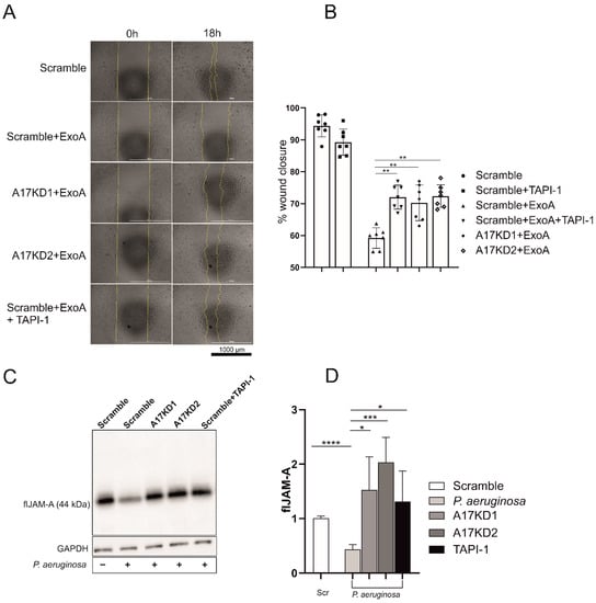
3.4. ADAM17 Inhibition Improves Epithelial Wound Healing by Reduced Shedding of Junctional Molecules
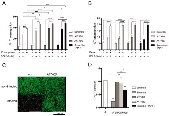
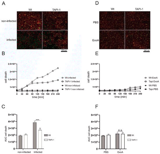
3.5. ADAM17 Enhances Transepithelial Migration through Enhanced Adhesion and Improvement of Cell Survival
4. Discussion
Supplementary Materials
Author Contributions
Funding
Institutional Review Board Statement
Informed Consent Statement
Data Availability Statement
Acknowledgments
Conflicts of Interest
References
- Bauer, T.T.; Ewig, S.; Rodloff, A.C.; Müller, R.I. Acute respiratory distress syndrome and pneumonia: a comprehensive review of clinical data . Clin. Infect. Dis. 2006, 43, 748–756. [Google Scholar]
- Peleg, A.Y.; Hooper, D.C. Hospital-Acquired Infections Due to Gram-Negative Bacteria. N. Engl. J. Med. 2010, 362, 1804–1813. [Google Scholar] [CrossRef] [PubMed]
- Brown, J.S. Community-acquired pneumonia. Clin. Med. (Lond.) 2012, 12, 538–543. [Google Scholar] [CrossRef]
- Gellatly, S.L.; Hancock, R.E. Pseudomonas aeruginosa: New insights into pathogenesis and host defenses. Pathog. Dis. 2013, 67, 159–173. [Google Scholar] [CrossRef] [PubMed]
- Whitsett, J.A.; Weaver, T.E. Hydrophobic Surfactant Proteins in Lung Function and Disease. N. Engl. J. Med. 2002, 347, 2141–2148. [Google Scholar] [CrossRef]
- Holt, P.G.; Strickland, D.; Wikström, M.E.; Jahnsen, F.L. Regulation of immunological homeostasis in the respiratory tract. Nat. Rev. Immunol. 2008, 8, 142–152. [Google Scholar] [CrossRef]
- Parker, D.; Prince, A. Innate Immunity in the Respiratory Epithelium. Am. J. Respir. Cell Mol. Biol. 2011, 45, 189–201. [Google Scholar] [CrossRef]
- Lau, G.W.; Hassett, D.J.; Britigan, B.E. Modulation of lung epithelial functions by Pseudomonas aeruginosa. Trends Microbiol. 2005, 13, 389–397. [Google Scholar] [CrossRef]
- Filloux, A. Protein Secretion Systems in Pseudomonas aeruginosa: An Essay on Diversity, Evolution, and Function. Front. Microbiol. 2011, 2, 155. [Google Scholar] [CrossRef]
- Wagener, B.M.; Hu, R.; Wu, S.; Pittet, J.-F.; Ding, Q.; Che, P. The Role of Pseudomonas aeruginosa Virulence Factors in Cytoskeletal Dysregulation and Lung Barrier Dysfunction. Toxins 2021, 13, 776. [Google Scholar] [CrossRef]
- Miyazaki, S.; Matsumoto, T.; Tateda, K.; Ohno, A.; Yamaguchi, K. Role of exotoxin A in inducing severe Pseudomonas aeruginosa infections in mice. J. Med. Microbiol. 1995, 43, 169–175. [Google Scholar] [CrossRef]
- Aljohmani, A.; Opitz, B.; Bischoff, M.; Yildiz, D. Pseudomonas aeruginosa Triggered Exosomal Release of ADAM10 Mediates Proteolytic Cleavage in Trans. Int. J. Mol. Sci. 2022, 23, 1259. [Google Scholar] [CrossRef] [PubMed]
- Azghani, A.O. Pseudomonas aeruginosa and epithelial permeability: Role of virulence factors elastase and exotoxin A. Am. J. Respir. Cell Mol. Biol. 1996, 15, 132–140. [Google Scholar] [CrossRef]
- Dreymueller, D.; Pruessmeyer, J.; Groth, E.; Ludwig, A. The role of ADAM-mediated shedding in vascular biology. Eur. J. Cell Biol. 2012, 91, 472–485. [Google Scholar] [CrossRef] [PubMed]
- Aljohmani, A.; Yildiz, D. A Disintegrin and Metalloproteinase—Control Elements in Infectious Diseases. Front. Cardiovasc. Med. 2020, 7, 608281. [Google Scholar] [CrossRef] [PubMed]
- Eriksson, B.M.; Sjölin, J.; Claesson, K.; Wirgart, B.Z.; Grillner, L.; Tötterman, T.H. Circulating soluble vascular cell adhesion molecule-1 and intercellular adhesion molecule-1 in immunocompetent and renal transplant patients: Correlation with cytomegalovirus disease and renal function. Scand. J. Infect. Dis. 2001, 33, 350–354. [Google Scholar] [PubMed]
- Dreymueller, D.; Martin, C.; Kogel, T.; Pruessmeyer, J.; Hess, F.M.; Horiuchi, K.; Uhlig, S.; Ludwig, A. Lung endothelial ADAM17 regulates the acute inflammatory response to lipopolysaccharide. EMBO Mol. Med. 2012, 4, 412–423. [Google Scholar] [CrossRef]
- Seifert, A.; Wozniak, J.; Dusterhoft, S.; Kasparek, P.; Sedlacek, R.; Dreschers, S.; Orlikowsky, T.W.; Yildiz, D.; Ludwig, A. The iRhom2/ADAM17 Axis Attenuates Bacterial Uptake by Phagocytes in a Cell Autonomous Manner. Int. J. Mol. Sci. 2020, 21, 5978. [Google Scholar] [CrossRef]
- Rabiei, P.; Mohabatkar, H.; Behbahani, M. Studying the effects of several heat-inactivated bacteria on colon and breast cancer cells. Mol. Biol. Res. Commun. 2019, 8, 91–98. [Google Scholar] [CrossRef]
- Armstrong, L.; Godinho, S.I.H.; Uppington, K.M.; Whittington, H.A.; Millar, A.B. Contribution of TNF-α Converting Enzyme and Proteinase-3 to TNF-α Processing in Human Alveolar Macrophages. Am. J. Respir. Cell Mol. Biol. 2006, 34, 219–225. [Google Scholar] [CrossRef]
- Sahin, U.; Weskamp, G.; Kelly, K.; Zhou, H.-M.; Higashiyama, S.; Peschon, J.; Hartmann, D.; Saftig, P.; Blobel, C.P. Distinct roles for ADAM10 and ADAM17 in ectodomain shedding of six EGFR ligands. J. Cell Biol. 2004, 164, 769–779. [Google Scholar] [CrossRef] [PubMed]
- Andrzejewski, M.G.; Koelsch, A.; Kogel, T.; Dreymueller, D.; Schwarz, N.; Ludwig, A. Distinct role of the intracellular C-terminus for subcellular expression, shedding and function of the murine transmembrane chemokine CX3CL1. Biochem. Biophys. Res. Commun. 2010, 395, 178–184. [Google Scholar] [CrossRef]
- Michalska, M.; Wolf, P. Pseudomonas Exotoxin A: Optimized by evolution for effective killing. Front. Microbiol. 2015, 6, 963. [Google Scholar] [CrossRef] [PubMed]
- Inoue, A.; Ishiguro, J.; Kitamura, H.; Arima, N.; Okutani, M.; Shuto, A.; Higashiyama, S.; Ohwada, T.; Arai, T.; Makide, K.; et al. TGFalpha shedding assay: An accurate and versatile method for detecting GPCR activation. Nat. Methods 2012, 9, 1021–1029. [Google Scholar] [CrossRef] [PubMed]
- Tsukita, S.; Furuse, M.; Itoh, M. Multifunctional strands in tight junctions. Nat. Rev. Mol. Cell Biol. 2001, 2, 285–293. [Google Scholar] [CrossRef]
- Ebnet, K.; Suzuki, A.; Ohno, S.; Vestweber, D. Junctional adhesion molecules (JAMs): More molecules with dual functions? J. Cell Sci. 2004, 117, 19–29. [Google Scholar] [CrossRef] [PubMed]
- Nava, P.; Kamekura, R.; Nusrat, A. Cleavage of transmembrane junction proteins and their role in regulating epithelial homeostasis. Tissue Barriers 2013, 1, e24783. [Google Scholar] [CrossRef]
- Iglewski, B.H.; Liu, P.V.; Kabat, D. Mechanism of action of Pseudomonas aeruginosa exotoxin Aiadenosine diphosphate-ribosylation of mammalian elongation factor 2 in vitro and in vivo. Infect. Immun. 1977, 15, 138–144. [Google Scholar] [CrossRef]
- Bolik, J.; Krause, F.; Stevanovic, M.; Gandraß, M.; Thomsen, I.; Schacht, S.-S.; Rieser, E.; Müller, M.; Schumacher, N.; Fritsch, J.; et al. Inhibition of ADAM17 impairs endothelial cell necroptosis and blocks metastasis. J. Exp. Med. 2021, 219. [Google Scholar] [CrossRef]
- Palacios, Y.; Chavez-Galan, L. Immunosuppressant Therapies in COVID-19: Is the TNF Axis an Alternative? Pharmaceuticals 2022, 15, 616. [Google Scholar] [CrossRef]
- Wang, Y.; Wang, M.; Wang, Q.; Geng, Z.; Sun, M. Incidence and risk of infections associated with EGFR-TKIs in advanced non-small-cell lung cancer: A-systematic review and meta-analysis of randomized controlled trials. Oncotarget 2017, 8, 29406–29415. [Google Scholar] [CrossRef][Green Version]
- Harada, C.; Kawaguchi, T.; Ogata-Suetsugu, S.; Yamada, M.; Hamada, N.; Maeyama, T.; Souzaki, R.; Tajiri, T.; Taguchi, T.; Kuwano, K.; et al. EGFR Tyrosine Kinase Inhibition Worsens Acute Lung Injury in Mice with Repairing Airway Epithelium. Am. J. Respir. Crit. Care Med. 2011, 183, 743–751. [Google Scholar] [CrossRef] [PubMed]
- Wang, Y.; Zheng, J.; Han, Y.; Zhang, Y.; Su, L.; Hu, D.; Fu, X. JAM-A knockdown accelerates the proliferation and migration of human keratinocytes, and improves wound healing in rats via FAK/Erk signaling. Cell Death Dis. 2018, 9, 848. [Google Scholar] [CrossRef] [PubMed]
- Tholmann, S.; Seebach, J.; Otani, T.; Florin, L.; Schnittler, H.; Gerke, V. JAM-A interacts with alpha3beta1 integrin and tetraspanins CD151 and CD9 to regulate collective cell migration of polarized epithelial cells. Cell Mol. Life Sci. 2022, 79, 88. [Google Scholar] [CrossRef] [PubMed]
- Koenen, R.R.; Pruessmeyer, J.; Soehnlein, O.; Fraemohs, L.; Zernecke, A.; Schwarz, N.; Reiss, K.; Sarabi, A.; Lindbom, L.; Hackeng, T.M.; et al. Regulated release and functional modulation of junctional adhesion molecule A by disintegrin metalloproteinases. Blood 2009, 113, 4799–4809. [Google Scholar] [CrossRef]
- Garton, K.J.; Gough, P.J.; Philalay, J.; Wille, P.T.; Blobel, C.P.; Whitehead, R.H.; Dempsey, P.J.; Raines, E.W. Stimulated Shedding of Vascular Cell Adhesion Molecule 1 (VCAM-1) Is Mediated by Tumor Necrosis Factor-α-converting Enzyme (ADAM 17). J. Biol. Chem. 2003, 278, 37459–37464. [Google Scholar] [CrossRef]
- Tsakadze, N.L.; Sithu, S.D.; Sen, U.; English, W.R.; Murphy, G.; D’Souza, S.E. Tumor Necrosis Factor-α-converting Enzyme (TACE/ADAM-17) Mediates the Ectodomain Cleavage of Intercellular Adhesion Molecule-1 (ICAM-1). J. Biol. Chem. 2006, 281, 3157–3164. [Google Scholar] [CrossRef]
- Rosseau, S.; Selhorst, J.; Wiechmann, K.; Leissner, K.; Maus, U.; Mayer, K.; Grimminger, F.; Seeger, W.; Lohmeyer, J. Monocyte Migration Through the Alveolar Epithelial Barrier: Adhesion Molecule Mechanisms and Impact of Chemokines. J. Immunol. 2000, 164, 427–435. [Google Scholar] [CrossRef]
- Scharfenberg, F.; Helbig, A.; Sammel, M.; Benzel, J.; Schlomann, U.; Peters, F.; Wichert, R.; Bettendorff, M.; Schmidt-Arras, D.; Rose-John, S.; et al. Degradome of soluble ADAM10 and ADAM17 metalloproteases. Cell. Mol. Life Sci. 2020, 77, 331–350. [Google Scholar] [CrossRef]
- Groth, E.; Pruessmeyer, J.; Babendreyer, A.; Schumacher, J.; Pasqualon, T.; Dreymueller, D.; Higashiyama, S.; Lorenzen, I.; Grötzinger, J.; Cataldo, D.; et al. Stimulated release and functional activity of surface expressed metalloproteinase ADAM17 in exosomes. Biochim. Biophys. Acta 2016, 1863, 2795–2808. [Google Scholar] [CrossRef]
- Liu, Y.; Liu, Y.; Du, Z.; Zhang, L.; Chen, J.; Shen, Z. Skin microbiota analysis-inspired development of novel anti-infectives. Microbiome 2020, 8, 85. [Google Scholar] [CrossRef]
- Krueger, E.; Brown, A.C. Inhibition of bacterial toxin recognition of membrane components as an anti-virulence strategy. J. Biol. Eng. 2019, 13, 4. [Google Scholar] [CrossRef] [PubMed]
- Gómez, M.I.; Sokol, S.H.; Muir, A.B.; Soong, G.; Bastien, J.; Prince, A.S. Bacterial Induction of TNF-α Converting Enzyme Expression and IL-6 Receptor α Shedding Regulates Airway Inflammatory Signaling. J. Immunol. 2005, 175, 1930–1936. [Google Scholar] [CrossRef]
- Raoust, E.; Balloy, V.; Garcia-Verdugo, I.; Touqui, L.; Ramphal, R.; Chignard, M. Pseudomonas aeruginosa LPS or Flagellin Are Sufficient to Activate TLR-Dependent Signaling in Murine Alveolar Macrophages and Airway Epithelial Cells. PLoS ONE 2009, 4, e7259. [Google Scholar] [CrossRef] [PubMed]
- Finck-Barbançon, V.; Goranson, J.; Zhu, L.; Sawa, T.; Wiener-Kronish, J.P.; Fleiszig, S.M.J.; Wu, C.; Mende-Mueller, L.; Frank, D.W. ExoU expression by Pseudomonas aeruginosa correlates with acute cytotoxicity and epithelial injury. Mol. Microbiol. 1997, 25, 547–557. [Google Scholar] [CrossRef]
- Takeuchi, O.; Hoshino, K.; Kawai, T.; Sanjo, H.; Takada, H.; Ogawa, T.; Takeda, K.; Akira, S. Differential Roles of TLR2 and TLR4 in Recognition of Gram-Negative and Gram-Positive Bacterial Cell Wall Components. Immunity 1999, 11, 443–451. [Google Scholar] [CrossRef]
- Inoshima, I.; Inoshima, N.; A Wilke, G.; E Powers, M.; Frank, K.M.; Wang, Y.; Wardenburg, J.B. A Staphylococcus aureus pore-forming toxin subverts the activity of ADAM10 to cause lethal infection in mice. Nat. Med. 2011, 17, 1310–1314. [Google Scholar] [CrossRef] [PubMed]
- Le Gall, S.M.; Bobe, P.; Reiss, K.; Horiuchi, K.; Niu, X.D.; Lundell, D. ADAMs 10 and 17 represent differentially regulated components of a general shedding machinery for membrane proteins such as transforming growth factor alpha, L-selectin, and tumor necrosis factor alpha. Mol. Biol. Cell. 2009, 20, 1785–1794. [Google Scholar] [CrossRef]
- Barbieri, J. Pseudomonas aeruginosa exoenzyme S, a bifunctional type-III secreted cytotoxin. Int. J. Med. Microbiol. 2000, 290, 381–387. [Google Scholar] [CrossRef]
- Krall, R.; Schmidt, G.; Aktories, K.; Barbieri, J.T. Pseudomonas aeruginosa ExoT Is a Rho GTPase-Activating Protein. Infect. Immun. 2000, 68, 6066–6068. [Google Scholar] [CrossRef]
- Wang, Y.; Herrera, A.H.; Li, Y.; Belani, K.K.; Walcheck, B. Regulation of Mature ADAM17 by Redox Agents for L-Selectin Shedding. J. Immunol. 2009, 182, 2449–2457. [Google Scholar] [CrossRef] [PubMed]
- Willems, S.H.; Tape, C.J.; Stanley, P.L.; Taylor, N.A.; Mills, I.G.; Neal, D.E.; McCafferty, J.; Murphy, G. Thiol isomerases negatively regulate the cellular shedding activity of ADAM17. Biochem. J. 2010, 428, 439–450. [Google Scholar] [CrossRef] [PubMed]
- Long, C.; Hosseinkhani, M.R.; Wang, Y.; Sriramarao, P.; Walcheck, B. ADAM17 activation in circulating neutrophils following bacterial challenge impairs their recruitment. J. Leukoc. Biol. 2012, 92, 667–672. [Google Scholar] [CrossRef]
- Dreymueller, D.; Martin, C.; Schumacher, J.; Groth, E.; Boehm, J.K.; Reiss, L.K.; Uhlig, S.; Ludwig, A. Smooth Muscle Cells Relay Acute Pulmonary Inflammation via Distinct ADAM17/ErbB Axes. J. Immunol. 2013, 192, 722–731. [Google Scholar] [CrossRef] [PubMed]







| Reagent | Source | WC |
|---|---|---|
| rabbit polyclonal anti-human ADAM17 (C-terminus) | Invitrogen (Frankfurt, Germany) | 0.1 µg/mL |
| rabbit polyclonal anti-human GAPDH | Santa Cruz Biotech (Dallas, TX, USA) | 0.4 µg/mL |
| mouse monoclonal anti-human JAM-A (N-terminus) | BD Biosciences (Heidelberg, Germany) | 0.25 µg/mL |
| mouse monoclonal anti-human CD9 (MM2/57) | Invitrogen (Frankfurt, Germany) | 1 µg/mL |
| mouse monoclonal anti-Flotillin-1 | BD Biosciences (Heidelberg, Germany) | 0.25 µg/mL |
| Peroxidase-conjugated anti-mouse IgG | GE Healthcare (Chicago, IL, USA) | 1:20,000 |
| Peroxidase-conjugated anti-rabbit IgG | GE Healthcare (Chicago, IL, USA) | 1:40,000 |
| Human CCL2 | Peprotech (Rocky Hill, NJ, USA) | 3 nM |
| TAPI-1 | Merck Millipore (Darmstadt, Germany) | 10 µM |
| TRITC-Dextran | Sigma-Aldrich (Taufkirchen, Germany) | 1 mg/mL |
| FITC-Albumin | Sigma-Aldrich (Taufkirchen, Germany) | 0.25 mg/mL |
| Exotoxin A | Sigma-Aldrich (Taufkirchen, Germany) | 100 ng/mL |
Publisher’s Note: MDPI stays neutral with regard to jurisdictional claims in published maps and institutional affiliations. |
© 2022 by the authors. Licensee MDPI, Basel, Switzerland. This article is an open access article distributed under the terms and conditions of the Creative Commons Attribution (CC BY) license (https://creativecommons.org/licenses/by/4.0/).
Share and Cite
Aljohmani, A.; Andres, N.N.; Yildiz, D. Pseudomonas aeruginosa Alters Critical Lung Epithelial Cell Functions through Activation of ADAM17. Cells 2022, 11, 2303. https://doi.org/10.3390/cells11152303
Aljohmani A, Andres NN, Yildiz D. Pseudomonas aeruginosa Alters Critical Lung Epithelial Cell Functions through Activation of ADAM17. Cells. 2022; 11(15):2303. https://doi.org/10.3390/cells11152303
Chicago/Turabian StyleAljohmani, Ahmad, Noah Niklas Andres, and Daniela Yildiz. 2022. "Pseudomonas aeruginosa Alters Critical Lung Epithelial Cell Functions through Activation of ADAM17" Cells 11, no. 15: 2303. https://doi.org/10.3390/cells11152303
APA StyleAljohmani, A., Andres, N. N., & Yildiz, D. (2022). Pseudomonas aeruginosa Alters Critical Lung Epithelial Cell Functions through Activation of ADAM17. Cells, 11(15), 2303. https://doi.org/10.3390/cells11152303

