Magnesium Supplementation Attenuates Ultraviolet-B-Induced Damage Mediated through Elevation of Polyamine Production in Human HaCaT Keratinocytes
Abstract
1. Introduction
2. Materials and Methods
2.1. Cell Culture
2.2. DNA Microarray Analysis
2.3. Extraction of Total RNA and Quantitative Real-Time PCR
2.4. SDS-Polyacrylamide Gel Electrophoresis and Western Blotting
2.5. Measurement of Polyamine Contents
2.6. Transfection of Reporter Vector
2.7. Immunocytochemistry
2.8. Generations of ROS and Lipid Peroxides
2.9. Statistics
3. Results
3.1. Effect of Extracellular MgCl2 Concentration on Gene Expression in HaCaT Cells
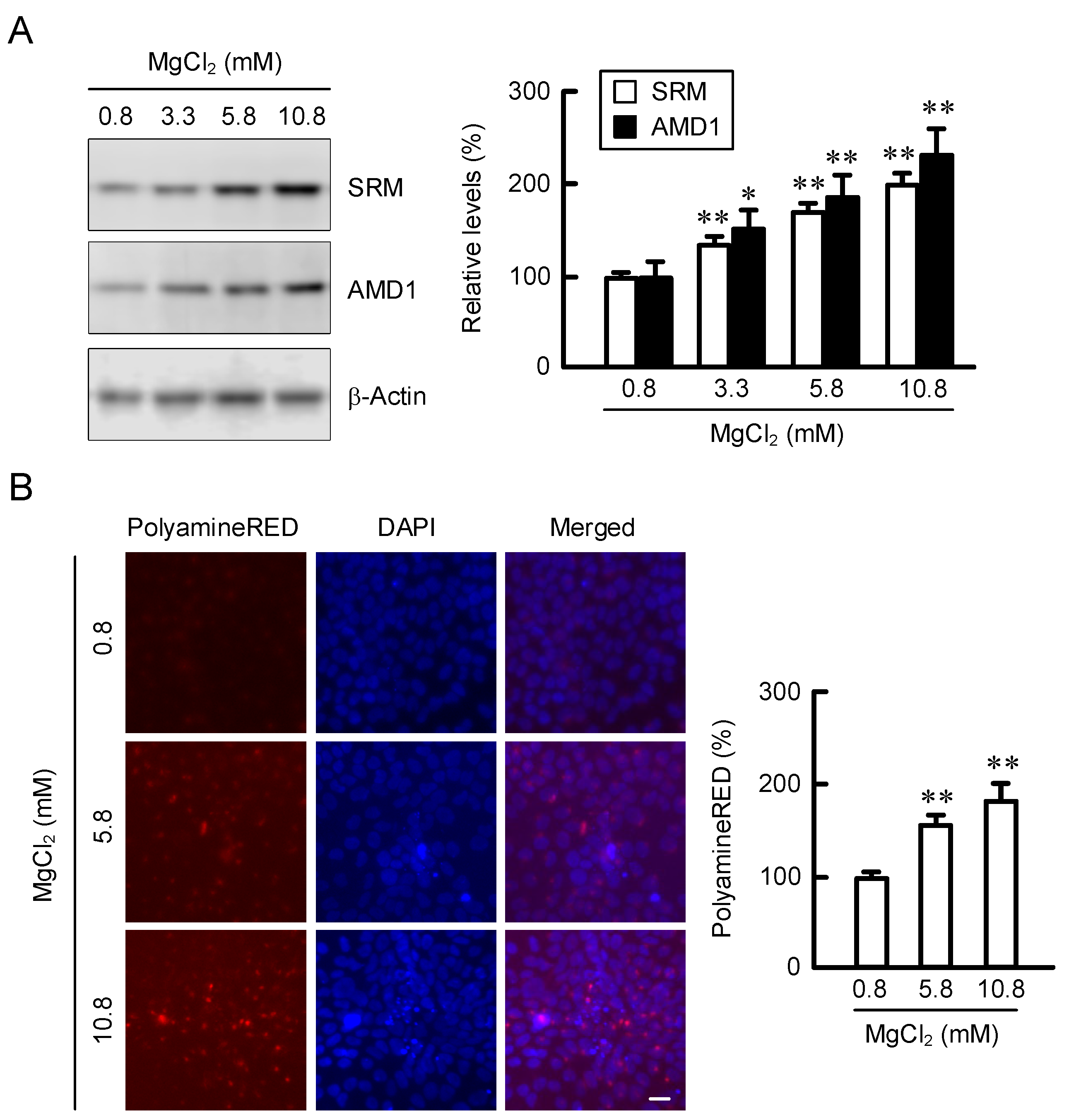
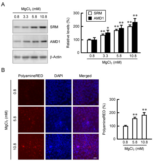
3.2. Effect of MgCl2 Supplementation on Polyamine Synthesis
3.3. Effects of Intracellular Signaling Pathway Inhibitors on SRM and AMD1 Expressions
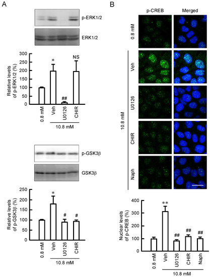
3.4. Effect of MgCl2 Supplementation on Intracellular Signaling Pathways
3.5. Effect of MgCl2 Supplementation on Reporter Activities of SRM and AMD1
3.6. Protection for UVB- and H2O2-Induced Cell Damages by MgCl2 Supplementation
3.7. Inhibition of UVB-Induced Production of ROS and Lipid Peroxide by MgCl2 Supplementation
4. Discussion
Supplementary Materials
Author Contributions
Funding
Institutional Review Board Statement
Informed Consent Statement
Data Availability Statement
Conflicts of Interest
References
- Dabrowska, A.K.; Spano, F.; Derler, S.; Adlhart, C.; Spencer, N.D.; Rossi, R.M. The relationship between skin function, barrier properties, and body-dependent factors. Skin Res. Technol. 2018, 24, 165–174. [Google Scholar] [CrossRef]
- Wolfle, U.; Seelinger, G.; Bauer, G.; Meinke, M.C.; Lademann, J.; Schempp, C.M. Reactive molecule species and antioxidative mechanisms in normal skin and skin aging. Skin Pharmacol. Physiol. 2014, 27, 316–332. [Google Scholar] [CrossRef] [PubMed]
- Pilchova, I.; Klacanova, K.; Tatarkova, Z.; Kaplan, P.; Racay, P. The Involvement of Mg2+ in Regulation of Cellular and Mitochondrial Functions. Oxid. Med. Cell. Longev. 2017, 2017, 6797460. [Google Scholar] [CrossRef] [PubMed]
- Adhikari, U.; An, X.; Rijal, N.; Hopkins, T.; Khanal, S.; Chavez, T.; Tatu, R.; Sankar, J.; Little, K.J.; Hom, D.B.; et al. Embedding magnesium metallic particles in polycaprolactone nanofiber mesh improves applicability for biomedical applications. Acta Biomater. 2019, 98, 215–234. [Google Scholar] [CrossRef] [PubMed]
- Xia, J.; Chen, H.; Yan, J.; Wu, H.; Wang, H.; Guo, J.; Zhang, X.; Zhang, S.; Zhao, C.; Chen, Y. High-Purity Magnesium Staples Suppress Inflammatory Response in Rectal Anastomoses. ACS Appl. Mater. Interfaces 2017, 9, 9506–9515. [Google Scholar] [CrossRef]
- Proksch, E.; Nissen, H.P.; Bremgartner, M.; Urquhart, C. Bathing in a magnesium-rich Dead Sea salt solution improves skin barrier function, enhances skin hydration, and reduces inflammation in atopic dry skin. Int. J. Dermatol. 2005, 44, 151–157. [Google Scholar] [CrossRef]
- El Baze, P.; Milano, G.; Verrando, P.; Renee, N.; Ortonne, J.P. Polyamine levels in normal human skin. A comparative study of pure epidermis, pure dermis, and suction blister fluid. Arch. Dermatol. Res. 1983, 275, 218–221. [Google Scholar] [CrossRef]
- Pegg, A.E. Functions of Polyamines in Mammals. J. Biol. Chem. 2016, 291, 14904–14912. [Google Scholar] [CrossRef]
- Theiss, C.; Bohley, P.; Voigt, J. Regulation by polyamines of ornithine decarboxylase activity and cell division in the unicellular green alga Chlamydomonas reinhardtii. Plant Physiol. 2002, 128, 1470–1479. [Google Scholar] [CrossRef]
- Pendeville, H.; Carpino, N.; Marine, J.C.; Takahashi, Y.; Muller, M.; Martial, J.A.; Cleveland, J.L. The ornithine decarboxylase gene is essential for cell survival during early murine development. Mol. Cell. Biol. 2001, 21, 6549–6558. [Google Scholar] [CrossRef]
- Nishimura, K.; Nakatsu, F.; Kashiwagi, K.; Ohno, H.; Saito, T.; Igarashi, K. Essential role of S-adenosylmethionine decarboxylase in mouse embryonic development. Genes Cells 2002, 7, 41–47. [Google Scholar] [CrossRef] [PubMed]
- Nishimura, K.; Shiina, R.; Kashiwagi, K.; Igarashi, K. Decrease in polyamines with aging and their ingestion from food and drink. J. Biochem. 2006, 139, 81–90. [Google Scholar] [CrossRef] [PubMed]
- Paul, S.; Kang, S.C. Natural polyamine inhibits mouse skin inflammation and macrophage activation. Inflamm. Res. 2013, 62, 681–688. [Google Scholar] [CrossRef]
- Fujisawa, S.; Kadoma, Y. Kinetic evaluation of polyamines as radical scavengers. Anticancer Res. 2005, 25, 965–969. [Google Scholar] [PubMed]
- Boukamp, P.; Petrussevska, R.T.; Breitkreutz, D.; Hornung, J.; Markham, A.; Fusenig, N.E. Normal keratinization in a spontaneously immortalized aneuploid human keratinocyte cell line. J. Cell Biol. 1988, 106, 761–771. [Google Scholar] [CrossRef]
- Marunaka, K.; Shu, S.; Kobayashi, M.; Goto, M.; Katsuta, Y.; Yoshino, Y.; Ikari, A. Elevation of hyaluronan synthase by magnesium supplementation mediated through the activation of GSK3 and CREB in human keratinocyte-derived HaCaT cells. Int. J. Mol. Sci. 2021, 23, 71. [Google Scholar] [CrossRef]
- Marunaka, K.; Kobayashi, M.; Shu, S.; Matsunaga, T.; Ikari, A. Brazilian green propolis rescues oxidative stress-induced mislocalization of claudin-1 in human keratinocyte-derived HaCaT cells. Int. J. Mol. Sci. 2019, 20, 3869. [Google Scholar] [CrossRef]
- Tabor, C.W.; Tabor, H. 1,4-Diaminobutane (putrescine), spermidine, and spermine. Annu. Rev. Biochem. 1976, 45, 285–306. [Google Scholar] [CrossRef]
- Huang, B.R.; Bau, D.T.; Chen, T.S.; Chuang, I.C.; Tsai, C.F.; Chang, P.C.; Hsu, H.C.; Lu, D.Y. Pro-Inflammatory Stimuli Influence Expression of Intercellular Adhesion Molecule 1 in Human Anulus Fibrosus Cells through FAK/ERK/GSK3 and PKCdelta Signaling Pathways. Int. J. Mol. Sci. 2018, 20, 77. [Google Scholar] [CrossRef]
- Hsu, S.; Dickinson, D.; Borke, J.; Walsh, D.S.; Wood, J.; Qin, H.; Winger, J.; Pearl, H.; Schuster, G.; Bollag, W.B. Green tea polyphenol induces caspase 14 in epidermal keratinocytes via MAPK pathways and reduces psoriasiform lesions in the flaky skin mouse model. Exp. Dermatol. 2007, 16, 678–684. [Google Scholar] [CrossRef]
- Jokela, T.; Karna, R.; Rauhala, L.; Bart, G.; Pasonen-Seppanen, S.; Oikari, S.; Tammi, M.I.; Tammi, R.H. Human Keratinocytes Respond to Extracellular UTP by Induction of Hyaluronan Synthase 2 Expression and Increased Hyaluronan Synthesis. J. Biol. Chem. 2017, 292, 4861–4872. [Google Scholar] [CrossRef] [PubMed]
- Tantini, B.; Pignatti, C.; Fattori, M.; Flamigni, F.; Stefanelli, C.; Giordano, E.; Menegazzi, M.; Clo, C.; Caldarera, C.M. NF-kappaB and ERK cooperate to stimulate DNA synthesis by inducing ornithine decarboxylase and nitric oxide synthase in cardiomyocytes treated with TNF and LPS. FEBS Lett. 2002, 512, 75–79. [Google Scholar] [CrossRef][Green Version]
- Abrahamsen, M.S.; Li, R.S.; Dietrich-Goetz, W.; Morris, D.R. Multiple DNA elements responsible for transcriptional regulation of the ornithine decarboxylase gene by protein kinase A. J. Biol. Chem. 1992, 267, 18866–18873. [Google Scholar] [CrossRef]
- Kumar, A.P.; Butler, A.P. Transcription factor Sp3 antagonizes activation of the ornithine decarboxylase promoter by Sp1. Nucleic Acids Res. 1997, 25, 2012–2019. [Google Scholar] [CrossRef]
- Itoh, S.; Hattori, T.; Hayashi, H.; Mizutani, Y.; Todo, M.; Takii, T.; Yang, D.; Lee, J.C.; Matsufuji, S.; Murakami, Y.; et al. Antiproliferative effect of IL-1 is mediated by p38 mitogen-activated protein kinase in human melanoma cell A375. J. Immunol. 1999, 162, 7434–7440. [Google Scholar]
- Janne, O.A.; Crozat, A.; Palvimo, J.; Eisenberg, L.M. Androgen-regulation of ornithine decarboxylase and S-adenosylmethionine decarboxylase genes. J. Steroid Biochem. Mol. Biol. 1991, 40, 307–315. [Google Scholar] [CrossRef]
- Soininen, T.; Liisanantti, M.K.; Pajunen, A.E. S-adenosylmethionine decarboxylase gene expression in rat hepatoma cells: Regulation by insulin and by inhibition of protein synthesis. Biochem. J. 1996, 316, 273–277. [Google Scholar] [CrossRef]
- Nishimura, K.; Kashiwagi, K.; Matsuda, Y.; Janne, O.A.; Igarashi, K. Gene structure and chromosomal localization of mouse S-adenosylmethionine decarboxylase. Gene 1999, 238, 343–350. [Google Scholar] [CrossRef]
- Roskoski, R., Jr. Src protein-tyrosine kinase structure, mechanism, and small molecule inhibitors. Pharmacol. Res. 2015, 94, 9–25. [Google Scholar] [CrossRef]
- Waas, W.F.; Dalby, K.N. Physiological concentrations of divalent magnesium ion activate the serine/threonine specific protein kinase ERK2. Biochemistry 2003, 42, 2960–2970. [Google Scholar] [CrossRef]
- Maric, S.C.; Crozat, A.; Janne, O.A. Structure and organization of the human S-adenosylmethionine decarboxylase gene. J. Biol. Chem. 1992, 267, 18915–18923. [Google Scholar] [CrossRef]
- Lowe, N.J.; Connor, M.J.; Breeding, J.H.; Russell, D.H. Epidermal polyamine profiles after multiple exposures to ultraviolet radiation. Carcinogenesis 1983, 4, 671–674. [Google Scholar] [CrossRef] [PubMed]
- Lee, K.S.; Lee, W.S.; Suh, S.I.; Kim, S.P.; Lee, S.R.; Ryoo, Y.W.; Kim, B.C. Melatonin reduces ultraviolet-B induced cell damages and polyamine levels in human skin fibroblasts in culture. Exp. Mol. Med. 2003, 35, 263–268. [Google Scholar] [CrossRef] [PubMed]
- Lovaas, E. Antioxidative and metal-chelating effects of polyamines. Adv. Pharmacol. 1997, 38, 119–149. [Google Scholar] [PubMed]
- Meffert, H.; Diezel, W.; Sonnichsen, N. Stable lipid peroxidation products in human skin: Detection, ultraviolet light-induced increase, pathogenic importance. Experientia 1976, 32, 1397–1398. [Google Scholar] [CrossRef] [PubMed]
- Shvedova, A.A.; Tyurina, Y.Y.; Tyurin, V.A.; Kikuchi, Y.; Kagan, V.E.; Quinn, P.J. Quantitative analysis of phospholipid peroxidation and antioxidant protection in live human epidermal keratinocytes. Biosci. Rep. 2001, 21, 33–43. [Google Scholar] [CrossRef][Green Version]
- Halliday, G.M. Inflammation, gene mutation and photoimmunosuppression in response to UVR-induced oxidative damage contributes to photocarcinogenesis. Mutat. Res. 2005, 571, 107–120. [Google Scholar] [CrossRef]
- Pence, B.C.; Naylor, M.F. Effects of single-dose ultraviolet radiation on skin superoxide dismutase, catalase, and xanthine oxidase in hairless mice. J. Investig. Dermatol. 1990, 95, 213–216. [Google Scholar] [CrossRef]
- Fuchs, J.; Huflejt, M.E.; Rothfuss, L.M.; Wilson, D.S.; Carcamo, G.; Packer, L. Acute effects of near ultraviolet and visible light on the cutaneous antioxidant defense system. Photochem. Photobiol. 1989, 50, 739–744. [Google Scholar] [CrossRef]
- Fuchs, J.; Huflejt, M.; Rothfuss, L.; Wilson, D.; Carcamo, G.; Packer, L. Dermatologic antioxidant therapy may be warranted to prevent ultraviolet induced skin damage. Adv. Exp. Med. Biol. 1990, 264, 533–536. [Google Scholar]








| Name | Direction | Sequence (5′–3′) |
|---|---|---|
| SRM | Forward | TAGCTCGAAGCTGACCCTACAT |
| Reverse | AGAGGACACCATCTTCCTTGAG | |
| AMD1 | Forward | CAGAGAGTCGGGTAATCAGTCA |
| Reverse | CTCTCACGAGTGACATCCTTTG | |
| β-Actin | Forward | CCTGAGGCACTCTTCCAGCCTT |
| Reverse | TGCGGATGTCCACGTCACACTTC |
| No. | Gene Name | Gene Symbol |
|---|---|---|
| 1 | adenosylmethionine decarboxylase 1 | AMD1 |
| 2 | ATPase family, AAA domain-containing 5 | ATAD5 |
| 3 | breast cancer 2, early onset | BRCA2 |
| 4 | carbamoyl-phosphate synthetase 2, aspartate transcarbamylase, and dihydroorotase | CAD |
| 5 | cell division cycle 6 | CDC6 |
| 6 | cell-division-cycle-associated 7 | CDCA7 |
| 7 | centromere protein V | CENPV |
| 8 | chromatin licensing and DNA replication factor 1 | CDT1 |
| 9 | claspin | CLSPN |
| 10 | clustered mitochondria (cluA/CLU1) homolog | CLUH |
| 11 | coiled-coil domain-containing 86 | CCDC86 |
| 12 | CTP synthase 1 | CTPS1 |
| 13 | cysteine-and-histidine-rich-domain-containing 1 pseudogene | LOC727896 |
| 14 | denticleless E3 ubiquitin protein ligase homolog (Drosophila) | DTL |
| 15 | DNA replication and sister chromatid cohesion 1 | DSCC1 |
| 16 | ets variant 4 | ETV4 |
| 17 | family with sequence similarity 111, member B | FAM111B |
| 18 | general transcription factor IIH subunit 2 | GTF2H2 |
| 19 | GINS complex subunit 2 (Psf2 homolog) | GINS2 |
| 20 | heat shock protein 90kDa alpha (cytosolic), class B member 3, pseudogene | HSP90AB3P |
| 21 | matrix metallopeptidase 1 | MMP1 |
| 22 | matrix metallopeptidase 7 | MMP7 |
| 23 | microRNA 1244-1 | MIR1244-1 |
| 24 | minichromosome maintenance complex component 6 | MCM6 |
| 25 | minichromosome maintenance 10 replication initiation factor | MCM10 |
| 26 | neuropilin (NRP) and tolloid (TLL)-like 2 | NETO2 |
| 27 | origin recognition complex subunit 1 | ORC1 |
| 28 | parathyroid-hormone-like hormone | PTHLH |
| 29 | polymerase (DNA directed), alpha 2, accessory subunit | POLA2 |
| 30 | polymerase (RNA) III (DNA-directed) polypeptide G (32kD) | POLR3G |
| 31 | pseudouridylate synthase 7 (putative) | PUS7 |
| 32 | pumilio RNA-binding family member 3 | PUM3 |
| 33 | serpin peptidase inhibitor, clade B (ovalbumin), member 3 | SERPINB3 |
| 34 | serpin peptidase inhibitor, clade B (ovalbumin), member 4 | SERPINB4 |
| 35 | small ILF3/NF90-associated RNA D | SNAR-D |
| 36 | small ILF3/NF90-associated RNA E | SNAR-E |
| 37 | small ILF3/NF90-associated RNA H | SNAR-H |
| 38 | small nucleolar RNA, H/ACA box 50C | SNORA50C |
| 39 | solute carrier family 43, member 3 | SLC43A3 |
| 40 | spermidine synthase | SRM |
| 41 | TIMELESS interacting protein | TIPIN |
| 42 | translocase of outer mitochondrial membrane 40 homolog (yeast) | TOMM40 |
| 43 | uncharacterized LOC101927746 | LOC101927746 |
| 44 | VPS9D1 antisense RNA 1 | VPS9D1-AS1 |
| 45 | zinc finger protein 92 | ZNF92 |
Publisher’s Note: MDPI stays neutral with regard to jurisdictional claims in published maps and institutional affiliations. |
© 2022 by the authors. Licensee MDPI, Basel, Switzerland. This article is an open access article distributed under the terms and conditions of the Creative Commons Attribution (CC BY) license (https://creativecommons.org/licenses/by/4.0/).
Share and Cite
Shu, S.; Kobayashi, M.; Marunaka, K.; Yoshino, Y.; Goto, M.; Katsuta, Y.; Ikari, A. Magnesium Supplementation Attenuates Ultraviolet-B-Induced Damage Mediated through Elevation of Polyamine Production in Human HaCaT Keratinocytes. Cells 2022, 11, 2268. https://doi.org/10.3390/cells11152268
Shu S, Kobayashi M, Marunaka K, Yoshino Y, Goto M, Katsuta Y, Ikari A. Magnesium Supplementation Attenuates Ultraviolet-B-Induced Damage Mediated through Elevation of Polyamine Production in Human HaCaT Keratinocytes. Cells. 2022; 11(15):2268. https://doi.org/10.3390/cells11152268
Chicago/Turabian StyleShu, Shokoku, Mao Kobayashi, Kana Marunaka, Yuta Yoshino, Makiko Goto, Yuji Katsuta, and Akira Ikari. 2022. "Magnesium Supplementation Attenuates Ultraviolet-B-Induced Damage Mediated through Elevation of Polyamine Production in Human HaCaT Keratinocytes" Cells 11, no. 15: 2268. https://doi.org/10.3390/cells11152268
APA StyleShu, S., Kobayashi, M., Marunaka, K., Yoshino, Y., Goto, M., Katsuta, Y., & Ikari, A. (2022). Magnesium Supplementation Attenuates Ultraviolet-B-Induced Damage Mediated through Elevation of Polyamine Production in Human HaCaT Keratinocytes. Cells, 11(15), 2268. https://doi.org/10.3390/cells11152268

