P-Rex1 Controls Sphingosine 1-Phosphate Receptor Signalling, Morphology, and Cell-Cycle Progression in Neuronal Cells
Abstract
1. Introduction
2. Materials and Methods
2.1. Cell Culture
2.2. Generation of P-Rex1-Deficient PC12-S1PR1 Cell Lines
2.3. Western Blotting
2.4. Rac Activity
2.5. Akt, p38 Mapk, and Erk Activity
2.6. cAMP Production
2.7. Cell Morphology
2.8. Cell Growth and Viability
2.9. Cell Cycle
2.10. Experimental Design and Statistical Analysis
3. Results
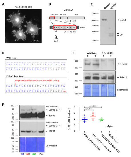
3.1. Generation of P-Rex1-Deficient PC12-S1PR1 Cell Lines
3.2. P-Rex1 Deficiency Reduces the S1P-Stimulated Activation of Rac1 and Basal Rac3 Activity in PC12-S1PR1 Cells
3.3. P-Rex1 Deficiency Increases Akt Activity upon S1P Stimulation without Affecting P38 Mapk or Erk Activities in PC12-S1PR1 Cells
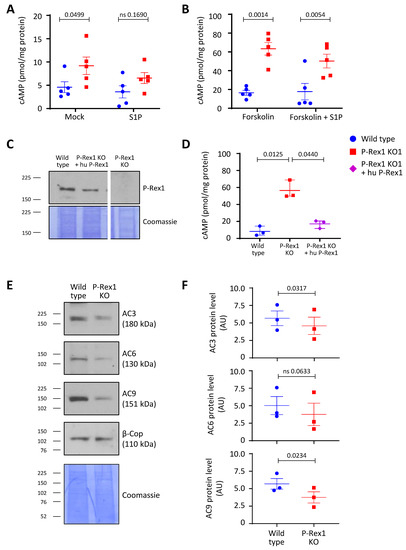
3.4. P-Rex1 Deficiency Constitutively Increases cAMP Levels in PC12-S1PR1 Cells, without Increased Expression of Major Neuronal Adenylyl Cyclases
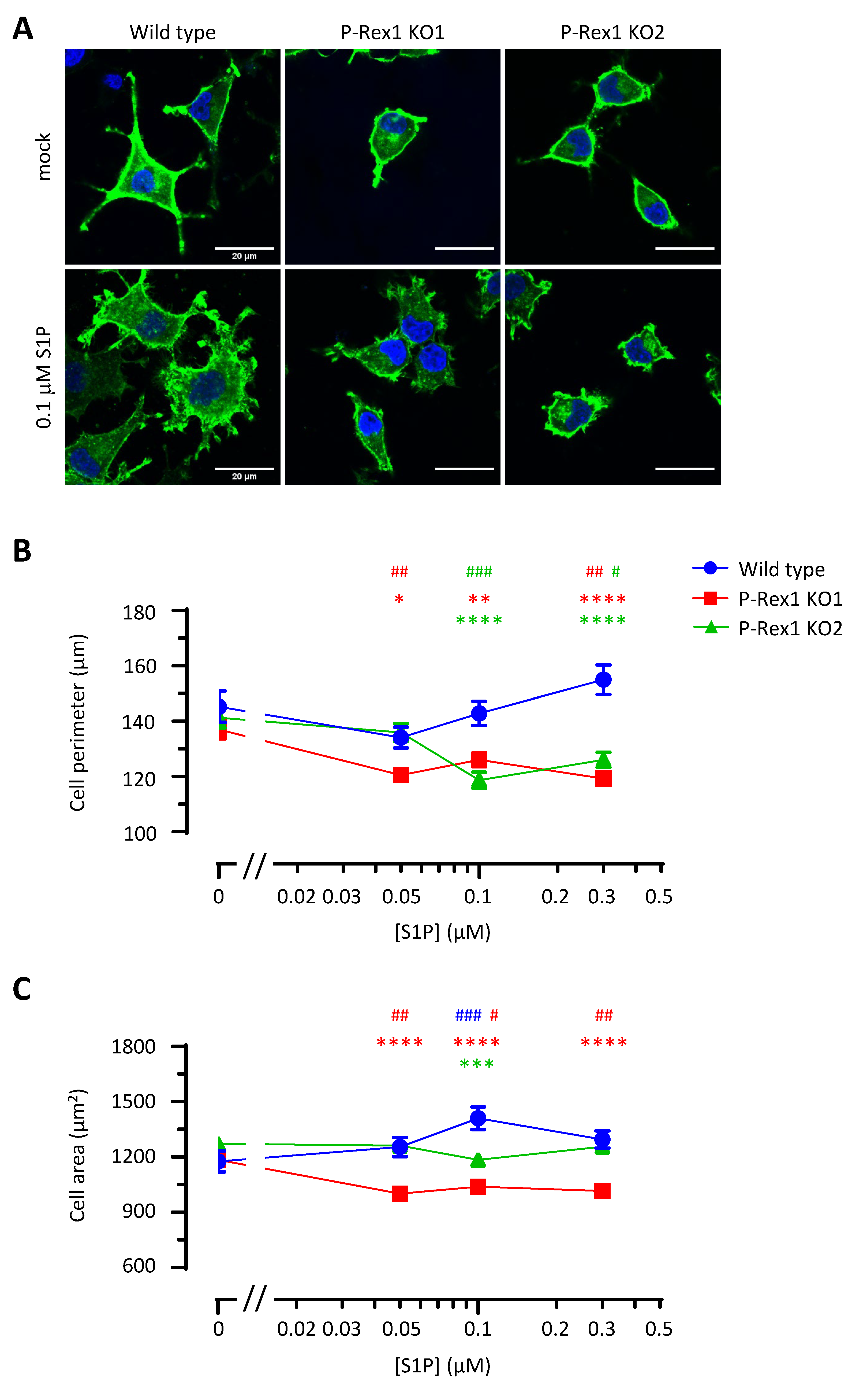
3.5. P-Rex1 Is Required for the Maintenance of Neurite-like Protrusions and Spreading in S1P-Stimulated PC12-S1PR1 Cells
3.6. P-Rex1 Deficiency Reduces the Proliferation and Cell-Cycle Progression of PC12-S1PR1 Cells
4. Discussion
Author Contributions
Funding
Institutional Review Board Statement
Informed Consent Statement
Data Availability Statement
Acknowledgments
Conflicts of Interest
References
- Welch, H.C.; Coadwell, W.J.; Ellson, C.D.; Ferguson, G.J.; Andrews, S.R.; Erdjument-Bromage, H.; Tempst, P.; Hawkins, P.T.; Stephens, L.R. P-Rex1, a PtdIns(3,4,5)P3- and Gbg-regulated guanine-nucleotide exchange factor for Rac. Cell 2002, 108, 809–821. [Google Scholar] [CrossRef]
- Welch, H.C. Regulation and function of P-Rex family Rac-GEFs. Small Gtpases 2015, 6, 1–11. [Google Scholar] [CrossRef]
- Hornigold, K.T.E.; Pantarelli, C.; Welch, H.C.E. P-Rex1. In Encyclopedia of Signaling Molecules; Springer International Publishing: Berlin, Germany, 2018. [Google Scholar]
- Welch, H.C.; Condliffe, A.M.; Milne, L.J.; Ferguson, G.J.; Hill, K.; Webb, L.M.; Okkenhaug, K.; Coadwell, W.J.; Andrews, S.R.; Thelen, M.; et al. P-Rex1 regulates neutrophil function. Curr. Biol. 2005, 15, 1867–1873. [Google Scholar] [CrossRef] [PubMed]
- Dong, X.; Mo, Z.; Bokoch, G.; Guo, C.; Li, Z.; Wu, D. P-Rex1 is a primary Rac2 guanine nucleotide exchange factor in mouse neutrophils. Curr. Biol. 2005, 15, 1874–1879. [Google Scholar] [CrossRef] [PubMed]
- Lawson, C.; Donald, S.; Anderson, K.; Patton, D.; Welch, H. P-Rex1 and Vav1 cooperate in the regulation of fMLF-dependent neutrophil responses. J. Immunol. 2011, 186, 1467–1476. [Google Scholar] [CrossRef]
- Herter, J.M.; Rossaint, J.; Block, H.; Welch, H.; Zarbock, A. Integrin activation by P-Rex1 is required for selectin-mediated slow leukocyte rolling and intravascular crawling. Blood 2013, 121, 2301–2310. [Google Scholar] [CrossRef] [PubMed]
- Damoulakis, G.; Gambardella, L.; Rossman, K.L.; Lawson, C.D.; Anderson, K.E.; Fukui, Y.; Welch, H.C.; Der, C.J.; Stephens, L.R.; Hawkins, P.T. P-Rex1 directly activates RhoG to regulate GPCR-driven Rac signalling and actin polarity in neutrophils. J. Cell Sci. 2014, 127, 2589–2600. [Google Scholar] [CrossRef] [PubMed]
- Pan, D.; Amison, R.T.; Riffo-Vasquez, Y.; Spina, D.; Cleary, S.J.; Wakelam, M.J.; Page, C.P.; Pitchford, S.C.; Welch, H.C. P-Rex and Vav Rac-GEFs in platelets control leukocyte recruitment to sites of inflammation. Blood 2015, 125, 1146–1158. [Google Scholar] [CrossRef] [PubMed]
- Pantarelli, C.; Welch, H.C.E. Rac-GTPases and Rac-GEFs in neutrophil adhesion, migration and recruitment. Eur. J. Clin. Investig. 2018, 48 (Suppl. 2), e12939. [Google Scholar] [CrossRef]
- Wang, Z.; Dong, X.; Li, Z.; Smith, J.D.; Wu, D. Lack of a significant role of P-Rex1, a major regulator of macrophage Rac1 activation and chemotaxis, in atherogenesis. Prostaglandins Other Lipid Mediat. 2008, 87, 9–13. [Google Scholar] [CrossRef]
- Kremer, K.N.; Dinkel, B.A.; Sterner, R.M.; Osborne, D.G.; Jevremovic, D.; Hedin, K.E. TCR-CXCR4 signaling stabilizes cytokine mRNA transcripts via a PREX1-Rac1 pathway: Implications for CTCL. Blood 2017, 130, 982–994. [Google Scholar] [CrossRef] [PubMed]
- Aslan, J.E.; Spencer, A.M.; Loren, C.P.; Pang, J.; Welch, H.C.; Greenberg, D.L.; McCarty, O.J. Characterization of the Rac guanine nucleotide exchange factor P-Rex1 in platelets. J. Mol. Signal. 2011, 6, 11. [Google Scholar] [CrossRef][Green Version]
- Qian, F.; Le Breton, G.C.; Chen, J.; Deng, J.; Christman, J.W.; Wu, D.; Ye, R.D. Role for the guanine nucleotide exchange factor phosphatidylinositol-3,4,5-trisphosphate-dependent rac exchanger 1 in platelet secretion and aggregation. Arter. Thromb Vasc. Biol. 2012, 32, 768–777. [Google Scholar] [CrossRef]
- Lindsay, C.R.; Lawn, S.; Campbell, A.D.; Faller, W.J.; Rambow, F.; Mort, R.L.; Timpson, P.; Li, A.; Cammareri, P.; Ridgway, R.A.; et al. P-Rex1 is required for efficient melanoblast migration and melanoma metastasis. Nat. Commun. 2011, 2, 555. [Google Scholar] [CrossRef] [PubMed]
- Lindsay, C.R.; Li, A.; Faller, W.; Ozanne, B.; Welch, H.; Machesky, L.M.; Sansom, O.J. A Rac1-independent role for P-rex1 in melanoblasts. J. Invest. Derm. 2015, 135, 314–318. [Google Scholar] [CrossRef] [PubMed]
- Campbell, A.D.; Lawn, S.; McGarry, L.C.; Welch, H.C.; Ozanne, B.W.; Norman, J.C. P-Rex1 cooperates with PDGFRbeta to drive cellular migration in 3D microenvironments. PLoS ONE 2013, 8, e53982. [Google Scholar] [CrossRef][Green Version]
- Liang, Q.; Cheng, N.; Zhang, G.; Liang, Y.; Qian, F.; Wu, D.; Ye, R.D. Identification of P-Rex1 as an anti-inflammatory and anti-fibrogenic target for pulmonary fibrosis. Sci. Rep. 2016, 6, 25785. [Google Scholar] [CrossRef]
- Marei, H.; Carpy, A.; Woroniuk, A.; Vennin, C.; White, G.; Timpson, P.; Macek, B.; Malliri, A. Differential Rac1 signalling by guanine nucleotide exchange factors implicates FLII in regulating Rac1-driven cell migration. Nat. Commun. 2016, 7, 10664. [Google Scholar] [CrossRef]
- Carretero-Ortega, J.; Walsh, C.T.; Hernández-García, R.; Reyes-Cruz, G.; Heller Brown, J.; Vázquez-Prado, J. Phosphatidylinositol 3,4,5-Triphosphate-Dependent Rac Exchanger 1 (P-Rex-1), a Guanine Nucleotide Exchange Factor for Rac, Mediates Angiogenic Responses to Stromal Cell-Derived Factor-1/Chemokine Stromal Cell Derived Factor-1 (SDF-1/CXCL-12) Linked to Rac Activation, Endothelial Cell Migration, and in Vitro Angiogenesis. Mol. Pharmacol. 2010, 77, 435–442. [Google Scholar] [CrossRef]
- Naikawadi, R.P.; Cheng, N.; Vogel, S.M.; Qian, F.; Wu, D.; Malik, A.B.; Ye, R.D. A critical role for phosphatidylinositol (3,4,5)-trisphosphate-dependent Rac exchanger 1 in endothelial junction disruption and vascular hyperpermeability. Circ. Res. 2012, 111, 1517–1527. [Google Scholar] [CrossRef] [PubMed]
- van Hooren, K.W.; van Breevoort, D.; Fernandez-Borja, M.; Meijer, A.B.; Eikenboom, J.; Bierings, R.; Voorberg, J. Phosphatidylinositol-3,4,5-triphosphate-dependent Rac exchange factor 1 regulates epinephrine-induced exocytosis of Weibel-Palade bodies. J. Thromb Haemost 2014, 12, 273–281. [Google Scholar] [CrossRef] [PubMed]
- Balamatsias, D.; Kong, A.M.; Waters, J.E.; Sriratana, A.; Gurung, R.; Bailey, C.G.; Rasko, J.E.; Tiganis, T.; Macaulay, S.L.; Mitchell, C.A. Identification of P-Rex1 as a novel Rac1-guanine nucleotide exchange factor (GEF) that promotes actin remodeling and GLUT4 protein trafficking in adipocytes. J. Biol. Chem. 2011, 286, 43229–43240. [Google Scholar] [CrossRef] [PubMed]
- Xue, R.; Lynes, M.D.; Dreyfuss, J.M.; Shamsi, F.; Schulz, T.J.; Zhang, H.; Huang, T.L.; Townsend, K.L.; Li, Y.; Takahashi, H.; et al. Clonal analyses and gene profiling identify genetic biomarkers of the thermogenic potential of human brown and white preadipocytes. Nat. Med. 2015, 21, 760–768. [Google Scholar] [CrossRef] [PubMed]
- Sosa, M.S.; Lopez-Haber, C.; Yang, C.; Wang, H.; Lemmon, M.A.; Busillo, J.M.; Luo, J.; Benovic, J.L.; Klein-Szanto, A.; Yagi, H.; et al. Identification of the Rac-GEF P-Rex1 as an essential mediator of ErbB signaling in breast cancer. Mol Cell 2010, 40, 877–892. [Google Scholar] [CrossRef] [PubMed]
- Montero, J.C.; Seoane, S.; Ocana, A.; Pandiella, A. P-Rex1 participates in Neuregulin-ErbB signal transduction and its expression correlates with patient outcome in breast cancer. Oncogene 2010, 30, 1059–1071. [Google Scholar] [CrossRef]
- Qin, J.; Xie, Y.; Wang, B.; Hoshino, M.; Wolff, D.W.; Zhao, J.; Scofield, M.A.; Dowd, F.J.; Lin, M.F.; Tu, Y. Upregulation of PIP3-dependent Rac exchanger 1 (P-Rex1) promotes prostate cancer metastasis. Oncogene 2009, 28, 1853–1863. [Google Scholar] [CrossRef]
- Yoshizawa, M.; Kawauchi, T.; Sone, M.; Nishimura, Y.V.; Terao, M.; Chihama, K.; Nabeshima, Y.; Hoshino, M. Involvement of a Rac activator, P-Rex1, in neurotrophin-derived signaling and neuronal migration. J. Neurosci. 2005, 25, 4406–4419. [Google Scholar] [CrossRef]
- Donald, S.; Humby, T.; Fyfe, I.; Segonds-Pichon, A.; Walker, S.A.; Andrews, S.R.; Coadwell, W.J.; Emson, P.; Wilkinson, L.S.; Welch, H.C.E. P-Rex2 regulates Purkinje cell dendrite morphology and motor coordination. Proc. Natl. Acad. Sci. USA 2008, 105, 4483–4488. [Google Scholar] [CrossRef]
- Li, J.; Chai, A.; Wang, L.; Ma, Y.; Wu, Z.; Yu, H.; Mei, L.; Lu, L.; Zhang, C.; Yue, W.; et al. Synaptic P-Rex1 signaling regulates hippocampal long-term depression and autism-like social behavior. Proc. Natl. Acad. Sci. USA 2015, 112, E6964–E6972. [Google Scholar] [CrossRef]
- Miller, M.B.; Yan, Y.; Eipper, B.A.; Mains, R.E. Neuronal Rho GEFs in synaptic physiology and behavior. Neuroscientist 2013, 19, 255–273. [Google Scholar] [CrossRef]
- Guo, D.; Yang, X.; Shi, L. Rho GTPase Regulators and Effectors in Autism Spectrum Disorders: Animal Models and Insights for Therapeutics. Cells 2020, 9, 835. [Google Scholar] [CrossRef]
- Jackson, C.; Welch, H.C.; Bellamy, T.C. Control of cerebellar long-term potentiation by P-Rex-family guanine-nucleotide exchange factors and phosphoinositide 3-kinase. PLoS ONE 2010, 5, e11962. [Google Scholar] [CrossRef] [PubMed]
- Li, Q.; Wang, L.; Ma, Y.; Yue, W.; Zhang, D.; Li, J. P-Rex1 Overexpression Results in Aberrant Neuronal Polarity and Psychosis-Related Behaviors. Neurosci. Bull. 2019, 35, 1011–1023. [Google Scholar] [CrossRef] [PubMed]
- Dimidschstein, J.; Passante, L.; Dufour, A.; van den Ameele, J.; Tiberi, L.; Hrechdakian, T.; Adams, R.; Klein, R.; Lie, D.C.; Jossin, Y.; et al. Ephrin-B1 controls the columnar distribution of cortical pyramidal neurons by restricting their tangential migration. Neuron 2013, 79, 1123–1135. [Google Scholar] [CrossRef] [PubMed]
- Waters, J.E.; Astle, M.V.; Ooms, L.M.; Balamatsias, D.; Gurung, R.; Mitchell, C.A. P-Rex1—A multidomain protein that regulates neurite differentiation. J. Cell Sci. 2008, 121, 2892–2903. [Google Scholar] [CrossRef][Green Version]
- Hajdo-Milasinovic, A.; Ellenbroek, S.I.; van Es, S.; van der Vaart, B.; Collard, J.G. Rac1 and Rac3 have opposing functions in cell adhesion and differentiation of neuronal cells. J. Cell Sci. 2007, 120, 555–566. [Google Scholar] [CrossRef]
- Barber, M.A.; Hendrickx, A.; Beullens, M.; Ceulemans, H.; Oxley, D.; Thelen, S.; Thelen, M.; Bollen, M.; Welch, H.C. The guanine-nucleotide-exchange factor P-Rex1 is activated by protein phosphatase 1alpha. Biochem. J. 2012, 443, 173–183. [Google Scholar] [CrossRef]
- Mayeenuddin, L.H.; Garrison, J.C. Phosphorylation of P-Rex1 by the cyclic AMP-dependent protein kinase inhibits the phosphatidylinositiol (3,4,5)-trisphosphate and Gbetagamma-mediated regulation of its activity. J. Biol. Chem. 2006, 281, 1921–1928. [Google Scholar] [CrossRef]
- Montero, J.C.; Seoane, S.; Pandiella, A. Phosphorylation of P-Rex1 at serine 1169 participates in IGF-1R signaling in breast cancer cells. Cell. Signal. 2013, 25, 2281–2289. [Google Scholar] [CrossRef]
- Barrows, D.; He, J.Z.; Parsons, R. PREX1 Protein Function is Negatively Regulated Downstream of Receptor Tyrosine Kinase Activation by p21-activated Kinases (PAKs). J. Biol. Chem. 2016, 291, 20042–20054. [Google Scholar] [CrossRef]
- Barber, M.A.; Donald, S.; Thelen, S.; Anderson, K.E.; Thelen, M.; Welch, H.C.E. Membrane Translocation of P-Rex1 Is Mediated by G Protein bg Subunits and Phosphoinositide 3-Kinase. J. Biol. Chem. 2007, 282, 29967–29976. [Google Scholar] [CrossRef]
- Zhao, T.; Nalbant, P.; Hoshino, M.; Dong, X.; Wu, D.; Bokoch, G.M. Signaling requirements for translocation of P-Rex1, a key Rac2 exchange factor involved in chemoattractant-stimulated human neutrophil function. J. Leukoc. Biol. 2007, 81, 1127–1136. [Google Scholar] [CrossRef]
- Pan, D.; Barber, M.A.; Hornigold, K.; Baker, M.J.; Toth, J.M.; Oxley, D.; Welch, H.C. Norbin Stimulates the Catalytic Activity and Plasma Membrane Localization of the Guanine-Nucleotide Exchange Factor P-Rex1. J. Biol. Chem. 2016, 291, 6359–6375. [Google Scholar] [CrossRef] [PubMed]
- Urano, D.; Nakata, A.; Mizuno, N.; Tago, K.; Itoh, H. Domain-domain interaction of P-Rex1 is essential for the activation and inhibition by G protein bg subunits and PKA. Cell. Signal. 2008, 20, 1545–1554. [Google Scholar] [CrossRef] [PubMed]
- Chavez-Vargas, L.; Adame-Garcia, S.R.; Cervantes-Villagrana, R.D.; Castillo-Kauil, A.; Bruystens, J.G.; Fukuhara, S.; Taylor, S.S.; Mochizuki, N.; Reyes-Cruz, G.; Vazquez-Prado, J. Protein Kinase A (PKA) Type I Interacts with P-Rex1, a Rac Guanine Nucleotide Exchange Factor: Effect On Pka Localization and P-Rex1 Signaling. J. Biol. Chem. 2016, 291, 6182–6199. [Google Scholar] [CrossRef]
- Adame-Garcia, S.R.; Cervantes-Villagrana, R.D.; Orduna-Castillo, L.B.; Del Rio, J.C.; Gutkind, J.S.; Reyes-Cruz, G.; Taylor, S.S.; Vazquez-Prado, J. cAMP-dependent activation of the Rac guanine exchange factor P-REX1 by type I protein kinase A (PKA) regulatory subunits. J. Biol. Chem. 2019, 294, 2232–2246. [Google Scholar] [CrossRef]
- Lucaciu, A.; Brunkhorst, R.; Pfeilschifter, J.M.; Pfeilschifter, W.; Subburayalu, J. The S1P-S1PR Axis in Neurological Disorders-Insights into Current and Future Therapeutic Perspectives. Cells 2020, 9, 1515. [Google Scholar] [CrossRef]
- Moon, E.; Han, J.E.; Jeon, S.; Ryu, J.H.; Choi, J.W.; Chun, J. Exogenous S1P exposure potentiates ischemic stroke damage that is reduced possibly by inhibiting S1P receptor signaling. Mediat. Inflamm. 2015, 492659. [Google Scholar] [CrossRef] [PubMed]
- Kimura, T.; Ohmori, R.; Ohkawa, R.; Madoiwa, S.; Mimuro, J.; Murakami, T.; Kobayashi, E.; Hoshino, Y.; Yatomi, Y.; Sakata, Y. Essential roles of sphingosine 1-phosphate/S1P1 receptor axis in the migration of neural stem cells toward a site of spinal cord injury. Stem Cells 2007, 25, 15–124. [Google Scholar] [CrossRef] [PubMed]
- Ye, Y.; Zhao, Z.; Xu, H.; Zhang, X.; Su, X.; Yang, Y.; Yu, X.; He, X. Activation of Sphingosine 1-Phosphate Receptor 1 Enhances Hippocampus Neurogenesis in a Rat Model of Traumatic Brain Injury: An Involvement of MEK/Erk Signaling Pathway. Neural Plast. 2016, 8072156. [Google Scholar] [CrossRef]
- Ledezma-Sánchez, B.A.; García-Regalado, A.; Guzmán-Hernández, M.L.; Vázquez-Prado, J. Sphingosine-1-phosphate receptor S1P1 is regulated by direct interactions with P-Rex1, a Rac guanine nucleotide exchange factor. Biochem. Biophys. Res. Commun. 2010, 391, 1647–1652. [Google Scholar] [CrossRef]
- Hill, K.; Welch, H.C. Purification of P-Rex1 from neutrophils and nucleotide exchange assay. Methods Enzym. 2006, 406, 26–41. [Google Scholar] [CrossRef]
- Yung, H.S.; Lai, K.H.; Chow, K.B.; Ip, N.Y.; Tsim, K.W.; Wong, Y.H.; Wu, Z.; Wise, H. Nerve growth factor-induced differentiation of PC12 cells is accompanied by elevated adenylyl cyclase activity. Neurosignals 2010, 18, 32–42. [Google Scholar] [CrossRef]
- Chen, L.; Melendez, J.; Campbell, K.; Kuan, C.Y.; Zheng, Y. Rac1 deficiency in the forebrain results in neural progenitor reduction and microcephaly. Dev. Biol. 2009, 325, 162–170. [Google Scholar] [CrossRef]
- Reijnders, M.R.F.; Ansor, N.M.; Kousi, M.; Yue, W.W.; Tan, P.L.; Clarkson, K.; Clayton-Smith, J.; Corning, K.; Jones, J.R.; Lam, W.W.K.; et al. RAC1 Missense Mutations in Developmental Disorders with Diverse Phenotypes. Am. J. Hum. Genet. 2017, 101, 466–477. [Google Scholar] [CrossRef]
- Corbetta, S.; Gualdoni, S.; Albertinazzi, C.; Paris, S.; Croci, L.; Consalez, G.G.; de Curtis, I. Generation and characterization of Rac3 knockout mice. Mol. Cell Biol. 2005, 25, 5763–5776. [Google Scholar] [CrossRef]
- Vaghi, V.; Pennucci, R.; Talpo, F.; Corbetta, S.; Montinaro, V.; Barone, C.; Croci, L.; Spaiardi, P.; Consalez, G.G.; Biella, G.; et al. Rac1 and rac3 GTPases control synergistically the development of cortical and hippocampal GABAergic interneurons. Cereb Cortex 2014, 24, 1247–1258. [Google Scholar] [CrossRef] [PubMed]
- Hernandez-Negrete, I.; Carretero-Ortega, J.; Rosenfeldt, H.; Hernandez-Garcia, R.; Calderon-Salinas, J.V.; Reyes-Cruz, G.; Gutkind, J.S.; Vazquez-Prado, J. P-Rex1 Links Mammalian Target of Rapamycin Signaling to Rac Activation and Cell Migration. J. Biol. Chem. 2007, 282, 23708–23715. [Google Scholar] [CrossRef]
- Liu, H.J.; Ooms, L.M.; Srijakotre, N.; Man, J.; Vieusseux, J.; Waters, J.E.; Feng, Y.; Bailey, C.G.; Rasko, J.E.; Price, J.T.; et al. PtdIns(3,4,5)P3-dependent Rac Exchanger 1 (PREX1) Rac-Guanine Nucleotide Exchange Factor (GEF) Activity Promotes Breast Cancer Cell Proliferation and Tumor Growth via Activation of Extracellular Signal-regulated Kinase 1/2 (ERK1/2) Signaling. J. Biol. Chem. 2016, 291, 17258–17270. [Google Scholar] [CrossRef]
- Qiu, W.; Chang, Y.; Liu, J.; Yang, X.; Yu, Y.; Li, J.; Liang, Q.; Sun, G. Identification of P-Rex1 in the Regulation of Liver Cancer Cell Proliferation and Migration via HGF/c-Met/Akt Pathway. Onco. Targets 2020, 13, 9481–9495. [Google Scholar] [CrossRef]
- Srijakotre, N.; Liu, H.J.; Nobis, M.; Man, J.; Yip, H.Y.K.; Papa, A.; Abud, H.E.; Anderson, K.I.; Welch, H.C.E.; Tiganis, T.; et al. PtdIns(3,4,5)P3-dependent Rac exchanger 1 (P-Rex1) promotes mammary tumor initiation and metastasis. Proc. Natl. Acad. Sci. USA 2020, 117, 28056–28067. [Google Scholar] [CrossRef]
- Barrio-Real, L.; Lopez-Haber, C.; Casado-Medrano, V.; Goglia, A.G.; Toettcher, J.E.; Caloca, M.J.; Kazanietz, M.G. P-Rex1 is dispensable for Erk activation and mitogenesis in breast cancer. Oncotarget 2018, 9, 28612–28624. [Google Scholar] [CrossRef] [PubMed][Green Version]






Publisher’s Note: MDPI stays neutral with regard to jurisdictional claims in published maps and institutional affiliations. |
© 2021 by the authors. Licensee MDPI, Basel, Switzerland. This article is an open access article distributed under the terms and conditions of the Creative Commons Attribution (CC BY) license (https://creativecommons.org/licenses/by/4.0/).
Share and Cite
Hampson, E.; Tsonou, E.; Baker, M.J.; Hornigold, D.C.; Hubbard, R.E.; Massey, A.; Welch, H.C.E. P-Rex1 Controls Sphingosine 1-Phosphate Receptor Signalling, Morphology, and Cell-Cycle Progression in Neuronal Cells. Cells 2021, 10, 2474. https://doi.org/10.3390/cells10092474
Hampson E, Tsonou E, Baker MJ, Hornigold DC, Hubbard RE, Massey A, Welch HCE. P-Rex1 Controls Sphingosine 1-Phosphate Receptor Signalling, Morphology, and Cell-Cycle Progression in Neuronal Cells. Cells. 2021; 10(9):2474. https://doi.org/10.3390/cells10092474
Chicago/Turabian StyleHampson, Elizabeth, Elpida Tsonou, Martin J. Baker, David C. Hornigold, Roderick E. Hubbard, Andrew Massey, and Heidi C. E. Welch. 2021. "P-Rex1 Controls Sphingosine 1-Phosphate Receptor Signalling, Morphology, and Cell-Cycle Progression in Neuronal Cells" Cells 10, no. 9: 2474. https://doi.org/10.3390/cells10092474
APA StyleHampson, E., Tsonou, E., Baker, M. J., Hornigold, D. C., Hubbard, R. E., Massey, A., & Welch, H. C. E. (2021). P-Rex1 Controls Sphingosine 1-Phosphate Receptor Signalling, Morphology, and Cell-Cycle Progression in Neuronal Cells. Cells, 10(9), 2474. https://doi.org/10.3390/cells10092474

