Myocyte Enhancer Factor 2C as a New Player in Human Breast Cancer Brain Metastases
Abstract
1. Introduction
2. Materials and Methods
2.1. Patients
2.2. Immunofluorescence
2.3. Data Analysis
2.4. Statistical Analysis
3. Results
3.1. MEF2C Expression Pattern in BCBM
3.2. MEF2C Expression in BC Primary Tumours
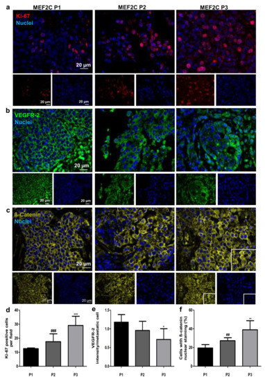
3.3. Influence of MEF2C Cellular Location in Cancer-Associated Signaling Pathways
4. Discussion
5. Conclusions
Supplementary Materials
Author Contributions
Funding
Institutional Review Board Statement
Informed Consent Statement
Data Availability Statement
Conflicts of Interest
References
- Bray, F.; Ferlay, J.; Soerjomataram, I.; Siegel, R.L.; Torre, L.A.; Jemal, A. Global cancer statistics 2018: Globocan estimates of incidence and mortality worldwide for 36 cancers in 185 countries. CA A Cancer J. Clin. 2018, 68, 394–424. [Google Scholar] [CrossRef] [PubMed]
- Tabouret, E.; Chinot, O.; Metellus, P.; Tallet, A.; Viens, P.; Goncalves, A. Recent trends in epidemiology of brain metastases: An overview. Anticancer Res. 2012, 32, 4655–4662. [Google Scholar]
- Branco, V.; Pimentel, J.; Brito, M.A.; Carvalho, C. Thioredoxin, glutathione and related molecules in tumors of the nervous system. Curr. Med. Chem. 2020, 27, 1878–1900. [Google Scholar] [CrossRef] [PubMed]
- Ni, W.; Chen, W.; Lu, Y. Emerging findings into molecular mechanism of brain metastasis. Cancer Med. 2018, 7, 3820–3833. [Google Scholar] [CrossRef] [PubMed]
- Redig, A.J.; McAllister, S.S. Breast cancer as a systemic disease: A view of metastasis. J. Int. Med. 2013, 274, 113–126. [Google Scholar] [CrossRef]
- Custódio-Santos, T.; Videira, M.; Brito, M.A. Brain metastasization of breast cancer. Biochim. Biophys. Acta Rev. Cancer 2017, 1868, 132–147. [Google Scholar] [CrossRef]
- Mouttet, D.; Lae, M.; Caly, M.; Gentien, D.; Carpentier, S.; Peyro-Saint-Paul, H.; Vincent-Salomon, A.; Rouzier, R.; Sigal-Zafrani, B.; Sastre-Garau, X.; et al. Estrogen-receptor, progesterone-receptor and her2 status determination in invasive breast cancer. Concordance between immuno-histochemistry and mapquant microarray based assay. PLoS ONE 2016, 11, e0146474. [Google Scholar] [CrossRef]
- Videira, M.; Reis, R.L.; Brito, M.A. Deconstructing breast cancer cell biology and the mechanisms of multidrug resistance. Biochim. Biophys. Acta 2014, 1846, 312–325. [Google Scholar] [CrossRef]
- Cardoso, F.; Spence, D.; Mertz, S.; Corneliussen-James, D.; Sabelko, K.; Gralow, J.; Cardoso, M.J.; Peccatori, F.; Paonessa, D.; Benares, A.; et al. Global analysis of advanced/metastatic breast cancer: Decade report (2005–2015). Breast 2018, 39, 131–138. [Google Scholar] [CrossRef]
- O’Sullivan, C.C.; Davarpanah, N.N.; Abraham, J.; Bates, S.E. Current challenges in the management of breast cancer brain metastases. Semin. Oncol. 2017, 44, 85–100. [Google Scholar] [CrossRef]
- Yousefi, M.; Nosrati, R.; Salmaninejad, A.; Dehghani, S.; Shahryari, A.; Saberi, A. Organ-specific metastasis of breast cancer: Molecular and cellular mechanisms underlying lung metastasis. Cell. Oncol. 2018, 41, 123–140. [Google Scholar] [CrossRef]
- Anders, C.K.; Deal, A.M.; Miller, C.R.; Khorram, C.; Meng, H.; Burrows, E.; Livasy, C.; Fritchie, K.; Ewend, M.G.; Perou, C.M.; et al. The prognostic contribution of clinical breast cancer subtype, age, and race among patients with breast cancer brain metastases. Cancer 2011, 117, 1602–1611. [Google Scholar] [CrossRef]
- Jeon, W.; Jang, B.S.; Jeon, S.H.; Kim, J.H.; Kim, Y.J.; Kim, S.H.; Kim, C.Y.; Han, J.H.; Kim, I.A. Analysis of survival outcomes based on molecular subtypes in breast cancer brain metastases: A single institutional cohort. Breast J. 2018, 24, 920–926. [Google Scholar] [CrossRef]
- Lin, N.U.; Claus, E.; Sohl, J.; Razzak, A.R.; Arnaout, A.; Winer, E.P. Sites of distant recurrence and clinical outcomes in patients with metastatic triple-negative breast cancer: High incidence of central nervous system metastases. Cancer 2008, 113, 2638–2645. [Google Scholar] [CrossRef]
- Di Giorgio, E.; Hancock, W.W.; Brancolini, C. Mef2 and the tumorigenic process, hic sunt leones. Biochim. Biophys. Acta Rev. Cancer 2018, 1870, 261–273. [Google Scholar] [CrossRef]
- Dong, C.; Yang, X.Z.; Zhang, C.Y.; Liu, Y.Y.; Zhou, R.B.; Cheng, Q.D.; Yan, E.K.; Yin, D.C. Myocyte enhancer factor 2c and its directly-interacting proteins: A review. Prog. Biophys. Mol. Biol. 2017, 126, 22–30. [Google Scholar] [CrossRef]
- Clocchiatti, A.; Di Giorgio, E.; Viviani, G.; Streuli, C.; Sgorbissa, A.; Picco, R.; Cutano, V.; Brancolini, C. The mef2-hdac axis controls proliferation of mammary epithelial cells and acini formation in vitro. J. Cell Sci. 2015, 128, 3961–3976. [Google Scholar] [CrossRef] [PubMed]
- Ostrander, J.H.; Daniel, A.R.; Lofgren, K.; Kleer, C.G.; Lange, C.A. Breast tumor kinase (protein tyrosine kinase 6) regulates heregulin-induced activation of erk5 and p38 map kinases in breast cancer cells. Cancer Res. 2007, 67, 4199–4209. [Google Scholar] [CrossRef] [PubMed]
- Schuetz, C.S.; Bonin, M.; Clare, S.E.; Nieselt, K.; Sotlar, K.; Walter, M.; Fehm, T.; Solomayer, E.; Riess, O.; Wallwiener, D.; et al. Progression-specific genes identified by expression profiling of matched ductal carcinomas in situ and invasive breast tumors, combining laser capture microdissection and oligonucleotide microarray analysis. Cancer Res. 2006, 66, 5278–5286. [Google Scholar] [CrossRef] [PubMed]
- Chen, X.; Gao, B.; Ponnusamy, M.; Lin, Z.; Liu, J. Mef2 signaling and human diseases. Oncotarget 2017, 8, 112152–112165. [Google Scholar] [CrossRef]
- Pon, J.R.; Marra, M.A. Mef2 transcription factors: Developmental regulators and emerging cancer genes. Oncotarget 2016, 7, 2297–2312. [Google Scholar] [CrossRef]
- Sacilotto, N.; Chouliaras, K.M.; Nikitenko, L.L.; Lu, Y.W.; Fritzsche, M.; Wallace, M.D.; Nornes, S.; Garcia-Moreno, F.; Payne, S.; Bridges, E.; et al. Mef2 transcription factors are key regulators of sprouting angiogenesis. Genes Dev. 2016, 30, 2297–2309. [Google Scholar] [CrossRef]
- Sereno, M.; Hasko, J.; Molnar, K.; Medina, S.J.; Reisz, Z.; Malho, R.; Videira, M.; Tiszlavicz, L.; Booth, S.A.; Wilhelm, I.; et al. Downregulation of circulating mir 802-5p and mir 194-5p and upregulation of brain mef2c along breast cancer brain metastasization. Mol. Oncol. 2020, 14, 520–538. [Google Scholar] [CrossRef]
- Bai, X.L.; Zhang, Q.; Ye, L.Y.; Liang, F.; Sun, X.; Chen, Y.; Hu, Q.D.; Fu, Q.H.; Su, W.; Chen, Z.; et al. Myocyte enhancer factor 2c regulation of hepatocellular carcinoma via vascular endothelial growth factor and wnt/beta-catenin signaling. Oncogene 2015, 34, 4089–4097. [Google Scholar] [CrossRef] [PubMed]
- Tenreiro, M.M.; Correia, M.L.; Brito, M.A. Endothelial progenitor cells in multiple myeloma neovascularization: A brick to the wall. Angiogenesis 2017, 20, 443–462. [Google Scholar] [CrossRef]
- Maiti, D.; Xu, Z.; Duh, E.J. Vascular endothelial growth factor induces mef2c and mef2-dependent activity in endothelial cells. Investig. Ophthalmol. Vis. Sci. 2008, 49, 3640–3648. [Google Scholar] [CrossRef] [PubMed]
- Scully, O.J.; Bay, B.H.; Yip, G.; Yu, Y. Breast cancer metastasis. Cancer Genom. Proteom. 2012, 9, 311–320. [Google Scholar]
- Molnár, J.; Fazakas, C.; Haskó, J.; Sipos, O.; Nagy, K.; Nyúl-Tóth, Á.; Farkas, A.E.; Végh, A.G.; Váró, G.; Galajda, P.; et al. Transmigration characteristics of breast cancer and melanoma cells through the brain endothelium: Role of Rac and PI3K. Cell Adhes. Migr. 2016, 10, 269–281. [Google Scholar] [CrossRef] [PubMed]
- Winkler, F. The brain metastatic niche. J. Mol. Med. 2015, 93, 1213–1220. [Google Scholar] [CrossRef]
- Zhang, J.J.; Zhu, Y.; Xie, K.L.; Peng, Y.P.; Tao, J.Q.; Tang, J.; Li, Z.; Xu, Z.K.; Dai, C.C.; Qian, Z.Y.; et al. Yin yang-1 suppresses invasion and metastasis of pancreatic ductal adenocarcinoma by downregulating mmp10 in a muc4/erbb2/p38/mef2c-dependent mechanism. Mol. Cancer 2014, 13, 130. [Google Scholar] [CrossRef] [PubMed]
- Du, Y.; Spence, S.E.; Jenkins, N.A.; Copeland, N.G. Cooperating cancer-gene identification through oncogenic-retrovirus-induced insertional mutagenesis. Blood 2005, 106, 2498–2505. [Google Scholar] [CrossRef] [PubMed]
- Chen, G.; Han, N.; Li, G.; Li, X.; Li, G.; Li, Z.; Li, Q. Time course analysis based on gene expression profile and identification of target molecules for colorectal cancer. Cancer Cell Int. 2016, 16, 22. [Google Scholar] [CrossRef] [PubMed]
- Wei Yu, C.H.; Wang, Q.; Huang, T.; Ding, Y.; Ma, C.; Ma, H.; Chen, W. Mef2 transcription factors promotes emt and invasiveness of hepatocellular carcinoma through tgf-β1 autoregulation circuitry. Tumor Biol. 2014, 35, 10943–10951. [Google Scholar]
- Basagiannis, D.; Christoforidis, S. Constitutive endocytosis of vegfr2 protects the receptor against shedding. J. Biol. Chem. 2016, 291, 16892–16903. [Google Scholar] [CrossRef] [PubMed]
- Simons, M.; Gordon, E.; Claesson-Welsh, L. Mechanisms and regulation of endothelial vegf receptor signalling. Nat. Rev. Mol. Cell Biol. 2016, 17, 611–625. [Google Scholar] [CrossRef] [PubMed]
- Yang, M.; Chen, J.; Su, F.; Yu, B.; Su, F.; Lin, L.; Liu, Y.; Huang, J.D.; Song, E. Microvesicles secreted by macrophages shuttle invasion-potentiating micrornas into breast cancer cells. Mol. Cancer 2011, 10, 117. [Google Scholar] [CrossRef]
- Gunasinghe, N.P.; Wells, A.; Thompson, E.W.; Hugo, H.J. Mesenchymal-epithelial transition (met) as a mechanism for metastatic colonisation in breast cancer. Cancer Metastasis Rev. 2012, 31, 469–478. [Google Scholar] [CrossRef]





| Patients | Primary Tumor | Age | Subtype of Breast Cancer | Number of Brain Metastases | Brain Tumors Size (cm) |
|---|---|---|---|---|---|
| 1 | - | 35 | TNBC | Multiple | - |
| 2 | - | 29 | TNBC | Solitary | 2.8 |
| 3 | - | 78 | TNBC | Solitary | 2.8 |
| 4 | - | 42 | ER+/PR+ | Multiple | - |
| 5 | - | 56 | ER+/PR+ | Multiple | 4–5 |
| 6 | - | 60 | ER+/PR+ | Solitary | 3 |
| 7 | - | 49 | ER+/PR+ | Multiple | 3.8 |
| 8 | Yes | 58 | ER+/PR+, HER2+ | Multiple | 1–2 |
| 9 | - | 67 | ER+, HER2+ | Solitary | 6 |
| 10 | - | 42 | ER+/PR+, HER2+ | Multiple | - |
| 11 | - | 41 | ER+, HER2+ | Multiple | 3 |
| 12 | - | 63 | ER+/PR+, HER2+ | Solitary | 4 |
| 13 | - | 48 | HER2+ | Multiple | - |
| 14 | Yes | 58 | HER2+ | Multiple | - |
| 15 | Yes | 56 | HER2+ | Multiple | - |
| 16 | - | 57 | HER2+ | Multiple | 1.5 |
| 17 | - | 46 | HER2+ | Multiple | 5 |
| 18 | - | 41 | HER2+ | Multiple | - |
| 19 | - | 51 | HER2+ | Solitary | 3.6 |
| 20 | - | 57 | HER2+ | Solitary | 3.8 |
| 21 | - | 52 | HER2+ | Multiple | 4 |
| 22 | - | 70 | - | Solitary | 2.6 |
| 23 | - | 59 | - | Multiple | - |
| 24 | - | 70 | - | Solitary | 3.5 |
| Control | Sex | Age | Pathology |
|---|---|---|---|
| 1 | Male | 29 | Diffuse Glioma |
| 2 | Male | 74 | Diffuse Glioma |
| 3 | Male | 35 | Diffuse Glioma |
| 4 | Female | 26 | Diffuse Glioma |
| 5 | Female | 57 | Diffuse Glioma |
| 6 | Male | 31 | Diffuse Glioma |
| 7 | Male | 30 | Diffuse Glioma |
| 8 | Male | 78 | Diffuse Glioma |
| 9 | Male | 27 | Diffuse Glioma |
| 10 | Female | 43 | Diffuse Glioma |
| Marker | Blocking | Primary Antibody | Dilution | Secondary Antibody | Dilution |
|---|---|---|---|---|---|
| Pan Cytokeratin | 10% GS + 0.5% Triton X-100 | ThermoFisher Scientific, #MA5-12231, Mouse monoclonal | 1:500 | Alexa Fluor® 488 ThermoFisher Scientific,#A-11001 Goat anti-mouse | 1:500 |
| Vimentin | 10% GS + 0.5% Triton X-100 | ThermoFisher Scientific, #MA3745 Mouse Monoclonal | 1:100 | Alexa Fluor® 488 ThermoFisher Scientific,#A-11001 Goat anti-mouse | 1:500 |
| MEF2C | 10% GS + 0.5% Triton X-100 | ThermoFisher Scientific, #PA5-28247, Rabbit polyclonal | 1:100 | Alexa Fluor® 555 ThermoFisher Scientific, #A-21428 Goat anti-rabbit | 1:250 |
| Ki-67 | 3% BSA + 0.5% Triton X-100 | ThermoFisher Scientific #PA5-19462, Rabbit | 1:100 | Alexa Fluor® 555 ThermoFisher Scientific, #A-21428 Goat anti-rabbit | 1:500 |
| Ki-67 | 10% GS + 0.5% Triton X-100 | Santa Cruz Biotechnology #sc-7846 Goat Polyclonal | 1:100 | IgG-FITC Santa Cruz Biotechnology, #sc-2024, donkey anti-Goat | 1:500 |
| VEGFR-2 | 3% BSA + 0.5% Triton X-100 | ThermoFisher Scientific, #MA5-15556, Mouse monoclonal | 1:250 | Alexa Fluor® 488 ThermoFisher Scientific, #A-11001 Goat anti-mouse | 1:500 |
| ß-catenin | 10% GS + 0.5% Triton X-100 | ThermoFisher Scientific, #71-2700, Rabbit polyclonal | 1:50 | Alexa Fluor® 488 ThermoFisher Scientific, #A-21206 donkey anti-rabbit | 1:500 |
Publisher’s Note: MDPI stays neutral with regard to jurisdictional claims in published maps and institutional affiliations. |
© 2021 by the authors. Licensee MDPI, Basel, Switzerland. This article is an open access article distributed under the terms and conditions of the Creative Commons Attribution (CC BY) license (http://creativecommons.org/licenses/by/4.0/).
Share and Cite
Galego, S.; Kauppila, L.A.; Malhó, R.; Pimentel, J.; Brito, M.A. Myocyte Enhancer Factor 2C as a New Player in Human Breast Cancer Brain Metastases. Cells 2021, 10, 378. https://doi.org/10.3390/cells10020378
Galego S, Kauppila LA, Malhó R, Pimentel J, Brito MA. Myocyte Enhancer Factor 2C as a New Player in Human Breast Cancer Brain Metastases. Cells. 2021; 10(2):378. https://doi.org/10.3390/cells10020378
Chicago/Turabian StyleGalego, Sofia, Linda Azevedo Kauppila, Rui Malhó, José Pimentel, and Maria Alexandra Brito. 2021. "Myocyte Enhancer Factor 2C as a New Player in Human Breast Cancer Brain Metastases" Cells 10, no. 2: 378. https://doi.org/10.3390/cells10020378
APA StyleGalego, S., Kauppila, L. A., Malhó, R., Pimentel, J., & Brito, M. A. (2021). Myocyte Enhancer Factor 2C as a New Player in Human Breast Cancer Brain Metastases. Cells, 10(2), 378. https://doi.org/10.3390/cells10020378

