Inactivity of Peptidase ClpP Causes Primary Accumulation of Mitochondrial Disaggregase ClpX with Its Interacting Nucleoid Proteins, and of mtDNA
Abstract
1. Introduction
2. Materials and Methods
2.1. Mice
2.2. MEF Generation and Culture
2.3. Label-Free Quantification of Proteins in Wild-Type and ClpP-Null Mouse Embryonic Fibroblasts
2.4. Sequential Proteome Analysis of Clp−/− versus WT Mouse Brain Tissue
2.5. Metabolome
2.6. Quantitative Immunoblots
2.7. Human Primary Skin Fibroblasts
2.8. Polymerase Chain Reaction (PCR) to Control for Mycoplasma Contamination
- Myco-5-1 CGCCTGAGTAGTACGTTCGC,
- Myco-5-2 CGCCTGAGTAGTACGTACGC,
- Myco-5-3 TGCCTGAGTAGTACATTCGC,
- Myco-5-4 TGCCTGGGTAGTACATTCGC,
- Myco-5-5 CGCCTGGGTAGTACATTCGC,
- Myco-5-6 CGCCTGAGTAGTATGCTCGC,
- Myco-3-1 GCGGTGTGTACAAGACCCGA,
- Myco-3-2 GCGGTGTGTACAAAACCCGA,
- Myco-3-3 GCGGTGTGTACAAACCCCGA.
2.9. Global Proteome of Human Fibroblasts
2.10. Immunofluorescence
2.11. Quantitative Polymerase Chain Reaction (qPCR)
- forward GAACTAGTCTCAGGCTTCAACATCG,
- reverse CTAGGAAGATTGTAGTGGTGA.
- forward CATAAAGCCTAAATAGCCCACACG,
- reverse CCGTGAGTGGTTAATAGGGTGATA.
- forward GCGCAAAAGCCTCCTCATT,
- reverse CCTTCCTTGGTTTGGTGGG.
2.12. Reverse Transcriptase Quantitative Real-Time Polymerase Chain Reactions (RT-qPCRs)
2.13. Bioinformatic Analyses
3. Results
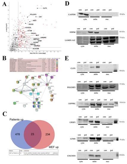
3.1. ClpP-Null MEF Proteome Profile and Its Bioinformatic Analysis
3.2. Selected Dysregulations Are Reproducible in Brain Tissue and Reflect Direct ClpX Impact on Interactors
3.3. Assessment of Transcriptional Induction
3.4. Validation by Immunoblot, with Analysis of Subcellular Distribution
3.5. Conserved ClpX-Dependent Effects in ClpP-Mutant Patient Skin Fibroblasts
3.6. Conserved Potentially ClpX-Independent Effects in ClpP-Mutant Patient Skin Fibroblasts
3.7. Mass Spectrometry Quantification of Amino Acids in ClpP-Null MEFs
3.8. Nucleoid Misassembly in ClpP-Mutant Patient Fibroblasts
4. Discussion
5. Conclusions
Supplementary Materials
Author Contributions
Funding
Institutional Review Board Statement
Informed Consent Statement
Data Availability Statement
Acknowledgments
Conflicts of Interest
Abbreviations
| ACADSB | Acyl-CoA Dehydrogenase, Short/Branched Chain Specific |
| ACADVL | Acyl-CoA Dehydrogenase, Very-Long Chain |
| ALDH2 | Aldehyde Dehydrogenase, Mitochondrial Isoform |
| ANOVA | analysis of variance |
| ASS1 | Argininosuccinate synthase 1 |
| BCA | bicinchoninic acid assay |
| cGAS | Cyclic GMP-AMP Synthase |
| CHCHD2 | Coiled-Coil-Helix-Coiled-Coil-Helix Domain Containing 2 |
| c-kit | tyrosine-protein kinase KIT |
| ClpB | Caseinolytic Mitochondrial Matrix Peptidase Chaperone Subunit B |
| ClpP | Caseinolytic Mitochondrial Matrix Peptidase Proteolytic Subunit |
| ClpX | Caseinolytic Mitochondrial Matrix Peptidase Chaperone Subunit X |
| DAZL | Deleted In Azoospermia Like |
| DMEM | Dulbecco’s modified Eagle medium |
| Dnaja3 | DnaJ Heat Shock Protein Family (Hsp40) Member A3 |
| EDTA | Ethylenediaminetetraacetic acid |
| Eral1 | Era Like 12S Mitochondrial RRNA Chaperone 1 |
| ESI | electrospray ionization |
| FBS | fetal bovine serum |
| GAPDH | Glyceraldehyde-3-Phosphate Dehydrogenase |
| GFM1 | G Elongation Factor Mitochondrial 1 |
| GPx4 | Glutathione Peroxidase 4 |
| GRSF1 | G-Rich RNA Sequence Binding Factor 1 |
| HARS2 | Histidyl-TRNA Synthetase 2, Mitochondrial |
| hnRNP | Heterogeneous Nuclear Ribonucleoprotein |
| Hsd17b4 | Hydroxysteroid 17-Beta Dehydrogenase 4 |
| HSP60 | Heat Shock Protein Family D (Hsp60) Member 1 |
| LARS2 | Leucyl-TRNA Synthetase 2, Mitochondrial |
| lncRNA | long non-coding RNAs |
| LRPPRC | Leucine Rich Pentatricopeptide Repeat Containing |
| MEFs | mouse embryonic fibroblasts |
| MRM | multiple reaction mode |
| mRNA | messenger RNA |
| MRPS22 | Mitochondrial Ribosomal Protein S22 |
| MRPS27 | Mitochondrial Ribosomal Protein S27 |
| MRPS9 | Mitochondrial Ribosomal Protein S9 |
| mtDNA | mitochondrial DNA |
| MUTn | Methylmalonyl-CoA Mutasetotal sample number |
| OAT | Ornithine Aminotransferase |
| OXR1 | Oxidation Resistance 1 |
| PC | Pyruvate Carboxylase |
| PCR | polymerase chain reaction |
| PD | Parkinson’s disease |
| PMPCA | Peptidase, Mitochondrial Processing Subunit Alpha |
| PMPCB | Peptidase, Mitochondrial Processing Subunit Beta |
| POLDIP2 | DNA Polymerase Delta Interacting Protein 2 |
| PRORP | Protein Only RNase P Catalytic Subunit |
| PRLTS | Perrault syndrome |
| RHAU | RNA Helicase associated with AU-rich element |
| RIPA | Radioimmunoprecipitation assay buffer |
| RNA | ribonucleic acid |
| rRNA | ribosomal RNA |
| SDS | sodium dodecyl sulfate |
| SEM | standard error of the mean |
| STING | Stimulator Of Interferon Genes |
| STOM | stomatin |
| STRING | Search Tool for Recurring Instances of Neighboring Genes |
| TCA cycle | tricarboxylic acid cycle |
| Tbp | TATA-Box Binding Protein |
| tRNA | transfer RNA |
| Twnk | Twinkle |
| UPRmt | unfolded protein response, mitochondrial |
| UQCRC2 | Ubiquinol-Cytochrome C Reductase Core Protein 2 |
| UQCUC1 | Ubiquinol-Cytochrome C Reductase Core Protein 1 |
| VWA8 | Von Willebrand Factor A Domain Containing 8 |
| WT | wild type |
| ZFE | central animal facility |
References
- Newman, W.G.; Friedman, T.B.; Conway, G.S.; Demain, L.A.M. Perrault Syndrome. In GeneReviews®; Adam, M.P., Ardinger, H.H., Pagon, R.A., Wallace, S.E., Bean, L.J.H., Mirzaa, G., Amemiya, A., Eds.; University of Washington: Seattle, WA, USA, 1993. Available online: https://www.ncbi.nlm.nih.gov/books/NBK1116/ (accessed on 23 November 2021).
- Faridi, R.; Rea, A.; Fenollar-Ferrer, C.; O’Keefe, R.T.; Gu, S.; Munir, Z.; Khan, A.A.; Riazuddin, S.; Hoa, M.; Naz, S.; et al. New insights into Perrault syndrome, a clinically and genetically heterogeneous disorder. Hum. Genet. 2021. [Google Scholar] [CrossRef] [PubMed]
- Chatzispyrou, I.A.; Alders, M.; Guerrero-Castillo, S.; Zapata Perez, R.; Haagmans, M.A.; Mouchiroud, L.; Koster, J.; Ofman, R.; Baas, F.; Waterham, H.R.; et al. A homozygous missense mutation in ERAL1, encoding a mitochondrial rRNA chaperone, causes Perrault syndrome. Hum. Mol. Genet. 2017, 26, 2541–2550. [Google Scholar] [CrossRef] [PubMed]
- Hochberg, I.; Demain, L.A.M.; Richer, J.; Thompson, K.; Urquhart, J.E.; Rea, A.; Pagarkar, W.; Rodriguez-Palmero, A.; Schluter, A.; Verdura, E.; et al. Bi-allelic variants in the mitochondrial RNase P subunit PRORP cause mitochondrial tRNA processing defects and pleiotropic multisystem presentations. Am. J. Hum. Genet. 2021. [Google Scholar] [CrossRef] [PubMed]
- Hensen, F.; Potter, A.; van Esveld, S.L.; Tarres-Sole, A.; Chakraborty, A.; Sola, M.; Spelbrink, J.N. Mitochondrial RNA granules are critically dependent on mtDNA replication factors Twinkle and mtSSB. Nucleic Acids Res. 2019, 47, 3680–3698. [Google Scholar] [CrossRef] [PubMed]
- Uittenbogaard, M.; Chiaramello, A. Novel subcellular localization of the DNA helicase Twinkle at the kinetochore complex during mitosis in neuronal-like progenitor cells. Histochem. Cell Biol. 2016, 145, 275–286. [Google Scholar] [CrossRef]
- Foley, A.R.; Zou, Y.; Dunford, J.E.; Rooney, J.; Chandra, G.; Xiong, H.; Straub, V.; Voit, T.; Romero, N.; Donkervoort, S.; et al. GGPS1 Mutations Cause Muscular Dystrophy/Hearing Loss/Ovarian Insufficiency Syndrome. Ann. Neurol. 2020, 88, 332–347. [Google Scholar] [CrossRef]
- Haynes, C.M.; Petrova, K.; Benedetti, C.; Yang, Y.; Ron, D. ClpP mediates activation of a mitochondrial unfolded protein response in C. elegans. Dev. Cell 2007, 13, 467–480. [Google Scholar] [CrossRef]
- Zhao, Q.; Wang, J.; Levichkin, I.V.; Stasinopoulos, S.; Ryan, M.T.; Hoogenraad, N.J. A mitochondrial specific stress response in mammalian cells. EMBO J. 2002, 21, 4411–4419. [Google Scholar] [CrossRef]
- Wawrzynow, A.; Wojtkowiak, D.; Marszalek, J.; Banecki, B.; Jonsen, M.; Graves, B.; Georgopoulos, C.; Zylicz, M. The ClpX heat-shock protein of Escherichia coli, the ATP-dependent substrate specificity component of the ClpP-ClpX protease, is a novel molecular chaperone. EMBO J. 1995, 14, 1867–1877. [Google Scholar] [CrossRef]
- Gersch, M.; Famulla, K.; Dahmen, M.; Gobl, C.; Malik, I.; Richter, K.; Korotkov, V.S.; Sass, P.; Rubsamen-Schaeff, H.; Madl, T.; et al. AAA+ chaperones and acyldepsipeptides activate the ClpP protease via conformational control. Nat. Commun. 2015, 6, 6320. [Google Scholar] [CrossRef]
- Hofsetz, E.; Demir, F.; Szczepanowska, K.; Kukat, A.; Kizhakkedathu, J.N.; Trifunovic, A.; Huesgen, P.F. The Mouse Heart Mitochondria N Terminome Provides Insights into ClpXP-Mediated Proteolysis. Mol. Cell. Proteom. 2020, 19, 1330–1345. [Google Scholar] [CrossRef]
- Baker, T.A.; Sauer, R.T. ClpXP, an ATP-powered unfolding and protein-degradation machine. Biochim. Biophys. Acta (BBA)-Mol. Cell Res. 2012, 1823, 15–28. [Google Scholar] [CrossRef]
- Lee, S.; Sowa, M.E.; Choi, J.M.; Tsai, F.T. The ClpB/Hsp104 molecular chaperone-a protein disaggregating machine. J. Struct. Biol. 2004, 146, 99–105. [Google Scholar] [CrossRef]
- Gispert, S.; Parganlija, D.; Klinkenberg, M.; Drose, S.; Wittig, I.; Mittelbronn, M.; Grzmil, P.; Koob, S.; Hamann, A.; Walter, M.; et al. Loss of mitochondrial peptidase Clpp leads to infertility, hearing loss plus growth retardation via accumulation of CLPX, mtDNA and inflammatory factors. Hum. Mol. Genet. 2013, 22, 4871–4887. [Google Scholar] [CrossRef]
- Szczepanowska, K.; Maiti, P.; Kukat, A.; Hofsetz, E.; Nolte, H.; Senft, K.; Becker, C.; Ruzzenente, B.; Hornig-Do, H.T.; Wibom, R.; et al. CLPP coordinates mitoribosomal assembly through the regulation of ERAL1 levels. EMBO J. 2016, 35, 2566–2583. [Google Scholar] [CrossRef]
- Torres-Odio, S.; Lei, Y.; Gispert, S.; Maletzko, A.; Key, J.; Menissy, S.S.; Wittig, I.; Auburger, G.; West, A.P. Loss of Mitochondrial Protease CLPP Activates Type I IFN Responses through the Mitochondrial DNA-cGAS-STING Signaling Axis. J. Immunol. 2021, 206, 1890–1900. [Google Scholar] [CrossRef]
- Key, J.; Kohli, A.; Barcena, C.; Lopez-Otin, C.; Heidler, J.; Wittig, I.; Auburger, G. Global Proteome of LonP1(+/−) Mouse Embryonal Fibroblasts Reveals Impact on Respiratory Chain, but No Interdependence between Eral1 and Mitoribosomes. Int. J. Mol. Sci. 2019, 20, 4523. [Google Scholar] [CrossRef]
- Becker, C.; Kukat, A.; Szczepanowska, K.; Hermans, S.; Senft, K.; Brandscheid, C.P.; Maiti, P.; Trifunovic, A. CLPP deficiency protects against metabolic syndrome but hinders adaptive thermogenesis. EMBO Rep. 2018, 19, e45126. [Google Scholar] [CrossRef]
- Bhaskaran, S.; Pharaoh, G.; Ranjit, R.; Murphy, A.; Matsuzaki, S.; Nair, B.C.; Forbes, B.; Gispert, S.; Auburger, G.; Humphries, K.M.; et al. Loss of mitochondrial protease ClpP protects mice from diet-induced obesity and insulin resistance. EMBO Rep. 2018, 19, e45009. [Google Scholar] [CrossRef]
- Demain, L.A.; Urquhart, J.E.; O’Sullivan, J.; Williams, S.G.; Bhaskar, S.S.; Jenkinson, E.M.; Lourenco, C.M.; Heiberg, A.; Pearce, S.H.; Shalev, S.A.; et al. Expanding the genotypic spectrum of Perrault syndrome. Clin. Genet. 2017, 91, 302–312. [Google Scholar] [CrossRef]
- Vertika, S.; Singh, K.K.; Rajender, S. Mitochondria, spermatogenesis, and male infertility—An update. Mitochondrion 2020, 54, 26–40. [Google Scholar] [CrossRef] [PubMed]
- Granat, L.; Hunt, R.J.; Bateman, J.M. Mitochondrial retrograde signalling in neurological disease. Philos. Trans. R. Soc. B 2020, 375, 20190415. [Google Scholar] [CrossRef] [PubMed]
- Arnould, T.; Michel, S.; Renard, P. Mitochondria Retrograde Signaling and the UPR mt: Where Are We in Mammals? Int. J. Mol. Sci. 2015, 16, 18224–18251. [Google Scholar] [CrossRef] [PubMed]
- Huang, X.; Wu, B.P.; Nguyen, D.; Liu, Y.T.; Marani, M.; Hench, J.; Benit, P.; Kozjak-Pavlovic, V.; Rustin, P.; Frank, S.; et al. CHCHD2 accumulates in distressed mitochondria and facilitates oligomerization of CHCHD10. Hum. Mol. Genet. 2019, 28, 349. [Google Scholar] [CrossRef] [PubMed]
- Zhou, W.; Ma, D.; Sun, A.X.; Tran, H.D.; Ma, D.L.; Singh, B.K.; Zhou, J.; Zhang, J.; Wang, D.; Zhao, Y.; et al. PD-linked CHCHD2 mutations impair CHCHD10 and MICOS complex leading to mitochondria dysfunction. Hum. Mol. Genet. 2019, 28, 1100–1116. [Google Scholar] [CrossRef] [PubMed]
- Aras, S.; Purandare, N.; Gladyck, S.; Somayajulu-Nitu, M.; Zhang, K.; Wallace, D.C.; Grossman, L.I. Mitochondrial Nuclear Retrograde Regulator 1 (MNRR1) rescues the cellular phenotype of MELAS by inducing homeostatic mechanisms. Proc. Natl. Acad. Sci. USA 2020, 117, 32056–32065. [Google Scholar] [CrossRef] [PubMed]
- Key, J.; Maletzko, A.; Kohli, A.; Gispert, S.; Torres-Odio, S.; Wittig, I.; Heidler, J.; Barcena, C.; Lopez-Otin, C.; Lei, Y.; et al. Loss of mitochondrial ClpP, Lonp1, and Tfam triggers transcriptional induction of Rnf213, a susceptibility factor for moyamoya disease. Neurogenetics 2020, 21, 187–203. [Google Scholar] [CrossRef]
- Maletzko, A.; Key, J.; Wittig, I.; Gispert, S.; Koepf, G.; Canet-Pons, J.; Torres-Odio, S.; West, A.P.; Auburger, G. Increased presence of nuclear DNAJA3 and upregulation of cytosolic STAT1 and of nucleic acid sensors trigger innate immunity in the ClpP-null mouse. Neurogenetics 2021, 22, 297–312. [Google Scholar] [CrossRef]
- Wan, L.; Juszkiewicz, S.; Blears, D.; Bajpe, P.K.; Han, Z.; Faull, P.; Mitter, R.; Stewart, A.; Snijders, A.P.; Hegde, R.S.; et al. Translation stress and collided ribosomes are co-activators of cGAS. Mol. Cell 2021, 81, 2808–2822.e10. [Google Scholar] [CrossRef]
- Perez-Riverol, Y.; Csordas, A.; Bai, J.; Bernal-Llinares, M.; Hewapathirana, S.; Kundu, D.J.; Inuganti, A.; Griss, J.; Mayer, G.; Eisenacher, M.; et al. The PRIDE database and related tools and resources in 2019: Improving support for quantification data. Nucleic Acids Res. 2019, 47, D442–D450. [Google Scholar] [CrossRef]
- Tyanova, S.; Cox, J. Perseus: A Bioinformatics Platform for Integrative Analysis of Proteomics Data in Cancer Research. Cancer Syst. Biol. 2018, 1711, 133–148. [Google Scholar] [CrossRef]
- Wisniewski, J.R.; Zougman, A.; Nagaraj, N.; Mann, M. Universal sample preparation method for proteome analysis. Nat. Methods 2009, 6, 359–362. [Google Scholar] [CrossRef]
- Kulak, N.A.; Pichler, G.; Paron, I.; Nagaraj, N.; Mann, M. Minimal, encapsulated proteomic-sample processing applied to copy-number estimation in eukaryotic cells. Nat. Methods 2014, 11, 319–324. [Google Scholar] [CrossRef]
- Cox, J.; Mann, M. MaxQuant enables high peptide identification rates, individualized p.p.b.-range mass accuracies and proteome-wide protein quantification. Nat. Biotechnol. 2008, 26, 1367–1372. [Google Scholar] [CrossRef]
- Eden, E.; Navon, R.; Steinfeld, I.; Lipson, D.; Yakhini, Z. GOrilla: A tool for discovery and visualization of enriched GO terms in ranked gene lists. BMC Bioinform. 2009, 10, 48. [Google Scholar] [CrossRef]
- Kremer, L.S.; Bader, D.M.; Mertes, C.; Kopajtich, R.; Pichler, G.; Iuso, A.; Haack, T.B.; Graf, E.; Schwarzmayr, T.; Terrile, C.; et al. Genetic diagnosis of Mendelian disorders via RNA sequencing. Nat. Commun. 2017, 8, 15824. [Google Scholar] [CrossRef]
- Wessel, D.; Flugge, U.I. A method for the quantitative recovery of protein in dilute solution in the presence of detergents and lipids. Anal. Biochem. 1984, 138, 141–143. [Google Scholar] [CrossRef]
- Schmittgen, T.D.; Livak, K.J. Analyzing real-time PCR data by the comparative C(T) method. Nat. Protoc. 2008, 3, 1101–1108. [Google Scholar] [CrossRef]
- Luo, M.; Ma, W.; Sand, Z.; Finlayson, J.; Wang, T.; Brinton, R.D.; Willis, W.T.; Mandarino, L.J. Von Willebrand factor A domain-containing protein 8 (VWA8) localizes to the matrix side of the inner mitochondrial membrane. Biochem. Biophys. Res. Commun. 2020, 521, 158–163. [Google Scholar] [CrossRef]
- Cheng, X.; Kanki, T.; Fukuoh, A.; Ohgaki, K.; Takeya, R.; Aoki, Y.; Hamasaki, N.; Kang, D. PDIP38 associates with proteins constituting the mitochondrial DNA nucleoid. J. Biochem. 2005, 138, 673–678. [Google Scholar] [CrossRef]
- Bruni, F.; Proctor-Kent, Y.; Lightowlers, R.N.; Chrzanowska-Lightowlers, Z.M. Messenger RNA delivery to mitoribosomes—Hints from a bacterial toxin. FEBS J. 2021, 288, 437–451. [Google Scholar] [CrossRef]
- Jourdain, A.A.; Koppen, M.; Wydro, M.; Rodley, C.D.; Lightowlers, R.N.; Chrzanowska-Lightowlers, Z.M.; Martinou, J.C. GRSF1 regulates RNA processing in mitochondrial RNA granules. Cell Metab. 2013, 17, 399–410. [Google Scholar] [CrossRef]
- Koripella, R.K.; Sharma, M.R.; Bhargava, K.; Datta, P.P.; Kaushal, P.S.; Keshavan, P.; Spremulli, L.L.; Banavali, N.K.; Agrawal, R.K. Structures of the human mitochondrial ribosome bound to EF-G1 reveal distinct features of mitochondrial translation elongation. Nat. Commun. 2020, 11, 3830. [Google Scholar] [CrossRef]
- Meng, H.; Yamashita, C.; Shiba-Fukushima, K.; Inoshita, T.; Funayama, M.; Sato, S.; Hatta, T.; Natsume, T.; Umitsu, M.; Takagi, J.; et al. Loss of Parkinson’s disease-associated protein CHCHD2 affects mitochondrial crista structure and destabilizes cytochrome c. Nat. Commun. 2017, 8, 15500. [Google Scholar] [CrossRef]
- Kardon, J.R.; Moroco, J.A.; Engen, J.R.; Baker, T.A. Mitochondrial ClpX activates an essential biosynthetic enzyme through partial unfolding. Elife 2020, 9, e54387. [Google Scholar] [CrossRef]
- Liu, W.; Duan, X.; Xu, L.; Shang, W.; Zhao, J.; Wang, L.; Li, J.C.; Chen, C.H.; Liu, J.P.; Tong, C. Chchd2 regulates mitochondrial morphology by modulating the levels of Opa1. Cell Death Differ. 2020, 27, 2014–2029. [Google Scholar] [CrossRef]
- Wilson, W.C.; Hornig-Do, H.T.; Bruni, F.; Chang, J.H.; Jourdain, A.A.; Martinou, J.C.; Falkenberg, M.; Spahr, H.; Larsson, N.G.; Lewis, R.J.; et al. A human mitochondrial poly(A) polymerase mutation reveals the complexities of post-transcriptional mitochondrial gene expression. Hum. Mol. Genet. 2014, 23, 6345–6355. [Google Scholar] [CrossRef]
- Antonicka, H.; Shoubridge, E.A. Mitochondrial RNA Granules Are Centers for Posttranscriptional RNA Processing and Ribosome Biogenesis. Cell Rep. 2015, 10, 920–932. [Google Scholar] [CrossRef]
- Al-Furoukh, N.; Ianni, A.; Nolte, H.; Holper, S.; Kruger, M.; Wanrooij, S.; Braun, T. ClpX stimulates the mitochondrial unfolded protein response (UPRmt) in mammalian cells. Biochim. Biophys. Acta BBA-Mol. Cell Res. 2015, 1853, 2580–2591. [Google Scholar] [CrossRef]
- Shevell, M.I.; Matiaszuk, N.; Ledley, F.D.; Rosenblatt, D.S. Varying neurological phenotypes among muto and mut- patients with methylmalonylCoA mutase deficiency. Am. J. Med. Genet. 1993, 45, 619–624. [Google Scholar] [CrossRef]
- Taoka, S.; Padmakumar, R.; Lai, M.T.; Liu, H.W.; Banerjee, R. Inhibition of the human methylmalonyl-CoA mutase by various CoA-esters. J. Biol. Chem. 1994, 269, 31630–31634. [Google Scholar] [CrossRef]
- Lunsdorf, H.; Hecht, H.J.; Tsai, H. High-resolution electron microscopic studies on the quaternary structure of ornithine aminotransferase from pig kidney. Eur. J. Biochem. 1994, 225, 205–211. [Google Scholar] [CrossRef] [PubMed]
- Taylor, A.B.; Smith, B.S.; Kitada, S.; Kojima, K.; Miyaura, H.; Otwinowski, Z.; Ito, A.; Deisenhofer, J. Crystal structures of mitochondrial processing peptidase reveal the mode for specific cleavage of import signal sequences. Structure 2001, 9, 615–625. [Google Scholar] [CrossRef]
- Fernandez-Vizarra, E.; Zeviani, M. Mitochondrial complex III Rieske Fe-S protein processing and assembly. Cell Cycle 2018, 17, 681–687. [Google Scholar] [CrossRef] [PubMed]
- Choi, P.H.; Jo, J.; Lin, Y.C.; Lin, M.H.; Chou, C.Y.; Dietrich, L.E.P.; Tong, L. A distinct holoenzyme organization for two-subunit pyruvate carboxylase. Nat. Commun. 2016, 7, 12713. [Google Scholar] [CrossRef]
- McAndrew, R.P.; Wang, Y.; Mohsen, A.W.; He, M.; Vockley, J.; Kim, J.J. Structural basis for substrate fatty acyl chain specificity: Crystal structure of human very-long-chain acyl-CoA dehydrogenase. J. Biol. Chem. 2008, 283, 9435–9443. [Google Scholar] [CrossRef]
- Yewdall, N.A.; Venugopal, H.; Desfosses, A.; Abrishami, V.; Yosaatmadja, Y.; Hampton, M.B.; Gerrard, J.A.; Goldstone, D.C.; Mitra, A.K.; Radjainia, M. Structures of Human Peroxiredoxin 3 Suggest Self-Chaperoning Assembly that Maintains Catalytic State. Structure 2016, 24, 1120–1129. [Google Scholar] [CrossRef]
- Karlberg, T.; Collins, R.; van den Berg, S.; Flores, A.; Hammarstrom, M.; Hogbom, M.; Holmberg Schiavone, L.; Uppenberg, J. Structure of human argininosuccinate synthetase. Acta Crystallogr. Sect. D Biol. Crystallogr. 2008, 64, 279–286. [Google Scholar] [CrossRef]
- Matsumoto, S.; Araki, M.; Isaka, Y.; Ono, F.; Hirohashi, K.; Ohashi, S.; Muto, M.; Okuno, Y. E487K-Induced Disorder in Functionally Relevant Dynamics of Mitochondrial Aldehyde Dehydrogenase 2. Biophys. J. 2020, 119, 628–637. [Google Scholar] [CrossRef]
- Battaile, K.P.; Molin-Case, J.; Paschke, R.; Wang, M.; Bennett, D.; Vockley, J.; Kim, J.J. Crystal structure of rat short chain acyl-CoA dehydrogenase complexed with acetoacetyl-CoA: Comparison with other acyl-CoA dehydrogenases. J. Biol. Chem. 2002, 277, 12200–12207. [Google Scholar] [CrossRef]
- Snyers, L.; Umlauf, E.; Prohaska, R. Oligomeric nature of the integral membrane protein stomatin. J. Biol. Chem. 1998, 273, 17221–17226. [Google Scholar] [CrossRef]
- Shen, B.W.; Hennig, M.; Hohenester, E.; Jansonius, J.N.; Schirmer, T. Crystal structure of human recombinant ornithine aminotransferase. J. Mol. Biol. 1998, 277, 81–102. [Google Scholar] [CrossRef]
- Bonekamp, N.A.; Larsson, N.G. SnapShot: Mitochondrial Nucleoid. Cell 2018, 172, 388–388.e1. [Google Scholar] [CrossRef]
- Uchiumi, T.; Kang, D. Mitochondrial nucleic acid binding proteins associated with diseases. Front. Biosci. 2017, 22, 168–179. [Google Scholar] [CrossRef]
- Sasarman, F.; Brunel-Guitton, C.; Antonicka, H.; Wai, T.; Shoubridge, E.A.; Consortium, L. LRPPRC and SLIRP interact in a ribonucleoprotein complex that regulates posttranscriptional gene expression in mitochondria. Mol. Biol. Cell 2010, 21, 1315–1323. [Google Scholar] [CrossRef]
- Kummer, E.; Ban, N. Structural insights into mammalian mitochondrial translation elongation catalyzed by mtEFG1. EMBO J. 2020, 39, e104820. [Google Scholar] [CrossRef]
- Antonicka, H.; Sasarman, F.; Kennaway, N.G.; Shoubridge, E.A. The molecular basis for tissue specificity of the oxidative phosphorylation deficiencies in patients with mutations in the mitochondrial translation factor EFG1. Hum. Mol. Genet. 2006, 15, 1835–1846. [Google Scholar] [CrossRef]
- Antonicka, H.; Sasarman, F.; Nishimura, T.; Paupe, V.; Shoubridge, E.A. The mitochondrial RNA-binding protein GRSF1 localizes to RNA granules and is required for posttranscriptional mitochondrial gene expression. Cell Metab. 2013, 17, 386–398. [Google Scholar] [CrossRef]
- Nieradka, A.; Ufer, C.; Thiadens, K.; Grech, G.; Horos, R.; van Coevorden-Hameete, M.; van den Akker, E.; Sofi, S.; Kuhn, H.; von Lindern, M. Grsf1-induced translation of the SNARE protein Use1 is required for expansion of the erythroid compartment. PLoS ONE 2014, 9, e104631. [Google Scholar] [CrossRef]
- Pietras, Z.; Wojcik, M.A.; Borowski, L.S.; Szewczyk, M.; Kulinski, T.M.; Cysewski, D.; Stepien, P.P.; Dziembowski, A.; Szczesny, R.J. Dedicated surveillance mechanism controls G-quadruplex forming non-coding RNAs in human mitochondria. Nat. Commun. 2018, 9, 2558. [Google Scholar] [CrossRef]
- Dumoulin, B.; Ufer, C.; Kuhn, H.; Sofi, S. Expression Regulation, Protein Chemistry and Functional Biology of the Guanine-Rich Sequence Binding Factor 1 (GRSF1). J. Mol. Biol. 2021, 433, 166922. [Google Scholar] [CrossRef]
- Jiao, X.; Trifillis, P.; Kiledjian, M. Identification of target messenger RNA substrates for the murine deleted in azoospermia-like RNA-binding protein. Biol. Reprod. 2002, 66, 475–485. [Google Scholar] [CrossRef][Green Version]
- Fu, X.F.; Cheng, S.F.; Wang, L.Q.; Yin, S.; De Felici, M.; Shen, W. DAZ Family Proteins, Key Players for Germ Cell Development. Int. J. Biol. Sci. 2015, 11, 1226–1235. [Google Scholar] [CrossRef]
- Li, H.; Liang, Z.; Yang, J.; Wang, D.; Wang, H.; Zhu, M.; Geng, B.; Xu, E.Y. DAZL is a master translational regulator of murine spermatogenesis. Natl. Sci. Rev. 2019, 6, 455–468. [Google Scholar] [CrossRef]
- Gao, X.; Ma, W.; Nie, J.; Zhang, C.; Zhang, J.; Yao, G.; Han, J.; Xu, J.; Hu, B.; Du, Y.; et al. A G-quadruplex DNA structure resolvase, RHAU, is essential for spermatogonia differentiation. Cell Death Dis. 2015, 6, e1610. [Google Scholar] [CrossRef]
- Ufer, C.; Wang, C.C.; Fahling, M.; Schiebel, H.; Thiele, B.J.; Billett, E.E.; Kuhn, H.; Borchert, A. Translational regulation of glutathione peroxidase 4 expression through guanine-rich sequence-binding factor 1 is essential for embryonic brain development. Genes Dev. 2008, 22, 1838–1850. [Google Scholar] [CrossRef]
- Puglisi, R.; Maccari, I.; Pipolo, S.; Mangia, F.; Boitani, C. The nuclear form of glutathione peroxidase 4 colocalizes and directly interacts with protamines in the nuclear matrix during mouse sperm chromatin assembly. Spermatogenesis 2014, 4, e28460. [Google Scholar] [CrossRef]
- Seiferling, D.; Szczepanowska, K.; Becker, C.; Senft, K.; Hermans, S.; Maiti, P.; Konig, T.; Kukat, A.; Trifunovic, A. Loss of CLPP alleviates mitochondrial cardiomyopathy without affecting the mammalian UPRmt. EMBO Rep. 2016, 17, 953–964. [Google Scholar] [CrossRef]
- Gottschalk, M.E.; Coker, S.B.; Fox, L.A. Neurologic anomalies of Perrault syndrome. Am. J. Med. Genet. 1996, 65, 274–276. [Google Scholar] [CrossRef]
- Heinz, D.; Krotova, E.; Hamann, A.; Osiewacz, H.D. Simultaneous Ablation of the Catalytic AMPK alpha-Subunit SNF1 and Mitochondrial Matrix Protease CLPP Results in Pronounced Lifespan Extension. Front. Cell Dev. Biol. 2021, 9, 616520. [Google Scholar] [CrossRef] [PubMed]
- Schultz, D.; Schluter, R.; Gerth, U.; Lalk, M. Metabolic Perturbations in a Bacillus subtilis clpP Mutant during Glucose Starvation. Metabolites 2017, 7, 63. [Google Scholar] [CrossRef] [PubMed]
- Arribas, J.; Castano, J.G. A comparative study of the chymotrypsin-like activity of the rat liver multicatalytic proteinase and the ClpP from Escherichia coli. J. Biol. Chem. 1993, 268, 21165–21171. [Google Scholar] [CrossRef]
- Nikali, K.; Suomalainen, A.; Saharinen, J.; Kuokkanen, M.; Spelbrink, J.N.; Lonnqvist, T.; Peltonen, L. Infantile onset spinocerebellar ataxia is caused by recessive mutations in mitochondrial proteins Twinkle and Twinky. Hum. Mol. Genet. 2005, 14, 2981–2990. [Google Scholar] [CrossRef]
- Froese, D.S.; Kochan, G.; Muniz, J.R.; Wu, X.; Gileadi, C.; Ugochukwu, E.; Krysztofinska, E.; Gravel, R.A.; Oppermann, U.; Yue, W.W. Structures of the human GTPase MMAA and vitamin B12-dependent methylmalonyl-CoA mutase and insight into their complex formation. J. Biol. Chem. 2010, 285, 38204–38213. [Google Scholar] [CrossRef]
- Kasashima, K.; Sumitani, M.; Endo, H. Maintenance of mitochondrial genome distribution by mitochondrial AAA+ protein ClpX. Exp. Cell Res. 2012, 318, 2335–2343. [Google Scholar] [CrossRef]






| Downregulations | ||||
|---|---|---|---|---|
| Majority Protein IDs | Gene Names | p-Value | Fold Change with Imputation | |
| Q8BWT1;Q3UKH3 | Acaa2 | 0.0009 | −1.23 | |
| Q8JZN5 | Acad9 | 0.0024 | −1.26 | |
| F6 × 5P5;Q6PE15 | Abhd10 | 0.0029 | −1.98 | |
| Q64429;Q80V82;Q3UTK2;Q9CUA1;Q8BRY0 | Cyp1b1 | 0.0047 | −6.59 | |
| P32020 | Scp2 | 0.0048 | −1.31 | |
| Q3UGW4;O88696;Q8CF81 | Clpp | 0.0065 | −14.78 | |
| Q3V471;Q8C253;P16110 | Lgals3 | 0.0077 | −1.18 | |
| O08528;E9Q5B5 | Hk2 | 0.0098 | −1.34 | |
| Q923F9;E9QPX3;Q9CXZ1;Q9CTT4 | Ndufs4 | 0.0119 | −1.26 | |
| Q9CRB9;S4R238;Q9D9P1;D3Z0L4;Q91VG6 | Chchd3 | 0.0161 | −1.14 | |
| Q91YP2;Q3UUI1;Q3TB65 | Nln | 0.0186 | −1.30 | |
| Q9CQ54;Q9D846 | Ndufc2 | 0.0194 | −1.28 | |
| P48771 | Cox7a2 | 0.0195 | −2.71 | |
| Q9Z2I8;C6EQH3 | Suclg2 | 0.0206 | −1.44 | |
| Q9CQB5;D3Z3X4 | Cisd2 | 0.0211 | −1.23 | |
| Q6GQU1;Q3UPC4;Q3TJE3;G3UVV4;P17710;Q3UE51;Q3TTB4 | Hk1 | 0.0218 | −1.11 | |
| X2EXD0;Q920L1 | Fads1 | 0.0226 | −1.44 | |
| A0A0R4J0G0;Q8BH04;Q8R3X7;Q3UGF0 | Pck2 | 0.0304 | −1.20 | |
| Q9CS68;Q9WV84 | Nme4 | 0.032 | −1.55 | |
| Q8BH95;F6T930 | Echs1 | 0.0352 | −1.23 | |
| Q9CYT3;Q99N15;A2AFQ2;O08756 | Hsd17b10 | 0.0374 | −1.21 | |
| A2AP32;A2AP31;Q3UIU2 | Ndufb6 | 0.042 | −1.42 | |
| Q9WTP7;Q9D8W6 | Ak3 | 0.0423 | −1.13 | |
| Q9D6U8 | Fam162a | 0.0427 | −1.36 | |
| Q9D0K2;Q3UK61;Q3U9P7;Q3UJQ9;Q9CRF4 | Oxct1 | 0.0475 | −1.20 | |
| Q8K009;D3Z6B9 | Aldh1l2 | 0.0496 | −1.38 | |
| Upregulations | ||||
| Majority Protein IDs | Gene Names | p-Value | Fold Change with Imputation | Previous Mammalian Substrates PMID |
| P38647 | Hspa9 | 2E-07 | 1.41 | 32467259 |
| E9Q179;Q8C5Q4;Q8C298 | Grsf1 | 3E-05 | 4.64 | |
| Q60597;Z4YJV4 | Ogdh | 9E-05 | 1.16 | |
| O35459;F7B227 | Ech1 | 1E-04 | 2.35 | |
| Q8CCC0;Q3TZ21;Q9DCJ7 | Aurkaip1 | 0.0003 | 3.20 | |
| Q8K0D5 | Gfm1 | 0.0003 | 2.62 | |
| F6SQH7;Q91VA6 | Poldip2 | 0.0003 | 2.08 | 32467259 |
| Q3UJ34;Q3UEJ7;P16460;J3QNG0 | Ass1 | 0.0005 | 1.80 | |
| A0A0M3HEP3;Q8CCZ4;D3Z6I3;Q99M04 | Lias | 0.0008 | 4.07 | |
| Q8C6I2 | Sdhaf2 | 0.0009 | 7.70 | |
| Q3TG75;P29758;Q3UKT3;Q3UJK5 | Oat | 0.0012 | 2.09 | 32467259 |
| Q9DB77 | Uqcrc2 | 0.0013 | 1.48 | |
| Q3TJA9;Q99M87 | Dnaja3 | 0.0016 | 2.33 | |
| F7ASG0;Q9CWV0 | Malsu1 | 0.0017 | 4.73 | |
| Q8CC88 | Vwa8 | 0.002 | 1.74 | |
| A0A0A0MQD1;Q8K1H1 | Tdrd7 | 0.0023 | 1.51 | |
| Q8BK72;Q80ZI4 | Mrps27 | 0.0024 | 1.72 | |
| Q6PB66 | Lrpprc | 0.0027 | 1.33 | |
| Q3TIC8;Q9CZ13;Q3THM1;Q8K2S8 | Uqcrc1 | 0.0033 | 1.65 | 32467259 |
| Q7TMY2;Q9DBL1;E9Q5L3;Q3V2R9 | Acadsb | 0.0033 | 1.33 | |
| Q3TI14;Q99LZ4;Q8VE22;F7ARZ1;A7M7Q8;Q3THH3 | Mrps23 | 0.0034 | 1.67 | |
| Q8K2B3 | Sdha | 0.0036 | 1.36 | |
| P20108 | Prdx3 | 0.0039 | 1.29 | |
| Q3UCB5;Q3UC13;O55028;Q8C6H9;D3Z7R0;Q99KP1 | Bckdk | 0.0053 | 3.98 | |
| Q61102 | Abcb7 | 0.0066 | 1.62 | |
| Q99N96;Q9D3F3;Q9CUL8 | Mrpl1 | 0.0066 | 1.60 | |
| Q922Z3;Q3UPJ8;Q9CQN1;Q922R9;Q3TK29;Q3TSG8 | Trap1 | 0.0074 | 1.62 | |
| Q3URE1 | Acsf3 | 0.0074 | 1.25 | |
| Q9CQE3;D3Z198;D3YWF8 | Mrps17 | 0.0079 | 1.75 | |
| Q99LP6 | Grpel1 | 0.0081 | 1.67 | |
| Q9D7N3;Q3UMV5;Q9ER89;Q5XJX8 | Mrps9 | 0.0093 | 1.58 | |
| Q810B1;Q6P060;Q5RL20;Q99N89 | Mrpl43 | 0.0097 | 2.64 | |
| P18155;Q3U8E7 | Mthfd2 | 0.0131 | 2.80 | |
| P16332;Q8VED0 | Mut | 0.0135 | 1.37 | |
| Q3UTB8 | Grpel1 | 0.0136 | 3.26 | |
| Q544B1;Q3UJW1;Q3U9J7;P47738;A0A0G2JEU1;Q3U6I3;Q3TVM2 | Aldh2 | 0.014 | 1.53 | |
| Q3TPD9;Q3U2X5;Q64133;Q3UJ53 | Maoa | 0.0164 | 1.17 | |
| G5E8R3;Q3T9S7;E9QPD7;Q3TCQ3;Q05920;Q3UFS6;Q62043;Q8BP54 | Pcx;Pc | 0.0165 | 1.27 | |
| Q80X85 | Mrps7 | 0.0173 | 1.26 | |
| Q3U9C4;Q3UKG1;Q9CY73 | Mrpl44 | 0.0185 | 1.41 | |
| D3Z5B1;Q8CEW7;B2RPU8;Q9D1L0 | Zbed5;Chchd2 | 0.0193 | 1.47 | |
| Q9JK42 | Pdk2 | 0.0212 | 1.72 | |
| Q9CQ06 | Mrpl24 | 0.0216 | 2.08 | |
| Q3TFD0;Q9CZN7;Q99K87 | Shmt2 | 0.0217 | 1.21 | |
| E9Q0A7;Q4KMM3 | Oxr1 | 0.022 | 1.37 | |
| Q9CXW2 | Mrps22 | 0.0236 | 1.87 | |
| A0A0N4SUH8;Q9QZ23 | Nfu1 | 0.025 | 1.58 | |
| E0CX98;Q9D2C7;E0CZE8;E0CXR0 | Tmbim6 | 0.0251 | 1.71 | |
| Q6P8N8;Q9JHS4 | Clpx | 0.0296 | 1.77 | |
| Q545U2;Q9Z0V8;D3Z1Z0 | Timm17a | 0.0296 | 1.29 | |
| Q9CQ40;Q8BTB8 | Mrpl49 | 0.03 | 1.25 | |
| Q9JKF7;Q8CCX9 | Mrpl39 | 0.0305 | 3.35 | |
| Q9CXT8;Q3TET5 | Pmpcb | 0.0313 | 1.42 | |
| P50544;B1AR28;Q3UJR6 | Acadvl | 0.0313 | 1.23 | |
| B1B1D8;Q9D773 | Mrpl2 | 0.0322 | 1.71 | |
| Q924T2;Q8BQ99 | Mrps2 | 0.0327 | 1.65 | |
| Q9CQZ5 | Ndufa6 | 0.0341 | 1.20 | |
| Q8BTQ6;Q9CQL5 | Mrpl18 | 0.035 | 5.01 | |
| Q8BK51;A2AIW9;Q3UDE0;Q3TY06;Q3TTM6;Q9DC61 | Pmpca | 0.035 | 1.33 | |
| Q9D6Z0 | Alkbh7 | 0.0351 | 5.84 | |
| Q545A2;P51881 | Slc25a5 | 0.0355 | 1.22 | |
| Q8CG72 | Adprhl2 | 0.0422 | 1.09 | |
| Q9DCB8 | Isca2 | 0.0435 | 2.37 | |
| Q4FJR4;Q3V250;Q922H2 | Pdk3 | 0.0445 | 1.96 | |
| Q7TMQ1;P23242 | Gja1 | 0.0451 | 1.59 |
| Gene Symbol | Function | Pathway | Cofactor | Quaternary Structure | Reference | PRLTS3 Fib. Accumulation p-Value | PRLTS3 Fib. Accumulation Fold Change |
|---|---|---|---|---|---|---|---|
| OAT | ornithine amino-transferase | amino acid metabolism/urea cycle | pyridoxal- phosphate | homo- tetramer | 55 | 0.00002 | 3.0 |
| ASS1 | arginino-succinate synthase | urea cycle | - | homo- tetramer | 61 | 0.00006 | 2.4 |
| ACADVL | very-long-chain acyl-CoA dehydrogenase | fatty acid degradation | flavin-adenine- dinucleotide (FAD) | homo-dimer | 59 | 0.0005 | 1.5 |
| STOM | ion channel activator | innate immune defence | - | homo-dimer or homo- oligomer | 82 | 0.001 | 1.8 |
| PRDX3 | antioxidant | selenium & senescence | - | homo-dimer & dodecamer | 60 | 0.002 | 1.3 |
| PC | pyruvate carboxylase | amino-fatty acid/glucose metabolism | biotin | homo- tetramer | 58 | 0.003 | 1.7 |
| MUT | methyl-malonyl-CoA mutase | carbon metabolism | adenosyl- cobalamin | homo-dimer | 53, 54 | 0.004 | 1.4 |
| ALDH2 | aldehyde dehydrogenase | alcohol- oxidation, CoA biosynthesis | - | homo- tetramer | 62 | 0.01 | 2.0 |
| PMPCB | mitochondrial targeting sequence cleavage | proteostasis | - | hetero-dimer with PMPCA | 56 | 0.02 | 1.4 |
| UQCRC2 | cleavage of complex III components | respiratory chain assembly | - | hetero-dimer with UQCRC1 | 57 | 0.03 | 1.4 |
| ACADSB | short/branched chain specific acyl-CoA dehydrogenase | amino acid metabolism | flavin-adenine- dinucleotide (FAD) | homo- tetramer | 81 | 0.04 | 1.2 |
Publisher’s Note: MDPI stays neutral with regard to jurisdictional claims in published maps and institutional affiliations. |
© 2021 by the authors. Licensee MDPI, Basel, Switzerland. This article is an open access article distributed under the terms and conditions of the Creative Commons Attribution (CC BY) license (https://creativecommons.org/licenses/by/4.0/).
Share and Cite
Key, J.; Torres-Odio, S.; Bach, N.C.; Gispert, S.; Koepf, G.; Reichlmeir, M.; West, A.P.; Prokisch, H.; Freisinger, P.; Newman, W.G.; et al. Inactivity of Peptidase ClpP Causes Primary Accumulation of Mitochondrial Disaggregase ClpX with Its Interacting Nucleoid Proteins, and of mtDNA. Cells 2021, 10, 3354. https://doi.org/10.3390/cells10123354
Key J, Torres-Odio S, Bach NC, Gispert S, Koepf G, Reichlmeir M, West AP, Prokisch H, Freisinger P, Newman WG, et al. Inactivity of Peptidase ClpP Causes Primary Accumulation of Mitochondrial Disaggregase ClpX with Its Interacting Nucleoid Proteins, and of mtDNA. Cells. 2021; 10(12):3354. https://doi.org/10.3390/cells10123354
Chicago/Turabian StyleKey, Jana, Sylvia Torres-Odio, Nina C. Bach, Suzana Gispert, Gabriele Koepf, Marina Reichlmeir, A. Phillip West, Holger Prokisch, Peter Freisinger, William G. Newman, and et al. 2021. "Inactivity of Peptidase ClpP Causes Primary Accumulation of Mitochondrial Disaggregase ClpX with Its Interacting Nucleoid Proteins, and of mtDNA" Cells 10, no. 12: 3354. https://doi.org/10.3390/cells10123354
APA StyleKey, J., Torres-Odio, S., Bach, N. C., Gispert, S., Koepf, G., Reichlmeir, M., West, A. P., Prokisch, H., Freisinger, P., Newman, W. G., Shalev, S., Sieber, S. A., Wittig, I., & Auburger, G. (2021). Inactivity of Peptidase ClpP Causes Primary Accumulation of Mitochondrial Disaggregase ClpX with Its Interacting Nucleoid Proteins, and of mtDNA. Cells, 10(12), 3354. https://doi.org/10.3390/cells10123354

