Ischemia/Reperfusion Injury of Fatty Liver Is Protected by A2AR and Exacerbated by A1R Stimulation through Opposite Effects on ASK1 Activation
Abstract
:1. Introduction
2. Materials and Methods
2.1. Animals
2.2. Liver Cells Isolation and Treatment
2.3. Determination of Cell Viability
2.4. Measurement of Oxidant Species (OS)
2.5. Transfection and Treatment of C1C7 Cells
2.6. Diet, Drug Treatment and Surgical Procedures
2.7. Biochemical Analysis and Liver Histochemistry and Immunohistochemistry
2.8. Analysis of TRAF2 Level and of the Phosphorylation State of ASK1, JNK and Akt
2.9. Data Analysis
3. Results
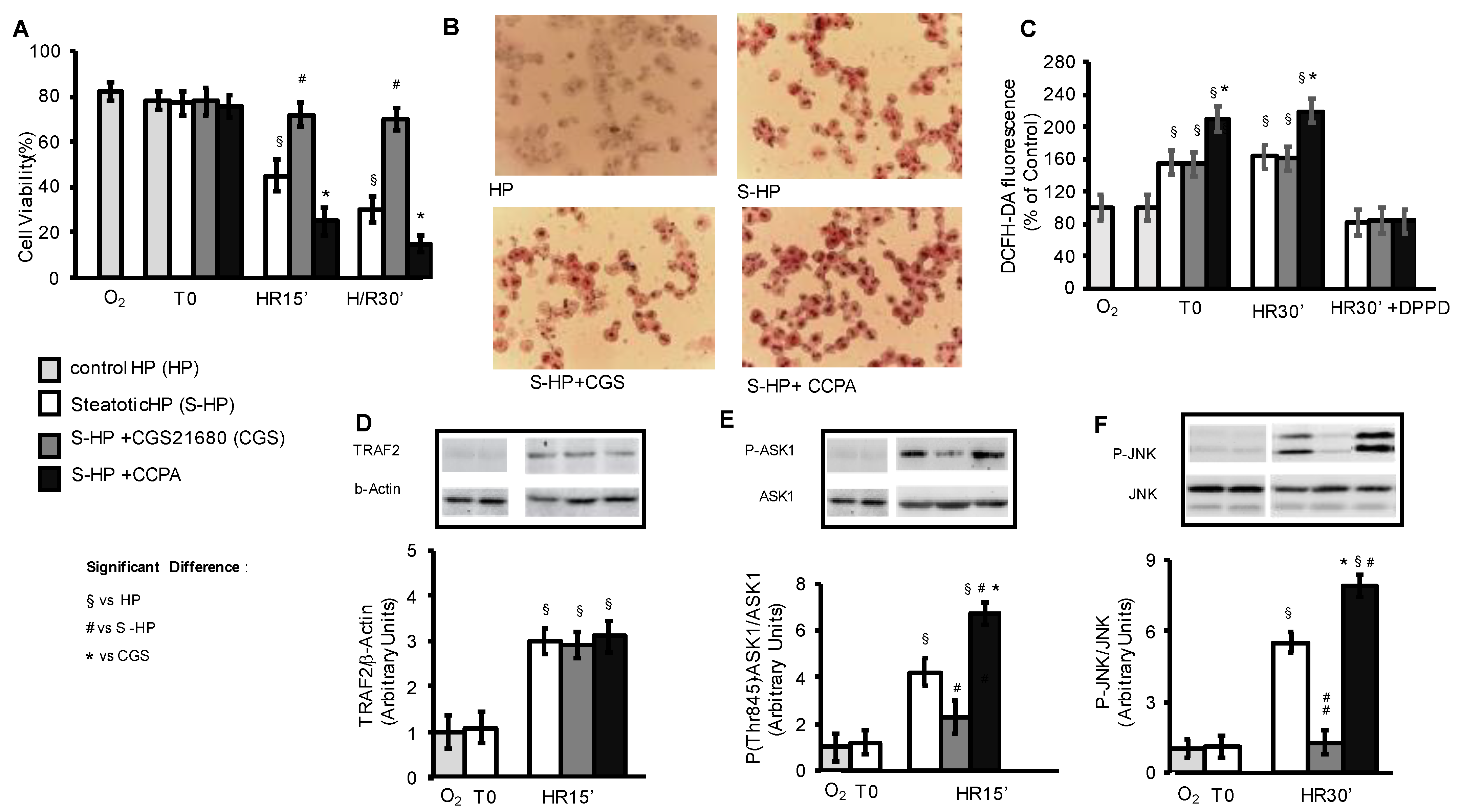
3.1. Effects of A2AR and A1R Agonists on Hypoxia/Reoxygenation Damage of Steatotic Hepatocytes: Differential Modulation of Lipid Content, Oxidative Species Production and of ASK1 and JNK Activation
3.2. Role of ASK1 in the Cytoprotective and Cytotoxic Effects of the A2AR and A1R Agonists: Effect of the Genetic Silencing of ASK1
3.3. Mechanisms Involved in the Cytoprotective and Cytotoxic Activity of the A2AR and A1R Agonists: Effects of the Inhibition of PI3K/Akt and of OS Production
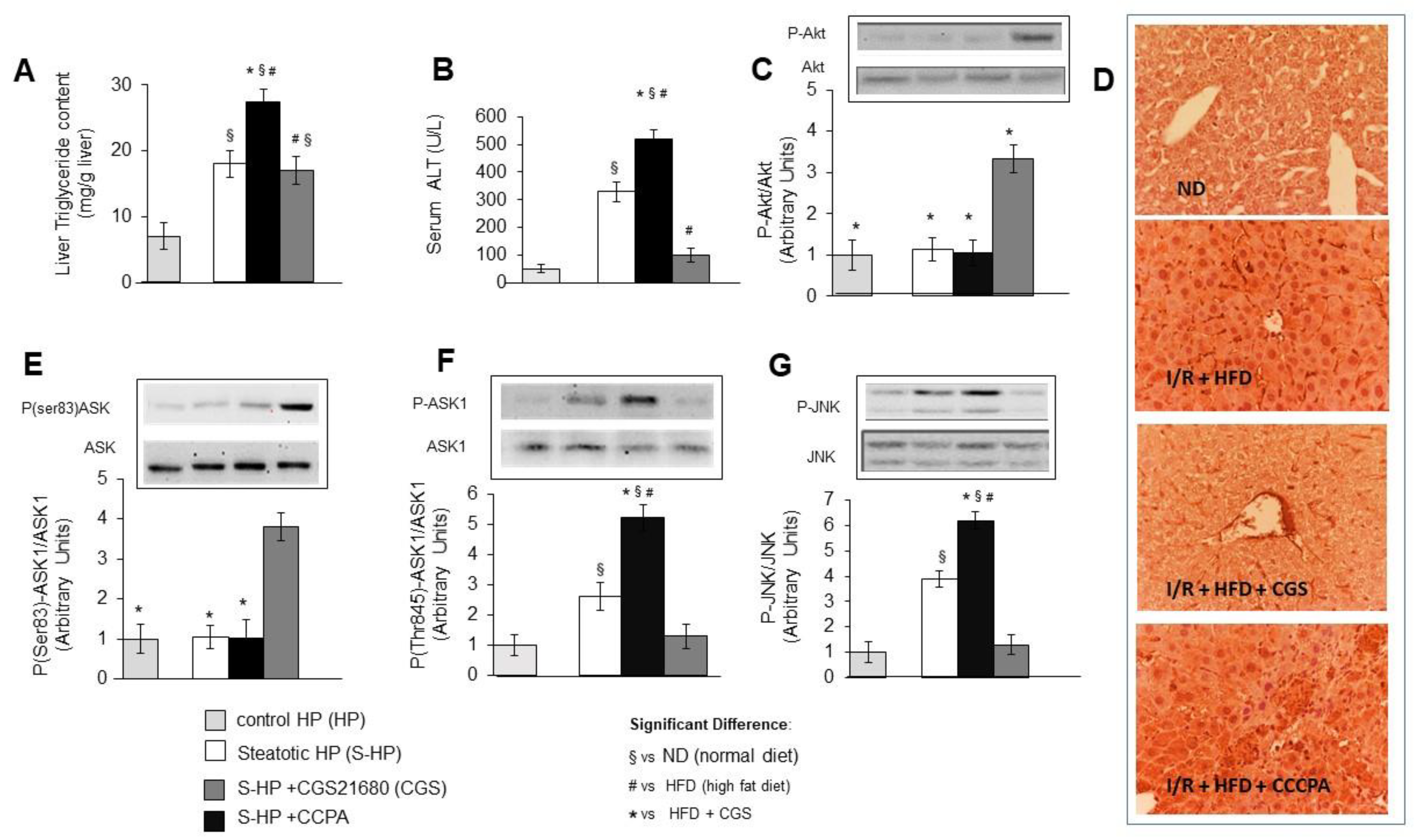
3.4. In Vivo Studies
4. Discussion
5. Conclusions
Author Contributions
Funding
Institutional Review Board Statement
Informed Consent Statement
Data Availability Statement
Conflicts of Interest
References
- Eltzschig, H.K.; Eckle, T. Ischemia and reperfusion—From mechanism to translation. Nat. Med. 2011, 17, 1391–1401. [Google Scholar] [CrossRef] [Green Version]
- Dar, W.A.; Sullivan, E.; Bynon, J.S.; Eltzschig, H.; Ju, C. Ischaemia reperfusion injury in liver transplantation: Cellular and molecular mechanisms. Liver Int. 2019, 39, 788–801. [Google Scholar] [CrossRef] [PubMed] [Green Version]
- Tashiro, H.; Kuroda, S.; Mikuriya, Y.; Ohdan, H. Ischemia–reperfusion injury in patients with fatty liver and the clinical impact of steatotic liver on hepatic surgery. Surg. Today 2014, 44, 1611–1625. [Google Scholar] [CrossRef]
- Neri, A.A.; Dontas, I.A.; Iliopoulos, D.C.; Karatzas, T. Pathophysiological Changes During Ischemia-reperfusion Injury in Rodent Hepatic Steatosis. In Vivo 2020, 34, 953–964. [Google Scholar] [CrossRef]
- Evans, Z.P.; Ellett, J.D.; Schmidt, M.G.; Schnellmann, R.G.; Chavin, K.D. Mitochondrial uncoupling protein-2 mediates steatotic liver injury following ischemia/reperfusion. J. Biol. Chem. 2008, 283, 8573–8579. [Google Scholar] [CrossRef] [PubMed] [Green Version]
- Ben Mosbah, I.; Alfany-Fernández, I.; Martel, C.; Zaouali, M.A.; Bintanel-Morcillo, M.; Rimola, A.; Rodés, J.; Brenner, C.; Roselló-Catafau, J.; Peralta, C. Endoplasmic reticulum stress inhibition protects steatotic and non-steatotic livers in partial hepatectomy under ischemia-reperfusion. Cell Death Dis. 2010, 1, 5–12. [Google Scholar] [CrossRef] [PubMed] [Green Version]
- Liu, T.; Zhou, H.J.; Min, W. ASK family in cardiovascular biology and medicine. Adv. Biol. Regul. 2017, 66, 54–62. [Google Scholar] [CrossRef]
- Ogier, J.M.; Nayagam, B.A.; Lockhart, P.J. ASK1 inhibition: A therapeutic strategy with multi-system benefits. J. Mol Med. 2020, 98, 335–348. [Google Scholar] [CrossRef] [Green Version]
- Boldorini, R.; Clemente, N.; Alchera, E.; Carini, R. DUSP12 acts as a novel endogenous protective signal against hepatic ischemia-reperfusion damage by inhibiting ASK1 pathway. Clin. Sci. 2021, 135, 161–166. [Google Scholar] [CrossRef] [PubMed]
- Imarisio, C.; Alchera, E.; Bangalore Revanna, C.; Valente, G.; Follenzi, A.; Trisolini, E.; Boldorini, R.; Carini, R. Oxidative and ER stress-dependent ASK1 activation in steatotic hepatocytes and Kupffer cells sensitizes mice fatty liver to ischemia/reperfusion injury. Free Radic. Biol. Med. 2017, 112, 141–148. [Google Scholar] [CrossRef]
- Fredholm, B.B. Adenosine, an endogenous distress signal, modulates tissue damage and repair. Cell Death Differ. 2007, 14, 1315–1323. [Google Scholar] [CrossRef] [Green Version]
- Haskó, G.; Linden, J.; Cronstein, B.; Pacher, P. Adenosine receptors: Therapeutic aspects for inflammatory and immune diseases. Nat. Rev. Drug Discov. 2008, 759–770. [Google Scholar] [CrossRef]
- Jain, S.; Jacobson, K.A. Purinergic Signaling in Liver Pathophysiology. Front. Endocrinol. 2021, 12, 718429. [Google Scholar] [CrossRef]
- Wang, P.; Jia, J.; Zhang, D. Purinergic signalling in liver diseases: Pathological functions and therapeutic opportunities. JHEP Rep. 2020, 2, 100165. [Google Scholar] [CrossRef]
- Jamwal, S.; Mittal, A.; Kumar, P.; Alhayani, D.M.; Al-Aboudi, A. Therapeutic Potential of Agonists and Antagonists of A1, A2a, A2b and A3 Adenosine Receptors. Curr. Pharm. Des. 2019, 25, 2892–2905. [Google Scholar] [CrossRef]
- Peralta, C.; Hotter, G.; Closa, D.; Gelpí, E.; Bulbena, O.; Roselló-Catafau, J. Protective effect of preconditioning on the injury associated to hepatic ischemia-reperfusion in the rat: Role of nitric oxide and adenosine. Hepatology 1997, 25, 934–937. [Google Scholar] [CrossRef]
- Nakayama, H.; Yamamoto, Y.; Kume, M.; Yamagami, K.; Yamamoto, H.; Kimoto, S.; Ishikawa, Y.; Ozaki, N.; Shimahara, Y.; Yamaoka, Y. Pharmacologic stimulation of adenosine A2 receptor supplants ischemic preconditioning in providing ischemic tolerance in rat livers. Surgery 1999, 126, 945–954. [Google Scholar] [CrossRef]
- Carini, R.; Albano, E. Recent insights on the mechanisms of liver preconditioning. Gastroenterology 2003, 125, 1480–1491. [Google Scholar] [CrossRef] [PubMed]
- Alchera, E.; Imarisio, C.; Mandili, G.; Merlin, S.; Chandrashekar, B.R.; Novelli, F.; Follenzi, A.; Carini, R. Pharmacological Preconditioning by Adenosine A2a Receptor Stimulation: Features of the Protected Liver Cell Phenotype. Biomed. Res. Int. 2015, 2015, 286746. [Google Scholar] [CrossRef] [Green Version]
- Mandili, G.; Alchera, E.; Merlin, S.; Imarisio, C.; Chandrashekar, B.R.; Riganti, C.; Bianchi, A.; Novelli, F.; Follenzi, A.; Carini, R. Mouse hepatocytes and LSEC proteome reveal novel mechanisms of ischemia/reperfusion damage and protection by A2AR stimulation. J. Hepatol. 2015, 62, 573–580. [Google Scholar] [CrossRef] [PubMed]
- Kim, J.; Kim, M.; Song, J.H.; Lee, H.T. Endogenous A1 adenosine receptors protect against hepatic ischemia reperfusion injury in mice. Liver Transpl. 2008, 14, 845–854. [Google Scholar] [CrossRef] [PubMed]
- Magata, S.; Taniguchi, M.; Suzuki, T.; Shimamura, T.; Fukai, M.; Furukawa, H.; Fujita, M.; Todo, S. The effect of antagonism of adenosine A1 receptor against ischemia and reperfusion injury of the liver. J. Surg. Res. 2007, 139, 7–14. [Google Scholar] [CrossRef] [Green Version]
- Duarte, F.V.; Amorim, J.A.; Varela, A.T.; Teodoro, J.S.; Gomes, A.P.; Cunha, R.A.; Palmeira, C.M.; Rolo, A.P. Adenosine receptors: Regulatory players in the preservation of mitochondrial function induced by ischemic preconditioning of rat liver. Purinergic Signal. 2017, 13, 179–190. [Google Scholar] [CrossRef] [Green Version]
- Carini, R.; De Cesaris, M.G.; Splendore, R.; Baldanzi, G.; Nitti, M.P.; Alchera, E.; Filigheddu, N.; Domenicotti, C.; Pronzato, M.A.; Graziani, A.; et al. Role of phosphatidylinositol 3-kinase in the development of hepatocyte preconditioning. Gastroenterology 2004, 127, 914–923. [Google Scholar] [CrossRef]
- Kim, A.H.; Khursigara, G.; Sun, X.; Franke, T.F.; Chao, M.V. Akt phosphorylates and negatively regulates apoptosis signal-regulating kinase 1. Mol. Cell Biol. 2001, 21, 893–901. [Google Scholar] [CrossRef] [Green Version]
- Peng, Z.; Borea, P.A.; Varani, K.; Wilder, T.; Yee, H.; Chiriboga, L.; Blackburn, M.R.; Azzena, G.; Resta, G.; Cronstein, B.N. Adenosine signaling contributes to ethanol-induced fatty liver in mice. J. Clin. Investig. 2009, 119, 582–594. [Google Scholar] [CrossRef] [PubMed]
- Cai, Y.; Li, H.; Liu, M.; Pei, Y.; Zheng, J.; Zhou, J.; Luo, X.; Huang, W.; Ma, L.; Yang, Q.; et al. Disruption of adenosine 2A receptor exacerbates NAFLD through increasing inflammatory responses and SREBP1c activity. Hepatology 2018, 68, 48–61. [Google Scholar] [CrossRef]
- Ichijo, H.; Nishida, E.; Irie, K.; ten Dijke, P.; Saitoh, M.; Moriguchi, T. Induction of apoptosis by ASK1, a mammalian MAPKKK that activates SAPK/JNK and p38 signaling pathways. Science 1997, 275, 90–94. [Google Scholar] [CrossRef] [PubMed]
- Uehara, T.; Xi Peng, X.; Bennett, B.; Satoh, Y.; Friedman, G.; Currin, R.; Brenner, D.A.; Lemasters, J. c-Jun N-terminal kinase mediates hepatic injury after rat liver transplantation. Transplantation 2004, 78, 324–332. [Google Scholar] [CrossRef]
- Murry, C.E.; Jennings, R.B.; Reimer, K.A. Preconditioning with ischemia: A delay of lethal cell injury in ischemic myocardium. Circulation 1986, 74, 1124–1136. [Google Scholar] [CrossRef] [Green Version]
- de Rougemont, O.; Lehmann, K.; Clavien, P.A. Preconditioning, organ preservation, and postconditioning to prevent ischemia-reperfusion injury to the liver. Liver Transplant. 2009, 15, 1172–1182. [Google Scholar] [CrossRef] [PubMed]
- Robertson, F.P.; Fuller, B.J.; Davidson, B.R. An Evaluation of Ischaemic Preconditioning as a Method of Reducing Ischaemia Reperfusion Injury in Liver Surgery and Transplantation. J. Clin. Med. 2017, 6, 69. [Google Scholar] [CrossRef] [PubMed] [Green Version]
- Serafín, A.; Roselló-Catafau, J.; Prats, N.; Xaus, C.; Gelpí, E.; Peralta, C. Ischemic preconditioning increases the tolerance of fatty liver to hepatic IR injury in rat’s. Am. J. Pathol. 2002, 161, 587. [Google Scholar] [CrossRef] [Green Version]
- Jakubauskienea, L.; Jakubauskasa, M.; Stieglera, P.; Lebera, B.; Schemmera, P.; Strupas, K. Ischemic Preconditioning for Liver Transplantation: A Systematic Review and MetaAnalysis of Randomized Controlled Trials. Visc. Med. 2021, 37, 329–336. [Google Scholar] [CrossRef] [PubMed]
- Carini, R.; De Cesaris, M.G.; Splendore, R.; Vay, D.; Domenicotti, C.; Nitti, M.P.; Paola, D.; Pronzato, M.A.; Albano, E. Signal pathway involved in the development of hypoxic preconditioning in rat hepatocytes. Hepatology 2001, 33, 131–139. [Google Scholar] [CrossRef]
- Hart, M.L.; Much, C.; Gorzolla, I.C.; Schittenhelm, J.; Kloor, D.; Stahl, G.L.; Eltzschig, H.K. Extracellular adenosine production by ecto-5’-nucleotidase protects during murine hepatic ischemic preconditioning. Gastroenterology 2008, 135, 1739–1743. [Google Scholar] [CrossRef]




Publisher’s Note: MDPI stays neutral with regard to jurisdictional claims in published maps and institutional affiliations. |
© 2021 by the authors. Licensee MDPI, Basel, Switzerland. This article is an open access article distributed under the terms and conditions of the Creative Commons Attribution (CC BY) license (https://creativecommons.org/licenses/by/4.0/).
Share and Cite
Alchera, E.; Chandrashekar, B.R.; Clemente, N.; Borroni, E.; Boldorini, R.; Carini, R. Ischemia/Reperfusion Injury of Fatty Liver Is Protected by A2AR and Exacerbated by A1R Stimulation through Opposite Effects on ASK1 Activation. Cells 2021, 10, 3171. https://doi.org/10.3390/cells10113171
Alchera E, Chandrashekar BR, Clemente N, Borroni E, Boldorini R, Carini R. Ischemia/Reperfusion Injury of Fatty Liver Is Protected by A2AR and Exacerbated by A1R Stimulation through Opposite Effects on ASK1 Activation. Cells. 2021; 10(11):3171. https://doi.org/10.3390/cells10113171
Chicago/Turabian StyleAlchera, Elisa, Bangalore R. Chandrashekar, Nausicaa Clemente, Ester Borroni, Renzo Boldorini, and Rita Carini. 2021. "Ischemia/Reperfusion Injury of Fatty Liver Is Protected by A2AR and Exacerbated by A1R Stimulation through Opposite Effects on ASK1 Activation" Cells 10, no. 11: 3171. https://doi.org/10.3390/cells10113171
APA StyleAlchera, E., Chandrashekar, B. R., Clemente, N., Borroni, E., Boldorini, R., & Carini, R. (2021). Ischemia/Reperfusion Injury of Fatty Liver Is Protected by A2AR and Exacerbated by A1R Stimulation through Opposite Effects on ASK1 Activation. Cells, 10(11), 3171. https://doi.org/10.3390/cells10113171
