Comparative Analyses of Single-Cell Transcriptomic Profiles between In Vitro Totipotent Blastomere-like Cells and In Vivo Early Mouse Embryonic Cells
Abstract
:1. Introduction
2. Materials and Methods
2.1. Single-Cell RNA Sequencing (scRNA-Seq) Dataset Sources
2.2. scRNA-Seq Analyses
2.3. Principal Component Analysis and Unsupervised Hierarchical Clustering Analysis
2.4. Ingenuity Pathway Analysis (IPA)
3. Results
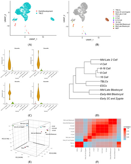
3.1. Transcriptomic Profile Comparisons between Early Mouse Developmental Stages and Tblcs
3.2. The Mid-Late Two-Cell Cluster Exhibits Greater Totipotency and Lower Pluripotency Gene Expression Patterns Compared to TBLCs
3.3. Cluster 3 of TBLCs Abundantly Expresses Totipotent Genes
3.4. Gene Expression Patterns of Cluster 3 in TBLCs Were Highly Correlated with Totipotent Mid-Late Two-Cell Stage Cells
3.5. Unique Signaling Pathways and Regulation in Cluster 3 Cells
4. Discussion
Supplementary Materials
Author Contributions
Funding
Institutional Review Board Statement
Informed Consent Statement
Data Availability Statement
Acknowledgments
Conflicts of Interest
References
- Tarkowski, A.K. Experiments on the development of isolated blastomers of mouse eggs. Nature 1959, 184, 1286–1287. [Google Scholar] [CrossRef] [PubMed]
- Baker, C.L.; Pera, M.F. Capturing Totipotent Stem Cells. Cell Stem Cell 2018, 22, 25–34. [Google Scholar] [CrossRef] [PubMed] [Green Version]
- Torres-Padilla, M.E. On transposons and totipotency. Philos. Trans. R. Soc. B Biol. Sci. 2020, 375, 20190339. [Google Scholar] [CrossRef]
- Morgani, S.M.; Brickman, J.M. The molecular underpinnings of totipotency. Philos. Trans. R. Soc. B Biol. Sci. 2014, 369. [Google Scholar] [CrossRef] [Green Version]
- Macfarlan, T.S.; Gifford, W.D.; Driscoll, S.; Lettieri, K.; Rowe, H.M.; Bonanomi, D.; Firth, A.; Singer, O.; Trono, D.; Pfaff, S.L. Embryonic stem cell potency fluctuates with endogenous retrovirus activity. Nature 2012, 487, 57–63. [Google Scholar] [CrossRef] [Green Version]
- Rodriguez-Terrones, D.; Gaume, X.; Ishiuchi, T.; Weiss, A.; Kopp, A.; Kruse, K.; Penning, A.; Vaquerizas, J.M.; Brino, L.; Torres-Padilla, M.E. A molecular roadmap for the emergence of early-embryonic-like cells in culture. Nat. Genet. 2018, 50, 106–119. [Google Scholar] [CrossRef] [PubMed]
- Genet, M.; Torres-Padilla, M.E. The molecular and cellular features of 2-cell-like cells: A reference guide. Development 2020, 147, 147. [Google Scholar] [CrossRef] [PubMed]
- Bianchi, E.; Sette, C. Post-transcriptional control of gene expression in mouse early embryo development: A view from the tip of the iceberg. Genes 2011, 2, 345–359. [Google Scholar] [CrossRef] [PubMed] [Green Version]
- Hamatani, T.; Carter, M.G.; Sharov, A.A.; Ko, M.S. Dynamics of global gene expression changes during mouse preimplantation development. Dev. Cell 2004, 6, 117–131. [Google Scholar] [CrossRef] [Green Version]
- Zeng, F.; Schultz, R.M. RNA transcript profiling during zygotic gene activation in the preimplantation mouse embryo. Dev. Biol. 2005, 283, 40–57. [Google Scholar] [CrossRef] [PubMed] [Green Version]
- Falco, G.; Lee, S.L.; Stanghellini, I.; Bassey, U.C.; Hamatani, T.; Ko, M.S.H. Zscan4: A novel gene expressed exclusively in late 2-cell embryos and embryonic stem cells. Dev. Biol. 2007, 307, 539–550. [Google Scholar] [CrossRef] [Green Version]
- Eckersley-Maslin, M.A.; Svensson, V.; Krueger, C.; Stubbs, T.M.; Giehr, P.; Krueger, F.; Miragaia, R.J.; Kyriakopoulos, C.; Berrens, R.V.; Milagre, I.; et al. MERVL/Zscan4 Network Activation Results in Transient Genome-wide DNA Demethylation of mESCs. Cell Rep. 2016, 17, 179–192. [Google Scholar] [CrossRef] [Green Version]
- Zalzman, M.; Falco, G.; Sharova, L.V.; Nishiyama, A.; Thomas, M.; Lee, S.-L.; Stagg, C.A.; Hoang, H.G.; Yang, H.-T.; Indig, F.E. Zscan4 regulates telomere elongation and genomic stability in ES cells. Nature 2010, 464, 858–863. [Google Scholar] [CrossRef] [PubMed] [Green Version]
- Shen, H.; Yang, M.; Li, S.; Zhang, J.; Peng, B.; Wang, C.; Chang, Z.; Ong, J.; Du, P. Mouse totipotent stem cells captured and maintained through spliceosomal repression. Cell 2021, 184, 2843–2859.e20. [Google Scholar] [CrossRef] [PubMed]
- Fu, Z.; Wang, B.; Wang, S.; Wu, W.; Wang, Q.; Chen, Y.; Kong, S.; Lu, J.; Tang, Z.; Ran, H.; et al. Integral proteomic analysis of blastocysts reveals key molecular machinery governing embryonic diapause and reactivation for implantation in mice. Biol. Reprod 2014, 90, 52. [Google Scholar] [CrossRef]
- Naticchia, M.R.; Laubach, L.K.; Tota, E.M.; Lucas, T.M.; Huang, M.L.; Godula, K. Embryonic stem cell engineering with a glycomimetic FGF2/BMP4 co-receptor drives mesodermal differentiation in a three-dimensional culture. ACS Chem. Biol. 2018, 13, 2880–2887. [Google Scholar] [CrossRef]
- Nourse, M.B.; Halpin, D.E.; Scatena, M.; Mortisen, D.J.; Tulloch, N.L.; Hauch, K.D.; Torok-Storb, B.; Ratner, B.D.; Pabon, L.; Murry, C.E. VEGF induces differentiation of functional endothelium from human embryonic stem cells: Implications for tissue engineering. Arter. Thromb. Vasc. Biol. 2010, 30, 80–89. [Google Scholar] [CrossRef] [Green Version]
- Li, J.; Maeji, M.; Balboula, A.Z.; Aboelenain, M.; Fujii, T.; Moriyasu, S.; Bai, H.; Kawahara, M.; Takahashi, M. Dynamic status of lysosomal cathepsin in bovine oocytes and preimplantation embryos. J. Reprod. Dev. 2019, 66, 9–17. [Google Scholar] [CrossRef] [Green Version]
- Gordeeva, O. TGFβ family signaling pathways in pluripotent and teratocarcinoma stem cells’ fate decisions: Balancing between self-renewal, differentiation, and cancer. Cells 2019, 8, 1500. [Google Scholar] [CrossRef] [Green Version]
- Akiyama, T.; Xin, L.; Oda, M.; Sharov, A.A.; Amano, M.; Piao, Y.; Cadet, J.S.; Dudekula, D.B.; Qian, Y.; Wang, W.; et al. Transient bursts of Zscan4 expression are accompanied by the rapid derepression of heterochromatin in mouse embryonic stem cells. DNA Res. 2015, 22, 307–318. [Google Scholar] [CrossRef] [PubMed] [Green Version]
- Kimball, S.R. Eukaryotic initiation factor eIF2. Int. J. Biochem. Cell Biol. 1999, 31, 25–29. [Google Scholar] [CrossRef]
- Friend, K.; Brooks, H.A.; Propson, N.E.; Thomson, J.A.; Kimble, J. Embryonic stem cell growth factors regulate eIF2α phosphorylation. PLoS ONE 2015, 10, e0139076. [Google Scholar] [CrossRef] [PubMed] [Green Version]
- Hung, S.S.; Wong, R.C.; Sharov, A.A.; Nakatake, Y.; Yu, H.; Ko, M.S. Repression of global protein synthesis by Eif1a-like genes that are expressed specifically in the two-cell embryos and the transient Zscan4-positive state of embryonic stem cells. DNA Res. 2013, 20, 391–402. [Google Scholar] [CrossRef] [PubMed] [Green Version]
- Madan, B.; Madan, V.; Weber, O.; Tropel, P.; Blum, C.; Kieffer, E.; Viville, S.; Fehling, H.J. The pluripotency-associated gene Dppa4 is dispensable for embryonic stem cell identity and germ cell development but essential for embryogenesis. Mol. Cell. Biol. 2009, 29, 3186–3203. [Google Scholar] [CrossRef] [Green Version]
- Wang, L.; Schulz, T.C.; Sherrer, E.S.; Dauphin, D.S.; Shin, S.; Nelson, A.M.; Ware, C.B.; Zhan, M.; Song, C.Z.; Chen, X.; et al. Self-renewal of human embryonic stem cells requires insulin-like growth factor-1 receptor and ERBB2 receptor signaling. Blood 2007, 110, 4111–4119. [Google Scholar] [CrossRef] [Green Version]
- Powell-Braxton, L.; Hollingshead, P.; Warburton, C.; Dowd, M.; Pitts-Meek, S.; Dalton, D.; Gillett, N.; Stewart, T.A. IGF-I is required for normal embryonic growth in mice. Genes Dev. 1993, 7, 2609–2617. [Google Scholar] [CrossRef]
- Lin, T.-C.; Yen, J.-M.; Gong, K.-B.; Hsu, T.-T.; Chen, L.-R. IGF-1/IGFBP-1 increases blastocyst formation and total blastocyst cell number in mouse embryo culture and facilitates the establishment of a stem-cell line. BMC Cell Biol. 2003, 4, 1–15. [Google Scholar] [CrossRef] [PubMed] [Green Version]
- Tagliaferri, D.; Mazzone, P.; Noviello, T.M.; Addeo, M.; Angrisano, T.; Del Vecchio, L.; Visconte, F.; Ruggieri, V.; Russi, S.; Caivano, A. Retinoic acid induces embryonic stem cells (ESCs) transition to 2 cell-like state through a coordinated expression of Dux and Duxbl1. Front. Cell Dev. Biol. 2020, 7, 385. [Google Scholar] [CrossRef] [PubMed]
- Iturbide, A.; Ruiz Tejeda Segura, M.L.; Noll, C.; Schorpp, K.; Rothenaigner, I.; Ruiz-Morales, E.R.; Lubatti, G.; Agami, A.; Hadian, K.; Scialdone, A.; et al. Retinoic acid signaling is critical during the totipotency window in early mammalian development. Nat. Struct. Mol. Biol. 2021, 28, 521–532. [Google Scholar] [CrossRef] [PubMed]
- Blancas, A.A.; Lauer, N.E.; McCloskey, K.E. Endothelial differentiation of embryonic stem cells. Curr. Protoc. Stem Cell Biol. 2008, 6, 1F-5. [Google Scholar] [CrossRef] [Green Version]













Publisher’s Note: MDPI stays neutral with regard to jurisdictional claims in published maps and institutional affiliations. |
© 2021 by the authors. Licensee MDPI, Basel, Switzerland. This article is an open access article distributed under the terms and conditions of the Creative Commons Attribution (CC BY) license (https://creativecommons.org/licenses/by/4.0/).
Share and Cite
Lin, P.-Y.; Yang, D.; Chuang, C.-H.; Lin, H.; Chen, W.-J.; Chen, C.-Y.; Chuang, T.-J.; Lai, C.-Y.; Li, L.-Y.; Schuyler, S.C.; et al. Comparative Analyses of Single-Cell Transcriptomic Profiles between In Vitro Totipotent Blastomere-like Cells and In Vivo Early Mouse Embryonic Cells. Cells 2021, 10, 3111. https://doi.org/10.3390/cells10113111
Lin P-Y, Yang D, Chuang C-H, Lin H, Chen W-J, Chen C-Y, Chuang T-J, Lai C-Y, Li L-Y, Schuyler SC, et al. Comparative Analyses of Single-Cell Transcriptomic Profiles between In Vitro Totipotent Blastomere-like Cells and In Vivo Early Mouse Embryonic Cells. Cells. 2021; 10(11):3111. https://doi.org/10.3390/cells10113111
Chicago/Turabian StyleLin, Po-Yu, Denny Yang, Chi-Hsuan Chuang, Hsuan Lin, Wei-Ju Chen, Chia-Ying Chen, Trees-Juen Chuang, Chien-Ying Lai, Long-Yuan Li, Scott C. Schuyler, and et al. 2021. "Comparative Analyses of Single-Cell Transcriptomic Profiles between In Vitro Totipotent Blastomere-like Cells and In Vivo Early Mouse Embryonic Cells" Cells 10, no. 11: 3111. https://doi.org/10.3390/cells10113111
APA StyleLin, P.-Y., Yang, D., Chuang, C.-H., Lin, H., Chen, W.-J., Chen, C.-Y., Chuang, T.-J., Lai, C.-Y., Li, L.-Y., Schuyler, S. C., Lu, F. L., Liu, Y.-C., & Lu, J. (2021). Comparative Analyses of Single-Cell Transcriptomic Profiles between In Vitro Totipotent Blastomere-like Cells and In Vivo Early Mouse Embryonic Cells. Cells, 10(11), 3111. https://doi.org/10.3390/cells10113111

