Improving Saline–Alkali Soils Through Organic Inputs: Ecological Pathways Shaping Microbial Community Assembly and Function
Abstract
1. Introduction
2. Materials and Methods
2.1. Properties of the Saline–Alkali Soil
2.2. Experimental Design
2.3. Soil Sampling and Soil Property Analysis
2.4. Statistical Analyses
3. Results
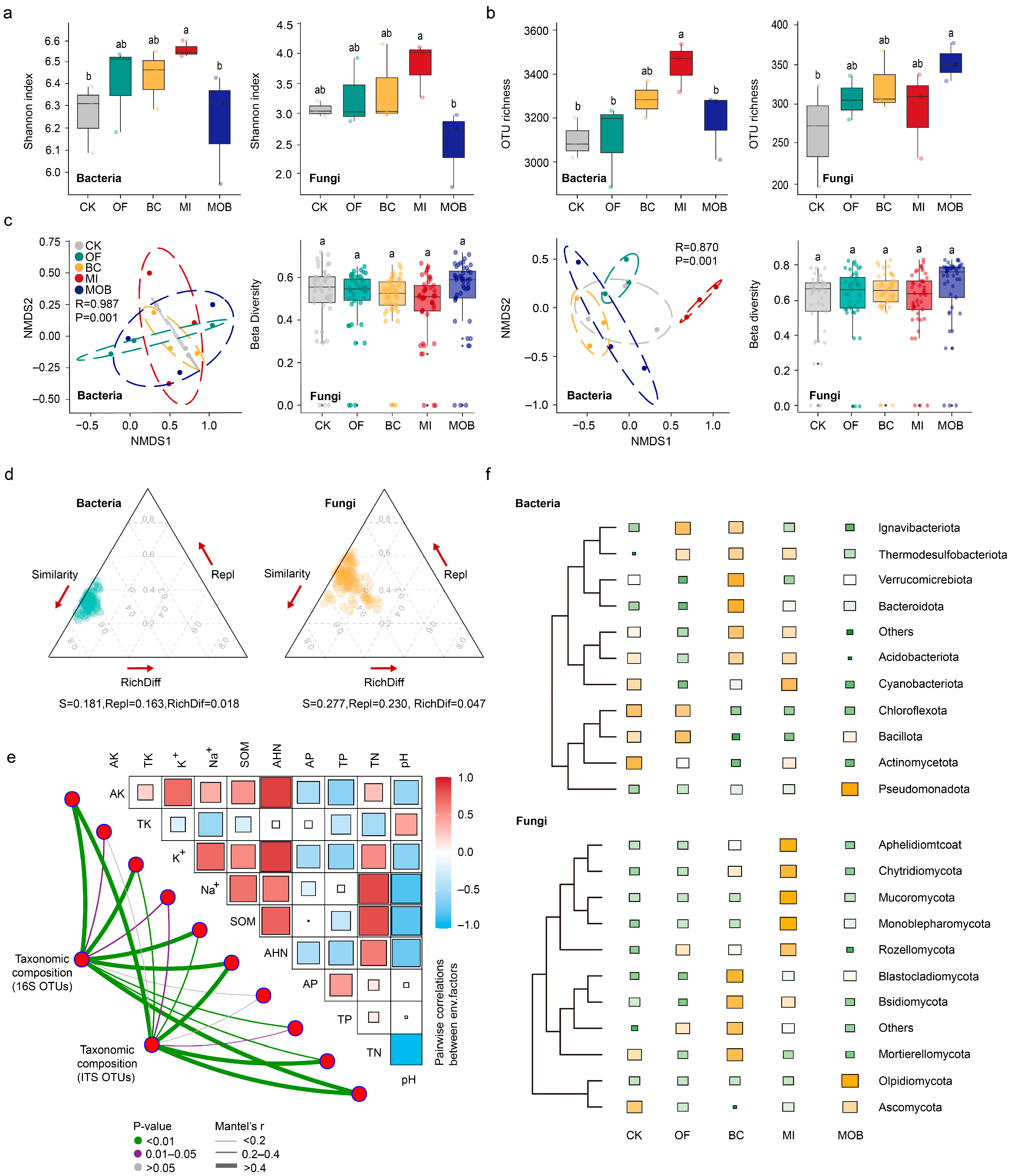
3.1. Soil Microbial Diversity
3.2. Soil Microbial Community Composition
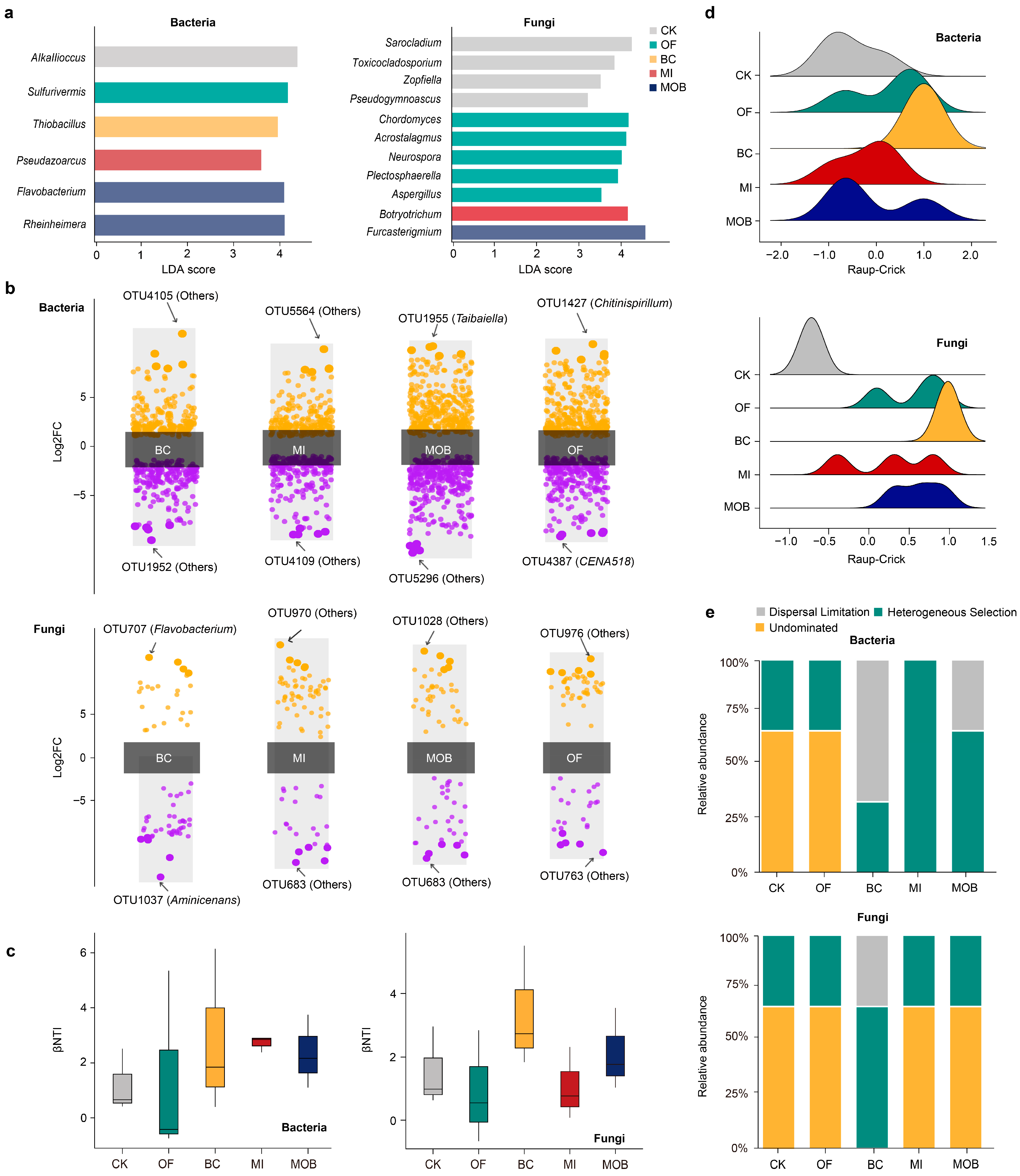
3.3. Soil Microbial Community Assembly
3.4. Soil Microbial Network
3.5. Soil Microbial Function Prediction
4. Discussion
5. Conclusions
Supplementary Materials
Author Contributions
Funding
Data Availability Statement
Conflicts of Interest
References
- Basharat, S.; Saeed, W.; Liu, P.; Waseem, M.J.P.H. Abscisic acid mediated salinity stress tolerance in crops. Plant Horm. 2025, 1, e015. [Google Scholar] [CrossRef]
- Yan, B.; Ao, L.; Li, B.; Mao, L.; Sun, L.; Li, X. Response of soil nitrogen cycle microbial functions to ecological reconstruction in saline-alkali soils: A dual rerspective of natural succession and alfalfa cropping. Land Degrad. Dev. 2025, 36, 4753–4769. [Google Scholar] [CrossRef]
- Xie, Y.; Zhang, X.; Gao, Y.; Li, J.; Geng, Y.; Guo, L.; Shao, X.; Ran, C. Effects of different straw returning periods and nitrogen fertilizer combinations on rice roots and yield in saline–sodic soil. Agronomy 2024, 14, 2463. [Google Scholar] [CrossRef]
- Yu, H.; Wang, Z.; Mao, D.; Jia, M.; Chang, S.; Li, X. Spatiotemporal variations of soil salinization in China’s West Songnen Plain. Land Degrad. Dev. 2023, 34, 2366–2378. [Google Scholar] [CrossRef]
- Peng, W.; Zhu, X.; Zheng, W.; Xie, Q.; Wang, M.; Ran, E. Rice cultivation can mitigate soil salinization and alkalization by modifying the macropore structure in saline–sodic paddy fields. Agric. Water Manag. 2025, 313, 109473. [Google Scholar] [CrossRef]
- Xu, S.; Na, M.; Huang, Y.; Zhang, J.; Zhou, J.; Li, L.-J. Changes in microbial carbon cycling functions along rice cultivation chronosequences in saline-alkali soils. Soil Biol. Biochem. 2025, 202, 109699. [Google Scholar] [CrossRef]
- Chen, T.; Shabala, S.; Niu, Y.; Chen, Z.-H.; Shabala, L.; Meinke, H.; Venkataraman, G.; Pareek, A.; Xu, J.; Zhou, M. Molecular mechanisms of salinity tolerance in rice. Crop J. 2021, 9, 506–520. [Google Scholar] [CrossRef]
- Li, S.; Yang, Y.; Li, Y.; Gao, B.; Tang, Y.; Xie, J.; Zhao, H. Remediation of saline-sodic soil using organic and inorganic amendments: Physical, chemical, and enzyme activity properties. J. Soils Sediments 2020, 20, 1454–1467. [Google Scholar] [CrossRef]
- AbuQamar, S.F.; El-Saadony, M.T.; Saad, A.M.; Desoky, E.-S.M.; Elrys, A.S.; El-Mageed, T.A.A.; Semida, W.M.; Abdelkhalik, A.; Mosa, W.F.A.; Al Kafaas, S.S. Halotolerant plant growth-promoting rhizobacteria improve soil fertility and plant salinity tolerance for sustainable agriculture—A review. Plant Stress 2024, 12, 100482. [Google Scholar] [CrossRef]
- Li, D.; Qi, Z.; Guo, J.; Wang, T.; Li, X.; Hou, N. Study on the screening of high-efficiency salt alkali-tolerant microbial agents their roles mechanisms in enhancing saline-alkaline soil remediation. J. Clean. Prod. 2025, 519, 145992. [Google Scholar] [CrossRef]
- Sun, X.; Zhang, C.; Liu, K.; Xu, M.; Cai, A. Long-term manure application enhances carbon use efficiency in soil aggregates by regulating microbial communities in cropland. Soil Biol. Biochem. 2025, 210, 109945. [Google Scholar] [CrossRef]
- Hu, M.; Li, Y.; Chen, Z.; Lv, K.; Xiong, Y.; Huang, G. Drip irrigation combined with organic fertilizers improves crop N uptake and yield by reducing soil salinity and N loss in saline–alkali sunflower farmlands. Soil Tillage Res. 2026, 255, 106789. [Google Scholar] [CrossRef]
- Song, W.; Shu, A.; Liu, J.; Shi, W.; Li, M.; Zhang, W.; Li, Z.; Liu, G.; Yuan, F.; Zhang, S. Effects of long-term fertilization with different substitution ratios of organic fertilizer on paddy soil. Pedosphere 2022, 32, 637–648. [Google Scholar] [CrossRef]
- Guo, L.; Bai, X.; Zhang, W.; Xiong, Q.; Luo, L.; Chen, L.; An, Q.; Shi, Z.; Tao, Y.; Ye, X. Study on the matching of organic fertilizer supply characteristics rice nutrient demand. J. Anhui Agric. Univ. 2025, 52, 275–284. [Google Scholar] [CrossRef]
- Xu, Z.; Zhou, R.; Xu, G. Global analysis on potential effects of biochar on crop yields and soil quality. Soil Ecol. Lett. 2025, 7, 240267. [Google Scholar] [CrossRef]
- Qiu, X.; Xu, C.; Yan, D.; Li, W.; Wang, J.; Yang, Z.; Yuan, J.; Ji, C.; Wang, J.; Zhang, Y. Diversified cropping combined with biochar application enhances soil fertility, biodiversity, and crop productivity in a coastal saline–alkali soil. Agriculture 2025, 15, 2492. [Google Scholar] [CrossRef]
- Chang, L.; Ju, T.; Liang, K.; Li, Y. Biochar-influenced solubilization and mineralization mechanisms of phosphorus in saline-sodic soils. Soil Biol. Biochem. 2025, 209, 109890. [Google Scholar] [CrossRef]
- de Andrade, L.A.; Santos, C.H.B.; Frezarin, E.T.; Sales, L.R.; Rigobelo, E.C.J.M. Plant growth-promoting rhizobacteria for sustainable agricultural production. Microorganisms 2023, 11, 1088. [Google Scholar] [CrossRef]
- He, M.; Xiong, X.; Wang, L.; Hou, D.; Bolan, N.S.; Ok, Y.S.; Rinklebe, J.; Tsang, D.C.W. Acritical review on performance indicators for evaluating soil biota soil health of biochar-amended soils. J. Hazard. Mater. 2021, 414, 125378. [Google Scholar] [CrossRef]
- Quintarelli, V.; Borgatti, D.; Baretta, M.; Stazi, S.R.; Allevato, E.; Pancaldi, S.; Baldisserotto, C.; Mancinelli, R.; Tedeschi, P.; Radicetti, E.; et al. Microbial biofertilizers and algae-based biostimulant affect fruit yield characteristics of organic processing tomato. J. Sci. Food Agric. 2025, 1, 530–539. [Google Scholar] [CrossRef]
- Yuan, J.; Wen, T.; Yang, S.; Zhang, C.; Mengli, Z.; Guoqing, N.; Penghao, X.; Xiaoyu, L.; Xinyuan, Z.; Qirong, S.; et al. Growth substrates alter aboveground plant microbial and metabolic properties thereby influencing insect herbivore performance. Sci. China Life Sci. 2023, 66, 1728–1741. [Google Scholar] [CrossRef]
- Zhang, G.; Zhang, L.; Shi, Z.; Yang, Y.; Liu, J.Y. Microbial nutrient limitation and carbon use efficiency in saline-alkali soil amended with biochar: Insights from ecoenzymatic C:N:P stoichiometry. Biochar 2025, 7, 68. [Google Scholar] [CrossRef]
- Li, B.; Zhu, D.; Li, J.; Liu, X.; Yan, B.; Mao, L.; Zhang, M.; Wang, Y.; Li, X. Converting upland to paddy fields alters soil nitrogen microbial functions at different depths in black soil region. Agric. Ecosyst. Environ. 2024, 372, 109089. [Google Scholar] [CrossRef]
- Ruan, R.; Lambers, H.; Wang, Y. Comparative responses of two maize genotypes with contrasting drought tolerance to biochar application. Biochar 2024, 6, 66. [Google Scholar] [CrossRef]
- Oksanen, J.; Blanchet, F.G.; Friendly, M.; Kindt, R.; Legendre, P.; McGlinn, D.; Minchin, P.R.; O’Hara, R.B.; Simpson, G.L.; Solymos, P.; et al. R Package, version 2.5-7; vegan: Community Ecology Package; R Foundation for Statistical Computing: Vienna, Austria, 2008. Available online: https://CRAN.R-project.org/package=vegan (accessed on 5 January 2026).
- Shen, C.; Gunina, A.; Luo, Y.; Wang, J.; He, J.-Z.; Kuzyakov, Y.; Hemp, A.; Classen, A.T.; Ge, Y. Contrasting patterns and drivers of soil bacterial and fungal diversity across a mountain gradient. Environ. Microbiol. 2020, 22, 3287–3301. [Google Scholar] [CrossRef]
- Segata, N.; Izard, J.; Waldron, L.; Gevers, D.; Miropolsky, L.; Garrett, W.S.; Huttenhower, C. Metagenomic biomarker discovery and explanation. Genome Biol. 2011, 12, R60. [Google Scholar] [CrossRef]
- Robinson, M.D.; McCarthy, D.J.; Smyth, G.K. EdgeR: A bioconductor package for differential expression analysis of digital gene expression data. Bioinformatics 2010, 26, 139–140. [Google Scholar] [CrossRef] [PubMed]
- Stegen, J.C.; Lin, X.; Fredrickson, J.K.; Chen, X.; Kennedy, D.W.; Murray, C.J.; Rockhold, M.L.; Konopka, A. Quantifying community assembly processes and identifying features that impose them. ISME J. 2013, 7, 2069–2079. [Google Scholar] [CrossRef]
- Banerjee, S.; Kirkby, C.A.; Schmutter, D.; Bissett, A.; Kirkegaard, J.A.; Richardson, A.E. Network analysis reveals functional redundancy and keystone taxa amongst bacterial and fungal communities during organic matter decomposition in an arable soil. Soil Biol. Biochem. 2016, 97, 188–198. [Google Scholar] [CrossRef]
- Revelle, W. R Package, version 1.0-95; psych: Procedures for Psychological, Psychometric, and Personality Research; Northwestern University: Evanston, IL, USA, 2013.
- Widder, S.; Besemer, K.; Singer, G.A.; Ceola, S.; Bertuzzo, E.; Quince, C.; Sloan, W.T.; Rinaldo, A.; Battin, T.J. Fluvial network organization imprints on microbial co-occurrence networks. Proc. Natl. Acad. Sci. USA 2014, 111, 12799–12804. [Google Scholar] [CrossRef]
- Guimerà, R.; Amaral, L.A.N. Functional cartography of complex metabolic networks. Nature 2025, 433, 895–900. [Google Scholar] [CrossRef]
- Douglas, G.M.; Maffei, V.J.; Zaneveld, J.R.; Yurgel, S.N.; Brown, J.R.; Taylor, C.M.; Huttenhower, C.; Langille, M.G.I. PICRUSt2 for prediction of metagenome functions. Nat. Biotechnol. 2020, 38, 685–688. [Google Scholar] [CrossRef]
- Nguyen, N.H.; Song, Z.; Bates, S.T.; Branco, S.; Tedersoo, L.; Menke, J.; Schilling, J.S.; Kennedy, P.G. FUNGuild: An open annotation tool for parsing fungal community datasets by ecological guild. Fungal Ecol. 2016, 20, 241–248. [Google Scholar] [CrossRef]
- Song, J.S.; Zhang, H.Y.; Kumar, A.; Chang, F.D.; Yu, R.; Zhang, X.Q.; Wang, J.; Wang, W.N.; Liu, J.M.; Zhou, J. Combined organic ameliorants is benefits for improving ecosystem multi-functionality in saline soils. Ind. Crops Prod. 2025, 230, 121068. [Google Scholar] [CrossRef]
- Li, T.; Wang, S.N.; Liu, S.L.; Zhang, X.L.; Dong, H.L.; Dai, S.; Chai, L.Y.; Li, H.; Lv, Y.L.; Li, T.W. Trade-offs of organic amendment input on soil quality and crop productivity in saline-alkali land globally: A meta-analysis. Eur. J. Agron. 2025, 164, 127471. [Google Scholar] [CrossRef]
- Guo, S.Q.; Chen, Y.X.; Ju, Y.L.; Pan, C.Y.; Shan, J.X.; Ye, W.W.; Dong, N.Q.; Kan, Y.; Yang, Y.B.; Zhao, H.Y. Fine-tuning gibberellin improves rice alkali-thermal tolerance and yield. Nature 2025, 639, 162–171. [Google Scholar] [CrossRef]
- Li, S.P.; Zhao, L.; Wang, C.; Huang, H.Y.; Zhuang, M.H. Synergistic improvement of carbon sequestration and crop yield by organic material addition in saline soil: A global meta-analysis. Sci. Total Environ. 2023, 891, 164530. [Google Scholar] [CrossRef] [PubMed]
- Wagg, C.; Schlaeppi, K.; Banerjee, S.; Kuramae, E.E.; van der Heijden, M.G.A. Fungal-bacterial diversity and microbiome complexity predict ecosystem functioning. Nat. Commun. 2019, 10, 4841. [Google Scholar] [CrossRef]
- Banerjee, S.; van der Heijden, M.G.A. Soil microbiomes and one health. Nat. Rev. Microbiol. 2023, 21, 6–20. [Google Scholar] [CrossRef]
- Flemming, H.C.; van Hullebusch, E.D.; Little, B.J.; Neu, T.R.; Nielsen, P.H.; Seviour, T.; Stoodley, P.; Wingender, J.; Wuertz, S. Microbial extracellular polymeric substances in the environment, technology and medicine. Nat. Rev. Microbiol. 2024, 23, 87–105. [Google Scholar] [CrossRef]
- Giri, S.; Oña, L.; Waschina, S.; Shitut, S.; Yousif, G.; Kaleta, C.; Kost, C. Metabolic dissimilarity determines the establishment of cross-feeding interactions in bacteria. Curr. Biol. 2021, 31, 5547–5557.e6. [Google Scholar] [CrossRef]
- Qi, X.; Xu, X.; Xu, C.; Lv, G.; Cai, J.; Cheng, Z.; Yang, Z.; Yin, H. Pseudomonas plecoglossicida inoculation reshapes rhizosphere microbiome for BDE-47 dissipation in the alfalfa rhizosphere. J. Hazard. Mater. 2025, 495, 138959. [Google Scholar] [CrossRef]
- Yan, Y.Y.; Zhou, X.; Liu, L.L.; Cai, Z.C.; Penuelas, J.; Huang, X.Q. Soil Nutrient Enrichment Induces Trade-Offs in Bacterial Life-History Strategies Promoting Plant Productivity. Adv. Sci. 2025, 12, e10066. [Google Scholar] [CrossRef]
- Treseder, K.K. Ecological strategies of microbes: Thinking outside the triangle. J. Ecol. 2023, 111, 1832–1843. [Google Scholar] [CrossRef]
- Gunde-Cimerman, N.; Plemenitas, A.; Oren, A. Strategies of adaptation of microorganisms of the three domains of life to high salt concentrations. FEMS Microbiol. Rev. 2018, 42, 353–375. [Google Scholar] [CrossRef]
- Zhang, X.C.; Zhai, H.L.; Xu, H.Y.; Song, W.Z.; Liu, M.; Dong, X.F.; Sun, W.; Ma, J.Y. Different salt stress types regulated rhizosphere rare bacterial communities through root exudates and soil physicochemical properties. Plant Soil 2025, 516, 797–811. [Google Scholar] [CrossRef]
- Martin, F.; Tan, H. Saprotrophy-to-symbiosis continuum in fungi. Curr. Biol. 2025, 35, 469–475. [Google Scholar] [CrossRef] [PubMed]
- Labouyrie, M.; Ballabio, C.; Romero, F.; Panagos, P.; Jones, A.; Schmid, M.W.; Mikryukov, V.; Dulya, O.; Tedersoo, L.; Bahram, M. Patterns in soil microbial diversity across Europe. Nat. Commun. 2023, 14, 3311. [Google Scholar] [CrossRef] [PubMed]
- Li, C.; Chen, X.; Jia, Z. Meta-analysis reveals the effects of microbial inoculants on the biomass and diversity of soil microbial communities. Nat. Ecol. Evol. 2024, 8, 1270–1284. [Google Scholar] [CrossRef]
- He, C.; Gao, T.; Wang, X.; Chen, R.; Gao, H.; Liu, H. Co-inoculation of Bacillus subtilis and Bradyrhizobium liaoningense increased soybean yield and improved soil bacterial community composition in coastal saline-alkali land. Front. Plant Sci. 2025, 16, 1677763. [Google Scholar] [CrossRef]
- Keck, F.; Peller, T.; Alther, R.; Barouillet, C.; Blackman, R.; Capo, E.; Chonova, T.; Couton, M.; Fehlinger, L.; Kirschner, D.; et al. The global human impact on biodiversity. Nature 2025, 641, 395–400. [Google Scholar] [CrossRef]
- Liu, Y.; Jia, B.L.; Ren, Y.; Xun, W.B.; Stefanic, P.; Yang, T.J.; Miao, Y.Z.; Zhang, N.; Yao, Y.L.; Zhang, R.F. Bacterial social interactions in synthetic Bacillus consortia enhance plant growth. iMeta 2025, 4, e70053. [Google Scholar] [CrossRef] [PubMed]
- Wu, M.C.; Xie, S.Y.; Zang, J.X.; Sun, Y.Z.; Xu, S.M.; Li, S.; Wang, J. Multiple anthropogenic environmental stressors structure soil bacterial diversity and community network. Soil Biol. Biochem. 2024, 198, 109560. [Google Scholar] [CrossRef]
- Bai, X.; Wu, J.; Zhang, B.; Zhao, H.; Tian, F.; Wang, B. Metagenomics reveals functional profiles of soil nitrogen and phosphorus cycling under different amendments in saline-alkali soil. Environ. Res. 2025, 267, 120686. [Google Scholar] [CrossRef] [PubMed]
- Lu, Z.F.; Ren, T.; Li, Y.; Cakmak, I.; Lu, J.W. Nutrient limitations on photosynthesis: From individual to combinational stresses. Trends Plant Sci. 2025, 30, 872–885. [Google Scholar] [CrossRef] [PubMed]
- Wu, W.; Wang, F.; Xia, A.; Zhang, Z.; Wang, Z.; Wang, K.; Dong, J.; Li, T.; Wu, Y.; Che, R.; et al. Meta-analysis of the impacts of phosphorus addition on soil microbes. Agric. Ecosyst. Environ. 2022, 340, 108180. [Google Scholar] [CrossRef]
- Lankiewicz, T.S.; Choudhary, H.; Gao, Y.; Amer, B.; Lillington, S.P.; Leggieri, P.A.; Brown, J.L.; Swift, C.L.; Lipzen, A.; Na, H.Y.S.; et al. Lignin deconstruction by anaerobic fungi. Nat. Microbiol. 2023, 8, 596. [Google Scholar] [CrossRef]
- Chen, Y.P.; Chen, G.S.; Robinson, D.; Yang, Z.J.; Guo, J.F.; Xie, J.S.; Fu, S.L.; Zhou, L.X.; Yang, Y.S. Large amounts of easily decomposable carbon stored in subtropical forest subsoil are associated with r-strategy-dominated soil microbes. Soil Biol. Biochem. 2016, 95, 233–242. [Google Scholar] [CrossRef]
- Cao, X.; Liu, L.; Ma, Q.; Lu, R.; Kong, H.; Kong, Y.; Zhu, L.; Zhu, C.; Tian, W.; Jin, Q.; et al. Optimum organic fertilization enhances rice productivity and ecological multifunctionality via regulating soil microbial diversity in a double rice cropping system. Field Crops Res. 2024, 318, 109569. [Google Scholar] [CrossRef]
- Wang, W.Y.; Ding, S.J.; Guo, T.F.; Xu, X.P.; He, P.; Huang, S.M. Organic amendment strategies differentially regulate microbial carbon use efficiency: A long-term field study integrating microorganism and enzymatic stoichiometry. Agric. Ecosyst. Environ. 2026, 397, 110051. [Google Scholar] [CrossRef]
- Li, L.; Yang, J.K.; Yu, Y.L.; Shakoor, A.; Virk, A.L.; Li, F.M.; Yang, H.S.; Kan, Z.R. Crop straw converted to biochar increases soil organic carbon but reduces available carbon. Eur. J. Agron. 2025, 164, 127499. [Google Scholar] [CrossRef]
- Zhang, C.; Li, Z.; Miao, Y.; Liao, X. Combining effects of nitrogen fertilizer biochar on soil N2Oemissions microbial community in a subtropical rapeseed-soybean rotation. Eur. J. Agron. 2025, 126, 103750. [Google Scholar] [CrossRef]
- Li, Q.J.; Zheng, X.N.; Liu, M.J. Influence of Grass Mulching and Organic Fertilizer Addition on Soil Microbial Community Composition and Function in a ‘Dongzao’ Jujube (Ziziphus jujuba Mill. ‘Dongzao’) Orchard. Eurasian Soil. Sci. 2024, 57, 460–470. [Google Scholar] [CrossRef]
- Cai, X.; Yuan, X.; Singh, A.K.; Chen, C.; Zhu, X.; Liu, W. Tradeoffs between microbial life-history strategies drive soil carbon cycling during revegetation in karst ecosystems: A metagenomic perspective. J. Environ. Manag. 2025, 395, 127802. [Google Scholar] [CrossRef] [PubMed]
- Liu, N.; Zhang, Y.H.; Zhang, Y.S.; Yang, Y.; Long, H.; Huang, A.Y.; Zeng, Y.H.; Xie, Z.Y. Quorum sensing mediates spatiotemporal microbial community dynamics and nitrogen metabolism in biofloc-based Litopenaeus vannamei aquaculture systems. Bioresour. Technol. 2026, 440, 133459. [Google Scholar] [CrossRef] [PubMed]
- Li, L.; Xue, C.; Wang, Y.; Liu, M.T.; Guo, J.J.; Liu, M.Q.; Shen, Q.R.; Ling, N. Microbial lifestyles adapted to distinct soil fertility. Soil Biol. Biochem. 2026, 212, 110023. [Google Scholar] [CrossRef]
- Elling, F.J.; Pierrel, F.; Chobert, S.C.; Abby, S.S.; Evans, T.W.; Reveillard, A.; Pelosi, L.; Schnoebelen, J.; Hemingway, J.D.; Boumendjel, A.; et al. A novel quinone biosynthetic pathway illuminates the evolution of aerobic metabolism. Proc. Natl. Acad. Sci. USA 2025, 122, e2421994122. [Google Scholar] [CrossRef]
- Zhang, S.Y.; Liu, Z.T.; Zhao, X.D.; Gao, Z.Y.; Jiang, O.Y.; Li, J.; Li, X.M.; Kappler, A.; Xu, J.M.; Tang, X.J. Lignin and Peptide Promote the Abundance and Activity of Arsenic Methylation Microbes in Paddy Soils. Environ. Sci. Technol. 2025, 59, 2541–2553. [Google Scholar] [CrossRef]
- Quandt, C.A.; Marino, J.A.; Simmons, D.R.; Davis, W.J.; Hassett, B.T.; Picard, K.T.; James, T.Y. Evaluating the diversity of the enigmatic fungal phylum Cryptomycota across habitats using 18S rRNA metabarcoding. Fungal Ecol. 2023, 64, 101248. [Google Scholar] [CrossRef]
- Tarin, M.W.K.; Fan, L.L.; Xie, D.J.; Tayyab, M.; Rong, J.D.; Chen, L.Y.; Muneer, M.A.; Zheng, Y.S. Response of soil fungal diversity and community composition to varying levels of bamboo biochar in red soils. Microorganisms 2021, 9, 1385. [Google Scholar] [CrossRef]
- Nurfikari, A.; Leite, M.F.A.; Kuramae, E.E.; de Boer, W. Microbial community dynamics during decomposition of insect exuviae and frass in soil. Soil Biol. Biochem. 2024, 194, 109426. [Google Scholar] [CrossRef]
- Li, J.J.; Chen, W.X.; Lu, Z.Z.; Li, H.; Chi, X.; Ma, X.; Tang, Y.Q.; Liu, Y.; Lin, M.; Liu, Z. Nanoengineered Azotobacter Pseudomonas stutzeri A1501 for Soil Ecology Restoration and Biological Nitrogen Fixation. Acs Nano 2025, 19, 18143–18155. [Google Scholar] [CrossRef]
- Philippot, L.; Chenu, C.; Kappler, A.; Rillig, M.C.; Fierer, N. The interplay between microbial communities and soil properties. Nat. Rev. Microbiol. 2024, 22, 226–239. [Google Scholar] [CrossRef]
- Zhang, W.; Song, C.; Wang, T.; Liu, X.; Fang, Y.; Yan, Z.; Zhu, Y.; Zheng, N.; Ma, X.; Qin, G.; et al. Reprogramming of Gene Transcripts and Metabolites by the Wild Soybean Endophyte Pseudomonas sp. 77S3 Improves Soybean Salt Tolerance. Plant Biotechnol. J. 2025, 1–18. [Google Scholar] [CrossRef] [PubMed]
- Sun, Q.; Zhang, P.Y.; Zhao, Z.X.; Li, X.J.; Sun, X.F.; Jiang, W. Continuous Wheat/Soybean Cropping Influences Soybean Yield and Rhizosphere Microbial Community Structure and Function. Agronomy 2023, 13, 28. [Google Scholar] [CrossRef]
- Rodríguez-Berbel, N.; Soria, R.; Ortega, R.; Bastida, F.; Miralles, I. Quarry restoration treatments from recycled waste modify the physicochemical soil properties, composition and activity of bacterial communities and priming effect in semi-arid areas. Sci. Total Environ. 2021, 774, 145693. [Google Scholar] [CrossRef]
- Diallo, M.M.; Vural, C.; Cay, H.; Ozdemir, G. Enhanced biodegradation of crude oil in soil by a developed bacterial consortium and indigenous plant growth promoting bacteria. J. Appl. Microbiol. 2021, 130, 1192–1207. [Google Scholar] [CrossRef] [PubMed]
- Yang, L.Y.; Li, Q.W.; Lu, X.H.; Luo, Y.N.; Zhou, F.L.; Yang, D.F.; Pan, L.X. Characterization and Biocontrol Potential of a Novel Endochitinase CaChi19B from Chitinilyticum aquatile. J. Agric. Food Chem. 2025, 73, 20019–20030. [Google Scholar] [CrossRef] [PubMed]
- Pantigoso, H.A.; Ossowicki, A.; Stringlis, I.A.; Carrión, V.J. Hub metabolites at the root-microbiome interface: Unlocking plant drought resilience. Trends Plant Sci. 2025, 30, 1046–1059. [Google Scholar] [CrossRef]
- Stegen, J.C.; Lin, X.J.; Konopka, A.E.; Fredrickson, J.K. Stochastic and deterministic assembly processes in subsurface microbial communities. ISME J. 2012, 6, 1653–1664. [Google Scholar] [CrossRef]
- Li, B.; Ding, J.N.; Liu, X.Q.; Zhu, D.; Zhang, M.M.; Qu, L.N.; Li, W.; Wang, Y.; Li, X. Returning farmland to forests and grasslands promotes soil quality restoration in Northeast China: Evidence from soil nitrogen cycle. Appl. Soil Ecol. 2024, 203, 105655. [Google Scholar] [CrossRef]
- Muhammad, M.; Wahab, A.; Waheed, A.; Hakeem, K.R.; Mohamed, H.I.; Basit, A.; Toor, M.D.; Liu, Y.H.; Li, L.; Li, W.J. Navigating Climate Change: Exploring the Dynamics Between Plant-Soil Microbiomes and Their Impact on Plant Growth and Productivity. Glob. Change Biol. 2025, 31, e70057. [Google Scholar] [CrossRef]
- Hasnain, M.; Munir, N.; Abideen, Z.; Zulfiqar, F.; Koyro, H.W.; El-Naggar, A.; Caçador, I.; Duarte, B.; Rinklebe, J.; Yong, J.W.H. Biochar-plant interaction and detoxification strategies under abiotic stresses for achieving agricultural resilience: A critical review. Ecotoxicol. Environ. Saf. 2023, 249, 114408. [Google Scholar] [CrossRef]
- Huang, Y.X.; Tang, S.Y.; Liu, R.M.; Yu, P.G.; Liu, J.; Xiao, T.; Zhang, Y.; Fan, M.S.; Zhang, F.S.; Ni, B. Soil organic carbon mediates plant immunityrhizosphere microbiome interactions and controls colonization resistance to microbial inoculants. Cell Host Microbe 2025, 33, 1929–1944. [Google Scholar] [CrossRef]
- Causevic, S.; Dubey, M.; Morales, M.; Salazar, G.; Sentchilo, V.; Carraro, N.; Ruscheweyh, H.J.; Sunagawa, S.; van der Meer, J.R. Niche availability and competitive loss by facilitation control proliferation of bacterial strains intended for soil microbiome interventions. Nat. Commun. 2024, 15, 2557. [Google Scholar] [CrossRef] [PubMed]
- Bahram, M.; Hildebrand, F.; Forslund, S.K.; Anderson, J.L.; Soudzilovskaia, N.A.; Bodegom, P.M.; Bengtsson-Palme, J.; Anslan, S.; Coelho, L.P.; Harend, H.; et al. Structure and function of the global topsoil microbiome. Nature 2018, 560, 233. [Google Scholar] [CrossRef] [PubMed]
- Riddley, M.; Hepp, S.; Hardeep, F.N.U.; Nayak, A.; Liu, M.M.; Xing, X.; Zhang, H.L.; Liao, J.Q. Differential roles of deterministic and stochastic processes in structuring soil bacterial ecotypes across terrestrial ecosystems. Nat. Commun. 2025, 16, 2337. [Google Scholar] [CrossRef]
- He, C.; Harindintwali, J.D.; Cui, H.; Zheng, W.W.; Zhu, Q.Y.; Chang, S.X.; Wang, F.; Yang, J.P. Decoupled fungal and bacterial functional responses to biochar amendment drive rhizosphere priming effect on soil organic carbon mineralization. Biochar 2024, 6, 84. [Google Scholar] [CrossRef]
- Dong, M.H.; Zhou, H.J.; Wang, J.; Yang, J.H.; Lai, J.Z.; Chen, Y.L.; Sun, F.; Ye, X.F.; Wu, Y.J. Responses of soil microbial metabolism, function and soil quality to long-term addition of organic materials with different carbon sources. Biochar 2024, 6, 80. [Google Scholar] [CrossRef]
- Zhou, Z.H.; Wang, C.K.; Cha, X.Y.; Zhou, T.; Pang, X.S.; Zhao, F.Z.; Han, X.H.; Yang, G.H.; Wei, G.H.; Ren, C.J. The biogeography of soil microbiome potential growth rates. Nat. Commun. 2024, 15, 9472. [Google Scholar] [CrossRef]
- Liu, Z.H.; Kuzyakov, Y.; Fang, J.; He, Y.C.; Song, B.; Razavi, B.S.; Adams, J.M. Hotspots of enzyme activities reflect micro-scale heterogeneity in nutrient mobilization in paddy soils. Plant Soil 2025, 513, 1433–1450. [Google Scholar] [CrossRef]
- Ghosh, D.; Shi, Y.J.; Zimmermann, I.M.; Holzhauser, K.; von Bergen, M.; Kaster, A.; Spielvogel, S.; Dippold, M.A.; Müller, J.A.; Jehmlich, N. Cover Crop Root Channels Promote Bacterial Adaptation to Drought in the Maize Rhizosphere. Glob. Change Biol. 2025, 31, e70512. [Google Scholar] [CrossRef]
- Martin, H.; Rogers, L.A.; Moushtaq, L.; Brindley, A.A.; Forbes, P.; Quinton, A.R.; Murphy, A.R.J.; Hipperson, H.; Daniell, T.J.; Ndeh, D.; et al. Metabolism of hemicelluloses by root-associated Bacteroidota species. ISME J. 2025, 19, wraf022. [Google Scholar] [CrossRef] [PubMed]
- Luo, J.; Liao, G.; Banerjee, S.; Gu, S.; Liang, J.; Guo, X.; Zhao, H.; Liang, Y.; Li, T. Long-term organic fertilization promotes the resilience of soil multifunctionality driven by bacterial communities. Soil Biol. Biochem. 2023, 177, 108922. [Google Scholar] [CrossRef]
- Linares-Otoya, L.; Shirkey, J.D.; Chhetri, B.K.; Mira, A.; Biswas, A.; Neff, S.L.; Linares-Otoya, M.V.; Chen, Y.; Campos-Florian, J.V.; Ganoza-Yupanqui, M.L.; et al. Discovery of a widespread chemical signalling pathway in the Bacteroidota. Nature 2025, 646, 423–432. [Google Scholar] [CrossRef]
- Liang, Y.Q.; Wei, L.; Wang, S.; Hu, C.; Xiao, M.L.; Zhu, Z.K.; Deng, Y.W.; Wu, X.H.; Kuzyakov, Y.; Chen, J.P.; et al. Long-term fertilization suppresses rice pathogens by microbial volatile compounds. J. Environ. Manag. 2023, 336, 117722. [Google Scholar] [CrossRef]
- Ge, S.H.; Gao, J.; Chang, D.; He, T.Y.; Cai, H.Q.; Wang, M.X.; Li, C.B.; Luo, Z.B.; Yang, E.; Meng, J.; et al. Biochar contributes to resistance against root rot disease by stimulating soil polyphenol oxidase. Biochar 2023, 5, 55. [Google Scholar] [CrossRef]
- Liu, Q.M.; Xie, Z.L.; Tang, S.Y.; Xie, Q.Q.; He, X.Y.; Li, D.J. Synthetic microbial community enhances lignocellulose degradation during composting by assembling fungal communities. Bioresour. Technol. 2025, 419, 132068. [Google Scholar] [CrossRef] [PubMed]
- Wang, X.J.; Wang, W.C.; Deng, L.; Li, T.; Lei, S.L.; Zhang, L.; Liao, L.R.; Song, Z.L.; Liu, G.B.; Zhang, C. Shifts in Genome Size and Energy Utilization Strategies Sustain Microbial Functions Along an Aridity Gradient. Glob. Change Biol. 2025, 31, e70498. [Google Scholar] [CrossRef] [PubMed]
- Sokol, N.W.; Slessarev, E.; Marschmann, G.L.; Nicolas, A.; Blazewicz, S.J.; Brodie, E.L.; Firestone, M.K.; Foley, M.M.; Hestrin, R.; Hungate, B.A.; et al. Life and death in the soil microbiome: How ecological processes influence biogeochemistry. Nat. Rev. Microbiol. 2022, 20, 415–430. [Google Scholar] [CrossRef]
- Zhang, Y.; Bao, J.G.; Du, J.K.; Mao, Q.D.; Cheng, B.A. Comprehensive metagenomic and enzyme activity analysis reveals the inhibitory effects and potential toxic mechanism of tetracycline on denitrification in groundwater. Water Res. 2023, 247, 120803. [Google Scholar] [CrossRef] [PubMed]
- Cheng, Y.J.; Lu, K.; Chen, Z.M.; Li, N.; Wang, M.Z. Biochar Reduced the Risks of Human Bacterial Pathogens in Soil via Disturbing Quorum Sensing Mediated by Persistent Free Radicals. Environ. Sci. Technol. 2024, 58, 22343–22354. [Google Scholar] [CrossRef]
- Li, B.; Liu, X.; Zhu, D.; Su, H.; Guo, K.; Sun, G.; Li, X.; Sun, L. Crop diversity promotes the recovery of fungal communities in saline-alkali areas of the Western Songnen Plain. Front. Microbiol. 2023, 14, 1091117. [Google Scholar] [CrossRef] [PubMed]
- Sun, X.; Wu, J.; Jiang, L.; Yao, J.; Chen, X.; Liu, M. Nutrient limitation and saline–alkaline stress primarily drive community and function shifts in protists inhabiting saline–sodic soils. Agric. Ecosyst. Environ. 2026, 396, 110009. [Google Scholar] [CrossRef]





Disclaimer/Publisher’s Note: The statements, opinions and data contained in all publications are solely those of the individual author(s) and contributor(s) and not of MDPI and/or the editor(s). MDPI and/or the editor(s) disclaim responsibility for any injury to people or property resulting from any ideas, methods, instructions or products referred to in the content. |
© 2026 by the authors. Licensee MDPI, Basel, Switzerland. This article is an open access article distributed under the terms and conditions of the Creative Commons Attribution (CC BY) license.
Share and Cite
Sun, M.; Li, T.; Li, D.; Qin, B.; Zhao, Y.; Li, X. Improving Saline–Alkali Soils Through Organic Inputs: Ecological Pathways Shaping Microbial Community Assembly and Function. Agronomy 2026, 16, 531. https://doi.org/10.3390/agronomy16050531
Sun M, Li T, Li D, Qin B, Zhao Y, Li X. Improving Saline–Alkali Soils Through Organic Inputs: Ecological Pathways Shaping Microbial Community Assembly and Function. Agronomy. 2026; 16(5):531. https://doi.org/10.3390/agronomy16050531
Chicago/Turabian StyleSun, Minglong, Tie Li, Dongmei Li, Bo Qin, Yuanling Zhao, and Xin Li. 2026. "Improving Saline–Alkali Soils Through Organic Inputs: Ecological Pathways Shaping Microbial Community Assembly and Function" Agronomy 16, no. 5: 531. https://doi.org/10.3390/agronomy16050531
APA StyleSun, M., Li, T., Li, D., Qin, B., Zhao, Y., & Li, X. (2026). Improving Saline–Alkali Soils Through Organic Inputs: Ecological Pathways Shaping Microbial Community Assembly and Function. Agronomy, 16(5), 531. https://doi.org/10.3390/agronomy16050531
