Impact of Tire Wear Particle (TWP)-Derived Dissolved Organic Matter (DOM) on Soil Properties and Heavy Metal Mobility
Abstract
1. Introduction
2. Materials and Methods
2.1. Samples and Characterization
2.2. Experimental Design
2.2.1. Extraction and Characterization of TWP-DOM
2.2.2. TWP Intervention in Soil
2.2.3. Analysis of Soil Properties and Spectral Characteristics
2.2.4. Analysis of HM Speciation and Bioaccessibility in Soil
2.3. Statistical Analysis
3. Results and Discussion
3.1. Physical and Chemical Properties of TWPs
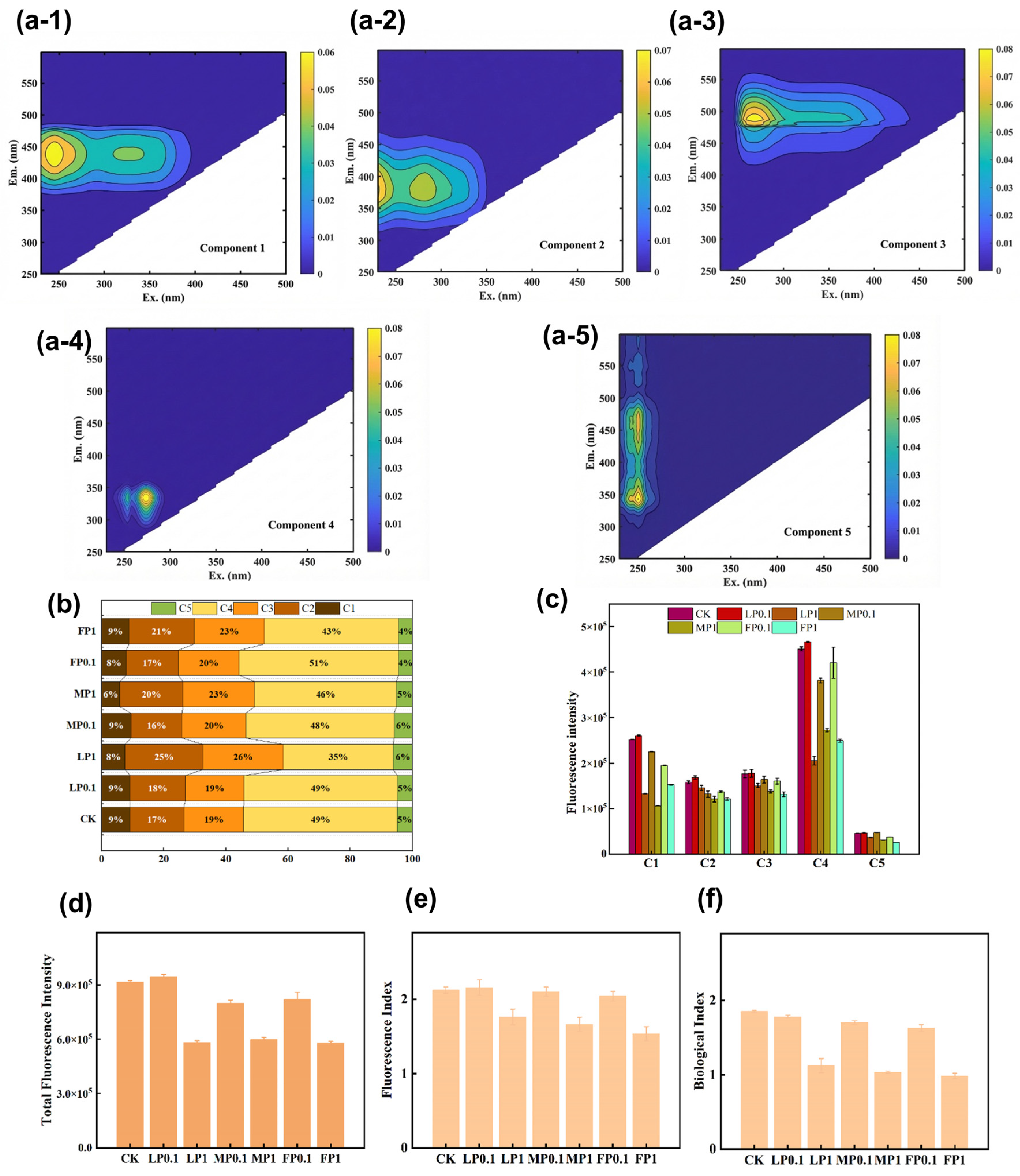
3.2. TWP and Soil Spectral Properties
3.3. Soil Properties
3.4. Bioaccessibility and Speciation of HMs in Soil
3.5. Mechanisms of Interaction Between TWPs and TWP-DOM with HMs
4. Conclusions
Supplementary Materials
Author Contributions
Funding
Data Availability Statement
Conflicts of Interest
Abbreviations
| TWPs | Tire wear particles |
| DOM | Dissolved organic matter |
| DOC | Dissolved organic carbon |
| TWP-DOM | Tire wear particle-derived dissolved organic matter |
| 3D-EEM | Three-dimensional excitation–emission matrix |
| HMs | Heavy metals |
| BCR | European Community Bureau of Reference |
| CaCl2-Cd | CaCl2 extraction of Cd |
| CaCl2-Cu | CaCl2 extraction of Cu |
| CaCl2-Zn | CaCl2 extraction of Zn |
| CaCl2-Pb | CaCl2 extraction of Pb |
| CaCl2-HMs | CaCl2 extraction of heavy metals |
| LP | Large (0.85–4.75 mm) tire wear particle |
| MP | Medium (0.15–0.85 mm) tire wear particle |
| FP | Fine (<0.15 mm) tire wear particle |
| CK | Soil without TWPS treatment |
| LP0.1, LP1, MP0.1, MP1, FP0.1, FP1 | Treatment with different tire wear particle additive doses, where the numbers 0.1 and 1 denote the tire wear particle additive doses (0.1%, 1% w/w). |
| CEC | Cation exchange capacity |
| EC | Electrical conductivity |
| SOM | Soil organic matter |
| SEM | Scanning electron microscopy |
| EDS | Energy dispersive spectroscopy |
| ANOVA | Analysis of variance |
| C1, C2, C3, C4, C5 | Component 1, Component 2, Component 3, Component 4, and Component 5 of dissolved organic matter in soil |
| FI | Fluorescence intensity |
| BIX | Biological index |
| SUVA254 | Ultraviolet absorbance of DOM at a wavelength of 254 nm |
| E2/E3 | The ratio of the absorbance at 254 nm (A254) to the absorbance at 365 nm (A365) |
| AP | Available phosphorus in soil |
| F1 | Exchangeable state heavy metal |
| F2 | Reducible state heavy metal |
| F3 | Oxidizable state heavy metal |
| F4 | Residue state heavy metal |
References
- Ding, J.; Lv, M.; Zhu, D.; Leifheit, E.F.; Chen, Q.L.; Wang, Y.Q.; Chen, L.X.; Rillig, M.C.; Zhu, Y.G. Tire wear particles: An emerging threat to soil health. Crit. Rev. Environ. Sci. Technol. 2023, 53, 2. [Google Scholar] [CrossRef]
- Rødland, E.S.; Heier, L.S.; Lind, O.C.; Meland, S. High levels of tire wear particles in soils along low traffic roads. Sci. Total Environ. 2023, 903, 166470. [Google Scholar] [CrossRef] [PubMed]
- Zhou, H.H.; Wang, X.; Sun, H.; Li, H.; Wu, Z.; Li, Y.F.; Yao, X.H.; Zhou, J.J.; Jiang, L.J.; Wang, Y.; et al. Soil heterogeneity influences the biotoxicity of photoaged tire wear particles in Eisenia fetida: A comparative assessment. J. Hazard. Mater. 2025, 496, 139474. [Google Scholar] [CrossRef] [PubMed]
- Wagner, S.; Hüffer, T.; Klöckner, P.; Wehrhahn, M.; Hofmann, T.; Reemtsma, T. Tire wear particles in the aquatic environment—A review on generation, analysis, occurrence, fate and effects. Water. Res. 2018, 139, 83–100. [Google Scholar] [CrossRef]
- Tunali, M.; Nowack, B. Towards including soil ecotoxicity of microplastics and tire wear particles into life cycle assessment. Ecotoxicol. Environ. Saf. 2025, 303, 118856. [Google Scholar] [CrossRef]
- Li, K.; Li, W.Y.; Chen, Z.L.; Ye, Z.D. Accelerated transformation of 6PPD to 6PPD-Q in tire wear particles driven by roadway manganese oxides and dry-wet cycles: Interfacial catalysis coupled with climatic stressors. Water Res. 2026, 288, 124741. [Google Scholar] [CrossRef]
- Liu, X.G.; Fang, L.P.; Gardea-Torresdey, J.L.; Zhou, X.X.; Yan, B. Microplastic-derived dissolved organic matter: Generation, characterization, and environmental behaviors. Sci. Total Environ. 2024, 948, 174811. [Google Scholar]
- Song, W.J.; Lin, L.; Oh, S.; Grossart, H.P.; Yang, Y.Y. Tire wear particles in aquatic environments: From biota to ecosystem impacts. J. Environ. Manag. 2025, 388, 126059. [Google Scholar] [CrossRef]
- Zhao, T.T.; Xu, Y.Q.; Bi, M.H.; Li, H.Y.; Li, G.L.; Rillig, M.C. Soil properties explain the variability in tire wear particle effects in soil based on a laboratory test with 59 soils. Environ. Pollut. 2025, 375, 126271. [Google Scholar] [CrossRef]
- Feng, Z.W.; Zhu, N.Y.; Wu, H.Z.; Li, M.; Chen, J.; Yuan, X.Y.; Li, J.Z.; Wang, Y.M. Microplastic coupled with soil dissolved organic matter mediated changes in the soil chemical and microbial characteristics. Chemosphere 2024, 359, 142361. [Google Scholar] [CrossRef]
- Zou, Y.F.; Zhang, Y.; Feng, H.; Liu, X.R.; Guo, J.Y.; Zou, H.; Chen, C.; Huang, S. Occurrence, fate, and ecological impacts of microplastics in soil: A comparative analysis of conventional, biodegradable microplastics, and tire wear particles. Environ. Pollut. 2025, 386, 127151. [Google Scholar] [CrossRef] [PubMed]
- Chen, W.S.; Cui, X.R.; Li, J.H.; Zhang, Z.Y.; Tao, S.; Zhu, D.Q. Mechanisms Governing the Oxidation of Leachate Organic Matter from Tire Wear Particles Coupled with Reductive Dissolution of Manganese (Hydr)oxides. ACS EST Water 2025, 5, 5661–5671. [Google Scholar]
- Liu, S.; Huang, J.H.; He, W.J.; Shi, L.X.; Zhang, W.; Li, E.J.; Hu, J.Y.; Zhang, C.Y.; Pang, H.L. Insights into effects of drying–wetting cycles on dissolved organic matter and Cd bioavailability in riparian sediments amended with microplastics. Environ. Res. 2025, 271, 121087. [Google Scholar] [CrossRef] [PubMed]
- Huang, D.F.; Ding, L.; Qiu, X.R.; Zhang, B.; Liang, X.J.; Guo, X.T.; Dong, H.R. Molecular-Scale Insights into the Surface Structural Transformation and Light-Driven Production of Reactive Oxygen Species of Goethite Induced by Microplastic-Derived Dissolved Organic Matter. Environ. Sci. Technol. 2025, 59, 17349–17360. [Google Scholar] [PubMed]
- Ma, Z.P.; Cheng, H.F. Insights into the Photochemical Mechanism of Goethite: Roles of Different Types of Surface Hydroxyl Groups in Reactive Oxygen Species Generation and Fe(III) Reduction. Environ. Sci. Technol. 2024, 58, 14812–14822. [Google Scholar] [CrossRef]
- Kundel, D.; Bigalke, M.; Stehle, B.; Hammer, M.; Nitzsche, K.N.; Fliessbach, A. Driving soils to change: Tyre wear particles modulate microbial-mediated soil functions and performance of vegetable crops. Appl. Soil Ecol. 2025, 214, 106340. [Google Scholar] [CrossRef]
- Lv, M.; Meng, F.Y.; Man, M.S.; Lu, S.; Ren, S.Y.; Yang, X.Y.; Wang, Q.N.; Chen, L.X.; Ding, J. Aging increases the particulate- and leachate-induced toxicity of tire wear particles to microalgae. Water Res. 2024, 256, 121653. [Google Scholar] [CrossRef]
- Huang, M.; Zhou, M.; Li, Z.; Ding, X.; Wen, J.; Jin, C.; Wang, L.; Xiao, L.; Chen, J. How do drying-wetting cycles influence availability of heavy metals in sediment? A perspective from DOM molecular composition. Water Res. 2022, 220, 118671. [Google Scholar] [CrossRef]
- Liu, S.; Huang, J.; He, W.; Shi, L.; Zhang, W.; Li, E.; Hu, J.; Zhang, C.; Pang, H. Effects of microplastics on microbial community structure and wheatgrass traits in Pb-contaminated riparian sediments under flood-drainage-planting conditions. J. Hazard. Mater. 2024, 470, 134283. [Google Scholar]
- Stedmon, C.A.; Bro, R. Characterizing dissolved organic matter fluorescence with parallel factor analysis: A tutorial. Limnol. Oceanogr. Methods 2008, 6, 572–579. [Google Scholar] [CrossRef]
- Sun, W.; Wang, B.; Ouyang, W.; Liu, Z.; Zhang, H. Tire wear particles in aquatic environments: A systematic review of sources, detection, distribution, and toxicological impacts. Ecotoxicol. Environ. Saf. 2025, 305, 119236. [Google Scholar] [CrossRef]
- Jiang, J.R.; Cai, W.X.; Chen, Z.F.; Liao, X.L.; Cai, Z.W. Prediction of acute toxicity for Chlorella vulgaris caused by tire wear particle-derived compounds using quantitative structure-activity relationship models. Water Res. 2024, 256, 121643. [Google Scholar] [CrossRef] [PubMed]
- Yu, H.; Fan, P.; Hou, J.; Dang, Q.; Cui, D.; Xi, B.; Tan, W. Inhibitory Effect of Microplastics on Soil Extracellular Enzymatic Activities by Changing Soil Properties and Direct Adsorption: An Investigation at the Aggregate-fraction Level. Environ. Pollut. 2020, 267, 115544. [Google Scholar] [CrossRef] [PubMed]
- Li, K.; Ye, Z.; Chen, Z.; Li, W. Effects of Tire Wear Particles on Soil Fertility and Physicochemical Properties: The Role of Typical Aging Patterns in the Environment. Acta Pedol. Sin. 2025. [Google Scholar] [CrossRef]
- Smolders, E.; Degryse, F. Fate and Effect of Zinc from Tire Debris in Soil. Environ. Sci. Technol. 2002, 36, 3706–3710. [Google Scholar] [CrossRef]
- Zeb, A.; Liu, W.; Ali, N.; Shi, R.; Zhao, Y.; Wang, J.; Wang, Q.; Khan, S.; Baig, A.M.; Liu, J.; et al. Impact of Pristine and Aged Tire Wear Particles on Ipomoea aquatica and Rhizospheric Microbial Communities: Insights from a Long-Term Exposure Study. Environ. Sci. Technol. 2024, 58, 21143–21154. [Google Scholar] [CrossRef]
- Zhu, Y.; Kim, S.W.; Li, H.; Rillig, M.C. Delivery Rate Alters the Effects of Tire Wear Particles on Soil Microbial Activities. Environ. Sci. Eur. 2024, 36, 97. [Google Scholar] [CrossRef]
- Zhang, W.; Wang, W.; Yao, Z.; Zhang, T.; Jiao, H.; Wang, H. Leaching-driven transformations of tire wear particles (twps): Uncovering the neglected environmental implications. J. Hazard. Mater. 2025, 494, 138529. [Google Scholar] [CrossRef]
- Li, Y.; Tang, Y.; Qiang, W.; Xiao, W.; Lian, X.; Yuan, S.; Yuan, Y.; Wang, Q.; Liu, Z.; Chen, Y. Effect of Tire Wear Particle Accumulation on Nitrogen Removal and Greenhouse Gases Abatement in Bioretention Systems: Soil Characteristics, Microbial Community, and Functional Genes. Environ. Res. 2024, 251, 118574. [Google Scholar] [CrossRef]
- Boots, B.; Russell, C.W.; Green, D.S. Effects of microplastics in soil ecosystems: Above and below ground. Environ. Sci. Technol. 2019, 53, 11496–11506. [Google Scholar] [CrossRef]
- Zhao, Z.Y.; Wang, P.Y.; Wang, Y.B.; Zhou, R.; Koskei, K.; Munyasya, A.N.; Liu, S.T.; Wang, W.; Su, Y.Z.; Xiong, Y.C. Fate of plastic film residues in agro-ecosystem and its effects on aggregate-associated soil carbon and nitrogen stocks. J. Hazard. Mater. 2021, 416, 125954. [Google Scholar] [CrossRef] [PubMed]
- Zhou, J.; Zhang, Z.; Xiong, J.; Shi, W.; Liang, L.; Zhang, F.; Zhang, F. Nitrogen Removal Performance of Bioretention Cells under Polyethylene (PE) Microplastic Stress. Environ. Pollut. 2023, 338, 122655. [Google Scholar] [CrossRef] [PubMed]
- Chen, Y.; Liu, J.; Zhang, Y.X.; Li, J.Y.; Li, G.J. Effect of Environmental Aging on the Release of Endogenous Heavy Metals from Tire Wear Particles. J. Tianjin Univ. Sci. Technol. 2022, 37, 12–17+70. [Google Scholar] [CrossRef]
- Zhang, X.; Li, Y.; Ouyang, D.; Lei, J.; Tan, Q.; Xie, L.; Li, Z.; Liu, T.; Xiao, Y.; Farooq, T.H.; et al. Systematical review of interactions between microplastics and microorganisms in the soil environment. J. Hazard. Mater. 2021, 418, 126288. [Google Scholar] [CrossRef]
- Li, X.D.; Wang, R.Y.; Dai, W.; Luan, Y.N. Aging microplastics and coupling of “microplastic-electric fields” can affect soil water-stable aggregates’ stability. J. Hazard. Mater. 2024, 469, 134048. [Google Scholar] [CrossRef]
- Li, W.; Wang, Z.; Li, W.; Li, Z. Impacts of microplastics addition on sediment environmental properties, enzymatic activities and bacterial diversity. Chemosphere 2022, 307, 135836. [Google Scholar] [CrossRef]
- Liu, H.; Yang, X.; Liu, G.; Liang, C.; Xue, S.; Chen, H.; Ritsema, C.J.; Geissen, V. Response of soil dissolved organic matter to microplastic addition in Chinese loess soil. Chemosphere 2017, 185, 907–917. [Google Scholar] [CrossRef]
- Zhang, W.; Liu, X.; Liu, L.; Lu, H.; Wang, L.; Tang, J. Effects of microplastics on greenhouse gas emissions and microbial communities in sediment of freshwater systems. J. Hazard. Mater. 2022, 435, 129030. [Google Scholar] [CrossRef]
- Sun, Y.; Li, X.; Li, X.; Wang, J. Deciphering the Fingerprint of Dissolved Organic Matter in the Soil Amended with Biodegradable and Conventional Microplastics Based on Optical and Molecular Signatures. Environ. Sci. Technol. 2022, 56, 15746−15759. [Google Scholar] [CrossRef]
- Xu, Z.; Bai, X.; Li, Y.; Weng, Y.; Li, F. New insights into the decrease in Cd2+ bioavailability in sediments by microplastics: Role of geochemical properties. J. Hazard. Mater. 2023, 442, 130103. [Google Scholar] [CrossRef]
- Chen, M.; Zhao, X.; Wu, D.; Peng, L.; Fan, C.; Zhang, W.; Li, Q.; Ge, C. Addition of biodegradable microplastics alters the quantity and chemodiversity of dissolved organic matter in latosol. Sci. Total Environ. 2022, 816, 151960. [Google Scholar] [CrossRef] [PubMed]
- Chen, M.; Liu, S.; Bi, M.; Yang, X.; Deng, R.; Chen, Y. Aging behavior of microplastics affected DOM in riparian sediments: From the characteristics to bioavailability. J. Hazard. Mater. 2022, 431, 128522. [Google Scholar] [CrossRef] [PubMed]






| pH | CEC (cmol/kg) | EC (us/cm) | SOM (g/kg) | Cd (mg/kg) | Pb (mg/kg) | Cu (mg/kg) | Zn (mg/kg) | Mechanical Component (%) | ||
|---|---|---|---|---|---|---|---|---|---|---|
| 5.34 ± 0.04 | 18.45 ± 1.05 | 119.88 ± 0.36 | 10.56 ± 0.05 | 1.38 ± 0.02 | 84 ± 2.0 | 133 ± 4.2 | 238 ± 7.1 | Clay | Silt | Sand |
| 24.56 | 58.46 | 16.98 | ||||||||
Disclaimer/Publisher’s Note: The statements, opinions and data contained in all publications are solely those of the individual author(s) and contributor(s) and not of MDPI and/or the editor(s). MDPI and/or the editor(s) disclaim responsibility for any injury to people or property resulting from any ideas, methods, instructions or products referred to in the content. |
© 2025 by the authors. Licensee MDPI, Basel, Switzerland. This article is an open access article distributed under the terms and conditions of the Creative Commons Attribution (CC BY) license.
Share and Cite
Jiang, S.; Xiao, H.; Xiao, X.; Liu, C.; Huang, X.; Xiao, Q.; Wu, J.; Xiao, X.; Chen, H. Impact of Tire Wear Particle (TWP)-Derived Dissolved Organic Matter (DOM) on Soil Properties and Heavy Metal Mobility. Agronomy 2026, 16, 38. https://doi.org/10.3390/agronomy16010038
Jiang S, Xiao H, Xiao X, Liu C, Huang X, Xiao Q, Wu J, Xiao X, Chen H. Impact of Tire Wear Particle (TWP)-Derived Dissolved Organic Matter (DOM) on Soil Properties and Heavy Metal Mobility. Agronomy. 2026; 16(1):38. https://doi.org/10.3390/agronomy16010038
Chicago/Turabian StyleJiang, Shaojun, Hao Xiao, Xue Xiao, Churong Liu, Xurong Huang, Qianxin Xiao, Junqi Wu, Xinsheng Xiao, and Huayi Chen. 2026. "Impact of Tire Wear Particle (TWP)-Derived Dissolved Organic Matter (DOM) on Soil Properties and Heavy Metal Mobility" Agronomy 16, no. 1: 38. https://doi.org/10.3390/agronomy16010038
APA StyleJiang, S., Xiao, H., Xiao, X., Liu, C., Huang, X., Xiao, Q., Wu, J., Xiao, X., & Chen, H. (2026). Impact of Tire Wear Particle (TWP)-Derived Dissolved Organic Matter (DOM) on Soil Properties and Heavy Metal Mobility. Agronomy, 16(1), 38. https://doi.org/10.3390/agronomy16010038

