Dose-Dependent Effects of Paecilomyces variotii Extract on Drought Resistance in Pear Trees: Plant Growth, Soil Enzyme Activities, and Root Exudates
Abstract
1. Introduction
2. Materials and Methods
2.1. Experimental Materials
2.2. Experimental Design
2.3. Measurement of Physiological Indicators of Pear Growth
2.3.1. Investigation on the Growth of Pear Trees
2.3.2. Measurement of Physiological Indicators of Pear Trees
2.3.3. Measurement of Chlorophyll SPAD Values and Photosynthetic Rates
2.4. Measurement of Soil Enzyme Activity and Root Exudates
2.4.1. Measurement of Soil Enzyme Activity
2.4.2. Measurement of Non-Targeted Metabolism in Root Systems
2.5. Statistical Analysis
3. Results
3.1. Pear Tree Growth Conditions
3.2. Pear Leaf Antioxidant Enzyme Activity
3.3. Pear Leaf Chlorophyll SPAD Values and Photosynthetic Rates
3.4. Soil Enzyme Activity
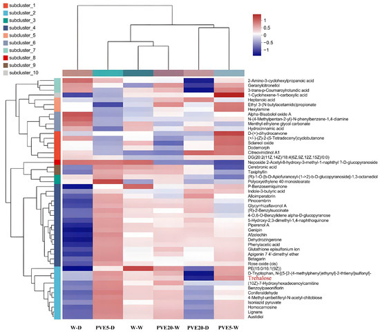
3.5. Rhizosphere Soil Untargeted Metabolomics
4. Discussion
5. Conclusions
Author Contributions
Funding
Data Availability Statement
Conflicts of Interest
Abbreviations
| PVE | Paecilomyces variotii extract |
| EBIC | European Biostimulants Industry Committee |
| ZNC | ZhiNengCong |
| W-W | Treatment of deionized water application under well-watered conditions |
| W-D | Treatment of deionized water application under drought stress |
| PVE5-W | Treatment of 5 ng/mL PVE application under well-watered conditions |
| PVE5-D | Treatment of 5 ng/mL PVE application under drought stress |
| PVE20-W | Treatment of 20 ng/mL PVE application under well-watered conditions |
| PVE20-D | Treatment of 20 ng/mL PVE application under drought stress |
| SOD | Superoxide dismutase |
| POD | Peroxidase |
| CAT | Catalase |
| GSH | Glutathione |
| Pn | Net photosynthetic rate |
| Gs | Stomatal conductance |
| Ci | Intercellular CO2 concentration |
| Tr | Transpiration rate |
References
- Carvalho, M.L.; de Moraes, M.T.; Cerri, C.E.P.; Cherubin, M.R. Biochar amendment enhances water retention in a tropical sandy soil. Agriculture 2020, 10, 62. [Google Scholar] [CrossRef]
- Chen, W.; Wang, H.; Wang, Z.; Wang, J.; Li, Y.; Sun, C. Distribution characteristics of soil water and nutrients in pear orchard and their relationship with yields in loess hilly region. J. Appl. Ecol. 2021, 32, 3159–3166. [Google Scholar] [CrossRef]
- Karlova, R.; Boer, D.; Hayes, S.; Testerink, C. Root plasticity under abiotic stress. Plant Physiol. 2021, 187, 1057–1070. [Google Scholar] [CrossRef]
- Dumanoğlu, H.; Şahin, Ö.; Sarıkamış, G. Drought stress response of Pears and quince as Pear rootstocks induced by D-mannitol assessed with proliferation and growth, antioxidant enzymes and mineral elements of in vitro microshoots. S. Afr. J. Bot. 2025, 178, 382–389. [Google Scholar] [CrossRef]
- Plant Biostimulants. Available online: https://biostimulants.eu/plant-biostimulants/ (accessed on 7 July 2025).
- What Are Biostimulants? Available online: http://www.biostimulantcoalition.org/about/ (accessed on 11 July 2025).
- Hakkoum, Z.; Minaoui, F.; Chabili, A.; Douma, M.; Mouhri, K.; Loudiki, M. Biofertilizing effect of soil cyanobacterium Anabaena cylindrica–based formulations on wheat growth, physiology, and soil fertility. Agriculture 2025, 15, 189. [Google Scholar] [CrossRef]
- Wang, X.; Yao, Y.; Chen, B.; Zhang, M.; Liu, Z.; Wang, Q.; Ma, J. Paecilomyces variotii extracts and controlled-release urea synergistically increased nitrogen use efficiency and rice yield. ACS Omega 2020, 5, 13303–13311. [Google Scholar] [CrossRef]
- Jiang, Y.; Yue, Y.; Wang, Z.; Lu, C.; Yin, Z.; Li, Y.; Ding, X. Plant biostimulant as an environmentally friendly alternative to modern agriculture. J. Agric. Food Chem. 2024, 72, 5107–5121. [Google Scholar] [CrossRef]
- Lu, C.; Liu, H.; Jiang, D.; Wang, L.; Jiang, Y.; Tang, S.; Hou, X.; Han, X.; Liu, Z.; Zhang, M.; et al. Paecilomyces variotii extracts (ZNC) enhance plant immunity and promote plant growth. Plant Soil 2019, 441, 383–397. [Google Scholar] [CrossRef]
- Peng, C.; Zhang, A.; Wang, Q.; Song, Y.; Zhang, M.; Ding, X.; Li, Y.; Geng, Q.; Zhu, C. Ultrahigh-activity immune inducer from Endophytic Fungi induces tobacco resistance to virus by SA pathway and RNA silencing. BMC Plant Biol. 2020, 20, 169. [Google Scholar] [CrossRef]
- Chen, Q.; Qu, Z.; Zhang, Z.; Ma, G.; Zhu, M.; Dan, J.; Wang, J.; Zhang, S.; Ding, X.; Zhang, M.; et al. Coated diammonium phosphate combined with Paecilomyces variotii extracts improves root architecture, enhances spring low temperature tolerance, and increases wheat yield. Soil Tillage Res. 2023, 227, 105613. [Google Scholar] [CrossRef]
- Canellas, L.P.; Olivares, F.L. Physiological responses to humic substances as plant growth promoter. Chem. Biol. Technol. Agric. 2014, 1, 3. [Google Scholar] [CrossRef]
- Battacharyya, D.; Babgohari, M.Z.; Rathor, P.; Prithiviraj, B. Seaweed extracts as biostimulants in horticulture. Sci. Hortic. 2015, 196, 39–48. [Google Scholar] [CrossRef]
- Zhou, D.; Huang, X.F.; Chaparro, J.M.; Badri, D.V.; Manter, D.K.; Vivanco, J.M.; Guo, J. Root and bacterial secretions regulate the interaction between plants and PGPR leading to distinct plant growth promotion effects. Plant Soil 2016, 401, 259–272. [Google Scholar] [CrossRef]
- Cao, J.; Liu, B.; Xu, X.; Zhang, X.; Zhu, C.; Li, Y.; Ding, X. Plant endophytic fungus extract ZNC improved potato immunity, yield, and quality. Front. Plant Sci. 2021, 12, 707256. [Google Scholar] [CrossRef]
- Wang, L.; Liu, H.; Yin, Z.; Li, Y.; Lu, C.; Wang, Q.; Ding, X. A novel guanine elicitor stimulates immunity in Arabidopsis and rice by ethylene and jasmonic acid signaling pathways. Front. Plant Sci. 2022, 13, 841228. [Google Scholar] [CrossRef] [PubMed]
- Lu, R. Analytical Methods of Soil Agrochemistry, 1st ed.; China Agricultural Science and Technology Press: Beijing, China, 2000; pp. 249–254. [Google Scholar]
- Chabili, A.; Hakkoum, Z.; Minaoui, F.; Douma, M.; Meddich, A.; Loudiki, M. Germination screen of eco-extracts from soil cyanobacteria and microalgae for their biostimulant effects on wheat seeds emergence and vigor. Algal Res. 2025, 89, 104087. [Google Scholar] [CrossRef]
- Li, Q.; Zhu, P.; Yu, X.; Xu, J.; Liu, G. Physiological and molecular mechanisms of rice tolerance to salt and drought stress: Advances and future directions. Int. J. Mol. Sci. 2024, 25, 9404. [Google Scholar] [CrossRef]
- Mohanan, A.; Kodigudla, A.; Raman, D.R.; Bakka, K.; Challabathula, D. Trehalose accumulation enhances drought tolerance by modulating photosynthesis and ROS-antioxidant balance in drought sensitive and tolerant rice cultivars. Physiol. Mol. Biol. Plants 2023, 29, 2035–2049. [Google Scholar] [CrossRef] [PubMed]
- Dai, Z.; Yuan, R.; Yang, X.; Xi, H.; Zhuo, M.; Wei, M. Salinity-responsive key endophytic bacteria in the propagules of Kandelia obovata enhance salt tolerance in rice. J. Integr. Agric. 2025, 24, 1738–1753. [Google Scholar] [CrossRef]
- He, C.; Wu, T.; Li, J.; Zhang, X.; Zheng, Z.; Gao, Y.; Zhang, C.; Zhong, T.; Zhang, Y.; Du, F. Bio-stimulant based nanodelivery system for pesticides with high adhesion and growth stimulation. Chem. Eng. J. 2024, 491, 151904. [Google Scholar] [CrossRef]
- Moreno-Gavíra, A.; Diánez, F.; Sánchez-Montesinos, B.; Santos, M. Paecilomyces variotii as a plant-growth promoter in horticulture. Agronomy 2020, 10, 597. [Google Scholar] [CrossRef]
- Tiebel, K.; Karge, A. Influence of drought stress on the seed germination and seedling survival of Pinus sylvestris and Larix decidua. For. Ecol. Manag. 2025, 591, 122852. [Google Scholar] [CrossRef]
- Lin, L.; Yuan, K.; Qi, K.; Xie, Z.; Huang, X.; Zhang, S. Synergistic interaction between PbbZIP88 and PbSRK2E enhances drought resistance in Pear through regulation of PbATL18 expression and stomatal closure. Plant Cell Environ. 2025, 48, 15–31. [Google Scholar] [CrossRef] [PubMed]
- Sible, C.N.; Seebauer, J.R.; Below, F.E. Plant biostimulants: A categorical review, their implications for row crop production, and relation to soil health indicators. Agronomy 2021, 11, 1297. [Google Scholar] [CrossRef]
- Lau, S.E.; Lim, L.W.T.; Hamdan, M.F.; Chan, C.; Saidi, N.B.; Ong-Abdullah, J.; Tan, B.C. Enhancing plant resilience to abiotic stress: The power of biostimulants. Phyton-Int. J. Exp. Bot. 2025, 94, 1–31. [Google Scholar] [CrossRef]
- Khoulati, A.; Ouahhoud, S.; Taibi, M.; Ezrari, S.; Mamri, S.; Merah, O.; Hakkou, A.; Addi, M.; Maleb, A.; Saalaoui, E. Harnessing biostimulants for sustainable agriculture: Innovations, challenges, and future prospects. Discov. Agric. 2025, 3, 56. [Google Scholar] [CrossRef]
- Falgreen, S.; Laursen, M.B.; Bødker, J.S.; Kjeldsen, M.K.; Schmitz, A.; Nyegaard, M.; Johnsen, H.E.; Dybkær, K.; Bøgsted, M. Exposure time independent summary statistics for assessment of drug dependent cell line growth inhibition. BMC Bioinform. 2014, 15, 168. [Google Scholar] [CrossRef]




| Treatment | Instruction | Implementation Method | |
|---|---|---|---|
| PVE Concentration | Soil Moisture Treatments | ||
| W-W | 0 (deionized water) | Well-watered | Soil moisture was maintained at 70–80% field water holding capacity (WHC). |
| W-D | 0 (deionized water) | Drought | Soil moisture was maintained at 35–45% WHC for 45 days (from 3 May 2022 to 16 June 2022). |
| PVE5-W | 5 ng/mL | Well-watered | 5 ng/mL PVE was added three times (6 November 2021, 15 March 2022, and 18 April 2022). Soil moisture was maintained at 70–80% WHC. |
| PVE5-D | 5 ng/mL | Drought | 5 ng/mL PVE was added three times. Soil moisture was maintained at 35–45% WHC for 45 days. |
| PVE20-W | 20 ng/mL | Well-watered | 20 ng/mL PVE was added three times. Soil moisture was maintained at 70–80% WHC. |
| PVE20-D | 20 ng/mL | Drought | 20 ng/mL PVE was added three times. Soil moisture was maintained at 35–45% WHC for 45 days. |
| Treatment | New Shoot Growth Length (cm) | Plant Height (cm) | Stem Diameter (cm) | Root Activity (μTTF/g/h) |
|---|---|---|---|---|
| W-W | 110.17 b | 74.67 b | 17.78 a | 0.64 bc |
| W-D | 65.00 d | 67.67 bc | 14.17 b | 0.53 d |
| PVE5-W | 145.33 a | 83.67 a | 18.41 a | 0.71 a |
| PVE5-D | 81.33 c | 73.67 bc | 15.90 b | 0.62 c |
| PVE20-W | 149.33 a | 68.33 bc | 15.46 b | 0.68 ab |
| PVE20-D | 38.00 e | 67.00 c | 12.24 c | 0.55 d |
| Treatment | SOD (U/mgprot) | POD (U/mgprot) | CAT (U/mgprot) | GSH (mg/gprot) |
|---|---|---|---|---|
| W-W | 1629.95 b | 183.22 ab | 158.56 c | 66.94 b |
| W-D | 1078.65 d | 143.21 c | 124.99 f | 43.99 e |
| PVE5-W | 1891.98 a | 197.82 a | 193.38 a | 76.81 a |
| PVE5-D | 1216.98 c | 176.80 b | 133.57 e | 58.35 c |
| PVE20-W | 1868.65 a | 194.71 ab | 183.54 b | 72.44 a |
| PVE20-D | 1256.98 c | 186.41 ab | 140.73 d | 52.60 d |
| Treatment | Net Photosynthetic Rate (µmol/m2/s) | Stomatal Conductance (mol/m2/s) | Intercellular CO2 Concentration (µmol/mol) | Transpiration Rate (mmol/m2/s) |
|---|---|---|---|---|
| W-W | 7.11 b | 0.18 c | 306.32 c | 3.27 b |
| W-D | 3.30 d | 0.14 f | 322.66 a | 1.79 c |
| PVE5-W | 8.75 a | 0.22 b | 287.71 d | 3.71 a |
| PVE5-D | 4.01 c | 0.17 d | 306.36 c | 1.71 c |
| PVE20-W | 8.66 a | 0.27 a | 281.86 d | 3.73 a |
| PVE20-D | 4.32 c | 0.16 e | 314.63 b | 1.73 c |
| Mass Spectrometry Ion Mode | Number of Mass Spectrometry Peaks | The Number of Metabolites Identified | The Number of Metabolites Annotated | The Number of Metabolites Annotated to the KEGG Database |
|---|---|---|---|---|
| Positive ion | 2800 | 388 | 365 | 238 |
| Negative ion | 2232 | 142 | 136 | 96 |
Disclaimer/Publisher’s Note: The statements, opinions and data contained in all publications are solely those of the individual author(s) and contributor(s) and not of MDPI and/or the editor(s). MDPI and/or the editor(s) disclaim responsibility for any injury to people or property resulting from any ideas, methods, instructions or products referred to in the content. |
© 2025 by the authors. Licensee MDPI, Basel, Switzerland. This article is an open access article distributed under the terms and conditions of the Creative Commons Attribution (CC BY) license (https://creativecommons.org/licenses/by/4.0/).
Share and Cite
Guo, Z.; Wei, Y.; Yin, W.; Yang, Z.; Zhang, Y.; Lou, Y.; Pan, H.; Yang, Q.; Hu, G.; Zhuge, Y.; et al. Dose-Dependent Effects of Paecilomyces variotii Extract on Drought Resistance in Pear Trees: Plant Growth, Soil Enzyme Activities, and Root Exudates. Agronomy 2025, 15, 2061. https://doi.org/10.3390/agronomy15092061
Guo Z, Wei Y, Yin W, Yang Z, Zhang Y, Lou Y, Pan H, Yang Q, Hu G, Zhuge Y, et al. Dose-Dependent Effects of Paecilomyces variotii Extract on Drought Resistance in Pear Trees: Plant Growth, Soil Enzyme Activities, and Root Exudates. Agronomy. 2025; 15(9):2061. https://doi.org/10.3390/agronomy15092061
Chicago/Turabian StyleGuo, Ziyang, Yujing Wei, Wenjing Yin, Zhongchen Yang, Yawei Zhang, Yanhong Lou, Hong Pan, Quangang Yang, Guoqing Hu, Yuping Zhuge, and et al. 2025. "Dose-Dependent Effects of Paecilomyces variotii Extract on Drought Resistance in Pear Trees: Plant Growth, Soil Enzyme Activities, and Root Exudates" Agronomy 15, no. 9: 2061. https://doi.org/10.3390/agronomy15092061
APA StyleGuo, Z., Wei, Y., Yin, W., Yang, Z., Zhang, Y., Lou, Y., Pan, H., Yang, Q., Hu, G., Zhuge, Y., & Wang, H. (2025). Dose-Dependent Effects of Paecilomyces variotii Extract on Drought Resistance in Pear Trees: Plant Growth, Soil Enzyme Activities, and Root Exudates. Agronomy, 15(9), 2061. https://doi.org/10.3390/agronomy15092061

