You are currently viewing a new version of our website. To view the old version click .
Agronomy
  • Article
  • Open Access

8 August 2025

Identification of Key Waterlogging-Tolerance Genes in Cultivated and Wild Soybeans via Integrated QTL–Transcriptome Analysis

,
,
,
,
,
,
,
,
and
1
National Key Laboratory of Smart Farm Technology and System, Key Laboratory of Soybean Biology in Chinese Ministry of Education, College of Agriculture, Northeast Agricultural University, Harbin 150030, China
2
Crop Development Research Institute, Heilongjiang Academy of Land Reclamation Sciences, Harbin 150038, China
*
Authors to whom correspondence should be addressed.
These authors contributed equally to this work.
This article belongs to the Section Crop Breeding and Genetics

Abstract

Soybean (Glycine max), as an important crop for both oil and grains, is a major source of high-quality plant proteins for humans. Among various natural disasters affecting soybean production, waterlogging is one of the key factors leading to yield reduction. It can cause root rot and seedling death, and in severe cases, even total crop failure. Given the significant differences in responses to waterlogging stress among different soybean varieties, traditional single-trait indicators are insufficient to comprehensively evaluate flood tolerance. In this study, relative seedling length (RSL) was used as a comprehensive evaluation index for flood tolerance. Using a chromosome segment substitution line (CSSL) population derived from SN14 and ZYD00006, we successfully identified seven quantitative trait loci (QTLs) associated with seed waterlogging tolerance. By integrating RNA-Seq transcriptome sequencing and phenotypic data, the functions of candidate genes were systematically verified. Phenotypic analysis indicated that Suinong14 had significantly better flood tolerance than ZYD00006. Further research revealed that the Glyma.05G160800 gene showed a significantly up-regulated expression pattern in Suinong14; qPCR analysis revealed that this gene exhibits higher expression levels in submergence-tolerant varieties. Haplotype analysis demonstrated a significant correlation between different haplotypes and phenotypic traits. The QTLs identified in this study can provide a theoretical basis for future molecular-assisted breeding of flood-tolerant varieties. Additionally, the functional study of Glyma.05G161800 in regulating seed flood tolerance can offer new insights into the molecular mechanism of seed flood tolerance. These findings could accelerate the development of submergence-tolerant rice varieties, enhancing crop productivity and stability in flood-prone regions.

1. Introduction

Soybean (Glycine max) originated in China and has a cultivation history of over 5000 years [1]. As a globally significant economic and food crop, soybeans are not only a major source of vegetable oil and protein but also an important provider of high-quality protein in human diets. With the growth of the global population and improvements in dietary structure, the demand for soybeans has been continuously increasing. However, soybean production is constrained by various environmental stresses, among which waterlogging—due to its high frequency and severe damage—has become a key limiting factor affecting yield. During the stage of seed germination, oversaturated soil moisture leads to hypoxia in the rhizosphere, disrupting the normal gas exchange mechanism of cells. This anaerobic environment forces the root system to switch to anaerobic respiration metabolic pathways, ultimately causing growth arrest or even plant death [2]. Waterlogging stress significantly decreases biomass production, nodule activity, and photosynthetic efficiency in soybeans, causing a considerable yield decline [3].
To tackle this problem, scientists have carried out targeted research. Existing studies have confirmed that waterlogging-tolerant genes are controlled by a few pairs of quantitative traits with high heritability [4]. Currently, the screening and identification of waterlogging-tolerant genes are conducted in various crops, and the research methods and approaches can provide references for identifying soybean waterlogging-tolerant genes. QTL analysis of an Arabidopsis thaliana RIL population derived from waterlogging-tolerant Kas-1 and sensitive Col revealed a major tolerance QTL (CQD1) on chromosome 5 originating from Kas-1 [5]. In Oryza sativa, OsUGT75A regulates coleoptile elongation by reducing abscisic acid (ABA) and jasmonic acid (JA) levels to confer waterlogging tolerance [6]. Through combined analysis using GWAS and extreme BSA approaches applied to 39,266 SNP markers screened across a panel of 365 maize inbred lines, we successfully identified four candidate genes implicated in waterlogging tolerance [7]. A recent study found that ZmEREB179, belonging to the seventh subfamily of the AP2/ERF transcription factor family, is significantly induced by waterlogging and ethylene [8]. Similarly, through backcross breeding and molecular marker-assisted selection in a near-isogenic line (NIL) population derived from cultivated variety C9285 and Indian wild rice W0120, three QTLs related to submergence tolerance were identified in rice, among which a QTL on chromosome 12, which showed the most significant effect [9].
Additionally, the application of molecular approaches such as quantitative proteomics has enabled the identification of waterlogging-tolerant genes and their regulatory networks in cotton [10] and rapeseed [11]. Studies have shown that the hypoxic environment caused by flooding stress induces ethylene synthesis [12]. In hexaploid wheat, enhanced expression of TaERFVII.1 (fused with an N-terminal MYC peptide tag) improves flooding tolerance [13]. ZmEREB180 in Zea mays, a class I ethylene response factor (ERFVII), promotes plant survival under flooding stress by facilitating adventitious root formation and regulating antioxidant levels [14]. Overexpression of the Sub1 gene in rice (Oryza sativa L.) has been demonstrated to significantly enhance submergence tolerance [15]. For instance, N. Reyna et al. identified submergence-tolerant QTLs in NIL populations using SSR markers and QTL mapping [16]. Through RT-qPCR analysis combined with transcriptome data, researchers hypothesized that the Glyma06g08390 transcription factor may interact with MAPK2 and MAPKK2 to activate the MAPK signaling pathway in response to waterlogging stress [17]. The Glyma04g04170 gene encodes a conserved bZIP protein domain. The bZIP gene family in soybean represents the largest family of transcription factors in plants and plays pivotal roles in stress responses [18]. In soybean plants, enhanced alcohol dehydrogenase (ADH) activity contributes to improved waterlogging tolerance. Under waterlogging stress conditions, overexpression of GmAdh2 significantly increases seed germination rates [19].
Wild soybean (Glycine soja), the wild progenitor of cultivated soybean (Glycine max) [20], has emerged as a valuable germplasm resource for soybean genetic improvement due to its superior environmental stress tolerance [21]. For this study, we selected the cultivated soybean cultivar “Suinong14” and the wild soybean accession ZYD00006 (exhibiting relatively low waterlogging tolerance) as parental lines to construct a chromosome segment substitution line (CSSL) population through one hybridization and six backcrosses. The population features a highly consistent genetic background, which effectively reduces background interference, improves the accuracy of quantitative trait locus (QTL) mapping, and provides a reliable basis for subsequent molecular marker-assisted selection (MAS). Using QTL mapping technology, we screened the key loci associated with submergence tolerance and combined RNA-Seq, whole-genome resequencing, and quantitative real-time PCR (qRT-PCR) to validate the functions of candidate genes within the target QTL interval. Furthermore, by analyzing the association between Glyma.05G160800 haplotypes and soybean submergence tolerance, we elucidated its regulatory mechanism.
This study successfully identified QTLs associated with soybean seed waterlogging tolerance, providing a theoretical foundation for understanding the molecular mechanisms of soybean waterlogging resistance. The discovery of key waterlogging-tolerant genes not only holds significant scientific value for elucidating plant stress resistance mechanisms but also establishes a theoretical basis and novel breeding strategies for developing high-yielding, waterlogging-tolerant soybean cultivars.

2. Materials and Methods

2.1. Soybean Materials

This study employed a chromosome segment substitution line (CSSL) population constructed using the cultivated soybean variety Suinong14 (with strong waterlogging tolerance) as the recurrent parent and the wild soybean variety ZYD00006 (with weak waterlogging tolerance) as the non-recurrent parent. The population was developed through one hybridization and six generations of backcrossing to achieve the 98.7% background recovery of Suinong14’s genome while introducing discrete ZYD00006 chromosomal segments potentially containing tolerance genes; the use of CSSL (Chromosome Segment Substitution Line) populations as research materials can effectively eliminate genetic background noise, enabling precise mapping of QTLs associated with target traits and facilitating independent analysis of polygenic effects. To enable precise genetic mapping, we developed high-resolution markers. A high-density genetic map containing 6308 molecular markers (average interval 0.5 cM) was constructed, spanning 2655.68 cM across 20 linkage groups. This density provides <1 cM mapping resolution, which is sufficient for QTL identification in subsequent analyses. Field trials were conducted at the Xiangyang Experimental Farm (45.58° N, 126.92° E), where the temperate monsoon climate (550–650 mm annual precipitation) naturally induces waterlogging stress. All materials were provided by the Soybean Genetic Improvement Team at Northeast Agricultural University.

2.2. Evaluation of Seed Submergence Tolerance

To establish reliable phenotypic data for subsequent genetic analysis, we developed a standardized germination assay that quantitatively measures waterlogging tolerance while controlling environmental variability. We selected relative seedling length (RSL) as our primary evaluation metric because preliminary trials demonstrated RSLs showing a stronger correlation with field-observed waterlogging tolerance (r = 0.82, p < 0.01) compared to the germination rate alone. RSL was calculated for each inbred line as the ratio of epicotyl length under flooding stress to that under normal conditions, with measurements obtained using manual calipers. The experiment employed a completely randomized design with four replications conducted over four years to account for annual environmental variation and ensure trait stability. To eliminate microbial contamination while preserving seed viability, we optimized a chlorine gas sterilization method by reacting 100 mL of NaClO with 5 mL of HCl for 10 h. This protocol was validated to maintain >95% germination rates in control tests while effectively suppressing microbial growth (CFU reduction > 99%).

2.3. QTL Mapping

This study employed WinQTL Cartographer 2.5 software to perform composite interval mapping (CIM) analysis on both phenotypic data and molecular markers from the aforementioned CSSL population. Quantitative trait loci (QTLs) were identified using a LOD score threshold > 3.0. By integrating with a high-density genetic linkage map, flood-tolerance-related QTLs were subsequently determined.

2.4. Chromosome Segment Insertion Analysis

Based on the existing CSSL genetic map, we performed chromosome segment insertion analysis on CSSLs displaying extreme phenotypes. This analysis incorporated reference data from the Soybase Bin map and SSR markers to facilitate the narrowing down of candidate QTL regions.

2.5. Candidate Gene Screening and SNP Analysis

To identify potential causal variants underlying the QTLs identified in Section 2.4, raw sequencing data were aligned to the Williams 82 reference genome (Glycine max Wm82.a2.v1; https://phytozome-next.jgi.doe.gov/info/Gmax_Wm82_a2_v1, accessed on 25 July 2024) for gene prediction and annotation within candidate QTL regions. To prioritize functionally relevant mutations, we analyzed SNPs and InDels within the candidate QTL intervals using whole-genome sequencing data from Suinong14 (waterlogging-tolerant) and ZYD00006 (sensitive), with particular attention given to gene promoter regions and coding sequences (CDS).

2.6. RNA-Seq Analysis

Based on the phenotypic divergence observed in waterlogging responses (Section 2.2), we hypothesized that Suinong14 and ZYD00006 would exhibit distinct transcriptional profiles, which we characterized through replication RNA-seq experiments. Total RNA was extracted from flash-frozen seedling roots (n = 3 biological replicates per genotype) using the TRIzol reagent (Invitrogen, Carlsbad, CA, USA), followed by DNase I treatment to eliminate genomic DNA contamination. RNA concentration and purity were measured using a Nanodrop ND-2000 spectrophotometer (Thermo Scientific, Waltham, MA, USA), with all samples exhibiting A260/A280 ratios ≥ 1.9 and A260/A230 ratios ≥ 2.0.
For library construction, we used 1 μg of total RNA per sample for poly (A) selection with oligo (dT) beads (NEBNext, Ipswich, MA, USA). mRNA was fragmented (~200 nt) and converted to cDNA using random hexamer primers and reverse transcriptase. Double-stranded cDNA was processed through end-repair, A-tailing, and adapter ligation (NEBNext modules). Libraries were size-selected (300–500 bp) and PCR-amplified (12 cycles) before quantification (Qubit) and quality control (Bioanalyzer). Final libraries were sequenced on NovaSeq X Plus (Illumina, San Diego, CA, USA) and DNBSEQ-T7 (MGI, Shenzhen, China) platforms to generate 150 bp paired-end reads.

2.7. qRT-PCR Validation

To independently confirm the differential gene expression patterns identified through RNA-seq analysis (Section 2.6), we performed quantitative reverse transcription PCR (qRT-PCR) experiments. cDNA was synthesized from qualified RNA using the HiScript III RT SuperMix for qPCR (+gDNA wiper; Vazyme, Nanjing, China). Quantitative PCR was performed on a LightCycler 480 system (Roche, San Diego, CA, USA) using the ChamQ Universal SYBR qPCR Master Mix (Vazyme) with gene-specific primers. The housekeeping gene GmUNK1 (Glyma.12g020500) served as the internal control. Statistical analysis was performed to ensure data reliability. Each sample was analyzed in triplicate (technical replicates), and three biological replicates were included per variety. The stability of GmUNK1 as a reference gene was confirmed through NormFinder analysis (M-value < 0.5). Differential expression was evaluated using the 2−ΔΔCt method, with statistical significance determined by paired t-tests (α = 0.05) followed by Benjamini–Hochberg correction for multiple comparisons. The results are presented as the mean fold change ±95% confidence interval.

2.8. Subcellular Localization

The Glyma.05G160800 coding sequence was PCR-amplified and fused in-frame with eGFP in the pSoy1 plant expression vector. The recombinant plasmid was transformed into Agrobacterium tumefaciens EHA105 for transient expression in Nicotiana benthamiana leaves. After 48 h incubation in darkness, GFP fluorescence was visualized by confocal microscopy (Leica TCS SP8).

2.9. Haplotype Analysis

We analyzed the allelic variation in Glyma.05G160800 using resequencing data from CSSL populations and 310 natural soybean accessions. The gene structure (coding sequence + 2.5 kb promoter region) was retrieved from Phytozome and experimentally validated. SNP calling was performed using SAMtools/BCFtools, followed by haplotype phasing of SNPs in both the promoter and coding regions of Glyma.05G160800 through the Haps module of Haploview 4.2 (MAF > 0.05). The data were integrated using Microsoft Excel 2021, followed by independent samples t-tests to analyze phenotypic differences among haplotype groups, thereby establishing genotype–phenotype associations.

3. Results

3.1. Superior Seed Submergence Tolerance in Cultivated Variety SN14 Compared to Wild Variety ZYD00006

To identify phenotypic divergence at the germination stage, we analyzed significant differences between the cultivated soybean variety Suinong14 (SN14) and the wild variety ZYD00006. Under control conditions, ZYD00006 demonstrated significantly greater seedling length than SN14 (Figure 1A,B). However, following waterlogging stress, SN14 exhibited higher germination rates.
Figure 1. Phenotypic analysis of Suinong 14 and ZYD00006 under waterlogging stress. (A) Phenotypic comparison between Suinong 14 and ZYD00006 under control and waterlogged conditions. (B) Hypocotyl length measurements. (C) Relative seedling length (RSL) comparison. Data represent mean ± SE (Standard Error) (n = 3 biological replicates); ** p < 0.01, *** p < 0.001 (Student’s t-test).
Using RSL—calculated as the ratio of waterlogging-treated to control seedling lengths—as our primary tolerance metric, we found that SN14 showed significantly higher RSL than ZYD00006 after 48 h waterlogging (p < 0.01) (Figure 1C). This confirms SN14’s superior submergence tolerance, which is consistent with previous reports establishing RSL as a heritable, stable tolerance indicator.
To evaluate the heritability of the observed parental phenotypic variation, we analyzed a CSSL population generated through successive backcrossing. Phenotypic evaluation across 2023–2024 revealed continuous RSL distribution (0.30–0.89) encompassing both parental values. These findings demonstrate the suitability of this population for fine-mapping waterlogging tolerance QTLs.

3.2. QTL Mapping for Seed Submergence Tolerance in a Soybean CSSL Population

We constructed a population of 207 chromosome segment substitution lines (CSSLs) by crossing Suinong14 (recurrent parent) with ZYD00006 (donor parent), followed by successive backcrossing to identify quantitative trait loci (QTLs) associated with seed submergence tolerance. Following two years of submergence treatment, relative seedling length (RSL) values ranged from 0.30 to 0.75 (2023) and 0.36 to 0.88 (2024) in the CSSL population, with parental values shown in Table 1. Using the WinQTL Cartographer with composite interval mapping (CIM), we performed QTL analysis on RSL data. After 1000 permutation tests, we identified significant QTLs (p < 0.05) with LOD scores exceeding 3.0 (default threshold). This genomic interval consistently exhibited stable association signals across both the 2023 and 2024 experimental cycles, and was thus designated as a high-priority candidate region for subsequent investigation (Table 2 and Table S2).
Table 1. RSL of CSSL population.
Table 2. Identification of QTLs associated with EL in CSSL population.

3.3. Candidate Interval Identification Based on Chromosome Segment Insertion

To ensure a highly uniform genetic background and improve the accuracy of QTL mapping, we conducted a systematic analysis of the CSSL population. In this study, CSSL materials were developed by crossing Suinong14 with ZYD00006, followed by multiple generations of backcrossing, enabling genome exchange and integration between ZYD00006 and Suinong14. The resulting population carries only a few or even a single substituted segment in the entire genome, differing from Suinong14 genetically only in its substituted segments. Phenotypic variations within the CSSL population are attributed to one or several different inserted segments.
As previously determined, Suinong14 exhibits stronger submergence tolerance based on RSL, while the insertion of ZYD00006 segments may reduce seed submergence tolerance. Based on this finding, 10 CSSLs with lower submergence tolerance were selected for resequencing, and segment insertion was analyzed using SSR polymorphic markers. The results show that ZYD00006-derived segments were inserted into a 268 kb region (33.82–35.65 Mb) between markers BARCSOYSR_05_0986 and BARCSOYSR_05_1092 on chromosome 5, overlapping with the identified QTL interval and potentially associated with seed submergence tolerance (Figure 2). These findings indicate the presence of at least one gene associated with seed waterlogging tolerance within this genomic interval.
Figure 2. Fine mapping of CSSL individuals with differential seed waterlogging tolerance. Black segments represent ZYD00006 chromosomal fragments, with green areas indicating homozygous regions and yellow sections showing heterozygous regions. By analyzing chromosomal fragment distribution across CSSLs, seed waterlogging tolerance-associated genes were localized to a 268 kb interval between markers BARCSOYSR_05_0986 and BARCSOYSR_05_1092. Transcriptomic comparison of Suinong 14 and ZYD00006 under waterlogging stress.

3.4. High-Throughput RNA Sequencing of Waterlogging-Tolerant Varieties Suinong14 and ZYD00006

To extensively explore potential candidate genes, this study selected soybean varieties Suinong14 and ZYD00006 as experimental materials. After 48 h of waterlogging treatment, seed samples were collected for RNA-Seq analysis. Through strict quality control, a total of 38.48 Gb of high-quality Clean Data was obtained (Table S3), with each sample’s clean reads exceeding 5.98 Gb. The data quality met the requirements for subsequent transcriptome analysis. Sequencing analysis detected 45,249 expressed genes, and 27,061 genes were identified through comparative analysis (Figure 3C). Using DESeq2 (v3.21) software, 7344 differentially expressed genes were screened, including 3925 up-regulated genes and 3419 down-regulated genes (Figure 3A). Figure 3B shows the overall expression pattern of these DEGs.
Figure 3. Transcriptomic comparison of Suinong 14 and ZYD00006 under waterlogging stress. (A) Volcano plot of differentially expressed genes (DEGs) with screening criteria |log2FC| ≥ 1 and padjust < 0.05. (B) Heatmap of identified DEGs. (C) Venn diagram showing differentially expressed genes between Suinong 14 and ZYD00006 under waterlogging stress. (D) GO functional annotation of DEGs. (E) KEGG pathway enrichment analysis of DEGs.
GO functional enrichment analysis showed that these DEGs were significantly enriched in multiple stress-resistant biological processes, including abiotic stress response (GO:0006952), the carboxylic acid metabolic process (GO:0019752), abscisic acid response (GO:0009737), pyruvate metabolism (GO:0006090), oxidoreductase activity (GO:0016725), small-molecule catabolic process (GO:0044282), α-amino acid metabolic process (GO:1901605), intracellular amino acid biosynthesis (GO:0008652), polysaccharide biosynthetic process (GO:0000271), and glucan biosynthetic process (GO:0009250) (Figure 3D). KEGG pathway analysis further indicated that these genes are mainly involved in key metabolic pathways such as glycolysis/gluconeogenesis, linolenic acid metabolism, fatty acid degradation, galactose metabolism, alanine/aspartate/glutamate metabolism, steroid biosynthesis, plant hormone signal transduction, and ascorbate–aldehyde acid metabolism (Figure 3E).

3.5. Identification of Candidate Genes Based on Resequencing

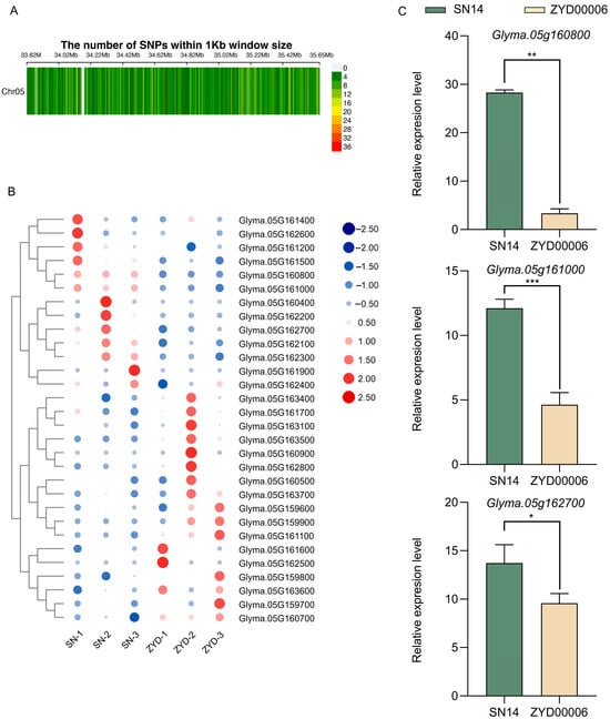
Through integrated analysis of genetic mapping and transcriptome data, we identified 42 candidate genes within a 184.3 kb target interval by referencing the Williams 82 genetic map from SoyBase (Figure 4A and Table S4). By comparing the reference genomes of Suinong14 and ZYD00006 and combining SNP (single-nucleotide polymorphism) and InDel (insertion/deletion) variation analysis, we found that these 42 genes contained a total of 120 InDels and 419 SNPs (Figure 4B). The specific distribution was as follows: 2 genes showed no SNP or InDel differences between Suinong14 and ZYD00006; 5 genes had SNP/InDel variations located in intronic regions; 120 InDels were located in the 3000 bp promoter region upstream of 35 genes; 357 SNPs were in the 3000 bp promoter region upstream of 33 genes; and 62 SNPs were in the coding regions of 26 genes. Transcriptome data analysis showed that Glyma.05G160700, Glyma.05G160800, Glyma.05G161600, Glyma.05G162300, Glyma.05G162400, Glyma.05G162700, and Glyma.05G163400 were expressed in waterlogged seeds. Among them, except for Glyma.05G160800, the expression levels of the other genes showed no significant differences between the varieties. Further qPCR validation showed that the expression level of Glyma.05G160800 in ZYD00006 was significantly lower than that in Suinong14 (Figure 4C and Figure S1, Table S1). Analysis of the 3000 bp promoter region upstream of this gene identified a total of 5 InDels and 14 SNPs. These variations may lead to functional differences in promoter regulatory elements or coding regions, thereby affecting gene expression levels. Based on the concordant genetic and transcriptional evidence, Glyma.05G160800 emerges as a prime candidate gene of seed waterlogging tolerance in soybean.
Figure 4. (A) SNP analysis of the 33.82–35.65 Mb interval on chromosome 5 in both Suinong 14 and ZYD00006 using a 1 kb sliding window. Variant counts (SNPs and InDels) are color-coded as follows: green (low variants), red (high variants), and white (no variants detected). (B) A heatmap of candidate genes containing SNPs or InDels in promoter regions or coding sequences. (C) Relative expression levels of differentially expressed genes Glyma.05G160800, Glyma.05G161000, and Glyma.05G162700 between Suinong 14 and ZYD00006, calculated using the 2−ΔΔCt method and normalized to GmUNK1 (Gm12g020500). Data show mean ± SE (n = 3); * p < 0.1, ** p < 0.01, *** p < 0.001 ns: non-significant, Student’s t-test.

3.6. qPCR Validation and Functional Analysis of Glyma.05G160800

Both QTL mapping and transcriptome analysis suggested that Glyma.05G160800 might be associated with waterlogging tolerance, prompting us to conduct the preliminary functional characterization of this gene. Glyma.05G160800 encodes a member of the WRKY transcription factor family (WRKY65 protein), with a CDS length of 768 bp. Subcellular localization analysis showed that the protein was mainly localized in the nucleus (Figure 5A), which is a finding consistent with the typical characteristics of transcription factors.
Figure 5. Localization of Glyma.05G160800 and its expression in different CSSLs. (A) Subcellular localization of Glyma.05G160800. BF: bright field; scale bar: 25 μm. (B) Phylogenetic analysis of Glyma.05G160800 in soybean, wheat, rice, maize, Lotus japonicus, Arabidopsis thaliana, and alfalfa, generated using MEGA 11 through the https://phytozome-next.jgi.doe.gov/info/Gmax_Wm82_a2_v1, accessed on 25 July 2024. (C) Expression analysis of Glyma.05G160800 in 10 CSSLs after waterlogging treatment. CSSL-54, CSSL-65, CSSL-131, CSSL-182, and CSSL-194 show strong waterlogging tolerance, while CSSL-14, CSSL-104, CSSL-168, CSSL-181, and CSSL-204 show poor tolerance. Data represent mean ± SE (n = 3).
Phylogenetic analysis indicated that Glyma.05G160800 is closely related to homologous genes in wheat (Traes_3B_73F22ECC6) and rice (Os01g54600) (Figure 5B), suggesting they might share a common evolutionary origin and potential functional conservation. To explore the role of Glyma.05G160800 in soybean waterlogging tolerance, we selected five waterlogging-tolerant varieties (CSSL54, CSSL65, CSSL131, CSSL182, CSSL194) and five waterlogging-sensitive varieties (CSSL14, CSSL104, CSSL166, CSSL181, CSSL204) from the CSSL population for qPCR expression analysis. The results showed significantly higher expression levels of Glyma.05G160800 in waterlogging-tolerant varieties compared to waterlogging-sensitive varieties (Figure 5C). These findings are consistent with the hypothesis that elevated expressions of this gene may contribute to waterlogging adaptation. Given its regulatory characteristics as a WRKY transcription factor, we speculate that Glyma.05G160800 may participate in regulating soybean waterlogging tolerance by modulating downstream stress-responsive gene expression. These results designate Glyma.05G160800 as a major waterlogging-tolerance gene in soybean, with molecular mechanisms undefined as of yet.

3.7. Haplotype Analysis of Glyma.05G160800 and Its Association with Waterlogging Tolerance Traits

To analyze the genetic basis of waterlogging tolerance in soybean seeds, we selected 310 representative soybean germplasms from Northeastern China (229 improved varieties, 71 landraces, and 10 wild soybeans) for phenotypic analysis (Table S5). The measurement of relative shoot length (RSL) after waterlogging treatment showed significantly higher values in improved varieties (Figure 6A), indicating stronger waterlogging tolerance. Using whole-genome resequencing data, we identified six haplotypes of Glyma.05G160800 (Figure 6B), with Hap1 (including Suinong14) and Hap2 (including ZYD00006) as elite haplotypes. Sequence alignment revealed four InDels and 13 SNPs in their promoter regions (Tables S6 and S7). Association analysis showed a significantly higher RSL in Hap1 than Hap2 (p < 0.05). Validation using five randomly selected Hap1 and Hap2 varieties confirmed significantly higher Glyma.05G160800 expression in Hap1 after 48 h waterlogging (Figure 6C,D). These data reveal that Glyma.05G160800 expression directly influences soybean waterlogging tolerance, generating useful molecular tools for crop improvement.
Figure 6. Haplotype analysis of Glyma.05G160800. (A) Seed waterlogging tolerance analysis in improved varieties, landraces, and wild varieties. Different letters indicate significant differences (p < 0.05; Student’s t-test). (B) Seed vigor phenotype analysis on 310 soybean varieties (229 improved varieties, 71 landraces, and 10 wild varieties) combined with haplotype analysis of Glyma.05G160800. Different letters indicate significant differences (p < 0.05; Student’s t-test). (C) Seed waterlogging tolerance comparison between Hap1 and Hap2. Data represent means ± SE of three replicate analyses. *** p < 0.001 (Student’s t-test). (D) The expression level of Glyma.05G160800 significantly differed among breeds carrying distinct haplotypes.

4. Discussion

Waterlogging tolerance, as a complex quantitative trait controlled by multiple genes, has its phenotype co-regulated by genetic background and environmental factors [24]. In the main soybean producing areas, precipitation is concentrated during the growth period (accounting for 60–70% of annual precipitation), especially in rainy areas, which often causes continuous soil waterlogging. This leads to obstructed seed germination, significantly reduced seedling emergence rate, and even the complete loss of viability in severe cases.
This study, through the integration of CSSL population analysis and multi-omics validation, has for the first time identified seven seed-specific waterlogging-tolerant QTLs in soybeans and revealed the key regulatory role of Glyma.05g160800 as a member of the WRKY65 subfamily. This finding not only complements the research by Zhang et al. [25] on waterlogging-tolerant QTLs in soybean but, more importantly, extends the understanding of waterlogging tolerance mechanisms from the vegetative growth stage to the seed germination period. It also provides new insights into the regulatory network of waterlogging tolerance throughout the entire growth cycle of leguminous plants.
Cultivated soybean (Glycine max) is domesticated from wild soybean (Glycine soja) and can be divided into three major groups according to its degree of evolution: modern cultivars, landraces, and wild germplasms [26,27]. As the direct ancestor of cultivated soybean [28], wild soybean harbors abundant stress-resistant gene resources and excellent traits such as a high protein content [29]. During the long-term process of artificial selection [30] and natural evolution, wild soybean gradually evolved into cultivated soybean with superior agronomic traits and wide adaptability [20], but this domestication process also led to the loss of some elite genes [31]. Through the haplotype analysis of 310 representative accessions (including 229 cultivated varieties, 71 landraces, and 10 wild types), this study found that cultivated varieties exhibited significantly better waterlogging tolerance compared to wild types (p < 0.01). This result presents an interesting contrast to the “cost of domestication hypothesis” proposed by Liu et al. [30]—while artificial selection has led to the loss of some stress-resistance genes, it has resulted in a clear gain in waterlogging tolerance traits.
A total of seven significant QTLs were detected using WinQTL Cartographer 2.5 software, and two loci were found to co-localize with previously reported QTLs for seed hardness and water absorption [22,23], suggesting a potential co-evolutionary mechanism in soybean seeds’ response to different types of water stress. Further integration of whole-genome resequencing and transcriptome (RNA-Seq) data, combined with chromosome segment analysis and qPCR validation, finally pinpointed Glyma.05g160800 as the key candidate gene. This gene encodes a WRKY family transcription factor localized in the nucleus, the molecular function of which is closely associated with waterlogging tolerance regulation.
The typical feature of WRKY transcription factors is that they contain 1–2 highly conserved WRKY domains. Each domain consists of approximately 60 amino acids, with a characteristic heptapeptide sequence WRKYGQK at the N-terminus and a zinc finger motif at the C-terminus (typically configured as C-X4-5-C-X22-23-H-X-H) [32,33]. As a plant-specific family of transcriptional regulatory factors [34], WRKY members play a core regulatory role in physiological processes such as plant growth and development, stress response, and hormone signal transduction by specifically recognizing the TTGAC (W-box) cis-element in the promoter region of target genes [35].
Numerous studies have shown that the WRKY family widely participates in plant stress responses. In Arabidopsis, members of the WRKYIId subfamily (AtWRKY7/11/15/17/21/39) can bind to OBE elements to form WRKY-OBE complexes, and their down-regulated expression can activate the expression of drought-responsive genes [36]. Conversely, overexpression of ZmWRKY17 enhances plant sensitivity to salt stress and reduces ABA response [37]. Rice OsWRKY24 is significantly up-regulated upon pathogenic infection or mechanical damage, and its expression suppression leads to increased susceptibility to rice blast [38]. Additionally, the WRKY family is involved in developmental regulation—for example, OsWRKY11 delays the heading stage of rice by activating the expression of OsMADS14/15 [39]. Currently, 188 WRKY members have been identified in the soybean genome, most of which are associated with abiotic stress responses [40]. Studies have shown that wild soybean GsWRKY20 regulates the ABA metabolic pathway by inhibiting AtWRKY40 expression, thereby enhancing drought resistance [41,42].
The key gene identified in this study, Glyma.05g160800, belongs to the WRKY65 subfamily, which remains poorly studied. In contrast to the known mechanism where WRKY II-d subfamily members regulate drought response through OBE elements [36], our results demonstrate that WRKY65 may participate in anaerobic stress response via the LAMP element. This finding expands the functional framework of WRKY proteins proposed by Chen et al. [35], while also providing cross-species validation for Zhou et al.’s [43] discovery in maize, where ZmWRKY65 was similarly shown to be involved in multiple stress responses. Notably, the high expression characteristic of Glyma.05g160800 in waterlogging-tolerant materials exhibits functional conservation with the reported role of NtWRKY65 in enhancing salt tolerance [44], suggesting that the WRKY65 subfamily may play an underappreciated role in plant stress resistance. We propose that Glyma.05g160800 may function as a positive regulator of seed waterlogging tolerance in soybeans. In waterlogging-tolerant varieties, this gene exhibits a significantly enhanced expression under stress conditions. Promoter region SNP/InDel polymorphism analysis showed that the cultivated variety Suinong14 contains one additional LAMP cis-regulatory element compared to the wild type ZYD00006. As a transcription factor binding site, this element enhances environmental adaptability by spatiotemporally regulating gene expression, and the difference in promoter elements may be the key factor leading to the disparity in waterlogging tolerance between the two soybean varieties.
Although this study has identified seven applicable QTLs and a key candidate gene (Glyma.05g160800) for waterlogging-tolerant soybean breeding, certain limitations remain. For instance, most soybean materials were sourced from Northeast China, which may introduce regional bias. Additionally, the precise function and regulatory mechanism of the LAMP element in the promoter region remain unclear. Nevertheless, these findings demonstrate considerable breeding value by providing potential targets for future molecular design breeding. Follow-up studies could further validate the regulatory role of the LAMP element and explore this gene’s involvement in other stress responses.

5. Conclusions

This study integrated CSSL population analysis with multi-omics validation to identify seven seed-specific waterlogging tolerance QTLs in soybeans for the first time, while revealing the crucial regulatory role of Glyma.05g160800. Phenotypic analysis demonstrated that the waterlogging-tolerant cultivar Suinong14 exhibits unique tolerance characteristics during seed germination (p < 0.01). Through multidimensional validation combining QTL mapping, transcriptome sequencing, and whole-genome resequencing, along with the qRT-PCR confirmation of increased expression in tolerant materials, Glyma.05g160800 was conclusively identified as the core gene regulating seed waterlogging tolerance. This breakthrough not only provides seven QTLs applicable for marker-assisted selection in soybean waterlogging tolerance breeding, but more importantly, establishes the dual value of Glyma.05g160800 as both a functional marker and transgenic target. These findings propel soybean waterlogging tolerance breeding from traditional phenotypic selection toward molecular design breeding, offering critical technological support for ensuring legume crop yield stability under climate change.

Supplementary Materials

The following supporting information can be downloaded at: https://www.mdpi.com/article/10.3390/agronomy15081916/s1, Figure S1. Expression levels of Glyma.05G160700, Glyma.05G162100, Glyma.05G162200, and Glyma.05G162300 in Suinong14 and ZYD00006. Table S1. The primers used for qPCR analysis of the genes mentioned in the text. Table S2. RSL data measured in the CSSL population over two consecutive years (2023 and 2024). Table S3. Data quality of RNA-Seq analysis. Table S4. SNP and InDEL analysis of candidate genes. Table S5. Haplotype analysis of 307 cultivated varieties. Table S6. Promoter sequences of Hap1 and Hap2. Table S7. Analysis of cis-acting elements in the promoters of Hap1 and Hap2.

Author Contributions

Conceptualization: M.Y., Q.C. and J.W.; resources: M.Y., Q.C. and J.W.; methodology: M.Y., Q.C. and Y.J.; project administration: J.W.; supervision: M.Y., Q.C. and J.W.; writing—review and editing: M.Y., Q.C. and Y.S.; funding acquisition: M.Y. and Q.C.; writing—original draft: J.W., Y.S. and L.C.; data curation: Y.S., Y.J., S.M., L.Y., C.T. and Y.Y.; formal analysis: Y.S. and L.C.; investigation: Y.S., Y.J., M.L., W.Z., E.C., X.K. and J.F.; visualization: L.C., S.W., M.L., W.Z., E.C., X.K. and J.F.; software: Y.J., S.W., S.M., L.Y., C.T., Y.Y., M.L., W.Z., E.C., X.K. and J.F.; validation: S.W., S.M., L.Y., C.T. and Y.Y. All authors have read and agreed to the published version of the manuscript.

Funding

This research was funded by the Natural Science Foundation of Heilongjiang Province (grant number: LH2024C007) and the APC was funded by Mingliang Yang.

Data Availability Statement

The original contributions presented in this study are included in the article/supplementary material. Further inquiries can be directed to the corresponding author(s).

Conflicts of Interest

The authors declare no conflicts of interest.

References

  1. Guo, J.; Wang, Y.; Song, C.; Zhou, J.; Qiu, L.; Huang, H.; Wang, Y. A single origin and moderate bottleneck during domestication of soybean (Glycine max): Implications from microsatellites and nucleotide seq. Ann. Bot. 2010, 106, 505–514. [Google Scholar] [CrossRef]
  2. Voesenek, L.; Bailey-Serres, J. Flooding tolerance: O2 sensing and survival strategies. Curr. Opin. Plant Biol. 2013, 16, 647–653. [Google Scholar] [CrossRef] [PubMed]
  3. Safira, S.; Damanik, R.I. Effect of waterlogging, GA3 and BAP on the growth and production of several soybeans’ varieties Glycine max L. Merril plant. In IOP Conference Series: Earth and Environmental Science; IOP Publishing: Bristol, UK, 2024; Volume 1413, p. 012026. [Google Scholar]
  4. VanToai, T.T.; Martin, S.K.S.; Chase, K.; Boru, G.; Schnipke, V.; Schmitthenner, A.F.; Lark, K.G. Identification of a QTL associated with tolerance of soybean to soil waterlogging. Crop Sci. 2001, 41, 1247–1252. [Google Scholar] [CrossRef]
  5. Akman, M.; Kleine, R.; van Tienderen, P.H.; Schranz, E.M. Identification of the submergence tolerance QTL Come Quick Drowning1 (CQD1) in Arabidopsis thaliana. J. Hered. 2017, 108, 308–317. [Google Scholar] [CrossRef]
  6. He, Y.; Sun, S.; Zhao, J.; Huang, Z.; Peng, L.; Huang, C.; Tang, Z.; Huang, Q.; Wang, Z. UDP-glucosyltransferase OsUGT75A promotes submergence tolerance during rice seed germination. Nat. Commun. 2023, 14, 2296. [Google Scholar] [CrossRef]
  7. Guo, Z.; Zhou, S.; Wang, S.; Li, W.X.; Du, H.; Xu, Y. Identification of major QTL for waterlogging tolerance in maize using genome-wide association study and bulked sample analysis. J. Appl. Genet. 2021, 62, 405–418. [Google Scholar] [CrossRef]
  8. Liang, K.; Zhao, C.; Wang, J.; Zheng, X.; Yu, F.; Qiu, F. Genetic variations in ZmEREB179 are associated with waterlogging tolerance in maize. J. Genet. Genom. 2025, 52, 367–378. [Google Scholar] [CrossRef]
  9. Hattori, Y.; Nagai, K.; Mori, H.; Kitano, H.; Matsuoka, M.; Ashikari, M. Mapping of three QTLs that regulate internode elongation in deepwater rice. Breed. Sci. 2008, 58, 39–46. [Google Scholar] [CrossRef]
  10. Zhang, Y.; Liu, G.; Dong, H.; Li, C. Waterlogging stress in cotton: Damage, adaptability, alleviation strategies, and mechanisms. Crop J. 2021, 9, 257–270. [Google Scholar] [CrossRef]
  11. Li, Y.; Zhang, W.; Zhu, W.; Zhang, B.; Huang, Q.; Su, X. Waterlogging tolerance and woodproperties of transgenic Populus aibax gianduiosa expressing Vitreoscilla hemoglobin gene (Vgb). J. For. Res. 2021, 32, 831–839. [Google Scholar] [CrossRef]
  12. Zhang, X.; Fan, Y.; Shabala, S.; Koutoulis, A.; Shabala, L.; Johnson, P.; Hu, H.; Zhou, M. A new major-effect QTL for waterlogging tolerance in wild barley (H. spontaneum). Theor. Appl. Genet. 2017, 130, 1559–1568. [Google Scholar] [CrossRef]
  13. Wei, X.; Xu, H.; Rong, W.; Ye, X.; Zhang, Z. Constitutive expression of a stabilized transcription factorgroup Vll ethylene response factor enhances waterloggingtolerance in wheat without penalizing grain yield. Plant Cell Environ. 2019, 42, 1471–1485. [Google Scholar] [CrossRef]
  14. Yu, F.; Liang, K.; Fang, T.; Zhao, H.; Han, X.; Cai, M.; Qiu, F. A group VII ethylene response factor gene, ZmEREB180, coordinates waterlogging tolerance in maize seedlings. Plant Biotechnol. J. 2019, 17, 2286–2298. [Google Scholar] [CrossRef]
  15. Xu, K.; Xu, X.; Fukao, T.; Canlas, P.; Maghirang-Rodriguez, R.; Heuer, S.; Ismail, A.M.; Bailey-Serres, J.; Ronald, P.C.; Mackill, D.J.; et al. Sub1A is an ethylene-response-factor-like gene that confers submergence tolerance to rice. Nature 2006, 442, 705–708. [Google Scholar] [CrossRef]
  16. Reyna, N.; Cornelious, B.; Shannon, J.G.; Sneller, C.H. Evaluation of a QTL for waterlogging tolerance in southern soybean germplasm. Crop Sci. 2003, 43, 2077–2082. [Google Scholar] [CrossRef]
  17. Meng, F.; Zhu, Z.; Wang, J.; Chen, X.; Ning, K.; Xu, H.; Chen, M. The bZIP gene family in the halophyte Limonium bicolor: Identification, expression analysis, and regulation of salt stress tolerance. Environ. Exp. Bot. 2024, 226, 105896. [Google Scholar] [CrossRef]
  18. Yue, L.; Pei, X.; Kong, F.; Zhao, L.; Lin, X. Divergence of functions andexpression patterns of soybean bZlP transcription factors. Front. Plant Sci. 2023, 14, 1150363. [Google Scholar] [CrossRef] [PubMed]
  19. Tougou, M.; Hashiguchi, A.; Yukawa, K.; Nanjo, Y.; Hiraga, S.; Nakamura, T.; Nishizawa, K.; Komatsu, S. Responses to flooding stress in soybean seedlings with the alcohol dehydrogenase transgene. Plant Biotechnol. 2012, 29, 301–305. [Google Scholar] [CrossRef]
  20. Li, N.; Xu, R.; Li, Y. Molecular networks of seed size control in plants. Annu. Rev. Plant Biol. 2019, 70, 435–463. [Google Scholar] [CrossRef]
  21. Islam, M.S.; Lee, J.D.; Song, Q.; Jo, H.; Kim, Y. Integration of Genetic and Imaging Data to Detect QTL for Root Traits in Interspecific Soybean Populations. Int. J. Mol. Sci. 2025, 26, 1152. [Google Scholar] [CrossRef] [PubMed]
  22. Liang, H.; Yu, Y.; Yang, H.; Xu, L.; Dong, W.; Du, H.; Cui, W.; Zhang, H. Inheritance and QTL mapping of related root traits in soybean at the seedling stage. Theor. Appl. Genet. 2014, 127, 2127–2137. [Google Scholar] [CrossRef]
  23. Watanabe, S.; Tajuddin, T.; Yamanaka, N.; Hayashi, M.; Harada, K. Analysis of QTLs for reproductive development and seed quality traits in soybean using recombinant inbred lines. Breed. Sci. 2004, 54, 399–407. [Google Scholar] [CrossRef][Green Version]
  24. Gao, H.; Wang, Y.; Li, W.; Gu, Y.; Lai, Y.; Bi, Y.; He, C. Transcriptomic comparison reveals genetic variation potentially underlying seed developmental evolution of soybeans. J. Exp. Bot. 2018, 69, 5089–5104. [Google Scholar] [CrossRef]
  25. Yang, H.; Wang, W.; He, Q.; Xiang, S.; Tian, D.; Zhao, T.; Gai, J. Chromosome segment detection for seed size and shape traits using an improved population of wild soybean chromosome segment substitution lines. Physiol. Mol. Biol. Plants 2017, 23, 877–889. [Google Scholar] [CrossRef]
  26. Wen, Z.; Ding, Y.; Zhao, T.; Gai, J. Genetic diversity and peculiarity of annual wild soybean (G. soja Sieb. et Zucc.) from various eco-regions in China. Theor. Appl. Genet. 2009, 119, 371–381. [Google Scholar] [CrossRef]
  27. Qiu, L.J.; Chen, P.Y.; Liu, Z.X.; Li, Y.H.; Guan, R.X.; Wang, L.H.; Chang, R.Z. The worldwide utilization of the Chinese soybean germplasm collection. Plant Genet. Resour. 2011, 9, 109–122. [Google Scholar] [CrossRef]
  28. Guo, B.; Sun, L.; Jiang, S.; Ren, H.; Sun, R.; Wei, Z.; Hong, H.; Luan, X.; Wang, J.; Wang, X.J.; et al. Soybean genetic resourcescontributing to sustainable protein production. Theor. Appl. Genet. 2022, 135, 4095–4121. [Google Scholar] [CrossRef] [PubMed]
  29. Li, W.; Pang, S.; Lu, Z.; Jin, B. Function and mechanism of WRKY transcription factors in abiotic stress responses of plants. Plants 2020, 9, 1515. [Google Scholar] [CrossRef] [PubMed]
  30. Bashir, W.; Anwar, S.; Zhao, Q.; Hussain, I.; Xie, F. Interactive effect of drought and cadmium stress on soybean root morphology and gene expression. Ecotoxicol. Environ. Saf. 2019, 175, 90–101. [Google Scholar] [CrossRef] [PubMed]
  31. Hussain, H.; Alam, A.; Mehar, I.; Noor, M.; Al-Dossary, O.; Alsubaie, B.; Al-Mssallem, M.Q.; Al-Khayri, J.M. Genome-wide identification and characterization of the WRKY gene family and their associated regulatory elements in Fortunella hindsii. Evol. Bioinform. 2025, 21, 11769343241312740. [Google Scholar] [CrossRef]
  32. Chen, L.; Song, Y.; Li, S.; Zhang, L.; Zou, C.; Yu, D. The role of WRKY transcription factors in plant abiotic stresses. Biochim. Biophys. Acta (BBA)-Gene Regul. Mech. 2012, 1819, 120–128. [Google Scholar] [CrossRef]
  33. Liu, S.; Zhang, C.; Guo, F.; Sun, Q.; Yu, J.; Dong, T.; Wang, X.; Song, W.; Li, Z.; Meng, X.; et al. A systematical genome-wide analysis and screening of WRKY transcription factor family engaged in abiotic stress response in sweetpotato. BMC Plant Biol. 2022, 22, 616. [Google Scholar] [CrossRef]
  34. Xu, D.; Dong, X.; Yan, Q.; Chang, J.; Zhang, X.; Li, F.; Wei, F.; Xia, Z. Sulfur Dioxide Enhances Tobacco Resistance to Black Shank Disease via the Jasmonic Acid Pathway. J. Plant Growth Regul. 2025, 44, 284–294. [Google Scholar] [CrossRef]
  35. Wang, Y.; Lu, X.; Fu, Y.; Wang, H.; Yu, C.; Chu, J.; Jiang, B.; Zhu, J. Genome-wide identification and expression analysis of VQ gene family under abiotic stress in Coix lacryma-jobi L. BMC Plant Biol. 2023, 23, 327. [Google Scholar]
  36. Du, P.; Wang, Q.; Yuan, D.Y.; Chen, S.S.; Su, Y.N.; Li, L.; Chen, S.; He, X.-J. WRKY transcription factors and OBERON histone-binding proteins form complexes to balance plant growth and stress tolerance. EMBO J. 2023, 42, e113639. [Google Scholar] [CrossRef] [PubMed]
  37. Cai, R.; Dai, W.; Zhang, C.; Wang, Y.; Wu, M.; Zhao, Y.; Ma, Q.; Xian, Y.; Cheng, B. The maize WRKY transcription factor ZmWRKY17 negatively regulates salt stress tolerance in transgenic Arabidopsis plants. Planta 2017, 246, 1215–1231. [Google Scholar] [CrossRef] [PubMed]
  38. Yokotani, N.; Shikata, M.; Ichikawa, H.; Mitsuda, N.; Ohme-Takagi, M.; Minami, E.; Nishizawa, Y. OsWRKY24, a blast-disease responsive transcription factor, positively regulates rice disease resistance. J. Gen. Plant Pathol. 2018, 84, 85–91. [Google Scholar] [CrossRef]
  39. Zhao, L.; Liu, Y.; Zhu, Y.; Chen, S.; Du, Y.; Deng, L.; Liu, L.; Li, X.; Chen, W.; Xu, Z.; et al. Transcription factor OsWRKY11 induces rice heading at low concentrations but inhibits rice heading at high concentrations. J. Integr. Plant Biol. 2024, 66, 1385–1407. [Google Scholar] [CrossRef]
  40. Jiang, J.; Ma, S.; Ye, N.; Jiang, M.; Cao, J.; Zhang, J. WRKY transcription factors in plant responses to stresses. J. Integr. Plant Biol. 2017, 59, 86–101. [Google Scholar] [CrossRef]
  41. Wang, Z.; Liu, S.; Yang, Z.; Qin, F. Genetic dissection of drought resistance in maize. Chin. Bull. Bot. 2024, 59, 883–902. [Google Scholar]
  42. Luo, X.; Bai, X.; Sun, X.; Zhu, D.; Liu, B.; Ji, W.; Cai, H.; Cao, L.; Wu, J.; Zhu, Y. Expression of wild soybean WRKY20 in Arabidopsis enhances drought tolerance and regulates ABA signalling. J. Exp. Bot. 2013, 64, 2155–2169. [Google Scholar] [CrossRef] [PubMed]
  43. Huo, T.; Wang, C.T.; Yu, T.F.; Wang, D.M.; Li, M.; Zhao, D.; Li, J.D.; Fu, Z.S.; Xu, X.Y.; Song, X.Y. Overexpression of ZmWRKY65 transcription factor from maize confers stress resistances in transgenic Arabidopsis. Sci. Rep. 2021, 11, 4024. [Google Scholar] [CrossRef] [PubMed]
  44. Zhang, X.; Zhang, Y.; Li, M.; Jia, H.; Wei, F.; Xia, Z.; Zhang, X.; Chang, J.; Wang, Z. Overexpression of the WRKY transcription factor gene NtWRKY65 enhances salt tolerance in tobacco (Nicotiana tabacum). BMC Plant Biol. 2024, 24, 326. [Google Scholar] [CrossRef] [PubMed]
Disclaimer/Publisher’s Note: The statements, opinions and data contained in all publications are solely those of the individual author(s) and contributor(s) and not of MDPI and/or the editor(s). MDPI and/or the editor(s) disclaim responsibility for any injury to people or property resulting from any ideas, methods, instructions or products referred to in the content.

Article Metrics

Citations

Article Access Statistics

Multiple requests from the same IP address are counted as one view.