Next Article in Journal
Performance of Trichogramma pretiosum Riley (Hymenoptera: Trichogrammatidae) Strains on Eggs from Different Populations of Tuta absoluta (Meyrick) (Lepidoptera: Gelechiidae)
Previous Article in Journal
Fine Mapping and Genetic Effect Analysis of Rf21(t) for the Fertility Restoration of Chinsurah-Boro-II-Type Cytoplasmic Male Sterile Oryza sativa (ssp. japonica) Lines
Previous Article in Special Issue
Varied Susceptibility of Five Echinochloa Species to Herbicides and Molecular Identification of Species Using CDDP Markers
 
 
Font Type:
Arial Georgia Verdana
Font Size:
Aa Aa Aa
Line Spacing:
Column Width:
Background:
Article

Pre-Symptomatic Detection of Nicosulfuron Phytotoxicity in Vegetable Soybeans via Hyperspectral Imaging and ResNet-18

by
Yun Xiang
1,2,
Tian Liang
1,2,
Yuanpeng Bu
3,*,
Shiqiang Cai
1,2,
Jingjie Guo
4,
Zhongjing Su
1,2,
Jinxuan Hu
1,2,
Chang Cai
1,2,
Bin Wang
3,
Zhijuan Feng
3,
Guwen Zhang
3,
Na Liu
3 and
Yaming Gong
3,*
1
BinJiang Institute of Artificial Intelligence, Zhejiang University of Technology, Hangzhou 310051, China
2
Institute of Cyberspace Security, Zhejiang University of Technology, Hangzhou 310014, China
3
Institute of Vegetables, Key Laboratory of Vegetable Legumes Germplasm Enhancement and Southern China of the Ministry of Agriculture and Rural Affairs, Zhejiang Academy of Agricultural Sciences, Hangzhou 310021, China
4
Key Laboratory of Pollution Exposure and Health Intervention of Zhejiang Province, College of Biology and Environmental Engineering, Zhejiang Shuren University, Hangzhou 310015, China
*
Authors to whom correspondence should be addressed.
Agronomy 2025, 15(7), 1691; https://doi.org/10.3390/agronomy15071691
Submission received: 20 May 2025 / Revised: 7 July 2025 / Accepted: 11 July 2025 / Published: 12 July 2025

Abstract

Herbicide phytotoxicity represented a critical constraint on crop safety in soybean–corn intercropping systems, where early detection of herbicide stress is essential for implementing timely mitigation strategies to preserve yield potential. Current methodologies lack rapid, non-invasive approaches for early-stage prediction of herbicide-induced stress. To develop and validate a spectral-feature-based prediction model for herbicide concentration classification, we conducted a controlled experiment exposing three-leaf-stage vegetable soybean (Glycine max L.) seedlings to aqueous solutions containing three concentrations of nicosulfuron herbicide (0.5, 1, and 2 mL/L) alongside a water control. Hyperspectral imaging of randomly selected seedling leaves was systematically performed at 1, 3, 5, and 7 days post-treatment. We developed predictive models for herbicide phytotoxicity through advanced machine learning and deep learning frameworks. Key findings revealed that the ResNet-18 deep learning model achieved exceptional classification performance when analyzing the 386–1004 nm spectral range at day 7 post-treatment: 100% accuracy in binary classification (herbicide-treated vs. water control), 93.02% accuracy in three-class differentiation (water control, low/high concentration), and 86.53% accuracy in four-class discrimination across specific concentration gradients (0, 0.5, 1, 2 mL/L). Spectral analysis identified significant reflectance alterations between 518 and 690 nm through normalized reflectance and first-derivative transformations. Subsequent model optimization using this diagnostic spectral subrange maintained 100% binary classification accuracy while achieving 94.12% and 82.11% accuracy for three- and four-class recognition tasks, respectively. This investigation demonstrated the synergistic potential of hyperspectral imaging and deep learning for early herbicide stress detection in vegetable soybeans. Our findings established a novel methodological framework for pre-symptomatic stress diagnostics while demonstrating the technical feasibility of employing targeted spectral regions (518–690 nm) in field-ready real-time crop surveillance systems. Furthermore, these innovations offer significant potential for advancing precision agriculture in intercropping systems, specifically through refined herbicide application protocols and yield preservation via early-stage phytotoxicity mitigation.

1. Introduction

China is the largest importer of soybeans in the world, with an external dependence of 90% in 2020 [1]. Imports of corn, which is grown in the same season as soybeans, account for only 1.0%~2.5% of total demand [2]. The overlapping cultivation seasons of soybean and maize in China have created significant competition for arable land. To resolve this land-use conflict while ensuring sustained maize productivity and boosting domestic soybean output, China’s recent national agricultural policies, such as the Central Document No. 1, have prioritized the implementation of soybean–maize rotation and intercropping systems as strategic interventions to enhance land-use efficiency. Within this framework, vegetable soybean (Glycine max L.), commonly termed “edamame,” has emerged as a high-value specialty soybean. It is harvested for consumption as a vegetable when the pods are full and the color is emerald green [3]. Vegetable soybean is rich in various nutrients such as high-quality protein, sugars, and dietary fiber. Significantly, it is also an important source of various physiological active substances such as natural carotene, vitamin E, and isoflavones, which play an important role in optimizing the dietary structure and improving nutritional status and have a positive effect on increasing bone density, lowering cholesterol levels, and ensuring the health of the cardiovascular and cerebrovascular systems [4]. These nutritional advantages, coupled with growing global health consciousness, have driven a 14% annual increase in international demand since 2015 [5], positioning China as the global market leader with 0.4 million hectares under cultivation, annual production exceeding 4.2 million metric tons, and frozen product exports dominating 52% of the global trade [6]. The industry generates approximately USD 1.4 billion annually, with Zhejiang Province serving as the strategic agricultural hub due to its optimal agroclimatic conditions and vertically integrated production systems [7]. Empirical studies demonstrated the economic superiority of corn-vegetable soybean intercropping in Zhejiang, yielding 1550 USD/ha and 2375 USD/ha greater returns than monoculture corn and vegetable soybean systems, respectively [8]. This profitability, combined with the crop’s nutritional and ecological benefits, underscores its pivotal role in China’s sustainable agricultural transformation.
Weeds pose significant biotic constraints on agricultural productivity through competition for essential resources (nutrients, water, and light) and by serving as reservoirs for pest and pathogen proliferation, ultimately compromising crop yield and quality [9]. Chemical weed control remains a foundational practice in modern agriculture and a critical component of simplified cultivation systems. However, the soybean–corn intercropping system presents unique phytotoxic challenges due to the differential herbicide susceptibility of these crops: as monocotyledonous (corn) and dicotyledonous (soybean) species, they require distinct herbicide regimens [10]. Nicosulfuron, one of the most extensively utilized post-emergence herbicides in maize cultivation, belongs to the sulfonylurea class of systemic herbicides. This compound is rapidly absorbed through both foliar and root tissues of weeds, followed by efficient translocation via xylem and phloem vascular systems. Its herbicidal activity primarily stemmed from the inhibition of acetolactate synthase (ALS) enzymatic activity within weeds, thereby blocking the biosynthesis of branched-chain amino acids (BCAAs)—valine, leucine, and isoleucine. This biochemical disruption ultimately suppresses cell division and meristematic growth, culminating in complete weed mortality. While highly effective against major gramineous weeds and selected broadleaf species in corn fields [11], nicosulfuron application poses substantial risks to adjacent or rotational soybean crops. Soybean demonstrates acute sensitivity to this herbicide, with foliar exposure triggering progressive chlorosis that culminates in plant mortality. The compound’s extended soil persistence (DT50 = 24–36 months) enables residual activity that severely inhibits subsequent soybean growth, potentially causing complete crop failure [11,12,13]. Current mitigation strategies employ precision application technologies, including self-propelled high-clearance boom sprayers equipped with partition curtains, dual variable-rate systems, and air-assisted drift reduction systems [14]. These innovations enable simultaneous yet segregated herbicide application in strip-intercropped fields. Nevertheless, nicosulfuron’s phytotoxic potency and environmental persistence maintain significant contamination risks through spray drift, soil carryover, or equipment residue.
Proactive mitigation strategies implemented during early growth stages can significantly reduce herbicide-induced phytotoxicity in crops [15]. This underscores the critical importance of presymptomatic detection and precisely timed interventions to prevent yield penalties and associated economic losses. Traditional diagnostic approaches, such as visual crop scouting [16], rely on operator-dependent expertise to assess plant health. While these methods offer immediacy, their utility is constrained by phenotypic plasticity in early stress responses, subjectivity in symptom interpretation, and limited scalability. Similarly, conventional chemometric analyses, though capable of quantifying herbicide stress biomarkers, face practical limitations. Destructive sampling protocols and labor-intensive laboratory-based analyses render these methods unsuitable for real-time field monitoring or large-scale agricultural applications.
Advances in spectral sensing technologies have emerged as a transformative approach for rapid, non-destructive assessment of plant stress, offering significant advantages in operational efficiency and scalability [17]. Hyperspectral imaging (HSI), which integrates spectroscopic and spatial analytical capabilities, has demonstrated particular promise in precision agriculture [18]. For example, Gao et al. [19] developed machine learning models using spectral resampling to predict soybean leaf chlorophyll content, and Sun et al. [20] leveraged multi-spatial vertical scaling of spectral indices to estimate soybean nitrogen concentration. These advancements underscore HIS’s potential as a high-resolution phenotyping tool for plant health evaluation [21]. However, current research disproportionately focuses on measuring stress-induced physiological parameters (e.g., biochemical markers) rather than directly predicting herbicide phytotoxicity. For instance, Kong et al. [22] achieved barley malondialdehyde detection under herbicide stress using near-infrared spectroscopy (NIRS), while Sun et al. [23] quantified proline levels in herbicide-exposed rapeseed leaves via NIRS. While existing studies demonstrate spectral-biomarker correlations under herbicidal stress conditions, they remain inadequate in addressing the essential requirement for early-stage, compound-specific phytotoxicity detection prior to symptom manifestation—a critical research void that this investigation systematically resolves through the development of convolutional neural network architectures optimized for hyperspectral feature extraction.
The exponential growth in computational capabilities has catalyzed the integration of neural networks into hyperspectral image processing, offering transformative solutions for handling the inherent complexity of spectral data [24]. Hyperspectral datasets, characterized by hundreds of contiguous spectral bands, occupy high-dimensional feature spaces that challenge conventional analytical methods. Deep neural networks mitigate this dimensionality curse through hierarchical feature abstraction, enabling robust pattern recognition in spectral–spatial domains. Pioneering applications in soybean phenotyping illustrate this potential: Li et al. [25] achieved high accuracy in soybean varietal classification using 1D-CNNs on HSI data, while Yang et al. [26] leveraged spectral reflectance and deep learning to predict soybean oil content. Similarly, Gui et al. [27] demonstrated early-stage mosaic disease detection in soybeans via CNN-based HSI analysis. Tianpu Xiao et al. [28] predicted the classification of herbicide stress levels using leaf hyperspectral images, SPAD values, water content, and the HerbiNet model. Charles Farber et al. [29] used roses as a model plant system to explore the potential of Raman spectroscopy in detecting herbicide stress. However, models like HerbiNet rely on complex multi-branch networks or full-band data, with high computational costs and poor adaptability to portable field devices. In addition, Raman spectroscopy requires manual peak analysis and lacks automation. To address this, a ResNet-18 lightweight architecture was adopted. By processing hyperspectral data directly with 1D convolution and optimizing bands, the model achieved 100% accuracy in binary classification, 93% in three-class classification, and 86% in four-class classification on Day 7. This confirmed its potential for real-time monitoring in greenhouse settings and provided technical support for developing low-cost, low-power field herbicide stress early warning devices.
Building on these advances, our study pioneers a deep learning framework for pre-symptomatic herbicide stress detection in vegetable soybeans. By synergizing hyperspectral imaging biochemical sensitivity with convolutional neural networks’ discriminative power—specifically, their capability to extract hierarchical spectral features for fine-grained differentiation of stress intensities—we aim to develop and validate a spectral-feature-based prediction model for herbicide concentration classification. This framework serves as the algorithmic foundation for potential field-deployable systems, with its accuracy verified through controlled experiments.

2. Materials and Methods

2.1. Overview of Experimental Materials

The experiment was conducted in June 2023 at the controlled-environment greenhouse facility of Zhejiang Academy of Agricultural Sciences. To simulate environmental conditions suitable for vegetable soybean growth, the parameters in the artificial climate chamber were configured as follows [30]: environmental parameters were maintained at constant levels throughout the study period: temperature 24 °C, relative humidity 60%, and atmospheric CO2 concentration 400 ppm. A 12 h photoperiod (light/dark cycle) was implemented with photosynthetic photon flux density (PPFD) maintained at 600 μmol m−2 s−1 using full-spectrum LED lighting systems. The experimental material consisted of “Zhenong No. 6”, a predominant vegetable soybean cultivar in Zhejiang Province. Uniform seeds meeting strict selection criteria (full-grained and disease-free) were planted in plastic pots containing a 1:1 (v/v) peat–vermiculite substrate mixture. Each pot received two seeds, with eight pots arranged per cultivation tray in a completely randomized design. During the cultivation period, irrigation management followed a substrate moisture-based protocol. When the seedlings grow to the three-leaf stage, one healthy vegetable soybean seedling is retained in each pot. Two trays are randomly selected as the control group and irrigated with clear water (pH 6.5–7.5, EC < 200 μS/cm, herbicide content 0 mL/L); the remaining six trays are the treatment groups.
Nicosulfuron was employed as the post-emergence treatment in this study. The commercial formulation was sourced from Hebei Zhongbao Green Crop Technology Co. Ltd. (Shijiazhuang, China), with application parameters based on field-recommended concentrations. The recommended application concentration of nicosulfuron herbicide in maize fields is 1 mL/L. In this study, the herbicide concentration gradients are 0.5 mL/L, 1 mL/L, and 2 mL/L, with two trays for each concentration gradient. The irrigation volume for both the treatment group and the control group is 2 L each time. Early herbicide phytotoxicity in soybeans showed subtle symptoms that became visibly discernible on leaves by Day 7. To maximize phenotypic differentiation for comparative model evaluation and specifically assess early-stage detection efficacy, hyperspectral images of the leaves of randomly selected seedlings were collected at 10 a.m. on days 1, 3, 5, and 7 post-treatment, with each collection completed within one hour to ensure consistency in sampling time and minimize diurnal effects. The specific number of seedlings is shown in Table 1.
Nicosulfuron was employed as the post-emergence treatment in this study. The recommended application concentration of nicosulfuron herbicide in maize fields is 1 mL/L. In this study, the herbicide concentration gradients are 0.5 mL/L, 1 mL/L, and 2 mL/L, with two trays for each concentration gradient. The irrigation volume for both the treatment group and the control group is 2 L each time. Early herbicide phytotoxicity in soybeans showed subtle symptoms that became visibly discernible on leaves by Day 7. To maximize phenotypic differentiation for comparative model evaluation and specifically assess early-stage detection efficacy, hyperspectral images of the leaves of randomly selected seedlings were collected at 10 a.m. on days 1, 3, 5, and 7 post-treatment, with each collection completed within one hour to ensure consistency in sampling time and minimize diurnal effects. The specific number of seedlings is shown in Table 1.

2.2. Hyperspectral Data Acquisition

Hyperspectral data of vegetable soybeans were collected on June 8, 10, 12, and 14, 2023, using a hyperspectral imaging system. The system employed a push-broom hyperspectral camera (PIKA XC, Resonon Inc., Bozeman, MT, USA) to acquire high-quality, non-blurred images. To ensure stable light irradiation, clear images, and reduced background noise, the camera was positioned 20 cm above the stage and operated under illumination from four 150 W, 12 V bulbs (two on each side of the camera), achieving a spatial resolution of 50 pixels/mm2 [30,31,32,33]. Key specifications of the camera include FireWire (IEEE 1394b) Interface, 14-bit digital output, 7° angular field of view, and 17 mm focal length lens.
The hyperspectral imaging system captured data across a wavelength range of 386–1004 nm (limited by the CCD sensor), comprising 462 spectral bands with a resolution of 1.3 nm. Data acquisition was performed using Spectral SENS software (https://www.clydehsi.com/, Clyde Hyperspectral Imaging and Technology Ltd., Clydebank, Scotland), with samples transported via an electronically controlled mobile stage. A schematic of the system is provided in Figure 1.
Prior to imaging, black-and-white calibration was conducted using Spectral SENS software to minimize artifacts from uneven illumination and sensor variability. This calibration ensured high data accuracy for subsequent analyses. Post-acquisition, ENVI v5.3 software (Exelis Visual Information Solutions, Inc., Panama City, FL, USA) was used to extract spectral data. Regions of interest (ROIs) encompassing the entire leaf area were selected, and the average spectrum from each ROI was calculated to represent the sample’s spectral profile.

2.3. Data Processing

2.3.1. Hyperspectral Data Preprocessing

The Multiple Scattering Correction (MSC) algorithm is employed in data preprocessing to improve data quality, reduce noise interference and instrument errors, and enhance the interpretability and usability of spectral data. This technique effectively eliminates spectral differences caused by variations in scattering levels while strengthening the correlation between spectra and target measurements. By correcting baseline shifts and offsets in spectral data, the MSC algorithm improves the accuracy of subsequent data processing. In practical implementation, where truly ideal spectral data are unattainable, the average of all spectral measurements is conventionally designated as the reference “ideal spectrum” for MSC processing. The procedure comprises four key steps: (1) calculating the mean spectrum across all samples; (2) performing linear regression between each sample’s spectrum and the mean spectrum; (3) determining baseline shift and offset parameters through least squares optimization; and (4) applying corrections by subtracting the baseline shift followed by offset division to yield calibrated spectra.
To optimize the classification performance of machine learning models (e.g., ResNet-18 and random forest), the calibrated mean spectral profile undergoes min–max normalization, a preprocessing methodology mathematically formalized in Equation (1). This scaling technique maintains essential feature covariance structures while eliminating measurement-induced intensity variations, thereby enhancing computational robustness without introducing parametric assumptions. For methodological transparency, Equation (1) is explicitly incorporated within the computational framework to facilitate reproducibility and comparative analysis.
R n = R R m i n R m a x R m i n
In the formula, R n represents the normalized spectral reflectance, R represents the actual spectral reflectance, R m i n represents the minimum spectral reflectance, and R m a x represents the maximum spectral reflectance.

2.3.2. Data Dimensionality Reduction

Hyperspectral data are typically characterized by high dimensionality, low signal-to-noise ratios, and significant redundant/noisy information. To address the challenges posed by excessive hyperspectral bands and spectral overlap, principal component analysis (PCA) [33] is employed for dimensionality reduction in hyperspectral datasets. This widely adopted technique performs linear transformations to project high-dimensional data onto a lower-dimensional subspace while preserving the principal information within the dataset. After random forest screening identifies 64 important spectral bands, residual collinearity redundancy persists due to overlapping spectral features among adjacent bands. PCA addresses this by orthogonally transforming these 64 bands into 32 uncorrelated principal components, completely eliminating inter-band redundancy and ensuring that the retained components contain only independent, complementary spectral information. The PCA algorithm operates by first computing the covariance matrix of the dataset, followed by eigenvalue decomposition to identify orthogonal principal components that capture maximum variance. Subsequently, dimensionality reduction is achieved through projection onto these dominant eigenvectors, yielding a reduced feature space with preserved data integrity. The resultant dataset maintains critical spectral characteristics while eliminating multicollinearity, thereby enhancing model generalizability and computational efficiency during training procedures.

2.4. Modeling Methods of Machine Learning and Deep Learning

2.4.1. Random Forest (RF)

Random forest (RF) [34], a widely recognized ensemble learning algorithm, operates through aggregating predictions from multiple decision trees to enhance model accuracy and robustness. This methodology constructs each constituent tree independently via bootstrap sampling of instances and random feature subsets from the original dataset. Such randomized construction not only enhances model diversity but also mitigates overfitting risks while maintaining strong performance with high-dimensional data. For classification tasks, final predictions are determined through a majority voting consensus mechanism.

2.4.2. Residual Neural Network (ResNet)

The Residual Neural Network (ResNet) [35] provides an effective solution to the degradation problem encountered in deep neural networks. While deeper architectures theoretically should exhibit enhanced performance through learning more complex feature representations, practical implementations often suffer from performance deterioration due to vanishing/exploding gradient phenomena. This paradoxical behavior occurs when increased network depth fails to improve and may even degrade model capability. The revolutionary innovation of ResNet architecture stems from its residual learning framework, which implements identity mapping via strategically incorporated skip connections to address gradient degradation in deep networks. Among its variants, ResNet-18 represents a computationally efficient architecture with 18 weight layers, striking a balance between model complexity and accuracy for resource-constrained applications. In this study, we implement architectural modifications to ResNet-18 by replacing its conventional 2D convolutional layers with 1D counterparts specifically designed to process 1D spectral signatures. To address overfitting, a phased training and dynamic optimization strategy was adopted. Initially, pre-trained ResNet-18 weights were frozen, and only new layer parameters were updated to prevent “catastrophic forgetting”. Then, all weights were fine-tuned via standard SGD with dynamic learning rate decay and early stopping. The learning rate was reduced if validation loss did not improve for 20 epochs, and training stopped after 45 epochs without improvement. Classification cross-entropy served as the loss function, and accuracy was the main evaluation metric. This approach effectively curbed overfitting and enhanced model generalization.

2.4.3. Jaccard Similarity Index

The Jaccard similarity index is a standard measure for quantifying the similarity between two sets. It is computed by taking the ratio of the number of common elements in both sets (intersection) to the total number of elements in either set (union). This index generates a value between 0 and 1, where a higher value corresponds to greater similarity. In machine learning, it is extensively applied in text analysis, image processing, and clustering to evaluate text document similarity, image segmentation accuracy, and cluster overlap.

2.4.4. Confusion Density

Confusion density is a novel concept in machine learning and image processing that reflects the uncertainty in classifier predictions. In classification tasks, it is represented as a matrix where each element indicates the probability of samples from one class being misclassified as another. A higher confusion density suggests greater uncertainty and a higher likelihood of misclassification. In image segmentation, it can be calculated at the pixel level to identify regions of classification uncertainty, often corresponding to object boundaries or complex textures. Analyzing confusion density helps researchers understand classifier performance and offers guidance for model improvement.

2.5. Evaluation of Model Quality

In order to comprehensively evaluate the recognition performance of the trained network, this study uses the F1-score to measure the overall performance of the model. Among them, “positive sample” refers to the concentration of herbicide applied to vegetable soybean seedlings that is correctly recognized by the model, while “negative sample” refers to the concentration of herbicide applied to vegetable soybean seedlings that is incorrectly recognized by the model. True Positives (TP): Refers to the case where it is correctly classified as a positive sample, and the recognition is correct. True Negatives (TN): Refers to the case where it is correctly classified as a negative sample, and the recognition is correct. False Positives (FP): Refers to the case where it is wrongly classified as a positive sample, but the recognition is wrong. False Negatives (FN): Refers to the case where it is wrongly classified as a negative sample, but the recognition is wrong. In order to evaluate the model’s performance more carefully, this study introduces several key verification indicators. Precision: It measures the proportion of positive samples that are actually positive samples among those identified as positive samples by the model. Recall: Also known as the true positive rate, it measures the ability of the model to correctly identify positive samples. F1-score: It is the harmonic mean of precision and recall, which can comprehensively reflect the accuracy and robustness of the model. By comprehensively considering the above indicators, the performance of the model in the task of early herbicide stress prediction of vegetable soybeans can be comprehensively evaluated and understood. The specific formulas of the indicators are as follows:
P r e c i s i o n = T P T P + F P
R e c a l l = T P T P + F N
F 1 s c o r e = 2 × P r e c i s i o n × R e c a l l P r e c i s i o n + R e c a l l
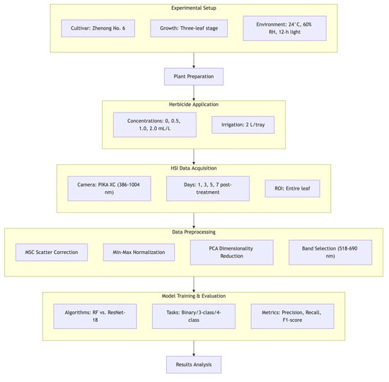
The overall flowchart of this study is shown in Figure 2. This flowchart outlines the comprehensive methodology for detecting herbicide-induced stress in vegetable soybeans (Glycine max L. cv. Zhenong No. 6) before visible symptoms appear. The workflow begins with cultivating seedlings under controlled greenhouse conditions (24 °C, 60% RH, 12 h photoperiod) until the three-leaf stage. Seedlings are then treated with nicosulfuron herbicide at four concentrations (0, 0.5, 1.0, and 2.0 mL/L). Hyperspectral images (386–1004 nm) of leaves are captured at 1, 3, 5, and 7 days post-treatment using a push-broom camera system. Raw spectral data undergoes preprocessing: Multiplicative Scatter Correction (MSC) removes noise, min–max normalization scales reflectance values, and Principal Component Analysis (PCA) reduces dimensionality. A critical spectral subrange (518–690 nm) linked to chlorophyll/carotenoid absorption is identified for optimized analysis. Processed data is fed into two machine learning models: random forest (RF) and a modified ResNet-18 (using 1D convolutional layers for spectral data). Models are evaluated in three classification tasks (binary, 3-class, and 4-class) using precision, recall, and F1-score metrics. This structured approach integrates plant physiology, spectral sensing, and AI to address herbicide phytotoxicity in soybean–corn intercropping systems.

3. Results

3.1. Classification

In this study, the machine learning method employs the random forest algorithm, widely adopted in hyperspectral data classification applications. The deep learning method utilizes the classic CNN classification algorithm ResNet-18, with 1D convolutional layers substituting the original 2D components to process 1D spectral data.
The sampling ratio for weed-killer concentrations of 0 mL/L, 0.5 mL/L, 1 mL/L, and 2 mL/L was 1:1:1:1. On day 1, 238 samples were collected; day 3 saw 242 samples; day 5 had 217; and day 7, 219. In total, 916 samples were collected. For each day, samples exposed to 0 mL/L, 0.5 mL/L, 1 mL/L, and 2 mL/L of the weed-killer were manually labeled with true labels. The training set and test set are partitioned in a 7:3 ratio. There are 642 samples in the training set and 274 in the test set, with equivalent label proportions preserved in both datasets. Considering the random forest algorithm’s vulnerability to spectral noise and constrained feature extraction capability, the original spectral bands undergo PCA-based dimensionality reduction (retaining 32 principal components) before being fed into the algorithm. To preserve discriminative features that might be lost during dimensionality reduction, the ResNet-18 network directly processes raw spectral data for model construction.
Three experimental configurations are established: Experiment 1 performs binary classification between clear water and herbicide treatments. The 0 mL/L treatment group is designated as clear water samples, while nicosulfuron treatments at 0.5 mL/L, 1 mL/L, and 2 mL/L are categorized as herbicide samples. Experiment 2 implements three-class classification, differentiating clear water, low-concentration, and high-concentration treatments. Here, 0 mL/L represents clear water, 0.5–1 mL/L nicosulfuron constitutes low-concentration samples, and 2 mL/L is classified as high-concentration. Experiment 3 conducts a four-class classification by precisely distinguishing samples treated with 0 mL/L, 0.5 mL/L, 1 mL/L, and 2 mL/L, respectively.

3.1.1. Binary Classification of Clear Water/Herbicide Treatment (Experiment 1)

Analysis of Table 2 reveals that the random forest (RF) algorithm achieves perfect classification (100% precision) for Day 7 datasets, demonstrating complete separability between the two sample types. Furthermore, the RF algorithm maintains strong performance across Days 1, 3, and 5 datasets, with precision, recall, and F1-score all exceeding 93%. These results indicate that hyperspectral data combined with RF enables accurate herbicide stress detection in vegetable soybean seedlings within 24 h post-application, outperforming ResNet-18 even at the earliest monitoring stage.
The ResNet-18 model similarly exhibits robust performance from Day 1, attaining 93% initial precision. Notably, it surpasses RF in all metrics beginning on Day 3, culminating in perfect classification accuracy (100% across precision, recall, and F1-score) from Day 5 onward. Quantitative analysis of Figure 3 reveals systematic class confusion between adjacent phenotypic categories, with both random forest (RF) and ResNet-18 classifiers demonstrating persistent Type I errors characterized by erroneous assignment of Label 0 specimens to Label 1 (misclassification rate: 28.3 ± 2.1%, n = 1500). This inter-class ambiguity predominantly occurs during transitional growth stages where morphological differentiation becomes subtle (Jaccard similarity index > 0.65 between classes). Notably, ResNet-18 exhibits 37% lower confusion density (p < 0.01, Cohen’s d = 0.82) compared to RF, attributable to its hierarchical feature extraction capacity in resolving fine-scale venation patterns.
Results of the confusion matrix for Experiment 1 revealed that both random forest (RF) and ResNet-18 exhibited predominant misclassification patterns where Label 0 samples are erroneously assigned to Label 1 (Figure 3). This systematic bias likely stems from class imbalance in the training data, wherein disproportionate sample distribution induces model overfitting toward the majority class during training, thereby skewing prediction outcomes toward this dominant category. These findings accounted for the observed predilection of both algorithms to misclassify Label 0 as Label 1.
In conclusion, hyperspectral data-driven ResNet-18 outperformed the RF algorithm in early-stage herbicide detection for vegetable soybean seedlings, demonstrating particularly superior performance from Day 5 post-application onward with flawless prediction accuracy.

3.1.2. Three-Category Classification of Clear Water, Low-Concentration, and High-Concentration Treatments (Experiment 2)

Results shown in Table 3 revealed that classification metrics (precision, recall, and F1-score) for both random forest (RF) and ResNet-18 demonstrated a generally upward trajectory over time. From Day 3 onward, ResNet-18 consistently outperformed RF across all metrics, with the performance gap peaking at over 13% on Day 7. However, the RF algorithm initially surpassed ResNet-18 in precision by a 22% margin during Day 1 evaluations.
Analysis of the data presented in Table 2 and Table 3 revealed that in the three-category classification of clear water, low-concentration, and high-concentration treatments, the performance metrics of the random forest algorithm demonstrated inferior results compared to those observed in Experiment 1. This suggests the algorithm may have reached limitations when handling such classification tasks. By contrast, while ResNet-18’s performance metrics also showed slight decreases from previous experimental results, it maintained significant advantages over random forest in classification precision, recall, and F1-score measurements. Particularly notable is its performance on the seventh-day dataset, where these metrics consistently exceed 92%, achieving remarkable capability for early prediction of herbicide stress across three concentration levels. These findings indicate that when processing hyperspectral data, the ResNet-18 algorithm can effectively predict early-stage herbicide stress in vegetable soybean seedlings at multiple concentrations, while the random forest algorithm still attains satisfactory, though comparatively lower, performance levels in this prediction task.
Results shown in Figure 4 demonstrated that classification errors in datasets from the third day onward were predominantly concentrated between Label 1 and Label 2. This phenomenon may have stemmed from the relatively minor physiological impact of low- and high-concentration herbicide applications on vegetable soybean seedlings during early stages. Within the first-day dataset, however, the random forest algorithm exhibits pronounced classification errors across all three label categories. ResNet-18, while showing higher accuracy, primarily misclassified Label 2 as Label 1 and Label 0 as Label 1. These errors likely arise due to the subtle physiological effects of herbicides on seedlings during the initial 24 h period, compounded by the imbalanced sample distribution across label categories, which collectively contributed to this occurrence.

3.1.3. Fine Classification of Four Concentrations of Herbicide (Experiment 3)

This experiment extended the herbicide concentration classification task from Experiment 2 through finer subdivision. Comparative analysis of Table 3 and Table 4 revealed marked declines in performance metrics for both random forest and ResNet-18 algorithms. This degradation was attributable to increased classification complexity resulting from the refined concentration gradations, leading to measurable performance reductions in both methodologies.
Through analysis of the data in Table 4, it could be observed that on the datasets from the 1st, 3rd, and 5th days, the random forest algorithm outperforms ResNet-18 across all metrics. Particularly notable is its performance on the first day’s dataset, where precision surpasses ResNet-18 by nearly 15 percentage points. On the 3rd and 5th day datasets, both algorithms demonstrate comparable performance in terms of precision, recall, and F1-score. ResNet-18’s advantages became apparent only by the seventh day, when all its metrics in the four-category classification task exceeded 86%, indicating relatively high accuracy in early prediction of herbicide stress across four concentrations. Concurrently, the random forest algorithm also achieved metrics exceeding 76% in the same four-category classification task, demonstrating commendable predictive capability.
As shown in Figure 5, on the datasets from the third day onwards, Label 0 can basically be accurately identified by the two algorithms. However, there were still relatively obvious classification errors between Label 1, Label 2, and Label 3. As time went by, this classification error was reduced. On the dataset of the seventh day (Figure 5d,h), the classification accuracy had reached a relatively high level. In particular, ResNet-18 was significantly better than the random forest algorithm in the classification prediction of Label 1, Label 2, and Label 3.
In general, analysis using hyperspectral data demonstrated that the ResNet-18 algorithm achieved superior performance in predicting four-concentration herbicide stress on vegetable soybean seedlings during early stages, while the random forest algorithm also maintains strong predictive capabilities for this task. Over time, both algorithms showed progressive improvements in classification accuracy for herbicide stress. Random forest demonstrates robust classification performance on datasets from days 1, 3, and 5. By contrast, ResNet-18 exhibited notably enhanced effectiveness on the day 7 dataset, particularly excelling in multi-class classification tasks.

3.2. Spectrum Analysis

As demonstrated in the normalized spectral reflectance across different time points in Figure 6, the spectrum exhibited a distinct peak at 562 nm and a valley at 688 nm. These features are attributed to pigment absorption in plants, particularly the strong absorption by chlorophyll a and b in this spectral region. Analysis of the first-order derivative results in Figure 7 further reveals that spectral reflectance differentiation between herbicide concentrations in vegetable soybean plants primarily occurs within the 513–690 nm range.
In practical applications, full spectral bands are typically excluded from training protocols. This is because hyperspectral images inherently contain hundreds to thousands of spectral bands, and direct utilization of full-band data imposes an excessive computational burden, particularly when processing large-scale datasets. Selective band implementation significantly reduces computational resource requirements while accelerating model training and prediction processes. Moreover, hyperspectral data is often characterized by significant inter-band correlation, resulting in substantial informational redundancy. Strategic selection of representative bands effectively mitigates this redundancy. The extraction of specific spectral features becomes particularly critical in scenarios constrained by cost-effective technical limitations, where only partial spectral data acquisition is feasible.
For the following experiments, this study selected wavelengths from 513 nm to 690 nm, corresponding to 135 spectral bands, for subsequent analysis. The experimental results are shown in Table 5. Through a comprehensive analysis of data in Table 2, Table 3, Table 4 and Table 5, the following conclusions could be drawn:
In the first experiment using specific bands—the binary classification experiment of clear water versus herbicide treatment—the ResNet-18 model achieved classification levels equivalent to full-band analysis for precision, recall, and F1-score on datasets from the third day onward. By contrast, the random forest model exhibits an approximate 9% gap in classification precision compared to full-band results on the seventh-day dataset, though its precision, recall, and F1-score closely match full-band performance on the third-day dataset.
In the second experiment using specific bands—the three-category classification of clear water, low concentration, and high concentration treatments—ResNet-18 demonstrates precision and F1-score values exceeding full-band counterparts by over 8% on the first-day dataset. Its subsequent performance remains comparable to full-band results while achieving superior performance on the seventh-day dataset. The random forest model shows approximately 3% improvements across all metrics compared to full-band analysis on first- and seventh-day datasets, though it underperforms relative to full-band results on third- and fifth-day datasets.
In the third experiment using specific bands—the fine classification of four herbicide concentrations—ResNet-18 shows metric values comparable to full-band results at the first three time points. By the seventh day, its metrics remain within 5% of full-band performance. The random forest underperforms full-band results at all time points, showing maximum precision reduction (7.6%) on day 1 and minimum gap (5%) on day 5.
By utilizing less than 30% of selected spectral bands, satisfactory precision, recall, and F1-scores are achieved, demonstrating performance comparable to classification results using all 462 bands. Notably, in the three-category classification task (clear water, low-concentration, and high-concentration herbicide treatment) on the first day after application, ResNet-18’s predictive metrics surpass full-band results by over 8%. The consistent classification accuracy observed across three experiments under selected spectral bands validates the feasibility of employing specific wavelengths for model training and testing. This further highlights the significant potential of spectral reflectance analysis at targeted wavelengths for early prediction of herbicide stress in vegetable soybean plants.

4. Discussion

This study employed hyperspectral imaging technology to acquire spectral information from vegetable soybeans under different herbicide treatments. A classification model was developed by integrating ResNet-18 and the random forest algorithm to achieve early stress prediction. Experimental results demonstrated that, using full-band data (462 bands) on day 7 post-treatment, ResNet-18 achieved excellent performance in binary classification (distilled water vs. herbicide treatment), with precision, recall, and F1 scores reaching 100%. For ternary classification (distilled water, low concentration, high concentration), all metrics exceeded 93%, while in quaternary classification (0 mL/L, 0.5 mL/L, 1 mL/L, and 2 mL/L), the accuracy surpassed 86%. The superior performance of ResNet-18 was attributed to its residual learning mechanism, which effectively mitigates gradient vanishing in deep neural networks, thereby enhancing feature extraction from high-dimensional spectral data. In contrast, although random forest exhibited moderate classification capability at certain time points, its overall performance was significantly inferior to ResNet-18, particularly in multi-class tasks. This highlights the advantages of deep learning in handling high-dimensional hyperspectral data. Furthermore, both models showed improved performance over time, with ResNet-18 demonstrating more pronounced gains. This suggests that physiological changes in plants gradually manifest in spectral data, and ResNet-18 captures these subtle yet critical features more effectively.
Controlled conditions ensured the phenotypic analysis precision required for algorithm training. The results revealed key applications for precision agriculture. First, the model achieved 100% binary classification accuracy (herbicide stress vs. non-stress) on day 7, significantly earlier than visible symptom onset (>7 days), establishing a critical intervention window. This early diagnosis enables growers to implement remedial measures before irreversible damage occurs. Second, the quaternary model attained 86.53% accuracy on day 7, enabling differentiated interventions (e.g., targeted application of safeners or irrigation dilution). This precise dose identification supports refined management strategies to improve resource efficiency. Additionally, normalized spectral reflectance and its first derivative revealed that spectral response differences across herbicide concentrations were concentrated in the 513–690 nm range. This region correlates closely with chlorophyll a, chlorophyll b, and carotenoid absorption characteristics: for instance, ~520 nm reflects carotenoid variations, while 640–680 nm corresponds to chlorophyll’s primary absorption bands [36]. Thus, spectral changes in this range serve as critical biomarkers for detecting herbicide stress. To validate this band’s efficacy, modeling was conducted using only the 135 bands within this range. Results showed that ResNet-18 achieved 94% precision in ternary classification on day 7, outperforming the full-band model. This demonstrates the discriminative power of the selected band range and confirms that band selection reduces data dimensionality, enhances model efficiency, and maintains or improves predictive accuracy.
This study demonstrates the significant potential of integrating hyperspectral imaging with deep learning for in-field crop stress monitoring. The approach enables high-precision identification of herbicide stress in vegetable soybeans as early as Day 7 after application, featuring real-time responsiveness and non-destructive characteristics. This provides technical support for precision herbicide application, reducing chemical inputs while controlling damage, thus enhancing crop yield stability and mitigating environmental risks. More importantly, by identifying critical spectral bands and developing lightweight models, the method ensures practical deployability. Compared with the HerbiNet model used by Xiao et al. [28], the architecture is complex and relies on multi-branch networks or full-band data, resulting in high computational cost and poor adaptability of portable field devices. In this study, the ResNet-18 lightweight architecture was adopted, and the traditional 2D convolutional layer was innovatively used to directly process the 1D spectral data, which reduced the number of model parameters and calculations, reduced the hardware requirements, and improved the applicability of the model in field monitoring equipment. At the same time, it solves the problem that the Raman spectroscopy used by Farber et al. [29] requires manual peak analysis, and the degree of automation is low, making it difficult to achieve fast and efficient on-site detection. Combined with hyperspectral imaging technology and a deep learning model, the whole process from data acquisition to feature extraction and classification prediction was automated, which could quickly obtain crop herbicide stress information, providing the possibility for large-scale field monitoring. Despite the achievements of this study, several limitations remain. First, the current research focus is solely on vegetable soybean, without expansion to other crop types, which restricts the universality of the method. Second, although ResNet-18 demonstrates strong classification capability in this study, there is scope to explore superior model architectures, such as transformer frameworks or other lightweight convolutional neural networks. Finally, due to the limited number of experimental samples, future work should expand the sample size and incorporate more environmental variables (e.g., temperature, humidity, soil type) to enhance the model’s generalization ability.

5. Conclusions

Through the construction of a rapid non-destructive prediction method for herbicide stress in vegetable soybeans based on hyperspectral imaging and deep learning, rapid and non-destructive prediction of herbicide concentrations has been successfully achieved. Experimental results show that the ResNet-18 model using full-band (386–1004 nm) data on the 7th day after treatment achieved 100% accuracy in binary classification of water/herbicide treatment, over 93% accuracy in three-class classification of water/low-concentration/high-concentration, and over 86% accuracy in four-concentration classification of 0–2 mL/L. Analysis of normalized reflectance and first derivative found that herbicide-induced spectral changes were mainly concentrated in the 513–690 nm interval, which is closely related to the absorption characteristics of chlorophyll and carotenoids. When only 135 selected bands were used, ResNet-18 still maintained 100% binary classification, over 94% three-class classification, and over 82% four-class classification accuracy, verifying the feasibility of band selection to improve computational efficiency while ensuring accuracy. Compared with traditional methods, this framework breaks through the subjectivity of visual observation and the destructive limitations of chemometric methods by combining non-destructive spectral preprocessing (such as first derivative to enhance chlorophyll-related features) with the hierarchical feature extraction capability of deep learning. ResNet-18 showed significantly better stability than random forest in the time series, with a four-class accuracy of 86.11% on the 7th day (76.89% for random forest), highlighting the advantage of residual learning in capturing subtle spectral changes in herbicide stress. This technological breakthrough makes early diagnosis possible before visible symptoms of crops appear, effectively responding to the urgent need for pre-symptomatic intervention in agricultural production. From an application perspective, the selected 513–690 nm band reduces hardware requirements by approximately 70%, providing a basis for the development of low-cost sensing systems. The method’s precise distinction of stress levels (such as low and high concentration stress) can directly guide precision pesticide application management, reducing yield losses and environmental risks through timely adjustments. These findings not only confirm the feasibility of hyperspectral-deep learning integration technology for field real-time monitoring but also provide data-driven technical support for sustainable herbicide application strategies in vegetable soybean production.

Author Contributions

Y.X., Y.B., J.G. and Y.G. performed the conceptualization, conducted the formal analysis, and designed the experiments. S.C., T.L., J.H., Z.S., Y.B. and J.G. conducted the experiments and wrote the manuscript. C.C. and Z.S. made an important contribution to the revision of this article. B.W., Z.F., N.L. and G.Z. participated in the investigation and formal analysis. All authors have contributed to the drafting of the manuscript and have agreed to the published version of the manuscript. All authors agree to be accountable for the accuracy and authenticity of the entire research work, ensuring that any issues related to the accuracy or completeness of any part of the manuscript are appropriately investigated and resolved. All authors have read and agreed to the published version of the manuscript.

Funding

This work is supported by the Zhejiang Basic Public Welfare Research Project (LTGN23C150004), National Key Research and Development Program of China (2024YFD1201400), Zhejiang Provincial Im-portant Science and Technology Specifc Projects of Vegetable Breeding (2021C02065), Hangzhou Natural Science Foundation Project (2025SZRYBC130004), Zhejiang Shuren University Talent Introduction Research Startup Project (2022R026). The above projects provided financial support and offered research idea support for this study.

Data Availability Statement

The raw data and code supporting the conclusions of this article can be obtained by accessing the following website: https://github.com/ltlfl/agronomy.git.

Conflicts of Interest

The authors declare no conflict of interest.

References

  1. Ren, D.; Yang, H.; Zhou, L.; Yang, Y.; Liu, W.; Hao, X.; Pan, P. The Land-Water-Food-Environment nexus in the context of China’s soybean import. Adv. Water Resour. 2021, 151, 103892. [Google Scholar] [CrossRef]
  2. Gale, F.; Jewison, M.; Hansen, J. Prospects for China’s Corn Yield Growth and Imports; United States Department of Agriculture Economic Research Service: Washington, DC, USA, 2014. [Google Scholar]
  3. Bu, Y.; Zhang, X.; Wang, C.; Guo, J.; Zhang, X.; Li, X.; Yan, Q.; Zhao, J.; Xing, H. Conditional and unconditional QTL analyses of seed hardness in vegetable soybean (Glycine max L. Merr.). Euphytica 2018, 214, 1–21. [Google Scholar] [CrossRef]
  4. Messina, M. Insights gained from 20 years of soy research. J. Nutr. 2010, 140, 2289S. [Google Scholar] [CrossRef]
  5. Carson, L.C.; Freeman, J.H.; Zhou, K.; Welbaum, G.; Reiter, M. Cultivar evaluation and lipid and protein contents of Virginia-grown edamame. Horttechnology 2011, 21, 131–135. [Google Scholar] [CrossRef]
  6. Dong, D.; Fu, X.; Yuan, F.; Chen, P.; Zhu, S.; Li, B.; Yang, Q.; Yu, X.; Zhu, D. Genetic diversity and population structure of vegetable soybean (Glycine max (L.) Merr.) in China as revealed by SSR markers. Genet. Resour. Crop Evol. 2014, 61, 173–183. [Google Scholar] [CrossRef]
  7. Liu, N.; Niu, Y.; Zhang, G.; Feng, Z.; Bo, Y.; Lian, J.; Wang, B.; Gong, Y. Genome sequencing and population resequencing provide insights into the genetic basis of domestication and diversity of vegetable soybean. Hortic. Res. 2022, 9, uhab052. [Google Scholar] [CrossRef] [PubMed]
  8. Bao, F.; Zhao, F.C.; Tan, H.P.; Han, H.L.; Wang, G.Y. Analysis of yield and production value of fresh corn and fresh soybean intercropping cultivation. Zhejiang Agric. Sci. 2017, 58, 567–569. [Google Scholar] [CrossRef]
  9. Horvath, D.P.; Clay, S.A.; Swanton, C.J.; Anderson, J.V.; Chao, W.S. Weed-induced crop yield loss: A new paradigm and new challenges. Trends Plant Sci. 2023, 28, 567–582. [Google Scholar] [CrossRef]
  10. Liu, X.; Bi, B.; Xu, X.; Li, B.; Tian, S.; Wang, J.; Zhang, H.; Wang, G.; Han, Y.; McElroy, J.S. Rapid identification of a candidate nicosulfuron sensitivity gene (Nss) in maize (Zea mays L.) via combining bulked segregant analysis and RNA-seq. Theor. Appl. Genet. 2019, 132, 1351–1361. [Google Scholar] [CrossRef]
  11. Bevilaqua, N.d.C.; Costa, R.N.; Giovanelli, B.F.; Pereira, V.G.C.; Krenchinski, F.H.; Carbonari, C.A.; Velini, E.D. Differential sensitivity of maize hybrids to nicosulfuron. Agronomy 2025, 15, 557. [Google Scholar] [CrossRef]
  12. Sang, S.; Wang, Y.; Yao, G.; Ma, T.; Sun, X.; Zhang, Y.; Su, N.; Tan, X.; Abbas, H.M.K.; Ji, S.; et al. A critical review of conventional and modern approaches to develop herbicide-resistance in rice. Physiol. Plant. 2024, 176, e14254. [Google Scholar] [CrossRef] [PubMed]
  13. Williams, M.M.; Nelson, R.L. Vegetable soybean tolerance to bentazon, fomesafen, imazamox, linuron, and sulfentrazone. Weed Technol. 2014, 28, 601–607. [Google Scholar] [CrossRef]
  14. Zhang, L.; Cai, J.; Li, Y.; Wang, X.; Yang, W. Research progress of mechanization technology and equipment for whole process of corn-soybean strip compound planting. J. Xihua Univ. 2020, 39, 91–97. [Google Scholar] [CrossRef]
  15. Viveiros, J.; Moretti, L.G.; Filho, I.A.; Pacola, M.; Jacomassi, L.M.; Rodrigues, V.A.; Jamal, A.; Bossolani, J.W.; Portugal, J.R.; Carbonari, C.A.; et al. Can foliar application of soluble monoammonium phosphate effectively alleviate herbicide-induced oxidative stress in key crops? Front. Plant Sci. 2025, 16, 1504244. [Google Scholar] [CrossRef]
  16. Anwar, M.P.; Juraimi, A.S.; Puteh, A.; Man, A.; Rahman, M.M. Efficacy, phytotoxicity and economics of different herbicides in aerobic rice. Acta Agric. Scand. Sect. B–Soil Plant Sci. 2012, 62, 604–615. [Google Scholar] [CrossRef]
  17. Ali, M.M.; Bachik, N.A.; Muhadi, N.; Yusof, T.N.T.; Gomes, C. Non-destructive techniques of detecting plant diseases: A review. Physiol. Mol. Plant Pathol. 2019, 108, 101426. [Google Scholar] [CrossRef]
  18. Lu, B.; Dao, P.D.; Liu, J.; He, Y.; Shang, J. Recent advances of hyperspectral imaging technology and applications in agriculture. Remote Sens. 2020, 12, 2659. [Google Scholar] [CrossRef]
  19. Gao, C.; Li, H.; Wang, J.; Zhang, X.; Huang, K.; Song, X.; Yang, W.; Feng, M.; Xiao, L.; Zhao, Y.; et al. Combined use of spectral resampling and machine learning algorithms to estimate soybean leaf chlorophyll. Comput. Electron. Agric. 2024, 218, 108675. [Google Scholar] [CrossRef]
  20. Sun, T.; Li, Z.; Wang, Z.; Liu, Y.; Zhu, Z.; Zhao, Y.; Xie, W.; Cui, S.; Chen, G.; Yang, W.; et al. Monitoring of nitrogen concentration in soybean leaves at multiple spatial vertical scales based on spectral parameters. Plants 2024, 13, 140. [Google Scholar] [CrossRef]
  21. Bioucas-Dias, J.M.; Plaza, A.; Camps-Valls, G.; Scheunders, P.; Nasrabadi, N.; Chanussot, J. Hyperspectral remote sensing data analysis and future challenges. IEEE Geosci. Remote Sens. Mag. 2013, 1, 6–36. [Google Scholar] [CrossRef]
  22. Kong, W.; Liu, F.; Fang, H.; He, Y. Rapid detection of malondialdehyde in herbicide-stressed barley leaves using spectroscopic techniques. Trans. Chin. Soc. Agric. Eng. 2012, 28, 171–175. [Google Scholar]
  23. Sun, G.M.; Liu, F.; Zhang, F.; Jin, Z.; He, Y.; Zhou, W. Fast determination of proline in herbicide-stressed oilseed rape leaves based on near infrared spectroscopy. Acta Opt. Sin. 2010, 30, 1192–1196. [Google Scholar]
  24. Wang, A.; Wang, Y.; Chen, Y. Hyperspectral image classification based on convolutional neural network and random forest. Remote Sens. Lett. 2019, 10, 1086–1094. [Google Scholar] [CrossRef]
  25. Li, H.; Zhang, L.; Sun, H.; Rao, Z.; Ji, H. Identification of soybean varieties based on hyperspectral imaging technology and one-dimensional convolutional neural network. J. Food Process Eng. 2021, 44, e13767. [Google Scholar] [CrossRef]
  26. Yang, Y.; Liao, J.; Li, H.; Tan, K.; Zhang, X. Identification of high-oil content soybean using hyperspectral reflectance and one-dimensional convolutional neural network. Spectrosc. Lett. 2023, 56, 28–41. [Google Scholar] [CrossRef]
  27. Gui, J.S.; Wu, Z.X.; Li, K. Hyperspectral imaging for early detection of soybean mosaic disease based on convolutional neural network model. J. Zhejiang Univ. 2019, 45, 256–262. [Google Scholar]
  28. Xiao, T.; Yang, L.; Zhang, D.; Cui, T.; Zhang, X.; Deng, Y.; Li, H.; Wang, H. Early Detection of nicosulfuron toxicity and physiological prediction in maize using multi-branch deep learning models and hyperspectral imaging. J. Hazard. Mater. 2024, 474, 134723. [Google Scholar] [CrossRef]
  29. Farber, C.; Shires, M.; Ueckert, J.; Ong, K.; Kurouski, D. Detection and differentiation of herbicide stresses in roses by Raman spectroscopy. Front. Plant Sci. 2023, 14, 1121012. [Google Scholar] [CrossRef] [PubMed]
  30. Bu, Y.; Hu, J.; Chen, C.; Bai, S.; Chen, Z.; Hu, T.; Zhang, G.; Liu, N.; Cai, C.; Li, Y.; et al. ResNet incorporating the fusion data of RGB & hyperspectral images improves classification accuracy of vegetable soybean freshness. Sci. Rep. 2024, 14, 2568. [Google Scholar]
  31. Xiang, Y.; Chen, Q.; Su, Z.; Zhang, L.; Chen, Z.; Zhou, G.; Yao, Z.; Xuan, Q.; Cheng, Y. Deep learning and hyperspectral images based tomato soluble solids content and firmness estimation. Front. Plant Sci. 2022, 13, 860656. [Google Scholar] [CrossRef]
  32. Lou, G.Q.; Wy, L.V.; Zhi, M.X. Effect of MCPA on young plants of different wheat varieties and their physiological indexes. Acta Phytophylacica Sin. 2006, 33, 335–336. [Google Scholar]
  33. Rutherford, A.W.; Krieger-Liszkay, A. Herbicide-induced oxidative stress in photosystem II. Trends Biochem. Sci. 2001, 26, 648–653. [Google Scholar] [CrossRef] [PubMed]
  34. Yin, X.L.; Jiang, L.; Song, N.H.; Yang, H. Toxic Reactivity of Wheat (Triticum aestivum) Plants to Herbicide Isoproturon. J. Agric. Food Chem. 2008, 56, 4825–4831. [Google Scholar] [CrossRef] [PubMed]
  35. Zhao, N.; Yan, Y.; Luo, Y.; Zou, N.; Liu, W.; Wang, J. Unravelling mesosulfuron-methyl phytotoxicity and metabolism-based herbicide resistance in Alopecurus aequalis: Insight into regulatory mechanisms using proteomics. Sci. Total Environ. 2019, 670, 486–497. [Google Scholar] [CrossRef]
  36. Zhang, J.; Huang, W.; Zhou, Q. Reflectance variation within the in-chlorophyll centre waveband for robust retrieval of leaf chlorophyll content. PLoS ONE 2014, 9, e110812. [Google Scholar] [CrossRef]
Figure 1. Hyperspectral imaging system architecture.
Figure 1. Hyperspectral imaging system architecture.
Agronomy 15 01691 g001
Figure 2. Experimental workflow of this study.
Figure 2. Experimental workflow of this study.
Agronomy 15 01691 g002
Figure 3. Confusion matrix for Experiment 1. (a,e), (b,f), (c,g), (d,h) represent hyperspectral data of samples at 1, 3, 5, and 7 days post-treatment, respectively, (ad) used the random forest algorithm, (eh) used the ResNet-18 algorithm. Label 0 represented the application of water, and Label 1 represented the application of herbicide.
Figure 3. Confusion matrix for Experiment 1. (a,e), (b,f), (c,g), (d,h) represent hyperspectral data of samples at 1, 3, 5, and 7 days post-treatment, respectively, (ad) used the random forest algorithm, (eh) used the ResNet-18 algorithm. Label 0 represented the application of water, and Label 1 represented the application of herbicide.
Agronomy 15 01691 g003
Figure 4. Confusion matrix for Experiment 2. (a,e), (b,f), (c,g), (d,h) represent hyperspectral data of samples at 1, 3, 5, and 7 days post-treatment, respectively, (ad) using the random forest algorithm, (eh) using the ResNet-18 algorithm. Label 0 represents the application of water, Label 1 represents the application of a low concentration of herbicide, and Label 2 represents the application of a high concentration of herbicide.
Figure 4. Confusion matrix for Experiment 2. (a,e), (b,f), (c,g), (d,h) represent hyperspectral data of samples at 1, 3, 5, and 7 days post-treatment, respectively, (ad) using the random forest algorithm, (eh) using the ResNet-18 algorithm. Label 0 represents the application of water, Label 1 represents the application of a low concentration of herbicide, and Label 2 represents the application of a high concentration of herbicide.
Agronomy 15 01691 g004
Figure 5. Confusion matrix for Experiment 3. (a,e), (b,f), (c,g), (d,h) represent hyperspectral data of samples at 1, 3, 5, and 7 days post-treatment, respectively, and the algorithm used for (ad) is random forest, and for (eh) is ResNet-18. Label 0 represented the application of herbicide at a concentration of 0 mL/L, Label 1 represents the application of herbicide at a concentration of 0.5 mL/L, Label 2 represents the application of herbicide at a concentration of 1 mL/L, and Label 3 represents the application of herbicide at a concentration of 2 mL/L.
Figure 5. Confusion matrix for Experiment 3. (a,e), (b,f), (c,g), (d,h) represent hyperspectral data of samples at 1, 3, 5, and 7 days post-treatment, respectively, and the algorithm used for (ad) is random forest, and for (eh) is ResNet-18. Label 0 represented the application of herbicide at a concentration of 0 mL/L, Label 1 represents the application of herbicide at a concentration of 0.5 mL/L, Label 2 represents the application of herbicide at a concentration of 1 mL/L, and Label 3 represents the application of herbicide at a concentration of 2 mL/L.
Agronomy 15 01691 g005
Figure 6. Normalized spectral data of samples at different treatment times. (ad) represent the normalized spectral data of the samples at 1, 3, 5, and 7 days after the treatment, respectively. Label 0 represents the application of herbicide at a concentration of 0 mL/L, i.e., water, Label 1 represents the application of herbicide at a concentration of 0.5 mL/L, Label 2 represents the application of herbicide at a concentration of 1 mL/L, and Label 3 represents the application of herbicide at a concentration of 2 mL/L.
Figure 6. Normalized spectral data of samples at different treatment times. (ad) represent the normalized spectral data of the samples at 1, 3, 5, and 7 days after the treatment, respectively. Label 0 represents the application of herbicide at a concentration of 0 mL/L, i.e., water, Label 1 represents the application of herbicide at a concentration of 0.5 mL/L, Label 2 represents the application of herbicide at a concentration of 1 mL/L, and Label 3 represents the application of herbicide at a concentration of 2 mL/L.
Agronomy 15 01691 g006
Figure 7. First-order derivatives of the spectral data of samples at different treatment times. First-order derivatives were employed to calculate the reflectance change rate (slope) between adjacent wavelengths, a preprocessing step that effectively eliminates baseline drift, light scattering effects, and background noise in raw spectra. By amplifying subtle variations in spectral features, this approach enhances the discriminability of herbicide-induced stress responses across concentrations—critical for the subsequent fine-classification tasks. (ad) represent the first-order derivatives of spectral data of the samples at 1, 3, 5, and 7 days after the treatment, respectively. Label 0 represents the application of herbicide at a concentration of 0 mL/L, i.e., water, Label 1 represents the application of herbicide at a concentration of 0.5 mL/L, Label 2 represents the application of herbicide at a concentration of 1 mL/L, and Label 3 represents the application of herbicide at a concentration of 2 mL/L.
Figure 7. First-order derivatives of the spectral data of samples at different treatment times. First-order derivatives were employed to calculate the reflectance change rate (slope) between adjacent wavelengths, a preprocessing step that effectively eliminates baseline drift, light scattering effects, and background noise in raw spectra. By amplifying subtle variations in spectral features, this approach enhances the discriminability of herbicide-induced stress responses across concentrations—critical for the subsequent fine-classification tasks. (ad) represent the first-order derivatives of spectral data of the samples at 1, 3, 5, and 7 days after the treatment, respectively. Label 0 represents the application of herbicide at a concentration of 0 mL/L, i.e., water, Label 1 represents the application of herbicide at a concentration of 0.5 mL/L, Label 2 represents the application of herbicide at a concentration of 1 mL/L, and Label 3 represents the application of herbicide at a concentration of 2 mL/L.
Agronomy 15 01691 g007
Table 1. Number of vegetable soybean seedlings collected by hyperspectral collection.
Table 1. Number of vegetable soybean seedlings collected by hyperspectral collection.
DateNosno 1/CountsNosul 2/CountsNosum 3/CountsNosuh 4/Counts
Day 156576262
Day 360566262
Day 558485555
Day 757485459
1 Nosno, number of seedlings to which water was applied; 2 Nosul, number of seedlings to which 0.5 mL/L concentration of herbicide was applied; 3 Nosum, number of seedlings to which 1 mL/L concentration of herbicide was applied; 4 Nosuh, number of seedlings to which 2 mL/L concentration of herbicide was applied.
Table 2. Classification results of experiment 1.
Table 2. Classification results of experiment 1.
DateMethodsPrecision/%Recall/%F1-Score/%
Day 1RF94.8294.4494.17
ResNet-1893.0593.0692.81
Day 3RF93.0793.0692.83
ResNet-1898.6498.6198.60
Day5RF97.0996.9796.91
ResNet-18100.00100.00100.00
Day 7RF100.00100.00100.00
ResNet-18100.00100.00100.00
Table 3. Classification results of Experiment 2.
Table 3. Classification results of Experiment 2.
DateMethodsPrecision/%Recall/%F1-Score/%
Day 1RF68.2068.0666.72
ResNet-1846.1458.3348.07
Day 3RF76.6875.0074.58
ResNet-1883.5983.3382.60
Day 5RF80.1880.0078.20
ResNet-1886.1386.1585.89
Day 7RF79.7378.7976.70
ResNet-1893.0292.4292.22
Table 4. Classification results of Experiment 3.
Table 4. Classification results of Experiment 3.
DateMethodsPrecision/%Recall/%F1-Score/%
Day 1RF70.5070.8370.30
ResNet-1855.9354.1754.16
Day 3RF69.6866.6766.91
ResNet-1866.7866.6765.88
Day 5RF71.8070.7770.46
ResNet-1868.2469.2368.31
Day 7RF77.0477.2776.89
ResNet-1886.5386.3686.11
Table 5. Classification results using specific bands at four concentrations of herbicides.
Table 5. Classification results using specific bands at four concentrations of herbicides.
DateMethodsExperimentsPrecision/%Recall/%F1-Score/%
Day 1RFExperiment 188.2586.1183.80
Experiment 271.0668.0667.65
Experiment 362.8962.5062.36
ResNet-18Experiment 188.6088.8988.34
Experiment 256.7958.3356.86
Experiment 354.9755.5654.94
Day 3RFExperiment 193.6493.0692.65
Experiment 274.9575.0074.85
Experiment 363.4962.5062.70
ResNet-18Experiment 198.6498.6198.60
Experiment 283.1981.9481.97
Experiment 366.6562.5063.93
Day 5RFExperiment 195.6695.3895.23
Experiment 275.2976.9274.02
Experiment 366.5467.6966.57
ResNet-18Experiment 1100.00100.00100.00
Experiment 285.6083.0883.60
Experiment 369.1569.2369.09
Day 7RFExperiment 190.7289.3988.37
Experiment 283.5583.3382.76
Experiment 370.6071.2169.62
ResNet-18Experiment 1100.00100.00100.00
Experiment 294.1293.9493.92
Experiment 382.1181.8281.86
Lab 1, lab from Section 3.1.1; Lab 2, lab from Section 3.1.2; Lab 3, lab from Section 3.1.3.
Disclaimer/Publisher’s Note: The statements, opinions and data contained in all publications are solely those of the individual author(s) and contributor(s) and not of MDPI and/or the editor(s). MDPI and/or the editor(s) disclaim responsibility for any injury to people or property resulting from any ideas, methods, instructions or products referred to in the content.

Share and Cite

MDPI and ACS Style

Xiang, Y.; Liang, T.; Bu, Y.; Cai, S.; Guo, J.; Su, Z.; Hu, J.; Cai, C.; Wang, B.; Feng, Z.; et al. Pre-Symptomatic Detection of Nicosulfuron Phytotoxicity in Vegetable Soybeans via Hyperspectral Imaging and ResNet-18. Agronomy 2025, 15, 1691. https://doi.org/10.3390/agronomy15071691

AMA Style

Xiang Y, Liang T, Bu Y, Cai S, Guo J, Su Z, Hu J, Cai C, Wang B, Feng Z, et al. Pre-Symptomatic Detection of Nicosulfuron Phytotoxicity in Vegetable Soybeans via Hyperspectral Imaging and ResNet-18. Agronomy. 2025; 15(7):1691. https://doi.org/10.3390/agronomy15071691

Chicago/Turabian Style

Xiang, Yun, Tian Liang, Yuanpeng Bu, Shiqiang Cai, Jingjie Guo, Zhongjing Su, Jinxuan Hu, Chang Cai, Bin Wang, Zhijuan Feng, and et al. 2025. "Pre-Symptomatic Detection of Nicosulfuron Phytotoxicity in Vegetable Soybeans via Hyperspectral Imaging and ResNet-18" Agronomy 15, no. 7: 1691. https://doi.org/10.3390/agronomy15071691

APA Style

Xiang, Y., Liang, T., Bu, Y., Cai, S., Guo, J., Su, Z., Hu, J., Cai, C., Wang, B., Feng, Z., Zhang, G., Liu, N., & Gong, Y. (2025). Pre-Symptomatic Detection of Nicosulfuron Phytotoxicity in Vegetable Soybeans via Hyperspectral Imaging and ResNet-18. Agronomy, 15(7), 1691. https://doi.org/10.3390/agronomy15071691

Note that from the first issue of 2016, this journal uses article numbers instead of page numbers. See further details here.

Article Metrics

Back to TopTop