An Experimental Study on the Charging Effects and Atomization Characteristics of a Two-Stage Induction-Type Electrostatic Spraying System for Aerial Plant Protection
Abstract
1. Introduction
2. Materials and Methods
2.1. Test Materials
2.2. Test Equipment and Method
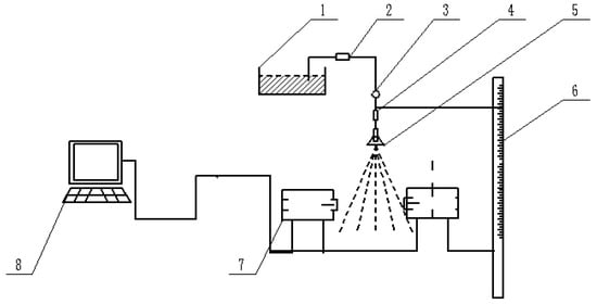
2.2.1. Charge-to-Mass Ratio Measurement System
2.2.2. Atomization Characteristics Inspection System
2.3. Numerical Simulation
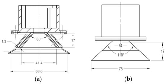
2.3.1. Electrostatic Printhead Charging Performance One-Factor Test
2.3.2. Electrostatic Printhead Charge Performance Response Surface Test
2.3.3. Single Factor Test for Atomization Performance
2.3.4. Multi-Factor Experiment on Atomization Performance of Electrostatic Nozzles
2.3.5. Spatial Particle Size Spectra of Inductive Aerospace Electrostatic Sprays
3. Results
3.1. Electrostatic Spray Charging Characteristics
3.1.1. Mechanism of Single-Factor Influence on Droplet Charge-to-Mass Ratio
3.1.2. Multi-Parameter Coupling Effect of Load-to-Mass Ratio and Optimization Model
3.2. Atomization Performance Analysis of Electrostatic Spraying
3.2.1. Droplet Size Distribution Under Different Spray Pressures
3.2.2. Droplet Size Distribution Under Different Charging Voltages
3.3. Regression Modeling of Droplet Size
3.4. Spatial Particle Size Spectra of Electrostatic Sprays
4. Discussion
5. Conclusions
Author Contributions
Funding
Data Availability Statement
Conflicts of Interest
References
- Chen, S.D.; Liao, L.J.; Xu, X.J. Research status and trends of plant protection UAVs and key pesticide application technologies in China. J. Shenyang Agric. Univ. 2023, 54, 502–512. (In Chinese) [Google Scholar]
- Zheng, Y.J.; Chen, B.T.; Lyu, H.T. Advances in mechanized technology and equipment for orchard plant protection in China. Trans. Chin. Soc. Agric. Eng. 2020, 36, 110–124. (In Chinese) [Google Scholar]
- Wang, G.; Ou, M.; Jia, W.; Zhou, H.; Dai, S.; Dong, X.; Wang, X.; Jiang, L.; Lu, W.; Wang, M. The dynamic evaporation characteristics of thiophanate-methyl droplets and their enhancement under different wind conditions. Horticulturae 2022, 8, 721. [Google Scholar] [CrossRef]
- Yuan, H.Z.; Xue, X.Y.; Yan, X.J. Application and prospect of low-altitude and low-volume spraying technology for plant protection unmanned aerial vehicles. Plant Prot. 2018, 44, 152–158+180. (In Chinese) [Google Scholar]
- Liu, J.; Liu, X.; Zhu, X.; Yuan, S. Droplet characterisation of a complete fluidic sprinkler with different nozzle dimensions. Biosyst. Eng. 2016, 148, 90–100. [Google Scholar] [CrossRef]
- Lan, B.; Yang, Y.Q.; Chen, J. Factors affecting control efficacy of pesticides against rice sheath blight and rice stem borer in low-volume aerial spraying by UAV. Chin. J. Pestic. Sci. 2020, 22, 543–549. (In Chinese) [Google Scholar]
- Wu, D. Research on Low-Altitude and Low-Volume Spraying Technology of Plant Protection UAV. Ph.D. Thesis, Jilin Agricultural University, Changchun, China, 2019. (In Chinese). [Google Scholar]
- He, X.K. Progress in high-efficiency plant protection machinery and precision pesticide application technology. J. Plant Prot. 2022, 49, 389–397. (In Chinese) [Google Scholar]
- Cunha, J.P.; Barizon, R.R.; Ferracini, V.L. Spray drift and caterpillar and stink bug control from aerial applications with electrostatic charge and atomizer on soybean crop. Eng. Agric. 2017, 37, 1163–1170. [Google Scholar] [CrossRef]
- Appah, S.; Jia, W.; Ou, M.; Wang, P.; Gong, C. Investigation of optimum applied voltage, liquid flow pressure, and spraying height for pesticide application by induction charging. Appl. Eng. Agric. 2019, 35, 795–804. [Google Scholar] [CrossRef]
- Zhang, S.J.; Sun, X.; Gao, S.S. Application and current status analysis of electrostatic spraying in agricultural plant protection. J. Anhui Agric. Sci. 2019, 47, 15–19. (In Chinese) [Google Scholar]
- Gao, S.C.; Zhou, X.X.; Qin, W.C. Evaluation of adjuvant effects on droplet drift in aerial pesticide spraying using wind tunnel tests. Chin. J. Appl. Entomol. 2018, 55, 654–658. (In Chinese) [Google Scholar]
- Shi, X.; Chen, Y.X.; Du, Y.H. Effects of environmental wind speed and flight parameters on droplet drift characteristics of multi-rotor plant protection UAVs. J. Plant Prot. 2021, 48, 546–553. (In Chinese) [Google Scholar]
- Dorr, G.J.; Hewitt, A.J.; Adkins, S.W.; Hanan, J.; Zhang, H.; Noller, B. A comparison of initial spray characteristics produced by agricultural nozzles. Crop Prot. 2013, 53, 109–117. [Google Scholar] [CrossRef]
- Lan, Y.; Chen, S. Current status and trends of plant protection UAV and its spraying technology in China. Int. J. Precis. Agric. Aviat. 2018, 1, 1–9. [Google Scholar] [CrossRef]
- Xi, T.; Li, C.; Qiu, W.; Wang, H.; Lv, X.; Han, C.; Ahmad, F. Droplet deposition behavior on a pear leaf surface under wind-induced vibration. Appl. Eng. Agric. 2020, 36, 913–926. [Google Scholar] [CrossRef]
- Zhang, Y.L.; Huang, X.R.; Wang, L.L. Research progress and references of agricultural aerial electrostatic spraying technology abroad. Trans. Chin. Soc. Agric. Eng. 2021, 37, 50–59. (In Chinese) [Google Scholar]
- Jiang, Y.; Liu, J.; Li, H.; Hua, L.; Yong, Y. Droplet distribution characteristics of impact sprinklers with circular and noncircular nozzles: Effect of nozzle aspect ratios and equivalent diameters. Biosyst. Eng. 2021, 212, 200–214. [Google Scholar] [CrossRef]
- Wang, M.; Wang, X.; He, L. Droplet deposition distribution and control efficacy against tea green leafhopper by low-altitude and low-volume UAV spraying in tea plantations. Plant Prot. 2019, 45, 62–68+87. (In Chinese) [Google Scholar]
- Dong, W.H.; Guo, L.J.; Ma, X. Experimental study on stability and uniformity of multi-nozzle electrostatic spraying. J. Agric. Mech. Res. 2023, 45, 171–176. (In Chinese) [Google Scholar]
- Zhao, D.; Lan, Y.; Shen, W.; Wang, S.; Dixit, A. Development of a charge transfer space loop to improve adsorption performance in aerial electrostatic spray. Int. J. Agric. Biol. Eng. 2020, 13, 50–55. [Google Scholar] [CrossRef]
- Guo, J.; Dong, X.; Qiu, B. Analysis of the Factors Affecting the Deposition Coverage of Air-Assisted Electrostatic Spray on Tomato Leaves. Agronomy 2024, 14, 1108. [Google Scholar] [CrossRef]
- Liu, P. Design and Experimental Study of Agricultural Aviation Electrostatic Nozzle. Master’s Thesis, Heilongjiang Bayi Agricultural University, Daqing, China, 2014. (In Chinese). [Google Scholar]
- Liao, H. Design and Experimental Study of Electrostatic Spraying System Based on Multi-Rotor UAV. Master’s Thesis, Sichuan Agricultural University, Chengdu, China, 2022. (In Chinese). [Google Scholar]
- Wang, Y.T.; Wu, K.H. Research on electrostatic spraying system for multi-rotor plant protection UAV. Jiangsu Agric. Sci. 2020, 48, 225–230. (In Chinese) [Google Scholar]
- Lian, Q. Experimental Study on the Electrostatic Spraying System for Multi-Rotor UAV. Master’s Thesis, Heilongjiang Bayi Agricultural University, Daqing, China, 2016. (In Chinese). [Google Scholar]
- Cao, S.N.; Ou, M.X.; Jia, W.D. Numerical analysis of the influence of flight speed on UAV spray flow field. J. Agric. Mech. Res. 2020, 42, 24–29. (In Chinese) [Google Scholar]
- Ma, L.; Feng, C.H.; Guo, Y.W. Application status and prospects of plant protection UAVs in Sichuan Province. China Plant Prot. 2023, 43, 89–91. (In Chinese) [Google Scholar]
- Zhang, S.; Gu, W.; Qiu, B.; Xue, X.; Zhou, L. Design and experiment of a hydraulic lifting wind field test platform for crop protection UAS. Int. J. Agric. Biol. Eng. 2021, 14, 166–174. [Google Scholar] [CrossRef]
- Dai, S.; Zhang, J.; Jia, W.; Ou, M.; Zhou, H.; Dong, X.; Chen, H.; Wang, M.; Chen, Y.; Yang, S. Experimental study on the droplet size and charge-to-mass ratio of an air-assisted electrostatic nozzle. Agriculture 2022, 12, 889. [Google Scholar] [CrossRef]
- Gao, J.; Guo, Y.; Tunio, M.H.; Chen, X.; Chen, Z. Design of a high-voltage electrostatic ultrasonic atomization nozzle and its droplet adhesion effects on aeroponically cultivated plant roots. Int. J. Agric. Biol. Eng. 2023, 16, 30–37. [Google Scholar] [CrossRef]
- Pan, X.; Yang, S.; Gao, Y.; Wang, Z.; Zhai, C.; Qiu, W. Evaluation of spray drift from an electric boom sprayer: Impact of boom height and nozzle type. Agronomy 2025, 15, 160. [Google Scholar] [CrossRef]


























| Factor | Level | ||
|---|---|---|---|
| −1 | 0 | 1 | |
| Input voltage A (kv) | 5 | 10 | 15 |
| Flow rate B (L/min) | 0.48 | 0.56 | 0.63 |
| Spray height (m) | 0.2 | 0.6 | 1.0 |
| Source of Variation | Square Sum | Degrees of Freedom | Mean Square | F-Value | p-Value |
|---|---|---|---|---|---|
| Model | 3.01 | 9 | 0.3348 | 16.46 | 0.0033 |
| X1 | 0.8712 | 1 | 0.8712 | 42.84 | 0.0012 |
| X2 | 0.0378 | 1 | 0.0378 | 1.86 | 0.2309 |
| X3 | 0.7875 | 1 | 0.7875 | 38.72 | 0.0016 |
| X1X2 | 0.0016 | 1 | 0.0016 | 0.0787 | 0.7903 |
| X1X3 | 0.0529 | 1 | 0.0529 | 2.60 | 0.1677 |
| X2X3 | 0.0002 | 1 | 0.0002 | 0.0111 | 0.9203 |
| X12 | 1.22 | 1 | 1.22 | 59.94 | 0.0006 |
| X22 | 0.0000 | 1 | 0.0000 | 0.0008 | 09787 |
| X32 | 0.0124 | 1 | 0.0124 | 0.6090 | 0.4705 |
| Residual | 0.1017 | 5 | 0.0203 | ||
| Lock of fit | 0.0035 | 2 | 18.89 | 0.0507 | |
| Total | 3.12 | 14 |
| Nozzle Model | Volume Median Diameter Dv50 (μm) | |||||
|---|---|---|---|---|---|---|
| 0.25 Mpa | 0.27 Mpa | 0.29 Mpa | 0.31 Mpa | 0.33 Mpa | 0.35 Mpa | |
| ST110-01 | 138.1 | 137.5 | 136.5 | 132.5 | 130.7 | 129.4 |
| ST110-02 | 163.9 | 160.5 | 157.5 | 155.6 | 152.4 | 151.4 |
| ST110-03 | 180.1 | 175.7 | 171.6 | 167.2 | 165.3 | 164.2 |
| TR80-01 | 135.7 | 133.6 | 130.9 | 126.3 | 120.8 | 119.7 |
| TR80-02 | 145.3 | 144.2 | 141.6 | 135.6 | 133.8 | 127.8 |
| TR80-03 | 155.4 | 153.9 | 151.9 | 145.9 | 140.7 | 138.4 |
| Nozzle Model | Volume Center Diameter (Dv50) agronomaa/μm | |||||||||
|---|---|---|---|---|---|---|---|---|---|---|
| 6 kV | 7 kV | 8 kV | 9 kV | 10 kV | 11 kV | 12 kV | 13 kV | 14 kV | 15 kV | |
| ST110-01 | 134.2 | 127.5 | 121.8 | 120.6 | 118.3 | 116.9 | 116.2 | 115.5 | 115.1 | 114.2 |
| ST110-02 | 154.1 | 153.7 | 150.2 | 145.5 | 140.3 | 138.5 | 136.2 | 135.8 | 135.2 | 135.1 |
| ST110-03 | 170.6 | 165.5 | 158.5 | 150.2 | 145.3 | 144.7 | 140.2 | 139.8 | 138.9 | 138.4 |
| TR80-01 | 131.3 | 129.5 | 124.6 | 118.9 | 115.4 | 114.3 | 113.1 | 113 | 112.8 | 112.9 |
| TR80-02 | 140.6 | 138.2 | 134.5 | 133.5 | 126.6 | 122.3 | 119.5 | 119.2 | 118.3 | 118 |
| TR80-03 | 150.7 | 147.3 | 143.6 | 141.5 | 136.3 | 132.9 | 131.5 | 130.2 | 129.1 | 129 |
| Pressure (P)/Mpa | Flow Rate (F)/L·min−1 | Voltage (P)/kv | Droplet Size Characteristics of the ST110 Nozzle (Ds)/μm | Droplet Size Characteristics of the TR80 Nozzle (Dt)/μm |
|---|---|---|---|---|
| 0.25 | 0.36 | 8 | 123.6 | 125.3 |
| 0.36 | 10 | 120.8 | 118.7 | |
| 0.36 | 12 | 117.6 | 115.8 | |
| 0.73 | 8 | 153.4 | 135.3 | |
| 0.73 | 10 | 147.9 | 130.6 | |
| 0.73 | 12 | 129.8 | 115.7 | |
| 1.08 | 8 | 162.6 | 146.9 | |
| 1.08 | 10 | 149.5 | 138.6 | |
| 1.08 | 12 | 145.3 | 133.2 | |
| 0.3 | 0.39 | 8 | 121.8 | 124.6 |
| 0.39 | 10 | 118.3 | 115.4 | |
| 0.39 | 12 | 116.2 | 113.1 | |
| 0.80 | 8 | 150.2 | 134.5 | |
| 0.80 | 10 | 140.3 | 126.6 | |
| 0.80 | 12 | 136.2 | 119.5 | |
| 1.19 | 8 | 158.5 | 143.6 | |
| 1.19 | 10 | 145.3 | 136.3 | |
| 1.19 | 12 | 140.2 | 131.5 | |
| 0.35 | 0.42 | 8 | 118.9 | 121.8 |
| 0.42 | 10 | 115.6 | 113.9 | |
| 0.42 | 12 | 113.7 | 111.2 | |
| 0.86 | 8 | 145.8 | 130.6 | |
| 0.86 | 10 | 138.5 | 123.9 | |
| 0.86 | 12 | 132.5 | 116.3 | |
| 1.28 | 8 | 152.6 | 140.6 | |
| 1.28 | 10 | 142.4 | 133.8 | |
| 1.28 | 12 | 136.5 | 128.4 |
| Factor | Unstandardized Coefficient | Standardized Coefficient | Value T | 95% CI (Asymptotic) | |
|---|---|---|---|---|---|
| Value B | Standard Error | Value Beta | |||
| (Constant) | 172.386 | 10.114 | 17.044 | 151.463 to 193.309 | |
| Pressure (P) | −108.277 | 25.890 | −0.308 | −4.182 | −161.835 to −54.719 |
| Flow rate (F) | 37.136 | 3.212 | 0.852 | 11.562 | 30.492 to 43.780 |
| Voltage (V) | −3.317 | 0.639 | −0.378 | −5.192 | −4.638 to −1.995 |
| Factor | Unstandardized Coefficient | Standardized Coefficient | Value T | 95% CI (Asymptotic) | |
|---|---|---|---|---|---|
| Value B | Standard Error | Value Beta | |||
| (Constant) | 163.374 | 4.044 | 40.404 | 155.010 to 171.739 | |
| Pressure (P) | −75.265 | 10.350 | −0.312 | −7.272 | −96.676 to −53.854 |
| Flow rate (F) | 24.050 | 1.284 | −0.803 | 18.730 | 21.394 to 26.706 |
| Voltage (V) | −3.292 | 0.255 | −0.545 | −12.890 | −3.820 to −2.763 |
Disclaimer/Publisher’s Note: The statements, opinions and data contained in all publications are solely those of the individual author(s) and contributor(s) and not of MDPI and/or the editor(s). MDPI and/or the editor(s) disclaim responsibility for any injury to people or property resulting from any ideas, methods, instructions or products referred to in the content. |
© 2025 by the authors. Licensee MDPI, Basel, Switzerland. This article is an open access article distributed under the terms and conditions of the Creative Commons Attribution (CC BY) license (https://creativecommons.org/licenses/by/4.0/).
Share and Cite
Li, Y.; Li, Q.; Hu, J.; Liu, C.; Zhao, S.; Zhang, W.; Wang, Y. An Experimental Study on the Charging Effects and Atomization Characteristics of a Two-Stage Induction-Type Electrostatic Spraying System for Aerial Plant Protection. Agronomy 2025, 15, 1641. https://doi.org/10.3390/agronomy15071641
Li Y, Li Q, Hu J, Liu C, Zhao S, Zhang W, Wang Y. An Experimental Study on the Charging Effects and Atomization Characteristics of a Two-Stage Induction-Type Electrostatic Spraying System for Aerial Plant Protection. Agronomy. 2025; 15(7):1641. https://doi.org/10.3390/agronomy15071641
Chicago/Turabian StyleLi, Yufei, Qingda Li, Jun Hu, Changxi Liu, Shengxue Zhao, Wei Zhang, and Yafei Wang. 2025. "An Experimental Study on the Charging Effects and Atomization Characteristics of a Two-Stage Induction-Type Electrostatic Spraying System for Aerial Plant Protection" Agronomy 15, no. 7: 1641. https://doi.org/10.3390/agronomy15071641
APA StyleLi, Y., Li, Q., Hu, J., Liu, C., Zhao, S., Zhang, W., & Wang, Y. (2025). An Experimental Study on the Charging Effects and Atomization Characteristics of a Two-Stage Induction-Type Electrostatic Spraying System for Aerial Plant Protection. Agronomy, 15(7), 1641. https://doi.org/10.3390/agronomy15071641

