Integrated Transcriptomic and Metabolomic Analysis Identified Key Transcriptional Factors Involved in Flavonoid and Alkaloid Biosynthesis Among Different Tissues of Sophora flavescens
Abstract
1. Introduction
2. Materials and Methods
2.1. Plant Materials and Sampling
2.2. Metabolite Extraction of Samples
2.3. UPLC-MS/MS Analysis
2.4. Metabolomics Data Analysis
2.5. RNA Sequencing and Analysis
2.6. Functional Enrichment Analysis
2.7. K-Means Cluster and Gene Co-Expression Network Analysis
2.8. RT-qPCR and Statistical Analysis
3. Results
3.1. Transcriptional Metabolic Network Built from Wide-Targeted Metabolomics and Transcriptomics
3.2. DAM and DEG Analysis Among S. flavescens Tissues
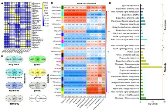
3.3. Correlation Analysis of DEGs and DAMs Based on K-Means Clustering
3.4. Regulatory Network of Flavonoids and Alkaloid Biosynthesis in S. flavescens
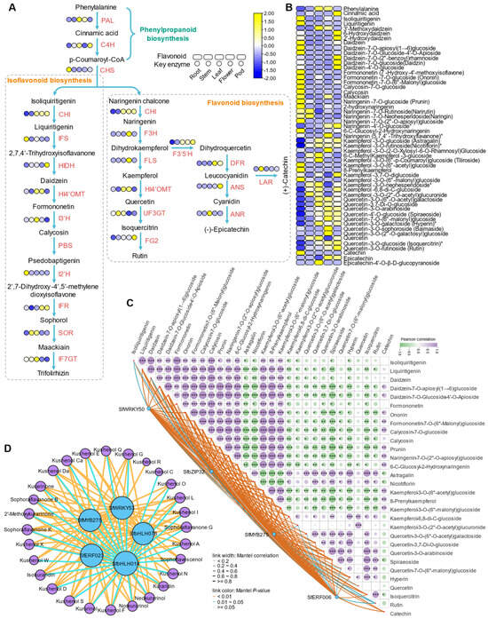
3.5. Key Enzymes and TFs Regulating the Flavonoid Biosynthesis in S. flavescens
3.6. Key Enzymes and TFs Regulating QA Biosynthesis in S. flavescens
4. Discussion
4.1. Metabolomics Analysis Revealed Profile Variations in Flavonoids and Alkaloids Among Different Tissues of S. flavescens
4.2. Dynamic Changes in Flavonoid and Alkaloid Biosynthesis in S. flavescens
4.3. Key TFs Regulating Flavonoid and Alkaloid Biosynthesis via Integrated Analysis of Transcriptomics and Metabolomics
5. Conclusions
Supplementary Materials
Author Contributions
Funding
Data Availability Statement
Acknowledgments
Conflicts of Interest
Abbreviations
| DEG | Differentially expressed gene |
| TF | Transcription factor |
| PAL | Phenylalanine ammonia lyase |
| CHS | Chalcone synthase |
| C4H | Cinnamic acid 4-hydroxylase |
| 4CL | 4-coumarate CoA ligase |
| bHLH | Basic helix-loop-helix |
| QA | Quinolizidine alkaloid |
| LDC | Lysine/ornithine decarboxylase |
| CuAO | Copper amine oxidase |
| SM | Secondary metabolite |
| RNA-seq | RNA sequencing |
| ESI | Electrospray ionization |
| CUR | Curtain gas |
| MRM | Multiple reaction monitoring |
| PCA | Principal component analysis |
| OPLS-DA | Orthogonal partial least squares discriminant analysis |
| DAM | Differentially accumulated metabolite |
| VIP | Variable importance in projection |
| GO | Gene Ontology |
| KEGG | Kyoto Encyclopedia of Genes and Genomes |
| FDR | The p values were subjected to false discovery rate |
| WGCNA | Weighted correlation network analysis |
| TOM | Topological overlap matrix |
| BP | Biological process |
| CC | Cell component |
| MF | Molecular function |
| UFGT | UDP glucose: flavonoid-3-O-glucosyltransferase |
| CAD | Collision-activated dissociation |
References
- Li, J.; Zhang, X.; Shen, X.; Long, Q.; Xu, C.; Tan, C.; Lin, Y. Phytochemistry and biological properties of isoprenoid flavonoids from Sophora flavescens Ait. Fitoterapia 2020, 143, 104556. [Google Scholar] [CrossRef] [PubMed]
- Boozari, M.; Soltani, S.; Iranshahi, M. Biologically active prenylated flavonoids from the genus Sophora and their structure–activity relationship—A review. Phytother. Res. 2019, 33, 546–560. [Google Scholar] [CrossRef] [PubMed]
- Kong, S.; Liao, Q.; Liu, Y.; Luo, Y.; Fu, S.; Lin, L.; Li, H. Prenylated flavonoids in Sophora flavescens: A systematic review of their phytochemistry and pharmacology. Am. J. Chin. Med. 2024, 52, 1087–1135. [Google Scholar] [CrossRef] [PubMed]
- Yang, Y.; Zhu, H.; Yuan, X.; Zhang, X.; Feng, Z.; Jiang, J.; Zhang, P. Seven new prenylated flavanones from the roots of Sophora flavescens and their anti-proliferative activities. Bioorg. Chem. 2021, 109, 104716. [Google Scholar] [CrossRef]
- Kwon, M.; Ko, S.-K.; Jang, M.; Kim, G.-H.; Ryoo, I.-J.; Son, S.; Ryu, H.W.; Oh, S.-R.; Lee, W.-K.; Kim, B.Y.; et al. Inhibitory effects of flavonoids isolated from Sophora flavescens on indoleamine 2,3-dioxygenase 1 activity. J. Enzym. Inhib. Med. Chem. 2019, 34, 1481–1488. [Google Scholar] [CrossRef]
- Sun, C.-P.; Zhou, J.-J.; Yu, Z.-L.; Huo, X.-K.; Zhang, J.; Morisseau, C.; Hammock, B.D.; Ma, X.-C. Kurarinone alleviated Parkinson’s disease via stabilization of epoxyeicosatrienoic acids in animal model. Proc. Natl. Acad. Sci. USA 2022, 119, e2118818119. [Google Scholar] [CrossRef]
- Gonzalez, A.; Zhao, M.; Leavitt, J.M.; Lloyd, A.M. Regulation of the anthocyanin biosynthetic pathway by the TTG1/bHLH/Myb transcriptional complex in Arabidopsis seedlings. Plant J. 2007, 53, 814–827. [Google Scholar] [CrossRef]
- Baudry, A.; Caboche, M.; Lepiniec, L. TT8 controls its own expression in a feedback regulation involving TTG1 and homologous MYB and bHLH factors, allowing a strong and cell-specific accumulation of flavonoids in Arabidopsis thaliana. Plant J. 2006, 46, 768–779. [Google Scholar] [CrossRef]
- Liu, A.; Lu, J.; Song, H.; Wang, X.; Wang, M.; Lei, Z.; Liu, H.; Lei, H.; Niu, T. Comparative genomics and transcriptomics analysis of the bHLH gene family indicate their roles in regulating flavonoid biosynthesis in Sophora flavescens. Front. Plant Sci. 2024, 15, 1445488. [Google Scholar] [CrossRef]
- Mondal, A.; Gandhi, A.; Fimognari, C.; Atanasov, A.G.; Bishayee, A. Alkaloids for cancer prevention and therapy: Current progress and future perspectives. Eur. J. Pharmacol. 2019, 858, 172472. [Google Scholar] [CrossRef]
- Bhambhani, S.; Kondhare, K.R.; Giri, A.P. Diversity in chemical structures and biological properties of plant alkaloids. Molecules 2021, 26, 3374. [Google Scholar] [CrossRef] [PubMed]
- Wang, W.; You, R.; Qin, W.; Hai, L.; Fang, M.; Huang, G.; Kang, R.; Li, M.; Qiao, Y.; Li, J.; et al. Anti-tumor activities of active ingredients in Compound Kushen Injection. Acta Pharmacol. Sin. 2015, 36, 676–679. [Google Scholar] [CrossRef] [PubMed]
- Cao, J.; Wei, R.; Yao, S. Matrine has pro-apoptotic effects on liver cancer by triggering mitochondrial fission and activating Mst1-JNK signalling pathways. J. Physiol. Sci. 2019, 69, 185–198. [Google Scholar] [CrossRef]
- Wu, J.; Cai, Y.; Li, M.; Zhang, Y.; Li, H.; Tan, Z. Oxymatrine promotes S-phase arrest and inhibits cell proliferation of human breast cancer cells in vitro through mitochondria-mediated apoptosis. Biol. Pharm. Bull. 2017, 40, 1232–1239. [Google Scholar] [CrossRef]
- Li, W.; Yu, X.; Tan, S.; Liu, W.; Zhou, L.; Liu, H. Oxymatrine inhibits non–small cell lung cancer via suppression of EGFR signaling pathway. Cancer Med. 2018, 7, 208–218. [Google Scholar] [CrossRef]
- Sun, P.; Zhao, W.; Wang, Q.; Chen, L.; Sun, K.; Zhan, Z.; Wang, J. Chemical diversity, biological activities and Traditional uses of and important Chinese herb Sophora. Phytomedicine 2022, 100, 154054. [Google Scholar] [CrossRef] [PubMed]
- Qu, Z.; Wang, W.; Adelson, D.L. Chromosomal level genome assembly of medicinal plant Sophora flavescens. Sci. Data 2023, 10, 572. [Google Scholar] [CrossRef]
- Godbole, R.C.; Pable, A.A.; Singh, S.; Barvkar, V.T. Interplay of transcription factors orchestrating the biosynthesis of plant alkaloids. 3 Biotech 2022, 12, 250. [Google Scholar] [CrossRef]
- Yang, L.; Yang, Y.; Huang, L.; Cui, X.; Liu, Y. From single- to multi-omics: Future research trends in medicinal plants. Brief. Bioinform. 2023, 24, bbac485. [Google Scholar] [CrossRef]
- Li, H.; Lv, Q.; Liu, A.; Wang, J.; Sun, X.; Deng, J.; Chen, Q.; Wu, Q. Comparative metabolomics study of Tartary (Fagopyrum tataricum (L.) Gaertn) and common (Fagopyrum esculentum Moench) buckwheat seeds. Food Chem. 2022, 371, 131125. [Google Scholar] [CrossRef]
- Waris, M.; Koçak, E.; Gonulalan, E.M.; Demirezer, L.O.; Kır, S.; Nemutlu, E. Metabolomics analysis insight into medicinal plant science. TrAC Trend Anal. Chem. 2022, 157, 116795. [Google Scholar] [CrossRef]
- Lei, H.; Niu, T.; Song, H.; Bai, B.; Han, P.; Wang, Z.; Liu, A. Comparative transcriptome profiling reveals differentially expressed genes involved in flavonoid biosynthesis between biennial and triennial Sophora flavescens. Ind. Crop Prod. 2021, 161, 113217. [Google Scholar] [CrossRef]
- Li, N.; Dong, Y.; Lv, M.; Qian, L.; Sun, X.; Liu, L.; Cai, Y.; Fan, H. Combined analysis of volatile terpenoid metabolism and transcriptome reveals transcription factors related to terpene synthase in two cultivars of Dendrobium officinale flowers. Front. Genet. 2021, 12, 661296. [Google Scholar] [CrossRef] [PubMed]
- Li, C.; Wood, J.C.; Vu, A.H.; Hamilton, J.P.; Rodriguez Lopez, C.E.; Payne, R.M.E.; Serna Guerrero, D.A.; Gase, K.; Yamamoto, K.; Vaillancourt, B.; et al. Single-cell multi-omics in the medicinal plant Catharanthus roseus. Nat. Chem. Biol. 2023, 19, 1031–1041. [Google Scholar] [CrossRef]
- Fraga, C.G.; Clowers, B.H.; Moore, R.J.; Zink, E.M. Signature-discovery approach for sample matching of a nerve-agent precursor using liquid chromatography−mass spectrometry, XCMS, and chemometrics. Anal. Chem. 2010, 82, 4165–4173. [Google Scholar] [CrossRef]
- Chen, S.; Zhou, Y.; Chen, Y.; Gu, J. fastp: An ultra-fast all-in-one FASTQ preprocessor. Bioinformatics 2018, 34, i884–i890. [Google Scholar] [CrossRef] [PubMed]
- Kim, D.; Paggi, J.M.; Park, C.; Bennett, C.; Salzberg, S.L. Graph-based genome alignment and genotyping with HISAT2 and HISAT-genotype. Nat. Biotechnol. 2019, 37, 907–915. [Google Scholar] [CrossRef]
- Liao, Y.; Smyth, G.K.; Shi, W. featureCounts: An efficient general purpose program for assigning sequence reads to genomic features. Bioinformatics 2014, 30, 923–930. [Google Scholar] [CrossRef]
- Wang, L.; Feng, Z.; Wang, X.; Wang, X.; Zhang, X. DEGseq: An R package for identifying differentially expressed genes from RNA-seq data. Bioinformatics 2010, 26, 136–138. [Google Scholar] [CrossRef]
- Langfelder, P.; Horvath, S. WGCNA: An R package for weighted correlation network analysis. BMC Bioinform. 2008, 9, 559. [Google Scholar] [CrossRef]
- Otasek, D.; Morris, J.H.; Bouças, J.; Pico, A.R.; Demchak, B. Cytoscape Automation: Empowering workflow-based network analysis. Genome Biol. 2019, 20, 185. [Google Scholar] [CrossRef] [PubMed]
- He, X.; Fang, J.; Huang, L.; Wang, J.; Huang, X. Sophora flavescens Ait.: Traditional usage, phytochemistry and pharmacology of an important traditional Chinese medicine. J. Ethnopharmacol. 2015, 172, 10–29. [Google Scholar] [CrossRef] [PubMed]
- Huang, X.B.; Yuan, L.W.; Shao, J.; Yang, Y.; Liu, Y.; Lu, J.J.; Chen, L. Cytotoxic effects of flavonoids from root of Sophora flavescens in cancer cells. Nat. Prod. Res. 2021, 35, 4317–4322. [Google Scholar] [CrossRef]
- Kim, C.Y.; Kim, H.J.; Kim, K.M.; Oak, M.H. Vasorelaxant prenylated flavonoids from the roots of Sophora flavescens. Biosci. Biotechnol. Biochem. 2013, 77, 395–397. [Google Scholar] [CrossRef]
- Zhang, L.; Xu, L.; Xiao, S.S.; Liao, Q.F.; Li, Q.; Liang, J.; Chen, X.H.; Bi, K.S. Characterization of flavonoids in the extract of Sophora flavescens Ait. by high-performance liquid chromatography coupled with diode-array detector and electrospray ionization mass spectrometry. J. Pharm. Biomed. Anal. 2007, 44, 1019–1028. [Google Scholar] [CrossRef]
- Kim, H.; Moon, J.Y.; Burapan, S.; Han, J.; Cho, S.K. Induction of ER stress-mediated apoptosis by the major component 5,7,4′-trimethoxyflavone isolated from kaempferia parviflora tea infusion. Nutr. Cancer 2018, 70, 984–996. [Google Scholar] [CrossRef]
- Fu, Y.; Fang, Y.; Gong, S.; Xue, T.; Wang, P.; She, L.; Huang, J. Deep learning-based network pharmacology for exploring the mechanism of licorice for the treatment of COVID-19. Sci. Rep. 2023, 13, 5844. [Google Scholar] [CrossRef]
- Liu, T.; Gong, J.; Lai, G.; Yang, Y.; Wu, X.; Wu, X. Flavonoid extract Kushenol a exhibits anti-proliferative activity in breast cancer cells via suppression of PI3K/AKT/mTOR pathway. Cancer Med. 2022, 12, 1643–1654. [Google Scholar] [CrossRef] [PubMed]
- Chen, M.H.; Gu, Y.Y.; Zhang, A.L.; Sze, D.M.; Mo, S.L.; May, B.H. Biological effects and mechanisms of matrine and other constituents of Sophora flavescens in colorectal cancer. Pharmacol. Res. 2021, 171, 105778. [Google Scholar] [CrossRef]
- Liu, S.; Meng, Z.; Zhang, H.; Chu, Y.; Qiu, Y.; Jin, B.; Wang, L. Identification and characterization of thirteen gene families involved in flavonoid biosynthesis in Ginkgo biloba. Ind. Crop Prod. 2022, 188, 115576. [Google Scholar] [CrossRef]
- Daryanavard, H.; Postiglione, A.E.; Mühlemann, J.K.; Muday, G.K. Flavonols modulate plant development, signaling, and stress responses. Curr. Opin. Plant Biol. 2023, 72, 102350. [Google Scholar] [CrossRef] [PubMed]
- Shen, N.; Wang, T.; Gan, Q.; Liu, S.; Wang, L.; Jin, B. Plant flavonoids: Classification, distribution, biosynthesis, and antioxidant activity. Food Chem. 2022, 383, 132531. [Google Scholar] [CrossRef]
- Nabavi, S.M.; Šamec, D.; Tomczyk, M.; Milella, L.; Russo, D.; Habtemariam, S.; Suntar, I.; Rastrelli, L.; Daglia, M.; Xiao, J.; et al. Flavonoid biosynthetic pathways in plants: Versatile targets for metabolic engineering. Biotechnol. Adv. 2020, 38, 107316. [Google Scholar] [CrossRef]
- Ma, W.; Xu, L.; Gao, S.; Lyu, X.; Cao, X.; Yao, Y. Melatonin alters the secondary metabolite profile of grape berry skin by promoting VvMYB14-mediated ethylene biosynthesis. Horticul. Res. 2021, 8, 43. [Google Scholar] [CrossRef] [PubMed]
- Yin, Y.; Tian, X.; Yang, J.; Yang, Z.; Tao, J.; Fang, W. Melatonin mediates isoflavone accumulation in germinated soybeans (Glycine max L.) under ultraviolet-B stress. Plant Physiol. Biochem. 2022, 175, 23–32. [Google Scholar] [CrossRef] [PubMed]
- Kianersi, F.; Abdollahi, M.R.; Mirzaie-asl, A.; Dastan, D.; Rasheed, F. Identification and tissue-specific expression of rutin biosynthetic pathway genes in Capparis spinosa elicited with salicylic acid and methyl jasmonate. Sci. Rep. 2020, 10, 8884. [Google Scholar] [CrossRef]
- Hao, Y.; Xiang, L.; Lai, J.; Li, C.; Zhong, Y.; Ye, W.; Yang, J.; Yang, J.; Wang, S. SlERF.H6 mediates the orchestration of ethylene and gibberellin signaling that suppresses bitter-SGA biosynthesis in tomato. New Phytol. 2023, 239, 1353–1367. [Google Scholar] [CrossRef]
- Yamada, Y.; Sato, F. Transcription factors in alkaloid biosynthesis. In International Review of Cell and Molecular Biology; Jeon, K.W., Ed.; Academic Press: San Diego, CA, USA, 2013; pp. 339–382. [Google Scholar]
- Todd, A.T.; Liu, E.; Polvi, S.L.; Pammett, R.T.; Page, J.E. A functional genomics screen identifies diverse transcription factors that regulate alkaloid biosynthesis in Nicotiana benthamiana. Plant J. 2010, 62, 589–600. [Google Scholar] [CrossRef]
- Tian, X.; Liu, C.; Yang, Z.; Zhu, J.; Fang, W.; Yin, Y. Crosstalk between ethylene and melatonin activates isoflavone biosynthesis and antioxidant systems to produce high-quality soybean sprouts. Plant Sci. 2024, 347, 112197. [Google Scholar] [CrossRef] [PubMed]
- Yamada, Y.; Sato, F. Transcription factors in alkaloid engineering. Biomolecules 2021, 11, 1719. [Google Scholar] [CrossRef]
- Hichri, I.; Heppel, S.C.; Pillet, J.; Léon, C.; Czemmel, S.; Delrot, S.; Lauvergeat, V.; Bogs, J. The basic helix-loop-helix transcription factor MYC1 is involved in the regulation of the flavonoid biosynthesis pathway in grapevine. Mol. Plant 2010, 3, 509–523. [Google Scholar] [CrossRef] [PubMed]
- Wada, T.; Kunihiro, A.; Tominaga-Wada, R. Arabidopsis CAPRICE (MYB) and GLABRA3 (bHLH) control tomato (Solanum lycopersicum) anthocyanin biosynthesis. PLoS ONE 2014, 9, e109093. [Google Scholar] [CrossRef] [PubMed]
- Cao, Y.; Mei, Y.; Zhang, R.; Zhong, Z.; Yang, X.; Xu, C.; Chen, K.; Li, X. Transcriptional regulation of flavonol biosynthesis in plants. Horticul. Res. 2024, 11, uhae043. [Google Scholar] [CrossRef] [PubMed]







| Index | Molecular Weight (Da) | Formula | Ionization Model | Compounds | Class | CAS |
|---|---|---|---|---|---|---|
| Root | ||||||
| pmp000106 | 312.1 | C18H16O5 | [M+H]+ | 5,7,4′-Trimethoxyflavone | Flavones | 5631-70-9 |
| pmp000350 | 336.1 | C20H16O5 | [M+H]+ | Glabrone | Isoflavones | 60008-02-8 |
| pmp000636 | 340.131 | C20H20O5 | [M+H]+ | Kushenol S | Flavanones | 254886-72-1 |
| Wmkn004416 | 340.131 | C20H20O5 | [M-H]− | Desmethylxanthohumol | Chalcones | 115063-39-3 |
| pmp000362 | 368.126 | C21H20O6 | [M+H]+ | Glisoflavone | Isoflavones | 125709-32-2 |
| Wmkn003942 | 370.142 | C21H22O6 | [M-H]− | 2′-HydroxyIsoxanthohumol | Flavanones | - |
| MWSHY0070 | 408.194 | C25H28O5 | [M+H]+ | Kushenol A | Flavanones | 99217-63-7 |
| pmp000647 | 424.189 | C25H28O6 | [M+H]+ | Kushenol E | Flavanones | 99119-72-9 |
| pmp000650 | 438.204 | C26H30O6 | [M+H]+ | Leachianone A | Flavanones | 97938-31-3 |
| pmp000652 | 438.204 | C26H30O6 | [M+H]+ | Kushenol D | Chalcones | - |
| pmp000651 | 438.204 | C26H30O6 | [M+H]+ | Kushenol Ca | Other Flavonoids | - |
| Wmkn004424 | 440.183 | C25H28O7 | [M-H]− | Kushenol X | Flavanones | 254886-77-6 |
| pmp000656 | 452.22 | C27H32O6 | [M+H]+ | Kushenol Da | Other Flavonoids | - |
| Wmkn004385 | 452.22 | C27H32O6 | [M-H]− | 5-Methylmatrine C | Flavonols | - |
| pmp000657 | 454.199 | C26H30O7 | [M+H]+ | Kurarinol | Flavanones | 855746-98-4 |
| Wmkn004208 | 454.199 | C26H30O7 | [M-H]− | Kushenol I | Flavanones | 99119-69-4 |
| Zmkp005880 | 470.231 | C27H34O7 | [M+H]+ | Neokurarinol | Flavanones | 52483-00-8 |
| MWSHY0044 | 438.204 | C26H30O6 | [M+H]+ | Kurarinone | Flavanones | 34981-26-5 |
| MWSmce366 | 452.22 | C27H32O6 | [M+H]+ | 2′-Methoxykurarinone | Flavanones | 270249-38-2 |
| Wmkn004322 | 440.183 | C25H28O7 | [M-H]− | Kushenol L | Flavanonols | 101236-50-4 |
| MWSHY0065 | 290.079 | C15H14O6 | [M+H]+ | Catechin | Flavanols | 154-23-4 |
| Leaf | ||||||
| Zmdn002049 | 452.132 | C21H24O11 | [M-H]− | Epicatechin-4′-O-β-D-glucopyranoside | Flavanols | - |
| Flower | ||||||
| Zmxp004503 | 654.18 | C29H34O17 | [M+H]+ | Tricin-5,7-O-diglucoside | Flavones | - |
| mws0895 | 432.106 | C21H20O10 | [M-H]− | Genistein-7-O-Glucoside (Genistin) | Isoflavones | 529-59-9 |
| Pod | ||||||
| Zmdp004370 | 458.121 | C23H22O10 | [M+H]+ | 6′′-O-Acetyldaidzin | Isoflavones | 71385-83-6 |
Disclaimer/Publisher’s Note: The statements, opinions and data contained in all publications are solely those of the individual author(s) and contributor(s) and not of MDPI and/or the editor(s). MDPI and/or the editor(s) disclaim responsibility for any injury to people or property resulting from any ideas, methods, instructions or products referred to in the content. |
© 2025 by the authors. Licensee MDPI, Basel, Switzerland. This article is an open access article distributed under the terms and conditions of the Creative Commons Attribution (CC BY) license (https://creativecommons.org/licenses/by/4.0/).
Share and Cite
Liu, A.; Dong, J.; Wang, M.; Li, J.; Lu, J.; Liu, L.; Lei, H.; Zeng, Z.; Song, H. Integrated Transcriptomic and Metabolomic Analysis Identified Key Transcriptional Factors Involved in Flavonoid and Alkaloid Biosynthesis Among Different Tissues of Sophora flavescens. Agronomy 2025, 15, 1455. https://doi.org/10.3390/agronomy15061455
Liu A, Dong J, Wang M, Li J, Lu J, Liu L, Lei H, Zeng Z, Song H. Integrated Transcriptomic and Metabolomic Analysis Identified Key Transcriptional Factors Involved in Flavonoid and Alkaloid Biosynthesis Among Different Tissues of Sophora flavescens. Agronomy. 2025; 15(6):1455. https://doi.org/10.3390/agronomy15061455
Chicago/Turabian StyleLiu, Ake, Jingjing Dong, Mingyang Wang, Jin Li, Junjie Lu, Lintao Liu, Haiying Lei, Zhen Zeng, and Huifang Song. 2025. "Integrated Transcriptomic and Metabolomic Analysis Identified Key Transcriptional Factors Involved in Flavonoid and Alkaloid Biosynthesis Among Different Tissues of Sophora flavescens" Agronomy 15, no. 6: 1455. https://doi.org/10.3390/agronomy15061455
APA StyleLiu, A., Dong, J., Wang, M., Li, J., Lu, J., Liu, L., Lei, H., Zeng, Z., & Song, H. (2025). Integrated Transcriptomic and Metabolomic Analysis Identified Key Transcriptional Factors Involved in Flavonoid and Alkaloid Biosynthesis Among Different Tissues of Sophora flavescens. Agronomy, 15(6), 1455. https://doi.org/10.3390/agronomy15061455

