Characterization of APETALA2/Ethylene Responsive Factor Gene Family and Their Responses to Abiotic Stress in Pineapple (Ananas comosus)
Abstract
1. Introduction
2. Materials and Methods
2.1. Identification of Pineapple AcoAP2/ERF Genes
2.2. Sequence Feature Analyses
2.3. Phylogenetic Analyses
2.4. Transcriptome Data Analyses
2.5. Hormone and Stress Treatments, RNA Extraction, and RT-PCR
2.6. Gene Cloning and Plasmid Construction for Transformations
2.7. Histochemical Assay of GUS Activity
2.8. Statistical Analysis
3. Results
3.1. Curation of Gene Structure Annotation of Pineapple AcoAP2/ERF Genes
3.2. Basic Sequence Feature of Pineapple ERFs
3.3. Functional Element Architectures of Pineapple ERFs
3.4. Phylogenetics Analyses of Pineapple AcoAP2/ERF Genes
3.5. Cis-Element Analyses of Pineapple AcoAP2/ERF Genes
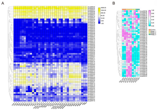
3.6. Spatial and Temporal Expression Patterns of AcoAP2/ERF Genes
3.7. Expression Patterns of AcoAP2/ERFs Genes Under Abiotic Stress
3.8. Spatial Expression Patterns of the AcoERF24 Promoter Under Different Biotic Stresses in Transgenic Arabidopsis
4. Discussion
4.1. Characterization of A. comosus AcoAP2/ERFs Genes
4.2. Expression Profiles of AcoAP2/ERFs Gene in A. comosus and the Changes in Expression Induced by Abiotic Stress
4.3. The AcoERF24 Gene Fragment Promoter Showed Different Responses to ABA, ET, GA, and NAA
5. Conclusions
Supplementary Materials
Author Contributions
Funding
Data Availability Statement
Conflicts of Interest
References
- Sakuma, Y.; Liu, Q.; Dubouzet, J.G.; Abe, H.; Shinozaki, K.; Yamaguchi-Shinozaki, K. DNA-Binding Specificity of the ERF/AP2 Domain of Arabidopsis DREBs, Transcription Factors Involved in Dehydration- and Cold-Inducible Gene Expression. Biochem. Biophys. Res. Commun. 2002, 290, 998–1009. [Google Scholar] [CrossRef]
- Yin, X.; Allan, A.C.; Xu, Q.; Burdon, J.; Dejnoprat, S.; Chen, K.; Ferguson, I.B. Differential Expression of Kiwifruit ERF Genes in Response to Postharvest Abiotic Stress. Postharvest Biol. Technol. 2012, 66, 1–7. [Google Scholar] [CrossRef]
- Nakano, T.; Suzuki, K.; Fujimura, T.; Shinshi, H. Genome-Wide Analysis of the ERF Gene Family in Arabidopsis and Rice. Plant Physiol. 2006, 140, 411–432. [Google Scholar] [CrossRef] [PubMed]
- Wang, A.; Tan, D.; Takahashi, A.; Zhong Li, T.; Harada, T. MdERFs, Two Ethylene-Response Factors Involved in Apple Fruit Ripening. J. Exp. Bot. 2007, 58, 3743–3748. [Google Scholar] [CrossRef]
- Xie, X.; Shen, S.; Yin, X.; Xu, Q.; Sun, C.; Grierson, D.; Ferguson, I.; Chen, K. Isolation, Classification and Transcription Profiles of the AP2/ERF Transcription Factor Superfamily in Citrus. Mol. Biol. Rep. 2014, 41, 4261–4271. [Google Scholar] [CrossRef]
- Ma, Y.; Zhang, F.; Bade, R.; Daxibater, A.; Men, Z.; Hasi, A. Genome-Wide Identification and Phylogenetic Analysis of the ERF Gene Family in Melon. J. Plant Growth Regul. 2014, 34, 66–77. [Google Scholar] [CrossRef]
- Liu, J.; Zhong, H.; Cao, C.; Wang, Y.; Zhang, Q.; Wen, Q.; Zhu, H.; Li, Z. Identification of AP2/ERF Transcription Factors and Characterization of AP2/ERF Genes Related to Low-Temperature Stress Response and Fruit Development in Luffa. Agronomy 2024, 14, 2509. [Google Scholar] [CrossRef]
- Yan, H.; Zhang, H.; Chen, M.; Jian, H.; Baudino, S.; Caissard, J.-C.; Bendahmane, M.; Li, S.; Zhang, T.; Zhou, N.; et al. Transcriptome and Gene Expression Analysis during Flower Blooming in Rosa Chinensis ‘Pallida’. Gene 2014, 540, 96–103. [Google Scholar] [CrossRef] [PubMed]
- Du, D.; Hao, R.; Cheng, T.; Pan, H.; Yang, W.; Wang, J.; Zhang, Q. Genome-Wide Analysis of the AP2/ERF Gene Family in Prunus mume. Plant Mol. Biol. Rep. 2012, 31, 741–750. [Google Scholar] [CrossRef]
- Guo, A.-Y.; Chen, X.; Gao, G.; Zhang, H.; Zhu, Q.-H.; Liu, X.-C.; Zhong, Y.-F.; Gu, X.; He, K.; Luo, J. PlantTFDB: A Comprehensive Plant Transcription Factor Database. Nucl. Acids Res. 2007, 36, D966–D969. [Google Scholar] [CrossRef] [PubMed]
- Licausi, F.; Ohme-Takagi, M.; Perata, P. APETALA2/Ethylene Responsive Factor (AP2/ERF) Transcription Factors: Mediators of Stress Responses and Developmental Programs. New Phytol. 2013, 199, 639–649. [Google Scholar] [CrossRef] [PubMed]
- Yao, Y.; He, R.J.; Xie, Q.L.; Zhao, X.H.; Deng, X.M.; He, J.B.; Song, L.; He, J.; Marchant, A.; Chen, X.; et al. ETHYLENE RESPONSE FACTOR 74 (ERF74) Plays an Essential Role in Controlling a Respiratory Burst Oxidase Homolog D (RbohD)-dependent Mechanism in Response to Different Stresses in Arabidopsis. New Phytol. 2016, 213, 1667–1681. [Google Scholar] [CrossRef] [PubMed]
- Jiang, Q.; Wang, Z.; Hu, G.; Yao, X. Genome-Wide Identification and Characterization of AP2/ERF Gene Superfamily during Flower Development in Actinidia eriantha. BMC Genom. 2022, 23, 650. [Google Scholar] [CrossRef] [PubMed]
- Bao, A.; Jiao, T.; Hu, T.; Cui, K.; Yue, W.; Liu, Y.; Zeng, H.; Zhang, J.; Han, S.; Wu, M. Cloning of the Arabidopsis SMAP2 Promoter and Analysis of Its Expression Activity. Sci. Rep. 2024, 14, 11451–11463. [Google Scholar] [CrossRef] [PubMed]
- Lobo, M.G.; Paull, R. Handbook of Pineapple Technology; Wiley: Hoboken, NJ, USA, 2016; pp. 1–17. [Google Scholar]
- Baruwa, O.I. Profitability and Constraints of Pineapple Production in Osun State, Nigeria. J. Hortic. Res. 2013, 21, 59–64. [Google Scholar] [CrossRef][Green Version]
- Feng, K.; Hou, X.-L.; Xing, G.-M.; Liu, J.-X.; Duan, A.-Q.; Xu, Z.-S.; Li, M.-Y.; Zhuang, J.; Xiong, A.-S. Advances in AP2/ERF Super-Family Transcription Factors in Plant. Crit. Rev. Biotechnol. 2020, 40, 750–776. [Google Scholar] [CrossRef]
- Chen, Y.; Zhang, L.; Zhang, H.; Chen, L.; Yu, D. ERF1 Delays Flowering through Direct Inhibition of FLOWERING LOCUS T Expression in Arabidopsis. J. Integr. Plant Biol. 2021, 63, 1712–1723. [Google Scholar] [CrossRef]
- Salvi, S.; Sponza, G.; Morgante, M.; Tomes, D.; Niu, X.; Fengler, K.A.; Meeley, R.; Ananiev, E.V.; Svitashev, S.; Bruggemann, E.; et al. Conserved Noncoding Genomic Sequences Associated with a Flowering-Time Quantitative Trait Locus in Maize. Proc. Natl. Acad. Sci. USA 2007, 104, 11376–11381. [Google Scholar] [CrossRef]
- El-Sharkawy, I.; Sherif, S.; Mila, I.; Bouzayen, M.; Jayasankar, S. Molecular Characterization of Seven Genes Encoding Ethylene-Responsive Transcriptional Factors during Plum Fruit Development and Ripening. J. Exp. Bot. 2009, 60, 907–922. [Google Scholar] [CrossRef] [PubMed]
- Zhou, M.Q.; Shen, C.; Wu, L.H.; Tang, K.X.; Lin, J. CBF-Dependent Signaling Pathway: A Key Responder to Low Temperature Stress in Plants. Crit. Rev. Biotechnol. 2010, 31, 186–192. [Google Scholar] [CrossRef]
- Xie, Z.; Nolan, T.; Jiang, H.; Tang, B.; Zhang, M.; Li, Z.; Yin, Y. The AP2/ERF Transcription Factor TINY Modulates Brassinosteroid-Regulated Plant Growth and Drought Responses in Arabidopsis. Plant Cell 2019, 31, 1788–1806. [Google Scholar] [CrossRef]
- Hu, Y.; Zhao, L.; Chong, K.; Wang, T. Overexpression of OsERF1, a Novel Rice ERF Gene, up-Regulates Ethylene-Responsive Genes Expression besides Affects Growth and Development in Arabidopsis. J. Plant Physiol. 2008, 165, 1717–1725. [Google Scholar] [CrossRef] [PubMed]
- Fukao, T.; Xu, K.; Ronald, P.C.; Bailey-Serres, J. A Variable Cluster of Ethylene Response Factor–Like Genes Regulates Metabolic and Developmental Acclimation Responses to Submergence in Rice. Plant Cell 2006, 18, 2021–2034. [Google Scholar] [CrossRef] [PubMed]
- Rhee, S.Y. The Arabidopsis Information Resource (TAIR): A Model Organism Database Providing a Centralized, Curated Gateway to Arabidopsis Biology, Research Materials and Community. Nucl. Acids Res. 2003, 31, 224–228. [Google Scholar] [CrossRef] [PubMed]
- Kawahara, Y.; de la Bastide, M.; Hamilton, J.P.; Kanamori, H.; McCombie, W.R.; Ouyang, S.; Schwartz, D.C.; Tanaka, T.; Wu, J.; Zhou, S.; et al. Improvement of the Oryza Sativa Nipponbare Reference Genome Using next Generation Sequence and Optical Map Data. Rice 2013, 6, 4–14. [Google Scholar] [CrossRef]
- Altschul, S. Gapped BLAST and PSI-BLAST: A New Generation of Protein Database Search Programs. Nucl. Acids Res. 1997, 25, 3389–3402. [Google Scholar] [CrossRef]
- Bairoch, A.; Apweiler, R. The SWISS-PROT Protein Sequence Data Bank and Its Supplement TrEMBL in 1999. Nucl. Acids Res. 1999, 27, 49–54. [Google Scholar] [CrossRef] [PubMed]
- Marchler-Bauer, A.; Lu, S.; Anderson, J.B.; Chitsaz, F.; Derbyshire, M.K.; DeWeese-Scott, C.; Fong, J.H.; Geer, L.Y.; Geer, R.C.; Gonzales, N.R.; et al. CDD: A Conserved Domain Database for the Functional Annotation of Proteins. Nucl. Acids Res. 2010, 39, D225–D229. [Google Scholar] [CrossRef] [PubMed]
- Solovyev, V.; Kosarev, P.; Seledsov, I.; Vorobyev, D. Automatic Annotation of Eukaryotic Genes, Pseudogenes and Promoters. Genome Biol. 2006, 7, S10. [Google Scholar] [CrossRef] [PubMed]
- Xu, H.; Yu, Q.; Shi, Y.; Hua, X.; Tang, H.; Yang, L.; Ming, R.; Zhang, J. PGD: Pineapple Genomics Database. Hortic. Res. 2018, 5, 66. [Google Scholar] [CrossRef] [PubMed]
- Bjellqvist, B.; Basse, B.; Olsen, E.; Celis, J.E. Reference Points for Comparisons of Two-Dimensional Maps of Proteins from Different Human Cell Types Defined in a pH Scale Where Isoelectric Points Correlate with Polypeptide Compositions. Electrophoresis 1994, 15, 529–539. [Google Scholar] [CrossRef] [PubMed]
- Bjellqvist, B.; Hughes, G.J.; Pasquali, C.; Paquet, N.; Ravier, F.; Sanchez, J.-C.; Frutiger, S.; Hochstrasser, D. The Focusing Positions of Polypeptides in Immobilized pH Gradients Can Be Predicted from Their Amino Acid Sequences. Electrophoresis 1993, 14, 1023–1031. [Google Scholar] [CrossRef] [PubMed]
- Bailey, T.L.; Boden, M.; Buske, F.A.; Frith, M.; Grant, C.E.; Clementi, L.; Ren, J.; Li, W.W.; Noble, W.S. MEME SUITE: Tools for Motif Discovery and Searching. Nucl. Acids Res. 2009, 37, W202–W208. [Google Scholar] [CrossRef] [PubMed]
- Rombauts, S.; Dehais, P.; Van Montagu, M.; Rouze, P. PlantCARE, a Plant Cis-Acting Regulatory Element Database. Nucl. Acids Res. 1999, 27, 295–296. [Google Scholar] [CrossRef] [PubMed]
- Tian, F.; Yang, D.-C.; Meng, Y.-Q.; Jin, J.; Gao, G. PlantRegMap: Charting Functional Regulatory Maps in Plants. Nucl. Acids Res. 2019, 48, D1104–D1113. [Google Scholar] [CrossRef] [PubMed]
- Leinonen, R.; Sugawara, H.; Shumway, M.; on behalf of the International Nucleotide Sequence Database Collaboration. The Sequence Read Archive. Nucl. Acids Res. 2010, 39, D19–D21. [Google Scholar] [CrossRef]
- Bolger, A.M.; Lohse, M.; Usadel, B. Trimmomatic: A Flexible Trimmer for Illumina Sequence Data. Bioinformatics 2014, 30, 2114–2120. [Google Scholar] [CrossRef] [PubMed]
- Bray, N.L.; Pimentel, H.; Melsted, P.; Pachter, L. Near-Optimal Probabilistic RNA-Seq Quantification. Nat. Biotechnol. 2016, 34, 525–527. [Google Scholar] [CrossRef] [PubMed]
- Wang, Y.; Tang, H.; DeBarry, J.D.; Tan, X.; Li, J.; Wang, X.; Lee, T.-H.; Jin, H.; Marler, B.; Guo, H.; et al. MCScanX: A Toolkit for Detection and Evolutionary Analysis of Gene Synteny and Collinearity. Nucl. Acids Res. 2012, 40, e49. [Google Scholar] [CrossRef]
- Ruan, C.C.; Chen, Z.; Hu, F.C.; Wang, X.H.; Guo, L.J.; Fan, H.Y.; Luo, Z.W.; Zhang, Z.L. Genome-Wide Characterization and Expression Profiling of B3 Superfamily during Flower Induction Stage in Pineapple (Ananas comosus L.). bioRxiv 2020. [Google Scholar] [CrossRef]
- Mao, Q.; Chen, C.; Xie, T.; Luan, A.; Liu, C.; He, Y. Comprehensive Tissue-Specific Transcriptome Profiling of Pineapple (Ananas comosus) and Building an eFP-Browser for Further Study. PeerJ 2018, 6, e6028–e6044. [Google Scholar] [CrossRef] [PubMed]
- Chen, C.; Wu, Y.; Li, J.; Wang, X.; Zeng, Z.; Xu, J.; Liu, Y.; Feng, J.; Chen, H.; He, Y.; et al. TBtools-II: A “One for All, All for One” Bioinformatics Platform for Biological Big-Data Mining. Mol. Plant 2023, 16, 1733–1742. [Google Scholar] [CrossRef]
- Li, D.; Flores-Sandoval, E.; Ahtesham, U.; Coleman, A.; Clay, J.M.; Bowman, J.L.; Chang, C. Ethylene-Independent Functions of the Ethylene Precursor ACC in Marchantia Polymorpha. Nat. Plants 2020, 6, 1335–1344. [Google Scholar] [CrossRef] [PubMed]
- Livak, K.J.; Schmittgen, T.D. Analysis of Relative Gene Expression Data Using Real-Time Quantitative PCR and the 2−ΔΔCT Method. Methods 2001, 25, 402–408. [Google Scholar] [CrossRef] [PubMed]
- Ali, I.; Sher, H.; Ali, A.; Hussain, S.; Ullah, Z. Simplified Floral Dip Transformation Method of Arabidopsis thaliana. J. Microbiol. Methods 2022, 197, 106492–106496. [Google Scholar] [CrossRef] [PubMed]
- Lescot, M. PlantCARE, a Database of Plant Cis-Acting Regulatory Elements and a Portal to Tools for in Silico Analysis of Promoter Sequences. Nucl. Acids Res. 2002, 30, 325–327. [Google Scholar] [CrossRef] [PubMed]
- Okamuro, J.K.; Caster, B.; Villarroel, R.; Van Montagu, M.; Jofuku, K.D. The AP2 Domain of APETALA2 Defines a Large New Family of DNA Binding Proteins in Arabidopsis. Proc. Natl. Acad. Sci. USA 1997, 94, 7076–7081. [Google Scholar] [CrossRef] [PubMed]
- Zhang, Z.; Li, X. Genome-Wide Identification of AP2/ERF Superfamily Genes and Their Expression during Fruit Ripening of Chinese Jujube. Sci. Rep. 2018, 8, 15612. [Google Scholar] [CrossRef] [PubMed]
- Karanja, B.K.; Xu, L.; Wang, Y.; Tang, M.; M’mbone Muleke, E.; Dong, J.; Liu, L. Genome-Wide Characterization of the AP2/ERF Gene Family in Radish (Raphanus sativus L.): Unveiling Evolution and Patterns in Response to Abiotic Stresses. Gene 2019, 718, 144048–144061. [Google Scholar] [CrossRef]
- Li, X.; Tao, S.; Wei, S.; Ming, M.; Huang, X.; Zhang, S.; Wu, J. The Mining and Evolutionary Investigation of AP2/ERF Genes in Pear (Pyrus). BMC Plant Biol. 2018, 18, 46. [Google Scholar] [CrossRef] [PubMed]
- Cui, L.; Feng, K.; Wang, M.; Wang, M.; Deng, P.; Song, W.; Nie, X. Genome-Wide Identification, Phylogeny and Expression Analysis of AP2/ERF Transcription Factors Family in Brachypodium Distachyon. BMC Genom. 2016, 17, 636. [Google Scholar] [CrossRef] [PubMed]
- Liu, M.; Sun, W.; Ma, Z.; Zheng, T.; Huang, L.; Wu, Q.; Zhao, G.; Tang, Z.; Bu, T.; Li, C.; et al. Genome-Wide Investigation of the AP2/ERF Gene Family in Tartary Buckwheat (Fagopyum tataricum). BMC Plant Biol. 2019, 19, 84–103. [Google Scholar] [CrossRef]
- Ming, R.; VanBuren, R.; Wai, C.M.; Tang, H.; Schatz, M.C.; Bowers, J.E.; Lyons, E.; Wang, M.-L.; Chen, J.; Biggers, E.; et al. The Pineapple Genome and the Evolution of CAM Photosynthesis. Nat. Genet. 2015, 47, 1435–1442. [Google Scholar] [CrossRef]
- Bartholomew, D.P. History and perspectives on the role of ethylene in pineapple flowering. Acta Hortic. 2014, 1042, 269–284. [Google Scholar] [CrossRef]
- Xie, Z.; Nolan, T.M.; Jiang, H.; Yin, Y. AP2/ERF Transcription Factor Regulatory Networks in Hormone and Abiotic Stress Responses in Arabidopsis. Front. Plant Sci. 2019, 10, 228–245. [Google Scholar] [CrossRef]
- Mizoi, J.; Shinozaki, K.; Yamaguchi-Shinozaki, K. AP2/ERF Family Transcription Factors in Plant Abiotic Stress Responses. Biochim. Biophys. Acta 2011, 1819, 86–96. [Google Scholar] [CrossRef] [PubMed]
- Zhu, Q.; Zhang, J.; Gao, X.; Tong, J.; Xiao, L.; Li, W.; Zhang, H. The Arabidopsis AP2/ERF Transcription Factor RAP2.6 Participates in ABA, Salt and Osmotic Stress Responses. Gene 2010, 457, 1–12. [Google Scholar] [CrossRef] [PubMed]
- Zhao, M.-J.; Yin, L.-J.; Liu, Y.; Ma, J.; Zheng, J.-C.; Lan, J.-H.; Fu, J.-D.; Chen, M.; Xu, Z.-S.; Ma, Y.-Z. The ABA-Induced Soybean ERF Transcription Factor Gene GmERF75 Plays a Role in Enhancing Osmotic Stress Tolerance in Arabidopsis and Soybean. BMC Plant Biol. 2019, 19, 506. [Google Scholar] [CrossRef] [PubMed]
- Achard, P.; Gong, F.; Cheminant, S.; Alioua, M.; Hedden, P.; Genschik, P. The Cold-Inducible CBF1 Factor–Dependent Signaling Pathway Modulates the Accumulation of the Growth-Repressing DELLA Proteins via Its Effect on Gibberellin Metabolism. Plant Cell 2008, 20, 2117–2129. [Google Scholar] [CrossRef]
- Li, Z.; Sheerin, D.J.; von Roepenack-Lahaye, E.; Stahl, M.; Hiltbrunner, A. The Phytochrome Interacting Proteins ERF55 and ERF58 Repress Light-Induced Seed Germination in Arabidopsis thaliana. Nat. Commun. 2022, 13, 1656–1674. [Google Scholar] [CrossRef]
- Trupiano, D.; Yordanov, Y.; Regan, S.; Meilan, R.; Tschaplinski, T.; Scippa, G.S.; Busov, V. Identification, Characterization of an AP2/ERF Transcription Factor That Promotes Adventitious, Lateral Root Formation in Populus. Planta 2013, 238, 271–282. [Google Scholar] [CrossRef] [PubMed]










| Gene Name | Original ID | Chromosome Position | Amino Acids Length (aa) | Gene Length (nt) | Isoelectric Points (pI) | Molecular Weights (Mw) | Subcellular Localization |
|---|---|---|---|---|---|---|---|
| AcoERF01 | Aco009511 | LG01:1667019–1669442 | 377 | 2423 | 4.76 | 42,555.88 | Nuclear |
| AcoERF02 | Aco018023 | LG01:20359723–20360244 | 174 | 521 | 5.81 | 19,023.86 | Nuclear |
| AcoERF03 | Aco006716 | LG01:22455511–22456209 | 233 | 698 | 4.94 | 25,881.8 | Nuclear |
| AcoERF04 | Aco018224o | LG01:13965614–13966465 | 284 | 851 | 9.12 | 29,663.08 | Nuclear |
| AcoERF05 | Aco012243 | LG02:73387–74171 | 150 | 784 | 9.63 | 16,316.44 | Mitochondrial |
| AcoERF06 | Aco012157 | LG02:737778–741580 | 349 | 3802 | 4.88 | 38,789.11 | Nuclear |
| AcoERF07 | Aco016902 | LG02:2676776–2677360 | 185 | 584 | 9.62 | 19,629.5 | Nuclear |
| AcoERF08 | Aco016891 | LG02:2874045–2874743 | 233 | 698 | 9.89 | 24,890.81 | Nuclear |
| AcoERF09 | Aco022651 | LG02:5582144–5582918 | 143 | 774 | 4.76 | 14,964.54 | Nuclear |
| AcoERF10 | Aco018980 | LG02:10499315–10499860 | 182 | 545 | 9.65 | 19,006.18 | Nuclear |
| AcoERF11 | Aco001318 | LG02:12402716–12403708 | 216 | 992 | 6.11 | 23,750.53 | Nuclear |
| AcoERF12 | Aco001190 | LG02:13530546–13531451 | 302 | 905 | 5.66 | 33,079.93 | Nuclear |
| AcoERF13 | Aco001157 | LG02:13784860–13785294 | 145 | 434 | 6.84 | 16,098.86 | Nuclear |
| AcoERF14 | Aco010430 | LG03:2341116–2341766 | 217 | 650 | 6.55 | 23,836.8 | Nuclear |
| AcoERF15 | Aco010431 | LG03:2374467–2374839 | 121 | 372 | 5.5 | 12,889.24 | Nuclear |
| AcoERF16 | Aco016346 | LG03:10461754–10463145 | 464 | 1391 | 5.56 | 49,311.65 | Nuclear |
| AcoERF17 | Aco012835 | LG03:15051238–15052266 | 343 | 1028 | 8.68 | 36,712.72 | Nuclear |
| AcoERF18 | Aco012858 | LG03:15238605–15239501 | 299 | 896 | 5.45 | 32,637.65 | Nuclear |
| AcoERF19 | Aco012860 | LG03:15260268–15261215 | 316 | 947 | 9.16 | 32,627.69 | Nuclear |
| AcoERF20 | Aco002425 | LG04:1688566–1689549 | 328 | 983 | 6.07 | 35,720.96 | Nuclear |
| AcoERF21 | Aco014268 | LG05:128578–129975 | 222 | 1397 | 8.56 | 24,115.21 | Nuclear |
| AcoERF22 | Aco015162 | LG05:1705173–1705958 | 262 | 785 | 4.71 | 27,636.53 | Chloroplast |
| AcoERF23 | Aco022052 | LG05:13072071–13072880 | 270 | 809 | 5.57 | 28,791.92 | Nuclear |
| AcoERF24 | Aco021063 | LG06:6999225–7003227 | 369 | 4002 | 4.8 | 41,231.6 | Nuclear |
| AcoERF25 | Aco002673 | LG06:10539056–10539706 | 217 | 650 | 5.22 | 22,927.24 | Nuclear |
| AcoERF26 | Aco002699 | LG06:10778997–10779683 | 229 | 686 | 8.54 | 25,256.79 | Mitochondrial |
| AcoERF27 | Aco002824 | LG06:11885237–11886334 | 366 | 1097 | 5.63 | 38,918.03 | Nuclear |
| AcoERF28 | Aco004886 | LG07:535141–536370 | 410 | 1229 | 4.71 | 44,368.71 | Nuclear |
| AcoERF29 | Aco021629 | LG07:5212145–5213068 | 308 | 923 | 5.86 | 33,693.67 | Nuclear |
| AcoERF30 | Aco010602 | LG07:12595714–12596130 | 139 | 416 | 9.76 | 14,708.34 | Nuclear |
| AcoERF31 | Aco010600 | LG07:12637230–12637943 | 238 | 713 | 4.85 | 25,783.32 | Chloroplast |
| AcoERF32 | Aco010545 | LG07:13023056–13023373 | 106 | 317 | 10.46 | 11,208.74 | Nuclear |
| AcoERF33 | Aco007650 | LG08:962022–963979 | 374 | 1957 | 9.07 | 40,044.4 | Nuclear |
| AcoERF34 | Aco011669 | LG08:12341412–12342278 | 289 | 866 | 6.2 | 29,201.54 | Nuclear |
| AcoERF35 | Aco023605 | LG09:5040760–5041626 | 289 | 866 | 6.66 | 32,022.51 | Nuclear |
| AcoERF36 | Aco017940 | LG09:9608307–9609017 | 237 | 710 | 9.49 | 25,636.72 | Nuclear |
| AcoERF37 | Aco008968 | LG09:12532806–12533489 | 228 | 683 | 6.9 | 24,126.78 | Nuclear |
| AcoERF38 | Aco008998 | LG09:12682650–12682991 | 114 | 341 | 11.64 | 12,748.76 | Nuclear |
| AcoERF39 | Aco009985 | LG10:1992629–1993102 | 158 | 473 | 9.68 | 16,405.64 | Nuclear |
| AcoERF40 | Aco009986 | LG10:1995886–2001576 | 278 | 5690 | 11.25 | 28,593.54 | Nuclear |
| AcoERF41 | Aco010738 | LG10:3236737–3237795 | 353 | 1058 | 5.97 | 38,015.08 | Nuclear |
| AcoERF42 | Aco005327 | LG11:9119487–9120263 | 259 | 776 | 8.15 | 28,572.33 | Nuclear |
| AcoERF43 | Aco000576 | LG12:877881–885128 | 190 | 7247 | 10.82 | 20,220.8 | Nuclear |
| AcoERF44 | Aco000347 | LG12:2543312–2543758 | 149 | 446 | 11.23 | 15,689.92 | Nuclear |
| AcoERF45 | Aco000059 | LG12:5065638–5067899 | 316 | 2261 | 4.91 | 33,745.45 | Nuclear |
| AcoERF46 | Aco010908 | LG12:6395531–6396443 | 176 | 912 | 6.16 | 20,159.73 | Nuclear |
| AcoERF47 | Aco012562 | LG13:2191826–2192710 | 295 | 884 | 9.29 | 32,455.14 | Nuclear |
| AcoERF48 | Aco013629 | LG13:11655614–11656450 | 279 | 836 | 6.85 | 28,784.22 | Nuclear |
| AcoERF49 | Aco006567 | LG14:1314823–1315485 | 221 | 662 | 11.61 | 22,900.96 | Nuclear |
| AcoERF50 | Aco003993 | LG15:2174798–2177280 | 419 | 2482 | 5.02 | 46,408.12 | Nuclear |
| AcoERF51 | Aco004208o | LG15:683324–683890 | 189 | 566 | 9.93 | 20,487.3 | Mitochondrial |
| AcoERF52 | Aco006074 | LG16:9146330–9147431 | 309 | 1101 | 5.42 | 33,333.68 | Nuclear |
| AcoERF53 | Aco006004 | LG16:9780663–9781136 | 158 | 473 | 9.68 | 16,405.64 | Nuclear |
| AcoERF54 | Aco016696 | LG17:191641–192357 | 239 | 716 | 7.66 | 26,104.49 | Chloroplast |
| AcoERF55 | Aco003196 | LG17:1034914–1036596 | 370 | 1682 | 6.43 | 39,426.62 | Nuclear |
| AcoERF56 | Aco003376 | LG17:2435249–2435743 | 165 | 494 | 5.79 | 18,210.66 | Mitochondrial |
| AcoERF57 | Aco016213 | LG17:10286208–10295232 | 247 | 9024 | 6.51 | 26,820.63 | Nuclear |
| AcoERF58 | Aco016197 | LG17:10585734–10586606 | 291 | 872 | 5.41 | 30,827.59 | Nuclear |
| AcoERF59 | Aco001898 | LG18:7008034–7009071 | 346 | 1037 | 6.05 | 38,443.21 | Nuclear |
| AcoERF60 | Aco001844 | LG18:7470842–7472399 | 266 | 1557 | 6.26 | 29,320.56 | Nuclear |
| AcoERF61 | Aco001600 | LG18:9400576–9404316 | 342 | 3740 | 5.05 | 38,147.27 | Nuclear |
| AcoERF62 | Aco008323 | LG19:9461349–9461825 | 159 | 476 | 9.07 | 17,124.23 | Nuclear |
| AcoERF63 | Aco017794 | LG21:213297–214166 | 290 | 869 | 5.62 | 31,296.2 | Nuclear |
| AcoERF64 | Aco017803 | LG21:311192–312956 | 245 | 1764 | 7.99 | 25,404.75 | Nuclear |
| AcoERF65 | Aco026785 | LG21:3649639–3650955 | 358 | 1316 | 9.11 | 38,251.74 | Nuclear |
| AcoERF66 | Aco022517 | LG22:6333171–6333920 | 250 | 749 | 4.98 | 25,951.31 | Nuclear |
| AcoERF67 | Aco006883 | LG22:9491004–9491573 | 190 | 569 | 5.17 | 20,326.68 | Nuclear |
| AcoERF68 | Aco013795 | LG24:6205335–6206069 | 245 | 734 | 10.16 | 26,235 | Nuclear |
| AcoERF69 | Aco013781a | LG24:6060807–6061409 | 201 | 602 | 5.12 | 21,131.46 | Nuclear |
| AcoERF70 | Aco013781b | LG24:6062942–6063544 | 201 | 602 | 5.12 | 21,131.46 | Nuclear |
| AcoERF71 | Aco010173 | LG25:3102765–3103427 | 221 | 662 | 5.24 | 24,212.82 | Nuclear |
| AcoERF72 | Aco024332 | scaffold_502:94305–95039 | 245 | 734 | 5.91 | 25,590.27 | Nuclear |
| AcoERF73 | Aco029929 | scaffold_892:8303–9631 | 362 | 1328 | 9.11 | 38,508 | Nuclear |
| AcoERF74 | Aco031075 | scaffold_1345:32264–32803 | 180 | 539 | 9.62 | 19,866.4 | Nuclear |
| AcoERF75 | Aco031864 | scaffold_3800:3–296 | 98 | 293 | 4.48 | 9936.18 | Nuclear |
Disclaimer/Publisher’s Note: The statements, opinions and data contained in all publications are solely those of the individual author(s) and contributor(s) and not of MDPI and/or the editor(s). MDPI and/or the editor(s) disclaim responsibility for any injury to people or property resulting from any ideas, methods, instructions or products referred to in the content. |
© 2025 by the authors. Licensee MDPI, Basel, Switzerland. This article is an open access article distributed under the terms and conditions of the Creative Commons Attribution (CC BY) license (https://creativecommons.org/licenses/by/4.0/).
Share and Cite
Wu, J.; Xie, J.; Zhang, W.; Wu, Y.; Zhong, Z.; Chen, C.; Luan, A.; He, Y. Characterization of APETALA2/Ethylene Responsive Factor Gene Family and Their Responses to Abiotic Stress in Pineapple (Ananas comosus). Agronomy 2025, 15, 555. https://doi.org/10.3390/agronomy15030555
Wu J, Xie J, Zhang W, Wu Y, Zhong Z, Chen C, Luan A, He Y. Characterization of APETALA2/Ethylene Responsive Factor Gene Family and Their Responses to Abiotic Stress in Pineapple (Ananas comosus). Agronomy. 2025; 15(3):555. https://doi.org/10.3390/agronomy15030555
Chicago/Turabian StyleWu, Jing, Jingyao Xie, Wei Zhang, Ya Wu, Ziqin Zhong, Chengjie Chen, Aiping Luan, and Yehua He. 2025. "Characterization of APETALA2/Ethylene Responsive Factor Gene Family and Their Responses to Abiotic Stress in Pineapple (Ananas comosus)" Agronomy 15, no. 3: 555. https://doi.org/10.3390/agronomy15030555
APA StyleWu, J., Xie, J., Zhang, W., Wu, Y., Zhong, Z., Chen, C., Luan, A., & He, Y. (2025). Characterization of APETALA2/Ethylene Responsive Factor Gene Family and Their Responses to Abiotic Stress in Pineapple (Ananas comosus). Agronomy, 15(3), 555. https://doi.org/10.3390/agronomy15030555

