Excavation and Functional Verification of Plant Height Gene BnGPI2-A03 in Brassica napus L.
Abstract
1. Introduction
2. Materials and Methods
2.1. Plant Materials and Growth Conditions
2.2. The GBS Methodology Related to the Brassica 60 K Illumina Infinium SNP Array
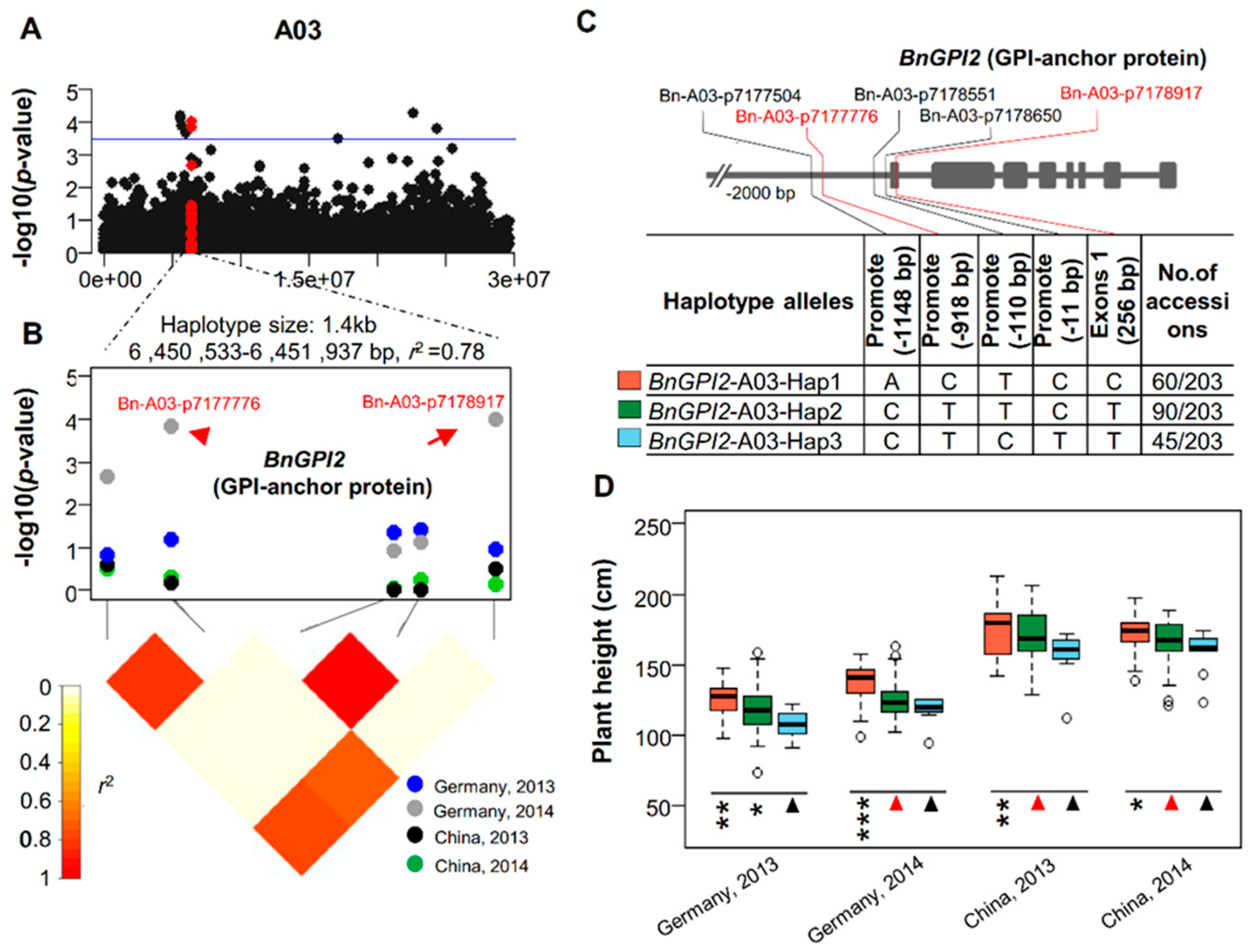
2.3. Haplotype Analysis of BnGPI2-A03
2.4. BnGPI2-A03 Gene Structure and Expression
2.5. BnGPI2-A03 Gene Co-Expression Network Analysis
2.6. Vector Construction and Agrobacterium Transformation
2.7. Genetic Transformation of Brassica napus
2.7.1. Seed Sterilization and Sowing
- Seeds were placed in 10 mL centrifuge tubes and soaked in 75% ethanol for 1 min to sterilize the surface;
- The ethanol was removed, and the seeds were then soaked in 50% bleach for 6 min to sterilize further;
- After discarding the bleach, seeds were rinsed 3–5 times with sterile water, ensuring the centrifuge tube remained closed, and shaken to maintain a sterile environment;
- Sterilized seeds were sown on 1/2 MS agar medium using sterile forceps and cultured in the dark at 24 °C for 6 days.
2.7.2. Bacterial Culture
- A 50 mL sterile centrifuge tube was filled with 5 mL of LB medium containing three antibiotics and 20 μL of the target Agrobacterium strain;
- The tube was incubated in a shaker at 180–220 rpm and 28 °C for 14–16 h to grow the bacteria.
2.7.3. Inoculation and Co-Cultivation
- Acetosyringone (AS) was added to the M1 medium to a final concentration of 100 μmol L−1, creating M1 (AS+); similarly, AS was added to the DM liquid medium to create DM (AS+);
- The Agrobacterium suspension (previously transformed with the plasmid vector) was prepared by centrifuging 2 mL of bacterial culture at 3000 rpm for 3 min, discarding the supernatant, and resuspending the pellet in 2 mL of DM (AS+);
- This process was repeated once more, and the final bacterial suspension was stored at 4 °C;
- In a sterile glass Petri dish, 18 mL of DM (AS+) was added, and hypocotyls of Brassica napus (0.8–1 cm) were placed in the dish using sterilized scissors;
- The prepared 2 mL Agrobacterium suspension was poured over the hypocotyls, and the dish was gently shaken 4–5 times during the 10–15 min incubation to ensure thorough contact;
- After incubation, the bacterial suspension was removed, and the hypocotyls were blotted on sterile filter paper to remove excess liquid;
- The hypocotyls were then transferred to the M1 (AS+) medium and cultured in the dark at 24 °C for 36–48 h, allowing the Agrobacterium to transfer the foreign gene into the plant cells.
2.7.4. Selection Culture
- After co-cultivation, the explants were transferred to the M2 medium and cultured under normal light conditions (24 °C and 16 h light/8 h dark) for 15 days;
- During this period, callus formation occurred, and the foreign gene was expressed in the Brassica napus hypocotyl cells.
2.7.5. Subculture
- The explants were subcultured onto the M3 medium every 2–3 weeks until green shoots emerged (indicating regeneration of whole plants from the hypocotyls);
- Shoots with complete growing points were transferred to the M4 medium, where they grew into full-sized plants with roots, ready for transplantation to the soil.
2.8. Phenotypic Analysis of Overexpressed Rapeseed
2.9. RNA Isolation and Quantitative qRT-PCR Verification
2.10. Statistical Analysis
3. Results
3.1. Haplotype Analysis of BnGPI2-A03
3.2. Subcellular Localization and Expression Analysis of BnGPI2-A03
3.3. Co-Expression Network Analysis
3.4. Overexpression of BnGPI2-A03 Gene Enhances Rapeseed Plant Height
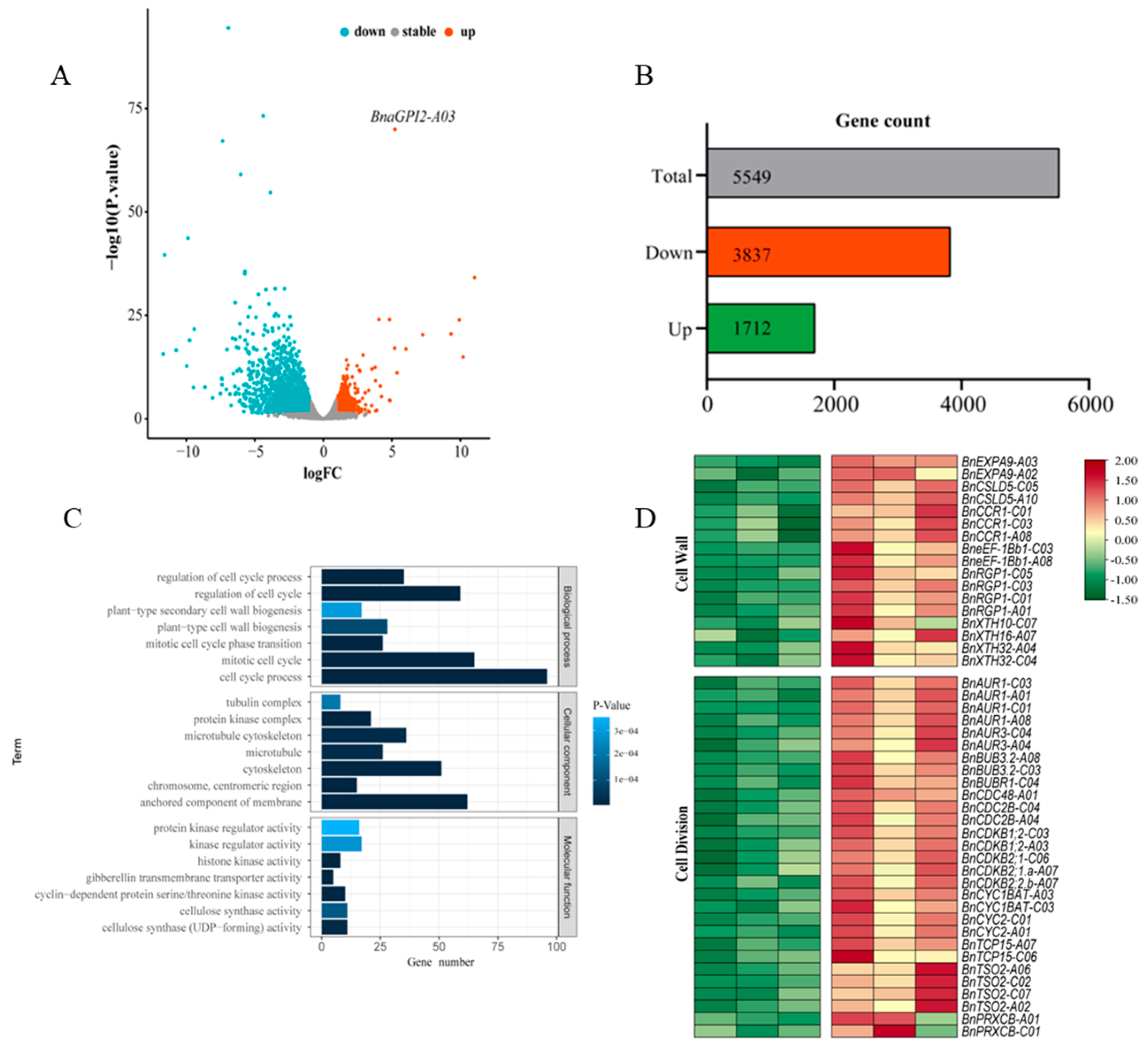
3.5. BnGPI2-A03 Modulates Gene Expression Within the Pathways of Plant Cell Wall Synthesis and Cell Division Pathways
3.6. qRT-PCR Validation of the Transcriptome
4. Discussion
5. Conclusions
Supplementary Materials
Author Contributions
Funding
Data Availability Statement
Acknowledgments
Conflicts of Interest
References
- Hedden, P. The genes of the green revolution. Trends Genet. 2003, 19, 5–9. [Google Scholar] [CrossRef]
- Ren, R.; Liu, W.; Yao, M.; Jia, Y.; Huang, L.-Y.; Li, W.; He, X.; Guan, M.; Liu, Z.-Z.; Guan, C.; et al. Regional association and transcriptome analysis revealed candidate genes controlling plant height in Brassica napus. Mol. Breed. 2022, 42, 69. [Google Scholar] [CrossRef]
- Liu, C.; Wang, J.; Huang, T.; Wang, F.; Yuan, F.; Cheng, X.; Zhang, Y.; Shi, S.; Wu, J.; Liu, K. A missense mutation in the VHYNP motif of a DELLA protein causes a semi-dwarf mutant phenotype in Brassica Napus. Theor. Appl. Genet. 2010, 121, 249–258. [Google Scholar] [CrossRef]
- Zhao, B.; Li, H.; Li, J.; Wang, B.; Dai, C.; Wang, J.; Liu, K. Brassica napus DS-3, encoding a DELLA protein, negatively regulates stem elongation through gibberellin signaling pathway. Theor. Appl. Genet. 2017, 130, 727–741. [Google Scholar] [CrossRef]
- Zheng, M.; Zhang, L.; Tang, M.; Liu, J.; Liu, H.; Yang, H.; Fan, S.; Terzaghi, W.; Wang, H.; Hua, W. Knockout of two BnaMAX1 homologs by CRISPR/Cas9-targeted mutagenesis improves plant architecture and increases yield in rapeseed (Brassica napus L.). Plant Biotech. J. 2020, 18, 644–654. [Google Scholar] [CrossRef] [PubMed]
- Gillmor, C.S.; Lukowitz, W.; Brininstool, G.; Sedbrook, J.C.; Hamann, T.; Poindexter, P.; Somerville, C. Glycosylphosphatidylinositol-Anchored Proteins Are Required for Cell Wall Synthesis and Morphogenesis in Arabidopsis. Plant Cell 2005, 17, 1128–1140. [Google Scholar] [CrossRef] [PubMed]
- Buchanan, B.; Gruissem, W.; Jones, R.L. Biochemistry and Molecular Biology of Plants; John Wiley & Sons, Wiley Blackwell: Oxford, UK, 2015; p. 763. [Google Scholar]
- Bundy, M.G.R.; Kosentka, P.Z.; Willet, A.H.; Zhang, L.; Miller, E.; Shpak, E.D. A Mutation in the Catalytic Subunit of the Glycosylpho-sphatidylinositol Transamidase Disrupts Growth, Fertility, and Stomata Formation. Plant Physiol. 2016, 171, 974–985. [Google Scholar] [CrossRef]
- Liu, X.; Castro, C.; Wang, Y.; Noble, J.; Ponvert, N.; Bundy, M.; Hoel, C.; Shpa, E.; Palanivelu, K.R. The Role of LORELEI in Pollen Tube Reception at the Interface of the Synergid Cell and Pollen Tube Requires the Modified Eight-Cysteine Motif and the Receptor-Like Kinase FERONIA. Plant Cell 2016, 28, 1035–1052. [Google Scholar] [CrossRef] [PubMed]
- Qian, L.; Qian, W.; Snowdon, R.J. Sub-genomic selection patterns as a signature of breeding in the allopolyploid Brassica napus genome. BMC Genom. 2014, 15, 1170. [Google Scholar] [CrossRef]
- Bradbury, P.J.; Zhang, Z.; Kroon, D.E.; Casstevens, T.M.; Ramdoss, Y.; Buckler, E.S. TASSEL: Software for association mapping of complex traits in diverse samples. Bioinformatics 2007, 23, 2633–2635. [Google Scholar] [CrossRef]
- Yu, J.; Pressoir, G.; Briggs, W.H.; Vroh Bi, I.; Yamasaki, M.; Doebley, J.F.; McMullen, M.D.; Gaut, B.S.; Nielsen, D.M.; Holland, J.B.; et al. A unified mixed-model method for association mapping that accounts for multiple levels of relatedness. Nat. Genet. 2006, 38, 203–208. [Google Scholar] [CrossRef] [PubMed]
- VanRaden, P.M. Efficient methods to compute genomic predictions. J. Dairy Sci. 2006, 9, 4414–4423. [Google Scholar] [CrossRef] [PubMed]
- Song, J.M.; Liu, D.X.; Xie, W.Z.; Yang, Z.; Guo, L.; Liu, K.; Yang, Q.-Y.; Chen, L.-L. BnPIR: Brassica napus pan-genome information resource for 1689 accessions. Plant Biotechnol. J. 2021, 19, 412–414. [Google Scholar] [CrossRef] [PubMed]
- Anders, S.; Pyl, P.T.; Huber, W. HTSeq—A Python framework to work with high-throughput sequencing data. Bioinformatics 2015, 31, 166–169. [Google Scholar] [CrossRef]
- Mi, H.; Muruganujan, A.; Ebert, D.; Huang, X.; Thomas, P.D. PANTHER version 14: More genomes, a new PANTHER GO-slim and improvements in enrichment analysis tools. Nucleic Acids Res. 2019, 47, 419–426. [Google Scholar] [CrossRef]
- Ginestet, C. ggplot2: Elegant graphics for data analysis. Wiley Online Library. J. R. Stat. Soc. Ser. A Stat. Soc. 2011, 174, 245–246. [Google Scholar] [CrossRef]
- Langfelder, P.; Horvath, S. WGCNA: An R package for weighted correlation network analysis. BMC Bioinform. 2008, 9, 559. [Google Scholar] [CrossRef]
- Smoot, M.E.; Ono, K.; Ruscheinski, J.; Wang, P.-L.; Ideker, T. Cytoscape 2.8: New features for data integration and network visualization. Bioinformatics 2011, 27, 431–432. [Google Scholar] [CrossRef]
- Livak, K.J.; Schmittgen, T.D. Analysis of relative gene expression data using real-time quantitative PCR and the 2(-Delta Delta C(T)) Method. Methods 2001, 25, 402–408. [Google Scholar] [CrossRef]
- Chen, X.J.; Qi, C.K.; Pu, H.M.; Zhang, J.F.; Gao, J.Q.; Fu, S.Z. Evaluation of lodging resistance in rapeseed (Brassica napus L.) and relationship between plant architecture and lodging resistance. Chin. J. Oil Crop Sci. 2007, 1, 54–57+62. [Google Scholar]
- Yang, X.C.; Hwa, C.M. Genetic modification of plant architecture and variety improvement in rice. Heredity 2008, 101, 396–404. [Google Scholar] [CrossRef] [PubMed]
- Sakamoto, T.; Matsuoka, M. Identifying and exploiting grain yield genes in rice. Curr. Opin. Plant Biol. 2008, 11, 209–214. [Google Scholar] [CrossRef] [PubMed]
- Tanaka, W.; Yamauchi, T.; Tsuda, K. Genetic basis controlling rice plant architecture and its modification for breeding. Breed. Sci. 2023, 73, 3–45. [Google Scholar] [CrossRef] [PubMed]
- Zhou, H.L.; He, S.J.; Cao, Y.R.; Chen, T.; Du, B.X.; Chu, C.C.; Zhang, J.S.; Chen, S.Y. OsGLU1, a putative membrane-bound endo-1,4-beta-D-glucanase from rice, affects plant internode elongation. Plant Mol. Biol. 2006, 60, 137–151. [Google Scholar] [CrossRef]
- Asano, K.; Miyao, A.; Hirochika, H.; Kitano, H.; Matsuoka, M.; Ashikari, M. SSD1, which encodes a plant-specific novel protein, controls plant elongation by regulating cell division in rice. Proc. Jpn. Acad. Ser. B Phys. Biol. Sci. 2010, 86, 265–273. [Google Scholar] [CrossRef]
- Cai, W.; Hong, J.; Liu, Z.; Wang, W.; Zhang, J.; An, G.; Liang, W.; Persson, S.; Zhang, D. A receptor-like kinase controls the amplitude of secondary cell wall synthesis in rice. Curr. Biol. 2023, 33, 498–506.e6. [Google Scholar] [CrossRef]
- Li, W.Q.; Zhang, M.J.; Gan, P.F.; Qiao, L.; Yang, S.-Q.; Miao, H.; Wang, G.-F.; Zhang, M.-M.; Liu, W.-T.; Li, H.-F.; et al. CLD1/SRL1 modulates leaf rolling by affecting cell wall formation, epidermis integrity and water homeostasis in rice. Plant J. 2017, 92, 904–923. [Google Scholar] [CrossRef]
- Yin, L.; Verhertbruggen, Y.; Oikawa, A.; Manisseri, C.; Knierim, B.; Prak, L.; Jensen, J.K.; Knox, J.P.; Auer, M.; Willats, W.G.; et al. The Cooperative Activities of CSLD2, CSLD3, and CSLD5 Are Required for Normal Arabidopsis Development. Mol. Plant 2011, 4, 1024–1037. [Google Scholar] [CrossRef]
- Bernal, A.J.; Jensen, J.K.; Harholt, J.; Sørensen, S.; Moller, I.; Blaukopf, C.; Johansen, B.; De Lotto, R.; Pauly, M.; Scheller, H.V.; et al. Disruption of AtCSLD5 results in reduced growth, reduced xylan and homogalacturonan synthase activity and altered xylan occurrence in Arabidopsis. Plant J. 2007, 52, 791–802. [Google Scholar] [CrossRef]
- Gu, F.; Bringmann, M.; Combs, J.R.; Yang, J.; Bergmann, D.C.; Nielsen, E. Arabidopsis CSLD5 Functions in Cell Plate Formation in a Cell Cycle-Dependent Manner [OPEN]. Plant Cell 2016, 28, 1722–1737. [Google Scholar] [CrossRef]
- Forsburg, S.L.; Nurse, P. Cell cycle regulation in the yeasts Saccharomyces cerevisiae and Schizosaccharomyces pombe. Annu. Rev. Cell Biol. 1991, 7, 227–256. [Google Scholar] [CrossRef] [PubMed]
- Reed, S.I. The role of p34 kinases in the G1 to S-phase transition. Annu. Rev. Cell Biol. 1992, 8, 529–561. [Google Scholar] [CrossRef] [PubMed]
- Yoshizumi, T.; Nagata, N.; Shimada, H.; Matsui, M. An Arabidopsis cell cycle -dependent kinase related gene, CDC2b, plays a role in regulating seedling growth in darkness. Plant Cell 1999, 11, 1883–1896. [Google Scholar] [CrossRef][Green Version]
- Carmena, M.; Ruchaud, S.; Earnshaw, W.C. Making the Auroras glow: Regulation of Aurora A and B kinase function by interacting proteins. Curr. Opin. Cell Biol. 2009, 21, 796–805. [Google Scholar] [CrossRef] [PubMed]
- Hofmann, N.R. A Role for Plant AURORA Kinases in Formative Cell Division. Plant Cell 2011, 23, 38–67. [Google Scholar] [CrossRef] [PubMed][Green Version]
- Demidov, D.; Lermontova, I.; Weiss, O.; Fuchs, J.; Rutten, T.; Kumke, K.; Sharbel, T.F.; Van Damme, D.; De Storme, N.; Geelen, D.; et al. Altered expression of Aurora kinases in Arabidopsis results in aneu-and polyploidization. Plant J. 2014, 80, 449–461. [Google Scholar] [CrossRef]
- Yang, J.; Sardar, H.S.; McGovern, K.R.; Zhang, Y.; Showalter, A.M. A lysine-rich arabinogalactan protein in Arabidopsis is essential for plant growth and development, including cell division and expansion. Plant J. Cell Mol. Biol. 2007, 49, 629–640. [Google Scholar] [CrossRef]
- Yang, J.; Showalter, A.M. Expression and localization of AtAGP18, a lysine-rich arabinogalactan-protein in Arabidopsis. Planta 2007, 226, 169–179. [Google Scholar] [CrossRef]
- Li, Y.; Qian, Q.; Zhou, Y.; Yan, M.; Sun, L.; Zhang, M.; Fu, Z.; Wang, Y.; Han, B.; Pang, X.; et al. BRITTLE CULM1, which encodes a COBRA-like protein, affects the mechanical properties of rice plants. Plant Cell 2003, 15, 2020–2031. [Google Scholar] [CrossRef]
- Cui, Y.Y.; Cheng, Y.X. Cas9/gRNA-mediated COBRA3 gene mutation in Popul. Trichocarpa. J. Beljing For. Univ. 2018, 40, 10–15. [Google Scholar] [CrossRef]
- Shimomura, S. Identification of a glycosylphosphatidylinositol-anchored plasma membrane protein interacting with the C-terminus of auxin-binding protein 1: A photoaffinity crosslinking study. Plant Mol. Biol. 2006, 60, 663–677. [Google Scholar] [CrossRef] [PubMed]
- Zhao, Z.D.; Tan, L.; Showalter, A.M.; Lamport, D.T.; Kieliszewski, M.J. Tomato LeAGP-1 arabinogalactan-protein purified from transgenic tobacco corroborates the Hyp contiguity hypothesis. Plant J. Cell Mol. Biol. 2006, 31, 431–444. [Google Scholar] [CrossRef] [PubMed]
- Sun, W.; Kieliszewski, M.J.; Showalter, A.M. Overexpression of tomato LeAGP-1 arabinogalactan-protein promotes lateral branching and hampers reproductive development. Plant J. 2004, 40, 870–881. [Google Scholar] [CrossRef] [PubMed]
- Wang, Y.; Li, J. Molecular basis of plant architecture. Annu. Rev. Plant Biol. 2008, 59, 253–279. [Google Scholar] [CrossRef] [PubMed]
- Li, Z.; Zhang, X.; Zhao, Y.; Li, Y.; Zhang, G.; Peng, Z.; Zhang, J. Enhancing auxin accumulation in maize root tips improves root growth and dwarfs plant height. Plant Biotechnol. J. 2018, 16, 86–99. [Google Scholar] [CrossRef]
- Song, Y.; You, J.; Xiong, L. Characterization of OsIAA1 gene, a member of rice Aux/IAA family involved in auxin and brassinosteroid hormone responses and plant morphogenesis. Plant Mol. Biol. 2009, 70, 297–309. [Google Scholar] [CrossRef]
- Peng, J.; Richards, D.E.; Hartley, N.M.; Murphy, G.P.; Devos, K.M.; Flintham, J.E.; Beales, J.; Fish, L.J.; Worland, A.J.; Pelica, F.; et al. ’Green revolution’ genes encode mutant gibberellin response modulators. Nature 1999, 400, 256–261. [Google Scholar] [CrossRef]
- Van De Velde, K.; Thomas, S.G.; Heyse, F.; Kaspar, R.; Van Der Straeten, D.; Rohde, A. N-terminal truncated RHT-1 proteins generated by translational reinitiation cause semi-dwarfing of wheat Green Revolution alleles. Mol. Plant 2021, 14, 679–687. [Google Scholar] [CrossRef]
- Marzec, M.; Gruszka, D.; Tylec, P.; Szarejko, I. Identification and functional analysis of the HvD14 gene involved in strigolactone signaling in Hordeum vulgare. Physiol. Plant 2016, 158, 341–355. [Google Scholar] [CrossRef]
- Haffani, Y.Z.; Silva-Gagliardi, N.F.; Sewter, S.K.; Grace Aldea, M.; Zhao, Z.; Nakhamchik, A.; Cameron, R.K.; Goring, D.R. Altered Expression of PERK Receptor Kinases in Arabidopsis Leads to Changes in Growth and Floral Organ Formation. Plant Signal. Behav. 2006, 1, 251–260. [Google Scholar] [CrossRef]
- Nakhamchik, A.; Zhao, Z.; Provart, N.J.; Shiu, S.H.; Keatley, S.K.; Cameron, R.K.; Goring, D.R. A comprehensive expression analysis of the Arabidopsis proline-rich extensin-like receptor kinase gene family using bioinformatic and experimental approaches. Plant Cell Physiol. 2004, 45, 1875–1881. [Google Scholar] [CrossRef]
- Fan, C.; Li, Y.; Hu, Z.; Hu, H.; Wang, G.; Li, A.; Wang, Y.; Tu, Y.; Xia, T.; Peng, L.; et al. Ectopic expression of a novel OsExtensin-like gene consistently enhances plant lodging resistance by regulating cell elongation and cell wall thickening in rice. Plant Biotechnol. J. 2018, 16, 254–263. [Google Scholar] [CrossRef] [PubMed]
- Zhong, J.; Peng, Z.; Peng, Q.; Cai, Q.; Peng, W.; Chen, M.; Yao, J. Regulation of plant height in rice by the Polycomb group genes OsEMF2b, OsFIE2 and OsCLF. Plant Sci. 2018, 267, 157–167. [Google Scholar] [CrossRef] [PubMed]
- Zhao, C.; Yang, L.; Tang, M.; Liu, L.; Huang, J.; Tong, C.; Xiang, Y.; Liu, S.; Cheng, X.; Xie, M. Genome-wide association study reveals a GLYCOGEN SYNTHASE KINASE 3 gene regulating plant height in Brassica napus. Front. Plant Sci. 2022, 13, 1061196. [Google Scholar] [CrossRef] [PubMed]
- Li, H.; Li, J.; Song, J.; Zhao, B.; Guo, C.; Wang, B.; Zhang, Q.; Wang, J.; King, G.J.; Liu, K. An auxin signaling gene BnaA3.IAA7 contributes to improved plant architecture and yield heterosis in rapeseed. New Phytol. 2019, 222, 837–851. [Google Scholar] [CrossRef] [PubMed]
- Zheng, M.; Peng, C.; Liu, H.; Tang, M.; Yang, H.; Li, X.; Liu, J.; Sun, X.; Wang, X.; Xu, J.; et al. Genome-Wide Association Study Reveals Candidate Genes for Control of Plant Height, Branch Initiation Height and Branch Number in Rapeseed (Brassica napus L.). Front. Plant Sci. 2017, 8, 1246. [Google Scholar] [CrossRef]






Disclaimer/Publisher’s Note: The statements, opinions and data contained in all publications are solely those of the individual author(s) and contributor(s) and not of MDPI and/or the editor(s). MDPI and/or the editor(s) disclaim responsibility for any injury to people or property resulting from any ideas, methods, instructions or products referred to in the content. |
© 2025 by the authors. Licensee MDPI, Basel, Switzerland. This article is an open access article distributed under the terms and conditions of the Creative Commons Attribution (CC BY) license (https://creativecommons.org/licenses/by/4.0/).
Share and Cite
Liu, H.; Ren, R.; Liu, W.; Yang, B.; He, X.; Liu, Z.; Qian, L.; Xiong, X. Excavation and Functional Verification of Plant Height Gene BnGPI2-A03 in Brassica napus L. Agronomy 2025, 15, 554. https://doi.org/10.3390/agronomy15030554
Liu H, Ren R, Liu W, Yang B, He X, Liu Z, Qian L, Xiong X. Excavation and Functional Verification of Plant Height Gene BnGPI2-A03 in Brassica napus L. Agronomy. 2025; 15(3):554. https://doi.org/10.3390/agronomy15030554
Chicago/Turabian StyleLiu, Hailiang, Rui Ren, Wei Liu, Bo Yang, Xin He, Zhongsong Liu, Lunwen Qian, and Xinghua Xiong. 2025. "Excavation and Functional Verification of Plant Height Gene BnGPI2-A03 in Brassica napus L." Agronomy 15, no. 3: 554. https://doi.org/10.3390/agronomy15030554
APA StyleLiu, H., Ren, R., Liu, W., Yang, B., He, X., Liu, Z., Qian, L., & Xiong, X. (2025). Excavation and Functional Verification of Plant Height Gene BnGPI2-A03 in Brassica napus L. Agronomy, 15(3), 554. https://doi.org/10.3390/agronomy15030554

