Microbial Communities in Continuous Panax notoginseng Cropping Soil
Abstract
1. Introduction
2. Materials and Methods
2.1. Experimental Site and Soil Sample Collection
2.2. Measurement of the Soil’s Physicochemical Properties
2.3. Measurement of Enzyme Properties
2.4. DNA Extraction and Quantification
2.5. Metagenomic Sequencing
2.6. Data Analysis
3. Results
3.1. Physicochemical Properties of the Soil and Enzymatic Activities
3.2. Microbial Diversity and Composition
3.3. Soil Microbial Community Changes
3.4. Functional Pathways of Rhizosphere Microorganisms
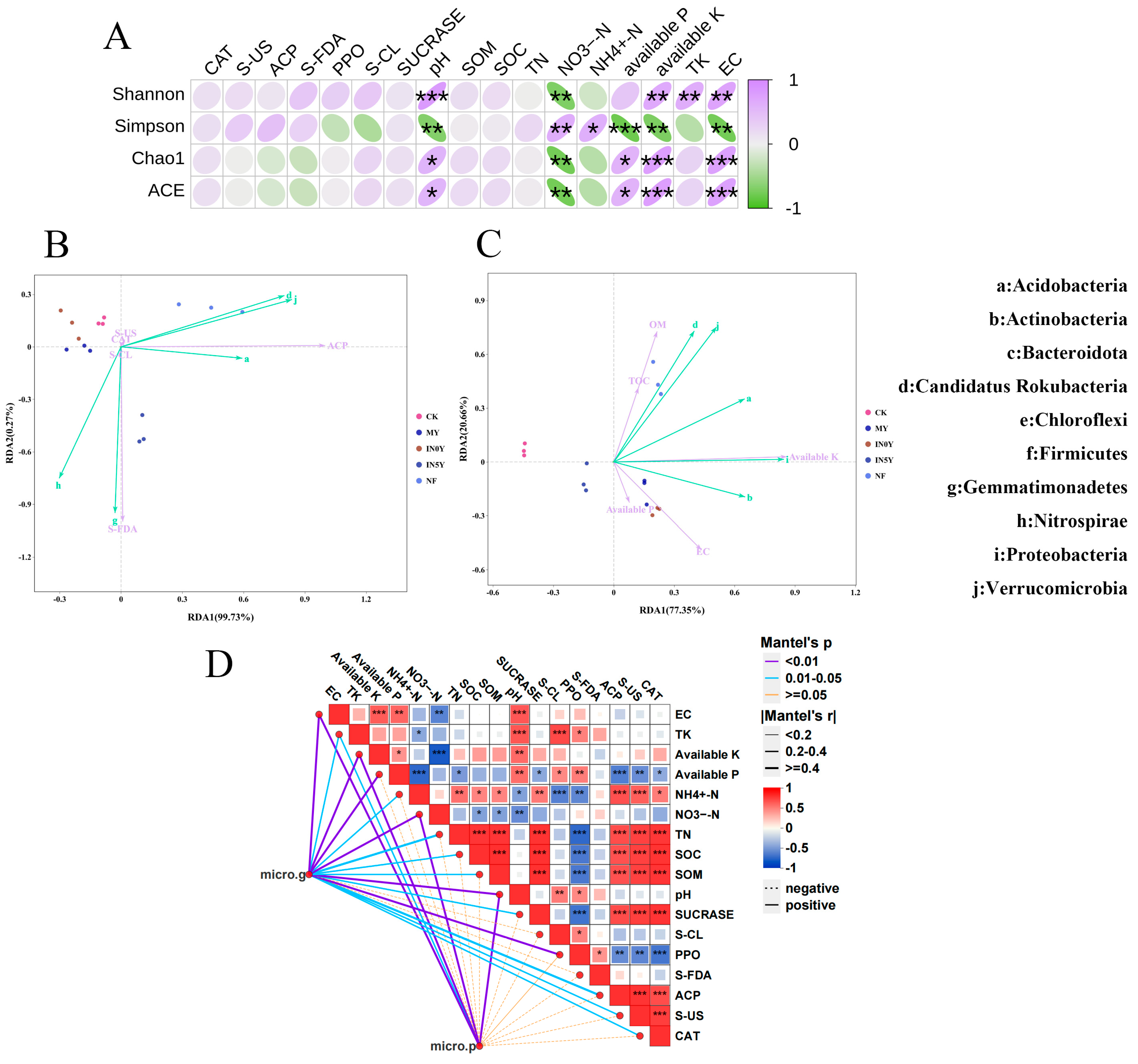
3.5. Correlation Between the Soil’s Physicochemical Properties and Microbial Communities
4. Discussion
4.1. Effects on the Physicochemical Properties of Soil and Enzymatic Activities in Continuous Cropping Soils
4.2. Effects on Soil Microbial Communities in Continuous Cropping Soils
4.3. Effects on Correlation Between Soil’s Physicochemical Properties and Microbial Communities
5. Conclusions
Author Contributions
Funding
Data Availability Statement
Conflicts of Interest
References
- Wang, T.; Guo, R.X.; Zhou, G.H.; Zhou, X.D.; Kou, Z.Z.; Sui, F.; Li, C.; Tang, L.Y.; Wang, Z.J. Traditional Uses, Botany, Phytochemistry, Pharmacology and Toxicology of Panax notoginseng (Burk.) F.H. Chen: A Review. J. Ethnopharmacol. 2016, 188, 234–258. [Google Scholar] [CrossRef] [PubMed]
- Xiang, W.; Chen, J.H.; Zhang, F.Y.; Huang, R.S.; Li, L.B. Autotoxicity in Panax notoginseng of Root Exudatesand Their Allelochemicals. Front. Plant Sci. 2022, 13, 1020626. [Google Scholar] [CrossRef] [PubMed]
- Wang, F.Y.; Zhang, X.M.; Wei, M.T.; Wang, Y.; Liang, Z.S.; Xia, P.G. Appropriate Crop Rotation Alleviates Continuous Cropping Barriers by Changing Rhizosphere Microorganisms in Panax notoginseng. Rhizosphere 2022, 23, 100568. [Google Scholar] [CrossRef]
- Zhao, L.Y.; Xu, W.M.; Guan, H.L.; Wang, K.Y.; Xiang, P.; Wei, F.G.; Yang, S.Z.; Miao, C.P.; Ma, L.Q. Biochar Increases Panax notoginseng’s Survival under Continuous Cropping by Improving Soil Properties and Microbial Diversity. Sci. Total Environ. 2022, 850, 157990. [Google Scholar] [CrossRef] [PubMed]
- Luo, X.; Sun, K.; Li, H.R.; Zhang, X.Y.; Pan, Y.-T.; Luo, D.L.; Wu, Y.B.; Jiang, H.J.; Wu, X.H.; Ma, C.Y.; et al. Depletion of Protective Microbiota Promotes the Incidence of Fruit Disease. ISME J. 2024, 18, wrae071. [Google Scholar] [CrossRef]
- Shi, R.; Gu, H.; He, S.; Xiong, B.; Huang, Y.; Horowitz, A.R.; He, X. Comparative Metagenomic and Metabolomic Profiling of Rhizospheres of Panax notoginseng Grown under Forest and Field Conditions. Agronomy 2021, 11, 2488. [Google Scholar] [CrossRef]
- Dal Molin, S.J.; Ernani, P.R.; Gerber, J.M. Soil Acidification and Nitrogen Release Following Application of Nitrogen Fertilizers. Commun. Soil Sci. Plant Anal. 2020, 51, 2551–2558. [Google Scholar] [CrossRef]
- Deng, W.P.; Gong, J.S.; Peng, W.C.; Luan, W.J.; Liu, Y.X.; Huang, H.C.; Mei, X.Y.; Yang, M.; Zhu, S.S. Alleviating Soil Acidification to Suppress Panax notoginseng Soil-Borne Disease by Modifying Soil Properties and the Microbiome. Plant Soil 2024, 502, 653–669. [Google Scholar] [CrossRef]
- Feng, Z.; Liang, Q.; Yao, Q.; Bai, Y.; Zhu, H. The Role of the Rhizobiome Recruited by Root Exudates in Plant Disease Resistance: Current Status and Future Directions. Environ. Microbiome 2024, 19, 91. [Google Scholar] [CrossRef] [PubMed]
- Friman, J.; Karssemeijer, P.N.; Haller, J.; De Kreek, K.; Van Loon, J.J.A.; Dicke, M. Shoot and Root Insect Herbivory Change the Plant Rhizosphere Microbiome and Affects Cabbage–Insect Interactions through Plant–Soil Feedback. New Phytol. 2021, 232, 2475–2490. [Google Scholar] [CrossRef] [PubMed]
- Koprivova, A.; Kopriva, S. Plant Secondary Metabolites Altering Root Microbiome Composition and Function. Curr. Opin. Plant Biol. 2022, 67, 102227. [Google Scholar] [CrossRef] [PubMed]
- Xu, Y.; Chen, Z.; Li, X.; Tan, J.; Liu, F.; Wu, J. Mycorrhizal Fungi Alter Root Exudation to Cultivate a Beneficial Microbiome for Plant Growth. Funct. Ecol. 2023, 37, 664–675. [Google Scholar] [CrossRef]
- Cappelli, S.L.; Domeignoz-Horta, L.A.; Loaiza, V.; Laine, A.L. Plant Biodiversity Promotes Sustainable Agriculture Directly and via Belowground Effects. Trends Plant Sci. 2022, 27, 674–687. [Google Scholar] [CrossRef] [PubMed]
- Xuan, P.X.; Ma, H.K.; Deng, X.P.; Li, Y.F.; Tian, J.Q.; Li, J.Y.; Ma, E.; Xu, Z.L.; Xiao, D.; Bezemer, T.M.; et al. Microbiome-mediated Alleviation of Tobacco Replant Problem via Autotoxin Degradation after Long-term Continuous Cropping. iMeta 2024, 3, e189. [Google Scholar] [CrossRef] [PubMed]
- Qiao, Y.J.; Gu, C.Z.; Zhu, H.T.; Wang, D.; Zhang, M.Y.; Zhang, Y.X.; Yang, C.R.; Zhang, Y.J. Allelochemicals of Panax notoginseng and Their Effects on Various Plants and Rhizosphere Microorganisms. Plant Divers 2020, 42, 323–333. [Google Scholar] [CrossRef] [PubMed]
- Wen, T.; Yu, G.H.; Hong, W.D.; Yuan, J.; Niu, G.Q.; Xie, P.H.; Sun, F.S.; Guo, L.D.; Kuzyakov, Y.; Shen, Q.R. Root Exudate Chemistry Affects Soil Carbon Mobilization via Microbial Community Reassembly. Fundam. Res. 2022, 2, 697–707. [Google Scholar] [CrossRef] [PubMed]
- Liu, K.H.; Ding, X.W.; Wang, J.J. Soil Metabolome Correlates with Bacterial Diversity and Co-Occurrence Patterns in Root-Associated Soils on the Tibetan Plateau. Sci. Total Environ. 2020, 735, 139572. [Google Scholar] [CrossRef] [PubMed]
- Song, Y.; Li, X.N.; Yao, S.; Yang, X.L.; Jiang, X. Correlations between Soil Metabolomics and Bacterial Community Structures in the Pepper Rhizosphere under Plastic Greenhouse Cultivation. Sci. Total Environ. 2020, 728, 138439. [Google Scholar] [CrossRef] [PubMed]
- Li, W.H.; Liu, Q.Z.; Chen, P. Effect of Long-Term Continuous Cropping of Strawberry on Soil Bacterial Community Structure and Diversity. J. Integr. Agric. 2018, 17, 2570–2582. [Google Scholar] [CrossRef]
- Li, Y.; Chi, J.L.; Ao, J.; Gao, X.M.; Liu, X.H.; Sun, Y.L.; Zhu, W.W. Effects of Different Continuous Cropping Years on Bacterial Community and Diversity of Cucumber Rhizosphere Soil in Solar-Greenhouse. Curr. Microbiol. 2021, 78, 2380–2390. [Google Scholar] [CrossRef]
- Xu, W.M.; Wu, F.Y.; Wang, H.J.; Zhao, L.Y.; Liu, X.; Xiang, P.; Guan, H.L.; Ma, L.Q. Key Soil Parameters Affecting the Survival of Panax notoginseng under Continuous Cropping. Sci. Rep. 2021, 11, 5656. [Google Scholar] [CrossRef] [PubMed]
- Shi, R.; Wang, S.; Xiong, B.; Gu, H.; Wang, H.; Ji, C.; Jia, W.; Horowitz, A.R.; Zhen, W.; Asher, J.B.; et al. Application of Bioorganic Fertilizer on Panax notoginseng Improves Plant Growth by Altering the Rhizosphere Microbiome Structure and Metabolism. Microorganisms 2022, 10, 275. [Google Scholar] [CrossRef] [PubMed]
- Li, B.B.; Roley, S.S.; Duncan, D.S.; Guo, J.; Quensen, J.F.; Yu, H.Q.; Tiedje, J.M. Long-Term Excess Nitrogen Fertilizer Increases Sensitivity of Soil Microbial Community to Seasonal Change Revealed by Ecological Network and Metagenome Analyses. Soil Biol. Biochem. 2021, 160, 108346. [Google Scholar] [CrossRef]
- Rui, S.; Wen, Z.Z.; Hua, L.; Hua, W. Impact of Wine-Grape Continuous Cropping on Soil Enzyme Activity and the Composition and Function of the Soil Microbial Community in Arid Areas. Front. Microbiol. 2024, 15, 1348259. [Google Scholar]
- Zheng, Q.; Hu, Y.T.; Zhang, S.S.; Noll, L.; Böckle, T.; Dietrich, M.; Herbold, C.W.; Eichorst, S.A.; Woebken, D.; Richter, A.; et al. Soil Multifunctionality Is Affected by the Soil Environment and by Microbial Community Composition and Diversity. Soil Biol. Biochem. 2019, 136, 107521. [Google Scholar] [CrossRef] [PubMed]
- NY/T 1377-2007; Determination of Soil pH. China Agriculture Industry Standard, Ministry of Agriculture, People’s Republic of China. Standards Press of China: Beijing, China, 2007; pp. 1–3.
- NY/T 1121.6-2006; Soil Testing—Part 6: Method for Determination of Soil Organic Matter. Agricultural Industry Standard of the People’s Republic of China. Standards Press of China: Beijing, China, 2006; pp. 1–3.
- HJ 802-2016; Soil Quality—Determination of Conductivity: Electrode Method. National En-vironmental Protection Standard of the People’s Republic of China. Standards Press of China: Beijing, China, 2016; pp. 1–4.
- NY/T 52-1987; Method for the Determination of Soil Water Content. National Standard of the People’s Republic of China. Standards Press of China: Beijing, China, 1978; pp. 1–2.
- LY/T 1228-2015; Determination of Nitrogen in Forest Soil. Forestry Industry Standard, State Forestry Administration, People’s Republic of China. Standards Press of China: Beijing, China, 2015; pp. 9–15.
- Wang, Z.; Tan, X.; Lu, G.; Liu, Y.; Naidu, R.; He, W. Soil Properties Influence Kinetics of Soil Acid Phosphatase in Response to Arsenic Toxicity. Ecotoxicol. Environ. Saf. 2018, 147, 266–274. [Google Scholar] [CrossRef] [PubMed]
- Witte, C.P.; Medina-Escobar, N. In-Gel Detection of Urease with Nitroblue Tetrazolium and Quantification of the Enzyme from Different Crop Plants Using the Indophenol Reaction. Anal. Biochem. 2001, 290, 102–107. [Google Scholar] [CrossRef] [PubMed]
- Gao, M.; Song, W.; Zhou, Q.; Ma, X.; Chen, X. Interactive Effect of Oxytetracycline and Lead on Soil Enzymatic Activity and Microbial Biomass. Environ. Toxicol. Pharmacol. 2013, 36, 667–674. [Google Scholar] [CrossRef] [PubMed]
- Johansson, L.H.; Håkan Borg, L.A. A Spectrophotometric Method for Determination of Catalase Activity in Small Tissue Samples. Anal. Biochem. 1988, 174, 331–336. [Google Scholar] [CrossRef] [PubMed]
- Safari Sinegani, A.A.; Safari Sinegani, M. The Effects of Carbonates Removal on Adsorption, Immobilization and Activity of Cellulase in a Calcareous Soil. Geoderma 2012, 173–174, 145–151. [Google Scholar] [CrossRef]
- Dogan, S.; Dogan, M. Determination of Kinetic Properties of Polyphenol Oxidase from Thymus (Thymus longicaulis Subsp. Chaubardii var. Chaubardii). Food Chem. 2004, 88, 69–77. [Google Scholar] [CrossRef]
- Scher, J.U.; Sczesnak, A.; Longman, R.S.; Segata, N.; Ubeda, C.; Bielski, C.; Rostron, T.; Cerundolo, V.; Pamer, E.G.; Abramson, S.B.; et al. Expansion of Intestinal Prevotella Copri Correlates with Enhanced Susceptibility to Arthritis. Elife 2013, 2, e01202. [Google Scholar] [CrossRef] [PubMed]
- Ye, S.H.; Siddle, K.J.; Park, D.J.; Sabeti, P.C. Benchmarking Metagenomics Tools for Taxonomic Classification. Cell 2019, 178, 779–794. [Google Scholar] [CrossRef] [PubMed]
- Nielsen, H.B.; Almeida, M.; Juncker, A.S.; Rasmussen, S.; Li, J.; Sunagawa, S.; Plichta, D.R.; Gautier, L.; Pedersen, A.G.; Le Chatelier, E.; et al. Identification and Assembly of Genomes and Genetic Elements in Complex Metagenomic Samples without Using Reference Genomes. Nat. Biotechnol. 2014, 32, 822–828. [Google Scholar] [CrossRef]
- Sunagawa, S.; Coelho, L.P.; Chaffron, S.; Kultima, J.R.; Labadie, K.; Salazar, G.; Djahanschiri, B.; Zeller, G.; Mende, D.R.; Alberti, A.; et al. Structure and Function of the Global Ocean Microbiome. Science 2015, 348, 1261359. [Google Scholar] [CrossRef] [PubMed]
- NISC Comparative Sequencing Program; Oh, J.; Byrd, A.L.; Deming, C.; Conlan, S.; Kong, H.H.; Segre, J.A. Biogeography and Individuality Shape Function in the Human Skin Metagenome. Nature 2014, 514, 59–64. [Google Scholar] [CrossRef] [PubMed]
- Jie, W.G.; Yang, D.Y.; Yao, Y.X.; Guo, N. Effects of Rhizophagus Intraradices on Soybean Yield and the Composition of Microbial Communities in the Rhizosphere Soil of Continuous Cropping Soybean. Sci. Rep. 2022, 12, 17390. [Google Scholar] [CrossRef] [PubMed]
- Wang, B.T.; Lu, Y.F.; Li, W.F.; He, S.F.; Lin, R.; Qu, P.; Chen, H.M.; Zhang, F.Y.; Zhao, M.; Shi, X.D.; et al. Effects of the Continuous Cropping of Amomum Villosum on Rhizosphere Soil Physicochemical Properties, Enzyme Activities, and Microbial Communities. Agronomy 2022, 12, 2548. [Google Scholar] [CrossRef]
- Zeeshan Ul Haq, M.; Yu, J.; Yao, G.; Yang, H.; Iqbal, H.A.; Tahir, H.; Cui, H.; Liu, Y.; Wu, Y. A Systematic Review on the Continuous Cropping Obstacles and Control Strategies in Medicinal Plants. Int. J. Mol. Sci. 2023, 24, 12470. [Google Scholar] [CrossRef]
- Loeiro, C.C.T.P.; Urrestarazu, M.; Filho, A.B.C.; Morales, I. Agronomic and Economic Feasibility of Tomato and Lettuce Intercropping in a Soilless System as a Function of the Electrical Conductivity of the Nutrient Solution. HortScience 2017, 52, 1175–1200. [Google Scholar]
- Wang, D.W.; Yao, J.R.; Sharif, R.; Chen, K.; Lv, J.Z.; Li, Y.H. Evaluation of the Impact of Different Summer Catch Crops on Continuous Cropping Soil Properties under Plastic Tunnel Cultivation. Veg. Res. 2024, 4, e009. [Google Scholar] [CrossRef]
- Feizi, M.; Jalali, M.; Renella, G. Available Alkalinity and N Mineralization Are Key Factors Regulating Soil pH Value of an Organically Amended Iranian Agricultural Soil. Arid. Land Res. Manag. 2017, 31, 140–158. [Google Scholar] [CrossRef]
- Luo, L.; Wang, L.; Deng, L.; Mei, X.; Liu, Y.; Huang, H.; Du, F.; Zhu, S.; Yang, M. Enrichment of Burkholderia in the Rhizosphere by Autotoxic Ginsenosides to Alleviate Negative Plant-Soil Feedback. Microbiol. Spectr. 2021, 9, e01400-21. [Google Scholar] [CrossRef] [PubMed]
- Whalen, E.D.; Grandy, A.S.; Geyer, K.M.; Morrison, E.W.; Frey, S.D. Microbial Trait Multifunctionality Drives Soil Organic Matter Formation Potential. Nat. Commun. 2024, 15, 10209. [Google Scholar] [CrossRef] [PubMed]
- Tong, Y.Y.; Zou, X.J.; Wang, X.J.; Guo, Z.H.; Zhao, M.D.; Jiao, H.Z. Long-Term Continuous Cropping Induced Phenolic Acid Accumulation, Acidification and Microbial Deterioration in Greenhouse-Based Strawberry Soil. Res. Artic. 2023. [Google Scholar]
- Chen, F.H.; Xie, Y.J.; Jia, Q.W.; Li, S.Y.; Li, S.Y.; Shen, N.K.; Jiang, M.G.; Wang, Y.B. Effects of the Continuous Cropping and Soilborne Diseases of Panax Ginseng, C.A. Meyer on Rhizosphere Soil Physicochemical Properties, Enzyme Activities, and Microbial Communities. Agronomy 2023, 13, 210. [Google Scholar] [CrossRef]
- Chen, Y.; Du, J.; Li, Y.; Tang, H.; Yin, Z.; Yang, L.; Ding, X. Evolutions and Managements of Soil Microbial Community Structure Drove by Continuous Cropping. Front. Microbiol. 2022, 13, 839494. [Google Scholar] [CrossRef]
- Gao, Z.Y.; Hu, Y.Y.; Han, M.K.; Xu, J.J.; Wang, X.; Liu, L.F.; Tang, Z.H.; Jiao, W.J.; Jin, R.; Liu, M.; et al. Effects of Continuous Cropping of Sweet Potatoes on the Bacterial Community Structure in Rhizospheric Soil. BMC Microbiol. 2021, 21, 102. [Google Scholar] [CrossRef] [PubMed]
- Asma, A.B.; Shamsul, H.; Rouf, A.B. Actinomycetes Benefaction Role in Soil and Plant Health. Microb. Pathog. 2017, 111, 458–467. [Google Scholar]
- Dai, Z.M.; Su, W.Q.; Chen, H.H.; Barberán, A.; Zhao, H.C.; Yu, M.J.; Yu, L.; Brookes, P.C.; Schadt, C.W.; Chang, S.X.; et al. Long-Term Nitrogen Fertilization Decreases Bacterial Diversity and Favors the Growth of Actinobacteria and Proteobacteria in Agro-Ecosystems across the Globe. Glob. Change Biol. 2018, 24, 3452–3461. [Google Scholar] [CrossRef] [PubMed]
- Mujakić, I.; Piwosz, K.; Koblížek, M. Phylum Gemmatimonadota and Its Role in the Environment. Microorganisms 2022, 10, 151. [Google Scholar] [CrossRef] [PubMed]
- Molouba, F.; Lorquin, J.; Willems, A.; Hoste, B.; Giraud, E.; Dreyfus, B.; Gillis, M.; De Lajudie, P.; Masson-Boivin, C. Photosynthetic Bradyrhizobia from Aeschynomene Spp. Are Specific to Stem-Nodulated Species and Form a Separate 16S Ribosomal DNA Restriction Fragment Length Polymorphism Group. Appl. Environ. Microbiol. 1999, 65, 3084–3094. [Google Scholar] [CrossRef]
- Yin, C.; Casa Vargas, J.M.; Schlatter, D.C.; Hagerty, C.H.; Hulbert, S.H.; Paulitz, T.C. Rhizosphere Community Selection Reveals Bacteria Associated with Reduced Root Disease. Microbiome 2021, 9, 86. [Google Scholar] [CrossRef] [PubMed]
- Wang, Y.; Shi, M.F.; Zhang, R.Y.; Zhang, W.N.; Liu, Y.H.; Sun, D.X.; Wang, X.X.; Qin, S.H.; Kang, Y.C. Legume-Potato Rotation Affects Soil Physicochemical Properties, Enzyme Activity, and Rhizosphere Metabolism in Continuous Potato Cropping. Chem. Biol. Technol. Agric. 2023, 10, 132. [Google Scholar] [CrossRef]
- Liu, Z.; Liu, J.; Yu, Z.; Yao, Q.; Li, Y.; Liang, A.; Zhang, W.; Mi, G.; Jin, J.; Liu, X.; et al. Long-Term Continuous Cropping of Soybean Is Comparable to Crop Rotation in Mediating Microbial Abundance, Diversity and Community Composition. Soil Tillage Res. 2020, 197, 104503. [Google Scholar] [CrossRef]
- Yao, J.J.; Wu, C.Y.; Fan, L.J.; Kang, M.H.; Liu, Z.R.; Huang, Y.H.; Xu, X.L.; Yao, Y.J. Effects of the Long-Term Continuous Cropping of Yongfeng Yam on the Bacterial Community and Function in the Rhizospheric Soil. Microorganisms 2023, 11, 274. [Google Scholar] [CrossRef] [PubMed]





| Treatment | CK | MY | IN0Y | IN5Y | NF |
|---|---|---|---|---|---|
| pH | 5.57 ± 0.03 d | 7.63 ± 0.07 a | 7.17 ± 0.03 b | 7.17 ± 0.03 b | 6.63 ± 0.07 c |
| SOM (g/kg) | 7.72 ± 0.01 d | 13.47 ± 0.09 b | 12.5 ± 0.06 bc | 11.47 ± 0.03 c | 73.63 ± 1.17 a |
| SOC (g/kg) | 4.52 ± 0.04 d | 7.81 ± 0.05 b | 7.29 ± 0.01 bc | 6.61 ± 0.05 c | 42.04 ± 0.68 a |
| TN (g/kg) | 1.01 ± 0.01 b | 0.64 ± 0.01 d | 0.67 ± 0.01 c | 0.69 ± 0.01 c | 3.12 ± 0.01 a |
| NO3−-N (mg/kg) | 8.59 ± 0.04 a | 1.59 ± 0.04 d | 2.06 ± 0.02 c | 5.29 ± 0.02 b | 0.67 ± 0.03 e |
| NH4 +-N (mg/kg) | 5.09 ± 0.08 c | 1.02 ± 0.00 e | 3.36 ± 0.01 d | 5.48 ± 0.08 b | 7.08 ± 0.10 a |
| available P (mg/kg) | 6.80 ± 0.01 d | 25.07 ± 0.03 a | 23.87 ± 0.03 b | 9.80 ± 0.01 c | 5.07 ± 0.03 e |
| available K (mg/kg) | 27.00 ± 0.01 e | 146.33 ± 0.67 b | 142.33 ± 0.33 c | 76.33 ± 0.33 d | 149.00 ± 0.01 a |
| TK (g/kg) | 4.77 ± 0.03 e | 18.47 ± 0.03 a | 7.70 ± 0.01 d | 14.00 ± 0.01 b | 9.63 ± 0.07 c |
| EC (µS/cm) | 20.07 ± 0.03 e | 80.95 ± 0.15 b | 111.13 ± 0.09 a | 67.70 ± 0.15 c | 64.60 ± 0.17 d |
| Treatment | Catalase Activity | Urease Activity | Acid Phosphatase Activity | FDA Hydrolase Activity | Polyphenol Oxidase Activity | Cellulase Activity | Sucrase Activity |
|---|---|---|---|---|---|---|---|
| (U/g) | (U/g) | (U/g) | (U/g) | (U/g) | (U/g) | (U/g) | |
| CK | 0.16 ± 0.01 b | 266 ± 1.00 c | 19,368 ± 23 d | 13.4 ± 1.1 e | 6.39 ± 0.02 d | 2.49 ± 0.01 d | 0.01 ± 0.01 e |
| MY | 0.36 ± 0.01 b | 219 ± 0.01 c | 12,993 ± 18 d | 244.2 ± 1.8 b | 12.60 ± 0.02 a | 37.86 ± 0.02 a | 0.02 ± 0.01 d |
| IN0Y | 0.33 ± 0.01 b | 219 ± 0.01 c | 12,673 ± 18 c | 78.7 ± 3.2 c | 8.80 ± 0.02 c | 2.66 ± 0.01 d | 0.03 ± 0.01 c |
| IN5Y | 0.53 ± 0.01 b | 433 ± 0.01 b | 29,234 ± 32 b | 1677 ± 5.3 a | 11.93 ± 0.01 b | 10.16 ± 0.01 b | 0.09 ± 0.01 b |
| NF | 18.69 ± 2.20 a | 805 ± 41.74 a | 44,793 ± 1585 a | 54.3 ± 8.4 d | 0.84 ± 0.04 e | 4.40 ± 0.26 c | 5.18 ± 0.01 a |
| Treatment | Species | Shannon | Simpson | Chao1 | Ace | Coverage |
|---|---|---|---|---|---|---|
| CK | 3684.33 ± 1690 c | 1.91 ± 0.10 b | 0.57 ± 0.02 a | 4581.18 ± 2269 c | 4633.06 ± 2337 c | 1.00 |
| MY | 7826.33 ± 108 ab | 2.28 ± 0.01 a | 0.51 ± 0.01 b | 9374.69 ± 174 ab | 9513.50 ± 205 ab | 1.00 |
| IN0Y | 8791.33 ± 40 a | 2.25 ± 0.01 a | 0.51 ± 0.01 b | 10,618.20 ± 27 a | 10,884.31 ± 76 a | 1.00 |
| IN5Y | 5592.00 ± 97 bc | 2.30 ± 0.02 a | 0.56 ± 0.01 a | 6278.59 ± 159 bc | 6314.82 ± 141 bc | 1.00 |
| NF | 7321.33 ± 46 ab | 2.23 ± 0.03 a | 0.55 ± 0.01 a | 8699.98 ± 39 ab | 8828.77 ± 41 ab | 1.00 |
Disclaimer/Publisher’s Note: The statements, opinions and data contained in all publications are solely those of the individual author(s) and contributor(s) and not of MDPI and/or the editor(s). MDPI and/or the editor(s) disclaim responsibility for any injury to people or property resulting from any ideas, methods, instructions or products referred to in the content. |
© 2025 by the authors. Licensee MDPI, Basel, Switzerland. This article is an open access article distributed under the terms and conditions of the Creative Commons Attribution (CC BY) license (https://creativecommons.org/licenses/by/4.0/).
Share and Cite
Liu, L.; Wu, J.; Liu, M.; Wang, M.; Huo, Y.; Wei, F.; Wu, M. Microbial Communities in Continuous Panax notoginseng Cropping Soil. Agronomy 2025, 15, 486. https://doi.org/10.3390/agronomy15020486
Liu L, Wu J, Liu M, Wang M, Huo Y, Wei F, Wu M. Microbial Communities in Continuous Panax notoginseng Cropping Soil. Agronomy. 2025; 15(2):486. https://doi.org/10.3390/agronomy15020486
Chicago/Turabian StyleLiu, Li, Jingheng Wu, Minpeng Liu, Mulan Wang, Yuewen Huo, Fugang Wei, and Min Wu. 2025. "Microbial Communities in Continuous Panax notoginseng Cropping Soil" Agronomy 15, no. 2: 486. https://doi.org/10.3390/agronomy15020486
APA StyleLiu, L., Wu, J., Liu, M., Wang, M., Huo, Y., Wei, F., & Wu, M. (2025). Microbial Communities in Continuous Panax notoginseng Cropping Soil. Agronomy, 15(2), 486. https://doi.org/10.3390/agronomy15020486
