The DUF506 Gene Family in Triticum aestivum: Genome-Wide Identification and Expression Profiling Under Salt Stress
Abstract
1. Introduction
2. Materials and Methods
2.1. Genome-Wide Identification and Validation of the TaDUF506 Gene Family
2.2. Chromosome Localization and Phylogenetic Analysis
2.3. Gene Replication Events and Collinearity Analysis
2.4. Analysis of Protein Characteristics and Gene Structure
2.5. Cis-Regulatory Element Prediction and Gene Expression Analysis
2.6. Plant Cultivation and Tissue Sample Collection
2.7. RNA Extraction and Real-Time Quantitative PCR (RT-qPCR) Analysis
2.8. Subcellular Localization of DUF506 Protein in T. aestivum
3. Results
3.1. Identification and Phylogenetic Analysis of TaDUF506 Family Members
3.2. The Gene Structure and Conserved Motifs of TaDUF506 Family Members
3.3. Gene Duplication Events and Collinearity Analysis of TaDUF506 Family
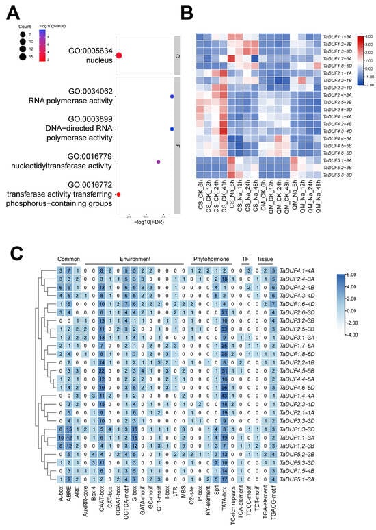
3.4. Functional Prediction, Expression Profiling, and Cis-Regulatory Element Analysis of the TaDUF506 Family
3.5. Protein Interaction Prediction of TaDUF506 Members
3.6. qRT-PCR Validation and Subcellular Localization
4. Discussion
5. Conclusions
Supplementary Materials
Author Contributions
Funding
Data Availability Statement
Acknowledgments
Conflicts of Interest
References
- Yuan, B.; Sun, J. Research trends and status of wheat (Triticum aestivum L.) based on the Essential Science Indica-tors during 2010–2020: A bibliometric analysis. Cereal Res. Commun. 2022, 50, 335–346. [Google Scholar] [CrossRef]
 - Luo, C.; Akhtar, M.; Min, W.; Bai, X.; Ma, T.; Liu, C. Domain of unknown function (DUF) proteins in plants: Function and perspective. Protoplasma 2024, 261, 397–410. [Google Scholar] [CrossRef] [PubMed]
 - Zhong, H.; Zhang, H.; Guo, R.; Wang, Q.; Huang, X.; Liao, J.; Li, Y.; Huang, Y.; Wang, Z. Characterization and functional divergence of a novel DUF668 gene family in rice based on comprehensive expression patterns. Genes 2019, 10, 980. [Google Scholar] [CrossRef] [PubMed]
 - Knizewski, L.; Kinch, L.N.; Grishin, N.V.; Rychlewski, L.; Ginalski, K. Realm of PD-(D/E)XK nuclease superfamily revisited: Detection of novel families with modified transitive meta profile searches. BMC Struct. Biol. 2007, 7, 40. [Google Scholar] [CrossRef] [PubMed]
 - Kosinski, J.; Feder, M.; Bujnicki, J.M. The PD-(D/E)XK superfamily revisited: Identification of new members among proteins involved in DNA metabolism and functional predictions for domains of (hitherto) unknown function. BMC Bioinform. 2005, 6, 172. [Google Scholar] [CrossRef]
 - Steczkiewicz, K.; Muszewska, A.; Knizewski, L.; Rychlewski, L.; Ginalski, K. Sequence, structure and functional diversity of PD-(D/E)XK phosphodiesterase superfamily. Nucleic Acids Res. 2012, 40, 7016–7045. [Google Scholar] [CrossRef]
 - Ying, S. Genome-wide identification and transcriptional analysis of Arabidopsis DUF506 gene family. Int. J. Mol. Sci. 2021, 22, 11442. [Google Scholar] [CrossRef]
 - Dong, W.; Tu, J.; Deng, W.; Zhang, J.; Xu, Y.; Gu, A.; An, H.; Fan, K.; Wang, R.; Zhang, J.; et al. Ge-nome-wide identification of DUF506 gene family in Oryza sativa and expression profiling under abiotic stresses. PeerJ 2023, 11, e16168. [Google Scholar] [CrossRef]
 - Yates, A.D.; Allen, J.; Amode, R.M.; Azov, A.G.; Barba, M.; Becerra, A.; Bhai, J.; Campbell, L.I.; Martinez, M.C.; Chakiachvili, M.; et al. Ensembl Genomes 2022: An expanding genome resource for non-vertebrates. Nucleic Acids Res. 2022, 50, D996–D1003. [Google Scholar] [CrossRef]
 - Mistry, J.; Chuguransky, S.; Williams, L.; Qureshi, M.; Salazar, G.A.; Sonnhammer, E.L.L.; Tosatto, S.C.E.; Paladin, L.; Raj, S.; Richardson, L.J.; et al. Pfam: The protein families database in 2021. Nucleic Acids Res. 2021, 49, D412–D419. [Google Scholar] [CrossRef]
 - Blum, M.; Andreeva, A.; Florentino, L.C.; Chuguransky, S.R.; Grego, T.; Hobbs, E.; Pinto, B.L.; Orr, A.; Paysan-Lafosse, T.; Ponamareva, I.; et al. InterPro: The protein sequence classification resource in 2025. Nucleic Acids Res. 2024, 53, D444–D456. [Google Scholar] [CrossRef] [PubMed]
 - Chen, C.; Wu, Y.; Li, J.; Wang, X.; Zeng, Z.; Xu, J.; Liu, Y.; Feng, J.; Chen, H.; He, Y.; et al. TBtools-II: A “one for all, all for one” bioinformatics platform for biological big-data mining. Mol. Plant 2023, 16, 1733–1742. [Google Scholar] [CrossRef] [PubMed]
 - Edgar, R.C. Muscle5: High-accuracy alignment ensembles enable unbiased assessments of sequence homology and phylogeny. Nat. Commun. 2022, 13, 6968. [Google Scholar] [CrossRef]
 - Minh, B.Q.; Schmidt, H.A.; Chernomor, O.; Schrempf, D.; Woodhams, M.D.; von Haeseler, A.; Lanfear, R. Iq-Tree 2: New models and efficient methods for phylogenetic inference in the genomic era. Mol. Biol. Evol. 2020, 37, 1530–1534. [Google Scholar] [CrossRef]
 - Letunic, I.; Bork, P. Interactive Tree of Life (iTOL) v6: Recent updates to the phylogenetic tree display and annotation tool. Nucleic Acids Res. 2024, 52, W78–W82. [Google Scholar] [CrossRef]
 - Wang, Y.; Tang, H.; Debarry, J.D.; Tan, X.; Li, J.; Wang, X.; Lee, T.H.; Jin, H.; Marler, B.; Guo, H.; et al. MCScanX: A toolkit for detection and evolutionary analysis of gene synteny and collinearity. Nucleic Acids Res. 2012, 40, e49. [Google Scholar] [CrossRef]
 - Gaut, B.S.; Morton, B.R.; McCaig, B.C.; Clegg, M.T. Substitution rate comparisons between grasses and palms: Synonymous rate differences at the nuclear gene Adh parallel rate differences at the plastid gene rbcL. Proc. Natl. Acad. Sci. USA 1996, 93, 10274–10279. [Google Scholar] [CrossRef]
 - Wu, Y.; Feng, J.; Zhang, Q.; Wang, Y.; Guan, Y.; Wang, R.; Shi, F.; Zeng, F.; Wang, Y.; Chen, M.; et al. Integrative gene duplication and genome-wide analysis as an approach to facilitate wheat reverse genetics: An example in the TaCIPK family. J. Adv. Res. 2024, 61, 19–33. [Google Scholar] [CrossRef]
 - Wilkins, M.R.; Gasteiger, E.; Bairoch, A.; Sanchez, J.C.; Williams, K.L.; Appel, R.D.; Hochstrasser, D.F. Protein identification and analysis tools in the ExPASy server. Methods Mol. Biol. 1999, 112, 531–552. [Google Scholar] [CrossRef]
 - Bailey, T.L.; Johnson, J.; Grant, C.E.; William, S. Noble, the MEME suite. Nucleic Acids Res. 2015, 43, W39–W49. [Google Scholar] [CrossRef]
 - Lescot, M.; Déhais, P.; Thijs, G.; Marchal, K.; Moreau, Y.; Van de Peer, Y.; Rouzé, P.; Rombauts, S. PlantCARE, a database of plant cis-acting regulatory elements and a portal to tools for in silico analysis of promoter sequences. Nucleic Acids Res. 2002, 30, 325–327. [Google Scholar] [CrossRef] [PubMed]
 - Ma, S.; Wang, M.; Wu, J.; Guo, W.; Chen, Y.; Li, G.; Wang, Y.; Shi, W.; Xia, G.; Fu, D.; et al. WheatOmics: A platform combining multiple omics data to accelerate functional genomics studies in wheat. Mol. Plant 2021, 14, 1965–1968. [Google Scholar] [CrossRef] [PubMed]
 - Premier Primer 6, Premier Biosoft Interpairs, Palo Alto, CA, USA. Available online: https://www.premierbiosoft.com/ (accessed on 1 December 2024).
 - Ye, J.; Coulouris, G.; Zaretskaya, I.; Cutcutache, I.; Rozen, S.; Madden, T.L. Primer-BLAST: A tool to design target-specific primers for polymerase chain reaction. BMC Bioinform. 2012, 13, 134. [Google Scholar] [CrossRef] [PubMed]
 - Jin, C.; Li, K.Q.; Xu, X.Y.; Zhang, H.-P.; Chen, H.-X.; Chen, Y.-H.; Hao, J.; Wang, Y.; Huang, X.-S.; Zhang, S.-L. A novel NAC transcription factor, PbeNAC1, of Pyrus betulifolia confers cold and drought tolerance via interacting with PbeDREBs and activating the expression of stress-responsive genes. Front. Plant Sci. 2017, 8, 1049. [Google Scholar] [CrossRef]
 - Freeling, M. Bias in plant gene content following different sorts of duplication: Tandem, whole-genome, segmental, or by transposition. Annu. Rev. Plant Biol. 2009, 60, 433–453. [Google Scholar] [CrossRef]
 - Guo, H.; Jiao, Y.; Tan, X.; Wang, X.; Huang, X.; Jin, H.; Paterson, A.H. Gene duplication and genetic innovation in cereal genomes. Genome Res. 2019, 29, 261–269. [Google Scholar] [CrossRef]
 - Tian, T.; Liu, Y.; Yan, H.; You, Q.; Yi, X.; Du, Z.; Xu, W.; Su, Z. AgriGO v2.0 a GO analysis toolkit for the agricultural community, 2017 update. Nucleic Acids Res. 2017, 45, W122–W129. [Google Scholar] [CrossRef]
 - Szklarczyk, D.; Kirsch, R.; Koutrouli, M.; Nastou, K.; Mehryary, F.; Hachilif, R.; Gable, A.L.; Fang, T.; Doncheva, N.T.; Pyysalo, S.; et al. The STRING database in 2023: Protein-protein association networks and functional enrichment analyses for any sequenced genome of interest. Nucleic Acids Res. 2023, 51, D638–D646. [Google Scholar] [CrossRef]
 - Ying, S.; Scheible, W.R. A novel calmodulin-interacting Domain of Unknown Function 506 protein represses root hair elongation in Arabidopsis. Plant Cell Environ. 2022, 45, 1796–1812. [Google Scholar] [CrossRef]
 - Ying, S.; Blancaflor, E.B.; Liao, F.; Scheible, W.R. A phosphorus-limitation induced, functionally conserved DUF506 protein is a repressor of root hair elongation in plants. New Phytol. 2022, 233, 1153–1171. [Google Scholar] [CrossRef]
 






Disclaimer/Publisher’s Note: The statements, opinions and data contained in all publications are solely those of the individual author(s) and contributor(s) and not of MDPI and/or the editor(s). MDPI and/or the editor(s) disclaim responsibility for any injury to people or property resulting from any ideas, methods, instructions or products referred to in the content.  | 
© 2025 by the authors. Licensee MDPI, Basel, Switzerland. This article is an open access article distributed under the terms and conditions of the Creative Commons Attribution (CC BY) license (https://creativecommons.org/licenses/by/4.0/).
Share and Cite
Wang, Y.; Liu, S.; Lin, T.; Kan, S.; Yu, P. The DUF506 Gene Family in Triticum aestivum: Genome-Wide Identification and Expression Profiling Under Salt Stress. Agronomy 2025, 15, 281. https://doi.org/10.3390/agronomy15020281
Wang Y, Liu S, Lin T, Kan S, Yu P. The DUF506 Gene Family in Triticum aestivum: Genome-Wide Identification and Expression Profiling Under Salt Stress. Agronomy. 2025; 15(2):281. https://doi.org/10.3390/agronomy15020281
Chicago/Turabian StyleWang, Yueduo, Shuotong Liu, Taiyu Lin, Shenglong Kan, and Pei Yu. 2025. "The DUF506 Gene Family in Triticum aestivum: Genome-Wide Identification and Expression Profiling Under Salt Stress" Agronomy 15, no. 2: 281. https://doi.org/10.3390/agronomy15020281
APA StyleWang, Y., Liu, S., Lin, T., Kan, S., & Yu, P. (2025). The DUF506 Gene Family in Triticum aestivum: Genome-Wide Identification and Expression Profiling Under Salt Stress. Agronomy, 15(2), 281. https://doi.org/10.3390/agronomy15020281
        