Next Article in Journal
Intercropping Medicinal and Aromatic Plants with Other Crops: Insights from a Review of Sustainable Farming Practices
Previous Article in Journal
Soil Phosphorus Fraction Characteristics in Different Alpine Grassland Types of the Qinghai–Tibet Plateau
 
 
Font Type:
Arial Georgia Verdana
Font Size:
Aa Aa Aa
Line Spacing:
Column Width:
Background:
Article

Cover-Crop Types and Soil Depths Shape Soil Microbial Diversity and Enhance Network Complexity in an Apple Orchard

1
Institute of Cotton Research, Shanxi Agricultural University, Yuncheng 044000, China
2
School of Public Finance and Economics, Shanxi University of Finance and Economics, Taiyuan 030001, China
*
Authors to whom correspondence should be addressed.
These authors contributed equally to this work.
Agronomy 2025, 15(12), 2691; https://doi.org/10.3390/agronomy15122691
Submission received: 20 September 2025 / Revised: 11 November 2025 / Accepted: 20 November 2025 / Published: 22 November 2025
(This article belongs to the Section Innovative Cropping Systems)

Abstract

Cover crops are vital for sustainable orchard management, but their differential impacts on soil microbial communities and inter-domain networks across soil profiles remain unclear. To address this, we conducted a field experiment in a semi-arid apple orchard on China’s Loess Plateau, comparing three treatments—clear tillage (CT), natural grass (NG), and Medicago sativa (MS)—across two soil depths (0–10 cm and 10–20 cm). Soil physicochemical properties and microbial biomass were analyzed, and bacterial (16S rDNA) and fungal (ITS2) communities were characterized via high-throughput sequencing. Results showed that MS treatment significantly increased key soil nutrients, elevating soil organic carbon (SOC) by 25% and total nitrogen (TN) by 30% in the topsoil relative to CT. Microbial α-diversity was significantly enhanced under cover crops, with the Shannon index increasing by 8.5% for bacteria and 15.2% for fungi in MS topsoil. Co-occurrence network analysis revealed that MS fostered the most complex and stable microbial networks, marked by a 40% increase in nodes and a 55% increase in edges compared to CT, alongside strengthened fungal–fungal associations. These findings quantitatively demonstrate that legume cover crops like Medicago sativa are most effective in enhancing soil fertility and microbial network complexity in semi-arid orchards, with benefits extending into the subsurface soil.

1. Introduction

Soil microorganisms play a crucial role in maintaining soil fertility by driving nutrient cycling and supporting plant health. However, in semi-arid orchard ecosystems, their communities and functions face pressures from soil degradation and intensive management. This is particularly relevant on the Loess Plateau of China, a globally significant apple-producing region that is also one of the world’s most fragile agricultural ecosystems, severely affected by soil erosion and organic carbon deficiency [1,2]. Therefore, investigating how different cover-crop types affect the composition and diversity of soil microbial communities at varying depths is critical for developing targeted strategies to enhance soil fertility and ecosystem sustainability in these systems.
The semi-arid Loess Plateau in northwestern China is among the most fragile agricultural ecosystems worldwide, severely affected by soil erosion and organic carbon deficiency. At the same time, it represents one of the largest apple-producing regions in the world, where large-scale apple cultivation began in the 1980s [1]. By 2020, apple production in Shaanxi Province had reached 11.85 million tons, accounting for one-third of China’s total output [2].
In recent years, cover cropping has been widely adopted as a key soil management practice in orchards. For instance, cover crops can improve soil nutrient availability, increase enzyme activity, and enhance both the structural and functional diversity of soil microbial communities [3,4], thereby improving soil health [5]. Numerous studies have demonstrated that both legume and non-legume cover crops can improve soil physicochemical properties, such as increasing soil organic matter content and nutrient mineralization potential [6,7]. Different cover crops may alter C and N availability, thereby influencing microbial community functions and ecosystem processes, ultimately affecting plant productivity [8].
White clover (Trifolium repens) and ryegrass (Lolium perenne) are commonly used cover crops on the Loess Plateau and have been integrated into orchard production systems for decades, indicating their adaptation to local climatic and soil conditions [9]. Soil organic matter (SOM) is a key indicator of soil fertility, and maintaining a high SOM content is critical for achieving high fruit yields [10,11,12,13]. Legumes, as nitrogen-fixing plants, make substantial contributions to soil N [14]. In addition, their low C:N ratio accelerates residue decomposition, leading to rapid increases in SOM [5]. In contrast, gramineous plants typically have a high C:N ratio and elevated cellulose and hemicellulose contents, which impede residue decomposition and contribute to soil carbon accumulation. Moreover, their dense fibrous root systems promote soil stability [4,15]. Soil microorganisms regulate ecosystem functioning by driving SOM decomposition and nutrient biogeochemical cycling, thereby mediating plant growth, symbiosis, and pathogenic interactions [16], and thus play an essential role in the productivity and sustainability of agricultural ecosystems [17]. Microbial biomass also serves as a precursor and builder of SOM [18]. Microbial parameters are frequently employed as indicators of soil fertility under different management practices [19], and appear more sensitive than soil physicochemical attributes, particularly for the early evaluation of cultivation practices [20]. Although several high-throughput sequencing studies have revealed that cover cropping alters bacterial community structures [4,16,21], few have specifically addressed the distinct effects of legume versus non-legume cover crops on microbial communities [13]. Co-occurrence network analysis provides insights into microbial community complexity and its responses to environmental changes [17], facilitates the understanding of microbe–environment interactions, and elucidates how bacterial and fungal metabolism is shaped by soil properties [22,23].
While the benefits of cover cropping on soil health are well established, and recent studies including those on alfalfa in apple orchards [24], they have confirmed its positive effects on soil nutrients and microbial diversity [2], critical knowledge gaps remain. Specifically, the differential impacts of legume versus non-legume cover crops on the soil microbiome, particularly the structure and complexity of microbial co-occurrence networks across different soil depths, are not yet fully understood. Most existing research, including the aforementioned study, has primarily focused on surface soils or overall community composition, leaving a void in our understanding of how cover cropping reshapes subsurface microbial interactions and network stability—key determinants of ecosystem functioning and resilience [22,23].
To address these knowledge gaps, we tested the following hypotheses: (1) Legume cover cropping would foster more complex and stable soil microbial co-occurrence networks than non-legume cover cropping or bare soil. (2) The enhancement of microbial diversity and network complexity by cover crops would be more pronounced in topsoil but remain evident in subsurface soil. (3) Shifts in soil microbial community composition would be primarily driven by changes in key soil nutrient properties, such as total nitrogen and soil organic carbon.
In this study, we investigated the responses of soil microbial networks, community composition, and diversity structure to different cover cropping systems in a semi-arid apple orchard. Using high-throughput sequencing of 16S rDNA and ITS2, we aimed to: (1) assess the effects of natural grass and Medicago sativa cover crops on the physicochemical and biological properties of orchard soils; (2) determine whether cover cropping alters bacterial and fungal community composition across two soil depths; and (3) explore the responses of bacteria–fungi co-occurrence networks to cover cropping, thereby testing our hypotheses.

2. Materials and Methods

2.1. Experimental Site

The field experiment was conducted at the Yangbao Apple Experimental Station in Yuncheng City, Shanxi Province, China (110°55′ E, 35°6′ N; elevation 350 m). The site has an annual frost-free period of 165 days and an average annual precipitation of 577 mm. The orchard soil is classified as silt loam (87% silt, 8% clay, and 4% sand) and identified as Haplustalfs according to the USDA soil taxonomy.

2.2. Experimental Design

The cover-crop treatments were indeed established in 2017 and maintained continuously until sampling in 2025. The natural grass (NG) treatment persisted through natural regeneration, with the vegetation primarily consisting of representative species commonly found in local orchards, such as Setaria viridis (green foxtail), Eleusine indica (goosegrass), Digitaria sanguinalis (large crabgrass), and Chenopodium album (lamb’s quarters). The Medicago sativa (MS) treatment was maintained by annual reseeding in early spring to ensure a persistent and uniform stand and to prevent stand degeneration. This was a planned part of the experimental design to guarantee treatment consistency over the long-term study period. Both systems were mowed three times per year as a consistent management practice throughout the experimental period. After mowing, the alfalfa biomass was left on the soil surface as mulch, which is a standard and agronomically realistic practice in orchard systems to recycle nutrients and build soil organic matter. The annual reseeding of alfalfa effectively mitigated the potential for stand degeneration and weed invasion over the long term. Weed biomass was not quantitatively assessed in this study; however, in the NG treatment, weeds were considered an integral component of the cover vegetation. In the MS treatment, the well-established alfalfa stand effectively suppressed weed growth through competition, and periodic mowing further minimized potential weed dominance. The clear tillage (CT) treatment was maintained as bare soil through manual weed removal, which was performed monthly during the growing season to prevent weed establishment and ensure a valid control. The orchard was planted in 2017 with Fuji apple trees (Malus pumila cv. Fuji) grafted onto M9T337 rootstocks at a density of 2500 trees per hectare. A randomized complete block design with three replicates was used. Nine plots were established in total, each consisting of two rows of 12 trees, with an area of approximately 48 m2 per replicate. Three treatments were applied: Natural grass (NG): allowing native vegetation to grow naturally without sowing or specific removal; Medicago sativa (MS): Medicago sativa sown in a 3 m strip between tree rows at a seeding rate of 7.5 kg ha−1; Clear tillage (CT): no cover crops were planted, and weeds were manually removed. In the Natural grass (NG) and Medicago sativa (MS) treatments, cover crops were mowed three times annually (May, July, and September), and residues were left on the soil surface as mulch.

2.3. Sample Collection

Soil sampling was conducted once in mid-April 2025. This timing was strategically chosen as it represents a critical period following winter dormancy and prior to the primary growing season for both the apple trees and the cover crops. During this period, the cover crops (NG and MS) had accumulated substantial biomass and had begun spring regrowth, while the apple trees were in their early phenological stages (bud break to early leaf expansion). This allowed for the assessment of soil properties and microbial communities under relatively stable conditions, minimizing the direct short-term effects of recent management practices like mowing, which typically begins in May. Furthermore, the soil moisture and temperature conditions in April in this semi-arid region are conducive to microbial activity, making it a suitable time for capturing treatment-induced differences. It is acknowledged that this single sampling campaign provides a snapshot of the system; however, it was designed to capture the cumulative, long-term effects (since 2017) of the different cover-crop regimes on the soil ecosystem, rather than the seasonal dynamics within a single year. The field was accessed for sampling on foot, and all management operations (including mowing in cover-crop treatments) were performed using lightweight, walk-behind equipment to minimize soil compaction. No heavy machinery was used in the experimental plots. In mid-April 2025, three soil cores (0–10 and 10–20 cm depth) were randomly collected from each plot using a soil auger and composited into a single sample. In total, 18 soil samples were obtained (3 treatments × 6 replicates). After removing stones and plant residues, each soil sample was divided into two parts: one stored at 4 °C for physicochemical and biological analyses, and the other stored at −80 °C for DNA extraction.

2.4. Measurements

Microbial biomass carbon (MBC) and nitrogen (MBN) were quantified via chloroform–K2SO4 fumigation-extraction [25]. Total carbon (TC) content was analyzed using NaOH–Na4P2O7 extraction, while total nitrogen (TN) was assessed by the Kjeldahl method [26]. Soil pH was measured in a 1:2.5 (w/v) soil-to-water suspension using a pH meter. The concentrations of ammonium nitrogen (NH4+) and nitrate nitrogen (NO3) were extracted with 2 M KCl and determined by a continuous flow analyzer (or alternatively, by the indophenol blue colorimetric method and ultraviolet spectrophotometry, respectively). Available phosphorus (AP) was extracted with 0.5 M NaHCO3 (pH 8.5) and measured using the molybdenum blue method (Olsen’s method). Available potassium (AK) was extracted with 1 M ammonium acetate (NH4OAc, pH 7.0) and quantified by flame photometry. Soil organic matter (SOM) was calculated from soil organic carbon (SOC), which was measured using the K2Cr2O7–H2SO4 oxidation technique, with a conversion factor of SOC × 1.724 [27].
Total DNA was extracted using the E.Z.N.A. Soil DNA Kit (Omega Bio-tek, Norcross, GA, USA) and quantified with a UV spectrophotometer. The V3–V4 region of bacterial 16S rDNA was amplified using primers 515F (5′-GTGYCAGCMGCCGCGGTAA-3′) and 806R (5′-GGACTACNVGGGTWTCTAAT-3′) [28]. The fungal ITS region was amplified using ITS1F (5′-CTTGGTCATTTAGAGGAAGTAA-3′) and ITS2R (5′-GCTGCGTTCTTCATCGATGC-3′) primers [29]. PCR amplification and Illumina MiSeq sequencing (paired-end 300 bp reads) were performed by Majorbio Technology Co., Ltd. (Shanghai, China). The paired-end reads were merged, and chimeras were removed using vsearch [30]. Sequences from the 16S rRNA and ITS gene amplicons were quality filtered and clustered into Amplicon Sequence Variants (ASVs) using uniose3 Algorithm in USEARCH v.12 [31]. Taxonomic classification of representative bacterial and fungal ASVs was conducted using the SILVA database (version 123) [32] and the UNITE reference database [33], respectively. Microbial alpha diversity was assessed based on the ASV table by calculating indices such as the Shannon index for both bacterial and fungal communities in each sample. Specifically, “Richness” was defined and calculated as the total number of observed Amplicon Sequence Variants (ASVs) in a sample, which serves as a proxy for the number of distinct bacterial or fungal taxa. Other indices, including the ACE and Chao1 indices, were also calculated as additional, model-based estimators of microbial richness. Beta diversity was evaluated using Bray–Curtis dissimilarity matrices and visualized using non-metric multidimensional scaling (NMDS). To statistically test the effects of cover-crop treatment and soil depth on microbial community composition, permutational multivariate analysis of variance (PERMANOVA) was performed using the adonis2 function in the R 4.5.1 package ‘vegan’ [34]. The analysis was based on Bray–Curtis dissimilarity matrices with 9999 permutations to obtain robust p-values. A full factorial model was fitted with the formula: community_matrix ~ Treatment × Depth, where ‘Treatment’ and ‘Depth’ and their interaction were included as fixed factors. This model allowed us to partition the variance in community composition and assess the significance of each term.
Analysis of variance (ANOVA) was conducted in R, to determine the significant effects of cover-crop treatment, soil depth, and their interaction on all measured variables. This analysis was applied to: (1) soil physicochemical properties (TN, AP, AK, pH, NH4+, NO3, TC), (2) microbial alpha-diversity indices (Richness, ACE, Shannon, Chao1), and (3) microbial co-occurrence network topological parameters (e.g., nodes, edges, modularity). Log transformation applied to data that did not meet the assumptions of normality and/or homogeneity of variances, as assessed by Shapiro–Wilk and Levene’s tests, respectively. This ensured the validity of the ANOVA models for these parameters. Beta diversity indices and Principal coordinate analysis (PCoA) was performed using the “vegan” package [34] in R v.4.5.1. Spearman correlation was used to assess relationships between environmental factors and microbial communities. The environmental drivers included seven key soil physicochemical properties measured in this study: total nitrogen (TN), available phosphorus (AP), available potassium (AK), pH, ammonium nitrogen (NH4+), nitrate nitrogen (NO3), and total carbon (TC). These drivers were selected a priori based on their established roles in shaping microbial habitats and nutrient cycling. The interdependence among these environmental factors was assessed and is presented in the Pearson correlation matrix, which was calculated alongside the Mantel tests. The correlation matrix among soil properties is presented to visualize their co-variation patterns; formal inference is based on the results of the Mantel tests due to considerations of sample size. The ranking and significance of environmental drivers were evaluated. Differentially abundant taxa were identified using Linear Discriminant Analysis Effect Size (LEfSe) [35]. Microbial co-occurrence patterns and network topological properties were analyzed and visualized using the R v.4.5.1 package ggNetView.
Microbial co-occurrence networks were constructed separately for each cover-crop treatment (CT, NG, MS) using the following protocol: First, the ASV tables were filtered to retain only bacterial and fungal ASVs with a relative abundance > 0.01% in at least three samples to minimize the influence of rare taxa. Pairwise associations between these filtered ASVs were then calculated using Spearman’s rank correlation. A valid connection (edge) between two ASVs (nodes) was established only if the correlation was statistically significant (p-value < 0.05) and the absolute value of the correlation coefficient (|r|) was greater than 0.6. The resulting network for each treatment was constructed and analyzed using the ‘igraph’ package in R v.4.5.1. Key topological properties, including the number of nodes and edges, average degree, and modularity, were calculated to quantify and compare the complexity and stability of the microbial networks across different treatments.
AI Use Declaration: The initial draft of this manuscript was proofread and polished for English grammar and language fluency using the AI tool DeepSeek. The authors carefully reviewed and verified all changes suggested by the AI to ensure they aligned with the intended scientific meaning. The core scientific content, data analysis, and interpretations are entirely the product of the authors’ work.

3. Results

3.1. Properties Soil Physicochemical Responses to Different Ground Cover Treatments and Soil Depths

The physicochemical properties of orchard soils varied significantly depending on both the ground cover treatment and the soil depth at which they were measured (Figure 1). A two-way ANOVA revealed significant main effects of Treatment and Depth on most soil properties (p < 0.01). Crucially, a significant Treatment × Depth interaction was observed for TN (p = 0.018), NH4+ (p = 0.025), and NO3 (p = 0.033), indicating that the effect of cover crops on these nitrogen parameters depended on the soil layer. Soil water content was also measured but did not show significant differences among treatments at the time of sampling, indicating that the observed effects were primarily driven by factors other than soil moisture. Analysis of variance showed that cover treatments had significant effects on TN (p = 2.0 × 10−5), AP (p = 1.0 × 10−8), AK (p = 2.0 × 10−8), pH (p = 0.011), NH4+ (p = 1.0 × 10−7), NO3 (p = 3.7 × 10−7), and total carbon (TC, p = 1.0 × 10−7).
For nitrogen-related parameters, TN was significantly higher in A_O (A represents natural grass cover, O represents the 0–10 cm topsoil layer) and B_O (B represents alfalfa cover, O represents the 0–10 cm topsoil layer) compared with C_O (C represents bare soil, O represents the 0–10 cm topsoil layer), with the greatest increase observed in B_O. TN levels in A_L (A represents natural grass cover, L represents 10–20 cm subsurface layer) and B_L (B represents alfalfa cover, L represents 10–20 cm subsurface layer) were also higher than in C_L (C represents bare soil, L represents 10–20 cm subsurface layer), indicating that ground cover increased soil nitrogen stocks and that this effect extended to the 10–20 cm subsurface layer. Similarly, NH4+ and NO3 concentrations peaked in B_O, followed by B_L, and were markedly higher than in the bare-soil controls (C_O and C_L), suggesting that alfalfa cover strongly enhanced soil inorganic nitrogen availability.
For soil nutrients, AP and AK were significantly higher in B_O and B_L than in other treatments, moderate in A treatment, and lowest in C_L, indicating that alfalfa cover markedly increased soil nutrient availability and alleviated nutrient depletion in deeper soils. TC was also significantly elevated in A_O and B_O, with B_L showing higher values than C_L, demonstrating that ground cover, particularly Medicago sativa, was associated with significantly higher soil organic carbon content compared to the clear tillage control. In addition, soil pH was significantly higher in B_L than in C_O and C_L, and was also elevated in A_L, suggesting that ground cover—especially alfalfa—helped mitigate soil acidification under bare-soil management.
Overall, understory vegetation cover significantly improved soil nitrogen, phosphorus, potassium, and carbon levels in the orchard soils. These findings, based on the significant differences observed after eight years of consistent management, suggest that cover cropping enhances soil carbon storage relative to bare tillage. These positive effects were strongest in the topsoil but were still detectable in the 10–20 cm subsurface layer. Among the treatments, alfalfa exerted the most pronounced and comprehensive improvements, likely due to its nitrogen fixation ability, deeper rooting system, and higher organic matter input.

3.2. Ground Cover Enhances the α-Diversity of Soil Bacterial and Fungal Communities

The α-diversity of both bacterial and fungal communities was significantly influenced by the interaction between cover treatment and soil depth (Two-way ANOVA, p < 0.05). To evaluate the effects of different ground cover types and soil depths on soil microbial diversity, we compared the α-diversity indices of bacterial and fungal communities (Figure 2). Here, “Richness” refers to the observed number of Amplicon Sequence Variants (ASVs), a standard unit in high-throughput sequencing that reflects the diversity of distinct taxonomic units within a community. Analysis of variance revealed that both cover treatment and soil depth significantly influenced the diversity of bacterial (Richness: p = 9.6 × 10−5; Abundance-based Coverage Estimator (ACE): p = 3.0 × 10−6; Shannon: p = 0.015; Chao1: p = 2.0 × 10−6) and fungal (Richness: p = 1.0 × 10−4; ACE: p = 1.3 × 10−5; Shannon: p = 0.021; Chao1: p = 3.7 × 10−5) communities. This statistical interaction confirms that the magnitude of the cover crop’s effect on microbial diversity was indeed depth-dependent, supporting our second hypothesis.
In bacterial communities, ground cover treatments markedly enhanced both species’ richness and evenness. Compared with the bare-soil controls (C_O and C_L), natural grass cover (A) and alfalfa cover (B) significantly increased Richness, ACE, and Chao1 indices, and this positive effect persisted in the subsurface layer (10–20 cm, L). Specifically, A_L and B_L showed significantly higher diversity levels than C_L, and B_O and A_O were higher than C_O, indicating that ground cover extended its positive effects from the topsoil to deeper layers. The Shannon index was highest in A_O, followed by B_O and A_L, and lowest in C_O and C_L, suggesting that natural grass markedly improved bacterial evenness in the topsoil, whereas bare soil management reduced both bacterial diversity and evenness.
In fungal communities, ground cover also significantly increased α-diversity. Richness, ACE, and Chao1 indices were consistently highest in B_O, B_L, and A_L, and lowest in C_L, indicating that ground cover—particularly alfalfa—effectively alleviated the decline in fungal diversity in deeper soils. In contrast, the Shannon index was significantly lower in A_O but remained high in B_O and B_L, suggesting that natural grass may enhance the dominance of a few fungal taxa in the topsoil, whereas alfalfa cover increased species richness while maintaining higher community evenness.
Overall, understory vegetation cover significantly enhanced the diversity of both bacterial and fungal communities in the orchard soil. This positive effect occurred not only in the topsoil but also extended to the 10–20 cm subsurface layer. Among the treatments, alfalfa cover showed the most consistent and pronounced enhancement, likely by supplying additional carbon and nitrogen inputs through root exudation and biological nitrogen fixation, thereby reshaping the diversity patterns of soil microbial communities.

3.3. Ground Cover Reshapes the β-Diversity Structure of Soil Microbial Communities

Principal coordinate analysis (PCoA) analysis revealed clear shifts in both bacterial (left panel) and fungal (right panel) community structures under different ground cover treatments and soil depths (Figure 3). For bacterial communities, samples from the same treatment and depth clustered closely together, while distinct separations were observed among groups along the first two principal coordinate axes (PCoA1: 32.57%; PCoA2: 21.33%). Permutational multivariate analysis of variance (PERMANOVA) confirmed that cover treatment and soil depth significantly shaped bacterial community composition (adonis R2 = 0.62, p = 0.001). In particular, bacterial communities from bare soil plots (C_O and C_L) were clearly separated from those under natural grass (A_O and A_L) and alfalfa (B_O and B_L) cover, with deeper soils (L) clustering apart from topsoil (O) samples.
For fungal communities, a similar pattern was observed, although the separation among groups was less pronounced (PCoA1: 16.79%; PCoA2: 12.48%). PERMANOVA results indicated that cover treatment and soil depth also had significant effects on fungal community structure (adonis R2 = 0.36, p = 0.005). Alfalfa-covered soils (B_O and B_L) clustered closely together and were distinct from bare soil groups, while natural grass plots (A_O and A_L) were positioned intermediate between B and C groups along the ordination axes.
Collectively, these results demonstrate that understory vegetation cover markedly reshaped soil microbial community composition, and that the structuring effect was stronger for bacteria than for fungi.

3.4. Ground Cover Alters the Dominant Taxa of Soil Bacterial and Fungal Communities

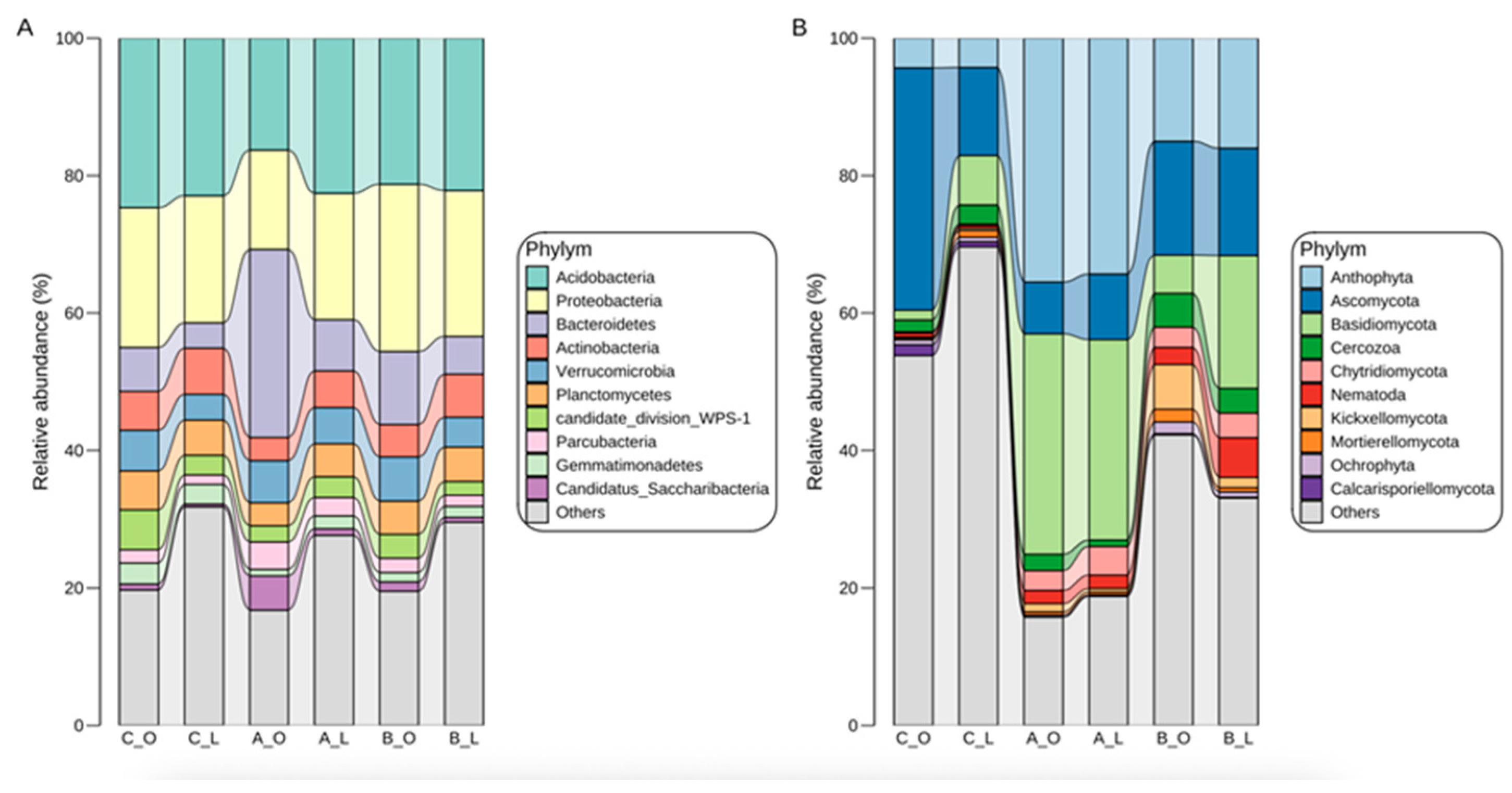
The taxonomic composition of soil microbial communities at the phylum level varied markedly across ground cover treatments and soil depths (Figure 4).
For bacterial communities (Figure 4A), the dominant phyla included Acidobacteria, Proteobacteria, Bacteroidetes, Actinobacteria, and Verrucomicrobia, which together accounted for the majority of the community. Proteobacteria and Bacteroidetes showed increased relative abundance in the A_O and B_O treatments, indicating that ground cover favored copiotrophic taxa likely stimulated by enhanced rhizosphere carbon inputs. In contrast, Acidobacteria and Actinobacteria were more abundant under bare-soil conditions (C_O and C_L) but decreased under cover treatments, especially in B_O and B_L, suggesting that bare soil conditions select for oligotrophic, stress-tolerant taxa. Additionally, the relative abundance of Proteobacteria tended to be lower in the subsurface layer (L) than in the topsoil, while Acidobacteria and Verrucomicrobia remained consistently present, reflecting the adaptation of slow-growing taxa to deeper, carbon-limited environments.
For fungal communities (Figure 4B), Ascomycota, Basidiomycota, and Mortierellomycota were the dominant phyla. Ascomycota increased notably in A_O and B_O, while Basidiomycota maintained high relative abundance in B_O and B_L, indicating that cover—particularly alfalfa—promoted the growth of decomposition-related fungal groups involved in organic matter turnover and nutrient cycling. Mortierellomycota also increased under cover treatments, especially in B_O and A_L, suggesting that cover favored fast-growing fungi associated with roots and carbon cycling. In contrast, bare-soil plots (C_O and C_L) harbored relatively higher proportions of non-fungal eukaryotic groups (e.g., Anthophyta, Cercozoa), likely reflecting enrichment of plant debris or non-target eukaryotes, which diluted the relative abundance of true fungi.
Overall, understory cover substantially reshaped the taxonomic structure of both bacterial and fungal communities, shifting them from oligotrophic, stress-tolerant assemblages under bare soil toward copiotrophic and decomposition-related groups under cover treatments. This structural transition aligns with the observed increases in α- and β-diversity, indicating that ground cover reshapes soil microbial community composition by altering resource availability and microenvironmental conditions.

3.5. Relationships Between Soil Environmental Factors and Microbial Communities

Mantel tests revealed that several soil physicochemical properties were significantly associated with both the diversity and taxonomic composition of soil bacterial and fungal communities (Figure 5).
The Mantel test revealed a significant overall relationship between the suite of soil environmental factors and the composition of both bacterial and fungal communities. When the individual environmental factors were separately tested against the community matrices, the patterns of association strength, as indicated by the Mantel r statistic, were as follows: For bacterial communities, AK, NH4+, and TC showed the highest Mantel r values (r > 0.4, p < 0.01), while TN, AP, and NO3 also showed significant but relatively lower correlations. This pattern suggests that nutrient availability and soil carbon status are key components of the environmental gradient shaping bacterial community structure.
For fungal communities, NO3, TC, and AK showed significant positive correlations with both fungal diversity and composition (Mantel p < 0.01), while pH exhibited only a weak or nonsignificant relationship. This indicates that nutrient-related factors, rather than soil acidity, primarily regulate fungal community patterns under different cover treatments.
The correlation matrix among environmental factors (Figure 5) reveals a pattern of co-variation, showing that key nutrients (AK, NH4+, NO3, TC) tended to increase or decrease together, while pH varied independently. It is important to note that, given the limited sample size, the precise correlation coefficients should be interpreted with caution. Therefore, the primary statistical evidence for the relationship between environmental factors and microbial communities comes from the more robust Mantel tests. Collectively, these analyses indicate that the microbial community structure is primarily associated with a gradient of soil nutrient availability, within which potassium, inorganic nitrogen, and carbon pools are central components. In contrast, pH appeared to play a less dominant role in shaping the community in this specific orchard system.

3.6. Effects of Ground Cover on Soil Microbial Co-Occurrence Networks

Co-occurrence network analysis revealed clear differences in the topological structure of soil microbial communities among the three ground cover treatments (Figure 6).
In the bare-soil (C) treatment (Figure 6A), the network was relatively sparse, with fewer nodes and edges and smaller node degrees. The network was composed of many small and weakly connected modules, indicating low network complexity and weak microbial interactions. Such a structure suggests that microbial communities under bare soil conditions are more fragmented and less functionally integrated, potentially due to limited resource inputs and harsher microenvironmental conditions.
In the natural grass (A) treatment (Figure 6B), the network became much denser, with a substantial increase in nodes, edges, and connectivity. Several large modules emerged, and nodes within these modules exhibited higher degrees and stronger connections. This pattern indicates enhanced microbial interactions and modular organization, reflecting the increased availability of organic substrates and root exudates under natural grass cover, which likely promoted cooperative relationships among microbial taxa.
In the alfalfa (B) treatment (Figure 6C), the network exhibited the highest complexity, with the largest number of nodes, highly dense edges, and distinct modular structure. Although many nodes were interconnected, several well-defined modules with high within-module connectivity were evident. Node degrees were relatively evenly distributed, suggesting a more stable and robust network structure. This indicates that alfalfa cover, likely through its higher root biomass and nitrogen inputs, fosters a more tightly linked and resilient microbial community network.
Overall, ground cover significantly increased the complexity, connectivity, and modularity of soil microbial co-occurrence networks, with the strongest effect observed under alfalfa cover. These results suggest that enhanced plant-derived resource inputs under cover treatments promote tighter and more stable microbial associations, potentially contributing to improved soil ecosystem functioning.

4. Discussion

Soil microbial diversity is fundamentally linked to the multifunctionality of soil ecosystems [36]. In our study, cover cropping significantly enhanced the α-diversity and altered the β-diversity of both bacterial and fungal communities, suggesting that this management practice reshapes microbial community structure. The likely explanation is that plant residues and root exudates from cover crops provide a stable habitat and additional nutrient sources, thereby supporting microbial growth and enhancing compositional turnover [37]. This aligns with the findings of previous studies in a similar orchard system, who also reported increased microbial diversity under cover cropping [3,4,5]. However, our study further demonstrates that this enrichment effect extends significantly into the subsurface layer (10–20 cm), a depth profile often overlooked in previous studies.
Consistent with previous reports [38], the dominant bacterial phyla across treatments were Proteobacteria, Acidobacteria, and Actinobacteria. Notably, Proteobacteria and Bacteroidetes increased under both NG and MS treatments, reflecting their role as fast-growing copiotrophs stimulated by labile carbon inputs. This shift towards copiotrophic taxa is a common response to organic inputs and has been documented in various agroecosystems [39]. By contrast, Acidobacteria and Actinobacteria were relatively more abundant in bare soils, consistent with their adaptation to nutrient-limited environments and slower growth strategies [40]. This compositional shift from oligotrophic to copiotrophic groups indicates that cover cropping promotes metabolically active bacterial assemblages, a phenomenon that described as a key mechanism for enhanced nutrient cycling in managed soils [41,42].
In the fungal community, the MS treatment increased the abundance of Basidiomycota and Mortierellomycota. Basidiomycota are often associated with lignin degradation, while Mortierellomycota are fast-growing saprotrophs involved in carbon cycling; both groups likely benefited from increased organic matter inputs following cover cropping [43]. The increase in these fungal taxa, particularly the saprotrophic fungi, is consistent with observations of enhanced microbial activity and organic matter turnover under cover-cropping systems [44]. Furthermore, the proliferation of such fungal communities has been directly linked to improvements in soil aggregation and organic matter stabilization, as fungal necromass plays a key role in these processes [45].
Cover cropping also significantly increased soil TC and other nutrient pools (TN, AK, NH4+, and NO3), highlighting its capacity to improve soil fertility, in line with other orchard-based studies that have implemented similar management practices, including the use of legume and non-legume cover species with annual mowing and residue retention [12,46]. As SOM is a widely recognized indicator of soil fertility [14], the enhanced SOM likely reflects both increased residue inputs and shifts in microbial activity [47]. Furthermore, the reduction in soil disturbance under cover-cropping systems (compared to tilled systems) and the physical protection provided by surface residues likely slow the decomposition rate of soil organic matter, thereby reducing its oxidation and enhancing carbon sequestration potential [48].
Mantel tests further identified AK, NH4+, NO3, and TC as major drivers of bacterial and fungal community composition, supporting earlier work showing that microbial communities are strongly shaped by nutrient availability. In our system, available potassium (AK) emerged as a surprisingly strong correlate, a result that merits further investigation as it is less commonly highlighted as a primary driver compared to nitrogen and carbon. These results reinforce the view that bacteria are more responsive to labile nutrients, while fungi are closely tied to substrate quality and soil nutrient conditions [49,50]. In contrast, fungal communities were more strongly associated with C:N ratio, MBN, and TN, consistent with previous studies demonstrating that fungal activity is tightly linked to substrate quality and soil nutrient conditions [51,52]. Such niche partitioning between fungi and bacteria, with fungi favoring high C:N substrates and bacteria specializing in low C:N labile substrates, has been widely observed [53,54].
Microbial network analysis provided additional insights into how cover crops restructure soil microbial interactions. Compared with CT, both NG and MS treatments substantially increased network size, connectivity, and modularity. This is in agreement with the growing consensus that plant diversity and continuous carbon input promote more complex and connected soil microbial networks [55]. The MS networks exhibited the highest complexity, with more nodes, denser edges, and well-defined modules. These patterns indicate that cover cropping—especially alfalfa—enhances microbial associations and stabilizes network structure, likely through greater carbon and nitrogen inputs that support diverse microbial niches. The increased fungi–fungi associations under cover treatments further suggest a strengthening of the fungal energy channel, which is critical for the decomposition of recalcitrant organic matter [56]. Increased fungi–fungi and cross-domain (bacteria–fungi) associations under cover treatments further suggest enhanced cooperation and metabolic complementarity within and across microbial domains [57] and their sensitivity to vegetation changes [58], potentially leading to more robust ecosystem functioning.
The implications of these soil improvements for apple production are multifaceted. The enhanced soil fertility and more stable microbial networks induced by cover crops, particularly alfalfa, are likely to contribute to a more resilient and productive orchard ecosystem. Improved nutrient availability and water retention can directly support tree health and fruit yield. Moreover, a more complex and stable microbial network may enhance the soil’s suppressiveness against root pathogens and improve stress resilience, which are critical for sustainable apple production. While this study focused on the soil microbial foundation, future research directly measuring tree physiological parameters, yield, and fruit quality in parallel with soil monitoring is warranted to fully quantify the agronomic benefits of cover cropping in semi-arid apple orchards.
It is important to emphasize that the significant improvements in soil properties and microbial communities observed in this study are predominantly the cumulative results of eight consecutive years (2017–2025) of consistent cover-crop management. Key indicators such as SOC, TN, and microbial network complexity are known to respond slowly to management changes [59]. Their enhancement, particularly in the subsurface layer, underscores the long-term nature of soil ecological restoration. While some labile nutrients (e.g., NH4+, NO3) may exhibit more rapid, short-term fluctuations, the profound restructuring of the soil ecosystem reported here necessitates a long-term strategic commitment to cover cropping in semi-arid orchards.

5. Conclusions

Our findings provide strong support for the hypotheses guiding this study. First, confirming our initial hypothesis, Medicago sativa cover indeed promoted the most complex and stable microbial networks, outperforming both natural grass and clear tillage treatments (Figure 5 and Figure 6). Second, in support of our depth-dependent hypothesis, the positive effects of cover crops on microbial diversity and network complexity were significantly more pronounced in the topsoil (0–10 cm) yet remained clearly detectable in the subsurface layer (10–20 cm). Finally, aligning with our third hypothesis, Mantel tests identified changes in key soil nutrient properties (e.g., TN, SOC, AK) as the main drivers of shifts in microbial community composition.
Taken together, our results demonstrate that cover cropping not only enriches soil carbon and nutrient pools but also restructures microbial communities and networks in semi-arid apple orchards. By enhancing fungal abundance, increasing copiotrophic bacterial groups, and promoting tighter and more modular microbial networks, cover crops—particularly alfalfa—may contribute to greater soil stability, SOM sequestration, and long-term orchard productivity. These findings highlight the need to integrate microbial network dynamics into soil management strategies to sustain ecosystem functions under changing environmental conditions.

Author Contributions

Writing and data curation J.Z. (Jian Zhang); formal analysis J.Y.; funding acquisition, Z.L., J.Z. (Jiancheng Zhang) and Q.X.; methodology and visualization, Y.L., F.C. and L.W.; investigation, M.C. and P.D. All authors have read and agreed to the published version of the manuscript.

Funding

This research was funded by The National Key Research and Development Program of China (Grant No. 2021YFD1901102), the Youth Fund of Cotton Research Institute, Shanxi Agricultural University (No. SJJQN2023-12), the Basic Research Program the of Shanxi (No. 202203021222146), the Agricultural Quality Productivity Program with Science & Technology Initiatives (No. TYGC25-19), the Program for the Advancement of University Innovation and Technology (No. CXGC2023052).

Data Availability Statement

The original contributions presented in this study are included in the article. Further inquiries can be directed to the corresponding author.

Acknowledgments

We gratefully acknowledge the anonymous reviewers and editors for their helpful comments that have greatly improved this manuscript. The authors acknowledge DeepSeek AI Writing Assistant (developed by DeepSeek Company) for its assistance in grammar checking and language enhancement.

Conflicts of Interest

The authors declare no conflicts of interest.

References

  1. Wang, Y.; Liu, L.; Wang, Y.; Tao, H.; Fan, J.; Zhao, Z.; Guo, Y. Effects of soil water stress on fruit yield, quality and their relationship with sugar metabolism in ‘Gala’ apple. Sci. Hortic. 2019, 258, 108753. [Google Scholar] [CrossRef]
  2. Guo, R. China Ethnic Statistical Yearbook 2020; Springer Nature: Berlin/Heidelberg, Germany, 2020. [Google Scholar]
  3. Snapp, S.; Surapur, S. Rye cover crop retains nitrogen and doesn’t reduce corn yields. Soil Tillage Res. 2018, 180, 107–115. [Google Scholar] [CrossRef]
  4. Wang, Y.; Liu, L.; Yang, J.; Duan, Y.; Luo, Y.; Taherzadeh, M.J.; Li, Y.; Li, H.; Awasthi, M.K.; Zhao, Z. The diversity of microbial community and function varied in response to different agricultural residues composting. Sci. Total Environ. 2020, 715, 136983. [Google Scholar] [CrossRef] [PubMed]
  5. Wang, Y.; Liu, L.; Tian, Y.; Wu, X.; Yang, J.; Luo, Y.; Li, H.; Awasthi, M.K.; Zhao, Z. Temporal and spatial variation of soil microorganisms and nutrient under white clover cover. Soil Tillage Res. 2020, 202, 104666. [Google Scholar] [CrossRef]
  6. Hwang, H.Y.; Kim, G.W.; Lee, Y.B.; Kim, P.J.; Kim, S.Y. Improvement of the value of green manure via mixed hairy vetch and barley cultivation in temperate paddy soil. Field Crops Res. 2015, 183, 138–146. [Google Scholar] [CrossRef]
  7. Khan, M.I.; Gwon, H.S.; Alam, M.A.; Song, H.J.; Das, S.; Kim, P.J. Short term effects of different green manure amendments on the composition of main microbial groups and microbial activity of a submerged rice cropping system. Appl. Soil Ecol. 2020, 147, 103400. [Google Scholar] [CrossRef]
  8. Chavarría, D.N.; Verdenelli, R.A.; Serri, D.L.; Restovich, S.B.; Andriulo, A.E.; Meriles, J.M.; Vargas-Gil, S. Effect of cover crops on microbial community structure and related enzyme activities and macronutrient availability. Eur. J. Soil Biol. 2016, 76, 74–82. [Google Scholar] [CrossRef]
  9. Qian, X.; Gu, J.; Pan, H.-j.; Zhang, K.-y.; Sun, W.; Wang, X.-j.; Gao, H. Effects of living mulches on the soil nutrient contents, enzyme activities, and bacterial community diversities of apple orchard soils. Eur. J. Soil Biol. 2015, 70, 23–30. [Google Scholar] [CrossRef]
  10. García, F.M.; Sánchez, E.J.G.; García, S.C.; Fernández, R.M.O. Improvement of soil carbon sink by cover crops in olive orchards under semiarid conditions. Influence of the type of soil and weed. Span. J. Agric. Res. 2013, 11, 335–346. [Google Scholar] [CrossRef]
  11. Nieto, O.; Castro, J.; Fernández-Ondoño, E. Conventional tillage versus cover crops in relation to carbon fixation in Mediterranean olive cultivation. Plant Soil 2013, 365, 321–335. [Google Scholar] [CrossRef]
  12. Vicente-Vicente, J.; Gómez-Muñoz, B.; Hinojosa-Centeno, M.; Smith, P.; Garcia-Ruiz, R. Carbon saturation and assessment of soil organic carbon fractions in Mediterranean rainfed olive orchards under plant cover management. Agric. Ecosyst. Environ. 2017, 245, 135–146. [Google Scholar] [CrossRef]
  13. Wang, Y.; Liu, L.; Luo, Y.; Awasthi, M.K.; Yang, J.; Duan, Y.; Li, H.; Zhao, Z. Mulching practices alter the bacterial-fungal community and network in favor of soil quality in a semiarid orchard system. Sci. Total Environ. 2020, 725, 138527. [Google Scholar] [CrossRef] [PubMed]
  14. Poeplau, C.; Don, A. Carbon sequestration in agricultural soils via cultivation of cover crops–A meta-analysis. Agric. Ecosyst. Environ. 2015, 200, 33–41. [Google Scholar] [CrossRef]
  15. Zhu, N.; Yang, J.; Ji, L.; Liu, J.; Yang, Y.; Yuan, H. Metagenomic and metaproteomic analyses of a corn stover-adapted microbial consortium EMSD5 reveal its taxonomic and enzymatic basis for degrading lignocellulose. Biotechnol. Biofuels 2016, 9, 243. [Google Scholar] [CrossRef]
  16. Brennan, E.B.; Acosta-Martinez, V. Cover cropping frequency is the main driver of soil microbial changes during six years of organic vegetable production. Soil Biol. Biochem. 2017, 109, 188–204. [Google Scholar] [CrossRef]
  17. Banerjee, S.; Walder, F.; Büchi, L.; Meyer, M.; Held, A.Y.; Gattinger, A.; Keller, T.; Charles, R.; van der Heijden, M.G. Agricultural intensification reduces microbial network complexity and the abundance of keystone taxa in roots. ISME J. 2019, 13, 1722–1736. [Google Scholar] [CrossRef]
  18. Miltner, A.; Bombach, P.; Schmidt-Brücken, B.; Kästner, M. SOM genesis: Microbial biomass as a significant source. Biogeochemistry 2012, 111, 41–55. [Google Scholar] [CrossRef]
  19. Balota, E.L.; Auler, P.A.M. Soil microbial biomass under different management and tillage systems of permanent intercropped cover species in an orange orchard. Rev. Bras. Ciência Solo 2011, 35, 1873–1883. [Google Scholar] [CrossRef]
  20. Zagal, E.; Muñoz, C.; Quiroz, M.; Córdova, C. Sensitivity of early indicators for evaluating quality changes in soil organic matter. Geoderma 2009, 151, 191–198. [Google Scholar] [CrossRef]
  21. Zhang, X.; Zhang, R.; Gao, J.; Wang, X.; Fan, F.; Ma, X.; Yin, H.; Zhang, C.; Feng, K.; Deng, Y. Thirty-one years of rice-rice-green manure rotations shape the rhizosphere microbial community and enrich beneficial bacteria. Soil Biol. Biochem. 2017, 104, 208–217. [Google Scholar] [CrossRef]
  22. Zheng, W.; Zhao, Z.; Gong, Q.; Zhai, B.; Li, Z. Responses of fungal–bacterial community and network to organic inputs vary among different spatial habitats in soil. Soil Biol. Biochem. 2018, 125, 54–63. [Google Scholar] [CrossRef]
  23. Lax, S.; Cardona, C.; Zhao, D.; Winton, V.J.; Goodney, G.; Gao, P.; Gottel, N.; Hartmann, E.M.; Henry, C.; Thomas, P.M. Microbial and metabolic succession on common building materials under high humidity conditions. Nat. Commun. 2019, 10, 1767. [Google Scholar] [CrossRef] [PubMed]
  24. Wang, Z.; Zhao, W.; Xi, L. Alfalfa cover crops influence the soil fungal community and function in apple orchards in arid desert oases in Northwest China. Sustainability 2022, 14, 11816. [Google Scholar] [CrossRef]
  25. Jansson, S.; Persson, J. Mineralization and immobilization of soil nitrogen. Nitrogen Agric. Soils 1982, 22, 229–252. [Google Scholar]
  26. Storvick, C.A. Johan G. C. T. Kjeldahl. His Method for Determining Total Nitrogen. J. Am. Diet. Assoc. 1950, 26, 799–801. [Google Scholar] [CrossRef]
  27. Xiong, Y.; Xia, H.; Li, Z.A.; Cai, X.A.; Fu, S. Impacts of litter and understory removal on soil properties in a subtropical Acacia mangium plantation in China. Plant Soil 2008, 304, 179–188. [Google Scholar] [CrossRef]
  28. Johnson, J.S.; Spakowicz, D.J.; Hong, B.-Y.; Petersen, L.M.; Demkowicz, P.; Chen, L.; Leopold, S.R.; Hanson, B.M.; Agresta, H.O.; Gerstein, M. Evaluation of 16S rRNA gene sequencing for species and strain-level microbiome analysis. Nat. Commun. 2019, 10, 5029. [Google Scholar] [CrossRef]
  29. Schoch, C.L.; Seifert, K.A.; Huhndorf, S.; Robert, V.; Spouge, J.L.; Levesque, C.A.; Chen, W.; Consortium, F.B.; List, F.B.C.A.; Bolchacova, E. Nuclear ribosomal internal transcribed spacer (ITS) region as a universal DNA barcode marker for Fungi. Proc. Natl. Acad. Sci. USA 2012, 109, 6241–6246. [Google Scholar] [CrossRef]
  30. Rognes, T.; Flouri, T.; Nichols, B.; Quince, C.; Mahé, F. VSEARCH: A versatile open source tool for metagenomics. PeerJ 2016, 4, e2584. [Google Scholar] [CrossRef]
  31. Edgar, R.C. Search and clustering orders of magnitude faster than BLAST. Bioinformatics 2010, 26, 2460–2461. [Google Scholar] [CrossRef]
  32. Quast, C.; Pruesse, E.; Yilmaz, P.; Gerken, J.; Schweer, T.; Yarza, P.; Peplies, J.; Glöckner, F.O. The SILVA ribosomal RNA gene database project: Improved data processing and web-based tools. Nucleic Acids Res. 2012, 41, D590–D596. [Google Scholar] [CrossRef]
  33. Abarenkov, K.; Nilsson, R.H.; Larsson, K.-H.; Alexander, I.J.; Eberhardt, U.; Erland, S.; Høiland, K.; Kjøller, R.; Larsson, E.; Pennanen, T. The UNITE database for molecular identification of fungi–recent updates and future perspectives. New Phytol. 2010, 186, 281–285. [Google Scholar] [CrossRef]
  34. Oksanen, J.; Blanchet, F.G.; Kindt, R.; Legendre, P.; Minchin, P.R.; O’hara, R.; Simpson, G.L.; Solymos, P.; Stevens, M.H.H.; Wagner, H. Package ‘vegan’. Community Ecol. Package 2013, 2, 1–295. [Google Scholar]
  35. Segata, N.; Izard, J.; Waldron, L.; Gevers, D.; Miropolsky, L.; Garrett, W.S.; Huttenhower, C. Metagenomic biomarker discovery and explanation. Genome Biol. 2011, 12, R60. [Google Scholar] [CrossRef] [PubMed]
  36. Knight, R.; Vrbanac, A.; Taylor, B.C.; Aksenov, A.; Callewaert, C.; Debelius, J.; Gonzalez, A.; Kosciolek, T.; McCall, L.-I.; McDonald, D. Best practices for analysing microbiomes. Nat. Rev. Microbiol. 2018, 16, 410–422. [Google Scholar] [CrossRef] [PubMed]
  37. Verzeaux, J.; Alahmad, A.; Habbib, H.; Nivelle, E.; Roger, D.; Lacoux, J.; Decocq, G.; Hirel, B.; Catterou, M.; Spicher, F. Cover crops prevent the deleterious effect of nitrogen fertilisation on bacterial diversity by maintaining the carbon content of ploughed soil. Geoderma 2016, 281, 49–57. [Google Scholar] [CrossRef]
  38. Wang, Y.; Huang, Q.; Liu, C.; Ding, Y.; Liu, L.; Tian, Y.; Wu, X.; Li, H.; Awasthi, M.K.; Zhao, Z. Mulching practices alter soil microbial functional diversity and benefit to soil quality in orchards on the Loess Plateau. J. Environ. Manag. 2020, 271, 110985. [Google Scholar] [CrossRef]
  39. Su, Y.; He, Z.; Yang, Y.; Jia, S.; Yu, M.; Chen, X.; Shen, A. Linking soil microbial community dynamics to straw-carbon distribution in soil organic carbon. Sci. Rep. 2020, 10, 5526. [Google Scholar] [CrossRef]
  40. Tiwari, R.; Kumar, K.; Singh, S.; Nain, L.; Shukla, P. Molecular detection and environment-specific diversity of glycosyl hydrolase family 1 β-glucosidase in different habitats. Front. Microbiol. 2016, 7, 1597. [Google Scholar] [CrossRef]
  41. Liao, J.; Dou, Y.; Yang, X.; An, S. Soil microbial community and their functional genes during grassland restoration. J. Environ. Manag. 2023, 325, 116488. [Google Scholar] [CrossRef]
  42. Tian, J.; Dungait, J.A.; Hou, R.; Deng, Y.; Hartley, I.P.; Yang, Y.; Kuzyakov, Y.; Zhang, F.; Cotrufo, M.F.; Zhou, J. Microbially mediated mechanisms underlie soil carbon accrual by conservation agriculture under decade-long warming. Nat. Commun. 2024, 15, 377. [Google Scholar] [CrossRef]
  43. Brundrett, M.C.; Tedersoo, L. Evolutionary history of mycorrhizal symbioses and global host plant diversity. New Phytol. 2018, 220, 1108–1115. [Google Scholar] [CrossRef] [PubMed]
  44. Blackwood, C.B.; Waldrop, M.P.; Zak, D.R.; Sinsabaugh, R.L. Molecular analysis of fungal communities and laccase genes in decomposing litter reveals differences among forest types but no impact of nitrogen deposition. Environ. Microbiol. 2007, 9, 1306–1316. [Google Scholar] [CrossRef] [PubMed]
  45. Liu, L.; Gunina, A.; Zhang, F.; Cui, Z.; Tian, J. Fungal necromass increases soil aggregation and organic matter chemical stability under improved cropland management and natural restoration. Sci. Total Environ. 2023, 858, 159953. [Google Scholar] [CrossRef] [PubMed]
  46. Chenu, C.; Angers, D.A.; Barré, P.; Derrien, D.; Arrouays, D.; Balesdent, J. Increasing organic stocks in agricultural soils: Knowledge gaps and potential innovations. Soil Tillage Res. 2019, 188, 41–52. [Google Scholar] [CrossRef]
  47. Ali, A.; Imran Ghani, M.; Li, Y.; Ding, H.; Meng, H.; Cheng, Z. Hiseq base molecular characterization of soil microbial community, diversity structure, and predictive functional profiling in continuous cucumber planted soil affected by diverse cropping systems in an intensive greenhouse region of northern China. Int. J. Mol. Sci. 2019, 20, 2619. [Google Scholar] [CrossRef]
  48. Mbuthia, L.W.; Acosta-Martínez, V.; DeBruyn, J.; Schaeffer, S.; Tyler, D.; Odoi, E.; Mpheshea, M.; Walker, F.; Eash, N. Long term tillage, cover crop, and fertilization effects on microbial community structure, activity: Implications for soil quality. Soil Biol. Biochem. 2015, 89, 24–34. [Google Scholar] [CrossRef]
  49. Merrick, M.; Edwards, R. Nitrogen control in bacteria. Microbiol. Rev. 1995, 59, 604–622. [Google Scholar] [CrossRef]
  50. Nie, Y.; Wang, M.; Zhang, W.; Ni, Z.; Hashidoko, Y.; Shen, W. Ammonium nitrogen content is a dominant predictor of bacterial community composition in an acidic forest soil with exogenous nitrogen enrichment. Sci. Total Environ. 2018, 624, 407–415. [Google Scholar] [CrossRef]
  51. Fontaine, S.; Hénault, C.; Aamor, A.; Bdioui, N.; Bloor, J.; Maire, V.; Mary, B.; Revaillot, S.; Maron, P.-A. Fungi mediate long term sequestration of carbon and nitrogen in soil through their priming effect. Soil Biol. Biochem. 2011, 43, 86–96. [Google Scholar] [CrossRef]
  52. Qi, D.; Wieneke, X.; Xue, P.; He, L.; DeSilva, U. Total nitrogen is the main soil property associated with soil fungal community in karst rocky desertification regions in southwest China. Sci. Rep. 2021, 11, 10809. [Google Scholar] [CrossRef] [PubMed]
  53. Zhong, Y.; Yan, W.; Wang, R.; Wang, W.; Shangguan, Z. Decreased occurrence of carbon cycle functions in microbial communities along with long-term secondary succession. Soil Biol. Biochem. 2018, 123, 207–217. [Google Scholar] [CrossRef]
  54. Hu, Y.; Veresoglou, S.D.; Tedersoo, L.; Xu, T.; Ge, T.; Liu, L.; Chen, Y.; Hao, Z.; Su, Y.; Rillig, M.C. Contrasting latitudinal diversity and co-occurrence patterns of soil fungi and plants in forest ecosystems. Soil Biol. Biochem. 2019, 131, 100–110. [Google Scholar] [CrossRef]
  55. Domeignoz-Horta, L.A.; Cappelli, S.L.; Shrestha, R.; Gerin, S.; Lohila, A.K.; Heinonsalo, J.; Nelson, D.B.; Kahmen, A.; Duan, P.; Sebag, D. Plant diversity drives positive microbial associations in the rhizosphere enhancing carbon use efficiency in agricultural soils. Nat. Commun. 2024, 15, 8065. [Google Scholar] [CrossRef]
  56. Liu, C.-Y.; Wang, Y.-Y.; Chen, X.-Y.; Tan, H.; Jin, X.-M.; Lu, Q.; He, S.-B.; Long, M.-X. Cover cropping increases soil fungal-bacterial community diversity and network complexity in apple orchards on the Loess Plateau, China. Front. Environ. Sci. 2022, 10, 916288. [Google Scholar] [CrossRef]
  57. Boer, W.d.; Folman, L.B.; Summerbell, R.C.; Boddy, L. Living in a fungal world: Impact of fungi on soil bacterial niche development. FEMS Microbiol. Rev. 2005, 29, 795–811. [Google Scholar] [CrossRef]
  58. De Vries, F.T.; Griffiths, R.I.; Bailey, M.; Craig, H.; Girlanda, M.; Gweon, H.S.; Hallin, S.; Kaisermann, A.; Keith, A.M.; Kretzschmar, M. Soil bacterial networks are less stable under drought than fungal networks. Nat. Commun. 2018, 9, 3033. [Google Scholar] [CrossRef]
  59. Chen, W.; Wang, J.; Chen, X.; Meng, Z.; Xu, R.; Duoji, D.; Zhang, J.; He, J.; Wang, Z.; Chen, J. Soil microbial network complexity predicts ecosystem function along elevation gradients on the Tibetan Plateau. Soil Biol. Biochem. 2022, 172, 108766. [Google Scholar] [CrossRef]
Figure 1. Soil physicochemical properties under different ground cover treatments and soil depths. C represents bare soil (control), A represents natural grass cover, and B represents alfalfa cover. O and L indicate the 0–10 cm (topsoil) and 10–20 cm (subsurface) layers, respectively. Measured variables include total nitrogen (TN; (A)), available phosphorus (AP; (B)), available potassium (AK; (C)), pH (D), ammonium nitrogen (NH4+; (E)), nitrate nitrogen (NO3; (F)), and total carbon (TC; (G)). Bars represent means ± standard errors. The y-axis indicated TN and TC in g kg−1; AP, AK, NH4+, NO3 in mg kg−1; pH is unitless. Different lowercase letters above the boxes indicate significant differences among treatments based on one-way ANOVA followed by post hoc multiple comparisons (p < 0.05).
Figure 1. Soil physicochemical properties under different ground cover treatments and soil depths. C represents bare soil (control), A represents natural grass cover, and B represents alfalfa cover. O and L indicate the 0–10 cm (topsoil) and 10–20 cm (subsurface) layers, respectively. Measured variables include total nitrogen (TN; (A)), available phosphorus (AP; (B)), available potassium (AK; (C)), pH (D), ammonium nitrogen (NH4+; (E)), nitrate nitrogen (NO3; (F)), and total carbon (TC; (G)). Bars represent means ± standard errors. The y-axis indicated TN and TC in g kg−1; AP, AK, NH4+, NO3 in mg kg−1; pH is unitless. Different lowercase letters above the boxes indicate significant differences among treatments based on one-way ANOVA followed by post hoc multiple comparisons (p < 0.05).
Agronomy 15 02691 g001
Figure 2. Alpha diversity of soil bacterial (AD) and fungal (EH) communities under different ground cover treatments and soil depths. C represents bare soil (control), A represents natural grass cover, and B represents alfalfa cover. O and L indicate the 0–10 cm (topsoil) and 10–20 cm (subsurface) layers, respectively. Bars represent means ± standard errors. Different lowercase letters above the bars indicate significant differences among treatments based on one-way ANOVA followed by post hoc multiple comparisons (p < 0.05).
Figure 2. Alpha diversity of soil bacterial (AD) and fungal (EH) communities under different ground cover treatments and soil depths. C represents bare soil (control), A represents natural grass cover, and B represents alfalfa cover. O and L indicate the 0–10 cm (topsoil) and 10–20 cm (subsurface) layers, respectively. Bars represent means ± standard errors. Different lowercase letters above the bars indicate significant differences among treatments based on one-way ANOVA followed by post hoc multiple comparisons (p < 0.05).
Agronomy 15 02691 g002
Figure 3. Principal coordinate analysis (PCoA) based on Bray–Curtis distances showing the effects of different ground cover treatments and soil depths on bacterial (left) and fungal (right) community composition. C represents bare soil (control), A represents natural grass cover, and B represents alfalfa cover. O and L indicate the 0–10 cm (topsoil) and 10–20 cm (subsurface) layers, respectively. The percentage of variation explained by each axis is shown in parentheses. Ellipses represent 95% confidence intervals for each group. Statistical significance was assessed using PERMANOVA (adonis), with R2 and p-values shown on the plots.
Figure 3. Principal coordinate analysis (PCoA) based on Bray–Curtis distances showing the effects of different ground cover treatments and soil depths on bacterial (left) and fungal (right) community composition. C represents bare soil (control), A represents natural grass cover, and B represents alfalfa cover. O and L indicate the 0–10 cm (topsoil) and 10–20 cm (subsurface) layers, respectively. The percentage of variation explained by each axis is shown in parentheses. Ellipses represent 95% confidence intervals for each group. Statistical significance was assessed using PERMANOVA (adonis), with R2 and p-values shown on the plots.
Agronomy 15 02691 g003
Figure 4. Taxonomic composition of soil microbial communities at the phylum level under different ground cover treatments and soil depths. (A) Bacterial communities; (B) Fungal communities. C represents bare soil (control), A represents natural grass cover, and B represents alfalfa cover. O and L indicate the 0–10 cm (topsoil) and 10–20 cm (subsurface) layers, respectively. Stacked bars show the relative abundance (%) of the dominant phyla, with low-abundance taxa grouped as “Others.”.
Figure 4. Taxonomic composition of soil microbial communities at the phylum level under different ground cover treatments and soil depths. (A) Bacterial communities; (B) Fungal communities. C represents bare soil (control), A represents natural grass cover, and B represents alfalfa cover. O and L indicate the 0–10 cm (topsoil) and 10–20 cm (subsurface) layers, respectively. Stacked bars show the relative abundance (%) of the dominant phyla, with low-abundance taxa grouped as “Others.”.
Agronomy 15 02691 g004
Figure 5. Relationships between soil environmental factors and microbial communities based on Pearson correlations (left) and Mantel tests (right). Environmental factors include total nitrogen (TN), available phosphorus (AP), available potassium (AK), pH, ammonium nitrogen (NH4+), nitrate nitrogen (NO3), and total carbon (TC). Circle size represents the strength of Pearson’s correlation (r), and color indicates positive (blue) or negative (red) correlations. Significance is denoted as p < 0.05 (*), p < 0.01 (**), and p < 0.001 (***). In the Mantel test network, edge color indicates significance level (orange: p < 0.01; green: p = 0.01–0.05; gray: p ≥ 0.05), and edge thickness represents Mantel’s r. Bacterial and fungal diversity and composition were calculated based on Bray–Curtis dissimilarity matrices.
Figure 5. Relationships between soil environmental factors and microbial communities based on Pearson correlations (left) and Mantel tests (right). Environmental factors include total nitrogen (TN), available phosphorus (AP), available potassium (AK), pH, ammonium nitrogen (NH4+), nitrate nitrogen (NO3), and total carbon (TC). Circle size represents the strength of Pearson’s correlation (r), and color indicates positive (blue) or negative (red) correlations. Significance is denoted as p < 0.05 (*), p < 0.01 (**), and p < 0.001 (***). In the Mantel test network, edge color indicates significance level (orange: p < 0.01; green: p = 0.01–0.05; gray: p ≥ 0.05), and edge thickness represents Mantel’s r. Bacterial and fungal diversity and composition were calculated based on Bray–Curtis dissimilarity matrices.
Agronomy 15 02691 g005
Figure 6. Co-occurrence networks of soil microbial communities under different ground cover treatments. (A) Bare soil (control, (C)); (B) natural grass cover (A); (C) alfalfa cover (B). Each node represents an operational taxonomic unit (OTU/ASV), and edges represent significant correlations between taxa. Node size is proportional to degree (number of connections), and node color indicates module membership based on modularity class. Larger modules and denser connections indicate higher network complexity and connectivity. Networks were constructed based on significant pairwise correlations (|r| > threshold, p < 0.05).
Figure 6. Co-occurrence networks of soil microbial communities under different ground cover treatments. (A) Bare soil (control, (C)); (B) natural grass cover (A); (C) alfalfa cover (B). Each node represents an operational taxonomic unit (OTU/ASV), and edges represent significant correlations between taxa. Node size is proportional to degree (number of connections), and node color indicates module membership based on modularity class. Larger modules and denser connections indicate higher network complexity and connectivity. Networks were constructed based on significant pairwise correlations (|r| > threshold, p < 0.05).
Agronomy 15 02691 g006
Disclaimer/Publisher’s Note: The statements, opinions and data contained in all publications are solely those of the individual author(s) and contributor(s) and not of MDPI and/or the editor(s). MDPI and/or the editor(s) disclaim responsibility for any injury to people or property resulting from any ideas, methods, instructions or products referred to in the content.

Share and Cite

MDPI and ACS Style

Zhang, J.; Yuan, J.; Xue, Q.; Wang, L.; Chang, F.; Chen, M.; Dong, P.; Li, Y.; Zhang, J.; Liang, Z. Cover-Crop Types and Soil Depths Shape Soil Microbial Diversity and Enhance Network Complexity in an Apple Orchard. Agronomy 2025, 15, 2691. https://doi.org/10.3390/agronomy15122691

AMA Style

Zhang J, Yuan J, Xue Q, Wang L, Chang F, Chen M, Dong P, Li Y, Zhang J, Liang Z. Cover-Crop Types and Soil Depths Shape Soil Microbial Diversity and Enhance Network Complexity in an Apple Orchard. Agronomy. 2025; 15(12):2691. https://doi.org/10.3390/agronomy15122691

Chicago/Turabian Style

Zhang, Jian, Jiawei Yuan, Qinqin Xue, Lu Wang, Fangjuan Chang, Mengni Chen, Peng Dong, Yaoyao Li, Jiancheng Zhang, and Zhejun Liang. 2025. "Cover-Crop Types and Soil Depths Shape Soil Microbial Diversity and Enhance Network Complexity in an Apple Orchard" Agronomy 15, no. 12: 2691. https://doi.org/10.3390/agronomy15122691

APA Style

Zhang, J., Yuan, J., Xue, Q., Wang, L., Chang, F., Chen, M., Dong, P., Li, Y., Zhang, J., & Liang, Z. (2025). Cover-Crop Types and Soil Depths Shape Soil Microbial Diversity and Enhance Network Complexity in an Apple Orchard. Agronomy, 15(12), 2691. https://doi.org/10.3390/agronomy15122691

Note that from the first issue of 2016, this journal uses article numbers instead of page numbers. See further details here.

Article Metrics

Back to TopTop