Next Article in Journal
Transport of Phosphorus from Three Fertilizers Through High- and Low-Phosphorus Soils
Previous Article in Journal
A Decision-Support Grid for Evaluating Neonicotinoid Alternatives Based on Environmental and Human Health Impact
 
 
Font Type:
Arial Georgia Verdana
Font Size:
Aa Aa Aa
Line Spacing:
Column Width:
Background:
Article

Genome-Wide Analysis of NAC Gene Family and Its Cold-Responsive Transcriptional Dynamics in Coffea arabica

School of Agriculture, Yunnan University, Kunming 650500, China
*
Authors to whom correspondence should be addressed.
Agronomy 2025, 15(10), 2394; https://doi.org/10.3390/agronomy15102394
Submission received: 10 September 2025 / Revised: 9 October 2025 / Accepted: 13 October 2025 / Published: 15 October 2025
(This article belongs to the Section Crop Breeding and Genetics)

Abstract

In numerous coffee-producing areas, coffee plants are routinely exposed to a low chilling temperature on a seasonal cycle. Despite the well-established significance of NAC transcription factors in mediating plant responses to abiotic stresses, their functions in Coffea arabica remain underexplored. This study identified 161 CaNAC genes and classified them into 15 distinct subgroups distributed across 22 chromosomes, with chromosome 11 harboring the largest number of these genes. Furthermore, a total of 1077 cis-elements were detected in the promoter regions of the 161 CaNAC genes. Among these, MYB-binding sites and ABA-responsive elements (ABREs) were the most prevalent. RNA-seq analysis under chilling stress revealed 16,767 differentially expressed genes, which were grouped into four clusters. GO enrichment analysis highlighted biological processes such as the abscisic acid-activated signaling pathway, response to cold, and response to salicylic acid, providing fundamental insights into the transcriptional response of C. arabica to chilling stress. Expression pattern analysis of CaNACs under chilling stress showed that 38 CaNACs were differentially expressed; 15 genes, including CaNAC46/49/116/125, were downregulated, while 12 genes, including CaNAC56/64, were upregulated. This study enhances our understanding of the CaNAC gene family’s role in cold responses, potentially bolstering molecular breeding programs for C. arabica.

1. Introduction

Transcription factors (TFs) are specialized proteins in eukaryotic organisms that modulate gene transcription by recognizing and binding to specific DNA sequences [1]. Plant TFs can be classified into many families, such as bZIP, ERF, MYB, NAC, and WRKY, based on their DNA-binding domains [2]. NAC proteins are among the largest plant-specific TFs, and their names originate from the three founding genes—NAM (Petunia no apical meristem), ATAF1/2 (Arabidopsis transcription activation factors), and CUC2 (cup-shaped cotyledon)—which encode proteins with a highly conserved N-terminal domain. This domain, known as the NAC domain, is approximately 150 amino acids long and is characterized by a unique structural arrangement that facilitates DNA binding and protein–protein interactions [3]. The NAC domain is structured into five distinct subdomains (labeled A to E) that collectively contribute to its multifaceted functions. Subdomain A is crucial for the assembly of functional TF complexes. Subdomains B and E are associated with diverse functions that vary among different NAC TFs, contributing to their functional diversity. In contrast, subdomains C and D are DNA-binding sites, which characterized by their positively charged nature and high conservation [4]. The variable C-terminal region of NAC proteins can also participate in transcriptional regulation by activating or repressing transcription [5].
As the functions of an increasing number of NAC genes have been elucidated, it has become evident that they play extremely crucial roles in plant growth and development, as well as in response to both biotic and abiotic stresses. For instance, in chrysanthemum, overexpression of CmNAC083 enhances resistance to Alternaria alternata-induced black spot disease [6]. Overexpression of PwNAC2 in spruce delays flowering [7], whereas overexpression of GmNAC81 in soybeans advances flowering [8]. The expression of ANAC019, ANAC055, and ANAC072 is upregulated by drought, salinity, and chilling stresses in Arabidopsis thaliana, and overexpression of these genes enhances stress tolerance in transgenic plants [9]. ZmSNAC1 expression is modulated by drought and salt stresses, and its overexpression improves dehydration tolerance in Arabidopsis [10]. The overexpression of SlNAC1 reduces ROS accumulation and sustains SOD and CAT activities, thereby increasing chilling stress tolerance in tomato [11]. In rice, overexpression of specific NAC TFs (OsNAC5, OsNAC6, OsNAC9, and OsNAC10) significantly enhances drought tolerance and improves low-temperature tolerance in seedlings [12,13,14,15].
Plants are constantly exposed to fluctuating environmental conditions that can pose significant challenges to their growth and development. Such adverse conditions include both abiotic and biotic stresses, such as high salinity, prolonged drought, extreme temperature fluctuations, pathogen infections, and herbivore damage. Among these, chilling stress is a particularly important environmental factor that hinders plant growth and has a notable effect on plant distribution and crop productivity [16]. Chilling stress can be divided into chilling stress (temperatures between 0 °C and 20 °C) and freezing stress (temperatures below 0 °C). This type of stress can negatively affect plant growth and physiology by directly inhibiting metabolic processes and indirectly inducing osmotic and oxidative stresses, leading to a range of detrimental changes in plant development and function. In the context of cold acclimation, COR genes are crucial and are regulated by a variety of transcription factors (TFs) [17]. In recent years, research has focused predominantly on the regulation of C-repeat binding factors (CBFs) and inducers of CBF expression 1 (ICE1) [18,19]. CBFs, also known as dehydration-responsive element binding factors (DREB1s), can recognize CRT/DER cis-elements and activate downstream COR genes [20]. However, increasing evidence has shown that other TFs, such as WRKY, bHLH, MYB, and NAC, also play a role in the response of plants to cold acclimation [21,22,23]. Taking NAC as an example, MaNAC1 in banana increases cold tolerance by interacting with the ICE1-CBF signaling pathway [24]. Overexpression of CaNAC064 enhances the ability of pepper plants to withstand chilling stress [25]. In apple trees, MdNAC029 can specifically bind to the promoters of MdCBF1 and MdCBF4, functioning as a negative regulator of cold tolerance [26]. PbeNAC1 increases drought and chilling stress tolerance through interactions with PbeDREB1 and PbeDREB2A in pear (Pyrus betulifolia) [27]. These findings indicate that NAC TFs could be significant components of the transcriptional network related to chilling stress.
As one of the world’s three major beverages, coffee occupies a pivotal position in the global commodities market. Currently, Coffea arabica and Coffea canephora are the most widely cultivated coffee species, accounting for approximately 99% of global green coffee bean production. Among the two commercially significant coffee species, C. arabica holds greater prominence, accounting for more than 70% of the global coffee market [28]. Coffee plants exhibit high sensitivity to low temperatures in their growing environments [29]. In numerous coffee-growing regions, particularly in Brazil and China, the occurrence of low, nonfreezing temperatures during the winter season is common [30,31]. These conditions can compromise coffee plant development, reduce yield, and diminish bean quality [29]. Above all, the development of cold-tolerant germplasms is urgently needed.
The NAC transcription factor family is a significant group of genes involved in regulating chilling stress responses in plants and serves as a key genetic resource for developing stress-tolerant cultivars. However, its role in the chilling stress response process of C. arabica remains underexplored. In this study, we conducted a comprehensive bioinformatics analysis to systematically identify and characterize the CaNAC gene family in C. arabica, encompassing chromosomal locations, synteny, phylogeny, genomic structures, conserved motifs, and cis-elements. Additionally, we determined the potential chilling stress tolerance of CaNACs by analyzing their expression patterns under low-temperature conditions using RNA-seq. The identification of CaNAC gene family members associated with chilling stress responses lays the groundwork for future genetic engineering or marker-assisted selection to develop cold-resistant coffee varieties.

2. Materials and Methods

2.1. Identification of NAC Genes in C. arabica

To identify NAC proteins in the Coffea arabica genome, we first obtained genome data from the Bioinformatics and Systems Biology database (https://bioinformatics.psb.ugent.be/gdb/coffea_arabica/ (accessed on 11 November 2023)) [32]. The NAM domain (PF02365) Hidden Markov Model (HMM) profile was retrieved from the Pfam database (http://pfam-legacy.xfam.org/ (accessed on 12 November 2023)). By using HMMER 3.3 with an E-value cutoff of 0.1 [33], NAC proteins in the C. arabica genome were identified. To confirm the putative NAC proteins, we performed BLASTP alignments followed by conserved domain analysis via the Conserved Domain Database (CDD, http://www.ncbi.nlm.nih.gov/cdd/ (accessed on 17 November 2023)). The physicochemical properties of the identified candidates, such as amino acid length, molecular weight, and isoelectric point (pI), were subsequently determined using TBtools (v. 2.131) [34]. Additionally, subcellular localization predictions were conducted using WoLF PSORT (https://wolfpsort.hgc.jp/ (accessed on 5 May 2024)) [35].

2.2. Chromosomal Distribution, Gene Duplication and Syntenic Analysis

The chromosomal positions of the CaNAC genes were determined using the C. arabica genome annotation file (GTF format) and visualized with TBtools (v. 2.152) [34]. To identify gene duplication events among the 161 CaNAC genes, we performed an MCScanX analysis with default parameters [36]. Additionally, the genome sequences and annotation files for Oryza sativa (rice), Malus domestica (apple), Solanum lycopersicum (tomato), Zea mays (maize), Arabidopsis, and Coffea canephora were acquired from Ensembl Plants (https://plants.ensembl.org (accessed on 18 December 2023)). The chromosomal distribution of NAC genes was mapped using the Advanced Circos tool in TBtools (v. 2.152).
To investigate syntenic relationships between C. arabica and the other species, we conducted a comparative genomic analysis using a BLASTP + MCScanX pipeline implemented in TBtools [34]. This approach enabled the identification of putative homologous gene pairs across the examined genomes.

2.3. Sequence Alignment and Phylogenetic Analysis of CaNACs

For phylogenetic analysis, NAC protein sequences from C. arabica, C. canephora, and Arabidopsis were first aligned with Clustal W, as implemented in MEGA 11.0. We then constructed an unrooted maximum-likelihood (ML) tree using the following parameters: pairwise deletion to handle gaps and 1000 bootstrap iterations for node support estimation. Finally, the ML tree was annotated and exported for publication using the Evolview web platform (https://www.evolgenius.info/evolview/ (accessed on 4 January 2024)).

2.4. Gene Structure, Conserved Motif, and Cis-Element Analyses of CaNACs

Gene structure analysis was performed using TBtools [34] by aligning coding sequences with their corresponding genomic DNA to determine the exon-intron organization of the CaNAC genes. Protein motif analysis was conducted using the MEME suite (http://meme-suite.org (accessed on 6 January 2024)) with parameters set to identify up to 10 conserved motifs (width range: 6–200 amino acids). TBtools was employed to visualize the integrated gene structure and motif patterns. For promoter analysis, 2-kb upstream sequences of CaNAC genes were analyzed for cis-elements using PlantCARE (http://bioinformatics.psb.ugent.be/webtools/plantcare/html/ (accessed on 18 January 2024)), with the results visualized through TBtools.

2.5. Plant Materials and RNA-Seq

Chilling stress experiments were conducted using one-year-old C. arabica seedlings provided by the Coffee Germplasm Repository, Ministry of Agriculture (Ruili, Yunnan, China). Prior to treatment, the plants were cultivated under controlled greenhouse conditions (24 °C/20 °C (day/night), 16 h light/8 h dark cycle, 600–650 μmol m−2 s−1 photosynthetic photon flux density). The cold treatment regimen consisted of three phases: (i) preconditioning at 24 °C/20 °C (day/night) for 7 days, (ii) cold acclimation at 13 °C/8 °C for 7 days, and (iii) severe chilling stress at a constant temperature of 4 °C for 3 days. The environmental parameters were strictly maintained at 60% relative humidity with a consistent photoperiod and light intensity. For each treatment time point, the two most recently matured leaves from three randomly selected plants (biological replicates) were collected, immediately frozen in liquid nitrogen, and stored at −80 °C until RNA extraction.
Total RNA was extracted from the leaf samples using the RNAprep Pure Plant Plus Kit (Tiangen Biotech Co., Ltd., Beijing, China) following the manufacturer’s instructions. RNA samples (20 μg) were processed for library preparation and sequencing by Gene Denovo. All raw sequencing data reported in this paper have been made publicly available through the Genome Sequence Archive (GSA) [37] at China’s National Genomics Data Center (NGDC) under accession number CRA029329, and can be accessed at https://ngdc.cncb.ac.cn/gsa (accessed on 2 August 2025). Quality assessment of the RNA-seq reads was performed using FastQC [38], followed by adapter trimming and quality filtering with Trimmomatic [39]. HISAT2 was employed for genome alignment to the C. arabica reference genome [40]. Transcript quantification was conducted using StringTie. Differentially expressed genes (DEGs) were identified using the DESeq2 tool with its default median ratio normalization method. Genes with an adjusted p-value < 0.05 and a Fold change > 2 were considered significant.

2.6. Physiological Parameter Assays

Superoxide dismutase (SOD) activity was measured via inhibition of NBT photoreduction at 560 nm [41]. Peroxidase (POD) activity was determined via the guaiacol oxidation method [42]. Chlorophyll was extracted with 80% acetone, measured at 663/645 nm [43], and calculated using Arnon’s equations. Relative electrolyte leakage was measured as previously described [44]. The proline content was determined via a sulfosalicylic acid-ninhydrin assay [45] and quantified using an L-proline standard curve.

2.7. cDNA Synthesis and qRT-PCR

Total RNA was extracted following standard RNA-seq library preparation protocols. RNA quality was assessed using an ND-100C spectrophotometer (MIULAB, Hangzhou, China). DNA-free RNA (1 μg) was reverse transcribed using the PrimeScript RT reagent kit (TransGen Biotech, Beijing, China). Quantitative real-time PCR was performed on a QuantStudioTM 7 Flex Real Time PCR System (Applied Biosystems®, Foster City, CA, USA) with PerfectStart Green qPCR SuperMix under the following conditions: 95 °C for 30 s, 40 cycles of 95 °C for 5 s and 56 °C for 30 s. Primer sequences are provided in Table S6. The efficiencies for all primers fell within the acceptable range of 90–105%, with correlation coefficients (R2) all above 0.99. Melt curve analysis demonstrated a single sharp peak for each reaction, confirming amplification specificity. Ca24S (Cara005g009170) was used as reference gene to standardize the expression levels. The 2−ΔΔCT method was applied to calculate relative gene expression levels, based on data obtained from three independent biological replicates, each run in triplicate.

3. Results

3.1. Identification and Characterization of NAC Genes in C. arabica

By using the Hidden Markov Model, a total of 161 NAC domain-containing genes (designated as CaNACs) were identified in C. arabica. These genes were numbered from CaNAC1 to CaNAC161 according to their chromosomal positions. The protein sequences of the CaNACs ranged from 77 amino acids (Ca002g006120.1) to 1686 amino acids (Ca009g000360.1), with an average length of 380 amino acids. The molecular weights of these proteins varied from 9048.3 Da to 189,291.1 Da, while their theoretical isoelectric points (pIs) ranged from 4.3 (Ca017g007860.1) to 9.84 (Ca001g026660.1), with an average pI of 6.92. Basic information regarding all identified CaNAC genes—including coding sequence lengths, protein sequence lengths, and genomic locations—is presented in Table S1. The subcellular localization of CaNAC proteins was predominantly nuclear (122 members). A smaller fraction was predicted to reside in other organelles, as follows: cytoplasm (21), chloroplast (5), Golgi apparatus (4), peroxisome (2), and other locales (7). These findings concerning subcellular localization imply that CaNAC transcription factors (TFs) may play significant roles in the regulation of nuclear genes and exhibit diverse functions in response to various environmental conditions.

3.2. Chromosomal Locations, Gene Duplication, and Syntenic Analysis

The 161 CaNACs were present on the 22 chromosomes of C. arabica and were nonuniformly distributed (Figure 1). Chromosome 11 contained the greatest number of CaNAC genes, with 18 genes (~11.18%), whereas Chromosomes 6 and 18 contained the fewest, with only 2 genes each (~1.24%). Notably, the distribution of CaNAC genes on Chromosomes 11, 13, and 14 was relatively concentrated (Figure 1). Gene duplication is a fundamental mechanism driving the origin and evolution of multigene families. In this study, we identified four pairs of tandem duplicate genes within the C. arabica NAC gene family, as indicated in Figure 2. Additionally, a total of 93 segmental duplication gene pairs were recognized throughout the NAC gene family across all subpopulations. These findings suggest that gene duplication, particularly segmental duplication, may have been the primary driving force behind the evolution of CaNAC genes, facilitating their amplification.
To further explore the duplication and evolutionary relationships of the CaNACs, six comparative syntenic maps containing monocotyledons (Arabidopsis thaliana, Oryza sativa, and Zea mays) and dicotyledons (Solanum lycopersicum, Malus domestica, and C. canephora) were constructed (Figure 3). The numbers of collinear gene pairs between C. arabica and the six other species were 123, 59, 39, 138, 224, and 135 (Figure 3; Table S2). Comparative analyses revealed a greater number of collinear gene pairs between C. arabica and S. lycopersicum, M. domestica, and C. canephora, suggesting that the NAC genes from these species are closely associated in terms of evolutionary relationships.

3.3. Phylogenetic Analysis of CaNACs

To investigate the evolutionary relationships among CaNAC proteins, a phylogenetic reconstruction was performed using the protein sequences of CaNACs, CcNACs (C. canephora NAC proteins) and AtNACs (A. thaliana NAC proteins). Based on the phylogenetic tree, the NAC proteins were classified into fifteen distinct subgroups, NAC-a to NAC-p (Figure 4). CaNACs and CcNACs were unevenly distributed in all subgroups except for those in NAC-h and NAC-m. Most CcNACs corresponded to two to four CaNACs, likely because C. arabica is an allotetraploid species and C. canephora is a diploid species. NAC-h was composed predominantly of AtNACs, suggesting extensive gene loss events during evolution; in contrast, NAC-f exclusively contained NAC genes from Coffea species, implying lineage-specific gene expansion in coffee plants.

3.4. Analysis of CaNAC Gene Structure and Protein Domains

Variations in exon–intron architecture frequently mirror the evolutionary trajectory and functional specialization of gene families. To identify the structural diversity of the CaNACs, the exon–intron content in the coding sequences of the individual CaNACs was analyzed (Figure 5B). Additionally, we constructed an unrooted phylogenetic tree using the protein sequences of all the CaNACs, which divided the CaNACs into 5 subfamilies, Subgroups I to V (Figure 5A). Analysis of gene structures revealed that all CaNAC genes contain introns, implying a potential for alternative splicing. Notably, the number of introns was highly conserved among members of the same group, with the vast majority (114 genes) containing two or three. However, greater structural diversity was observed in Subgroup V. Several genes, such as CaNAC07, CaNAC13, CaNAC149, CaNAC159 and CaNAC126, included relatively large introns.
The type and composition of conserved motifs frequently serve as key indicators of protein function and evolutionary relationships. To investigate these features in CaNACs, ten conserved motifs were identified in the 161 CaNAC proteins (Figure 5), with amino acid lengths ranging from 15 to 50 (Table S3). The number of motifs in the CaNAC proteins varied from one (in CaNAC1) to nine (in CaNAC72–85). Motifs 1–7 were functionally annotated within the conserved NAC domain regions of CaNAC proteins, which suggests their potential roles in domain-specific functions (Table S3). Notably, Motifs 8–10 appear in CaNAC72-85, possibly because these proteins have similar functions.

3.5. Cis-Element Analysis of CaNAC Genes

Investigating the cis-elements in the promoter regions of CaNAC genes offers valuable insights into their likely biological roles and regulatory pathways. We identified twenty-three different types of cis-elements from the 2000-bp promoter regions of the 161 CaNAC genes, which were unevenly distributed (Figure 6). Among these elements, MYB elements were the most prevalent, with a total of 1077 identified, followed by MYC, ABRE and STRE elements. These cis-elements were further classified into three functional categories: abiotic stress (8 types), plant growth and development (7 types), and responses to phytohormones (5 types). The prevalence of these elements suggests a primary involvement in abiotic stress responses, illustrating the crucial role of CaNACs in environmental stress adaptation. Among the abiotic stress elements, MYB and STRE elements were the most common; MYB elements were found in the promoters of all 161 CaNAC genes, and STRE elements were found in those of 146 CaNAC genes. With respect to hormone responses, ABRE and MYC elements were the most common hormone response elements, found in the promoters of 133 and 156 CaNAC genes, respectively.

3.6. RNA-Seq Analysis of CaNAC Genes Under Low Temperature Conditions

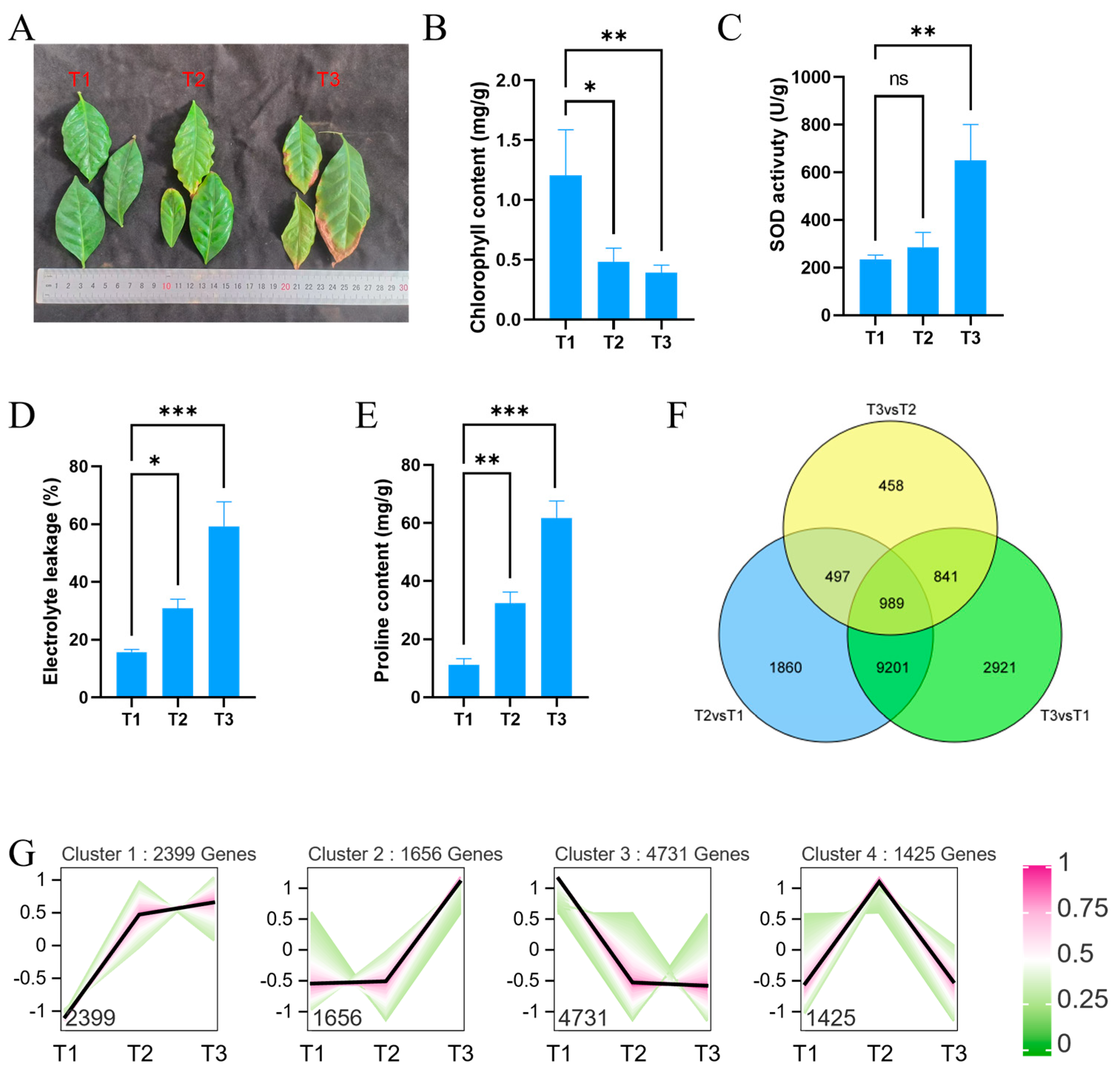
Given the pivotal roles of NAC genes in plant responses to low-temperature conditions, as outlined in the introduction, the identification of cold-responsive CaNACs constitutes a research topic of considerable interest and relevance. To investigate the response of CaNACs to low-temperature conditions, one-year-old C. arabica seedlings were exposed to two distinct temperature treatments: 13 °C for acclimation and 4 °C for chilling stress. Under progressive low-temperature stress, leaves displayed a distinct phenotypic progression characterized by sequential chlorosis (from green to pale yellow) and eventual necrosis (browning) as the temperature decreased from 13 °C to 4 °C (Figure 7A). The cold-induced symptoms included visible wilting, desiccation, and characteristic marginal curling, with damage severity exhibiting a strong temperature-dependent pattern. The chlorophyll content decreased markedly and correlated with the observed degree of leaf chlorosis (Figure 7B). Concurrently, membrane integrity was compromised, as evidenced by a substantial increase in electrolyte leakage, from 15.8 ± 1.2% to 59.3 ± 3.5% (p < 0.001) (Figure 7D). In response to chilling stress, the antioxidant defense system was activated, with superoxide dismutase (SOD) activity increasing 2.8-fold after 4 °C treatment (Figure 7C). Similarly, proline accumulation increased 5.5-fold, suggesting its role in osmo-protection and cellular homeostasis maintenance under chilling stress (Figure 7E). These findings demonstrate that chilling stress induces severe physiological disruptions in coffee leaves, which leads to irreversible damage.
To investigate the expression patterns of CaNAC genes, the uppermost mature leaves were collected for RNA-sequencing analysis. Using a threshold of two-fold changes and a p value below 0.05, a total of 16,767 genes were identified as differentially expressed following cold treatment (Figure 7F). The differentially expressed genes (DEGs) were further classified into four distinct clusters based on their expression trends across the temperature treatment conditions, revealing unique transcriptional dynamics in response to chilling stress (Figure 7G). Specifically, 2399 genes whose expression increased in response to the cold acclimation treatment (T2) and was maintained at 4 °C were assigned to Cluster 1. A total of 1656 genes were preferentially upregulated under the 4 °C treatment (T3). Additionally, 4731 genes were downregulated following cold acclimation treatment (T2) and continued to be downregulated at 4 °C. Finally, 1425 genes were upregulated exclusively by the cold acclimation treatment (T2). GO enrichment analysis revealed that the differentially expressed genes (DEGs) from the four clusters were enriched in 347, 280, 639, and 176 biological process Gene Ontology (GO) terms (Table S4). To be precise, the biological process of the response to abscisic acid was among the top 10 GO terms for both Cluster 1 and Cluster 4 (Figure 8). The biological processes of the abscisic acid-activated signaling pathway and response to cold were also highlighted among the top 10 terms for the DEGs from Cluster 4 (Figure 8). The biological process of developmental growth was among the top 10 terms for the DEGs from Cluster 3. For Cluster 2, the biological processes of cell division, negative regulation of cellular processes, and response to salicylic acid were highlighted among the top 10 terms (Figure 8). These analyses provided fundamental insights into the transcriptional response of C. arabica under chilling stress.
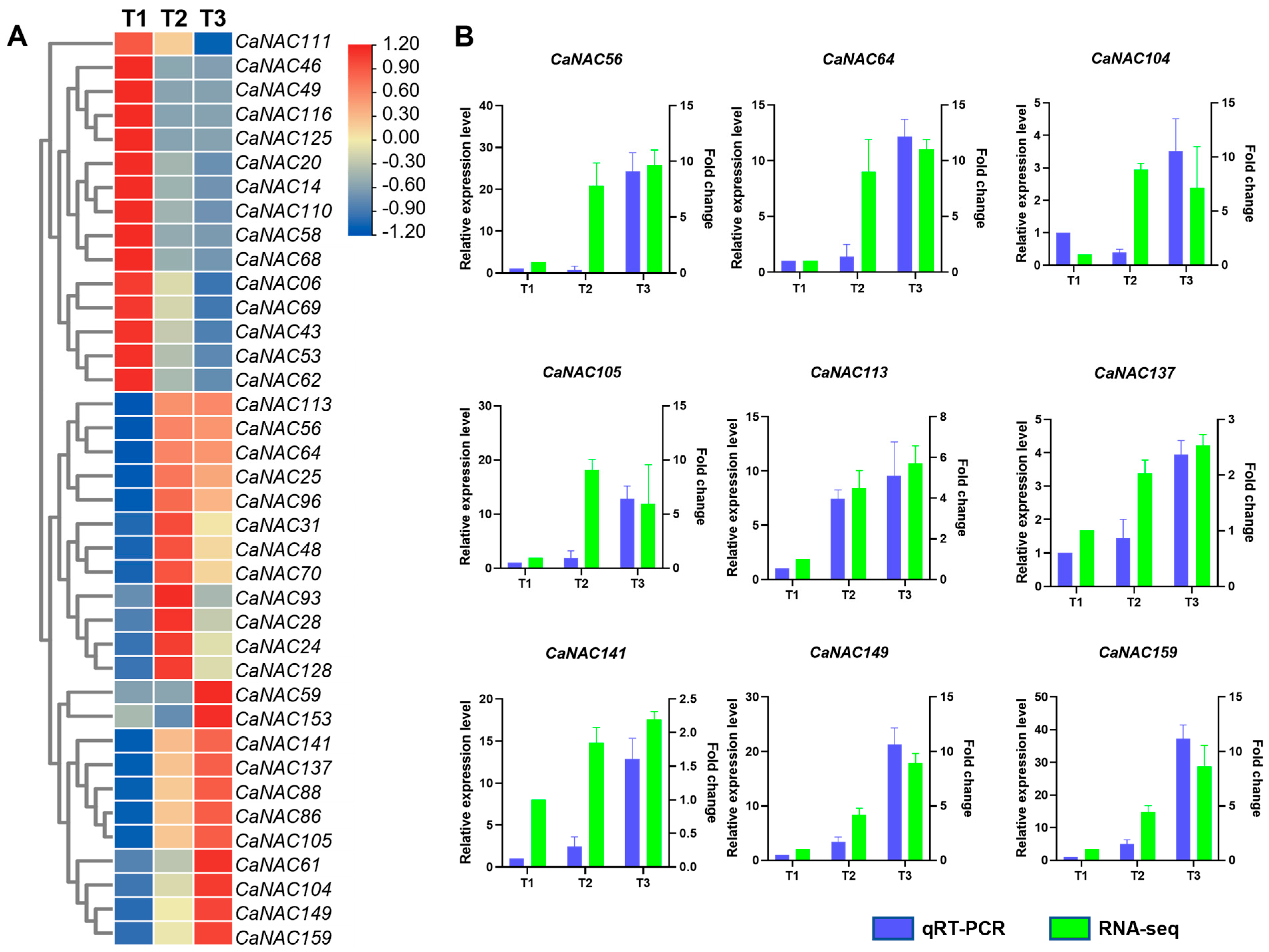
Based on the aforementioned RNA-seq profiling results, 68 CaNAC genes were found to be expressed (with FPKM values greater than 1 at least at one sampling point) under three different conditions. Additionally, 38 CaNAC genes were differentially expressed (with a fold change greater than 2) under cold treatment conditions (Table S5; Figure 9A). Among these genes, fifteen, including CaNAC46, CaNAC49, CaNAC116, and CaNAC125, were downregulated under both the 13 °C (T2) and the 4 °C (T3) treatments (Figure 9A). A subset of twelve genes, exemplified by CaNAC56 and CaNAC64, were upregulated in response to cold treatment, with a pronounced preference for upregulation under the 13 °C (T2) treatment (Figure 9A). Concurrently, the expression of another group of eleven genes, including CaNAC141, CaNAC137, CaNAC105, and CaNAC104, also increased in response to the cold treatments, yet these genes displayed a distinct preference for upregulation under the 4 °C (T3) treatment (Figure 9A). To validate the expression patterns of the cold-responsive CaNAC genes, nine CaNAC genes were randomly chosen for qRT–PCR analysis. A comparison between the qRT–PCR results and RNA-seq data revealed a high degree of consistency in the expression patterns of the selected genes, thereby confirming the reliability of the RNA-seq findings (Figure 9B).

4. Discussion

4.1. CaNAC Gene Identification and Evolutionary Analysis in C. arabica

The NAC transcription factor family is among the most representative transcription factor families in plants and is extensively involved in regulating plant growth, development and adaptive responses to environmental stresses. Owing to the crucial functions of NAC genes in plants, genome-wide identification and characterization of this family have been performed in numerous species, such as the 151 NAC genes identified in rice (O. sativa) [46], 110 in potato (Solanum tuberosum) [47], 152 in tobacco (Nicotiana tabacum) [48], 69 in Cannabis sativa [49] and 152 in soybean (Glycine max) [50], but little is known about this gene family in C. arabica. In this study, we identified 161 CaNAC genes based on the newly published C. arabica genome sequence [32]. Compared with the 63 NAC genes identified in C. canephora (a closely related member of the Coffea genus), the NAC gene content of C. arabica has expanded nearly 2.5-fold. This observation aligns with the allotetraploid nature of C. arabica, which originated from natural hybridization between the diploid progenitors of C. canephora and C. eugenioides. The substantial increase in NAC gene copy number suggests that the CaNAC gene family underwent expansion following whole-genome duplication (WGD), a hypothesis partially supported by the syntenic analysis conducted in this study (Figure 2). Specifically, the identification of 93 segmental duplication events and 4 tandem duplication events among isolated CaNAC genes provides evidence for both large-scale genomic rearrangements and localized gene duplication, collectively contributing to functional diversification and lineage-specific expansion of the CaNAC family in C. arabica.
Phylogenetic analysis serves as an instrumental tool for elucidating the evolutionary relationships and functional annotations of multigene families. In this study, 161 CaNACs, 63 CcNACs, and 115 AtNACs were categorized into fifteen distinct phylogenetic subgroups (designated a–m) (Figure 4). Notably, the majority of the subgroups contained CaNACs, CcNACs, and AtNACs, suggesting that these genes share homologous origins and likely diverged from a common ancestral lineage. However, NAC-f exhibited lineage-specific expansion within the Coffea genus, implying that these CaNACs and CcNACs evolved from a distinct ancestral lineage compared with their Arabidopsis counterparts. Similar results were observed in tomato, where group I NAC genes were exclusively detected [51]. In NAC-h, the number of NAC genes identified in the two Coffea species was significantly lower than that in Arabidopsis, potentially reflecting the differential impacts of whole-genome duplication (WGD) events—three in the Coffea lineage versus five in Arabidopsis [52,53].
Alternative splicing (AS) is recognized as an important mechanism for regulating plant environmental adaptation, particularly in abiotic stress responses like cold tolerance [54,55,56]. A higher intron content potentially increases the diversity of alternatively spliced mRNA isoforms, thereby expanding proteomic complexity. The genomic structure of CaNAC genes, characterized by a variable intron number (1–7) and a prevalence of multiple introns (Figure 5), is suggestive of widespread alternative splicing. This structural feature potentially serves as a key regulatory mechanism, enabling dynamic responses to developmental and environmental stimuli. Similar results were observed in tree peony (Paeonia suffruticosa Andrews) [57], Dendrobium officinale [58], and Liriodendron [59]. In addition, examination of the exon-intron structural patterns among CaNAC genes within the same subgroup revealed notable similarity. This similarity implies the existence of gene functional conservation and redundancy mechanisms, which in turn may enhance the adaptive fitness of plants when confronted with diverse environmental conditions. Apart from the analysis of exon-intron patterns, a comprehensive investigation was also conducted on the conserved motifs within CaNAC proteins. The results demonstrated that these motifs varied across different CaNAC members but displayed a high degree of conservation within the same subgroup. Taking all these findings into consideration, the conserved nature of the protein architecture, motif compositions, and gene structures among CaNACs provides robust support for the results derived from the phylogenetic analysis, thereby reinforcing the evolutionary relationships and functional inferences within this gene family.

4.2. Cis-Element Analysis Reveals the Roles of CaNACs

Gene promoters, situated upstream of coding regions, harbor multiple cis-elements that serve as binding sites for transcription-initiating proteins and are crucial for environmentally induced expression of genes such as cold-responsive genes [60,61]. In the present study, a total of 1077 cis-elements were identified within the 2000-bp promoter regions of the 161 CaNAC genes. These cis-elements were systematically categorized into three functional groups: phytohormone responsiveness, plant developmental regulation, and abiotic stress response (Figure 6). This classification highlights the multifaceted roles of CaNAC transcription factors in coordinating developmental processes and environmental stress adaptation.
Among the identified cis-elements, several were found to be specifically bound by cold-responsive transcription factors (TFs), including ABF-, MYC-, and MYB-binding motifs. In Arabidopsis, ABF1 has been demonstrated to increase plant cold tolerance by upregulating the expression of key genes involved in both ABA-dependent and ABA-independent signaling pathways through direct binding to their promoter regions [62]. MYC2, MYC67 and MYC70 play pivotal roles in modulating cold signaling and enhancing cold tolerance in Arabidopsis through the transcriptional regulation of their downstream target genes [63,64]. In apple trees (Malus domestica), the interaction between MdMYB308 and MdbHLH33 results in the formation of a transcriptional complex that positively regulates cold tolerance by modulating the expression of downstream target genes involved in cold-responsive pathways [23]. In tomato, SlMYB15 functions to enhance cold tolerance by directly binding to the promoters of key ABA pathway genes, SlNCED1 and SlABF4 [65].

4.3. Identification of Cold-Responsive CaNAC Genes in C. arabica

Low temperatures can cause irreversible damage to plants, thereby adversely affecting their growth and developmental processes. Consequently, chilling stress has emerged as a major contributor to the substantial decline in global crop yields, primarily through the disruption of physiological mechanisms, growth inhibition, and cellular injury. Coffea plants, which are indigenous to tropical and subtropical regions, exhibit heightened sensitivity to low temperatures. In numerous coffee-growing areas, the occurrence of low, nonfreezing temperatures during the winter is prevalent, which not only impedes vegetative growth but also leads to considerable reductions in crop yields [66]. Therefore, exploring cold-responsive genes in Coffea plants is imperative, as this endeavor holds significant promise for enhancing the cold tolerance of these plants through molecular breeding strategies. In the present study, gene expression profiling was conducted in C. arabica, leading to the identification of 16,767 differentially expressed genes (DEGs) (Figure 7). To our knowledge, this is an inaugural genome-wide analysis of cold-responsive genes in C. arabica, offering fundamental insights into the transcriptional mechanisms underlying its response to chilling stress.
Accumulating evidence indicates that NAC transcription factors are vital in plant responses to low-temperature stress, modulating cold tolerance through mechanisms such as regulating cold-responsive genes, participating in hormone signaling, and affecting plant metabolism and membrane stability [67]. In the context of Coffea plants, pioneering research has successfully identified cold-responsive NAC genes in C. canephora, providing valuable insights that could inform breeding strategies aimed at enhancing the cold tolerance of Coffea plants [68]. Unlike C. canephora, C. arabica represents an allotetraploid hybrid species that is relatively resilient to chilling stress conditions [66]. Given this distinction, it is plausible that the cold-responsive mechanisms in C. arabica may differ significantly from those in C. canephora. In this study, 38 out of the 161 identified CaNAC genes exhibited cold-responsive expression patterns and were subsequently clustered into three distinct groups based on their transcriptional profiles under chilling stress conditions (Figure 9A). It is noteworthy that the functions of certain CaNACs (CaNAC56, CaNAC64, CaNAC104, CaNAC105, CaNAC137, and CaNAC141) can be inferred by analyzing their orthologous counterparts in the model plant Arabidopsis. RD26 (ANAC072, the ortholog of CaNAC56 and CaNAC64) in Arabidopsis serves as a pivotal transcriptional activator that mediates ABA-dependent gene expression during cold and desiccation stress responses [69]. And its regulatory activity is subject to modulation by CBF genes [70]. Orthologs of RD26 across diverse species exhibit conserved functions in stress tolerance, as evidenced by CsNAC17 and CsNAC30 in tea (Camellia sinensis), AgNAC63 in celery (Apium graveolens), and CsNAC35 in cucumber (Cucumis sativus), which share high sequence homology with RD26 and demonstrate strong induction under low-temperature conditions. These orthologs have been implicated in broad-spectrum abiotic stress responses, including those to cold, heat, and salt stresses [71,72,73]. CaNAC56 and CaNAC64 were upregulated in response to cold treatments, exhibiting a marked preference for upregulation under the T1 condition (Figure 4 and Figure 9A). These findings suggest that these two CaNACs likely retain conserved regulatory functions within stress adaptation pathways, making them the most promising candidates for gene functional validation and further research. In Arabidopsis, overexpression of ATAF1 (the homologous of CaNAC104, CaNAC105, CaNAC137, and CaNAC141) has been shown to increase plant sensitivity to ABA, salt, and oxidative stresses but not to chilling stress [70,74]. In the current study, the expression of CaNAC104, CaNAC105, CaNAC137, and CaNAC141 also increased following cold treatment, with a distinct preference for upregulation under T2 treatment (Figure 9A). These findings imply that the functions of ATAF1 may differ between C. arabica and Arabidopsis. A similar phenomenon has been observed in Miscanthus lutarioriparius, where overexpression of MlNAC5 (homologous to ATAF1 in M. lutarioriparius) significantly increased drought and cold tolerance by transcriptionally regulating certain stress-responsive marker genes [75].
In addition to RD26 and ATAF1, ANAC036 (the homolog of CaNAC111, CaNAC110, and CaNAC128) was found to be downregulated in Arabidopsis under cold treatment [76]. In this study, the expression of CaNAC111 and CaNAC110 decreased under cold conditions, whereas that of CaNAC128 increased under the T2 treatment (Figure 9A; Table S5). These findings suggest that the functional roles of ANAC036 differ between C. arabica and Arabidopsis. Among the most well-known NAC genes involved in the response of Arabidopsis to chilling stress is ANAC056, which can bind to the promoters of CBF1/2/3 to increase cold tolerance [77]. However, in this study, the homologs of ANAC056, CaNAC57 and CaNAC63 did not respond to chilling stress. This discrepancy may be attributed to the fact that ANAC056 responds to freezing stress specifically in roots, whereas leaf samples were utilized in this study. Taken together, our comprehensive analysis significantly advances the current understanding of NAC transcription factors involved in plant cold responses. Functional characterization of the identified cold-responsive CaNAC genes—through overexpression in Arabidopsis or CRISPR-mediated knockout in C. arabica, as well as screening for natural genetic variations associated with cold tolerance may ultimately facilitate their application in developing cold-resistant coffee cultivars.

5. Conclusions

In this study, we conducted a comprehensive analysis of the NAC gene family in C. arabica, including gene structure, chromosomal distribution, and phylogenetic relationships. We further investigated the expression dynamics of CaNAC genes under chilling stress using RNA sequencing, followed by qRT–PCR validation. Our analysis of 161 CaNAC genes revealed evolutionary relationships, conserved motifs indicative of putative functions, and diverse regulatory patterns of gene expression in response to chilling stress. Notably, 38 CaNAC genes exhibited differential regulation, functioning as potential positive or negative regulators of cold tolerance. These systematic findings provide a foundational framework for the functional characterization of CaNAC genes and the development of cold-tolerant C. arabica cultivars.

Supplementary Materials

The following supporting information can be downloaded at: https://www.mdpi.com/article/10.3390/agronomy15102394/s1, Table S1: The basic information of all identified C. arabica NAC genes; Table S2: Syntenic NAC gene pairs between C. arabica and related plants; Table S3: Information of motifs; Table S4: The biological process Gene Ontology (GO) terms which enriched by DEGs from the four clusters; Table S5: RNA-seq data showing the expression levels of CaNAC genes during under cold treatments; Table S6: qRT-PCR primer.

Author Contributions

Data curation, J.G. and J.Z.; Formal analysis, X.D. and Z.L.; Funding acquisition, J.G. and F.H.; Investigation, J.Z. and Z.L.; Supervision, F.H. and X.D.; Writing—original draft, J.G.; Writing—review and editing, X.D. All authors have read and agreed to the published version of the manuscript.

Funding

This study was financially supported by the Applied Basic Research Project of Yunnan (202401AT070481).

Data Availability Statement

Data are contained within the article and Supplementary Materials. All RNA-seq raw data from this study have been submitted to China’s National Genomics Data Center (NGDC) under accession GSA: CRA029329.

Acknowledgments

The authors have reviewed and edited the output and take full responsibility for the content of this publication. The authors would like to acknowledge the assistance of Deepseek for initial grammar checking. We would like to thank Xuehui Bai, Tieying Guo, and Ziwei Xiao of the Dehong Tropical Agriculture Research Institute of Yunnan (Ruili 678600, China) for providing the coffee seedlings and for their valuable suggestions on the experimental design.

Conflicts of Interest

The authors declare no conflicts of interest.

References

  1. Kadonaga, J.T. Eukaryotic Transcription: An Interlaced Network of Transcription Factors and Chromatin-Modifying Machines. Cell 1998, 92, 307–313. [Google Scholar] [CrossRef]
  2. Riechmann, J.L.; Heard, J.; Martin, G.; Reuber, L.; Jiang, C.; Keddie, J.; Adam, L.; Pineda, O.; Ratcliffe, O.J.; Samaha, R.R.; et al. Arabidopsis Transcription Factors: Genome-Wide Comparative Analysis among Eukaryotes. Science 2000, 290, 2105–2110. [Google Scholar] [CrossRef]
  3. Olsen, A.N.; Ernst, H.A.; Leggio, L.L.; Skriver, K. NAC Transcription Factors: Structurally Distinct, Functionally Diverse. Trends Plant Sci. 2005, 10, 79–87. [Google Scholar] [CrossRef]
  4. Puranik, S.; Sahu, P.P.; Srivastava, P.S.; Prasad, M. NAC Proteins: Regulation and Role in Stress Tolerance. Trends Plant Sci. 2012, 17, 369–381. [Google Scholar] [CrossRef]
  5. Ernst, H.A.; Olsen, A.N.; Larsen, S.; Lo Leggio, L. Structure of the Conserved Domain of ANAC, a Member of the NAC Family of Transcription Factors. EMBO Rep. 2004, 5, 297–303. [Google Scholar] [CrossRef]
  6. Huang, G.; Dong, B.; Jiang, J.; Chen, S.; Fang, W.; Liu, Y.; Huang, G.; Dong, B.; Jiang, J.; Chen, S.; et al. CmNAC083 Regulates Resistance to Alternaria alternata via Reactive Oxygen Species and Jasmonic Acid Signaling Pathways in Chrysanthemum morifolium. Ornam. Plant Res. 2023, 3, 16. [Google Scholar] [CrossRef]
  7. Zhang, H.; Cui, X.; Guo, Y.; Luo, C.; Zhang, L. Picea Wilsonii Transcription Factor NAC2 Enhanced Plant Tolerance to Abiotic Stress and Participated in RFCP1-Regulated Flowering Time. Plant Mol. Biol. 2018, 98, 471–493. [Google Scholar] [CrossRef] [PubMed]
  8. Pimenta, M.R.; Silva, P.A.; Mendes, G.C.; Alves, J.R.; Caetano, H.D.N.; Machado, J.P.B.; Brustolini, O.J.B.; Carpinetti, P.A.; Melo, B.P.; Silva, J.C.F.; et al. The Stress-Induced Soybean NAC Transcription Factor GmNAC81 Plays a Positive Role in Developmentally Programmed Leaf Senescence. Plant Cell Physiol. 2016, 57, 1098–1114. [Google Scholar] [CrossRef]
  9. Tran, L.-S.P.; Nakashima, K.; Sakuma, Y.; Simpson, S.D.; Fujita, Y.; Maruyama, K.; Fujita, M.; Seki, M.; Shinozaki, K.; Yamaguchi-Shinozaki, K. Isolation and Functional Analysis of Arabidopsis Stress-Inducible NAC Transcription Factors That Bind to a Drought-Responsive Cis-Element in the Early Responsive to Dehydration Stress 1 Promoter. Plant Cell 2004, 16, 2481–2498. [Google Scholar] [CrossRef] [PubMed]
  10. Lu, M.; Ying, S.; Zhang, D.-F.; Shi, Y.-S.; Song, Y.-C.; Wang, T.-Y.; Li, Y. A Maize Stress-Responsive NAC Transcription Factor, ZmSNAC1, Confers Enhanced Tolerance to Dehydration in Transgenic Arabidopsis. Plant Cell Rep. 2012, 31, 1701–1711. [Google Scholar] [CrossRef]
  11. Ma, N.-N.; Zuo, Y.-Q.; Liang, X.-Q.; Yin, B.; Wang, G.-D.; Meng, Q.-W. The Multiple Stress-Responsive Transcription Factor SlNAC1 Improves the Chilling Tolerance of Tomato. Physiol. Plant. 2013, 149, 474–486. [Google Scholar] [CrossRef] [PubMed]
  12. Song, S.-Y.; Chen, Y.; Chen, J.; Dai, X.-Y.; Zhang, W.-H. Physiological Mechanisms Underlying OsNAC5-Dependent Tolerance of Rice Plants to Abiotic Stress. Planta 2011, 234, 331–345. [Google Scholar] [CrossRef]
  13. Nakashima, K.; Tran, L.-S.P.; Van Nguyen, D.; Fujita, M.; Maruyama, K.; Todaka, D.; Ito, Y.; Hayashi, N.; Shinozaki, K.; Yamaguchi-Shinozaki, K. Functional Analysis of a NAC-Type Transcription Factor OsNAC6 Involved in Abiotic and Biotic Stress-Responsive Gene Expression in Rice. Plant J. 2007, 51, 617–630. [Google Scholar] [CrossRef]
  14. Redillas, M.C.F.R.; Jeong, J.S.; Kim, Y.S.; Jung, H.; Bang, S.W.; Choi, Y.D.; Ha, S.H.; Reuzeau, C.; Kim, J.K. The Overexpression of OsNAC9 Alters the Root Architecture of Rice Plants Enhancing Drought Resistance and Grain Yield under Field Conditions. Plant Biotechnol. J. 2012, 10, 792–805. [Google Scholar] [CrossRef]
  15. Jeong, J.S.; Kim, Y.S.; Baek, K.H.; Jung, H.; Ha, S.H.; Do Choi, Y.; Kim, M.; Reuzeau, C.; Kim, J.-K. Root-Specific Expression of OsNAC10 Improves Drought Tolerance and Grain Yield in Rice under Field Drought Conditions. Plant Physiol. 2010, 153, 185–197. [Google Scholar] [CrossRef]
  16. Zhu, J.-K. Abiotic Stress Signaling and Responses in Plants. Cell 2016, 167, 313–324. [Google Scholar] [CrossRef] [PubMed]
  17. Zhao, C.; Lang, Z.; Zhu, J.-K. Cold Responsive Gene Transcription Becomes More Complex. Trends Plant Sci. 2015, 20, 466–468. [Google Scholar] [CrossRef]
  18. Li, S.; He, L.; Yang, Y.; Zhang, Y.; Han, X.; Hu, Y.; Jiang, Y. INDUCER OF CBF EXPRESSION 1 Promotes Cold-Enhanced Immunity by Directly Activating Salicylic Acid Signaling. Plant Cell 2024, 36, 2587–2606. [Google Scholar] [CrossRef]
  19. Hwarari, D.; Guan, Y.; Ahmad, B.; Movahedi, A.; Min, T.; Hao, Z.; Lu, Y.; Chen, J.; Yang, L. ICE-CBF-COR Signaling Cascade and Its Regulation in Plants Responding to Cold Stress. Int. J. Mol. Sci. 2022, 23, 1549. [Google Scholar] [CrossRef] [PubMed]
  20. Jaglo-Ottosen, K.R.; Gilmour, S.J.; Zarka, D.G.; Schabenberger, O.; Thomashow, M.F. Arabidopsis CBF1 Overexpression Induces COR Genes and Enhances Freezing Tolerance. Science 1998, 280, 104–106. [Google Scholar] [CrossRef]
  21. Zhang, L.; Xing, L.; Dai, J.; Li, Z.; Zhang, A.; Wang, T.; Liu, W.; Li, X.; Han, D. Overexpression of a Grape WRKY Transcription Factor VhWRKY44 Improves the Resistance to Cold and Salt of Arabidopsis Thaliana. Int. J. Mol. Sci. 2024, 25, 7437. [Google Scholar] [CrossRef] [PubMed]
  22. Yue, J.; Tan, Y.; Wei, R.; Wang, X.; Mubeen, S.; Chen, C.; Cao, S.; Wang, C.; Chen, P. Genome-Wide Identification of bHLH Transcription Factors in Kenaf (Hibiscus cannabinus L.) and Gene Function Analysis of HcbHLH88. Physiol. Mol. Biol. Plants 2024, 30, 1517–1532. [Google Scholar] [CrossRef]
  23. An, J.-P.; Wang, X.-F.; Zhang, X.-W.; Xu, H.-F.; Bi, S.-Q.; You, C.-X.; Hao, Y.-J. An Apple MYB Transcription Factor Regulates Cold Tolerance and Anthocyanin Accumulation and Undergoes MIEL1-Mediated Degradation. Plant Biotechnol. J. 2020, 18, 337–353. [Google Scholar] [CrossRef]
  24. Shan, W.; Kuang, J.-F.; Lu, W.-J.; Chen, J.-Y. Banana Fruit NAC Transcription Factor MaNAC1 Is a Direct Target of MaICE1 and Involved in Cold Stress through Interacting with MaCBF1. Plant Cell Environ. 2014, 37, 2116–2127. [Google Scholar] [CrossRef]
  25. Hou, X.-M.; Zhang, H.-F.; Liu, S.-Y.; Wang, X.-K.; Zhang, Y.-M.; Meng, Y.-C.; Luo, D.; Chen, R.-G. The NAC Transcription Factor CaNAC064 Is a Regulator of Cold Stress Tolerance in Peppers. Plant Sci. 2020, 291, 110346. [Google Scholar] [CrossRef]
  26. An, J.-P.; Li, R.; Qu, F.-J.; You, C.-X.; Wang, X.-F.; Hao, Y.-J. An Apple NAC Transcription Factor Negatively Regulates Cold Tolerance via CBF-Dependent Pathway. J. Plant Physiol. 2018, 221, 74–80. [Google Scholar] [CrossRef]
  27. Jin, C.; Li, K.-Q.; Xu, X.-Y.; Zhang, H.-P.; Chen, H.-X.; Chen, Y.-H.; Hao, J.; Wang, Y.; Huang, X.-S.; Zhang, S.-L. A Novel NAC Transcription Factor, PbeNAC1, of Pyrus Betulifolia Confers Cold and Drought Tolerance via Interacting with PbeDREBs and Activating the Expression of Stress-Responsive Genes. Front. Plant Sci. 2017, 8, 1049. [Google Scholar] [CrossRef]
  28. Herrera, J.C.; Combes, M.C.; Anthony, F.; Charrier, A.; Lashermes, P. Introgression into the Allotetraploid Coffee (Coffea arabica L.): Segregation and Recombination of the C. Canephora Genome in the Tetraploid Interspecific Hybrid (C. arabicax C. canephora). Theor. Appl. Genet. 2002, 104, 661–668. [Google Scholar] [CrossRef] [PubMed]
  29. DaMatta, F.M.; Ramalho, J.D.C. Impacts of Drought and Temperature Stress on Coffee Physiology and Production: A Review. Braz. J. Plant Physiol. 2006, 18, 55–81. [Google Scholar] [CrossRef]
  30. de Sousa, G.F.; Silva, M.A.; de Morais, E.G.; Van Opbergen, G.A.Z.; Van Opbergen, G.G.A.Z.; de Oliveira, R.R.; Amaral, D.; Brown, P.; Chalfun-Junior, A.; Guilherme, L.R.G. Selenium Enhances Chilling Stress Tolerance in Coffee Species by Modulating Nutrient, Carbohydrates, and Amino Acids Content. Front. Plant Sci. 2022, 13, 1000430. [Google Scholar] [CrossRef] [PubMed]
  31. Wang, X.; Ye, T.; Fan, L.; Liu, X.; Zhang, M.; Zhu, Y.; Gole, T.W. Chill Topped Historical Arabica Coffee Yield Loss among Climate Stressors in Yunnan, China, Followed by Drought. npj Nat. Hazards 2025, 2, 32. [Google Scholar] [CrossRef]
  32. Salojärvi, J.; Rambani, A.; Yu, Z.; Guyot, R.; Strickler, S.; Lepelley, M.; Wang, C.; Rajaraman, S.; Rastas, P.; Zheng, C.; et al. The Genome and Population Genomics of Allopolyploid Coffea Arabica Reveal the Diversification History of Modern Coffee Cultivars. Nat. Genet. 2024, 56, 721–731. [Google Scholar] [CrossRef]
  33. Prakash, A.; Jeffryes, M.; Bateman, A.; Finn, R.D. The HMMER Web Server for Protein Sequence Similarity Search. Curr. Protoc. Bioinform. 2017, 60, 3.15.1–3.15.23. [Google Scholar] [CrossRef] [PubMed]
  34. Chen, C.; Wu, Y.; Li, J.; Wang, X.; Zeng, Z.; Xu, J.; Liu, Y.; Feng, J.; Chen, H.; He, Y.; et al. TBtools-II: A “One for All, All for One” Bioinformatics Platform for Biological Big-Data Mining. Mol. Plant 2023, 16, 1733–1742. [Google Scholar] [CrossRef] [PubMed]
  35. Chou, K.-C.; Shen, H.-B. Cell-PLoc: A Package of Web Servers for Predicting Subcellular Localization of Proteins in Various Organisms. Nat. Protoc. 2008, 3, 153–162. [Google Scholar] [CrossRef] [PubMed]
  36. Wang, Y.; Tang, H.; Debarry, J.D.; Tan, X.; Li, J.; Wang, X.; Lee, T.; Jin, H.; Marler, B.; Guo, H.; et al. MCScanX: A Toolkit for Detection and Evolutionary Analysis of Gene Synteny and Collinearity. Nucleic Acids Res. 2012, 40, e49. [Google Scholar] [CrossRef]
  37. Chen, T.; Chen, X.; Zhang, S.; Zhu, J.; Tang, B.; Wang, A.; Dong, L.; Zhang, Z.; Yu, C.; Sun, Y.; et al. The Genome Sequence Archive Family: Toward Explosive Data Growth and Diverse Data Types. Genom. Proteom. Bioinform. 2021, 19, 578–583. [Google Scholar] [CrossRef]
  38. Chen, Y.; Chen, Y.; Shi, C.; Huang, Z.; Zhang, Y.; Li, S.; Li, Y.; Ye, J.; Yu, C.; Li, Z.; et al. SOAPnuke: A MapReduce Acceleration-Supported Software for Integrated Quality Control and Preprocessing of High-Throughput Sequencing Data. Gigascience 2018, 7, 1–6. [Google Scholar] [CrossRef]
  39. Bolger, A.M.; Lohse, M.; Usadel, B. Trimmomatic: A Flexible Trimmer for Illumina Sequence Data. Bioinformatics 2014, 30, 2114–2120. [Google Scholar] [CrossRef]
  40. Kim, D.; Langmead, B.; Salzberg, S.L. HISAT: A Fast Spliced Aligner with Low Memory Requirements. Nat. Methods 2015, 12, 357–360. [Google Scholar] [CrossRef]
  41. Giannopolitis, C.N.; Ries, S.K. Superoxide Dismutases: I. Occurrence in Higher Plants. Plant Physiol. 1977, 59, 309–314. [Google Scholar] [CrossRef]
  42. Maehly, A.C.; Chance, B. The Assay of Catalases and Peroxidases. Methods Biochem. Anal. 1954, 1, 357–424. [Google Scholar]
  43. Lichtenthaler, H.K. Chlorophylls and Carotenoids: Pigments of Photosynthetic Biomembranes. Methods Enzymol. 1987, 148, 350–382. [Google Scholar]
  44. Dionisio-Sese, M.L.; Tobita, S. Antioxidant Responses of Rice Seedlings to Salinity Stress. Plant Sci. 1998, 135, 1–9. [Google Scholar] [CrossRef]
  45. Bates, L.S.; Waldren, R.P.; Teare, I.D. Rapid Determination of Free Proline for Water-Stress Studies. Plant Soil 1973, 39, 205–207. [Google Scholar] [CrossRef]
  46. Nuruzzaman, M.; Manimekalai, R.; Sharoni, A.M.; Satoh, K.; Kondoh, H.; Ooka, H.; Kikuchi, S. Genome-Wide Analysis of NAC Transcription Factor Family in Rice. Gene 2010, 465, 30–44. [Google Scholar] [CrossRef]
  47. Singh, A.K.; Sharma, V.; Pal, A.K.; Acharya, V.; Ahuja, P.S. Genome-Wide Organization and Expression Profiling of the NAC Transcription Factor Family in Potato (Solanum tuberosum L.). DNA Res. 2013, 20, 403–423. [Google Scholar] [CrossRef]
  48. Li, W.; Li, X.; Chao, J.; Zhang, Z.; Wang, W.; Guo, Y. NAC Family Transcription Factors in Tobacco and Their Potential Role in Regulating Leaf Senescence. Front. Plant Sci. 2018, 9, 1900. [Google Scholar] [CrossRef] [PubMed]
  49. Li, Q.; Zhang, H.; Yang, Y.; Tang, K.; Yang, Y.; Ouyang, W.; Du, G. Genome-Wide Identification of NAC Family Genes and Their Expression Analyses in Response to Osmotic Stress in Cannabis sativa L. Int. J. Mol. Sci. 2024, 25, 9466. [Google Scholar] [CrossRef] [PubMed]
  50. Le, D.T.; Nishiyama, R.; Watanabe, Y.; Mochida, K.; Yamaguchi-Shinozaki, K.; Shinozaki, K.; Tran, L.-S.P. Genome-Wide Survey and Expression Analysis of the Plant-Specific NAC Transcription Factor Family in Soybean During Development and Dehydration Stress. DNA Res. 2011, 18, 263–276. [Google Scholar] [CrossRef]
  51. Jin, J.F.; Wang, Z.Q.; He, Q.Y.; Wang, J.Y.; Li, P.F.; Xu, J.M.; Zheng, S.J.; Fan, W.; Yang, J.L. Genome-Wide Identification and Expression Analysis of the NAC Transcription Factor Family in Tomato (Solanum lycopersicum) during Aluminum Stress. BMC Genom. 2020, 21, 288. [Google Scholar] [CrossRef]
  52. Blanc, G.; Hokamp, K.; Wolfe, K.H. A Recent Polyploidy Superimposed on Older Large-Scale Duplications in the Arabidopsis Genome. Genome Res. 2003, 13, 137–144. [Google Scholar] [CrossRef]
  53. Denoeud, F.; Carretero-Paulet, L.; Dereeper, A.; Droc, G.; Guyot, R.; Pietrella, M.; Zheng, C.; Alberti, A.; Anthony, F.; Aprea, G.; et al. The Coffee Genome Provides Insight into the Convergent Evolution of Caffeine Biosynthesis. Science 2014, 345, 1181–1184. [Google Scholar] [CrossRef] [PubMed]
  54. Liu, G.; Wang, H.; Gao, H.; Yu, S.; Liu, C.; Wang, Y.; Sun, Y.; Zhang, D. Alternative Splicing of Functional Genes in Plant Growth, Development, and Stress Responses. Int. J. Mol. Sci. 2025, 26, 5864. [Google Scholar] [CrossRef] [PubMed]
  55. Lee, Y.; Rio, D.C. Mechanisms and Regulation of Alternative Pre-mRNA Splicing. Annu. Rev. Biochem. 2015, 84, 291–323. [Google Scholar] [CrossRef] [PubMed]
  56. Shang, X.; Cao, Y.; Ma, L. Alternative Splicing in Plant Genes: A Means of Regulating the Environmental Fitness of Plants. Int. J. Mol. Sci. 2017, 18, 432. [Google Scholar] [CrossRef]
  57. Wang, Q.; Zhou, L.; Yuan, M.; Peng, F.; Zhu, X.; Wang, Y. Genome-Wide Identification of NAC Gene Family Members of Tree Peony (Paeonia suffruticosa Andrews) and Their Expression under Heat and Waterlogging Stress. Int. J. Mol. Sci. 2024, 25, 9312. [Google Scholar] [CrossRef]
  58. Yang, Q.; Li, Z.; Wang, X.; Jiang, C.; Liu, F.; Nian, Y.; Fu, X.; Zhou, G.; Liu, L.; Wang, H. Genome-Wide Identification and Characterization of the NAC Gene Family and Its Involvement in Cold Response in Dendrobium Officinale. Plants 2023, 12, 3626. [Google Scholar] [CrossRef]
  59. Liu, S.; Guan, Y.; Weng, Y.; Liao, B.; Tong, L.; Hao, Z.; Chen, J.; Shi, J.; Cheng, T. Genome-Wide Identification of the NAC Gene Family and Its Functional Analysis in Liriodendron. BMC Plant Biol. 2023, 23, 415. [Google Scholar] [CrossRef]
  60. Hernandez-Garcia, C.M.; Finer, J.J. Identification and Validation of Promoters and Cis-Acting Regulatory Elements. Plant Sci. 2014, 217–218, 109–119. [Google Scholar] [CrossRef]
  61. Peleke, F.F.; Zumkeller, S.M.; Gültas, M.; Schmitt, A.; Szymański, J. Deep Learning the Cis-Regulatory Code for Gene Expression in Selected Model Plants. Nat. Commun. 2024, 15, 3488. [Google Scholar] [CrossRef]
  62. Jin, M.; Gan, S.; Jiao, J.; He, Y.; Liu, H.; Yin, X.; Zhu, Q.; Rao, J. Genome-Wide Analysis of the bZIP Gene Family and the Role of AchnABF1 from Postharvest Kiwifruit (Actinidia chinensis Cv. Hongyang) in Osmotic and Freezing Stress Adaptations. Plant Sci. 2021, 308, 110927. [Google Scholar] [CrossRef]
  63. Li, Z.; Huang, Y.; Shen, Z.; Wu, M.; Huang, M.; Hong, S.-B.; Xu, L.; Zang, Y. Advances in Functional Studies of Plant MYC Transcription Factors. Theor. Appl. Genet. 2024, 137, 195. [Google Scholar] [CrossRef]
  64. Ohta, M.; Sato, A.; Renhu, N.; Yamamoto, T.; Oka, N.; Zhu, J.-K.; Tada, Y.; Suzaki, T.; Miura, K. MYC-Type Transcription Factors, MYC67 and MYC70, Interact with ICE1 and Negatively Regulate Cold Tolerance in Arabidopsis. Sci. Rep. 2018, 8, 11622. [Google Scholar] [CrossRef]
  65. Zhang, L.; Song, J.; Lin, R.; Tang, M.; Shao, S.; Yu, J.; Zhou, Y. Tomato SlMYB15 Transcription Factor Targeted by Sly-miR156e-3p Positively Regulates ABA-Mediated Cold Tolerance. J. Exp. Bot. 2022, 73, 7538–7551. [Google Scholar] [CrossRef]
  66. Acidri, R.; Sawai, Y.; Sugimoto, Y.; Handa, T.; Sasagawa, D.; Masunaga, T.; Yamamoto, S.; Nishihara, E. Exogenous Kinetin Promotes the Nonenzymatic Antioxidant System and Photosynthetic Activity of Coffee (Coffea arabica L.) Plants Under Cold Stress Conditions. Plants 2020, 9, 281. [Google Scholar] [CrossRef]
  67. Xiong, H.; He, H.; Chang, Y.; Miao, B.; Liu, Z.; Wang, Q.; Dong, F.; Xiong, L. Multiple Roles of NAC Transcription Factors in Plant Development and Stress Responses. J. Integr. Plant Biol. 2025, 67, 510–538. [Google Scholar] [CrossRef] [PubMed]
  68. Dong, X.; Jiang, Y.; Yang, Y.; Xiao, Z.; Bai, X.; Gao, J.; Tan, S.; Hur, Y.; Hao, S.; He, F. Identification and Expression Analysis of the NAC Gene Family in Coffea canephora. Agronomy 2019, 9, 670. [Google Scholar] [CrossRef]
  69. Fujita, M.; Fujita, Y.; Maruyama, K.; Seki, M.; Hiratsu, K.; Ohme-Takagi, M.; Tran, L.-S.P.; Yamaguchi-Shinozaki, K.; Shinozaki, K. A Dehydration-Induced NAC Protein, RD26, Is Involved in a Novel ABA-Dependent Stress-Signaling Pathway. Plant J. 2004, 39, 863–876. [Google Scholar] [CrossRef] [PubMed]
  70. Hickman, R.; Hill, C.; Penfold, C.A.; Breeze, E.; Bowden, L.; Moore, J.D.; Zhang, P.; Jackson, A.; Cooke, E.; Bewicke-Copley, F.; et al. A Local Regulatory Network around Three NAC Transcription Factors in Stress Responses and Senescence in A Rabidopsis Leaves. Plant J. 2013, 75, 26–39. [Google Scholar] [CrossRef] [PubMed]
  71. Duan, A.-Q.; Yang, X.-L.; Feng, K.; Liu, J.-X.; Xu, Z.-S.; Xiong, A.-S. Genome-Wide Analysis of NAC Transcription Factors and Their Response to Abiotic Stress in Celery (Apium graveolens L.). Comput. Biol. Chem. 2020, 84, 107186. [Google Scholar] [CrossRef]
  72. Zhang, X.M.; Yu, H.J.; Sun, C.; Deng, J.; Zhang, X.; Liu, P.; Li, Y.Y.; Li, Q.; Jiang, W.J. Genome-Wide Characterization and Expression Profiling of the NAC Genes under Abiotic Stresses in Cucumis sativus. Plant Physiol. Biochem. 2017, 113, 98–109. [Google Scholar] [CrossRef] [PubMed]
  73. Wang, Y.-X.; Liu, Z.-W.; Wu, Z.-J.; Li, H.; Zhuang, J. Transcriptome-Wide Identification and Expression Analysis of the NAC Gene Family in Tea Plant [Camellia sinensis (L.) O. Kuntze]. PLoS ONE 2016, 11, e0166727. [Google Scholar] [CrossRef]
  74. Wu, Y.; Deng, Z.; Lai, J.; Zhang, Y.; Yang, C.; Yin, B.; Zhao, Q.; Zhang, L.; Li, Y.; Yang, C.; et al. Dual Function of Arabidopsis ATAF1 in Abiotic and Biotic Stress Responses. Cell Res. 2009, 19, 1279–1290. [Google Scholar] [CrossRef]
  75. Yang, X.; Wang, X.; Ji, L.; Yi, Z.; Fu, C.; Ran, J.; Hu, R.; Zhou, G. Overexpression of a Miscanthus lutarioriparius NAC Gene MlNAC5 Confers Enhanced Drought and Cold Tolerance in Arabidopsis. Plant Cell Rep. 2015, 34, 943–958. [Google Scholar] [CrossRef]
  76. Sharma, R.; Singh, G.; Bhattacharya, S.; Singh, A. Comparative Transcriptome Meta-Analysis of Arabidopsis thaliana under Drought and Cold Stress. PLoS ONE 2018, 13, e0203266. [Google Scholar] [CrossRef] [PubMed]
  77. Xu, P.; Ma, W.; Feng, H.; Cai, W. NAC056 Transcription Factor Confers Freezing Tolerance by Positively Regulating the Expression of CBFs and NIA1 in Arabidopsis. Plant Commun. 2024, 5, 100923. [Google Scholar] [CrossRef] [PubMed]
Figure 1. Chromosomal locations of the CaNAC genes. All 161 CaNAC genes are shown on the chromosomes and indicated by their names. Different colors represent different gene densities, with dark colors indicating high gene density and light colors indicating low gene density.
Figure 1. Chromosomal locations of the CaNAC genes. All 161 CaNAC genes are shown on the chromosomes and indicated by their names. Different colors represent different gene densities, with dark colors indicating high gene density and light colors indicating low gene density.
Agronomy 15 02394 g001
Figure 2. Collinearity analysis was performed on 161 CaNAC genes. Gray lines inside the circle represent collinear blocks within the chromosomes of C. arabica. Purple lines denote segmental duplication events involving CaNAC genes. Tandemly duplicated gene pairs are highlighted by red lines inside the circle, gene pairs were labeled in red. Chromosome numbers are labeled in the inner block. On the outer ring, red lines indicate gene density, with greater height corresponding to higher density.
Figure 2. Collinearity analysis was performed on 161 CaNAC genes. Gray lines inside the circle represent collinear blocks within the chromosomes of C. arabica. Purple lines denote segmental duplication events involving CaNAC genes. Tandemly duplicated gene pairs are highlighted by red lines inside the circle, gene pairs were labeled in red. Chromosome numbers are labeled in the inner block. On the outer ring, red lines indicate gene density, with greater height corresponding to higher density.
Agronomy 15 02394 g002
Figure 3. Syntenic analysis of NAC genes between C. arabica and related plants. The gray lines in the background indicate the collinear blocks within the C. arabica and other plant genomes, whereas the red lines highlight the syntenic NAC gene pairs.
Figure 3. Syntenic analysis of NAC genes between C. arabica and related plants. The gray lines in the background indicate the collinear blocks within the C. arabica and other plant genomes, whereas the red lines highlight the syntenic NAC gene pairs.
Agronomy 15 02394 g003
Figure 4. Phylogenetic relationships among NAC transcription factors (TFs) from C. arabica, C. canephora and Arabidopsis. An un-rooted phylogenetic tree was generated using the maximum likelihood method in MEGA 11.0 (1000 bootstrap replicates), where NAC transcription factors from C. arabica, C. canephora, and A. thaliana are denoted by stars, squares, and circles, respectively, and distinct protein groups are colored in the background.
Figure 4. Phylogenetic relationships among NAC transcription factors (TFs) from C. arabica, C. canephora and Arabidopsis. An un-rooted phylogenetic tree was generated using the maximum likelihood method in MEGA 11.0 (1000 bootstrap replicates), where NAC transcription factors from C. arabica, C. canephora, and A. thaliana are denoted by stars, squares, and circles, respectively, and distinct protein groups are colored in the background.
Agronomy 15 02394 g004
Figure 5. Phylogenetic tree, conserved motifs, and gene structures of the 161 CaNAC TFs. (A) Phylogenetic tree of the 161 CaNACs. (B) Conserved motifs in the 161 CaNAC proteins. Different motifs are presented in different colored boxes. (C) Schematic representation of CaNAC gene structures. Exons are represented by green boxes, and introns are denoted by black lines. The scale at the bottom indicates sequence length.
Figure 5. Phylogenetic tree, conserved motifs, and gene structures of the 161 CaNAC TFs. (A) Phylogenetic tree of the 161 CaNACs. (B) Conserved motifs in the 161 CaNAC proteins. Different motifs are presented in different colored boxes. (C) Schematic representation of CaNAC gene structures. Exons are represented by green boxes, and introns are denoted by black lines. The scale at the bottom indicates sequence length.
Agronomy 15 02394 g005
Figure 6. Analysis of specific cis-elements in CaNAC promoters. (A) Phylogenetic tree depicting the evolutionary relationships among the 161 CaNAC proteins. (B) Heatmap illustrating the abundance of specific cis-regulatory elements in the promoter regions, with a color gradient representing element counts.
Figure 6. Analysis of specific cis-elements in CaNAC promoters. (A) Phylogenetic tree depicting the evolutionary relationships among the 161 CaNAC proteins. (B) Heatmap illustrating the abundance of specific cis-regulatory elements in the promoter regions, with a color gradient representing element counts.
Agronomy 15 02394 g006
Figure 7. Physiological and molecular responses of C. arabica to chilling stress. (A) Leaf phenotypes, (B) chlorophyll content (Chl), (C) SOD activity, (D) electrolyte leakage (EL), and (E) proline content (Pro) under three temperature regimes: T1 (24 °C/20 °C), T2 (13 °C/8 °C), and T3 (4 °C/4 °C). Data are presented as mean ± SEM. Asterisks indicate significant differences compared with T1 (* p < 0.05, ** p < 0.01, *** p < 0.001), “ns” indicates that there is no significant difference between the comparison groups. (F) Venn diagram illustrating differentially expressed genes (DEGs) between control and treatment groups. DEGs were identified using thresholds of |log2FC| > 2 and adjusted p value < 0.05. (G) Expression trends of clustered DEGs. The thick solid lines represent cluster centroids (mean expression profile of genes within each cluster). The gradient color scale from green (0) to magenta (1) indicates membership probabilities for individual genes within each cluster.
Figure 7. Physiological and molecular responses of C. arabica to chilling stress. (A) Leaf phenotypes, (B) chlorophyll content (Chl), (C) SOD activity, (D) electrolyte leakage (EL), and (E) proline content (Pro) under three temperature regimes: T1 (24 °C/20 °C), T2 (13 °C/8 °C), and T3 (4 °C/4 °C). Data are presented as mean ± SEM. Asterisks indicate significant differences compared with T1 (* p < 0.05, ** p < 0.01, *** p < 0.001), “ns” indicates that there is no significant difference between the comparison groups. (F) Venn diagram illustrating differentially expressed genes (DEGs) between control and treatment groups. DEGs were identified using thresholds of |log2FC| > 2 and adjusted p value < 0.05. (G) Expression trends of clustered DEGs. The thick solid lines represent cluster centroids (mean expression profile of genes within each cluster). The gradient color scale from green (0) to magenta (1) indicates membership probabilities for individual genes within each cluster.
Agronomy 15 02394 g007
Figure 8. Gene Ontology (GO) enrichment analysis of differentially expressed genes (DEGs) in four expression clusters. The top 10 significantly enriched GO terms (ranked by false discovery rate, FDR < 0.05) are shown for each cluster. Bubble size represents the gene number. The color intensity of the bar represents the enrichment significance (FDR).
Figure 8. Gene Ontology (GO) enrichment analysis of differentially expressed genes (DEGs) in four expression clusters. The top 10 significantly enriched GO terms (ranked by false discovery rate, FDR < 0.05) are shown for each cluster. Bubble size represents the gene number. The color intensity of the bar represents the enrichment significance (FDR).
Agronomy 15 02394 g008
Figure 9. Expression patterns of CaNACs under different treatments and qPCR validation. (A) Heatmap of the expression levels of 38 CaNACs across different temperatures (T1 (24 °C/20 °C), T2 (13 °C/8 °C), and T3 (4 °C/4 °C)). The color scale depicts the normalized FPKM expression level, from low (blue) to high (red). (B) Validation of 9 selected genes by qRT-PCR. The expression levels were normalized to those of the control (T1) and are plotted as the mean ± SD.
Figure 9. Expression patterns of CaNACs under different treatments and qPCR validation. (A) Heatmap of the expression levels of 38 CaNACs across different temperatures (T1 (24 °C/20 °C), T2 (13 °C/8 °C), and T3 (4 °C/4 °C)). The color scale depicts the normalized FPKM expression level, from low (blue) to high (red). (B) Validation of 9 selected genes by qRT-PCR. The expression levels were normalized to those of the control (T1) and are plotted as the mean ± SD.
Agronomy 15 02394 g009
Disclaimer/Publisher’s Note: The statements, opinions and data contained in all publications are solely those of the individual author(s) and contributor(s) and not of MDPI and/or the editor(s). MDPI and/or the editor(s) disclaim responsibility for any injury to people or property resulting from any ideas, methods, instructions or products referred to in the content.

Share and Cite

MDPI and ACS Style

Gao, J.; Zhu, J.; Lan, Z.; He, F.; Dong, X. Genome-Wide Analysis of NAC Gene Family and Its Cold-Responsive Transcriptional Dynamics in Coffea arabica. Agronomy 2025, 15, 2394. https://doi.org/10.3390/agronomy15102394

AMA Style

Gao J, Zhu J, Lan Z, He F, Dong X. Genome-Wide Analysis of NAC Gene Family and Its Cold-Responsive Transcriptional Dynamics in Coffea arabica. Agronomy. 2025; 15(10):2394. https://doi.org/10.3390/agronomy15102394

Chicago/Turabian Style

Gao, Jing, Junjie Zhu, Zenan Lan, Feifei He, and Xiangshu Dong. 2025. "Genome-Wide Analysis of NAC Gene Family and Its Cold-Responsive Transcriptional Dynamics in Coffea arabica" Agronomy 15, no. 10: 2394. https://doi.org/10.3390/agronomy15102394

APA Style

Gao, J., Zhu, J., Lan, Z., He, F., & Dong, X. (2025). Genome-Wide Analysis of NAC Gene Family and Its Cold-Responsive Transcriptional Dynamics in Coffea arabica. Agronomy, 15(10), 2394. https://doi.org/10.3390/agronomy15102394

Note that from the first issue of 2016, this journal uses article numbers instead of page numbers. See further details here.

Article Metrics

Back to TopTop