Bottleneck Problems and Countermeasures in Operation and Maintenance of Non-Point Source Pollution Ecological Treatment Projects in China
Abstract
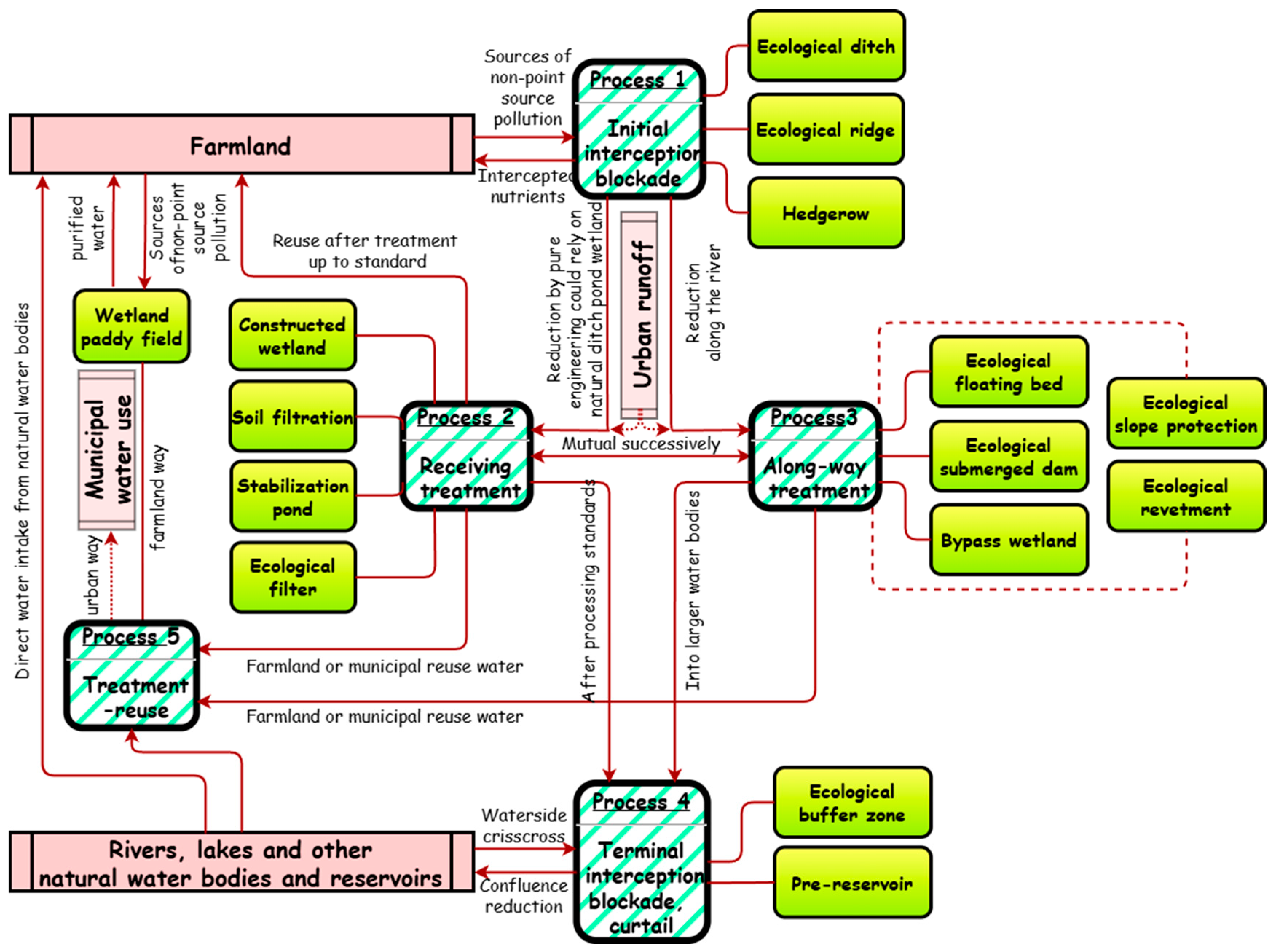
1. Introduction
2. Practice and Bottlenecks in Ecological Treatment Technology of NPSP in China
2.1. Problems Encountered in Practice
2.1.1. Clogging
2.1.2. Low Temperature
2.1.3. Failure of Aeration and Other Equipment
2.2. Operational and Maintenance Bottlenecks
3. Solutions to the Bottleneck
3.1. Establishing China’s NPSP Ecological Treatment Technology System
3.2. Selecting a Suitable Ecological Treatment Technology at the Design Stage
3.3. Improving the Assessment Method for ETP at the Operational and Maintenance Stage
3.4. Proposing the Theory of Systematic Operation and Maintenance (MAR)
4. MAR Solutions to Clogging Problems: An Example of the Application of MAR
4.1. Monitoring Link
4.2. The Assessment Dimension of MAR
4.3. Repair Dimension
5. Perspectives
- (1)
- Formulating and improving the norms of operation and maintenance of ETPs in China.
- (2)
- Accelerating the construction and promotion of an ETP assessment system.
- (3)
- Developing reliable and feasible new monitoring methods and repair technologies.
Author Contributions
Funding
Conflicts of Interest
References
- Zhang, J.; Jiang, Y.; Zhang, H.; Feng, D.; Bu, H.; Li, L.; Lu, S. A critical review of characteristics of domestic wastewater and key treatment techniques in Chinese villages. Sci. Total Environ. 2024, 927, 172155. [Google Scholar] [CrossRef] [PubMed]
- Hu, K.P. Hydraulic factors in constructed wetlands design. Res. Environ. Sci. 1991, 4, 8–12. (In Chinese) [Google Scholar]
- Li, H.; Wang, S.; Ye, J.; Xu, Z.; Jin, W. A practical method for the restoration of clogged rural vertical subsurface flow constructed wetlands for domestic wastewater treatment using earthworm. Water Sci. Technol. 2011, 63, 283–290. [Google Scholar] [CrossRef]
- Wang, J.; Wu, Y.; Wang, J.T.; Chen, Z. A review of ecological floating bed technology. J. Liaoning Univ. 2016, 43, 50–55. (In Chinese) [Google Scholar]
- Tian, N.N.; Yang, L.P.; Peng, Y.D. Treatment of domestic wastewater by soil infiltration system. China Water Wastewater 2000, 16, 12–15. (In Chinese) [Google Scholar]
- Qin, P.; An, S.Q.; Yan, J.S. Science of Ecologial Engineering; Nanjing University Press: Nanjing, China, 2019; pp. 238–249. (In Chinese) [Google Scholar]
- Yuan, J.J.; Ma, Y.Y.; Jiang, X.J. The simulation of sequestration of rural sewage phosphorus in rice-based ecosystems. J. Soil Water Conserv. 2009, 23, 28–32+67. (In Chinese) [Google Scholar]
- Cao, Q.Y. Biological construction technology for terraced fields and ridges in the Jihe Ecological Demonstration Zone. Yellow River 2002, 8, 11–12. (In Chinese) [Google Scholar]
- Bahadir, M.; Haarstrick, A. Water and Wastewater Management: Global Problems and Measures; Springer Nature: Cham, Switzerland, 2022. [Google Scholar]
- Garcia, J.; Rousseau, D.P.; Morato, J.; Lesage, E.L.S.; Matamoros, V.; Bayona, J.M. Contaminant removal processes in subsurface-flow constructed wetlands: A review. Crit. Rev. Environ. Sci. Technol. 2010, 40, 561–661. [Google Scholar] [CrossRef]
- Wang, S.; Wang, W.; Liu, L.; Zhuang, L.; Zhao, S.; Su, Y.; Li, Y.; Wang, M.; Wang, C.; Xu, L.; et al. Microbial nitrogen cycle hotspots in the plant-bed/ditch system of a constructed wetland with N2O mitigation. Environ. Sci. Technol. 2018, 52, 6226–6236. [Google Scholar] [CrossRef]
- Liu, B.; Liu, W.; Ao, H. Decentralized sewage treatment mode system and process application. Intell. City 2022, 8, 45–47. (In Chinese) [Google Scholar]
- Wang, S.; Yang, Y.; Lu, T.; Chen, Y.; Jin, C.; Gong, Y.; Chen, L. Multi-scale simulation of the effect of microbial growth on the permeability of porous media. Adv. Water Resour. 2023, 179, 104503. [Google Scholar] [CrossRef]
- Zhou, Y.; Weng, S.; Zhang, Y.; Zhu, D.; Tang, P.; Xiang, Z.; Zhang, T. Experimental study of seepage flow properties with biofilm development in porous media with different filter morphologies. J. Hydrol. 2020, 591, 125596. [Google Scholar] [CrossRef]
- Cooper, D.; Griffin, P.; Cooper, P. Factors affecting the longevity of sub-surface horizontal flow systems operating as tertiary treatment for sewage effluent. Water Sci. Technol. 2005, 51, 127–135. [Google Scholar] [CrossRef] [PubMed]
- Pang, W.L.; Ling, C.J.; Cao, Y.P.; Luo, L.L.; Yu, W.W.; Mao, Y.F. Seasonal characteristics analysis of ecological filter in the treatment of rural domestic sewage. Technol. Water Treat. 2021, 47, 106–109. (In Chinese) [Google Scholar]
- Liu, H.; Liu, Z.; Morató, J.; Hu, Z.; Zhuang, L.; Kang, X.; Pang, Y. Evaluation of substrate clogging in a full-scale horizontal subsurface flow treatment wetland using electrical resistivity tomography with an optimized electrode configuration. Sci. Total Environ. 2022, 824, 153981. [Google Scholar] [CrossRef]
- Fleming-Singer, M.S.; Horne, A.J. Enhanced nitrate removal efficiency in wetland microcosms using an episediment layer for denitrification. Environ. Sci. Technol. 2002, 36, 1231–1237. [Google Scholar] [CrossRef]
- Jing, Q.; Guo, J.; Lou, X.; Gong, J.X. Effects of low temperature environment on wastewater treatment in constructed wetland and strengthening measures. Coal Chem. Ind. 2023, 46, 157–160. (In Chinese) [Google Scholar]
- Richardson, W.B.; Strauss, E.A.; Bartsch, L.A.; Monroe, E.M.; Cavanaugh, J.C.; Vingum, L.; Soballe, D.M. Denitrification in the Upper Mississippi River: Rates, controls, and contribution to nitrate flux. Can. J. Fish. Aquat. Sci. 2004, 61, 1102–1112. [Google Scholar] [CrossRef]
- Xiang, X.; Yang, H.; Zhou, J.; Yang, F.; Wang, Z. Performance of constructed wetland for municipal wastewater tertiary treatment: Winter and summer comparison. Environ. Sci. 2009, 30, 713–719. [Google Scholar]
- Varma, M.; Gupta, A.K.; Ghosal, P.S.; Majumder, A. A review on performance of constructed wetlands in tropical and cold climate: Insights of mechanism, role of influencing factors, and system modification in low temperature. Sci. Total Environ. 2020, 755, 142540. [Google Scholar] [CrossRef]
- Wu, S.; Austin, D.; Liu, L.; Dong, R. Performance of integrated household constructed wetland for domestic wastewater treatment in rural areas. Ecol. Eng. 2011, 37, 948–954. [Google Scholar] [CrossRef]
- Xiang, Z.P. Optimization of Heating Method of Horizontal Subsurface Flow Constructed Wetland in Solar Greenhouse. Master’s Thesis, China University of Mining and Technology, Xuzhou, Chian, 2023. (In Chinese). [Google Scholar]
- Wang, Y.; Wang, H.; Zheng, Y.; Sun, X. Advances in research methods and control technologies of agricultural non-Point source pollution: A river. Chin. J. Agric. Resour. Reg. Plan. 2021, 42, 25–33. (In Chinese) [Google Scholar]
- Jiang, S.; Huang, J.; Kan, F.; Li, L.; Zhang, J.; Wang, E. Effects of aeration conditions on the treatment of rural domestic sewage by ecological filter. Chin. J. Environ. Eng. 2023, 17, 1252–1262. (In Chinese) [Google Scholar]
- Cao, Y. Effect and Mechanism of Rhamnolipids-Citric Acid Compound on Bio-Clogging Mitigation in Constructed Wetland. Master’s Thesis, Qingdao University, Qingdao, China, 2021. (In Chinese). [Google Scholar]
- Tang, P.; Xiang, Z.; Zhou, Y.; Zhang, Y. Enzyme treatment improves the performance of laboratory-scale vertical flow constructed wetland. Bioresour. Technol. 2018, 268, 665–671. [Google Scholar] [CrossRef]
- Song, L.; Shen, J. Application of light amphibious multi-functional work machine in the maintenance of aquatic plants in constructed wetlands. Jiangsu Water Resour. 2019, 2019, 5–8. (In Chinese) [Google Scholar]
- Pang, W.; Zhou, Z.R.; Feng, C.H.; Tian, C.H.; Li, Z.L.; Zhao, Y.; Chen, S.F. Reasons for outage of centralized sewage treatment facilities in Beijing rural areas based on a large sample survey. China Water Wastewater 2021, 57 (Suppl. S1), 160–166. (In Chinese) [Google Scholar]
- Liu, X.; Li, X.; Zhang, X.; Zhao, H.; Wang, C.; Zhu, H.; Xiao, X.; Cao, S.; Liu, R. Research on the purification effect of major pollutants in water by modular constructed wetlands with different filler combinations. Water Sci. Technol. 2024, 89, 2090–2104. [Google Scholar] [CrossRef]
- Gao, X.L. Investigation and Study or Rural Sewage Treatment Facilities in ChangShu City. Master’s Thesis, Qingdao University of Technology, Qingdao, China, 2013. (In Chinese). [Google Scholar]
- Liu, P.; Shen, Z. Research on the cost effectiveness of rural domestic sewage treatment: Problems and prospects. J. Fudan Univ. 2015, 54, 91–97. (In Chinese) [Google Scholar]
- Zhang, H.; Tang, W.; Wang, W.; Yin, W.; Liu, H.; Ma, X.; Zha, J. A review on China’s constructed wetlands in recent three decades: Application and practice. J. Environ. Sci. 2021, 104, 53–68. [Google Scholar] [CrossRef]
- Zhu, G. Eutrophic status and causing factors for a large, shallow and subtropical Lake Taihu, China. J. Lake Sci. 2008, 20, 21–26. (In Chinese) [Google Scholar]
- Zhang, W.; Wu, S.; Ji, H. Estimation of agricultural non-Point source pollution in China and the alleviating strategies I. Estimation of agricultural non-Point source pollution in China in early 21 century. Sci. Agric. Sin. 2004, 7, 1008–1017. [Google Scholar]
- Yang, C.; Zhang, X.; Hao, Y.; Yang, Y. Research status, challenges and prospects of constructed wetland technology for wastewater ecological treatment. Ind. Water Treat. 2021, 41, 18–25. (In Chinese) [Google Scholar] [CrossRef]
- Jiang, H.; Gao, H.; Zhang, Q. Application of best management practices (BMPs) for agricultural non-Point source pollution in China. J. Agric. Resour. Environ. 2006, 4, 64–67. (In Chinese) [Google Scholar]
- Stern, D.N.; Mazze, E.M. Federal water pollution control act amendments of 1972. Public Law 1972, 92500, 816904. [Google Scholar] [CrossRef]
- Dai, C.; Yang, W.; Wang, J.; Liu, C. Application of best management practices (BMPs) in agricultural non-Point source pollution control in watershed. J. Agric. Resour. Environ. 2009, 26, 65–67. (In Chinese) [Google Scholar]
- Schreiber, J.D.; Rebich, R.A.; Cooper, C.M. Dynamics of diffuse pollution from US southern watersheds. Water Res. 2001, 35, 2534–2542. [Google Scholar] [CrossRef]
- Boyd, C.E. Guidelines for aquaculture effluent management at the farm-level. Aquaculture 2003, 226, 101–112. [Google Scholar] [CrossRef]
- Fleming, P.M.; Stephenson, K.; Collick, A.S.; Easton, Z.M. Targeting for nonpoint source pollution reduction: A synthesis of lessons learned, remaining challenges, and emerging opportunities. J. Environ. Manag. 2022, 308, 114649. [Google Scholar] [CrossRef]
- Lintern, A.; McPhillips, L.; Winfrey, B.; Duncan, J.; Grady, C. Best management practices for diffuse nutrient pollution: Wicked problems across urban and agricultural watersheds. Environ. Sci. Technol. 2020, 54, 9159–9174. [Google Scholar] [CrossRef]
- Wang, M.; Zhou, L.; Geng, R. A review: The technology and policy design of agricultural non-Point source on management. Environ. Sustain. Dev. 2020, 45, 98–103. [Google Scholar]
- Panagopoulos, Y.; Makropoulos, C.; Mimikou, M. Reducing surface water pollution through the assessment of the cost-effectiveness of BMPs at different spatial scales. J. Environ. Manag. 2011, 92, 2823–2835. [Google Scholar] [CrossRef] [PubMed]
- Wang, J.R. Study on Operation Evaluation Index System of Urban Sewage Treatment Plant. Master’s Thesis, Hebei Agricultural University, Baoding, China, 2021. (In Chinese). [Google Scholar]
- Zhang, M.; Yang, L.; An, T.; Fan, Q.; Wang, X. Research on BMPs technology system for non-point source pollution control in Miyun Reservoir. Environ. Sci. Manag. 2022, 47, 96–100. [Google Scholar]
- Shen, F.J.; Zhang, K.Q.; Li, J.X.; Huang, Z.P.; Zheng, X.Q.; Tang, J.W. Evaluation method for engineering technology of rural domestic sewage treatment based on fuzzy integral model. Trans. Chin. Soc. Agric. Eng. 2014, 30, 272–280. (In Chinese) [Google Scholar]
- Xia, X.; Wang, M.; Min, H.; Xi, B. Rural sewage treatment technology evaluation method based on fuzzy advantages and disadvantages coefficient. Acta Sci. Circumstantiae 2012, 32, 2287–2293. [Google Scholar]
- Zhang, S. Research on the Evaluation of Rural Domestic Wastewater Treatment Technology Based on AHP-Fuzzy Comprehensive Evaluation Method-A Case from Z Town in L County. Master’s Thesis, Yunnan Normal University, Kunming, China, 2023. (In Chinese). [Google Scholar]
- Dong, Y.; Zhang, X.; Zhang, X.; Li, L. Evaluation of farmland non-point source pollution control technology in Liao River Basin based on Ahp-Fce method. Environ. Eng. 2023, 41, 150–157. (In Chinese) [Google Scholar]
- Wang, Y. Design of a New Constructed Wetland Using Shallow Geothermal Energy in Winter and Its Removal Effect on Sewage. Master’s Thesis, Jinan University, Guangzhou, China, 2021. (In Chinese). [Google Scholar]
- Fu, J.; Chen, Z.; Ma, X.; Shang, T.; Zhang, W.; Cao, X. Application of improved fuzzy comprehensive evaluation method in water quality assessment. Environ. Eng. 2011, 29, 120–123+127. (In Chinese) [Google Scholar]
- MacDonald, H.F.; Bergstrom, J.C.; Houston, J.E. A proposed methodology for measuring incremental environmental benefits from using constructed wetlands to control agricultural non-point-source pollution. J. Environ. Manag. 1998, 54, 259–267. [Google Scholar] [CrossRef]
- Flores, L.; García, J.; Pena, R.; Garfí, M. Constructed wetlands for winery wastewater treatment: A comparative Life Cycle Assessment. Sci. Total Environ. 2018, 659, 1567–1576. [Google Scholar] [CrossRef]
- Jia, L.; Mao, G.; Zhao, Y.; Zeng, Y. Life cycle assessment of non-point source pollution control technology. Water Resour. Hydropower Eng. 2014, 45, 15–18. (In Chinese) [Google Scholar]
- Wang, S.; Ji, B.; Wang, S.; Huo, X.; An, B. An assessment of purification efficiency of constructed wetlands in Linyi. Wetl. Sci. Manag. 2019, 15, 18–21. [Google Scholar]
- Xue, X.; Yang, M.; Wang, H. Establishment and application of a comprehensive evaluation system for aquatic plants of constructed wetlands in northern Shanxi based on AHP. Wetl. Sci. Manag. 2023, 19, 38–41. (In Chinese) [Google Scholar]
- Yang, C.; Sun, T.; Li, P. Comprehensive benefits of land treatment eco-engineering for wastewater—A case study on forest-type slow filtration land treatment system in Huolinhe River. Chin. J. Appl. Ecol. 1999, 10, 481. (In Chinese) [Google Scholar]
- Zhang, M.; Wang, X.; Du, C.; Liu, T.; Wen, Y. The optimization of ecological slope protection in cold regions. Soil Water Conserv. China 2023, 491, 28–32. (In Chinese) [Google Scholar]
- Jin, Y.; Li, J. Ecological risk assessment of Wenjin River based on multi-factor analysis and evaluation. China Rural. Water Hydropower 2019, 11, 98–103+109. (In Chinese) [Google Scholar]
- Fu, W.; Jiang, H.; Fang, J.; Guan, Y.; Wu, T.; Zhao, H.; Wu, H. Evaluation on comprehensive benefits of lake buffer zone ecological engineering in Zhushan Bay-Taking an example of Zhoutie Town, Yixing City, Jiangsu Province. Bull. Soil Water Conserv. 2017, 37, 268–273. [Google Scholar]
- Nivala, J.; Knowles, P.; Dotro, G.; García, J.; Wallace, S. Clogging in subsurface-flow treatment wetlands: Measurement, modeling and management. Water Res. 2012, 46, 1625–1640. [Google Scholar] [CrossRef]
- Suliman, F.; French, H.K.; Haugen, L.E.; Søvik, A.K. Change in flow and transport patterns in horizontal subsurface flow constructed wetlands as a result of biological growth. Ecol. Eng. 2006, 27, 124–133. [Google Scholar] [CrossRef]
- Małoszewski, P.; Wachniew, P.; Czupryński, P. Study of hydraulic parameters in heterogeneous gravel beds: Constructed wetland in Nowa Słupia (Poland). J. Hydrol. 2006, 331, 630–642. [Google Scholar] [CrossRef]
- Fu, G.; Zhang, J.; Chen, W.; Chen, Z. Medium clogging and the dynamics of organic matter accumulation in constructed wetlands. Ecol. Eng. 2013, 60, 393–398. [Google Scholar] [CrossRef]
- Dittrich, E.; Klincsik, M. Analysis of conservative tracer measurement results using the Frechet distribution at planted horizontal subsurface flow constructed wetlands filled with coarse gravel and showing the effect of clogging processes. Environ. Sci. Pollut. Res. 2015, 22, 17104–17122. [Google Scholar] [CrossRef]
- Ioannidou, V.G.; Pearson, J.M. Hydraulic and design parameters in full-scale constructed wetlands and treatment units: Six case studies. Environ. Process. 2018, 5, 5–22. [Google Scholar] [CrossRef]
- Suliman, F.; Futsaether, C.; Oxaal, U. Hydraulic performance of horizontal subsurface flow constructed wetlands for different strategies of filling the filter medium into the filter basin. Ecol. Eng. 2007, 29, 45–55. [Google Scholar] [CrossRef]
- Wang, Y.; Zhang, H.; Xu, H.; Li, F. Study on in-situ measurement of clogging degree in subsurface flow constructed wetland. Environ. Sci. 2018, 31, 2021–2027. [Google Scholar]
- Knowles, P.R.; Davies, P.A. A method for the in-situ determination of the hydraulic conductivity of gravels as used in constructed wetlands for wastewater treatment. Desalination Water Treat. 2009, 5, 257–266. [Google Scholar] [CrossRef]
- Pedescoll, A.; Samsó, R.; Romero, E.; Puigagut, J.; García, J. Reliability, repeatability and accuracy of the falling head method for hydraulic conductivity measurements under laboratory conditions. Ecol. Eng. 2011, 37, 754–757. [Google Scholar] [CrossRef]
- Malicki, M.A.; Plagge, R.; Renger, M.; Walczak, R.T. Application of time-domain reflectometry (TDR) soil moisture miniprobe for the determination of unsaturated soil water characteristics from undisturbed soil cores. Irrig. Sci. 1992, 13, 65–72. [Google Scholar] [CrossRef]
- Liu, H.; Hu, Z.; Song, S.; Zhang, J.; Nie, L.; Hu, H.; Liu, Z. Quantitative detection of clogging in horizontal subsurface flow constructed wetland using the resistivity method. Water 2018, 10, 1334. [Google Scholar] [CrossRef]
- Mahjoub, H.; Tapias, J.C.; Lovera, R.; Rivero, L.; Font, X.; Casas, A. Assessing clogging processes caused by biofilm growth and organic particle accumulation in constructed wetlands using time-lapse electrical resistivity tomography method. In Proceedings of the EGU General Assembly Conference Abstracts, Vienna, Austria, 17–22 April 2016; p. EPSC2016-10532. [Google Scholar]
- Marzo, A.; Ventura, D.; Cirelli, G.L.; Aiello, R.; Vanella, D.; Rapisarda, R.; Consoli, S. Hydraulic reliability of a horizontal wetland for wastewater treatment in Sicily. Sci. Total Environ. 2018, 636, 94–106. [Google Scholar] [CrossRef]
- Ergaieg, K.; Msaddek, M.H.; Kallel, A.; Trabelsi, I. Monitoring of horizontal subsurface flow constructed wetlands for tertiary treatment of municipal wastewater. Arab. J. Geosci. 2021, 14, 2045. [Google Scholar] [CrossRef]
- Matos, M.P.; von Sperling, M.; Matos, A.T.; Aranha, P.R.A.; Santos, M.A.; Pessoa, F.D.B.; Viola, P.D.D. Clogging in constructed wetlands: Estimation of medium porosity by ground-penetrating radar. In Proceedings of the 15th IWA International Conference on Wetland Systems for Water Pollution Control, Gdansk, Poland, 4–9 September 2016; pp. 3–9. [Google Scholar]
- Hughes-Riley, T.; Webber, J.B.; Newton, M.I.; Morris, R.H. Magnetic resonance relaxation measurements using open-geometry sensors to assess the clog state of constructed wetlands. Diffus. Fundam. 2014, 22, 1–8. [Google Scholar] [CrossRef]
- Morris, R.H.; Newton, M.I.; Bencsik, M.; Knowles, P.R.; Davies, P.A.; Griffin, P. Long term monitoring of constructed wetlands using an NMR sensor. In Proceedings of the SENSORS, 2009 IEEE, Christchurch, New Zealand, 25–28 October 2009; IEEE: Piscataway, NJ, USA, 2009; pp. 1733–1737. [Google Scholar]
- Tang, Y.; Yao, X.; Chen, Y.; Zhou, Y.; Zhu, D.Z.; Zhang, Y.; Peng, Y. Experiment research on physical clogging mechanism in the porous media and its impact on permeability. Granul. Matter 2020, 22, 37. [Google Scholar] [CrossRef]
- Martinez-Carvajal, G.D.; Oxarango, L.; Clément, R.; Molle, P.; Forquet, N. Assessment of spatial representativity of X-ray tomography to study vertical flow treatment wetlands. Sci. Total Environ. 2020, 713, 136510. [Google Scholar] [CrossRef] [PubMed]
- Licciardello, F.; Aiello, R.; Alagna, V.; Iovino, M.; Ventura, D.; Cirelli, G.L. Assessment of clogging in constructed wetlands by saturated hydraulic conductivity measurements. Water Sci. Technol. 2019, 79, 314–322. [Google Scholar] [CrossRef] [PubMed]
- Liu, H.; Hu, Z.; Jiang, L.; Zhuang, L.; Hao, L.; Zhang, J.; Nie, L. Roles of carbon source-derived extracellular polymeric substances in solids accumulation and nutrient removal in horizontal subsurface flow constructed wetlands. Chem. Eng. J. 2019, 362, 702–711. [Google Scholar] [CrossRef]
- Giraldi, D.; Iannelli, R. Measurements of water content distribution in vertical subsurface flow constructed wetlands using a capacitance probe: Benefits and limitations. Desalination 2009, 243, 182–194. [Google Scholar] [CrossRef]
- Tang, P.; Xu, H.; Zhang, W.; Zhu, Y.; Yang, J.; Zhou, Y. Fluid transport in porous media based on differences in filter media morphology and biofilm growth in bioreactors. Environ. Res. 2022, 219, 115122. [Google Scholar] [CrossRef]
- Xu, H.; Li, F.; Lu, L.; Wu, M. Comprehensible evaluation index system of constructed wetlands. Period. Ocean Univ. China 2016, 46, 106–115. (In Chinese) [Google Scholar]
- Liu, L.; Yuan, X.Z.; Li, Y.; Zhang, K.; Li, M. Comprehensive evaluation and research on the operation status of constructed wetlands. J. Anhui Agric. Sci. 2019, 47, 92–95. (In Chinese) [Google Scholar]
- Cao, Y.; Li, Y.; Ren, L.; Sha, M.; Lv, D.; Wang, S.; Kong, F. Bio-clogging mitigation in vertical subsurface flow constructed wetlands using rhamnolipids-citric acid compound. Chem. Eng. J. 2021, 426, 131278. [Google Scholar] [CrossRef]
- Nivala, J.; Rousseau, D.P. Reversing clogging in subsurface-flow constructed wetlands by hydrogen peroxide treatment: Two case studies. Water Sci. Technol. 2009, 59, 2037–2046. [Google Scholar] [CrossRef]
- He, X.; He, L.; Lin, Z.; Zhou, J.; Shi, S.; Liu, Y.; Zhou, J. Deep dewatering of activated sludge using composite conditioners of surfactant, acid and flocculant: The mechanism and dosage model. Sci. Total Environ. 2022, 806, 150899. [Google Scholar] [CrossRef] [PubMed]
- Fang, Y.; Kong, L.; Zhang, P.; Zhang, L.; Zhao, H.; Xiang, X.; Li, L. Fifteen-year analysis of constructed wetland clogging: A critical review. J. Clean. Prod. 2022, 365, 132755. [Google Scholar] [CrossRef]
- Kang, Y.; Zhang, J.; Xie, H.; Guo, Z.; Ngo, H.; Guo, W.; Liang, S. Enhanced nutrient removal and mechanisms study in benthic fauna added surface-flow constructed wetlands: The role of Tubifex. Bioresour. Technol. 2017, 224, 157–165. [Google Scholar] [CrossRef] [PubMed]
- Yi, X. Study on Anti-Clogging Effect and Mechanism of Earthworms in Vertical Flow Constructed Wetland. Ph.D. Thesis, Shanghai University, Shanghai, China, 2019. (In Chinese). [Google Scholar]
- Davison, L.; Headley, T.; Pratt, K. Aspects of design, structure, performance and operation of reed beds–eight years’ experience in northeastern New South Wales, Australia. Water Sci. Technol. 2005, 51, 129–138. [Google Scholar] [CrossRef]


| Name and Number of the Standard | Object | Publishing Department | Release Time | Delivery Time | Major Design Parameters | Water Intake Standard | Pollution Reduction Load g/(m2·d) | Divide the Region or Not | With Project Assessment Method or Not | With Clogging Management or Not | With Low Temperature Management or Not | With Equipment Management or Not |
|---|---|---|---|---|---|---|---|---|---|---|---|---|
| Technical specification of constructed wetland sewage treatment project (HJ 2005–2010) | Constructed wetland | Ministry of Environmental Protection of the People’s Republic of China | 17 December 2010 | 1 March 2011 | HFCW: area < 800 m2 | HFCW: BODs ≤ 80 CODCr ≤ 200 SS ≤ 60 NH3-H ≤ 25 TP ≤ 5 | - | N | N | Y | Y | N |
| VFCW: area < 1500 m2, length ratio < 3:1, length 20~50 m, hydraulic slope 0.5~1% | VFCW: BODs ≤ 80 CODCr ≤ 200 SS ≤ 80 NH3-H ≤ 25 TP ≤ 5 | |||||||||||
| SFCW: length ratio 3:1–5:1, water depth 0.3–0.5 m, hydraulic slope < 0.5% | SFCW: BODs ≤ 50 CODCr ≤ 125 SS ≤ 100 NH3-H ≤ 10 TP ≤ 3 | |||||||||||
| Technical guide for water purification of constructed wetland (Environmental Protection Office Water Body Letter [2021] 173) | Constructed wetland | Ministry of Ecological Environment of the People’s Republic of China | 14 April 2021 | - | HFCW: area < 2000 m2 length ratio < 3:1 length 20~50 m hydraulic slope 0~0.5% | - | HFCW: 1 ≤ CODCr ≤ 10 | Y | N | Y | Y | Y |
| VFCW: area < 1500 m2 aspect ratio 1:1~3:1 water depth 0.8~2.0 m | VFCW: 1.5 ≤ CODCr ≤ 12 | |||||||||||
| SFCW: area < 3000 m2 aspect ratio > 3:1 water depth 0.3~2.0 m | SFCW: 0.1 ≤ CODCr ≤ 5 | |||||||||||
| Natural sewage treatment Engineering Technical Specifications (CJJ/T 54-2017) | Constructed wetland | Ministry of Housing and Urban Rural Development of the People’s Republic of China | 23 March 2017 | 1 September 2017 | SFCW: area < 3000 m2 | - | SFCW: 1.5 ≤ BOD5 ≤ 3.5 | N | N | Y | N | N |
| HFCW: area < 800 m2 | HFCW: 4 ≤ BOD5 ≤ 6 | |||||||||||
| VFCW: area < 1500 m2 | VFCW: 5 ≤ BOD5 ≤ 7 | |||||||||||
| Technical specification for constructed wetland wastewater treatment (DG/TJ08-2100-2012) | Constructed wetland | Shanghai Urban and Rural Construction and Transportation Committee | 10 April 2012 | 1 June 2012 | SFCW: Length 20 m–50 m aspect ratio 3:1~5:1 water depth 30 cm~60 cm bottom slope 0.1–0.5% | - | - | N | N | N | N | N |
| HFCW: Length 0.5 m hydraulic slope 0.5~1.0% aspect ratio 3:1~4:1 length < 50 cm | ||||||||||||
| Technical specification for rural domestic sewage constructed wetland treatment project (DB11/T 1376-2016) | Constructed wetland | Beijing Municipal Bureau of Quality and Technical Supervision | 22 December 2016 | 1 April 2017 | HFCW: area < 1000 m2 aspect ratio 1:1~3:1 VFCW: area < 1000 m2 | - | - | N | N | Y | N | N |
| Technical Guide for Water Purification Engineering of Constructed Wetland (DB 37/T3394-2018) | Constructed wetland | Shandong Provincial Bureau of Quality and Technical Supervision | 17 August 2018 | 17 September 2018 | HFCW: area < 2000 m2 aspect ratio < 3:1 length 20 m~50 m water depth 0.6 m~1.6 m hydraulic slope 0~0.5% | - | HFCW: 0.5 ≤ CODCr ≤ 10 | N | N | Y | Y | N |
| VFCW: area < 1500 m2 aspect ratio 1:1~3:1 water depth 0.8 m~2.0 m | VFCW: 0.5 ≤ CODCr ≤ 10 | |||||||||||
| SFCW: area < 3000 m2 aspect ratio > 3:1 water depth 0.3 m~2.0 m | SFCW: 0.2 ≤ CODCr ≤ 5 | |||||||||||
| Technical specification for constructed wetland wastewater treatment (DGJ32/TJ112-2010) | Constructed wetland | Jiangsu Provincial Department of Housing and Urban-Rural Development | 2 December 2010 | 1 January 2011 | - | COD ≤ 200 mg/L SS ≤ 80 mg/L | HFCW: CODCr ≤ 16 VFCW: CODCr ≤ 20 | N | N | N | N | N |
| Zhejiang province technical specification for constructed wetland treatment project of domestic sewage (Zhejiang Environmental Industry Association [2015]14) | Constructed wetland | Zhejiang Environmental Protection Industry Association | 31 December 2015 | 1 January 2016 | SFCW: area < 3000 m2 | - | SFCW: 2.5 ≤ CODCr ≤ 4 | N | N | Y | N | N |
| HFCW: area < 2000 m2 | HFCW: 6 ≤ CODCr ≤ 10 | |||||||||||
| VFCW: area < 2000 m2 | VFCW: 10 ≤ CODCr ≤ 12 | |||||||||||
| Technical specification for tail water constructed wetland project of domestic sewage treatment plant (DB34/T 4384-2023) | Constructed wetland | Anhui Provincial Department of Ecological Environment | 1 March 2023 | 1 April 2023 | SFCW: length 20–50 m aspect ratio 3:1~5:1 water depth 30~60 cm bottom slope 0.1–0.5% | - | - | N | N | Y | Y | N |
| HFCW: length 0.5 m hydraulic slope 0.5~1.0% aspect ratio 3:1~4:1 length < 50 cm | ||||||||||||
| Technical specification for constructed wetland project of tail water discharged from sewage treatment plant (DB41/T 1947-2020) | Constructed wetland | Henan Provincial Department of Ecological Environment | 21 January 2020 | 21 April 2020 | SFCW: water depth 30~60 cm aspect ratio 3:1~5:1 bottom slope < 0.5% | - | SFCW: 0.2 ≤ CODCr ≤ 5 | N | N | Y | Y | N |
| HFCW: area < 800 m2 water depth 80~140 cm aspect ratio < 3:1 length 20~50 m | HFCW: 0.2 ≤ CODCr ≤ 5 | |||||||||||
| VFCW: area < 1000 m2 water depth 80~140 cm aspect ratio < 3:1 length 20~50 m | VFCW: 0.2 ≤ CODCr ≤ 5 | |||||||||||
| Technical specification for water purification engineering of constructed wetland (DB13/T 5184-2020) | Constructed wetland | Hebei Market Supervision Administration Bureau | 25 March 2020 | 25 April 2020 | SFCW: area < 3000 m2 aspect ratio 3:1~5:1 water depth 0.3 m~0.6 | - | SFCW: 3 ≤ CODCr ≤ 8 | N | N | Y | Y | Y |
| HFCW: area < 2000 m2 aspect ratio 3:1~10:1 | HFCW: 11 ≤ CODCr ≤ 16 | |||||||||||
| VFCW: area < 1500 m2 depth > 0.5 m | VFCW: 13 ≤ CODCr ≤ 18 | |||||||||||
| Technical specification of artificial wetland in plateau lake area (DB53/T 306-2010) | Constructed wetland | Yunnan Provincial Bureau of Quality and Technical Supervision | 16 March 2010 | 1 July 2010 | - | CODCr ≤ 30 mg/L BOD5 ≤ 10 mg/L SS ≤ 40 mg/L TN ≤ 5.0 mg/L TP ≤ 0.5 mg/L | SFCW: 1.8 ≤ BOD5 ≤ 5 | N | N | Y | N | N |
| HFCW: 5 ≤ BOD5 ≤ 8 | ||||||||||||
| VFCW: 5 ≤ BOD5 ≤ 8 | ||||||||||||
| Hydrolysis acidification-Technical specification for unpowered wastewater treatment engineering of constructed wetland (DB44T 1995-2017) | Constructed wetland | Guangdong Provincial Bureau of Quality and Technical Supervision | 10 May 2017 | 10 August 2017 | HFCW: length ratio 2:1~3:1 water depth > 1 m | CODCr 80~200 mg/L BOD5 20~60 mg/L SS 150~250 mg/L NH3 8~20 (20~60) mg/L TP 1~10 mg/L | - | N | N | N | N | N |
| SFCW: water depth 0.3~0.5 m hydraulic gradient 0.05~0.1% | ||||||||||||
| Technical specification for construction of rural domestic sewage constructed wetland treatment project (T/CSF 007-2022) | Constructed wetland | Chinese Society of Forestry | 11 November 2022 | 11 November 2022 | HFCW: l/w > 3:1, depth 0.3~0.6 m | HFCW: BODs ≤ 80 CODCr ≤ 200 SS ≤ 60 NH3-H ≤ 25 TP ≤ 5 | - | Y | Y | Y | Y | Y |
| VFCW: l/w = 3:1~10:1, length 20~50 m, depth 0.6~1.6 m | VFCW: BODs ≤ 80 CODCr ≤ 200 SS ≤ 80 NH3-H ≤ 25 TP ≤ 5 | |||||||||||
| SFCW: l/w = 1:1~3:1, depth 0.8~2.0 m | SFCW: BODs ≤ 50 CODCr ≤ 125 SS ≤ 100 NH3-H ≤ 10 TP ≤ 3 | |||||||||||
| Technical specification for treatment of scattered point source sewage by constructed wetland (DB33/T 2371-2021) | Constructed wetland | Zhejiang Provincial Administration for Market Regulation | 22 September 2021 | 22 October 2021 | HFCW: l/w > 3:1, depth 0.3~0.5 m, area < 3000 m2 | HFCW: BODs ≤ 80 CODCr ≤ 200 SS ≤ 60 NH3-H ≤ 25 TP ≤ 5 | HFCW: 6 ≤ CODCr ≤ 10 | N | N | Y | Y | N |
| VFCW: l/w = 3:1~5:1, depth 0.4~1.6 m, area < 2000 m2 | VFCW: BODs ≤ 80 CODCr ≤ 200 SS ≤ 80 NH3-H ≤ 25 TP ≤ 5 | VFCW: 10 ≤ CODCr ≤ 12 | ||||||||||
| SFCW: l/w = 1:1~3:1, depth 0.4~1.6 m, area < 2000 m2 | SFCW: BODs ≤ 50 CODCr ≤ 125 SS ≤ 100 NH3-H ≤ 10 TP ≤ 3 | SFCW: 2.5 ≤ CODCr ≤ 4 | ||||||||||
| Technical specification for biological filter wastewater treatment engineering (HJ 2014-2012) | Ecological filter | Ministry of Environmental Protection of the People’s Republic of China | 19 March 2012 | 1 June 2012 | High load ecological filter: overall height 2.0~4.0 m | total alkalinity (CaCO3/NH3-N) > 7.14 BOD5/TP > 17.0 BOD5/CODCr > 0.3 BOD5 < 500 mg/L | - | N | N | N | N | Y |
| Tower ecological filter: diameter 1.0~3.5 m diameter: height 1:6~1:8 thickness of filter material 8~12 m | ||||||||||||
| Ecological aerated filter: sectional area 50~100 m2 | ||||||||||||
| Design specification of sewage stabilization pond (CJJ/T 54-1993) | Stabilization pond | Ministry of Construction of the People’s Republic of China | 6 May 1993 | 1 January 1994 | Anaerobic pond: water depth 4~5 m, slope inside the pond 1.5:1~1:3, slope outside the pond 1:2~1:4, facultative lagoon: depth 1.0~2.0 m aspect ratio 3:1~4:1, slope inside the pond 1:2~1:3, slope outside the pond 1:2~1:5 | BOD5 < 30 mg/L COD < 120 mg/L 30 < SS < 60 mg/L organic acid concentration < 3000 mg/L sulfate concentration < 500 mg/L | - | N | N | - | N | N |
| Aerobic pond: aspect ratio 3:1~4:1, slope inside the pond, 1:2~1:3, slope outside the pond 1:2~1:5, aerated lagoon: water depth 2~6 m | ||||||||||||
| Technical specification for construction of nitrogen and phosphorus ecological interception ditches for farmland runoff (DB3025/T157-2008) | Ecological ditch | Suzhou Quality and Technical Supervision Bureau of Jiangsu Province | 1 March 2009 | 1 March 2009 | The section of the canal is isosceles trapezoid, the upper width is 1.5 m, the bottom width is 1.0 m, and the depth is 0.6 m. The height of the dam is 0.5 m, The total length of the dam is 0.6 m and the total width is 1.25 m The slope coefficient of the permeable dam slope is 1:1~1:2.5 | NH4+-N 0.17–1.23 mg/L NH4+-N 0.67 mg/L | - | N | N | - | N | N |
| Design standard for irrigation and drainage engineering (GB 50288-2018) | Ecological buffer zone | Ministry of Housing and Urban Rural Development of the People’s Republic of China | November 2021 | 15 December 2021 | The width of buffer zone of good vegetation land > 30 m Width of desert land buffer zone > 50 m Width of rock-type land buffer zone > 50 m | - | - | N | N | - | N | Y |
| Ecological floating island (floating bed) plant planting technical regulations (DB42/T 1417-2018) | Ecological floating bed | Hubei Provincial Bureau of Quality and Technical Supervision | 11 September 2018 | 10 December 2018 | The side length of the ecological floating bed is 1~5 m | CODMn ≤ 2 CODCr ≤ 15 BOD5 ≤ 3 NH3 ≤ 0.15 TP ≤ 0.02 TN ≤ 0.2 | - | N | N | - | N | - |
| Technical guidelines for lakeside ecosystem construction and stability maintenance (DB32/T 4045-2021) | Ecological submerged dam | Jiangsu Market Supervision Administration Bureau | 3 June 2021 | 3 July 2021 | Gentle-slope type (gradient < 25°) submerged dam abrupt slope-type (gradient 25~35°) submerged dam | - | - | N | N | - | N | N |
| Technical specification of green concrete ecological slope protection (DB41∕T 2231-2022) | Ecological slope protection | Henan Market Supervision and Administration Bureau | 13 January 2022 | 12 April 2022 | Compressive strength—10~15 N/m2 settlement rate—0 Porosity—25~35% percentage of green coverage ≥ 90% | - | - | N | N | - | N | N |
| Monitoring Method | Proximate Object | Objective Index | Testing Position | Testing Form | Testing Range | Testing Frequency | Application Cases |
|---|---|---|---|---|---|---|---|
| Descending water head method | Head loss | Permeability coefficient | in situ | insertion | 1~34 m | - | [84] |
| Constant head method | Head loss | Permeability coefficient | in situ | insertion | 2~32 m | - | [71] |
| Drainage method | Drainage volume | Porosity | in situ | non-destruction | <2 m | - | [85] |
| Pulse-tracer method | Tracer concentration | Hydraulic retention time | in situ | non-destruction | 1~34 m | - | [77] |
| Dye tracer-image processing | Pixel value | Velocity distribution | in situ | destruction | <0.6 m | - | [14] |
| Filtration-evaporation-burning method | Volatile solid | Accumulation degree of solids in pores | ectopia | destruction | - | - | [17] |
| TDR | The propagation velocity of high-frequency electromagnetic pulse along the probe | Qualitative description of the water content of the matrix | in situ | insertion | 1~20 m | real-time | [86] |
| ERT | The difference in apparent resistivity between media | Quantity and distribution of matrix and voids | in situ | insertion | 4~34 m | real-time | [17] |
| GPR | Propagation velocity and dielectric constant of electromagnetic wave in a medium | The distribution of entities and voids reflected by the energy attenuation image | in situ | non- destruction | 1~24 m | - | [79] |
| NMR | The spectrum generated by the resonance frequency in nuclear magnetic resonance | The degree of blockage and the relative amount of biomass and particles | in situ | insertion | <0.5 m or >4 m | real-time | [81] |
| X-CT | X-ray absorption of matter | The changes in hydraulic conditions such as dead water area and short flow area in the system | ectopia | destruction | <0.1 m | - | [87] |
Disclaimer/Publisher’s Note: The statements, opinions and data contained in all publications are solely those of the individual author(s) and contributor(s) and not of MDPI and/or the editor(s). MDPI and/or the editor(s) disclaim responsibility for any injury to people or property resulting from any ideas, methods, instructions or products referred to in the content. |
© 2024 by the authors. Licensee MDPI, Basel, Switzerland. This article is an open access article distributed under the terms and conditions of the Creative Commons Attribution (CC BY) license (https://creativecommons.org/licenses/by/4.0/).
Share and Cite
Jiang, Y.; Zhang, J.; Liu, X.; Liu, H.; Ma, Y.; Wang, W.; Lu, S. Bottleneck Problems and Countermeasures in Operation and Maintenance of Non-Point Source Pollution Ecological Treatment Projects in China. Agronomy 2025, 15, 9. https://doi.org/10.3390/agronomy15010009
Jiang Y, Zhang J, Liu X, Liu H, Ma Y, Wang W, Lu S. Bottleneck Problems and Countermeasures in Operation and Maintenance of Non-Point Source Pollution Ecological Treatment Projects in China. Agronomy. 2025; 15(1):9. https://doi.org/10.3390/agronomy15010009
Chicago/Turabian StyleJiang, Yungeng, Jing Zhang, Xiaoxin Liu, Han Liu, Yurui Ma, Wanhui Wang, and Shaoyong Lu. 2025. "Bottleneck Problems and Countermeasures in Operation and Maintenance of Non-Point Source Pollution Ecological Treatment Projects in China" Agronomy 15, no. 1: 9. https://doi.org/10.3390/agronomy15010009
APA StyleJiang, Y., Zhang, J., Liu, X., Liu, H., Ma, Y., Wang, W., & Lu, S. (2025). Bottleneck Problems and Countermeasures in Operation and Maintenance of Non-Point Source Pollution Ecological Treatment Projects in China. Agronomy, 15(1), 9. https://doi.org/10.3390/agronomy15010009

