Next Article in Journal
The Study of Selenium Fertilizer on the Growth of Xiangzayou 787 and Related Molecular Mechanism
Previous Article in Journal
Community Diversity of Endophytic Bacteria in the Leaves and Roots of Pea Seedlings
 
 
Font Type:
Arial Georgia Verdana
Font Size:
Aa Aa Aa
Line Spacing:
Column Width:
Background:
Article

Natural Variation and Association Analysis of Melatonin Synthesis Genes with Root-Related Traits in the Maize Seedling Stage

1
Jiangsu Key Laboratory of Crop Genetics and Physiology/Key Laboratory of Plant Functional Genomics of the Ministry of Education/Jiangsu Key Laboratory of Crop Genomics and Molecular Breeding, Agricultural College of Yangzhou University, Yangzhou 225009, China
2
Jiangsu Co-Innovation Center for Modern Production Technology of Grain Crops, Yangzhou University, Yangzhou 225009, China
*
Authors to whom correspondence should be addressed.
These authors contributed equally to this work.
Agronomy 2024, 14(9), 2031; https://doi.org/10.3390/agronomy14092031
Submission received: 2 August 2024 / Revised: 1 September 2024 / Accepted: 4 September 2024 / Published: 5 September 2024
(This article belongs to the Section Crop Breeding and Genetics)

Abstract

Root system architecture is pivotal for the acquisition of water and nutrients in maize, serving as an essential foundation for achieving high and stable yields. Identification of the genetic components and natural variations determining root traits may facilitate molecular breeding of maize varieties with better root traits. Melatonin plays an important role in plant physiology and development. In this study, nine melatonin biosynthesis genes were re-sequenced in 348 inbred lines, 68 landraces, and 32 teosintes to investigate variations related to maize root traits. The analysis of nucleotide diversity suggested that these genes may have undergone selection, particularly within their promoter regions. Marker–trait association analysis identified 26 variants significantly associated with six root traits. Five variations within the ZmTDC4 promoter were significantly correlated with both total root length (TRL) and lateral root length (LRL). Among these, SNP-1784 explained the most phenotypic variation of root traits, including TRL and LRL, that has undergone selection throughout maize domestication and improvement. Furthermore, knockout of ZmTDC4 in maize resulted in a pronounced reduction in root length, underscoring its critical role in root development. Collectively, these findings elucidate the role of melatonin synthesis genes in root development and identified favorable alleles, thus providing key loci for breeding maize varieties with superior root systems.

1. Introduction

Maize (Zea mays L.) is an important cereal crop and the most produced crop cultivated worldwide, providing vital resources for human food, livestock feed, and industrial materials [1]. The optimal root system architecture of maize is a prerequisite for superior productivity. The root system serves not only as an anchor for the plant, securing it within the soil and enabling the absorption of essential mineral nutrients and water, but it also plays a crucial role in sensing and responding to the ever-shifting environmental conditions [2]. Nevertheless, the root system remains an underutilized resource with significant potential for maize improvement [3,4,5]. A comprehensive understanding of the genetic basis and natural variation underlying root development is essential for the development of superior root system architectures in maize varieties.
The intricate maize root system is typically composed of two principal components: the embryonic and post-embryonic root systems [6,7,8]. The embryonic root system encompasses a primary root and a variable number of seminal roots essential for the vigor of maize seedlings [9]. The post-embryonic root system includes aerial nodal roots sprouting above ground and crown roots originating below, collectively forming the dominant component of the adult plant’s root system [5]. All root types also produce post-embryonic lateral roots, which are pivotal in shaping the root architecture. These lateral roots significantly increase overall root length, biomass, and surface area, enhancing the contact area with the soil and improving the capacity to explore and access the soil environment for essential water and nutrients [10].
Melatonin (N-acetyl-5-methoxytryptamine) is a highly conserved bioactive molecule found in a nearly ubiquitous range of eukaryotic organisms, including fungi, mosses, plants, and animals [11,12,13,14]. In animals, it serves as a neurohormone that regulates circadian rhythms and seasonal behavior [15,16]. Recent studies have revealed that melatonin is widely distributed in the plant kingdom, where it acts as a growth promoter and antioxidant, as well as participating in a variety of physiological and biochemical metabolic processes [17,18,19,20,21]. Melatonin not only promotes seed germination but also regulates carbon assimilation and ATP accumulation. Moreover, it plays a crucial role in the response to biotic and abiotic stresses by regulating stomatal closure, hormonal production, stress-responsive gene expression, and antioxidant systems, and maintaining osmotic balance [22,23,24]. Strikingly, accumulating evidence has demonstrated its role in controlling root growth and development. For example, melatonin promotes adventitious root formation by inducing IAA levels in apple [25]. Melatonin acts synergistically with auxin to facilitate the growth of lateral roots in Arabidopsis, which is achieved through the modulation of the auxin transport mechanism [26]. In rice, melatonin can modulate the auxin signaling pathway, either directly or indirectly, to regulate root architecture [27]. In tomato, melatonin facilitates lateral root development by orchestrating the balance between hydrogen peroxide and superoxide radicals [28]. The exogenous application of melatonin significantly increases the primary root length and root biomass of maize [29].
In plants, tryptophan is initially converted by the enzymatic activity of tryptophan decarboxylase (TDC) into tryptamine, which subsequently undergoes hydroxylation by tryptamine 5-hydroxylase (T5H) to form serotonin [30]. There are two distinct pathways for the synthesis of melatonin. The first pathway mirrors the latter steps in animals: serotonin is acetylated by serotonin-N-acetyltransferase (SNAT) into N-acetylserotonin, which is then methylated by N-acetylserotonin methyltransferase (ASMT) and caffeic acid O-methyltransferase (COMT) to produce melatonin. An alternative pathway exists with a reversed order of melatonin synthesis compared to that in animals: serotonin is first methylated to 5-methoxytryptamine by ASMT/COMT and then acetylated by SNAT to yield melatonin [31]. It is noteworthy that while these two pathways are parallel in plants, the former predominates in melatonin synthesis under normal conditions, whereas the latter becomes the primary route under stress conditions [32]. Thus far, the functionality of structural genes associated with melatonin biosynthesis in model plants has been well characterized. The TDC gene family in rice, comprising OsTDC1, OsTDC2, and OsTDC3, has been identified and studied [33,34]. Elevated expression of OsTDC1 and OsTDC2 correlates with increased serotonin levels in the leaves and seeds of rice. In contrast, RNAi-mediated suppression of TDC genes results in a significant decrease in melatonin production and a semidwarf phenotype in rice [35]. While T5H is highly active in rice roots, its role in the biosynthesis of melatonin has been less explored [34]. T5H-deficient rice is unable to produce serotonin or melatonin. OsASMT and OsCOMT are responsible for encoding O-methyltransferase family proteins, which are integral to melatonin synthesis in rice [36,37]. Nonetheless, the function and natural variation of genes within the melatonin synthesis pathway in the morphogenesis of the maize root system remains to be clarified.
Gene-based association analysis is a prevalent technique for delineating the genetic underpinnings of complex traits and has been extensively applied in the identification of variations associated with agronomic traits [38,39,40]. To investigate the natural variation in melatonin synthesis genes and identify favorable allelic variations for genetic improvement of root traits, gene-based association analysis was conducted. Specifically, 17 significantly associated variation sites in the promoter region of the ZmTDC4 have been identified, which are linked to multiple root traits. This suggests that the gene may play a potential role in root development. Furthermore, the generation of transgenic materials has substantiated its capacity to positively regulate a range of root traits. The goals of this research were: (1) to discern the genetic variations within the melatonin synthesis-related genes correlated with root morphology; (2) to identify the favorable alleles and haplotypes that are associated with root traits; and (3) to evaluate the role of key genes in root development.

2. Materials and Methods

2.1. Plant Materials, Growth Conditions, and Phenotyping

A total of 448 accessions derived from an extensive range of sources, including 32 teosintes, 68 landraces, and 348 inbred lines, were selected in this study (Table S1). The 348 maize inbred lines were collected from different heterotic groups, including Reid, Lvdahonggu, Lancaster, Tang Si Ping Tou, P group, Tropic, and the mixed group. The seeds of 348 inbred lines were sterilized using a 10% hydrogen peroxide solution for 20 min to ensure aseptic conditions, followed by a soak for 6 h in saturated calcium sulfate. The seeds were then placed on moistened filter paper and maintained at 28 °C and 80% relative humidity in darkness for 48 h. From these, eight seeds exhibiting uniform germination were selected and carefully rolled in germination paper (Anchor Paper Company, St Paul, MN, USA). These paper rolls were then positioned in dark incubators, each containing 7.5 L of nutrient solution. The composition and concentration of the nutrient solution were based on previous reports [41]. The pH was carefully adjusted to 6.0 ± 0.05 using NaOH. The solution was refreshed every three days, aerated continuously by a pump, and the seedbed position was rotated during each renewal to ensure uniform nutrient distribution.
The experimental setup followed a completely randomized design, with two replicates for each line to ensure statistical rigor. The plants were grown in a greenhouse at Yangzhou University from July to August in 2019. After a 14-day post-germination period, the plants were carefully harvested. Then, a detailed assessment of root morphology was conducted, including the measurements of root number, as well as the lengths of the primary and seminal roots. The root systems were scanned to create digital images, which were analyzed using WinRHIZO software (Pro 2004b, Montreal, Canada), a state-of-the-art tool for root phenotyping. A total of 9 distinct root traits was obtained, encompassing the primary root length (PRL), the total root length (TRL), the length of lateral roots (LRL), crown root number (CRN), seminal root length (SRL), seminal root number (SRN), root surface area (RA), root volume (RV), and average diameter of root (ARD).

2.2. DNA Isolation and Re-Sequencing of Genes Involved in Melatonin Synthesis

Genomic DNA of 448 accessions was extracted from fresh young leaves using a modified CTAB protocol. The sequences of nine melatonin synthesis-related genes from all tested lines were determined via targeted sequence capture on the NimbleGen platform, performed by BGI Life Tech Co. (Shenzhen, China). The sequences in B73 were used as reference sequences for capture [42]. Sequence alignment was conducted using MAFFT software (v 7.313) and refined manually [43]. DNASP 6.0 software was utilized for the analysis of sequence polymorphism, genetic diversity, and neutrality tests [44].
The nucleotide sequence polymorphism was quantified using the parameter π, which denotes the mean pairwise differences between nucleotide sequences [45]. Neutral evolution within the selected population and regions was assessed employing Tajima’s D and the Fu and Li tests as implemented in DNASP 6.0 [46,47]. Nucleotide diversity and Tajima’s D values were calculated under a 100 bp sliding window and a 25 bp step. Linkage disequilibrium (LD) between polymorphic sites was evaluated with TASSEL 5.0 software, where r2 was applied as the metric for LD strength [48].

2.3. Association Analysis between Nine Melatonin Synthesis Genes and Root Traits

The association between genetic variations in melatonin synthesis-related genes and 9 distinct root traits was investigated using a mixed linear model (MLM) in TASSEL 5.0. This approach incorporated the top five principal components and a kinship matrix to mitigate the risk of false positives, accounting for population structure and genetic relatedness. We conducted a marker–trait association analysis using SNPs and insertions/deletions (InDels) with a minor allele frequency (MAF) ≥ 0.05, setting the significance threshold at 1/n, where n represents the total number of variants across nine melatonin synthesis genes, totaling 2209.

2.4. Generation of ZmTDC4 Transgenic Maize Plants and Phenotypic Analysis

To construct the CRISPR/Cas9 knockout vector for ZmTDC4, two exon sequence target sites were designed: target 1 (5′-CCGCTGCGTTCGACGCCGACTCC-3′) and target 2 (5′-CCCGTGCTCCCGAGCGTCGAGC-3′). The target sequences were cloned into the pCXB053 vector, driven by the maize ubiquitin 1 promoter. The resulting CRISPR-Cas9 knockout construct was introduced into KN5585 through Agrobacterium tumefaciens-mediated transformation. Genomic DNA was extracted, and PCR (primer-F: 5′-GTCAGATAACGAGCATCAGGTC-3′; primer-R: 5′-GAAGAAGGCGAAGAAGTTGG-3′) was performed with primers specific to the target sites. Sequencing of the PCR products confirmed the genotypes of the transgenic lines. Two independent knockout lines were selected for further functional analysis. The wild-type accession KN5585 and the ZmTDC4 transgenic lines were cultivated using the paper roll system, as previously described. At 14 days post-germination, the plants were carefully harvested for phenotypic analysis. The TRL, LRL, RA, and RV of the knockout plants and wild type were measured according to the methods described in 2.1.

3. Results

3.1. Sequence Polymorphisms of Genes Involved in Melatonin Biosynthesis

A total of nine melatonin biosynthesis genes—four TDC genes, one T5H gene, one SNAT gene, two ASMT genes, and one COMT gene—were identified in maize (Figure 1). To determine sequence polymorphisms, we re-sequenced the full-length sequences, including the ~2000 bp upstream region, coding regions (including introns), and ~500 bp downstream region from 32 teosintes, 68 landraces, and 348 diverse maize inbred lines. Multiple sequence alignment showed polymorphisms among these genes across all tested lines. The full-length sequences of ZmTDCs varied from 3832 to 4628 base pairs (bp), with a range of 437 to 591 for variations. ZmTDC1 exhibited the highest frequency of polymorphisms, with 12.1 bp for SNPs and 45.2 bp for InDels. Among the ZmTDCs, nucleotide diversity (π) across the full-length region was 6.51, 8.54, 4.97, and 14.5, respectively (Table 1).
For ZmT5H, 343 variants were identified, 286 SNPs and 57 InDels, with an average distance between variants of every 12 bp for SNPs and 60.3 bp for InDels. ZmSNAT featured the longest full-length sequence, with 11 exons and 10 introns, totaling 10,152 bp. This sequence included 1093 SNPs and 312 InDels. The nucleotide diversity (π = 16.22) of ZmSNAT was higher than that of the ZmTDCs and ZmT5H. For the ZmASMTs, ZmASMT1 and ZmASMT2 had a total of 400 and 767 variants, respectively. The frequency of these variants was highly variable, ranging from 6.22 to 9.8. The nucleotide diversity of ZmASMT1 and ZmASMT2 was 14.24 and 19.25, respectively. For ZmCOMT, 294 variants were identified, including 223 SNPs and 71 InDels, with an average distance between variants of every 19.1 bp for SNPs and 60.1 bp for InDels. The nucleotide diversity of ZmCOMT was 7.59 (Table 1).

3.2. Nucleotide Diversity of Melatonin Biosynthesis Genes in Teosintes, Landraces, and Inbred Lines

Nucleotide diversity largely reflects the historical processes involved in crop domestication and artificial selection. To explore the evolutionary history of nine melatonin-related genes, their nucleotide polymorphism variations were compared among teosintes, landraces, and inbred lines. In general, the majority of genes exhibit the highest degree of nucleotide polymorphism in their promoter and downstream regions. Introns show a relatively higher degree of polymorphism compared to exons, which display the lowest. Notably, the ZmASMT2 and ZmCOMT genes demonstrate a higher degree of nucleotide polymorphism specifically within their intronic regions. The analysis across different populations revealed that the nine genes demonstrated highest nucleotide diversity in teosintes. Specifically, ZmTDC1, ZmTDC2, ZmTDC3, ZmT5H, ZmASMT1, ZmASMT2, and ZmCOMT exhibit minimal nucleotide polymorphism variation across landraces and inbred lines, which suggests that they were primarily selected during the domestication. In contrast, a significant reduction in nucleotide polymorphisms was observed for ZmTDC4 and ZmSNAT as they transitioned from landraces to inbred lines, indicating that these genes have been under selection throughout both the domestication and the improvement (Figure 2, Table 2).
Neutrality tests such as Tajima’s D and Fu and Li D and F tests were performed across the three genetic populations. The results indicated that most neutrality tests were not significant. An analysis of LD among nine biosynthesis genes was also performed within the genetic populations of teosintes, landraces, and inbred lines. The results showed a gradient in LD levels, with teosintes having the lowest levels, followed by landraces, and inbred lines showing the highest levels of LD. Notably, the genes ZmASMT1, ZmTDC1, ZmTDC3, and ZmT5H showed particularly strong LD patterns (Figure S1). Collectively, these findings suggest that these genes have likely undergone indirect or direct selection during the domestication and improvement of maize.

3.3. Association Analysis Identifies Genetic Determinants of Root Traits

To gain insights into the natural variations in multiple root traits associated with melatonin biosynthesis genes in maize, we conducted an association analysis in 348 inbred lines. In total, we identified 26 statistically significant genetic variations within three genes associated with root traits, including 8 with CRN, 1 with PRL, 5 with TRL, 5 with LRL, 2 with RA, and 5 with RV (Table 3). ZmTDC4 showed the highest number of genetic variations, with 17 identified in total (Figure 3A).
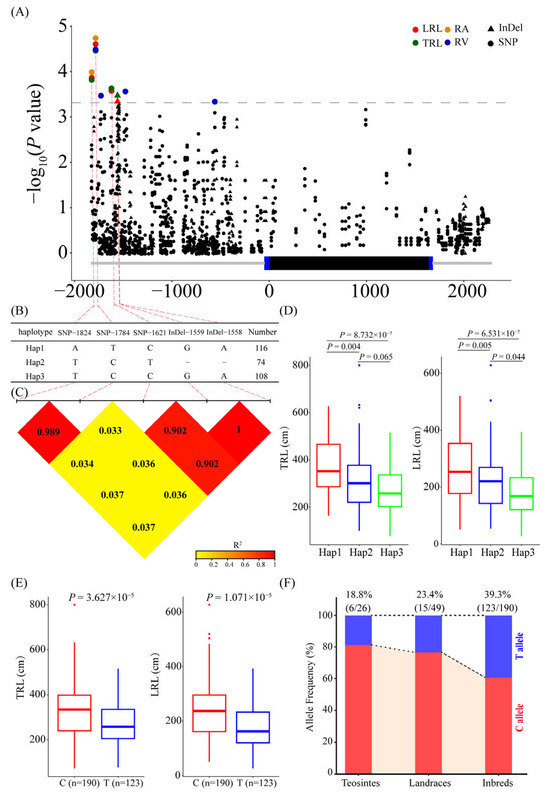
Five variations in the promoter region, including three SNPs (−1824, −1784, −1621) and two InDels (−1559, −1558), were significantly correlated with both TRL and LRL, explaining 4.42% to 6.59% of the phenotypic variance (Table 3). Based on these five polymorphisms, the 348 maize genotypes were grouped into three haplotypes (Figure 3B,C). Statistically, the LRL and TRL of Hap1 inbred lines were significantly longer than that of Hap2 and Hap3 lines, whereas the accessions with the Hap3 allele exhibited the shortest LRL and TRL (Figure 3D). These results indicate that Hap1 possesses the most potent alleles, while Hap3 has the weakest. Among the five variant sites, SNP-1784 stands out, with the highest contribution to phenotypic variance (r2 = 6.21%). Accessions with the C allele show significantly greater lengths in both TRL and LRL than those with the T allele (Figure 3E). SNP-1824 and SNP-1784 are also significantly correlated with RA, enabling the classification of the 348 inbred lines into two distinct haplotypes (Figure S2A). Hap1 demonstrates a markedly higher RA compared to Hap2 (Figure S2B). Furthermore, the SNP sites, including −1824, −1784, −1729, −1478, and −559, are associated with RV. Utilizing these SNPs, the inbred lines are stratified into three haplotypes, with Hap1 emerging as the preeminent haplotype (Figure S2C,D). Notably, SNP-1784 contributed the most phenotypic variation across TRL, LRL, RA, and RV. Analysis of the allele frequency of SNP-1784 across teosinte, local maize varieties, and inbred lines indicates a marked decline in the frequency of the C allele and a corresponding rise in the T allele, suggesting that SNP-1784 has undergone selection throughout maize domestication and improvement (Figure 3F).
Eight SNPs significantly correlated with CRN were identified in ZmASMT2, two of which were located in the promoter region and six within the coding sequence (Table 3). Detailed analysis showed that five of these SNPs reside in introns, and one, a synonymous mutation, is in the second exon (Figure S3A). The two promoter SNPs, which explain 5.26% and 4.69% of the phenotypic variance, form blocks of LD (Figure S3B). The 348 inbred lines could be divided into two distinct haplotypes based on the two SNPs (Figure S3C). Notably, the CRN of the lines with Hap2 was significantly higher than that with Hap1 (Figure S3D). Moreover, analysis of haplotype frequencies based on the most significant SNP (SNP-1642) showed a significant increase in the frequency of the favorable haplotype (A, conferring higher CRN) during maize breeding, thus validating ZmASMT2 as a target of selection in modern breeding practices (Figure S3E).

3.4. ZmTDC4 Is Significantly Associated with Root Development

The association analysis results demonstrated that multiple loci within ZmTDC4 are significantly associated with various root traits, suggesting its potentially pivotal role in root development. To further validate its role in regulating root development, we generated ZmTDC4-knockout plants in the KN5585 background using CRISPR/Cas9 technology, and obtained two knockout lines with specific genetic modifications. The KO-1 mutation involves a single base insertion coupled with the deletion of seven bases, resulting in an amino acid frameshift. In contrast, the KO-2 mutation involves a single base insertion and deletion, leading to premature termination (Figure 4A). As expected, phenotypic analysis revealed that knockout of ZmTDC4 led to significant reductions in both TRL and LRL compared to wild-type (WT) plants. Moreover, zmtdc4 mutants showed reduced RA and RV compared to WT plants (Figure 4B,C). Collectively, these findings suggest that ZmTDC4 functions as a positive regulator in maize root development.

4. Discussion

Maize (Zea mays L.) is an extremely versatile crop, essential for global food security, animal nutrition, and the production of bio-based materials. The distinctive root system of maize is of paramount importance to its growth and development, as it enables efficient absorption of essential mineral nutrients and water from the soil. The characteristics of root number, length, angle, diameter, and surface area are integrated to form a complex, dynamic three-dimensional RSA, which is a crucial prerequisite for ensuring high yields in maize [49]. Hence, deciphering the molecular mechanisms underlying root development and identifying key genes as well as excellent variations are crucial for driving genetic improvement and increasing the yield of maize.
In plants, an expanding body of evidence suggests that melatonin markedly enhances the growth and development of the root system [28,50,51]. Here, we re-sequenced nine melatonin synthesis genes across 348 inbred lines, 68 landrace lines, and 32 teosinte lines. Notably, nucleotide diversity and LD analysis uncovered evidence of a selective sweep in these genes (Figure 2, Figure S1). Over the last 100 years, maize breeding has primarily concentrated on enhancing yield and aboveground traits, with the root system receiving comparatively less attention due to its subterranean nature [52]. Breeders have indirectly selected genetic alleles associated with root traits through the root system’s influence on yield [53]. For example, flowering time played a key role in shaping nodal root number via indirect selection during maize domestication [54]. Currently, two QTL genes, DRO1 and PSTOL1, which control root architecture, have been identified in landrace germplasm [55,56]. This highlights the value of teosinte and landraces as resources for identifying elite natural variations to improve root traits in maize. The ectopic expression of the NAT gene from ovine sources in rice has been observed to result in a notable elevation in melatonin levels, which correlates with enhanced development of both the radicle and adventitious roots [27]. However, the current scope of investigations into the roles of genes implicated in melatonin biosynthesis in the context of root development is limited. In this study, we identified 17 variants in ZmTDC4 associated with LRL, TRL, RA and RV (Table 3, Figure 3A). To further investigate the role of ZmTDC4 in root development, we generated knockout lines. Phenotypic analysis of the knockout lines revealed significant reductions in TRL and LRL, as well as decreases in RA and RV, underscoring the essential role of ZmTDC4 in regulating root architecture (Figure 4). Overexpression of VvASMT1 in tobacco has been demonstrated to result in a significant increase in melatonin content. In addition, the transgenic lines exhibit longer roots and enhanced resistance to abiotic stress [57]. Similarly, overexpression of the MzASMT1 from apple in Arabidopsis has been observed to result in a two- to fourfold increase in melatonin content within transgenic plants. This increase in melatonin is associated with accelerated root development and enhanced drought tolerance [58]. We identified eight variations in ZmASMT2 that are associated with CRN, indicating that ZmASMT2 may play a crucial role in regulating CRN (Table 3, Figure S3A). Collectively, our results reveal the likely function of melatonin synthesis genes in regulating RSA.
Of the 26 variants significantly associated with root traits (CRN, PRL, LRL, TRL, RA, RV) identified, 17 are located in the promoter region (Table 3). A series of studies have demonstrated that variant sites in the promoter region can influence gene expression, thereby giving rise to phenotypic variation. For instance, natural variations within the OsMYB8 promoter have resulted in differential gene expression, which in turn influences the divergence in diurnal floret opening times between the indica and japonica rice subspecies [59]. In maize, variations in the promoter region of ZmKW1 have been observed to result in differences in promoter activity, which contribute to variations in kernel weight and size [60]. A 108 bp insertion in the promoter of the wheat TaNAC071-A contains two MYB cis-regulatory elements that can be directly bound by TaMYBL1, thereby enhancing the expression of TaNAC071-A and drought tolerance [61]. The MYB-binding sequence within the 366 bp insertion in the ZmVPP1 promoter is the causal region responsible for the enhanced ZmVPP1 expression and drought tolerance [62]. A total of 17 SNPs were identified within the ZmTDC4 promoter region. Notably, five of these SNPs were significantly associated with both TRL and LRL. The haplotype Hap1, which aggregates superior allelic variations, is associated with the longest TRL and LRL (Figure 3). Specifically, we identified two SNPs significantly correlated with CRN on the promoter of ZmASMT2. Haplotype analysis revealed that Hap2, which carries all favorable variants, was significantly associated with a higher CRN in inbred lines compared to those with Hap1 (Figure S3A–D). Furthermore, gene frequency analysis based on the SNP-1784 and SNP-1642 showed that the beneficial allele varied across teosintes, landraces, and inbred lines, suggesting these loci as targets of selection in maize demonstration and improvement (Figure 3F and Figure S3E). We speculated that the variations identified in this study within these promoter regions may lead to alterations in regulatory regions or cis-regulatory elements, thereby causing changes in gene expression that ultimately affect phenotypes. Although the knockout of ZmTDC4 has established its substantial influence on various root traits, further research is imperative. This research should encompass the development of transgenic plants overexpressing ZmTDC4 and a thorough phenotypic evaluation to elucidate the phenotypic implications of alterations in ZmTDC4 expression. Furthermore, exploring the molecular mechanisms by which variant sites within the promoter region modulate ZmTDC4 gene expression and influence root traits may be an interesting theme for future research. This could be achieved by analyzing promoter activity and conducting targeted mutagenesis of the variant sites. Taken together, modulating the transcription level of genes by manipulating the promoter region is a moderate and flexible strategy for crop improvement, with significant potential to improve important agronomic traits.

5. Conclusions

In conclusion, our study investigated the genetic evolution of nine melatonin synthesis genes and conducted association analyses to identify significant loci associated with root traits in maize. We pinpointed key allelic variations and haplotypes that are advantageous for root traits. Functional validation through ZmTDC4-knockout mutants confirmed its pivotal role in root development. Nevertheless, further research is necessary to determine the precise molecular mechanisms by which variant sites in the promoter affect gene expression and root traits. These findings offer a rich repository of genetic resources and favorable alleles, which can be leveraged to enhance maize root system architecture for improved water and nutrient acquisition, ultimately supporting higher and more stable yields.

Supplementary Materials

The following supporting information can be downloaded at https://www.mdpi.com/article/10.3390/agronomy14092031/s1. Figure S1: LD heatmap of nine melatonin synthesis genes across inbred lines, landraces, and teosintes. It indicates LD between pairs of sequence polymorphic sites. The R2 values are indicated using the color bar. Figure S2: Natural variations in ZmTDC4 were significantly associated with RA and RV. (A,B) Haplotype analysis based on two SNPs associated with RA and comparison of RA between the two haplotypes. (C,D) Haplotype analysis defined by the five SNPs associated with RV and comparison of RV between the three haplotypes. Figure S3: Natural variations in ZmASMT2 were significantly associated with CRN. (A) Manhattan plot of trait–marker association between ZmASMT2 and CRN. (B) Linkage disequilibrium plot for 8 significant variants associated with CRN in ZmASMT2. (C) Haplotype analysis based on two variations in promoter of ZmASMT2. (D) Comparison of CRN of the two haplotypes. (E) Proportions of the SNP-1784 alleles in teosintes, landraces. and inbred lines. Table S1: List of 348 inbred lines, 68 landraces, and 32 teosintes used in this study.

Author Contributions

Funding acquisition, S.F., H.W., C.X., P.L., and Y.W.; investigation, S.F., W.L., and B.W.; formal analysis, S.F., W.L., B.W., X.Z., H.T., and T.Z.; visualization, S.F., W.L., B.W., X.Z., H.T., T.Z., D.S., A.Y., Y.D., and Y.Y.; validation, X.Z., H.T., T.Z., D.S., A.Y., Y.D., and Y.Y.; data collection, X.Z., H.T., T.Z., D.S., A.Y., Y.D., and Y.Y.; bibliographic retrieval, D.S., A.Y., Y.D., and Y.Y.; resources, H.W., Z.Y., C.X., and P.L.; project administration, H.W., Z.Y., C.X., and P.L.; supervision, H.W. and Z.Y.; conceptualization, Z.Y., C.X., and P.L.; writing—original draft, S.F., W.L., B.W., C.X., P.L., and Y.W.; writing—review and editing, C.X., P.L., and Y.W. All authors have read and agreed to the published version of the manuscript.

Funding

This work was supported by the National Key Technology Research and Development Program of Ministry of Science and Technology of China (2022YFD1201804, 2022YFD1900704), the National Natural Science Foundation of China (32302654, 32172009, 32061143030), the Jiangsu Province University Basic Science Research Project (21KJA210002), the Innovative Research Team of Universities in Jiangsu Province—High-End Talent Project of Yangzhou University: Priority Academic Program Development of Jiangsu Higher Education Institutions (PAPD), the Qing Lan Project of Jiangsu Province, and the Jiangsu Funding Program for Excellent Postdoctoral Talent.

Data Availability Statement

The data sets supporting the results of this article are included within the article (and its Supplementary Materials).

Conflicts of Interest

The authors declare no conflicts of interest.

References

  1. Hake, S.; Ross-Ibarra, J. Genetic, evolutionary and plant breeding insights from the domestication of maize. eLife 2015, 4, e05861. [Google Scholar] [CrossRef] [PubMed]
  2. Osmont, K.S.; Sibout, R.; Hardtke, C.S. Hidden Branches: Developments in root system architecture. Annu. Rev. Plant Biol. 2007, 58, 93–113. [Google Scholar] [CrossRef]
  3. Lynch, J.P. Steep, cheap and deep: An ideotype to optimize water and N acquisition by maize root systems. Ann. Bot. 2013, 112, 347–357. [Google Scholar] [CrossRef]
  4. Meister, R.; Rajani, M.S.; Ruzicka, D.; Schachtman, D.P. Challenges of modifying root traits in crops for agriculture. Trends Plant Sci. 2014, 19, 779–788. [Google Scholar] [CrossRef] [PubMed]
  5. Wang, R.; Zhong, Y.; Han, J.; Huang, L.; Wang, Y.; Shi, X.; Li, M.; Zhuang, Y.; Ren, W.; Liu, X.; et al. NIN-LIKE PROTEIN3. 2 inhibits repressor Aux/IAA14 expression and enhances root biomass in maize seedlings under low nitrogen. Plant Cell 2024, 2024, koae184. [Google Scholar] [CrossRef] [PubMed]
  6. Hochholdinger, F.; Park, W.J.; Sauer, M.; Woll, K. From weeds to crops: Genetic analysis of root development in cereals. Trends Plant Sci. 2004, 9, 42–48. [Google Scholar] [CrossRef] [PubMed]
  7. Hochholdinger, F. The maize root system: Morphology, anatomy, and genetics. In Handbook of Maize: Its Biology; Springer: Berlin/Heidelberg, Germany, 2009; pp. 145–160. [Google Scholar]
  8. Atkinson, J.A.; Rasmussen, A.; Traini, R.; Voß, U.; Sturrock, C.; Mooney, S.J.; Wells, D.M.; Bennett, M.J. Branching out in roots: Uncovering form, function, and regulation. Plant Physiol. 2014, 166, 538–550. [Google Scholar] [CrossRef] [PubMed]
  9. Salvi, S.; Giuliani, S.; Ricciolini, C.; Carraro, N.; Maccaferri, M.; Presterl, T.; Ouzunova, M.; Tuberosa, R. Two major quantitative trait loci controlling the number of seminal roots in maize co-map with the root developmental genes rtcs and rum1. J. Exp. Bot. 2016, 67, 1149–1159. [Google Scholar] [CrossRef]
  10. Yu, P.; Hochholdinger, F.; Li, C. Plasticity of lateral root branching in maize. Front. Plant Sci. 2019, 10, 363. [Google Scholar] [CrossRef]
  11. Tan, D.X. Melatonin: A potent, endogenous hydroxyl radical scavenger. J. Pineal Res. 1993, 1, 57–60. [Google Scholar]
  12. Reiter, R.J.; Tan, D.X.; Galano, A. Melatonin: Exceeding expectations. Physiology 2014, 29, 325–333. [Google Scholar] [CrossRef] [PubMed]
  13. Schippers, K.J.; Nichols, S.A. Deep, dark secrets of melatonin in animal evolution. Cell 2014, 159, 9–10. [Google Scholar] [CrossRef]
  14. Khan, M.; Hussain, A.; Yun, B.-W.; Mun, B.-G. Melatonin: The multifaceted molecule in plant growth and defense. Int. J. Mol. Sci. 2024, 25, 6799. [Google Scholar] [CrossRef]
  15. Tosches, M.A.; Bucher, D.; Vopalensky, P.; Arendt, D. Melatonin signaling controls circadian swimming behavior in marine zooplankton. Cell 2014, 159, 46–57. [Google Scholar] [CrossRef] [PubMed]
  16. Zhu, L.; Zhang, Q.; Hua, C.; Ci, X. Melatonin alleviates particulate matter-induced liver fibrosis by inhibiting ROS-mediated mitophagy and inflammation via Nrf2 activation. Ecotoxicol. Environ. Saf. 2023, 268, 115717. [Google Scholar] [CrossRef]
  17. Arnao, M.B.; Hernández-Ruiz, J. Melatonin: Plant growth regulator and/or biostimulator during stress? Trends Plant Sci. 2014, 19, 789–797. [Google Scholar] [CrossRef]
  18. Khan, Z.; Jan, R.; Asif, S.; Farooq, M.; Jang, Y.-H.; Kim, E.-G.; Kim, N.; Kim, K.-M. Exogenous melatonin induces salt and drought stress tolerance in rice by promoting plant growth and defense system. Sci. Rep. 2024, 14, 1214. [Google Scholar] [CrossRef] [PubMed]
  19. Erland, L.A.E. Views and perspectives on the indoleamines serotonin and melatonin in plants: Past, present and future. Plant Signal. Behav. 2024, 19, 2366545. [Google Scholar] [CrossRef] [PubMed]
  20. Luo, M.; Wang, D.; Delaplace, P.; Pan, Y.; Zhou, Y.; Tang, W.; Chen, K.; Chen, J.; Xu, Z.; Ma, Y.; et al. Melatonin enhances drought tolerance by affecting jasmonic acid and lignin biosynthesis in wheat (Triticum aestivum L.). Plant Physiol. Biochem. 2023, 202, 107974. [Google Scholar] [CrossRef]
  21. Miao, R.; Li, Z.; Yuan, Y.; Yan, X.; Pang, Q.; Zhang, A. Endogenous melatonin involved in plant salt response by impacting auxin signaling. Plant Cell Rep. 2024, 43, 33. [Google Scholar] [CrossRef]
  22. Bajwa, V.S.; Shukla, M.R.; Sherif, S.M.; Murch, S.J.; Saxena, P.K. Role of melatonin in alleviating cold stress in Arabidopsis thaliana. J. Pineal Res. 2014, 56, 238–245. [Google Scholar] [CrossRef] [PubMed]
  23. Byeon, Y.; Back, K. Melatonin synthesis in rice seedlings in vivo is enhanced at high temperatures and under dark conditions due to increased serotonin N-acetyltransferase and N-acetylserotonin methyltransferase activities. J. Pineal Res. 2013, 56, 189–195. [Google Scholar] [CrossRef] [PubMed]
  24. Rehaman, A.; Mishra, A.K.; Ferdose, A.; Per, T.S.; Hanief, M.; Jan, A.T.; Asgher, M. Melatonin in plant defense against abiotic stress. Forests 2021, 12, 1404. [Google Scholar] [CrossRef]
  25. Mao, J.; Niu, C.; Li, K.; Chen, S.; Tahir, M.M.; Han, M.; Zhang, D. Melatonin promotes adventitious root formation in apple by promoting the function of MdWOX11. BMC Plant Biol. 2020, 20, 536. [Google Scholar] [CrossRef] [PubMed]
  26. Ren, S.; Rutto, L.; Katuuramu, D. Melatonin acts synergistically with auxin to promote lateral root development through fine tuning auxin transport in Arabidopsis thaliana. PLoS ONE 2019, 14, e0221687. [Google Scholar] [CrossRef]
  27. Park, S.; Back, K. Melatonin promotes seminal root elongation and root growth in transgenic rice after germination. J. Pineal Res. 2012, 53, 385–389. [Google Scholar] [CrossRef]
  28. Chen, J.; Li, H.; Yang, K.; Wang, Y.; Yang, L.; Hu, L.; Liu, R.; Shi, Z. Melatonin facilitates lateral root development by coordinating PAO-derived hydrogen peroxide and Rboh-derived superoxide radical. Free. Radic. Biol. Med. 2019, 143, 534–544. [Google Scholar] [CrossRef] [PubMed]
  29. Zhao, H.; Su, T.; Huo, L.; Wei, H.; Jiang, Y.; Xu, L.; Ma, F. Unveiling the mechanism of melatonin impacts on maize seedling growth: Sugar metabolism as a case. J. Pineal Res. 2015, 59, 255–266. [Google Scholar] [CrossRef]
  30. Liu, G.; Hu, Q.; Zhang, X.; Jiang, J.; Zhang, Y.; Zhang, Z. Melatonin biosynthesis and signal transduction in plants in response to environmental conditions. J. Exp. Bot. 2022, 73, 5818–5827. [Google Scholar] [CrossRef]
  31. Colombage, R.; Singh, M.B.; Bhalla, P.L. Melatonin and abiotic stress tolerance in crop plants. Int. J. Mol. Sci. 2023, 24, 7447. [Google Scholar] [CrossRef]
  32. Tan, D.-X.; Reiter, R.J. An evolutionary view of melatonin synthesis and metabolism related to its biological functions in plants. J. Exp. Bot. 2020, 71, 4677–4689. [Google Scholar] [CrossRef] [PubMed]
  33. Kang, S.; Kang, K.; Lee, K.; Back, K. Characterization of rice tryptophan decarboxylases and their direct involvement in serotonin biosynthesis in transgenic rice. Planta 2007, 227, 263–272. [Google Scholar] [CrossRef] [PubMed]
  34. Kang, S.; Kang, K.; Lee, K.; Back, K. Characterization of tryptamine 5-hydroxylase and serotonin synthesis in rice plants. Plant Cell Rep. 2007, 26, 2009–2015. [Google Scholar] [CrossRef] [PubMed]
  35. Lee, K.; Back, K. Melatonin-deficient rice plants show a common semidwarf phenotype either dependent or independent of brassinosteroid biosynthesis. J. Pineal Res. 2019, 66, e12537. [Google Scholar] [CrossRef] [PubMed]
  36. Ishihara, A.; Hashimoto, Y.; Tanaka, C.; Dubouzet, J.G.; Nakao, T.; Matsuda, F.; Nishioka, T.; Miyagawa, H.; Wakasa, K. The tryptophan pathway is involved in the defense responses of rice against pathogenic infection via serotonin production. Plant J. 2008, 54, 481–495. [Google Scholar] [CrossRef]
  37. Back, K. Melatonin metabolism, signaling and possible roles in plants. Plant J. 2020, 105, 376–391. [Google Scholar] [CrossRef]
  38. Qi, Z.; Guo, C.; Li, H.; Qiu, H.; Li, H.; Jong, C.; Yu, G.; Zhang, Y.; Hu, L.; Wu, X.; et al. Natural variation in Fatty Acid 9 is a determinant of fatty acid and protein content. Plant Biotechnol. J. 2024, 22, 759–773. [Google Scholar] [CrossRef]
  39. Jiang, L.; Guo, T.; Song, X.; Jiang, H.; Lu, M.; Luo, J.; Rossi, V.; He, Y. MSH7 confers quantitative variation in pollen fertility and boosts grain yield in maize. Plant Biotechnol. J. 2024, 22, 1372–1386. [Google Scholar] [CrossRef]
  40. Zhang, J.; Liu, S.; Liu, C.-B.; Zhang, M.; Fu, X.-Q.; Wang, Y.-L.; Song, T.; Chao, Z.-F.; Han, M.-L.; Tian, Z.; et al. Natural variants of molybdate transporters contribute to yield traits of soybean by affecting auxin synthesis. Curr. Biol. 2023, 33, 5355–5367.e5. [Google Scholar] [CrossRef]
  41. Wang, Y.; Zhu, T.; Yang, J.; Wang, H.; Ji, W.; Xu, Y.; Yang, Z.; Xu, C.; Li, P. GWAS and transcriptome analysis reveal key genes affecting root growth under low nitrogen supply in maize. Genes. 2022, 13, 1632. [Google Scholar] [CrossRef]
  42. Choi, M.; Scholl, U.I.; Ji, W.; Liu, T.; Tikhonova, I.R.; Zumbo, P.; Nayir, A.; Bakkaloğlu, A.; Özen, S.; Sanjad, S.; et al. Genetic diagnosis by whole exome capture and massively parallel DNA sequencing. Proc. Natl. Acad. Sci. USA 2009, 106, 19096–19101. [Google Scholar] [CrossRef]
  43. Katoh, K.; Standley, D.M. MAFFT Multiple sequence alignment software version 7: Improvements in performance and usability. Mol. Biol. Evol. 2013, 30, 772–780. [Google Scholar] [CrossRef] [PubMed]
  44. Rozas, J.; Ferrer-Mata, A.; Sánchez-DelBarrio, J.C.; Guirao-Rico, S.; Librado, P.; Ramos-Onsins, S.E.; Sánchez-Gracia, A. DnaSP 6: DNA sequence polymorphism analysis of large data sets. Mol. Biol. Evol. 2017, 34, 3299–3302. [Google Scholar] [CrossRef]
  45. Nei, M.; Miller, J.C. A simple method for estimating average number of nucleotide substitutions within and between populations from restriction data. Genetics 1990, 125, 873–879. [Google Scholar] [CrossRef] [PubMed]
  46. Tajima, F. Statistical method for testing the neutral mutation hypothesis by DNA polymorphism. Genetics 1989, 123, 585–595. [Google Scholar] [CrossRef] [PubMed]
  47. Fu, Y.-X.; Li, W.-H. Statistical tests of neutrality of mutations. Genetics 1993, 133, 693–709. [Google Scholar] [CrossRef]
  48. Bradbury, P.J.; Zhang, Z.; Kroon, D.E.; Casstevens, T.M.; Ramdoss, Y.; Buckler, E.S. TASSEL: Software for association mapping of complex traits in diverse samples. Bioinformatics 2007, 23, 2633–2635. [Google Scholar] [CrossRef] [PubMed]
  49. Rogers, E.D.; Benfey, P.N. Regulation of plant root system architecture: Implications for crop advancement. Curr. Opin. Biotechnol. 2015, 32, 93–98. [Google Scholar] [CrossRef]
  50. Yang, L.; You, J.; Li, J.; Wang, Y.; Chan, Z. Melatonin promotes Arabidopsis primary root growth in an IAA-dependent manner. J. Exp. Bot. 2021, 72, 5599–5611. [Google Scholar] [CrossRef]
  51. Chang, Q.; Zhang, L.; Chen, S.; Gong, M.; Liu, L.; Hou, X.; Mi, Y.; Wang, X.; Wang, J.; Zhang, Y.; et al. Exogenous Melatonin enhances the yield and secondary metabolite contents of prunella vulgaris by modulating antioxidant system, root architecture and photosynthetic capacity. Plants 2023, 12, 1129. [Google Scholar] [CrossRef]
  52. Singh, J.; Gezan, S.A.; Vallejos, C.E. Developmental pleiotropy shaped the roots of the domesticated common bean (Phaseolus vulgaris). Plant Physiol. 2019, 180, 1467–1479. [Google Scholar] [CrossRef] [PubMed]
  53. York, L.M.; Galindo-Castañeda, T.; Schussler, J.R.; Lynch, J.P. Evolution of US maize (Zea mays L.) root architectural and anatomical phenes over the past 100 years corresponds to increased tolerance of nitrogen stress. J. Exp. Bot. 2015, 66, 2347–2358. [Google Scholar] [CrossRef]
  54. Zhang, Z.; Zhang, X.; Lin, Z.; Wang, J.; Xu, M.; Lai, J.; Yu, J.; Lin, Z. The genetic architecture of nodal root number in maize. Plant J. 2018, 93, 1032–1044. [Google Scholar] [CrossRef] [PubMed]
  55. Uga, Y.; Sugimoto, K.; Ogawa, S.; Rane, J.; Ishitani, M.; Hara, N.; Kitomi, Y.; Inukai, Y.; Ono, K.; Kanno, N.; et al. Control of root system architecture by DEEPER ROOTING 1 increases rice yield under drought conditions. Nat. Genet. 2013, 45, 1097–1102. [Google Scholar] [CrossRef]
  56. Gamuyao, R.; Chin, J.H.; Pariasca-Tanaka, J.; Pesaresi, P.; Catausan, S.; Dalid, C.; Slamet-Loedin, I.; Tecson-Mendoza, E.M.; Wissuwa, M.; Heuer, S. The protein kinase Pstol1 from traditional rice confers tolerance of phosphorus deficiency. Nature 2012, 488, 535–539. [Google Scholar] [CrossRef] [PubMed]
  57. Yu, Y.; Ni, Y.; Qiao, T.; Ji, X.; Xu, J.; Li, B.; Sun, Q. Overexpression of VvASMT1 from grapevine enhanced salt and osmotic stress tolerance in Nicotiana benthamiana. PLoS ONE 2022, 17, e0269028. [Google Scholar] [CrossRef] [PubMed]
  58. Zuo, B.; Zheng, X.; He, P.; Wang, L.; Lei, Q.; Feng, C.; Zhou, J.; Li, Q.; Han, Z.; Kong, J. Overexpression of MzASMT improves melatonin production and enhances drought tolerance in transgenic Arabidopsis thaliana plants. J. Pineal Res. 2014, 57, 408–417. [Google Scholar] [CrossRef]
  59. Gou, Y.; Heng, Y.; Ding, W.; Xu, C.; Tan, Q.; Li, Y.; Fang, Y.; Li, X.; Zhou, D.; Zhu, X.; et al. Natural variation in OsMYB8 confers diurnal floret opening time divergence between indica and japonica subspecies. Nat. Commun. 2024, 15, 2262. [Google Scholar] [CrossRef] [PubMed]
  60. Zhang, L.; Fu, M.; Li, W.; Dong, Y.; Zhou, Q.; Wang, Q.; Li, X.; Gao, J.; Wang, Y.; Wang, H.; et al. Genetic variation in ZmKW1 contributes to kernel weight and size in dent corn and popcorn. Plant Biotechnol. J. 2024, 22, 1453–1467. [Google Scholar] [CrossRef]
  61. Mao, H.; Li, S.; Chen, B.; Jian, C.; Mei, F.; Zhang, Y.; Li, F.; Chen, N.; Li, T.; Du, L.; et al. Variation in cis-regulation of a NAC transcription factor contributes to drought tolerance in wheat. Mol. Plant 2022, 15, 276–292. [Google Scholar] [CrossRef]
  62. Wang, X.; Wang, H.; Liu, S.; Ferjani, A.; Li, J.; Yan, J.; Yang, X.; Qin, F. Genetic variation in ZmVPP1 contributes to drought tolerance in maize seedlings. Nat. Genet. 2016, 48, 1233–1241. [Google Scholar] [CrossRef] [PubMed]
Figure 1. Identification and gene structure analysis of nine melatonin synthesis genes in maize. (A) Melatonin biosynthesis pathway in plants. TDC, tryptophan decarboxylase; T5H, tryptophan 5-hydroxylase; SNAT, serotonin-N-acetyltransferase; ASMT, N-acetylserotonin methyltransferase; COMT, caffeic acid O-methyltransferase (B) A schematic diagram of the genomic region of nine melatonin synthesis genes. ZmTDC1, GRMZM2G021277; ZmTDC2, AC196412.3_FG001; ZmTDC3, GRMZM2G021388; ZmTDC4, GRMZM2G441632; ZmT5H, GRMZM2G102662; ZmSNAT, GRMZM2G701207; ZmASMT1, GRMZM2G059465; ZmASMT2, GRMZM2G140996.
Figure 1. Identification and gene structure analysis of nine melatonin synthesis genes in maize. (A) Melatonin biosynthesis pathway in plants. TDC, tryptophan decarboxylase; T5H, tryptophan 5-hydroxylase; SNAT, serotonin-N-acetyltransferase; ASMT, N-acetylserotonin methyltransferase; COMT, caffeic acid O-methyltransferase (B) A schematic diagram of the genomic region of nine melatonin synthesis genes. ZmTDC1, GRMZM2G021277; ZmTDC2, AC196412.3_FG001; ZmTDC3, GRMZM2G021388; ZmTDC4, GRMZM2G441632; ZmT5H, GRMZM2G102662; ZmSNAT, GRMZM2G701207; ZmASMT1, GRMZM2G059465; ZmASMT2, GRMZM2G140996.
Agronomy 14 02031 g001
Figure 2. Nucleotide diversity of nine melatonin synthesis genes across inbred lines, landrace, and teosintes. (AI) The results of the nucleotide diversity of ZmTDC1 (A), ZmTDC2 (B), ZmTDC3 (C), ZmTDC4 (D), ZmT5H (E), ZmSNAT (F), ZmASMT1 (G), ZmASMT2 (H), and ZmCOMT (I) in all test lines. π was estimated with a sliding window technique, utilizing a 200 bp window and a 50 bp step. The structural diagrams of each gene are presented, including upstream and downstream regions (gray), coding regions (black), 5′-UTR, and 3′-UTR (blue).
Figure 2. Nucleotide diversity of nine melatonin synthesis genes across inbred lines, landrace, and teosintes. (AI) The results of the nucleotide diversity of ZmTDC1 (A), ZmTDC2 (B), ZmTDC3 (C), ZmTDC4 (D), ZmT5H (E), ZmSNAT (F), ZmASMT1 (G), ZmASMT2 (H), and ZmCOMT (I) in all test lines. π was estimated with a sliding window technique, utilizing a 200 bp window and a 50 bp step. The structural diagrams of each gene are presented, including upstream and downstream regions (gray), coding regions (black), 5′-UTR, and 3′-UTR (blue).
Agronomy 14 02031 g002
Figure 3. Genetic variations in ZmTDC4 were significantly associated with multiple root traits. (A) Manhattan plot of trait–marker association between ZmTDC4 and TRL, LRL, RA and RV. (B) Haplotype detection based on five variations in promoter of ZmTDC4. (C) Linkage disequilibrium plot for five significant variants associated with TRL and LRL. (D) Comparison of TRL and LRL of the three haplotypes. (E) Significant differences in TRL and LRL between the two haplotypes (C/T) defined by SNP-1784. (F) Distribution of SNP-1784 alleles in teosintes, landraces, and inbred lines.
Figure 3. Genetic variations in ZmTDC4 were significantly associated with multiple root traits. (A) Manhattan plot of trait–marker association between ZmTDC4 and TRL, LRL, RA and RV. (B) Haplotype detection based on five variations in promoter of ZmTDC4. (C) Linkage disequilibrium plot for five significant variants associated with TRL and LRL. (D) Comparison of TRL and LRL of the three haplotypes. (E) Significant differences in TRL and LRL between the two haplotypes (C/T) defined by SNP-1784. (F) Distribution of SNP-1784 alleles in teosintes, landraces, and inbred lines.
Agronomy 14 02031 g003
Figure 4. ZmTDC4 positively regulates maize root development. (A) The gene structure of ZmTDC4 and sequence analysis of CRISPR/Cas9 gene-edited plants at the target sites. (B) Growth phenotype from two independent knockout lines and the wild type. Bars = 5 cm. (C) Comparison of TRL, LRL, RA and RV from the wild type and the zmtdc4 mutants. Significant differences were determined using two-tailed Student’s t test.
Figure 4. ZmTDC4 positively regulates maize root development. (A) The gene structure of ZmTDC4 and sequence analysis of CRISPR/Cas9 gene-edited plants at the target sites. (B) Growth phenotype from two independent knockout lines and the wild type. Bars = 5 cm. (C) Comparison of TRL, LRL, RA and RV from the wild type and the zmtdc4 mutants. Significant differences were determined using two-tailed Student’s t test.
Agronomy 14 02031 g004
Table 1. Sequence variation of nine melatonin synthesis genes.
Table 1. Sequence variation of nine melatonin synthesis genes.
ParametersZmTDC1ZmTDC2ZmTDC3ZmTDC4ZmT5HZmSNATZmASMT1ZmASMT2ZmCOMT
Total length of amplicons (bp)4161383246284109343710,152391947714270
Number of all the sequence variants4375275545913431405400767294
Frequency of all of the sequence variants9.527.278.356.9510.027.239.86.2214.52
Number of polymorphic sites3454394434652861093306621223
Frequency of polymorphic sites per bp12.18.710.48.8129.312.87.719.1
Number of InDel sites9288111126573129414671
Average InDel length4.13.64.682.92.753.653.232.63.66
Frequency of InDels per bp45.243.541.732.660.332.541.732.760.1
Π × 10006.518.544.9714.511.4316.2214.2419.257.59
θ × 100021.224.7121.1829.9125.2429.4727.3731.4616.9
Tajima’s D−2.101 ** −1.990 *−2.327 **−1.568−1.654−1.376−1.453−1.184−1.658
Fu and Li’s D−7.420 ** −7.418 **−8.610 **−5.295 **−6.781 **−6.491 **−6.384 **−6.112 **−8.466 **
Fu and Li’s F−5.288 ** −5.169 **−6.015 **−3.776 **−4.700 **−4.193 **−4.335 **−3.924 **−5.673 **
* means a significant difference at 0.05 levels; ** means a significant difference at 0.01 levels.
Table 2. Nucleotide polymorphism and neutrality test of 9 melatonin synthesis genes across different populations.
Table 2. Nucleotide polymorphism and neutrality test of 9 melatonin synthesis genes across different populations.
GenePopulationπ × 1000θ × 1000TDDF
ZmTDC1Inbreds (A)4.094.47−0.251−7.537 **−4.689 **
Landraces5.168.32−2.134 *−3.039 *−3.044 **
Teosintes23.6531.67−0.976−1.632−1.52
ZmTDC2Inbreds (A)8.586.90.731−1.573−0.465
Landraces9.1512.66−0.967−3.281 **−2.655 *
Teosintes23.3338.76−1.538−1.739−1.795
ZmTDC3Inbreds (A)3.182.90.286−5.033 **−2.972 **
Landraces3.777.07−1.611−3.458 **−3.088 **
Teosintes21.3130.44−1.158−1.786−1.698
ZmTDC4Inbreds (A)14.5512.080.6251.0221.026
Landraces23.5324.81−0.181−0.501−0.357
Teosintes42.7553−0.748−0.815−0.845
ZmT5HInbreds (A)12.018.321.3270.5641.132
Landraces12.7114.71−0.473−1.442−1.202
Teosintes23.6132.45−1.05−1.54−1.498
ZmSNATInbreds (A)15.5410.921.3051.4861.68
Landraces21.923.89−0.294−1.369−0.973
Teosintes34.6246.25−0.975−1.195−1.169
ZmASMT1Inbreds (A)16.0813.20.6630.6590.786
Landraces19.6321.38−0.2860.1690.083
Teosintes34.350.42−1.234−1.872−1.799
ZmASMT2Inbreds (A)21.0912.642.051.1181.881 *
Landraces22.4620.780.2840.330.395
Teosintes33.1249.33−1.271−1.588−1.609
ZmCOMTInbreds (A)106.191.827−0.8390.568
Landraces12.3611.490.262−0.603−0.275
Teosintes19.2932.15−1.541−2.382−2.319
* Indicates statistical significance at p < 0.05; ** Indicates statistical significance at p < 0.01.
Table 3. A summary of the association analysis of nine melatonin biosynthesis genes with root traits.
Table 3. A summary of the association analysis of nine melatonin biosynthesis genes with root traits.
TraitMarkerAllelesGenePosp-Valuer2Region
LRLSNP-1824T/AZmTDC4−18240.0001270.052999Upstream
LRLSNP-1784C/TZmTDC4−17842.31 × 10−50.065923Upstream
LRLSNP-1621C/TZmTDC4−16210.000250.047588Upstream
LRLInDel-1559G/−ZmTDC4−15590.0004260.044274Upstream
LRLInDel-1558A/−ZmTDC4−15580.0004260.044274Upstream
TRLSNP-1824T/AZmTDC4−18240.0001420.051605Upstream
TRLSNP-1784C/TZmTDC4−17843.25 × 10−50.062842Upstream
TRLSNP-1621C/TZmTDC4−16210.000220.048104Upstream
TRLInDel-1559G/−ZmTDC4−15590.0003170.045821Upstream
TRLInDel-1558A/−ZmTDC4−15580.0003170.045821Upstream
RASNP-1824T/AZmTDC4−18249.60 × 10−50.054849Upstream
RASNP-1784C/TZmTDC4−17841.71 × 10−50.067742Upstream
RVSNP-1824T/AZmTDC4−18240.0001280.053491Upstream
RVSNP-1784C/TZmTDC4−17843.04 × 10−50.064379Upstream
RVSNP-1729A/TZmTDC4−17290.0003190.047004Upstream
RVSNP-1478C/TZmTDC4−14780.0002560.048183Upstream
RVSNP-559C/TZmTDC4−5590.0004320.045902Upstream
PRLInDel1305--/ATZmASMT113050.0001420.0502413′UTR
CRNSNP-1642G/AZmASMT2−16423.29 × 10−50.052575Upstream
CRNSNP-987T/CZmASMT2−9878.23 × 10−50.046927Upstream
CRNSNP1047T/CZmASMT210470.0001860.058105Intron1
CRNSNP1055T/CZmASMT210550.000240.056122Intron1
CRNSNP1283A/GZmASMT212830.0004390.037222Intron1
CRNSNP1285C/TZmASMT212850.0004390.037222Intron1
CRNSNP1299C/AZmASMT212990.0004040.038014Intron1
CRNSNP2028C/TZmASMT220280.0002840.03973Exon2
Disclaimer/Publisher’s Note: The statements, opinions and data contained in all publications are solely those of the individual author(s) and contributor(s) and not of MDPI and/or the editor(s). MDPI and/or the editor(s) disclaim responsibility for any injury to people or property resulting from any ideas, methods, instructions or products referred to in the content.

Share and Cite

MDPI and ACS Style

Fang, S.; Li, W.; Wang, B.; Zhu, X.; Tian, H.; Zhu, T.; Sun, D.; Yang, A.; Duan, Y.; Yan, Y.; et al. Natural Variation and Association Analysis of Melatonin Synthesis Genes with Root-Related Traits in the Maize Seedling Stage. Agronomy 2024, 14, 2031. https://doi.org/10.3390/agronomy14092031

AMA Style

Fang S, Li W, Wang B, Zhu X, Tian H, Zhu T, Sun D, Yang A, Duan Y, Yan Y, et al. Natural Variation and Association Analysis of Melatonin Synthesis Genes with Root-Related Traits in the Maize Seedling Stage. Agronomy. 2024; 14(9):2031. https://doi.org/10.3390/agronomy14092031

Chicago/Turabian Style

Fang, Shuai, Wei Li, Baoqing Wang, Xinjie Zhu, Huanling Tian, Tianze Zhu, Dan Sun, Aiqing Yang, Yamin Duan, Yuxing Yan, and et al. 2024. "Natural Variation and Association Analysis of Melatonin Synthesis Genes with Root-Related Traits in the Maize Seedling Stage" Agronomy 14, no. 9: 2031. https://doi.org/10.3390/agronomy14092031

APA Style

Fang, S., Li, W., Wang, B., Zhu, X., Tian, H., Zhu, T., Sun, D., Yang, A., Duan, Y., Yan, Y., Wang, H., Yang, Z., Xu, C., Li, P., & Wang, Y. (2024). Natural Variation and Association Analysis of Melatonin Synthesis Genes with Root-Related Traits in the Maize Seedling Stage. Agronomy, 14(9), 2031. https://doi.org/10.3390/agronomy14092031

Note that from the first issue of 2016, this journal uses article numbers instead of page numbers. See further details here.

Article Metrics

Back to TopTop