Deep Learning-Based Methods for Multi-Class Rice Disease Detection Using Plant Images
Abstract
1. Introduction
2. Materials and Methods
2.1. Dataset Construction
2.2. Experimental Platform Training Parameters
2.3. Evaluation Indicators
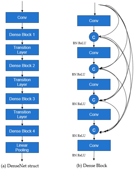
2.4. DenseNet Network
2.5. Regularization Network
3. Results
3.1. Comparison Study
3.2. Transfer Learning Experiments
3.3. Rice Disease Detection App
4. Discussion
5. Conclusions
Author Contributions
Funding
Data Availability Statement
Acknowledgments
Conflicts of Interest
References
- Li, R.; Chen, S.; Matsumoto, H.; Gouda, M.; Gafforov, Y.; Wang, M.; Liu, Y. Predicting rice diseases using advanced technologies at different scales: Present status and future perspectives. aBIOTECH 2023, 4, 359–371. [Google Scholar] [CrossRef]
- Worakuldumrongdej, P.; Maneewam, T.; Ruangwiset, A. Rice Seed Sowing Drone for Agriculture. In Proceedings of the 2019 19th International Conference on Control, Automation and Systems (ICCAS), Jeju, Republic of Korea, 15–18 October 2019. [Google Scholar] [CrossRef]
- Marzuki, O.F.; Teo, E.Y.L.; Rafie, A.S.M. The mechanism of drone seeding technology: A review. Malays. For. 2021, 84, 349–358. [Google Scholar]
- Ahmed, K.; Shahidi, T.R.; Alam, S.M.I.; Momen, S. Rice Leaf Disease Detection Using Machine Learning Techniques. In Proceedings of the 2019 International Conference on Sustainable Technologies for Industry 4.0 (STI), Dhaka, Bangladesh, 24–25 December 2019. [Google Scholar] [CrossRef]
- Pothen, M.E.; Pai, M.L. Detection of Rice Leaf Diseases Using Image Processing. In Proceedings of the 2020 Fourth International Conference on Computing Methodologies and Communication (ICCMC), Erode, India, 11–13 March 2020. [Google Scholar] [CrossRef]
- Jhatial, M.J.; Shaikh, R.A.; Shaikh, N.A.; Rajper, S.; Arain, R.H.; Chandio, G.H.; Bhangwar, A.Q.; Shaikh, H.; Shaikh, K.H. Deep learning-based rice leaf diseases detection using Yolov5. Sukkur IBA J. Comput. Math. Sci. 2022, 6, 49–61. [Google Scholar]
- Liang, W.-J.; Zhang, H.; Zhang, G.-F.; Cao, H.-X. Rice Blast Disease Recognition Using a Deep Convolutional Neural Network. Sci. Rep. 2019, 9, 2869. [Google Scholar] [CrossRef] [PubMed]
- Jiang, F.; Lu, Y.; Chen, Y.; Cai, D.; Li, G. Image recognition of four rice leaf diseases based on deep learning and support vector machine. Comput. Electron. Agric. 2020, 179, 105824. [Google Scholar] [CrossRef]
- Shah, S.R.; Qadri, S.; Bibi, H.; Shah, S.M.W.; Sharif, M.I.; Marinello, F. Comparing Inception V3, VGG 16, VGG 19, CNN, and ResNet 50: A Case Study on Early Detection of a Rice Disease. Agronomy 2023, 13, 1633. [Google Scholar] [CrossRef]
- Mannepalli, P.K.; Pathre, A.; Chhabra, G.; Ujjainkar, P.A.; Wanjari, S. Diagnosis of bacterial leaf blight, leaf smut, and brown spot in rice leafs using VGG16. Procedia Comput. Sci. 2024, 235, 193–200. [Google Scholar] [CrossRef]
- Mohapatra, S.; Marandi, C.; Sahoo, A.; Mohanty, S.; Tudu, K. Rice Leaf Disease Detection and Classification Using a Deep Neural Network. In International Conference on Computing, Communication and Learning; Springer: Cham, Switzerland, 2022. [Google Scholar] [CrossRef]
- Poorni, R.; Kalaiselvan, P.; Thomas, N.; Srinivasan, T. Detection of Rice Leaf Diseases using Convolutional Neural Network. ECS Trans. 2022, 107, 5069–5080. [Google Scholar] [CrossRef]
- Wang, Y.; Wang, H.; Peng, Z. Rice Diseases Detection and Classification Using Attention Based Neural Network and Bayesian Optimization. Expert Syst. Appl. 2022, 178, 114770. [Google Scholar] [CrossRef]
- Thai-Nghe, N.; Tri, N.T.; Hoa, N.H. Deep Learning for Rice Leaf Disease Detection in Smart Agriculture. In International Conference on Artificial Intelligence and Big Data in Digital Era; Springer: Cham, Switzerland, 2022. [Google Scholar] [CrossRef]
- Lu, Y.; Yi, S.; Zeng, N.; Liu, Y.; Zhang, Y. Identification of rice diseases using deep convolutional neural networks. Neurocomputing 2017, 267, 378–384. [Google Scholar] [CrossRef]
- Rahman, C.R.; Arko, P.S.; Ali, M.E.; Khan, M.A.I.; Apon, S.H.; Nowrin, F.; Wasif, A. Identification and recognition of rice diseases and pests using convolutional neural networks. Biosyst. Eng. 2020, 194, 112–120. [Google Scholar] [CrossRef]
- Sanya, D.R.A.; Syed-Ab-Rahman, S.F.; Jia, A.; Onésime, D.; Kim, K.-M.; Ahohuendo, B.C.; Rohr, J.R. A review of approaches to control bacterial leaf blight in rice. World J. Microbiol. Biotechnol. 2022, 38, 113. [Google Scholar] [CrossRef] [PubMed]
- Niño-Liu, D.O.; Ronald, P.C.; Bogdanove, A.J. Xanthomonas oryzae pathovars: Model pathogens of a model crop. Mol. Plant Pathol. 2010, 7, 303–324. [Google Scholar] [CrossRef]
- Wang, Z.; Chen, B.; Zhang, T.; Zhou, G.; Yang, X. Rice Stripe Mosaic Disease: Characteristics and Control Strategies. Front. Microbiol. 2021, 12, 715223. [Google Scholar] [CrossRef]
- Zhu, X.; Chen, L.; Zhang, Z.; Li, J.; Zhang, H.; Li, Z.; Pan, Y.; Wang, X. Genetic-based dissection of resistance to bacterial leaf streak in rice by GWAS. BMC Plant Biol. 2023, 23, 396. [Google Scholar] [CrossRef]
- Ngalimat, M.S.; Hata, E.M.; Zulperi, D.; Ismail, S.I.; Ismail, M.R.; Zainudin, N.A.I.M.; Saidi, N.B.; Yusof, M.T. A laudable strategy to manage bacterial panicle blight disease of rice using biocontrol agents. J. Basic Microbiol. 2023, 63, 1180–1195. [Google Scholar] [CrossRef]
- Shew, A.M.; Durand-Morat, A.; Nalley, L.L.; Zhou, X.-G.; Rojas, C.; Thoma, G. Warming increases Bacterial Panicle Blight (Burkholderia glumae) occurrences and impacts on USA rice production. PLoS ONE 2019, 14, e0219199. [Google Scholar] [CrossRef]
- Wen, X.H.; Xie, M.J.; Jiang, J.; Yang, B.; Shao, Y.L.; He, W.; Liu, L.; Zhao, Y. Advances in research on control method of rice blast. Chin. Agric. Sci. Bull. 2013, 29, 190–195. [Google Scholar]
- Sunder, S.; Singh, R.A.M.; Agarwal, R. Brown spot of rice: An overview. Indian Phytopathol. 2014, 67, 201–215. [Google Scholar]
- Valent, B. The Impact of Blast Disease: Past, Present, and Future. In Magnaporthe oryzae; Methods in Molecular Biology; Humana: New York, NY, USA, 2021; pp. 1–18. [Google Scholar] [CrossRef]
- Rubia, E.; Heong, K.; Zalucki, M.; Gonzales, B.; Norton, G. Mechanisms of compensation of rice plants to yellow stem borer Scirpophaga incertulas (Walker) injury. Crop Prot. 1996, 15, 335–340. [Google Scholar] [CrossRef]
- Azzam, O.; Chancellor, T.C.B. The Biology, Epidemiology, and Management of Rice Tungro Disease in Asia. Plant Dis. 2002, 86, 88–100. [Google Scholar] [CrossRef] [PubMed]
- Hibino, H.; Cabunagan, R.C. Cabunagan. Rice tungro associated viruses and their relation to host plants and vector leafhopper. Trop. Agric. Res. Ser. 1986, 19, 173–182. [Google Scholar]
- Khanal, S.; Gaire, S.P.; Zhou, X.-G. Kernel Smut and False smut: The old-emerging diseases of rice—A review. Phytopathology 2023, 113, 931–944. [Google Scholar] [CrossRef]
- Savary, S.; Willocquet, L.; Elazegui, F.A.; Teng, P.S.; Van Du, P.; Zhu, D.; Tang, Q.; Huang, S.; Lin, X.; Singh, H.M.; et al. Rice Pest Constraints in Tropical Asia: Characterization of Injury Profiles in Relation to Production Situations. Postep. Astron. Krakow 2000, 84, 341–356. [Google Scholar] [CrossRef] [PubMed]
- Lee, F.N. Rice Sheath Blight: A Major Rice Disease. Plant Dis. 1983, 67, 829. [Google Scholar] [CrossRef]
- Bengio, Y.; Goodfellow, I.; Courville, A. Deep Learning; MIT Press: Cambridge, MA, USA, 2017; Volume 1. [Google Scholar]
- Chen, L.; Li, S.; Bai, Q.; Yang, J.; Jiang, S.; Miao, Y. Review of image classification algorithms based on convolutional neural networks. Remote Sens. 2021, 13, 4712. [Google Scholar] [CrossRef]
- Simonyan, K.; Zisserman, A. Very Deep Convolutional Networks for Large-Scale Image Recognition. arXiv 2014, arXiv:1409.1556v6. [Google Scholar] [CrossRef]
- Szegedy, C.; Liu, W.; Jia, Y.; Sermanet, P.; Reed, S.; Anguelov, D.; Erhan, D.; Vanhoucke, V.; Rabinovich, A.; Liu, W.; et al. Going Deeper with Convolutions. In Proceedings of the 2015 IEEE Conference on Computer Vision and Pattern Recognition (CVPR), Boston, MA, USA, 7–12 June 2015; pp. 1–9. [Google Scholar] [CrossRef]
- He, K.; Zhang, X.; Ren, S.; Sun, J. Deep residual learning for image recognition. In Proceedings of the IEEE Conference on Computer Vision and Pattern Recognition, Las Vegas, NV, USA, 26 June–1 July 2016; pp. 770–778. [Google Scholar]
- Sandler, M.; Howard, A.; Zhu, M.; Zhmoginov, A.; Chen, L. MobileNetV2: Inverted Residuals and Linear Bottlenecks. In Proceedings of the IEEE Conference on Computer Vision and Pattern Recognition, Salt Lake City, UT, USA, 18–23 June 2018. [Google Scholar] [CrossRef]
- Howard, A.; Sandler, M.; Chen, B.; Wang, W.; Chen, L.-C.; Tan, M.; Chu, G.; Vasudevan, V.; Zhu, Y.; Pang, R.; et al. Searching for MobileNetV3. In Proceedings of the 2019 IEEE/CVF International Conference on Computer Vision (ICCV), Seoul, Republic of Korea, 27 October–2 November 2019; pp. 1314–1324. [Google Scholar] [CrossRef]
- Zhang, X.; Zhou, X.; Lin, M.; Sun, J. ShuffleNet: An Extremely Efficient Convolutional Neural Network for Mobile Devices. In Proceedings of the IEEE Conference on Computer vision and Pattern Recognition, Honolulu, HI, USA, 21–26 July 2017. [Google Scholar] [CrossRef]
- Ma, N.; Zhang, X.; Zheng, H.-T.; Sun, J. ShuffleNet V2: Practical Guidelines for Efficient CNN Architecture Design. In Proceedings of the European Conference on Computer Vision (ECCV), Munich, Germany, 8–14 September 2018; Springer: Cham, Switzerland, 2018; pp. 116–131. [Google Scholar] [CrossRef]
- Huang, G.; Liu, Z.; Van Der Maaten, L.; Weinberger, K.Q. Densely Connected Convolutional Networks. In Proceedings of the 2017 IEEE Conference on Computer Vision and Pattern Recognition, Honolulu, HI, USA, 21–26 July 2017; pp. 2261–2269. [Google Scholar] [CrossRef]
- Tan, M.; Le, Q. EfficientNetV2: Smaller Models and Faster Training. arXiv 2021, arXiv:2104.00298. [Google Scholar]
- Liu, Z.; Lin, Y.; Cao, Y.; Hu, H.; Wei, Y.; Zhang, Z.; Lin, S.; Guo, B. Swin Transformer: Hierarchical Vision Transformer using Shifted Windows. In Proceedings of the IEEE/CVF International Conference on Computer Vision, Montreal, BC, Canada, 11–17 October 2021. [Google Scholar] [CrossRef]
- Mehta, S.; Rastegari, M. MobileViT: Light-weight, General-purpose, and Mobile-friendly Vision Transformer. arXiv 2021, arXiv:2110.02178. [Google Scholar] [CrossRef]
- Radosavovic, I.; Kosaraju, R.P.; Girshick, R.; He, K.; Dollar, P. Designing Network Design Spaces. In Proceedings of the 2020 IEEE/CVF Conference on Computer Vision and Pattern Recognition (CVPR), Seattle, WA, USA, 13–19 June 2020. [Google Scholar] [CrossRef]
- Dosovitskiy, A.; Beyer, L.; Kolesnikov, A.; Weissenborn, D.; Zhai, X.; Unterthiner, T.; Dehghani, M.; Minderer, M.; Heigold, G.; Gelly, S.; et al. An Image is Worth 16×16 Words: Transformers for Image Recognition at Scale. In Proceedings of the International Conference on Learning Representations, Virtual Event, Austria, 3–7 May 2021. [Google Scholar]
- Menghani, G. Efficient Deep Learning: A Survey on Making Deep Learning Models Smaller, Faster, and Better. ACM Comput. Surv. 2023, 55, 259.1–259.37. [Google Scholar]
- Pan, S.J.; Yang, Q. A Survey on Transfer Learning. IEEE Trans. Knowl. Data Eng. 2010, 22, 1345–1359. [Google Scholar] [CrossRef]
- Tan, C.; Sun, F.; Kong, T.; Zhang, W.; Yang, C.; Liu, C. A Survey on Deep Transfer Learning. In Proceedings of the 27th International Conference on Artificial Neural Networks, Rhodes, Greece, 4–7 October 2018; pp. 270–279. [Google Scholar] [CrossRef]
- Zhuang, F.; Qi, Z.; Duan, K.; Xi, D.; Zhu, Y.; Zhu, H.; Xiong, H.; He, Q. A Comprehensive Survey on Transfer Learning. Proc. IEEE 2021, 109, 43–76. [Google Scholar] [CrossRef]
- Deng, J.; Dong, W.; Socher, R.; Li, L.-J.; Li, K.; Fei-Fei, L. ImageNet: A large-scale hierarchical image database. In Proceedings of the 2009 IEEE Conference on Computer Vision and Pattern Recognition, Miami, FL, USA, 20–25 June 2009; pp. 248–255. [Google Scholar] [CrossRef]
- Russakovsky, O.; Deng, J.; Su, H.; Krause, J.; Satheesh, S.; Ma, S.; Huang, Z.; Karpathy, A.; Khosla, A.; Bernstein, M.; et al. ImageNet Large Scale Visual Recognition Challenge. Int. J. Comput. Vis. 2015, 115, 211–252. [Google Scholar] [CrossRef]
- Deng, J.; Russakovsky, O.; Krause, J.; Bernstein, M.S.; Berg, A.; Fei-Fei, L. Scalable Multi-label Annotation. In Proceedings of the SIGCHI Conference on Human Factors in Computing Systems; ACM: New York, NY, USA, 2014. [Google Scholar] [CrossRef]
- Zhang, Q.; Yang, S.; Ren, R. Research on Uni-app Based Cross-platform Digital Textbook System. In Proceedings of the CSSE 2020: 2020 3rd International Conference on Computer Science and Software Engineering, Beijing, China, 22–24 May 2020. [Google Scholar] [CrossRef]
- Voron, F. Building Data Science Applications with FastAPI: Develop, Manage, and Deploy Efficient Machine Learning Applications with Python; Packt Publishing Ltd.: Birmingham, UK, 2023. [Google Scholar]









| Index | Disease Name | Images |
|---|---|---|
| 1 | Bacterial leaf blight | 479 |
| 2 | Bacterial leaf streak | 629 |
| 3 | Bacterial panicle blight | 337 |
| 4 | Blast | 1738 |
| 5 | Brown spot | 965 |
| 6 | Dead Heart | 1442 |
| 7 | Downy mildew | 620 |
| 8 | Hispa | 1594 |
| 9 | Normal | 1764 |
| 10 | Tungro | 1088 |
| 11 | Smut | 373 |
| 12 | Rice sheath blight | 252 |
| Configuration | Parameter |
|---|---|
| CPU | Intel(R) Xeon(R) CPU E5-2690 v4 |
| GPU | NVIDIA GeForce RTX 3060 Ti, 8192 MB VRAM |
| Operating system | Windows 10 |
| CUDA accelerated environment | 2.0.1+cu117 |
| Python | 3.10.12 |
| Pytorch | 11.8 |
| Lr | 0.0001 |
| Batch-size | 16 |
| Workers | 4 |
| Epoch | 100 |
| Optimizer | Adam |
| Model Name | Accuracy% | Precision% | Recall% | F1 Score | Parameters/M |
|---|---|---|---|---|---|
| Vgg16 | 92.1 | 90.5 | 90.1 | 90.3 | 134.31 |
| GoogleNet | 90.3 | 88.7 | 88.8 | 88.7 | 10.34 |
| ResNet34 | 94.0 | 93.0 | 92.7 | 92.8 | 21.29 |
| MobileNet v2 | 93.0 | 92.3 | 90.6 | 91.3 | 2.24 |
| MobileNet v3 small | 91.9 | 90.3 | 89.8 | 90.0 | 1.53 |
| MobileNet v3 large | 93.8 | 92.1 | 92.6 | 92.3 | 4.22 |
| ShuffleNet v2 | 93.3 | 92.5 | 91.4 | 91.8 | 1.27 |
| ShuffleNet v1 | 94.2 | 93.6 | 92.9 | 93.2 | 0.92 |
| DenseNet | 95.7 | 95.3 | 94.8 | 95.0 | 6.97 |
| EfficientNet v2 | 95.3 | 94.2 | 93.6 | 93.9 | 24.20 |
| Swin Transformer tiny | 92.8 | 91.2 | 90.3 | 90.7 | 27.53 |
| MobileVIT | 93.8 | 92.4 | 92.3 | 91.2 | 0.96 |
| RegNet | 93.8 | 91.8 | 92.0 | 91.8 | 3.91 |
| Vision Transformer | 91.8 | 90.5 | 90.8 | 90.6 | 85.81 |
| Disease Name | MobileNet v3 Large | Shufflenet v1 | Shufflenet v2 | DenseNet 121 | MobileVIT | RegNet |
|---|---|---|---|---|---|---|
| Bacterial leaf blight | 93.7 | 96.8 | 92.6 | 95.8 | 92.6 | 91.6 |
| Bacterial leaf streak | 88.0 | 89.6 | 90.4 | 92.0 | 88.8 | 88.0 |
| Bacterial panicle blight | 98.5 | 97.0 | 97.0 | 97.0 | 98.5 | 97.0 |
| Blast | 94.8 | 92.5 | 94.2 | 96.8 | 95.1 | 96.8 |
| Brown spot | 92.7 | 93.8 | 94.3 | 94.8 | 95.8 | 91.2 |
| Dead Heart | 98.9 | 99.7 | 98.9 | 99.3 | 97.9 | 97.9 |
| Downy mildew | 90.3 | 88.7 | 83.9 | 92.7 | 86.3 | 91.9 |
| Hispa | 93.4 | 94.9 | 91.2 | 95.3 | 92.4 | 94.6 |
| Normal | 94.3 | 95.7 | 96.6 | 97.4 | 96.3 | 96.9 |
| Tungro | 84.0 | 84.0 | 76.0 | 88.0 | 80.0 | 84.0 |
| Smut | 89.2 | 86.5 | 87.8 | 94.6 | 90.5 | 93.2 |
| Rice sheath blight | 93.5 | 95.4 | 93.5 | 94.0 | 93.5 | 88.9 |
| Disease Name | MobileNet v3 Large | Shufflenet v1 | Shufflenet v2 | DenseNet 121 | MobileVIT | RegNet |
|---|---|---|---|---|---|---|
| Bacterial leaf blight | 89.5 | 95.3 | 91.6 | 94.8 | 93.1 | 92.1 |
| Bacterial leaf streak | 88.7 | 89.9 | 90.7 | 92.3 | 91.4 | 90.9 |
| Bacterial panicle blight | 97.1 | 94.9 | 92.8 | 98.5 | 95.0 | 95.6 |
| Blast | 95.2 | 94.1 | 94.2 | 96.1 | 95.0 | 95.6 |
| Brown spot | 93.9 | 94.0 | 94.5 | 95.0 | 93.0 | 94.4 |
| Dead Heart | 98.6 | 99.0 | 98.6 | 99.5 | 98.7 | 98.4 |
| Downy mildew | 87.8 | 86.9 | 88.2 | 92.0 | 87.7 | 86.0 |
| Hispa | 93.5 | 93.8 | 93.4 | 94.8 | 93.3 | 95.1 |
| Normal | 95.2 | 95.7 | 93.1 | 97.0 | 95.3 | 94.9 |
| Tungro | 83.9 | 89.4 | 82.6 | 90.7 | 81.6 | 86.6 |
| Smut | 91.1 | 90.8 | 89.0 | 94.0 | 90.5 | 91.4 |
| Rice sheath blight | 93.3 | 94.5 | 92.9 | 95.7 | 93.5 | 92.1 |
| Disease Name | Vgg16 | GoogleNet | ResNet34 | EfficientNet v2 | Swin Transformer | Vision Transformer |
|---|---|---|---|---|---|---|
| Bacterial leaf blight | 82.1 | 82.1 | 91.6 | 92.6 | 84.2 | 89.5 |
| Bacterial leaf streak | 87.2 | 86.4 | 88.0 | 92.8 | 88.8 | 90.4 |
| Bacterial panicle blight | 94.0 | 92.5 | 97.0 | 97.0 | 94.0 | 98.5 |
| Blast | 95.7 | 86.4 | 96.8 | 96.8 | 96.2 | 93.6 |
| Brown spot | 89.1 | 87.5 | 92.0 | 96.4 | 93.3 | 91.7 |
| Dead Heart | 99.0 | 98.3 | 97.9 | 99.3 | 98.6 | 95.1 |
| Downy mildew | 85.5 | 89.5 | 91.9 | 88.7 | 82.2 | 87.9 |
| Hispa | 94.0 | 90.2 | 94.6 | 94.3 | 91.2 | 89.9 |
| Normal | 96.0 | 94.3 | 96.9 | 96.5 | 94.9 | 93.7 |
| Tungro | 86.0 | 82.0 | 84.0 | 84.0 | 84.0 | 88.0 |
| Smut | 86.5 | 85.1 | 93.2 | 87.8 | 79.7 | 81.1 |
| Rice sheath blight | 89.4 | 90.8 | 88.9 | 96.8 | 96.8 | 90.8 |
| Disease Name | Vgg16 | GoogleNet | ResNet34 | EfficientNet v2 | Swin Transformer | Vision Transformer |
|---|---|---|---|---|---|---|
| Bacterial leaf blight | 85.2 | 80.8 | 92.1 | 93.1 | 87.0 | 86.7 |
| Bacterial leaf streak | 88.2 | 88.5 | 90.9 | 91.7 | 87.4 | 90.4 |
| Bacterial panicle blight | 94.7 | 91.8 | 95.6 | 97.7 | 95.4 | 97.8 |
| Blast | 93.0 | 90.7 | 95.6 | 96.0 | 94.5 | 93.3 |
| Brown spot | 90.5 | 87.3 | 94.4 | 96.1 | 93.5 | 92.2 |
| Dead Heart | 98.6 | 97.0 | 98.4 | 99.1 | 97.9 | 95.8 |
| Downy mildew | 82.8 | 83.5 | 86.0 | 88.7 | 84.7 | 84.5 |
| Hispa | 93.0 | 90.4 | 95.1 | 95.8 | 92.0 | 89.3 |
| Normal | 95.1 | 92.6 | 94.9 | 97.0 | 95.1 | 94.4 |
| Tungro | 85.1 | 83.7 | 86.6 | 85.7 | 80.8 | 84.6 |
| Smut | 86.5 | 87.5 | 91.4 | 90.8 | 85.5 | 85.7 |
| Rice sheath blight | 90.6 | 90.1 | 92.1 | 94.4 | 94.8 | 92.7 |
| Model Name | Accuracy% | Precision% | Recall% | F1 Score | Parameters/M |
|---|---|---|---|---|---|
| Vgg16 | 93.5 | 93.4 | 92.8 | 93.1 | 134.31 |
| GoogleNet | 91.0 | 89.0 | 90.0 | 89.2 | 10.34 |
| ResNet34 | 96.7 | 96.0 | 95.7 | 95.8 | 21.29 |
| MobileNet v2 | 71.6 | 73.4 | 71.0 | 71.7 | 2.24 |
| MobileNet v3_small | 87.6 | 87.9 | 86.0 | 86.8 | 1.53 |
| MobileNet v3_large | 91.8 | 91.6 | 91.0 | 91.3 | 4.22 |
| Shufflenet v2 | 96.6 | 95.7 | 95.7 | 95.7 | 1.27 |
| Shufflenet v1 | 94.4 | 93.7 | 92.2 | 92.9 | 0.92 |
| DenseNet | 94.9 | 94.5 | 93.8 | 94.2 | 6.97 |
| EfficientNet v2 | 95.6 | 94.2 | 94.3 | 94.2 | 24.20 |
| Swin Transformer tiny | 94.0 | 93.2 | 92.6 | 92.9 | 27.53 |
| MobileVIT | 92.6 | 91.1 | 91.3 | 91.1 | 0.96 |
| RegNet | 96.8 | 96.2 | 95.9 | 96.0 | 3.91 |
| Vision Transformer | 96.6 | 96.2 | 95.9 | 96.0 | 85.81 |
| Disease Name | MobileNet v3 Large | ShuffleNet v1 | ShuffleNet v2 | DenseNet | MobileVIT | RegNet |
|---|---|---|---|---|---|---|
| Bacterial leaf blight | 92.6 | 94.7 | 94.7 | 97.9 | 93.6 | 93.7 |
| Bacterial leaf streak | 92.0 | 94.4 | 96.0 | 92.8 | 89.6 | 96.8 |
| Bacterial panicle blight | 94.0 | 86.5 | 98.5 | 97.0 | 97.0 | 98.5 |
| Blast | 93.6 | 97.7 | 95.9 | 95.1 | 94.2 | 98.0 |
| Brown spot | 87.5 | 95.8 | 98.9 | 94.8 | 89.6 | 97.4 |
| Dead Heart | 97.2 | 98.2 | 99.3 | 98.9 | 98.2 | 99.3 |
| Downy mildew | 86.3 | 90.3 | 93.5 | 86.3 | 88.7 | 93.5 |
| Hispa | 89.0 | 94.0 | 95.6 | 93.4 | 92.4 | 96.2 |
| Normal | 94.6 | 96.0 | 97.4 | 98.0 | 93.2 | 98.0 |
| Tungro | 86.0 | 82.0 | 88.0 | 86.0 | 86.0 | 92.0 |
| Smut | 89.2 | 86.5 | 93.2 | 91.9 | 81.1 | 91.9 |
| Rice sheath blight | 89.4 | 90.3 | 97.2 | 94.0 | 91.2 | 95.8 |
| Disease Name | MobileNet v3 Large | ShuffleNet v1 | ShuffleNet v2 | DenseNet | MobileVIT | RegNet |
|---|---|---|---|---|---|---|
| Bacterial leaf blight | 89.7 | 94.2 | 94.7 | 96.9 | 91.3 | 94.7 |
| Bacterial leaf streak | 91.6 | 92.9 | 96.0 | 93.9 | 87.8 | 95.6 |
| Bacterial panicle blight | 93.3 | 92.0 | 96.3 | 97.0 | 95.6 | 98.5 |
| Blast | 92.3 | 95.0 | 96.5 | 94.8 | 92.7 | 96.7 |
| Brown spot | 89.2 | 95.4 | 98.2 | 96.0 | 93.2 | 97.4 |
| Dead Heart | 97.4 | 97.8 | 99.3 | 99.0 | 98.3 | 99.5 |
| Downy mildew | 87.3 | 91.4 | 93.5 | 87.7 | 86.3 | 93.5 |
| Hispa | 88.3 | 94.4 | 96.0 | 94.7 | 93.0 | 96.3 |
| Normal | 93.8 | 95.4 | 96.8 | 95.5 | 94.1 | 97.7 |
| Tungro | 88.6 | 84.5 | 89.8 | 87.7 | 81.1 | 90.2 |
| Smut | 91.7 | 88.3 | 93.8 | 93.1 | 88.2 | 95.1 |
| Rice sheath blight | 91.7 | 93.3 | 97.2 | 93.3 | 90.8 | 97.4 |
| Disease Name | Vgg16 | GoogleNet | ResNet34 | EfficientNet v2 | Swin Transformer | Vision Transformer |
|---|---|---|---|---|---|---|
| Bacterial leaf blight | 84.2 | 81.0 | 96.8 | 98.9 | 90.5 | 96.8 |
| Bacterial leaf streak | 91.2 | 87.2 | 96.8 | 92.8 | 87.2 | 95.2 |
| Bacterial panicle blight | 100 | 97.0 | 100 | 97.0 | 97.0 | 100 |
| Blast | 94.5 | 91.6 | 98.5 | 96.2 | 97.7 | 98.8 |
| Brown spot | 94.3 | 91.7 | 95.3 | 94.3 | 95.8 | 96.4 |
| Dead Heart | 98.6 | 95.1 | 99.6 | 99.6 | 99.3 | 99.3 |
| Downy mildew | 86.3 | 86.3 | 93.5 | 91.1 | 87.1 | 90.3 |
| Hispa | 91.8 | 93.4 | 94.6 | 94.6 | 94.0 | 94.6 |
| Normal | 97.7 | 92.0 | 97.7 | 97.1 | 93.4 | 97.7 |
| Tungro | 94.0 | 88.0 | 86.0 | 80.0 | 88 | 90.0 |
| Smut | 95.6 | 82.4 | 91.9 | 93.2 | 90.5 | 95.9 |
| Rice sheath blight | 86.6 | 88.9 | 97.2 | 95.8 | 90.3 | 95.8 |
| Disease Name | Vgg16 | GoogleNet | ResNet34 | EfficientNet v2 | Swin Transformer | Vision Transformer |
|---|---|---|---|---|---|---|
| Bacterial leaf blight | 86.9 | 86.1 | 94.7 | 93.9 | 92.4 | 95.8 |
| Bacterial leaf streak | 93.4 | 86.5 | 95.6 | 93.1 | 88.9 | 96.3 |
| Bacterial panicle blight | 97.1 | 91.5 | 98.5 | 94.9 | 97.0 | 97.8 |
| Blast | 92.7 | 91.7 | 96.7 | 96.3 | 95.0 | 97.0 |
| Brown spot | 92.6 | 90.2 | 97.4 | 95.8 | 95.1 | 97.4 |
| Dead Heart | 98.9 | 96.6 | 99.5 | 99.7 | 99.3 | 99.3 |
| Downy mildew | 87.7 | 82.3 | 93.5 | 90.4 | 90.0 | 92.1 |
| Hispa | 92.8 | 92.1 | 96.3 | 95.3 | 92.6 | 95.1 |
| Normal | 95.5 | 94.0 | 97.7 | 97.2 | 94.3 | 97.0 |
| Tungro | 94.0 | 84.6 | 90.2 | 83.3 | 84.6 | 91.8 |
| Smut | 95.2 | 85.3 | 95.1 | 95.1 | 92.4 | 94.6 |
| Rice sheath blight | 89.5 | 88.9 | 97.4 | 95.2 | 92.6 | 97.6 |
Disclaimer/Publisher’s Note: The statements, opinions and data contained in all publications are solely those of the individual author(s) and contributor(s) and not of MDPI and/or the editor(s). MDPI and/or the editor(s) disclaim responsibility for any injury to people or property resulting from any ideas, methods, instructions or products referred to in the content. |
© 2024 by the authors. Licensee MDPI, Basel, Switzerland. This article is an open access article distributed under the terms and conditions of the Creative Commons Attribution (CC BY) license (https://creativecommons.org/licenses/by/4.0/).
Share and Cite
Li, Y.; Chen, X.; Yin, L.; Hu, Y. Deep Learning-Based Methods for Multi-Class Rice Disease Detection Using Plant Images. Agronomy 2024, 14, 1879. https://doi.org/10.3390/agronomy14091879
Li Y, Chen X, Yin L, Hu Y. Deep Learning-Based Methods for Multi-Class Rice Disease Detection Using Plant Images. Agronomy. 2024; 14(9):1879. https://doi.org/10.3390/agronomy14091879
Chicago/Turabian StyleLi, Yuhai, Xiaoyan Chen, Lina Yin, and Yue Hu. 2024. "Deep Learning-Based Methods for Multi-Class Rice Disease Detection Using Plant Images" Agronomy 14, no. 9: 1879. https://doi.org/10.3390/agronomy14091879
APA StyleLi, Y., Chen, X., Yin, L., & Hu, Y. (2024). Deep Learning-Based Methods for Multi-Class Rice Disease Detection Using Plant Images. Agronomy, 14(9), 1879. https://doi.org/10.3390/agronomy14091879
