You are currently viewing a new version of our website. To view the old version click .
Agronomy
  • Article
  • Open Access

29 July 2024

Estimation of Leaf Water Content of a Fruit Tree by In Situ Vis-NIR Spectroscopy Using Multiple Machine Learning Methods in Southern Xinjiang, China

,
,
,
and
1
College of Geography and Remote Sensing Sciences, Xinjiang University, Urumqi 830017, China
2
Xinjiang Key Laboratory of Oasis Ecology, Xinjiang University, Urumqi 830017, China
3
Key Laboratory of Smart City and Environment Modelling of Higher Education Institute, Xinjiang University, Urumqi 830017, China
4
Key Laboratory of Oasis Ecology of Education Ministry, College of Ecology and Environment, Xinjiang University, Urumqi 830017, China
This article belongs to the Section Precision and Digital Agriculture

Abstract

Water scarcity is one of the most significant environmental factors that inhibits photosynthesis and decreases the growth and productivity of plants. Using the deep learning convolutional neural network (CNN) model, this study evaluates the ability of spectroscopy to estimate leaf water content (LWC) in fruit trees. During midday, spectral data were acquired from leaf samples obtained from three distinct varieties of fruit trees, encompassing the spectral range spanning from 350 to 2500 nm. Then, for spectral preprocessing, the fractional order derivative (FOD) and continuous wavelet transform (CWT) algorithms were used to reduce the effects of scattering and noise on the collected spectra. Finally, the CNN model was developed to predict LWC in different fruit trees. The results showed that: (1) The spectra treated with CWT and FOD could improve the spectrum expression ability by improving the correlation between spectra and LWC. The correlation level of FOD treatment was higher than that of CWT treatment. (2) The CNN model was developed using FOD 1.2, and CWT 3 performed better than other traditional machine learning methods, such as RFR, SVR, and PLSR. (3) Further validation using additional samples demonstrated that the CNN model had good stability and quantitative prediction capability for the LWC of fruit trees (R2 > 0.95, root mean square error (RMSE) < 1.773%, and relative percentage difference (RPD) > 4.26). The results may provide an effective way to predict fruit LWC using a CNN-based model.

1. Introduction

Leaf water content (LWC), essential to plant physiology, significantly influences plant growth, yield, and quality []. The increasing scarcity of water resources requires a more rational use of water resources for irrigation []. Physiological and biochemical indicators of roots, trunks, branches, leaves, and even the entire canopy are most often used to reflect the water status of crops. On the contrary, leaves, as the largest organ in the plant body that senses the environment, are susceptible to environmental influences and morphological changes, which is why it is beneficial to monitor leaves as they reflect the water status of the crop and thus guide the management of water and fertilizer in the field []. As leaf biology is more straightforward than canopy biology, a high degree of accuracy can often be achieved when studying physiological and biochemical indicators at the leaf level []. Traditional sampling methods for determining the water content of leaves are inconvenient; the temperature rises during the crushing process, causing water evaporation and affecting the accuracy of the water determination. Moreover, traditional sampling methods are time-consuming and labor-intensive. They are unsuitable for large areas or rapidly measuring the water content. Compared with multispectral and thermal infrared remote sensing, hyperspectral remote sensing has richer spectral information and a higher spectral resolution, which can provide more useful information for water estimation on fruit tree leaves. Meanwhile, the absorption values of water are in the spectral ranges of 970, 1200, 1440, and 1950 nm, and changes in the LWC cause changes in leaf color and thickness, which in turn result in changes in spectral reflectance. Non-destructive hyperspectral remote sensing techniques can be used to monitor LWC [,]. Hyperspectral techniques to monitor LWC are now widely used in crop research. Most estimation models are built by constructing vegetation indices or selecting sensitive wavelengths. Kim et al. Kim et al. [] extracted the best subset by four band selection methods and used partial least squares regression (PLSR) to make an estimation model of the moisture content of broadleaf litters contained in the test set with a maximum R2 of 0.930 and a minimum RMSE of 14.905%. Huang et al. [] constructed a multi-scale short cut convolutional neural network (MS-SC-CNN) model to invert the leaf water and nitrogen content of Pinus massoniana seedlings and achieved an RMSE of 24.2% for leaf water content and 6.1% for leaf nitrogen content. Johnson [] used PLSR and support vector machine regression (SVR) to estimate leaf water content and leaf thickness by collecting diffuse reflectance NIRS from Eucalypt leaves, with R2 of 0.85 and RMSE of 2.32% in leaf water content estimation and R2 of 0.58 and RMSE of 2.7% in leaf thickness estimation. However, vegetation indices are usually calculated using fewer combinations of bands, ignoring more hyperspectral information, so this paper uses the Pearson correlation coefficient method to select the top 10 bands with the most significant absolute values of correlation coefficients for the study.
However, there are currently a small number of studies on fruit tree leaves, and most of them focus on monitoring the nitrogen content, chlorophyll, and other indicators of fruit tree leaves. Some scholars accurately predicted the leaf area index and chlorophyll content of citrus leaves based on the position of the “red edge region” []. They used linear regression analysis (LR), SVR, and random forest regression (RFR) to predict the chlorophyll content of apple tree leaves over five growth periods [].
Spectral preprocessing can eliminate noise and extract valid information, providing a reliable data source for subsequent modeling analysis and significantly improving model prediction accuracy. The most commonly used spectral preprocessing methods include multiplicative scatter correction (MSC), standard normal variate (SNV), continuous wavelet transform (CWT), and fractional order derivative (FOD). For example, the raw spectra were processed by MSC and SNV. It was demonstrated that the modeling accuracy was significantly improved after preprocessing, which made it possible to estimate the chlorophyll content in winter wheat leaves accurately [].Wen et al. [] inverted the moisture content of the fresh-cut Chinese yam at different storage temperatures using preprocessed Raman spectroscopy, and the results showed that the highest accuracy of the inversion was achieved at 25 °C. However, using other preprocessing methods comprehensively on various datasets is challenging []. Therefore, the SNV, coupled with CWT and the FOD, was selected to process the raw spectra in the present study.
Research on machine learning algorithms has made significant progress in crop parameter estimation by employing spectroscopy. Various machine learning algorithms and model combinations have been shown to improve modeling accuracy. SVR [], RFR [], Gaussian mixture models (GMMs) [], and artificial neural networks (ANNs) [] are widely used in the estimation of leaf chlorophyll content (LCC) and LWC in apple trees, wheat, and rice. However, these methods do not always achieve satisfactory estimation performance. At the same time, the classical machine learning model has strong collinearity among spectroscopy and requires multiple pre-processing steps. The model must set parameters based on experience to improve its generalization ability. The prediction effect between different datasets is unstable []. Therefore, constructing a model with high modeling accuracy and simple and stable data preprocessing is the key to a practical assessment of leaf water content.
With the development of computer technology, deep learning has more prominent advantages in automatic feature extraction and nonlinear expression, with a more robust capacity for data learning and generalization. The convolutional neural network (CNN) is a high performance deep learning method with more powerful modeling capabilities; it can efficiently extract feature data from complex data for various indicator predictions []. For example, Ng et al. [] constructed CNN models to predict six soil properties, such as organic carbon, pH, and water, by collecting visible, near-infrared, and mid-infrared spectral data, and the models outperformed PLSR and Cubist. Li et al. [] used a CNN model to extract features from NIR data, which was validated by the application in the sugar content estimation of Huangshan Maofeng tea. The model results outperformed traditional regression methods such as PLS and kernel support vector (KSV), with a CNN model mRMSE of 1.16%. Rehman et al. [] predicted the relative water content of maize by collecting spectroscopy using a CNN; the study revealed an R2 of 0.872 and demonstrated that the model outperformed PLSR and SVR when validated with external datasets. Ni et al. [] estimated the leaf nitrogen content (LNC) of Sargassum pine seedlings by constructing a variably weighted CNN with a test set R2 of 0.925 and achieved good results in validating the public maize grain dataset. The results showed that the CNN model has good prediction and generalization abilities, but performance still needs to be improved.
The present study used spectroscopy to construct a CNN model to estimate the LWC of fruit trees, which was divided into the following steps: (1) collecting fruit tree leaf spectroscopy in the field and measuring LWC data in the laboratory; (2) using the MCCV method to eliminate sample outliers, using CWT and FOD methods to preprocess leaf spectroscopy, and constructing the CNN model to estimate the LWC of fruit trees; and (3) validating the constructed model with an additional sample set.

2. Materials and Methods

2.1. Study Area

The Ugan-Kuqa River Delta Oasis is in the northern Tarim Basin of the Xinjiang Uyghur Autonomous Region in western China, south of the Tianshan Mountains, with geographical coordinates between 82°48′–83°40′ E and 41°5′–41°56′ N. It is a representative pre-mountain alluvial plain, with a high topography in the north, a low topography in the south, and an altitude of 940–980 m in the plain areas. It is one of the major cotton- and fruit-producing regions in China (Figure 1). Field experiments in the study area were conducted from 2 to 6 July 2022. The general plant characteristics of the experimental field are given in Table 1.
Figure 1. Geographical location of the Ugan-Kuqa River Delta Oasis and sampling points.
Table 1. Fruit tree planting in an experimental area.

2.2. Data Collection

2.2.1. Collection and Preprocessing of Spectroscopic Data

The spectral data of fruit tree leaves were collected in the field from 2 July to 6 July 2022, in a windless environment with a temperature range of 17–37 °C. The spectral data were obtained using the ASD FieldSpec 4 Hi-Res NG spectrometer (ASD Inc., Boulder, CO, USA) between 12:00 and 15:00 (UTC/GMT+08:00) when there is little change in the solar altitude angle. The spectral range was 350–2500 nm at sampling intervals of 1.4 nm at 350–1050 nm and 1.1 nm at 1001–2500 nm. The reflectance was obtained after calibration with the white reference panel. The pistol grip was positioned vertically 10 cm above the leaf surface, and the spectral reflectance of the leaf was obtained using natural sunlight as the light source [].
To minimize external influences and improve spectral data accuracy, four healthy leaves on the periphery of the upper and middle canopies were selected in the four directions: east, south, west, and north at each sample point, and measurements were repeated twice for the front, middle, and rear of each leaf vein. Twenty-four spectra were measured at each sample point, and the average standard deviation of the measured spectra for each sample point was calculated, with a maximum value of 0.298 and a minimum value of 0.031, indicating the high precision and accuracy of the collected spectral data. And the mean value was determined as the spectral reflectance value for that point using Viewspec PRO. A total of 100 samples of walnut leaves, 99 samples of apricot leaves, and 100 samples of jujube leaves were collected.
As the atmospheric water vapor absorption and the instrument noise affected the field-measured spectral data, there is relatively poor spectral information in the ranges of 350–400 nm, 1331–1480 nm, 1791–1960 nm, and 2301–2500 nm. The remaining 1580 spectral bands were subsequently processed and analyzed, as shown in Figure 2.
Figure 2. Hyperspectral characteristics of three fruit trees.
Because the field collection of spectroscopy was influenced by the surrounding atmosphere, canopy, soil background, and other external environments, there was a noise phenomenon in the spectra, and the obtained spectrum contained both leaf spectral information and noise information. Spectral preprocessing not only highlights specific nuances in the spectral information but also improves the signal-to-noise ratio of the spectral data []. Therefore, a combination of SNV processing with the CWT and FOD was proposed to process the raw spectral data [].
The SNV can eliminate spectral differences due to scattering phenomena, attenuate baseline drift and light scattering, and correct each spectral to standardize the original range [].
y s n v = y i y ¯ i = 1 n y i y ¯ 2 ( n 1 )
In the formula, y represents the absorption intensity of a wavelength point in a spectral, the y ¯ absorption intensity corresponds to the total number of wavelength points in a single spectral and y s n v is the absorption intensity after correction.
The CWT is a linear transformation method widely used in signal processing, where the signal is processed into a series of wavelet coefficients by different wavelet functions.
Since the shape of the vegetation absorption spectral is similar to the Gaussian function, and the Mexican Hat (mexh) wavelet can be well localized in both time and frequency domains, the second-order derivative of the Gaussian function, mexh, is used as the basis function to decompose the spectroscopy. The decomposition scales are set to 21, 22, 23, 24, 25, and 26 in a ranking range of 1–6 []. The transformation equation is as follows:
φ a , b ( λ ) = 1 a φ λ b a
W f a , b = f , φ a , b = + f λ φ a , b λ d λ
where, φ a , b is the wavelet basis function; a is the scale factor; b is the translocation factor; λ is the wavelength 401–2300 nm; and f λ is the leaf spectral reflectance.
The FOD is a generalization method for integer-order differentiation that has advantages in removing background noise and extracting valid information []. There are three types of commonly used FOD, which are Riemann–Liouville, Caputo, and Grünwald–Letnikov [], based on the most widely used Grünwald–Letnikov formula for spectroscopy in steps of 0.3, from orders 0 to 2. The calculation formula is as follows []:
Generally, the first derivative is defined as:
f ( x ) = l i m h 0 f ( x + h ) f ( x ) h
Then, the second derivative can be defined as:
f ( x ) = l i m h 0 f ( x + h ) f ( x ) h = l i m h 0 f ( x + 2 h ) 2 f ( x + h ) + f ( x ) h 2
If the derivative order of a function f ( x ) is increased to a higher order ( v ) , then the v th derivative order of the function f ( x ) can be expressed as:
f ( v ) ( x ) = l i m h 0 1 h v m = 0 v ( 1 ) m v m f ( x m h )
The Gamma function was substituted into the binomial coefficients of Equation (6) while expanding the order to non-integer orders. The formula for the fractional derivative of v—order in the interval [a, b] can be obtained as follows:
d v f ( x ) = l i m h 0 1 h v m = 0 [ ( b a ) / h ] ( 1 ) m Γ ( v + 1 ) m ! Γ ( v m + 1 ) f ( x m h )
where h is the step length and is set to 1, and [ ( b a ) / h ] is the integer part of ( b a ) . The Gamma function is characterized by:
Γ ( z ) = 0 e x p ( u ) u z 1 d u = ( z 1 ) !
Finally, Equation (8) can be converted to:
d v f ( x ) d x v f ( x ) + ( v ) f ( x 1 ) + ( v ) ( v + 1 ) 2 f ( x 2 ) + + Γ ( v + 1 ) n ! Γ ( v + n + 1 ) f ( x n )
where Γ(⋅) is the Gamma function; v varies from 0 to 2 in increments of 0.3; v = 0 represents the original reflectance (R); x is the corresponding wavelength point; and n is the difference between the differential upper and lower bounds.

2.2.2. Measurements of Leaf Water Content

The leaves for which spectral data measurements were performed were collected and placed on an electronic balance to measure fresh weight (FW). They were dried at 105 °C for 30 min in an oven and subsequently dried at 80 °C until the constant weight and dry weight (DW) of the leaves were recorded after weighing. The LWC was calculated according to Equation (10):
L W C = F W D W F W × 100%

2.3. Model Development

As typical deep learning models, CNN excels in high-dimensional data processing and image recognition and has begun to be gradually applied to the analysis of spectroscopy []. Since the spectroscopy collected in the field is one-dimensional, these data have a better model fitting effect due to their dimensional characteristics. They can reduce the requirements for the number of samples in the model training process. The present study established a one-dimensional CNN model to estimate the LWC.
It has been shown that effectively selecting feature bands from diverse spectroscopy for modeling and reducing the quantity of data from a single sample improves model training speed and fitting accuracy [,]. Therefore, this study drew inspiration from the CNN structure proposed by Cui and Fearn []. On the premise of ensuring model performance, the preprocessed data were screened using Pearson correlation coefficient analysis to select 10 bands that were strongly correlated with the LWC as the input dataset of the samples, and this resulted in a significant decrease in data dimensionality, thus enabling the model to achieve a better fitting effect while training efficiently.
The parameters and basic architecture of the CNN model are shown in Figure 3 and Table 2. The input layer receives the processed spectral data, and the convolutional layer extracts the features of the input data for the neural network to learn. Reasonably setting the number of convolutional kernels ensures the thorough functioning of the neural network, which learns to play an essential role in model training. As a result, some of the structure and parameters of the original model are adjusted for the classical design of LeNet-5. The model uses two convolutional layers to extract features from spectral information; SGDM (Stochastic Gradient Descent with Momentum) was used as the optimization algorithm, the learning rate hyperparameter was set to 0.02, the learning rate schedule was “piecewise”, the learning rate descent factor was 0.1 and the descent period was 160; adds batch normalization to prevent overfitting of the model; uses the rectified linear unit (ReLU) as the activation function to enable better nonlinear representation of the spectral data; maps the output connection to a one-dimensional vector via a fully connected layer; reduces the multidimensional spectral information; and finally outputs the predicted values of LWC. Hyperparameters are adjusted during the model run to improve performance and prevent overfitting.
Figure 3. Schematic diagram of the CNN network structure.
Table 2. Parameters of the CNN model.
The convolutional layer and activation function are defined as []:
y j = f b j + i k i j * x i
where x i and y j are the input and output map; k i j is the convolution kernel between feature figures i and j ; * denotes the convolutional operator; and b j is the bias parameter of the j feature map.
T l k = f A F l k
where F l k is the output of the convolution operation and f A returns to the k layer via nonlinear functional operation output T l k .
Random forest regression (RFR), a machine learning algorithm based on decision trees, comprises many decision trees with high prediction accuracy and low or no correlation. The RFR model has powerful prediction ability and fast learning speed, can handle many input variables, can avoid overfitting, and is extensively used in different scientific fields [].
Support vector regression (SVR) is a kernel-based machine learning method that can solve the learning problem of small samples while also improving issues such as overfitting and high dimensionality. It has been widely used in quantitative remote sensing in agriculture [,].
Partial least squares regression (PLSR) combines the advantages of principal component analysis, classical correlation analysis, and linear regression analysis with fast model training. It is widely used in spectral analysis [].
The RFR, SVR, and PLSR models were selected for comparison to compare the performance of the CNN models. After preprocessing and feature band selection, the CNN, RFR, SVR, and PLSR models were constructed for the walnut sample dataset.

2.4. Model Evaluation

The coefficient of determination (R2), root mean square error (RMSE), standard deviation (SD), and relative predictive deviation (RPD) were used to evaluate the predictive outcome of the model.
A robust model generally has a low RMSE but high R2 and RPD values. The larger the R2 and RPD, the smaller the RMSE and SD, and the better the prediction of the model [], The calculation formula is as follows:
R 2 = i = 1 N y ^ i y ¯ 2 i = 1 N y i y ¯ 2
R M S E = 1 N i = 1 N y i y ^ i 2
S D = i = 1 N y ^ i y ¯ 2 N 1
R P D = S D R M S E
In the formula, y ¯ is the average measured LWC; N is the number of samples; i is the sample number; y ^ i is the predicted value of LWC; and y i is the measured value of LWC. Figure 4 illustrates the experimental flow of this paper.
Figure 4. Flow chart of LWC estimation in this study. CWT: continuous wavelet transform; FOD: fractional-order differentiation; CNN: convolutional neural networks; RFR: random forest regression; SVR: support vector regression; PLSR: partial least squares regression.

3. Results

3.1. Detection of Outliers

There may be abnormal leaf samples, that is, samples with an outlier LWC, which are detrimental to subsequent modeling and analysis. The Monte Carlo cross-validation (MCCV) method was used to remove the outlier samples, reduce the impact of outliers on the model, and thus determine the final dataset []. Using the MCCV method to remove outliers in the walnut, apricot, and jujube datasets. As shown in Figure 5, the black triangles indicate abnormal sample values in the dataset. A total of 25 samples were removed, of which 6 were from the walnut dataset, 9 from the apricot dataset, and 10 from the jujube dataset, leaving 274 pieces.
Figure 5. Distribution of water content in the leaves of three fruit tree species.

3.2. Descriptive Statistical Analysis

The sample water content statistics are shown in Table 3. The walnut dataset, named (Ⅰ) for modeling and validation, was randomly divided into a calibration set (70) to train the model and a validation set (24) to test the model. The apricot dataset was (II), the jujube dataset was (III), and the entire sample set was referred to as (IV). As shown in Figure 6, a certain number of samples were randomly selected from the (II), (III), and (IV) in the same proportion to establish an independent external sample set, and the model was retested. Based on the principle of cluster analysis, the LWC was divided into three classes, with 25.86–50% denoting low, 50–60% denoting medium, and 60–73.46% denoting high.
Table 3. Statistical characteristics of LWC.
Figure 6. Descriptive statistical analysis chart. The black dots indicate the mean; the vertical lines indicate the mean plus or minus the standard deviation; and the horizontal lines indicate the frequency of the distribution of the value.
As shown in Table 3, the coefficient of variation between sample sets ranges from 4.11% to 17.40%, indicating a significant difference in the water content of the selected leaf samples, which might help improve the model prediction and migration ability []. Other indicators were approximate, sample division met randomness and representativeness, and satisfied the modeling requirements in hyperspectral research.

3.3. Characteristics of Leaf Spectral Profiles

Three spectra of walnut leaves with different water content classes and two spectra of leaves affected by pests and diseases were selected for analysis according to the water content class classification principle. As shown in Figure 7, between 401 nm and 750 nm, the higher the water content of vegetation, the lower the spectral reflectance; between 750 nm and 1250 nm, the highest spectral reflectance was obtained for low water content, followed by high water content, and the lowest for medium water content; in the range of 1480–2500 nm, the higher the water content of leaves, the lower the spectral reflectance. The highest spectral reflectance was obtained for low water content, followed by medium water content. The difference between the 401–1250 nm range and the water content class is insignificant, so water content is not the only factor affecting spectral reflectance in this range.
Figure 7. Changes in spectral at different LWC.

3.4. Analysis of Spectral Characteristics of Different Preprocessing

The original spectral data exhibits band overlap, encompassing a wealth of spectral information, while the typical spectral characteristics of the leaves are obscured, making it easy to overlook detailed information. In contrast, SNV, CWT, and FOD, as typical spectral preprocessing methods, can refine spectral information and highlight spectral details. Therefore, the 30th, 60th, and 90th samples were taken as examples to draw the pretreatment spectral analysis diagram (Figure 8). The SNV was coupled with CWT and FOD to process raw spectral data to reduce spectral noise. However, there was still a large amount of noise in some transformations that affected the acquisition of detailed information in spectral data. The typical features of vegetation spectral were not pronounced; for example, the noise was more evident in CWT-6 and FOD-1.8.
Figure 8. Spectral transform analysis of different pretreatments. The solid gray lines in the graph represent the 30th sample, the solid red lines represent the 60th sample, and the solid blue lines represent the 90th sample. Analysis was performed using the dataset (I).
As shown in Figure 8, following CWT, the wavelet coefficient transformations on scale 1 are not evident, and most bands converge to zero, which cannot effectively resolve spectral information. Changes on scales 2, 3, and 4 provide detailed spectral data, and the variation in wavelet coefficients due to water absorption occurs in the bands of 970, 1200, 1500, and 2000 nm. On the 5 and 6 scales, the wavelet coefficients display large fluctuations, not revealing detailed information and containing more noise.
After the FOD, the spectra in the 0.3 and 0.6 orders fluctuate sharply and contain more noise, failing to refine the spectral information accurately. The 0.9 and 1.2 orders show noticeable vibrations caused by the influence of water in the visible order and at 2000 nm and 2200 nm. The transformation is not apparent after 1.5 and 1.8 orders and gradually loses its spectral features. Moreover, the absorption features are not prominent in the water-sensitive band range, which cannot accurately refine the spectral information. The spectral information needs to be accurately refined. As the order increases, most reflectance values tend to be zero, indicating that the baseline drift is gradually eliminated [], especially in the 0.9–1.8 order treatment. The fluctuations in the spectra show substantial similarity. Compared to the original spectral in Figure 7, the treatment can effectively refine the spectral information in some transformations.

3.5. Correlation Analysis of Leaf Water Content and Spectral Characteristics

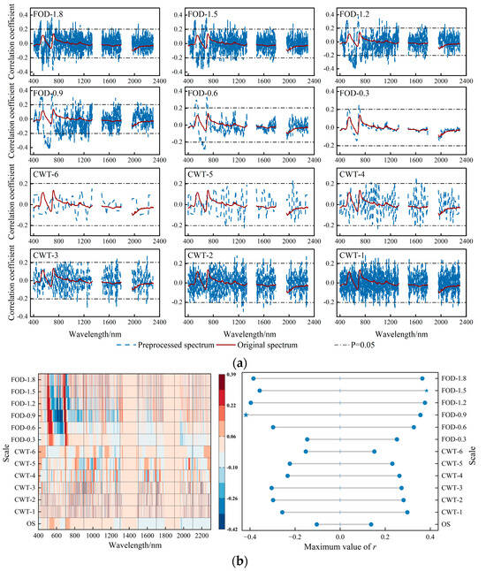
Pearson correlation analysis was performed on the preprocessed data and the LWC band to obtain the distribution of correlation coefficients on each scale. As shown in Figure 9a,b, the correlation level after the FOD is higher than that of the CWT, with maximum values of the correlation coefficients in the order of 0.9–1.5. In the CWT, with an increase in the decomposition scale, the correlation coefficient absolute value increases first and then decreases. When the decomposition scale is 3, the absolute maximum value is 0.304. Except for decomposition scale 6, all other scales have bands that pass the significance level test of 0.05. In the FOD, the correlation level of the order of 0.9–1.8 is high, the 0.9 differentiation is the highest, and the absolute value is 0.418. Except for the 0.3 order, the other differential treatment orders have wavelengths that pass the 0.05 significance level test. In the CWT, the highest correlation bands are mainly concentrated around 900–1100 nm, 1600 nm, and 2050 nm; the highest correlation coefficients in FOD are focused on the visible part between 500 nm and 800 nm, and the locations of sensitive bands are shifted to different degrees compared with the findings of Palmer and Williams [] and Wang et al. [].
Figure 9. (a) Correlation analysis of FOD and CWT with LWC using dataset (I). The vertical axis represents the correlation coefficient values. In the case of FOD analysis, “FOD1.8-0.3” refers to six orders of FOD analysis, while “CWT6-1” denotes six scales of CWT processing. The blue dotted lines indicate the correlation between data and leaf water content after different pre-treatments; the solid red lines indicate the correlation between raw spectra and leaf water content; and the black dashed lines indicate the 0.05 correlation level. (b) Correlation analysis of FOD and CWT with LWC using dataset (I). The left figure illustrates the distribution of correlation coefficient values with respect to LWC following various preprocessing techniques. In the right figure, the blue dots represent the highest and lowest correlation coefficient values obtained through different preprocessing methods, while the blue pentagrams denote the maximum and minimum correlation coefficients across all preprocessing approaches.
As shown in Table 4, a total of 10 transform scales were selected, including 1–5 CWT scales and 0.6–1.8 FOD, and 10 bands were selected for subsequent modeling analysis.
Table 4. Selection of optimal wavelengths for full band feature based on the dataset (I) using the Pearson correlation coefficient method.

3.6. Model Prediction Analysis of Different Pretreatments

The 10 transformed spectral datasets mentioned above were used to build an estimation model of leaf water content using the CNN, RFR, SVR, and PLSR models. At the same time, R2, RMSE, and SD were selected for evaluation. The model results are shown in Table 5 and Table 6, and Figure 10 and Figure 11.
Table 5. Analysis of modeling results for the CWT.
Table 6. Analysis of modeling results for FOD.
Figure 10. Comparison of model accuracy of the CWT based on the Taylor graph. The vertical and horizontal directions represent the standard deviation (SD); the smaller the standard deviation, the more robust the model. The root mean square error (RMSE) is expressed as a colored solid arc with the reference point (REF) as the center of the circle; the smaller the RMSE, the closer it is to the reference point. The determination coefficient (R2) is expressed as a dashed line from the end of the circle; the higher the accuracy of the model, the closer it is to the reference point. CNN: convolutional neural networks; RFR: random forest regression; SVR: support vector regression; PLSR: partial least squares regression. Analysis was performed using the dataset (I).
Figure 11. Comparison of model accuracy of FOD based on the Taylor graph.
The best treatment method and model were selected based on the above evaluation indicators. The Taylor diagram was drawn to represent each model. It is used to interpret and visualize the relationship between R2, RMSE, and SD. It is an essential analytical tool for assessing the performance and accuracy of a constructed model based on a comparison between measured and predicted data []. Recently, it has been widely used in model evaluation and testing. Figure 10 and Figure 11 show the model performance of the 10 transformations and 4 models based on the dataset (Ⅰ).
Table 5 and Figure 10 present an analysis of the combination of the CWT with modeling and the effects of the validation set data estimation across different models, where the CWT3-CNN model has a higher R2, a lower RMSE, and a lower SD; it is positioned closer to the REF reference point; and it has better overall model performance.
The calibration and validation of dataset (I) and the analysis of Table 6 and Figure 11 reveal that the FOD1.2-CNN model built on fractional order differentiation was the best prediction in the modeling set and second only to the FOD0.9-CNN in the validation set, which was positioned closer to the REF reference point in the figure and had a better overall model performance. To verify the stability of these two models, datasets (II), (III), and (IV) were selected to validate the models again.

3.7. Model Retesting Using Independent Sample Sets

To better confirm the stability and generalization of the models, datasets (II), (III), and (IV) collected over the same period using the same method were selected as external independent samples to validate the CWT3-CNN and FOD1.2-CNN models described above. As shown in Figure 12, in each validation of each dataset, the CNN models based on different pre-processing methods had better prediction results and stability, which indicates that the CNN models have higher regression fit and accuracy for different sample sets and have better learning ability to achieve the training outcome with limited samples. Generally, the prediction accuracy in the model validation set is lower than in the calibration set. The smaller the difference between the calibration and validation processes, the stronger the generalization ability of the model. In this study, the FOD1.2-CNN model outperforms CWT3-CNN in all indicators. The model can better estimate the sample data with medium and high leaf water content. At the same time, fitting data from a low water sample set leads to underestimation and overestimation, but the overall effect is still good, with an RPD > 4.26. Therefore, the FOD1.2-CNN model was selected as the best model to accurately estimate fruit tree LWC in the present study.
Figure 12. Fitting analysis results of measured and predicted values of different datasets. Figure (a) Validation using the dataset (II); Figure (b) Validation using the dataset (III); and Figure (c) Validation using the dataset (IV). Blue dots and solid lines indicate based on the FOD1.2-CNN model; red dots and solid lines indicate based on the CWT3-CNN model.

4. Discussion

In this paper, a LWC estimation model was constructed based on CNN, and the model was validated again with apricot, jujube, and mixed sample sets. The results showed that the model invariably has better prediction performance (R2 > 0.95, RMSE < 1.773%, and RPD > 4.26) and stability for different tree species and sample numbers and can effectively predict the LWC of fruit trees.
Spectral preprocessing is essential to modeling analysis, and appropriate preprocessing methods can improve data quality and modeling results []. As shown in Figure 8, this paper used the SNV coupled with the CWT and FOD to preprocess leaf spectral data, revealing robust spectral denoising capability and improved spectral response to the LWC. The results of this study are consistent with those obtained by Zhang et al. [], Lin et al. [], and Abulaiti et al. [], who used the SNV, CWT, and FOD methods to process leaf spectral data from winter wheat, chicory, and cotton. Additionally, in the wave-let transform-based estimation of the LWC, Cheng et al. [] considered scale 5 to be optimal; however, this does not accord with the findings of the present study, presumably due to the differences in the regions and species studied.
Hyperspectral remote sensing is characterized by high spectral resolution and rich spectral information. Moreover, relevant information affects the modeling analysis, resulting in poor model construction []. To solve the “dimensional disaster” problem of spectroscopy, the number of measured sample points is often increased to improve the confidence level of the data. Collecting many samples entails the investment of considerable human and financial resources []. Therefore, an effective band selection method can reduce the dimensionality of the data without compromising the predictive performance of the model, improving the predictive efficiency of the model significantly and more effectively by indicating the relationship between leaf physiological and biochemical indicators, on the one hand, and spectroscopy on the other. As shown in Figure 9, the Pearson method analyzed the raw and pretreated spectral data on a wave-by-wave basis. The results showed that the correlation between leaf spectral data and the water content improved after pretreatment, and there was an increase in the number of bands passing the significance level test. For bands sensitive to the LWC, valid spectral information was further excavated, and the band that was not related to water content and had a low contribution was not considered in the model estimation study so that the modeling accuracy could remain unaffected and better stability and prediction results could be achieved.
In spectral analysis, deep learning methods have great potential for predicting leaf indicators. Deep learning outperforms classical machine learning in model fit and stability []. To further test the effectiveness of CNN models for LWC estimation studies, this paper, based on multiple datasets, employed the same data preprocessing and dimensionality reduction methods to test the differences in prediction and modeling effects of CNN models for different tree species and sample sizes. The results showed that the CNN model has better stability and generalization than the RFR, SVR, and PLSR models. Moreover, it was established that the CNN model could extract detailed features from spectral data and use these features to estimate LWC to achieve the best fit.
While most studies are limited to estimating a single object, the present study uses spectral data from trees such as walnut, apricot, and jujube, as well as complete sample sets collected in the same orchard, to verify the feasibility of CNN models for the estimation of the LWC. Studies have shown that when the model set and validation set samples are not independent, the generalization ability of the constructed model is usually poor [], and validation of the model using independent samples is the most common method to evaluate whether the model is transferable. Therefore, this paper drew on the way of Pullanagari [] to validate the model by (II), (III), and (IV) external independent samples. The results showed that the overall model results were promising. However, for different preprocessing methods, the fitting effect was significantly different. All model-appropriate products based on FOD preprocessing performed better than those based on the CWT, especially in the model validation set with R2 > 0.95 and RPD > 4.26, which consistently achieved high estimation accuracy and excellent model stability. Therefore, choosing a suitable preprocessing method is necessary for the model to perform optimally. At the same time, a robust estimation model should have a good estimation effect on the overall sample and achieve a good prediction between high and low values within the selection []. The analysis concluded that considering spectroscopy, which indicates a low correlation with the LWC, CNNs could show strong model performance with their unique structure. As shown in Table 7, the study mentioned above results are consistent with the conclusions of Xiao et al. [], who used the SNV and the first derivative (FD) for the spectral pretreatment of cotton leaves, and based on different datasets, with RMSE all lower than 3.46 ug/cm2, finetuned the CNN model to estimate the content of leaf chlorophyll accurately.
Table 7. Comparison of the study with previous results.
Choosing the right sample size is essential to building a robust model. Pullanagari et al. [] used the 1D CNN model with three convolutional layers and four hidden layers to study the nitrogen content in temperate grassland canopies using 7014 samples from a multi-season spectral library over eight years. The results showed that the fitting of the Gaussian process regression (GPR) model was optimal at a sample size of 1000 and the CNN at a sample size of 1500. The independent validation set showed that the CNN model with nRMSE = 16% was lower than the PLSR and GPR models. Cui and Fearn [] constructed a CNN model with one convolutional layer and three fully connected layers based on three different NIR spectral datasets and used 415 training samples and 108 validation samples from the dataset (III) to validate the models. The results showed that good predictions were still achieved with a smaller sample size, with an RMSECV of 0.425% and an RMSEP of 0.420%. However, collecting many samples in the field is costly in terms of human, material, and financial resources. Therefore, training the model based on a small sample size and improving prediction and generalization performance for practical vegetation estimation are essential. Instead, we constructed a CNN model with two convolutional layers and one fully connected layer, used fewer samples to train the model, and still achieved good results, as shown in Figure 10, Figure 11 and Figure 12, suggesting that after the preprocessing of the raw spectra, Pearson correlation analysis was performed to select sensitive bands, and the ReLU method was used to enhance the model expression to accelerate convergence, which made it possible to compensate for the poor training of the model due to insufficient sample size. The ability of CNNs to learn and extract these local features through convolutional filters makes them well suited for estimation studies, and simplifying the model structure makes CNNs run efficiently, less susceptible to overfitting, and have good generalization capabilities across different datasets. This result is consistent with that obtained by Prilianti et al. [], who concluded that the CNN model was effective in predicting the content of three primary photosynthetic pigments, namely chlorophyll, xanthophylls, and anthocyanins, from a small sample of Indonesian herbaceous plants.
Studies have shown that water has absorption values in the 970, 1200, 1440, and 1950 nm bands, so hyperspectral remote sensing can assess leaf water content []. However, some of the sensitive bands in this study were 600–700 nm. One of the main reasons for this is the uptake properties of chlorophyll. The chlorophyll absorption peak is relatively strong in the 600–700 nm range, considered the chlorophyll absorption band. When a leaf’s water content changes, chlorophyll’s absorption characteristics also change []. The water content of a leaf can therefore be indirectly inferred by measuring the leaf spectral reflectance or transmission characteristics in the 600–700 nm range. This is because a change in water content causes a corresponding change in the spectral characteristics of this band. In particular, Xinjiang has the largest and most widely distributed desertification land area in China, and in southern Xinjiang, the weather is marked by less precipitation and more dust. The Tarim Basin experiences the most frequent sandstorm activity in China, which leads to a severe leaf dust lag, affects leaf growth and development, and retards leaf photosynthesis. Moreover, the unique spectral characteristics of sand dust result in many influences on the acquisition of spectral characteristics of leaves; for example, there is much noise on the spectral reflectance, leading to some differences between the sensitive wavelength thus obtained and that found in previous studies.
With the continuous development of deep learning technology, research on the innovation and application of the CNN model structure has intensified, and many scholars have produced improved CNNs. Ni et al. [] proposed using a variable weight convolutional neural network (VWCNN) to study the nitrogen content of Sargassum pine seedlings. Chen and Wang [] combined CNN with integrated learning ideas and presented an integrated CNN ensemble convolutional neural network (ECNN) to investigate the infrared spectra of corn, gasoline, and mixed-gas samples.
Therefore, to evaluate the transferability of the models, future studies should focus on optimizing and improving existing models using emerging algorithms and revalidating the data using multi-fertility datasets from different tree species in other regions []. Especially with the development of artificial intelligence (AI) technology, it provides new solutions for vegetation parameter inversion, which is widely used in precision agriculture research [], enables data processing in large datasets, monitoring of crop growth, pest and disease surveillance, and yield forecasting []. In particular, with the rapid development of UAV remote sensing technology, the UAV has been widely used in estimating the physiological and biochemical parameters of vegetation. In future studies, multi-source remote sensing data may be acquired to enrich the dataset further in order to build a more robust and efficient model for estimating the water content of fruit tree leaves.

5. Conclusions

This study used the hyperspectral and water content data of walnut, apricot, and jujube leaves as data sources. Standard normal variate transforms, continuous wavelet transforms, and fractional order derivatives processed the raw spectral data. The Pearson correlation coefficient method was employed to screen for sensitive bands. The RFR, SVR, PLSR, and CNN models were established based on the walnut dataset. The CWT3-CNN and FOD1.2-CNN models were selected as validation models for the apricot tree, jujube tree, and mixed sample set via model evaluation index screening. Finally, an effective model for estimating the water content of leaves was established, with the following conclusions:
(1) The raw spectral data processed by the SNV, CWT, and FOD significantly improved the correlation with LWC. The feature bands were effectively selected by the correlation coefficient method, thereby significantly reducing the data dimension and enhancing the efficiency of the model operation, in which FOD processing was better than the CWT. The overall level of absolute correlation was high.
(2) The RFR, SVR, PLSR, and CNN models were constructed to estimate leaf water content, and the results showed that the CNN model had better prediction outcomes across different datasets. The FOD1.2-CNN model was validated again using independent sample sets. The FOD1.2-CNN model was stable and could achieve high estimation accuracy with R2 > 0.95, RMSE < 1.773%, and RPD > 4.26, which effectively estimated the LWC of fruit trees.

Author Contributions

Conceptualization, J.C.; methodology, J.C.; software, J.C.; validation, X.H.; formal analysis, X.H; data curation, A.M.; writing—original draft preparation, J.C.; writing—review and editing, M.S.; funding acquisition, M.S.; visualization, X.H.; project administration, A.M.; writing—review and editing, N.A.; funding acquisition, N.A. All authors have read and agreed to the published version of the manuscript.

Funding

This research was funded by the Science & Technology Department of Xinjiang Uygur Autonomous Region, China (2021D01C055) and Special fund project for central guidance of local scientific and technological development (2023A04).

Data Availability Statement

The data presented in this study are partly available on request from the corresponding author.

Conflicts of Interest

The authors declare no conflicts of interest.

References

  1. Ge, Y.; Bai, G.; Stoerger, V.; Schnable, J.C. Temporal Dynamics of Maize Plant Growth, Water Use, and Leaf Water Content Using Automated High Throughput RGB and Hyperspectral Imaging. Comput. Electron. Agric. 2016, 127, 625–632. [Google Scholar] [CrossRef]
  2. Zhang, Q.; Li, Q.; Zhang, G. Rapid Determination of Leaf Water Content Using VIS/NIR Spectroscopy Analysis with Wavelength Selection. J. Spectrosc. 2012, 27, 93–105. [Google Scholar] [CrossRef]
  3. Menesatti, P.; Antonucci, F.; Pallottino, F.; Roccuzzo, G.; Allegra, M.; Stagno, F.; Intrigliolo, F. Estimation of Plant Nutritional Status by Vis–NIR Spectrophotometric Analysis on Orange Leaves [Citrus sinensis (L) Osbeck Cv Tarocco]. Biosyst. Eng. 2010, 105, 448–454. [Google Scholar] [CrossRef]
  4. Pullanagari, R.R.; Dehghan-Shoar, M.; Yule, I.J.; Bhatia, N. Field Spectroscopy of Canopy Nitrogen Concentration in Temperate Grasslands Using a Convolutional Neural Network. Remote Sens. Environ. 2021, 257, 112353. [Google Scholar] [CrossRef]
  5. Palmer, K.F.; Williams, D. Optical Properties of Water in the near Infrared. J. Opt. Soc. Am. 1974, 64, 1107. [Google Scholar] [CrossRef]
  6. Wang, Z.; Huang, H.; Wang, H.; Peñuelas, J.; Sardans, J.; Niinemets, Ü.; Niklas, K.J.; Li, Y.; Xie, J.; Wright, I.J. Leaf Water Content Contributes to Global Leaf Trait Relationships. Nat. Commun. 2022, 13, 5525. [Google Scholar] [CrossRef]
  7. Kim, G.; Hong, S.-J.; Lee, A.-Y.; Lee, Y.-E.; Im, S. Moisture Content Measurement of Broadleaf Litters Using Near-Infrared Spectroscopy Technique. Remote Sens. 2017, 9, 1212. [Google Scholar] [CrossRef]
  8. Huang, Z.; Zhu, T.; Li, Z.; Ni, C. Non-Destructive Testing of Moisture and Nitrogen Content in Pinus Massoniana Seedling Leaves with NIRS Based on MS-SC-CNN. Appl. Sci. 2021, 11, 2754. [Google Scholar] [CrossRef]
  9. Johnson, J.B. Rapid Prediction of Leaf Water Content in Eucalypt Leaves Using a Handheld NIRS Instrument. Eng 2023, 4, 1198–1209. [Google Scholar] [CrossRef]
  10. Ali, A.; Imran, M. Evaluating the Potential of Red Edge Position (REP) of Hyperspectral Remote Sensing Data for Real Time Estimation of LAI & Chlorophyll Content of Kinnow Mandarin (Citrus reticulata) Fruit Orchards. Sci. Hortic. 2020, 267, 109326. [Google Scholar] [CrossRef]
  11. Ta, N.; Chang, Q.; Zhang, Y. Estimation of Apple Tree Leaf Chlorophyll Content Based on Machine Learning Methods. Remote Sens. 2021, 13, 3902. [Google Scholar] [CrossRef]
  12. Zhang, J.; Han, W.; Huang, L.; Zhang, Z.; Ma, Y.; Hu, Y. Leaf Chlorophyll Content Estimation of Winter Wheat Based on Visible and Near-Infrared Sensors. Sensors 2016, 16, 437. [Google Scholar] [CrossRef] [PubMed]
  13. Wen, Y.; Li, Z.; Ning, Y.; Yan, Y.; Li, Z.; Wang, N.; Wang, H. Portable Raman Spectroscopy Coupled with PLSR Analysis for Monitoring and Predicting of the Quality of Fresh-Cut Chinese Yam at Different Storage Temperatures. Spectrochim. Acta Part A Mol. Biomol. Spectrosc. 2024, 310, 123956. [Google Scholar] [CrossRef] [PubMed]
  14. Dotto, A.C.; Dalmolin, R.S.D.; ten Caten, A.; Grunwald, S. A Systematic Study on the Application of Scatter-Corrective and Spectral-Derivative Preprocessing for Multivariate Prediction of Soil Organic Carbon by Vis-NIR Spectra. Geoderma 2018, 314, 262–274. [Google Scholar] [CrossRef]
  15. Shah, S.H.; Angel, Y.; Houborg, R.; Ali, S.; McCabe, M.F. A Random Forest Machine Learning Approach for the Retrieval of Leaf Chlorophyll Content in Wheat. Remote Sens. 2019, 11, 920. [Google Scholar] [CrossRef]
  16. Zhu, C.; Ding, J.; Zhang, Z.; Wang, J.; Wang, Z.; Chen, X.; Wang, J. SPAD Monitoring of Saline Vegetation Based on Gaussian Mixture Model and UAV Hyperspectral Image Feature Classification. Comput. Electron. Agric. 2022, 200, 107236. [Google Scholar] [CrossRef]
  17. Krishna, G.; Sahoo, R.N.; Singh, P.; Bajpai, V.; Patra, H.; Kumar, S.; Dandapani, R.; Gupta, V.K.; Viswanathan, C.; Ahmad, T.; et al. Comparison of Various Modelling Approaches for Water Deficit Stress Monitoring in Rice Crop through Hyperspectral Remote Sensing. Agric. Water Manag. 2019, 213, 231–244. [Google Scholar] [CrossRef]
  18. Liang, L.; Geng, D.; Yan, J.; Qiu, S.; Di, L.; Wang, S.; Xu, L.; Wang, L.; Kang, J.; Li, L. Estimating Crop LAI Using Spectral Feature Extraction and the Hybrid Inversion Method. Remote Sens. 2020, 12, 3534. [Google Scholar] [CrossRef]
  19. Lecun, Y.; Bottou, L.; Bengio, Y.; Haffner, P. Gradient-Based Learning Applied to Document Recognition. Proc. IEEE 1998, 86, 2278–2324. [Google Scholar] [CrossRef]
  20. Ng, W.; Minasny, B.; Montazerolghaem, M.; Padarian, J.; Ferguson, R.; Bailey, S.; McBratney, A.B. Convolutional Neural Network for Simultaneous Prediction of Several Soil Properties Using Visible/near-Infrared, Mid-Infrared, and Their Combined Spectra. Geoderma 2019, 352, 251–267. [Google Scholar] [CrossRef]
  21. Li, M.; Pan, T.; Bai, Y.; Chen, Q. Development of a Calibration Model for near Infrared Spectroscopy Using a Convolutional Neural Network. J. Near Infrared Spectrosc. 2022, 30, 89–96. [Google Scholar] [CrossRef]
  22. Rehman, T.U.; Ma, D.; Wang, L.; Zhang, L.; Jin, J. Predictive Spectral Analysis Using an End-to-End Deep Model from Hyperspectral Images for High-Throughput Plant Phenotyping. Comput. Electron. Agric. 2020, 177, 105713. [Google Scholar] [CrossRef]
  23. Ni, C.; Wang, D.; Tao, Y. Variable Weighted Convolutional Neural Network for the Nitrogen Content Quantization of Masson Pine Seedling Leaves with Near-Infrared Spectroscopy. Spectrochim. Acta Part A 2019, 209, 32–39. [Google Scholar] [CrossRef]
  24. Wendel, A.; Underwood, J.; Walsh, K. Maturity Estimation of Mangoes Using Hyperspectral Imaging from a Ground Based Mobile Platform. Comput. Electron. Agric. 2018, 155, 298–313. [Google Scholar] [CrossRef]
  25. Sun, J.; Yang, W.; Zhang, M.; Feng, M.; Xiao, L.; Ding, G. Estimation of Water Content in Corn Leaves Using Hyperspectral Data Based on Fractional Order Savitzky-Golay Derivation Coupled with Wavelength Selection. Comput. Electron. Agric. 2021, 182, 105989. [Google Scholar] [CrossRef]
  26. Xiao, Q.; Tang, W.; Zhang, C.; Zhou, L.; Feng, L.; Shen, J.; Yan, T.; Gao, P.; He, Y.; Wu, N. Spectral Preprocessing Combined with Deep Transfer Learning to Evaluate Chlorophyll Content in Cotton Leaves. Plant Phenomics 2022, 2022, 9813841. [Google Scholar] [CrossRef]
  27. Peng, X.; Shi, T.; Song, A.; Chen, Y.; Gao, W. Estimating Soil Organic Carbon Using VIS/NIR Spectroscopy with SVMR and SPA Methods. Remote Sens. 2014, 6, 2699–2717. [Google Scholar] [CrossRef]
  28. Zhang, J.; Huang, Y.; Li, Z.; Liu, P.; Yuan, L. Noise-Resistant Spectral Features for Retrieving Foliar Chemical Parameters. IEEE J. Sel. Top. Appl. Earth Observ. Remote Sens. 2017, 10, 5369–5380. [Google Scholar] [CrossRef]
  29. Pu, Y.-F.; Zhou, J.-L.; Yuan, X. Fractional Differential Mask: A Fractional Differential-Based Approach for Multiscale Texture Enhancement. IEEE Trans. Image Process. 2010, 19, 491–511. [Google Scholar] [CrossRef]
  30. Wang, J.; Tiyip, T.; Ding, J.; Zhang, D.; Liu, W.; Wang, F. Quantitative Estimation of Organic Matter Content in Arid Soil Using Vis-NIR Spectroscopy Preprocessed by Fractional Derivative. J. Spectrosc. 2017, 2017, 1375158. [Google Scholar] [CrossRef]
  31. Yierxiati, A.; Mamat, S.; Baidengsha, M.; Ma, C. A Possible Fractional Order Derivative and Optimized Spectral Indices for Assessing Total Nitrogen Content in Cotton. Comput. Electron. Agric. 2020, 171, 105275. [Google Scholar] [CrossRef]
  32. Prilianti, K.R.; Setiyono, E.; Kelana, O.H.; Brotosudarmo, T.H.P. Deep Chemometrics for Nondestructive Photosynthetic Pigments Prediction Using Leaf Reflectance Spectra. Inf. Process. Agric. 2021, 8, 194–204. [Google Scholar] [CrossRef]
  33. Chen, Y.; Wang, Z. Quantitative Analysis Modeling of Infrared Spectroscopy Based on Ensemble Convolutional Neural Networks. Chemom. Intell. Lab. Syst. 2018, 181, 1–10. [Google Scholar] [CrossRef]
  34. Zhang, J.; Zhang, D.; Cai, Z.; Wang, L.; Wang, J.; Sun, L.; Fan, X.; Shen, S.; Zhao, J. Spectral Technology and Multispectral Imaging for Estimating the Photosynthetic Pigments and SPAD of the Chinese Cabbage Based on Machine Learning. Comput. Electron. Agric. 2022, 195, 106814. [Google Scholar] [CrossRef]
  35. Cui, C.; Fearn, T. Modern Practical Convolutional Neural Networks for Multivariate Regression: Applications to NIR Calibration. Chemom. Intell. Lab. Syst. 2018, 182, 9–20. [Google Scholar] [CrossRef]
  36. Chen, Y.; Wang, Y.; Dong, Z.; Su, J.; Han, Z.; Zhou, D.; Zhao, Y.; Bao, Y. 2-D Regional Short-Term Wind Speed Forecast Based on CNN-LSTM Deep Learning Model. Energy Convers. Manag. 2021, 244, 114451. [Google Scholar] [CrossRef]
  37. Ge, X.; Wang, J.; Ding, J.; Cao, X.; Zhang, Z.; Liu, J.; Li, X. Combining UAV-Based Hyperspectral Imagery and Machine Learning Algorithms for Soil Moisture Content Monitoring. PeerJ 2019, 7, e6926. [Google Scholar] [CrossRef]
  38. Vapnik, V.N. An Overview of Statistical Learning Theory. IEEE Trans. Neural Netw. 1999, 10, 988–999. [Google Scholar] [CrossRef]
  39. Geladi, P.; Kowalski, B. Partial Least-Squares Regression: A Tutorial. Anal. Chim. Acta 1986, 185, 1–17. [Google Scholar] [CrossRef]
  40. Hong, Y.; Liu, Y.; Chen, Y.; Liu, Y.; Yu, L.; Liu, Y.; Cheng, H. Application of Fractional-Order Derivative in the Quantitative Estimation of Soil Organic Matter Content through Visible and near-Infrared Spectroscopy. Geoderma 2019, 337, 758–769. [Google Scholar] [CrossRef]
  41. Li, H.-D.; Liang, Y.-Z.; Cao, D.-S.; Xu, Q.-S. Model-Population Analysis and Its Applications in Chemical and Biological Modeling. TrAC Trends Anal. Chem. 2012, 38, 154–162. [Google Scholar] [CrossRef]
  42. Kuang, B.; Mouazen, A.M. Calibration of Visible and near Infrared Spectroscopy for Soil Analysis at the Field Scale on Three European Farms. Eur. J. Soil Sci. 2011, 62, 629–636. [Google Scholar] [CrossRef]
  43. Karl, E. Taylor Summarizing Multiple Aspects of Model Performance in a Single Diagram. J. Geophys. Res. Atmos. 2001, 106, 7183–7192. [Google Scholar] [CrossRef]
  44. Vašát, R.; Kodešová, R.; Klement, A.; Borůvka, L. Simple but Efficient Signal Pre-Processing in Soil Organic Carbon Spectroscopic Estimation. Geoderma 2017, 298, 46–53. [Google Scholar] [CrossRef]
  45. Lin, D.; Li, G.; Zhu, Y.; Liu, H.; Li, L.; Fahad, S.; Zhang, X.; Wei, C.; Jiao, Q. Predicting Copper Content in Chicory Leaves Using Hyperspectral Data with Continuous Wavelet Transforms and Partial Least Squares. Comput. Electron. Agric. 2021, 187, 106293. [Google Scholar] [CrossRef]
  46. Cheng, T.; Rivard, B.; Sánchez-Azofeifa, A. Spectroscopic Determination of Leaf Water Content Using Continuous Wavelet Analysis. Remote Sens. Environ. 2011, 115, 659–670. [Google Scholar] [CrossRef]
  47. Zhao, K.; Valle, D.; Popescu, S.; Zhang, X.; Mallick, B. Hyperspectral Remote Sensing of Plant Biochemistry Using Bayesian Model Averaging with Variable and Band Selection. Remote Sens. Environ. 2013, 132, 102–119. [Google Scholar] [CrossRef]
  48. Dehghan-Shoar, M.H.; Orsi, A.A.; Pullanagari, R.R.; Yule, I.J. A Hybrid Model to Predict Nitrogen Concentration in Heterogeneous Grassland Using Field Spectroscopy. Remote Sens. Environ. 2023, 285, 113385. [Google Scholar] [CrossRef]
  49. Acquarelli, J.; van Laarhoven, T.; Gerretzen, J.; Tran, T.N.; Buydens, L.M.C.; Marchiori, E. Convolutional Neural Networks for Vibrational Spectroscopic Data Analysis. Anal. Chim. Acta 2017, 954, 22–31. [Google Scholar] [CrossRef]
  50. Jiang, J.; Comar, A.; Burger, P.; Bancal, P.; Weiss, M.; Baret, F. Estimation of Leaf Traits from Reflectance Measurements: Comparison between Methods Based on Vegetation Indices and Several Versions of the PROSPECT Model. Plant Methods 2018, 14, 23. [Google Scholar] [CrossRef]
  51. Verstraete, M.M.; Pinty, B. Designing Optimal Spectral Indexes for Remote Sensing Applications. IEEE Trans. Geosci. Remote Sens. 1996, 34, 1254–1265. [Google Scholar] [CrossRef]
  52. Sanaeifar, A.; Yang, C.; de la Guardia, M.; Zhang, W.; Li, X.; He, Y. Proximal Hyperspectral Sensing of Abiotic Stresses in Plants. Sci. Total Environ. 2023, 861, 160652. [Google Scholar] [CrossRef]
  53. Raju, A.; Subramoniam, R. Assessing Soil Nutrient Content and Mapping in Tropical Tamil Nadu, India, through Precursors IperSpettrale Della Mission Applicative Hyperspectral Spectroscopy. Appl. Sci. 2023, 14, 186. [Google Scholar] [CrossRef]
  54. Zhang, P.; Guo, Z.; Ullah, S.; Melagraki, G.; Afantitis, A.; Lynch, I. Nanotechnology and Artificial Intelligence to Enable Sustainable and Precision Agriculture. Nat. Plants 2021, 7, 864–876. [Google Scholar] [CrossRef]
  55. Orchi, H.; Sadik, M.; Khaldoun, M. On Using Artificial Intelligence and the Internet of Things for Crop Disease Detection: A Contemporary Survey. Agriculture 2021, 12, 9. [Google Scholar] [CrossRef]
Disclaimer/Publisher’s Note: The statements, opinions and data contained in all publications are solely those of the individual author(s) and contributor(s) and not of MDPI and/or the editor(s). MDPI and/or the editor(s) disclaim responsibility for any injury to people or property resulting from any ideas, methods, instructions or products referred to in the content.

Article Metrics

Citations

Article Access Statistics

Multiple requests from the same IP address are counted as one view.