Genome-Wide Identification and Characterization of the PPPDE Gene Family in Rice
Abstract
1. Introduction
2. Materials and Methods
2.1. Identification of OsPPPDE Amino Acid Sequences
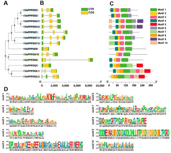
2.2. Gene Duplication, Phylogenetic Relationship, Intron–Exon, and Conserved Motifs Analysis
2.3. Cis-Acting Element Analysis of OsPPPDE Genes Promoter
2.4. Prediction of Secondary and Tertiary Structures of Proteins
2.5. Expression Analysis of PPPDE in Rice
2.6. Domestication Analysis of OsPPPDE Genes
3. Results
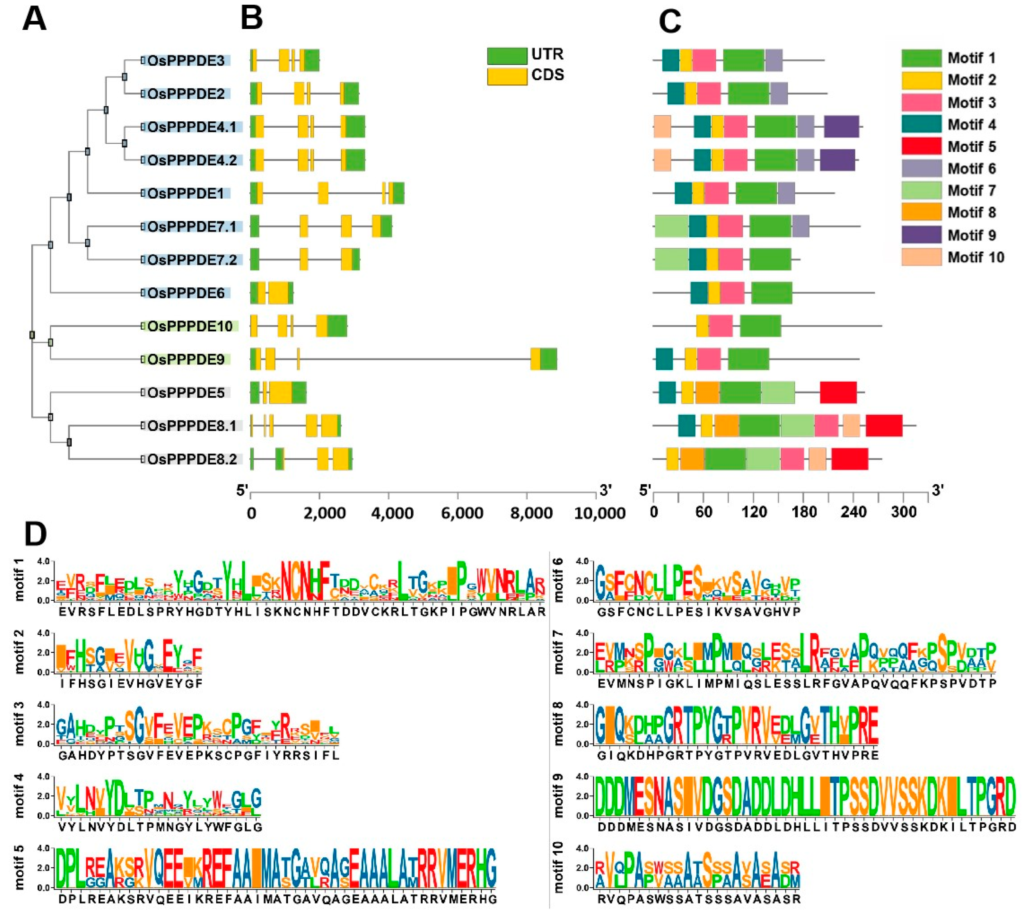
3.1. Identification of OsPPPDE Genes from Rice Genome
3.2. Cis-Acting Element Analysis of OsPPPDE Genes Promoter
3.3. Prediction of Secondary and Tertiary Structures of OsPPPDEs
3.4. Expression Pattern and Co-Expression Network of OsPPPDEs
3.5. Domestication of OsPPPDEs in Rice
3.6. Synteny Analysis, Phylogenetic Analysis, and Motif Composition of the PPPDEs in Ten Plants
4. Discussion
4.1. The Gene Structure and Domains in OsPPPDEs Are Conserved
4.2. OsPPPDEs Are Universally Induced by Biotic and Abiotic Stress
4.3. Evolutionary Conservation of PPPDEs in Crops
4.4. OsPPPDEs Alleles Confer Indica–Japonica Divergence
5. Conclusions
Supplementary Materials
Author Contributions
Funding
Data Availability Statement
Conflicts of Interest
References
- Schauer, N.J.; Magin, R.S.; Liu, X.; Doherty, L.M.; Buhrlage, S.J. Advances in Discovering Deubiquitinating Enzyme (DUB) Inhibitors. J. Med. Chem. 2020, 63, 2731–2750. [Google Scholar] [CrossRef]
- Luo, Y.; Takagi, J.; Claus, L.A.N.; Zhang, C.; Yasuda, S.; Hasegawa, Y.; Yamaguchi, J.; Shan, L.; Russinova, E.; Sato, T. Deubiquitinating enzymes UBP12 and UBP13 stabilize the brassinosteroid receptor BRI1. EMBO Rep. 2022, 23, e53354. [Google Scholar] [CrossRef]
- March, E.; Farrona, S. Plant Deubiquitinases and Their Role in the Control of Gene Expression Through Modification of Histones. Front. Plant Sci. 2017, 8, 2274. [Google Scholar] [CrossRef]
- Tang, X.; Ghimire, S.; Liu, W.; Fu, X.; Zhang, H.; Sun, F.; Zhang, N.; Si, H. Genome-wide identification of U-box genes and protein ubiquitination under PEG-induced drought stress in potato. Physiol. Plant. 2021, 174, e13475. [Google Scholar] [CrossRef]
- Nakagawa, T.; Nakayama, K. Protein monoubiquitylation: Targets and diverse functions. Genes. Cells. 2015, 20, 543–562. [Google Scholar] [CrossRef]
- Yang, J.; Chen, D.; Matar, K.A.O.; Zheng, T.; Zhao, Q.; Xie, Y.; Gao, X.; Li, M.; Wang, B.; Lu, G.D. The deubiquitinating enzyme MoUbp8 is required for infection-related development, pathogenicity, and carbon catabolite repression in Magnaporthe oryzae. Appl. Microbiol. Biotechnol. 2020, 104, 5081–5094. [Google Scholar] [CrossRef]
- Chung, C.H.; Baek, S.H. Deubiquitinating Enzymes: Their Diversity and Emerging Roles. Biochem. Biophys. Res. Commun. 2000, 266, 633–640. [Google Scholar] [CrossRef]
- Amerik, A.Y.; Hochstrasser, M. Mechanism and function of deubiquitinating enzymes. Biochim. Biophys. Acta 2004, 1695, 189–207. [Google Scholar] [CrossRef]
- Taya, S.; Yamamoto, T.; Kanai-Azuma, M.; Wood, S.A.; Kaibuchi, K. The deubiquitinating enzyme Fam interacts with and stabilizes β-catenin. Genes Cells 1999, 4, 757–767. [Google Scholar] [CrossRef]
- Luo, R.; Yang, K.; Xiao, W. Plant deubiquitinases: From structure and activity to biological functions. Plant Cell Rep. 2023, 42, 469–486. [Google Scholar] [CrossRef]
- Makarova, K.S.; Aravind, L.; Koonin, E.V. A novel superfamily of predicted cysteine proteases from eukaryotes, viruses and Chlamydia pneumoniae. Trends Biochem. Sci. 2000, 25, 50–52. [Google Scholar] [CrossRef]
- Makarova, K.S.; Aravind, L.; Koonin, E.V. A superfamily of archaeal, bacterial, and eukaryotic proteins homologous to animal transglutaminases. Protein Sci. 2010, 8, 1714–1719. [Google Scholar] [CrossRef]
- Hartmut, S.; Stefan, T.; Kay, H. Elucidation of ataxin-3 and ataxin-7 function by integrative bioinformatics. Hum. Mol. Genet. 2003, 12, 2845–2852. [Google Scholar]
- Vogel, K.; Isono, E. Deubiquitylating enzymes in Arabidopsis thaliana endocytic protein degradation. Biochem. Soc. Trans. 2024, 52, 291–299. [Google Scholar] [CrossRef]
- Zhao, J.; Zhou, H.; Zhang, M.; Gao, Y.; Li, L.; Gao, Y.; Li, M.; Yang, Y.; Guo, Y.; Li, X. Ubiquitin-specific protease 24 negatively regulates abscisic acid signalling in Arabidopsis thaliana. Plant Cell Environ. 2016, 39, 427–440. [Google Scholar] [CrossRef]
- Keren, I.; Citovsky, V. The histone deubiquitinase OTLD1 targets euchromatin to regulate plant growth. Sci. Signal. 2016, 9, ra125. [Google Scholar] [CrossRef]
- Iyer, L.M.; Koonin, E.V.; Aravind, L. Novel predicted peptidases with a potential role in the ubiquitin signaling pathway. Cell Cycle 2004, 3, 1440–1450. [Google Scholar] [CrossRef]
- Suh, H.Y.; Kim, J.H.; Woo, J.S.; Ku, B.; Shin, E.J.; Yun, Y.; Oh, B.H. Crystal structure of DeSI-1, a novel deSUMOylase belonging to a putative isopeptidase superfamily. Proteins 2012, 80, 2099–2104. [Google Scholar] [CrossRef]
- Shin, E.J.; Shin, H.M.; Nam, E.; Kim, W.S.; Kim, J.H.; Oh, B.H.; Yun, Y. DeSUMOylating isopeptidase: A second class of SUMO protease. EMBO Rep. 2012, 13, 339–346. [Google Scholar] [CrossRef]
- He, Y.; Wang, J.; Gou, L.; Shen, C.; Chen, L.; Yi, C.; Wei, X.; Yang, J. Comprehensive analysis of expression profile reveals the ubiquitous distribution of PPPDE peptidase domain 1, a Golgi apparatus component, and its implications in clinical cancer. Biochimie 2013, 95, 1466–1475. [Google Scholar] [CrossRef]
- Xie, X.; Wang, X.; Jiang, D.; Wang, J.; Fei, R.; Cong, X.; Wei, L.; Wang, Y.; Chen, H. PPPDE1 is a novel deubiquitinase belonging to a cysteine isopeptidase family. Biochem. Biophys. Res. Commun. 2017, 488, 291–296. [Google Scholar] [CrossRef]
- Xie, X.; Wang, X.; Liao, W.; Fei, R.; Wu, N.; Cong, X.; Chen, Q.; Wei, L.; Wang, Y.; Chen, H. PPPDE1 promotes hepatocellular carcinoma development by negatively regulate p53 and apoptosis. Apoptosis 2019, 24, 135–144. [Google Scholar] [CrossRef]
- Seok, H.Y.; Bae, H.; Kim, T.; Mehdi, S.M.M.; Nguyen, L.V.; Lee, S.Y.; Moon, Y.H. Non-TZF Protein AtC3H59/ZFWD3 Is Involved in Seed Germination, Seedling Development, and Seed Development, Interacting with PPPDE Family Protein Desi1 in Arabidopsis. Int. J. Mol. Sci. 2021, 22, 4738. [Google Scholar] [CrossRef]
- Zhai, K.; Liang, D.; Li, H.; Jiao, F.; Yan, B.; Liu, J.; Lei, Z.; Huang, L.; Gong, X.; Wang, X.; et al. NLRs guard metabolism to coordinate pattern- and effector-triggered immunity. Nature 2021, 601, 245–251. [Google Scholar] [CrossRef]
- Kawahara, Y.; Bastide, M.; Hamilton, J.P.; Kanamoriorinity, Z.; Huang, L.; Gong, X.; Wang, X. NLRs guenome using next generation sequence and optical map data. Rice 2013, 6, 4. [Google Scholar] [CrossRef]
- Mistry, J.; Chuguransky, S.; Williams, L.; Qureshi, M.; Salazar, G.A.; Sonnhammer, E.L.L.; Tosatto, S.C.E.; Paladin, L.; Raj, S.; Richardson, L.J.; et al. Pfam: The protein families database in 2021. Nucleic Acids Res. 2021, 49, D412–D419. [Google Scholar] [CrossRef]
- Finn, R.D.; Clements, J.; Eddy, S.R. HMMER web server: Interactive sequence similarity searching. Nucleic Acids Res. 2011, 39, W29–W37. [Google Scholar] [CrossRef]
- Letunic, I.; Khedkar, S.; Bork, P. SMART: Recent updates, new developments and status in 2020. Nucleic Acids Res. 2021, 49, D458–D460. [Google Scholar] [CrossRef]
- Wilkins, M.R.; Gasteiger, E.; Bairoch, A.; Sanchez, J.C.; Hochstrasser, D.F. Protein Identification and Analysis Tools in the ExPASy Server. Methods Mol. Biol. 1999, 112, 531–552. [Google Scholar]
- Horton, P.; Park, K.J.; Obayashi, T.; Fujita, N.; Harada, H.; Adams-Collier, C.J.; Nakai, K. WoLF PSORT: Protein localization predictor. Nucleic Acids Res. 2007, 35, W585–W587. [Google Scholar] [CrossRef]
- Wang, Y.; Tang, H.; Debarry, J.D.; Tan, X.; Li, J.; Wang, X.; Lee, T.H.; Jin, H.; Marler, B.; Guo, H.; et al. MCScanX: A toolkit for detection and evolutionary analysis of gene synteny and collinearity. Nucleic Acids Res. 2012, 40, e49. [Google Scholar] [CrossRef]
- Chen, C.; Chen, H.; Zhang, Y.; Thomas, H.R.; Frank, M.H.; He, Y.; Xia, R. TBtools: An Integrative Toolkit Developed for Interactive Analyses of Big Biological Data. Mol. Plant. 2020, 13, 1194–1202. [Google Scholar] [CrossRef]
- Kumar, S.; Stecher, G.; Li, M.; Knyaz, C.; Tamura, K. MEGA X: Molecular Evolutionary Genetics Analysis across Computing Platforms. Mol. Biol. Evol. 2018, 35, 1547–1549. [Google Scholar] [CrossRef]
- Yu, G. Using ggtree to Visualize Data on Tree-Like Structures. Curr. Protoc. Bioinform. 2020, 69, e96. [Google Scholar] [CrossRef]
- Bailey, T.L.; Johnson, J.; Grant, C.E.; Noble, W.S. The MEME Suite. Nucleic Acids Res. 2015, 43, W39–W49. [Google Scholar] [CrossRef]
- Lescot, M. PlantCARE, a database of plant cis-acting regulatory elements and a portal to tools for in silico analysis of promoter sequences. Nucleic Acids Res. 2002, 30, 325–327. [Google Scholar] [CrossRef]
- Ginestet, C. ggplot2: Elegant Graphics for Data Analysis. J. R. Stat. Soc. 2011, 174, 245–246. [Google Scholar] [CrossRef]
- Geourjon, C.; Deleage, G. SOPMA: Significant improvements in protein secondary structure prediction by consensus prediction from multiple alignments. Comput. Appl. Biosci. 1995, 11, 681–684. [Google Scholar]
- Varadi, M.; Anyango, S.; Deshpande, M.; Nair, S.; Natassia, C.; Yordanova, G.; Yuan, D.; Stroe, O.; Wood, G.; Laydon, A.; et al. AlphaFold Protein Structure Database: Massively expanding the structural coverage of protein-sequence space with high-accuracy models. Nucleic Acids Res. 2022, 50, D439–D444. [Google Scholar] [CrossRef]
- Delano, W.L. The PyMol Molecular Graphics System. Proteins Struct. Funct. Bioinform. 2002, 30, 442–454. [Google Scholar]
- Xia, L.; Zou, D.; Sang, J.; Xu, X.; Yin, H.; Li, M.; Wu, S.; Hu, S.; Hao, L.; Zhang, Z. Rice Expression Database (RED): An integrated RNA-Seq-derived gene expression database for rice. J. Genet. Genomics. 2017, 44, 235–241. [Google Scholar] [CrossRef]
- Maag, J.L.V. gganatogram: An R package for modular visualisation of anatograms and tissues based on ggplot2. F1000Research 2018, 7, 1576. [Google Scholar] [CrossRef]
- Wang, W.; Mauleon, R.; Hu, Z.; Chebotarov, D.; Tai, S.; Wu, Z.; Li, M.; Zheng, T.; Fuentes, R.R.; Zhang, F.; et al. Genomic variation in 3,010 diverse accessions of Asian cultivated rice. Nature 2018, 557, 43–49. [Google Scholar] [CrossRef]
- Danecek, P.; Auton, A.; Abecasis, G.; Albers, C.A.; Banks, E.; DePristo, M.A.; Handsaker, R.E.; Lunter, G.; Marth, G.T.; Sherry, S.T.; et al. The variant call format and VCFtools. Bioinformatics 2011, 27, 2156–2158. [Google Scholar] [CrossRef]
- Shin, J.H.; Blay, S.; Mcneney, B.; Graham, J. LDheatmap: An R Function for Graphical Display of Pairwise Linkage Disequilibria between Single Nucleotide Polymorphisms. J. Stat. Softw. 2006, 16, 3. [Google Scholar] [CrossRef]
- Soltani, B.M.; Ehlting, J.; Hamberger, B.; Douglas, C.J. Multiple cis-regulatory elements regulate distinct and complex patterns of developmental and wound-induced expression of Arabidopsis thaliana 4CL gene family members. Planta 2006, 224, 1226–1238. [Google Scholar] [CrossRef]
- Tunyasuvunakool, K.; Adler, J.; Wu, Z.; Green, T.; Zielinski, M.; Zidek, A.; Bridgland, A.; Cowie, A.; Meyer, C.; Laydon, A.; et al. Highly accurate protein structure prediction for the human proteome. Nature 2021, 596, 590–596. [Google Scholar] [CrossRef]
- Mattick, J.S.; Gagen, M.J. The Evolution of Controlled Multitasked Gene Networks: The Role of Introns and Other Noncoding RNAs in the Development of Complex Organisms. Mol. Biol. Evol. 2001, 18, 1611–1630. [Google Scholar] [CrossRef]
- Kannan, S.; Halter, G.; Renner, T.; Waters, E.R. Patterns of alternative splicing vary between species during heat stress. AoB Plants 2018, 10, ply013. [Google Scholar] [CrossRef]
- Oono, Y.; Yazawa, T.; Kawahara, Y.; Kanamori, H.; Kobayashi, F.; Sasaki, H.; Mori, S.; Wu, J.; Handa, H.; Itoh, T.; et al. Genome-wide transcriptome analysis reveals that cadmium stress signaling controls the expression of genes in drought stress signal pathways in rice. PLoS ONE 2014, 9, e96946. [Google Scholar] [CrossRef]
- Jiménez, A.; López-Martínez, R.; Martí, M.C.; Cano-Yelo, D.; Sevilla, F. The integration of TRX/GRX systems and phytohormonal signalling pathways in plant stress and development. Plant Physiol. Biochem. 2024, 207, 108298. [Google Scholar]
- Zhang, Y.; Zheng, L.; Yun, L.; Ji, L.; Li, G.; Ji, M.; Shi, Y.; Zheng, X. Catalase (CAT) Gene Family in Wheat (Triticum aestivum L.): Evolution, Expression Pattern and Function Analysis. Int. J. Mol. Sci. 2022, 23, 542. [Google Scholar] [CrossRef]
- Freeling, M. Bias in plant gene content following different sorts of duplication: Tandem, whole-genome, segmental, or by transposition. Annu. Rev. Plant Biol. 2009, 60, 433–453. [Google Scholar] [CrossRef]
- Cannon, S.B.; Mitra, A.; Baumgarten, A.; Young, N.D.; May, G. The roles of segmental and tandem gene duplication in the evolution of large gene families in Arabidopsis thaliana. BMC Plant Biol. 2004, 4, 10. [Google Scholar] [CrossRef]
- Kovach, M.J.; Sweeney, M.T.; McCouch, S.R. New insights into the history of rice domestication. Trends Genet. 2007, 23, 578–587. [Google Scholar] [CrossRef]









| Common Name | RGAP-ID | RAP-ID | Chr | CDS Length (bp) | Exon Number | Protein Length (aa) | Protein MW (Da) | pI | Predicted Subcellular Localization | Annotation | Ref. |
|---|---|---|---|---|---|---|---|---|---|---|---|
| OsPPPDE1 | LOC_Os06g36490.1 | Os06t0560400-01 | Chr.6 | 651 | 4 | 217 | 23,557.16 | 5.34 | cyto, nucl | ethylene-responsive element-binding protein | |
| OsPPPDE2 | LOC_Os04g46290.1 | Os04t0548000-01 | Chr.4 | 624 | 4 | 208 | 22,712.3 | 5.89 | cyto, nucl | ethylene-responsive element-binding protein | |
| OsPPPDE3 | LOC_Os02g43840.1 | Os02t0655500-01 | Chr.2 | 615 | 4 | 205 | 22,535.32 | 5.36 | cyto, chlo, nucl | ethylene-responsive element-binding protein | |
| OsPPPDE4.1 | LOC_Os03g01130.1 | Os03t0100900-01 | Chr.3 | 753 | 4 | 251 | 26,965.1 | 4.89 | mito, chlo, nucl | ethylene-responsive element-binding protein | |
| OsPPPDE4.2 | LOC_Os03g01130.2 | Os03t0100900-02 | Chr.3 | 738 | 4 | 246 | 26,491.62 | 4.97 | mito, chlo, vacu | ethylene-responsive element-binding protein | |
| OsPPPDE5 | LOC_Os02g56900.1 | Os02t0814000-01 | Chr.2 | 759 | 3 | 253 | 27,286.97 | 6.12 | cyto, chlo, nucl_plas, nucl, plas, mito | thioredoxin family protein | [24] |
| OsPPPDE6 | LOC_Os06g08360.1 | Os06t0182100-00 | Chr.6 | 795 | 2 | 265 | 27,149.57 | 10.4 | chlo | ethylene-responsive element-binding protein | |
| OsPPPDE7.1 | LOC_Os03g10200.1 | Os03t0198500-01 | Chr.3 | 744 | 4 | 248 | 27,976.24 | 9.57 | nucl, mito, chlo, plas | ethylene-responsive element-binding protein | |
| OsPPPDE7.2 | LOC_Os03g10200.2 | Os03t0198500-02 | Chr.3 | 528 | 3 | 176 | 20,110.32 | 9.44 | mito, cyto_mito, chlo, nucl | ethylene-responsive element-binding protein | |
| OsPPPDE8.1 | LOC_Os10g33350.1 | Chr.10 | 945 | 5 | 315 | 33,625.28 | 8.83 | mito, chlo_mito, chlo | endo-beta-N-acetylglucosaminidase | ||
| OsPPPDE8.2 | LOC_Os10g33350.3 | Os10t0472400-01 | Chr.10 | 822 | 4 | 274 | 28,803.75 | 6.23 | cyto, nucl, cysk_nucl | endo-beta-N-acetylglucosaminidase | |
| OsPPPDE9 | LOC_Os10g38970.1 | Os10t0533900-01 | Chr.10 | 741 | 4 | 247 | 27,221.35 | 6.53 | nucl, chlo, cyto, protolasts | ethylene-responsive element-binding protein | [24] |
| OsPPPDE10 | LOC_Os06g01780.1 | Os06t0107000-01 | Chr.6 | 822 | 4 | 274 | 29,485.42 | 4.69 | nucl, chlo | ethylene-responsive element-binding protein |
Disclaimer/Publisher’s Note: The statements, opinions and data contained in all publications are solely those of the individual author(s) and contributor(s) and not of MDPI and/or the editor(s). MDPI and/or the editor(s) disclaim responsibility for any injury to people or property resulting from any ideas, methods, instructions or products referred to in the content. |
© 2024 by the authors. Licensee MDPI, Basel, Switzerland. This article is an open access article distributed under the terms and conditions of the Creative Commons Attribution (CC BY) license (https://creativecommons.org/licenses/by/4.0/).
Share and Cite
Lian, W.; Zhan, X.; Chen, D.; Wu, W.; Liu, Q.; Zhang, Y.; Cheng, S.; Lou, X.; Cao, L.; Hong, Y. Genome-Wide Identification and Characterization of the PPPDE Gene Family in Rice. Agronomy 2024, 14, 1035. https://doi.org/10.3390/agronomy14051035
Lian W, Zhan X, Chen D, Wu W, Liu Q, Zhang Y, Cheng S, Lou X, Cao L, Hong Y. Genome-Wide Identification and Characterization of the PPPDE Gene Family in Rice. Agronomy. 2024; 14(5):1035. https://doi.org/10.3390/agronomy14051035
Chicago/Turabian StyleLian, Wangmin, Xiaodeng Zhan, Daibo Chen, Weixun Wu, Qunen Liu, Yinxing Zhang, Shihua Cheng, Xiangyang Lou, Liyong Cao, and Yongbo Hong. 2024. "Genome-Wide Identification and Characterization of the PPPDE Gene Family in Rice" Agronomy 14, no. 5: 1035. https://doi.org/10.3390/agronomy14051035
APA StyleLian, W., Zhan, X., Chen, D., Wu, W., Liu, Q., Zhang, Y., Cheng, S., Lou, X., Cao, L., & Hong, Y. (2024). Genome-Wide Identification and Characterization of the PPPDE Gene Family in Rice. Agronomy, 14(5), 1035. https://doi.org/10.3390/agronomy14051035

