Faba Bean Extracts Allelopathically Inhibited Seed Germination and Promoted Seedling Growth of Maize
Abstract
1. Introduction
2. Material and Methods
2.1. Preparation of Faba Bean Stem and Leaf Extracts
2.2. Experiment 1: Experimental Design to Determine Allelopathic Effects of Faba Bean Extracts on Maize Seed Germination
2.2.1. Antioxidant Enzyme Activities and MDA Assay
2.2.2. α-Amylase Activity Assay
2.2.3. Microstructure Observation of Maize Seeds
2.2.4. Determination of Phytohormones Content in Maize Seeds
2.2.5. Detection of Allelochemicals in Faba Bean Stem Extracts and Maize Seeds
2.3. Experiment 2: Experimental Design to Determine Allelopathic Effects of Faba Bean Extracts on Maize Seedling Growth
2.3.1. Determination of Nutrient Contents in Plants and Faba Bean Extracts
2.3.2. Determination of Photosynthetic Traits
2.3.3. RNA Extraction and Sequencing
2.3.4. Transcriptome Data Analysis
2.4. Statistical Analysis
3. Results
3.1. Effects of Faba Bean Extracts on the Allelochemicals and Phytohormones Content in Maize Seeds
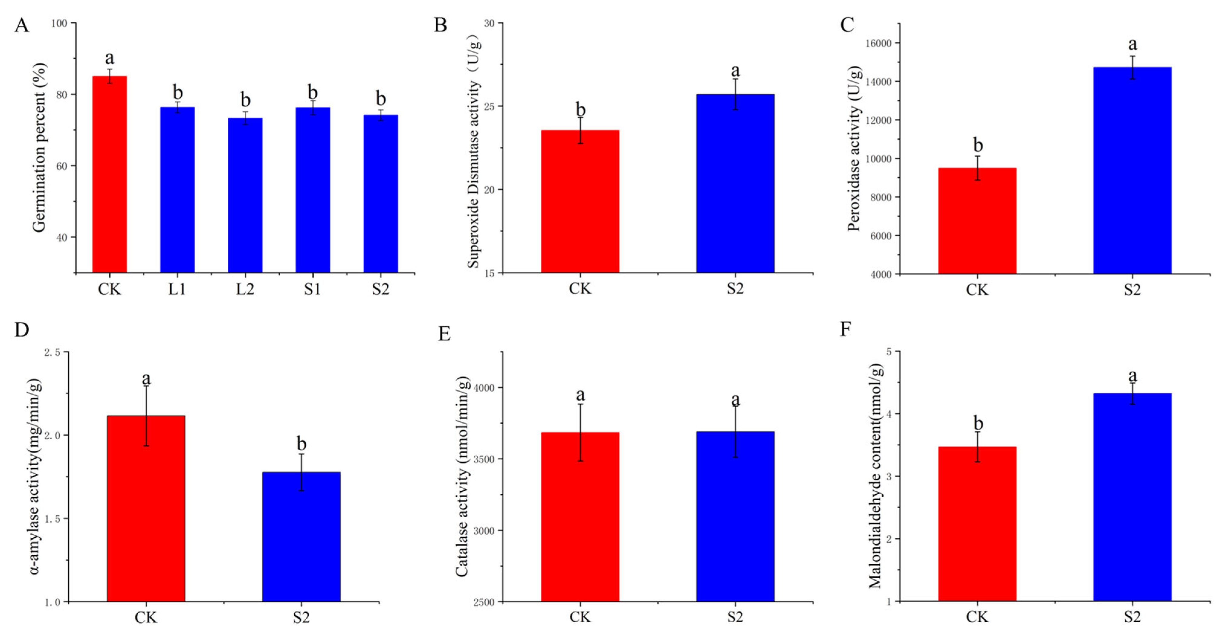
3.2. Effects of Faba Bean Extracts on the Germination Rate and α-Amylase Activity, SOD, CAT, POD, and MDA in Maize Seeds
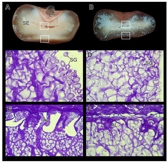
3.3. Effects of Faba Bean Extracts on Microstructure of Maize Seeds
3.4. Effects of Faba Bean Extracts on Photosynthesis, SPAD Value, Plant Height, and Fresh Weight of Maize Seedlings
3.5. Effects of Faba Bean Extracts on Nutrient Absorption of Maize Seedlings
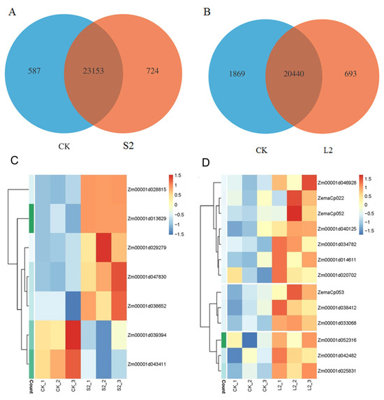
3.6. Transcriptome Comparison Results
4. Discussion
4.1. Allelopathic Effects of Faba Bean Extracts on Maize Seed Germination
4.2. Allelopathic Effects of Faba Bean Extracts on Maize Seedling Growth
5. Conclusion
Author Contributions
Funding
Data Availability Statement
Conflicts of Interest
References
- Hauggaard, N.H.; Jørnsgaard, B.; Kinane, J.; Jensen, E.S. Grain legume–cereal intercropping: The practical application of diversity, competition and facilitation in arable and organic cropping systems. Renew. Agric. Food Syst. 2008, 23, 3–12. [Google Scholar] [CrossRef]
- Yan, S.; Du, X.Q.; Wu, F.; Li, L.; Li, C.Y. Proteomics insights into the basis of interspecific facilitation for maize (Zea mays) in faba bean (Vicia faba)/maize intercropping. J. Proteom. 2014, 109, 111–124. [Google Scholar] [CrossRef] [PubMed]
- Hu, Y.H.; Li, H.; Hao, M.M.; Ren, Y.N. Nitrogen fixation and crop productivity enhancements codriven by intercrop root exudates and key rhizosphere bacteria. J. Appl. Ecol. 2021, 58, 2243–2255. [Google Scholar] [CrossRef]
- Zhang, D.S.; Lyu, Y.; Li, H.B.; Tang, X.Y.; Hu, R. Neighbouring plants modify maize root foraging for phosphorus: Coupling nutrients and neighbours for improved nutrient-use efficiency. New Phytolt 2020, 226, 244–253. [Google Scholar] [CrossRef] [PubMed]
- Stoltz, E.; Nadeau, E. Effects of intercropping on yield, weed incidence, forage quality and soil residual n in organically grown forage maize (Zea mays L.) and faba bean (Vicia faba L.). Field Crop Res. 2014, 169, 21–29. [Google Scholar] [CrossRef]
- Li, B.; Liu, J.; Shi, X.; Han, X.; Chen, X.; Wei, Y.; Xiong, F. Effects of belowground interactions on crop yields and nutrient uptake in maize-faba bean relay intercropping systems. Arch. Agron. Soil Sci. 2023, 69, 314–325. [Google Scholar] [CrossRef]
- Neugschwandtner, R.; Ziegler, K.; Kriegner, S.; Wagentristl, H.; Kaul, H.P. Nitrogen yield and nitrogen fixation of winter faba beans. Acta Agric. Scand. Sect. B Soil Plant Sci. 2015, 65, 658–666. [Google Scholar] [CrossRef]
- Adekiya, A.O.; Agbede, T.M.; Aboyeji, C.M.; Dunsin, O.; Ugbe, J.O. Green manures and NPK fertilizer effects on soil properties, growth, yield, mineral and vitamin C composition of okra (Abelmoschus esculentus (L.) Moench). J. Saudi Soc. Agric. Sci. 2019, 18, 218–223. [Google Scholar] [CrossRef]
- Salahin, N.; Alam, M.D.; Islam, M.D.; Naher, L.; Majid, N.M. Effects of green manure crops and tillage practice on maize and rice yields and soil properties. Aust. J. Crop Sci. 2013, 7, 1901–1911. [Google Scholar]
- Asaduzzaman, M.; Asao, T. Autotoxicity in beans and their allelochemicals. Sci. Hortic. 2012, 134, 26–31. [Google Scholar] [CrossRef]
- Álvarez-Iglesias, L.; Puig, C.G.; Revilla, P.; Reigosa, M.J.; Pedrol, N.; Bourdôt, G. Faba bean as green manure for field weed control in maize. Weed Res. 2018, 58, 437–449. [Google Scholar] [CrossRef]
- Jensen, E.S.; People, M.B.; Hauggaard-nielsen, H. Faba bean in cropping systems. Field Crops Res. 2010, 115, 203–216. [Google Scholar] [CrossRef]
- Ulrich, K.; Nemecek, T. Ecological services of faba bean. Field Crops Res. 2010, 115, 217–233. [Google Scholar]
- Djurdjevic, L.; Dinic, A.; Pavlovic, P.; Mitrovic, M.; Karadzic, B.; Tesevic, V. Allelopathic potential of Allium ursinum L. Biochem. Syst. Ecol. 2004, 32, 533–544. [Google Scholar] [CrossRef]
- Batish, D.R.; Singh, H.P.; Kohli, R.K.; Kaur, S. Crop allelopathy and its role in ecological agriculture. J. Crop Prod. 2001, 4, 121–161. [Google Scholar] [CrossRef]
- Inderjit; Wardle, D.A.; Karban, R.; Callaway, R.M. The ecosystem and evolutionary contexts of allelopathy. Trends Ecol. Evol. 2011, 26, 655–662. [Google Scholar] [CrossRef] [PubMed]
- Singh, H.P.; Kohli, R.K.; Batish, D.R. Allelopathy in agroecosystems: An overview. J. Crop Prod. 2001, 4, 1–41. [Google Scholar] [CrossRef]
- Oueslati, O. Allelopathy in two durum wheat (Triticum durum L.) varieties. Agric. Ecosyst. Environ. 2003, 96, 161–163. [Google Scholar] [CrossRef]
- Oln, K.; Klemeni, M.; Koce, J.D. Plant cell responses to allelopathy: From oxidative stress to programmed cell death. Protoplasma 2022, 259, 1111–1124. [Google Scholar]
- Wang, X.; Alvarez, M.; Donohue, K. Elevation filters seed traits and germination strategies in the eastern Tibetan Plateau. Ecography 2020, 44, 242–254. [Google Scholar] [CrossRef]
- Terlizzi, D.E.; Ferrier, M.D.; Armbrester, E.A.; Anlauf, K.A. Inhibition of dinoflagellate growth by extracts of barley straw (Hordeum vulgare). J. Appl. Phycol. 2002, 14, 275–280. [Google Scholar] [CrossRef]
- Li, B.; Wu, W.; Shen, W.; Xiong, F.; Wang, K. Allelochemicals Released from Rice Straw In-hibit Wheat Seed Germination andSeedling Growth. Agronomy 2024, 14, 2376. [Google Scholar] [CrossRef]
- Huang, Y.Q.; Han, L.S.; Yang, J.F.; Wang, Y.; Han, X.R. Autotoxicity of aqueous extracts from plant, soil of peanut and identification of autotoxic substances in rhizospheric soil. Acta Ecol. Sin. 2012, 32, 6023–6032. [Google Scholar] [CrossRef]
- Yuan, J.; Sheng, S.; Liu, R.; Wang, X. Effects of cadmium on physiological characteristics and metabolic profiles of Salviamiltiorrhiza Bunge. Plant Sci. J. 2022, 40, 408–417. [Google Scholar]
- Zhang, W.X.; Ding, Y.Q.; Jiang, Y.M. Hyperoxic storage increases the content of the active components in the post-harvest ganoderma lucidum fruiting body. Postharvest Biol. Technol. 2023, 202, 112389. [Google Scholar] [CrossRef]
- Hu, Y.; Liu, J.; Lin, Y.; Xu, X.; Xia, Y.; Bai, J.; Yu, Y.; Xiao, F.; Ding, Y.; Ding, C.; et al. Sucrose nonfermenting-1-related protein kinase 1 regulates sheath-to-panicle transport of nonstructural carbohydrates during rice grain filling. Plant Physiol. 2022, 189, 1694–1714. [Google Scholar] [CrossRef]
- Sun, Y.; Zhang, F.; Wei, J. Phosphate Transporter OsPT4, Ubiquitinated by E3 Ligase OsAIRP2, Plays a Crucial Role in Phosphorus and Nitrogen Translocation and Consumption in Germinating Seed. Rice 2003, 16, 54. [Google Scholar] [CrossRef]
- Liu, X.; Jiang, X.; Zhang, J.; Ye, H.; Shen, M.; Wu, L.; Miao, Y.; Chen, L.; Zhou, K.; Hao, M.; et al. Molecular cytogenetic identification and nutritional composition evaluation of newly synthesized Triticum turgidum-Triticum boeoticum amphiploids (AABBAbAb). Front. Plant Sci. 2023, 14, 1285847. [Google Scholar] [CrossRef]
- [AOAC] Association of Official Analytical Chemist. Official Methods of Analysis of the Association of Official Analytical Chemist; Oxford University Press: New York, NY, USA, 2019. [Google Scholar]
- Huang, D.; Wang, J.; Li, F. Optimization of the ultrasound-assisted extraction for phenolic compounds content and antioxidant activity of Cortex fraxini using response surface methodology. Eur. J. Wood Prod. 2023, 81, 685–697. [Google Scholar] [CrossRef]
- An, M.; Pratley, J.E.; Haig, T. Phytotoxicity of vulpia residues: III. Biological activity of identified allelochemicals from vulpia myuros. J. Chem. Ecol. 2001, 27, 383–394. [Google Scholar] [CrossRef]
- Fujita, K.I.; Kubo, I. Synergism of polygodial and trans-cinnamic acid on inhibition of root elongation in lettuce seedling growth bioassays. J. Chem. Ecol. 2003, 29, 2253–2262. [Google Scholar] [CrossRef] [PubMed]
- Reigosa, M.J.; Pazos-Malvido, E. Phytotoxic Effects of 21 Plant Secondary Metabolites on Arabidopsis thaliana Germination and Root Growth. J. Chem. Ecol. 2007, 33, 1456–1466. [Google Scholar] [CrossRef] [PubMed]
- Diaz-Vivancos, P.; Gregorio, B.-E.; Hernández, J.A. Elucidating hormonal/ROS networks during seed germination: Insights and perspectives. Plant Cell Rep. 2013, 32, 1491–1502. [Google Scholar] [CrossRef]
- Pallavi, S.; Bhushan, J.A.; Shanker, D.R.; Mohammad, P. Reactive Oxygen Species, Oxidative Damage, and Antioxidative Defense Mechanism in Plants under Stressful Conditions. J. Bot. 2012, 2012, 217037. [Google Scholar]
- Chen, C.; Letnik, I.; Hacham, Y.; Dobrev, P.; Ben-Daniel, B.H. ASCORBATE PEROXIDASE6 protects Arabidopsis desiccating and germinating seeds from stress and mediates cross talk between reactive oxygen species, abscisic acid, and auxin. Plant Physiol. 2014, 166, 370–383. [Google Scholar] [CrossRef] [PubMed]
- Zhang, B.; Dhital, S.; Gidley, M.J. Synergistic and Antagonistic Effects of α-Amylase and Amyloglucosidase on Starch Digestion. Biomacromolecules 2013, 14, 1945–1954. [Google Scholar] [CrossRef]
- Ishimoto, M.; Sato, T.; Chrispeels, M.J. Bruchid resistance of transgenic azuki bean expressing seed α-amylase inhibitor of common bean. Entomol. Exp. Appl. 2015, 79, 309–315. [Google Scholar] [CrossRef]
- Staden, J.; Ger, A.K.; Strydom, A. Interaction between a plant-derived smoke extract, light and phytohormones on the germination of light-sensitive lettuce seeds. Plant Growth Regul. 1995, 17, 213–218. [Google Scholar] [CrossRef]
- Holdsworth, M.J.; Bentsink, L.; Soppe, W.J. Molecular networks regulating Arabidopsis seed maturation, after-ripening, dormancy and germination. New Phytol. 2008, 179, 33–54. [Google Scholar] [CrossRef]
- Finch-Savage, W.E.; Leubner-Metzger, G. Seed dormancy and the control of germination. New Phytol. 2006, 171, 501–523. [Google Scholar] [CrossRef]
- Lee, S.; Kim, S.G.; Park, C.M. Salicylic acid promotes seed germination under high salinity by modulating antioxidant activity in Arabidopsis. New Phytol. 2010, 188, 622–637. [Google Scholar] [CrossRef] [PubMed]
- Tsavkelova, E.A.; Cherdyntseva, T.A.; Klimova, S.Y. Orchid-associated bacteria produce indole-3-acetic acid, promote seed germination, and increase their microbial yield in response to exogenous auxin. Arch. Microbiol. 2007, 188, 655–664. [Google Scholar] [CrossRef] [PubMed]
- Barros, R.S.; Delatorre, C.A. 1-Aminocyclopropane-1-carboxylic acid-stimulated germination of dormant seeds of Stylosanthes humilis is inhibited by abscisic acid. Seed Sci. Technol. 1998, 26, 319–324. [Google Scholar]
- O’Brien, J.A.; Eva, B. Cytokinin cross-talking during biotic and abiotic stress responses. Front. Plant Sci. 2013, 4, 451. [Google Scholar] [CrossRef] [PubMed]
- Oracz, K.; Voegele, A.; Tarkowská, D.; Jacquemoud, D.; Turecková, V.; Urbanová, T.; Strnad, M.; Sliwinska, E.; Leubner, M.G. Myrigalone A inhibits Lepidium sativum seed germination by interference with gibberellin metabolism and apoplastic superoxide production required for embryo extension growth and endosperm rupture. Plant Cell Physiol. 2012, 53, 81–95. [Google Scholar] [CrossRef]
- Fang, C.; Cheng, Z. Research Progress on the use of Plant Allelopathy in Agriculture and the Physiological and Ecological Mechanisms of Allelopathy. Front. Plant Sci. 2015, 6, 1020–1026. [Google Scholar]
- Hejl, A.M.; Koster, K.L. Juglone disrupts root plasma membrane H+-ATPase activity and impairs water uptake, root respiration, and growth in soybean (Glycine max) and corn (Zea mays). J. Chem. Ecol. 2004, 30, 453–471. [Google Scholar] [CrossRef]
- Kulsum, M.U.; Baque, M.A.; Karim, M.A. Effects of different nitrogen levels on the leaf chlorophyll content nutrient concentration and nutrient uptake pattern of blackgram. Pak. J. Biol. Sci. PJBS 2007, 10, 250–254. [Google Scholar] [CrossRef][Green Version]







| Allelochemicals | Faba Bean Stem Extracts | Maize Seeds | |
|---|---|---|---|
| CK (ng/g) | S2 (ng/g) | ||
| Trans-Ferulic acid | + | 277,268.10 a | 268,762.80 a |
| 4-Hydroxybenzoic acid | + | 1023.00 b | 1237.30 a |
| Hydrocinnamic acid | + | 3.60 b | 25.80 a |
| Trans-Cinnamic acid | + | 193.3 b | 263.00 a |
| Vanillic acid | + | 2302.10 a | 2375.90 a |
| Vanillin | + | 2485.70 a | 2292.70 a |
| Gallic acid | + | 29.20 a | 31.00 a |
| Benzoic acid | + | 1163.30 b | 1393.70 a |
| Protocatechualdehyde | + | 32.40 b | 67.50 a |
| 3,4-Dihydroxybenzoic acid | + | 264.50 b | 358.20 a |
| Caffeic acid | + | 2406.40 a | 2054.90 a |
| Syringic acid | + | 6228.80 a | 6730.10 a |
| Sinapic Acid | + | 33,547.80 a | 34,293.70 a |
| Salicylic acid | + | 247.60 b | 396.20 a |
| Treatment | Tr mmol m−2 s−1 | Pn µmol m−2 s−1 | Ci µmol mol−1 | Gs mmol m−2 s−1 | SPAD | Plant Height (cm) | Fresh Weight (g) |
|---|---|---|---|---|---|---|---|
| L1 | 1.19 a | 9.74 ab | 110.96 b | 55.32 b | 29.76 b | 19.33 a | 1.29 b |
| L2 | 1.23 a | 10.00 a | 133.99 a | 66.13 a | 31.16 a | 19.44 a | 1.4 a |
| S1 | 1.00 b | 9.23 b | 112.41 b | 54.99 b | 28.89 b | 17.65 b | 1.24 b |
| S2 | 1.21 a | 9.35 b | 127.37 a | 55.93 b | 29.98 b | 18.78 a | 1.26 b |
| CK | 0.89 c | 6.28 c | 106.65 b | 42.02 c | 28.88 b | 17.44 b | 1.13 c |
| Treatment | Gene_id | Gene Description |
|---|---|---|
| S2/CK | Zm00001d038652 | Thioredoxin H4 |
| Zm00001d013629 | cytochrome P450 family 87 subfamily A polypeptide 2 | |
| Zm00001d047830 | kaurenoic acid oxidase2 | |
| Zm00001d038652 | Thioredoxin H4 | |
| Zm00001d029279 | Peroxidase 64 | |
| Zm00001d028815 | Pathogenesis-related protein 10 | |
| Zm00001d039394 | gibberellin 2-oxidase13 | |
| Zm00001d043411 | gibberellin 2-oxidase3 | |
| L2/CK | ZemaCp052 | petB |
| ZemaCp053 | petD | |
| Zm00001d052316 | Ferritin-1%2C chloroplastic | |
| ZemaCp022 | psaB | |
| Zm00001d042482 | bHLH-transcription factor 132 | |
| Zm00001d046928 | histidine kinase5 | |
| Zm00001d014611 | Phosphate import ATP-binding protein pstB 1 | |
| Zm00001d020702 | Mitochondrial phosphate carrier protein 2 mitochondrial | |
| Zm00001d040125 | phosphate transporter 1 | |
| Zm00001d038412 | Ammonium transporter 2 | |
| Zm00001d034782 | Ammonium transporter 2 | |
| Zm00001d025831 | ammonium transporter 1 | |
| Zm00001d033068 | Potassium transporter 5 |
Disclaimer/Publisher’s Note: The statements, opinions and data contained in all publications are solely those of the individual author(s) and contributor(s) and not of MDPI and/or the editor(s). MDPI and/or the editor(s) disclaim responsibility for any injury to people or property resulting from any ideas, methods, instructions or products referred to in the content. |
© 2024 by the authors. Licensee MDPI, Basel, Switzerland. This article is an open access article distributed under the terms and conditions of the Creative Commons Attribution (CC BY) license (https://creativecommons.org/licenses/by/4.0/).
Share and Cite
Li, B.; Zhou, E.; Zhou, Y.; Wang, X.; Wang, K. Faba Bean Extracts Allelopathically Inhibited Seed Germination and Promoted Seedling Growth of Maize. Agronomy 2024, 14, 2857. https://doi.org/10.3390/agronomy14122857
Li B, Zhou E, Zhou Y, Wang X, Wang K. Faba Bean Extracts Allelopathically Inhibited Seed Germination and Promoted Seedling Growth of Maize. Agronomy. 2024; 14(12):2857. https://doi.org/10.3390/agronomy14122857
Chicago/Turabian StyleLi, Bo, Enqiang Zhou, Yao Zhou, Xuejun Wang, and Kaihua Wang. 2024. "Faba Bean Extracts Allelopathically Inhibited Seed Germination and Promoted Seedling Growth of Maize" Agronomy 14, no. 12: 2857. https://doi.org/10.3390/agronomy14122857
APA StyleLi, B., Zhou, E., Zhou, Y., Wang, X., & Wang, K. (2024). Faba Bean Extracts Allelopathically Inhibited Seed Germination and Promoted Seedling Growth of Maize. Agronomy, 14(12), 2857. https://doi.org/10.3390/agronomy14122857
