Progress and Innovations in Hydrogels for Sustainable Agriculture
Abstract
1. Introduction
2. Hydrogel Requirements
3. Properties of Hydrogels
3.1. Physical Characteristics
- Capacity to Hold Water and Bulk Density
- Water Content of Soil at Field Capability
- Water Content of Soil at Perpetual Wilting Point
3.2. Chemical Properties
3.3. Biodegradability of Hydrogel Polymer
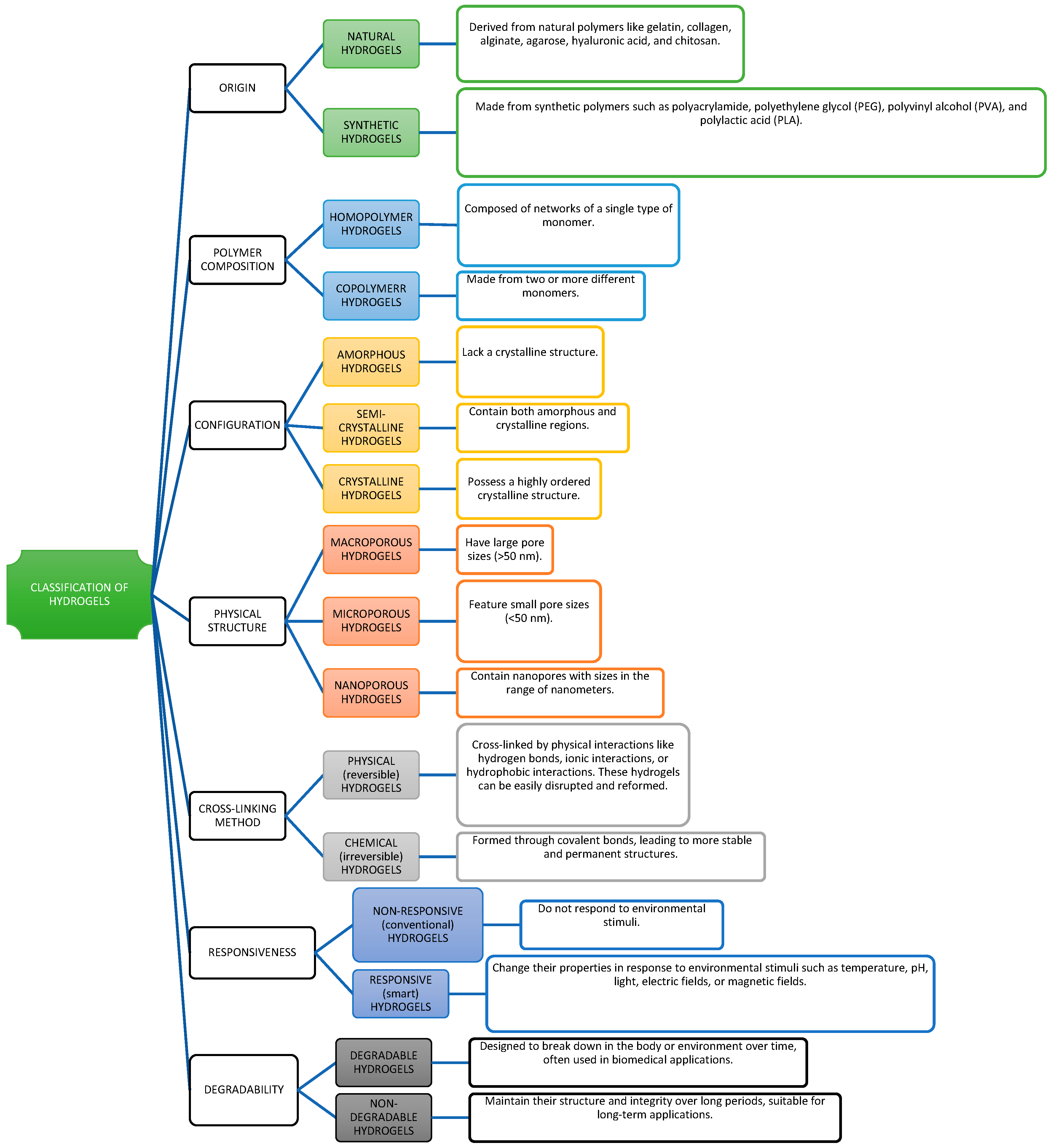
4. Types of Hydrogels and Their Agricultural Roles
4.1. Synthetic Hydrogels
4.2. Natural-Based Hydrogels
4.2.1. Chitosan-Based Hydrogels
4.2.2. Algin-Based Hydrogel
4.2.3. Guar Gum-Based Hydrogel
4.2.4. Lignin-Based Hydrogel
4.2.5. Gelatin-Based Hydrogels
4.2.6. Starch Derivative-Based Hydrogel
4.2.7. Cellulosic Derivative-Based Hydrogel
5. Hydrogel Applications in Agriculture
5.1. Hydrogels as Localized Nutrient Carriers
5.2. Hydrogel in Seed Coatings
5.3. Improved Drought Resistance in Crop
5.4. Role in Transplantation
6. Commercially Available Hydrogels in Agriculture
7. Environmental Impact, Economic Analysis, Legislation
- Asia
- -
- Key legislation: Environmental Protection Law (China), Pesticide Management Bill (India);
- -
- Focus areas: environmental assessments, safety, sustainable agriculture;
- -
- Economic incentives: eco-friendly practice incentives, increased yield.
- Middle East
- -
- Key legislation: Federal Law on Environmental Protection (UAE), Environmental Protection Law (Saudi Arabia);
- -
- Focus areas: sustainability, water conservation;
- -
- Economic incentives: grants and subsidies for sustainable agriculture.
- Africa
- -
- Key legislation: National Environmental Management Act (NEMA) (South Africa), Environmental Management and Coordination Act (Kenya);
- -
- Focus areas: environmental impact assessments, agricultural practices;
- -
- Economic incentives: support for sustainable hydrogel R&D.
- Europe
- -
- Key legislation: REACH, Regulation (EU) 1107/2009;
- -
- Focus areas: safety, human health, ecological impact;
- -
- Economic incentives: financial support for sustainable products.
- America
- -
- Key legislation: Federal Insecticide, Fungicide, and Rodenticide Act (FIFRA) (U.S.), Canadian Environmental Protection Act (CEPA);
- -
- Focus areas: pesticide regulation, environmental impact;
- -
- Economic incentives: grants for sustainable agricultural practices.
8. Challenges and Future Directions
9. Conclusions
Author Contributions
Funding
Data Availability Statement
Acknowledgments
Conflicts of Interest
References
- Pirzada, T.; de Farias, B.V.; Mathew, R.; Guenther, R.H.; Byrd, M.V.; Sit, T.L.; Pal, L.; Opperman, C.H.; Khan, S.A. Recent advances in biodegradable matrices for active ingredient release in crop protection: Towards attaining sustainability in agriculture. Curr. Opin. Colloid Interface Sci. 2020, 48, 121–136. [Google Scholar] [CrossRef] [PubMed]
- Zhang, X.; Davidson, E.A.; Mauzerall, D.L.; Searchinger, T.D.; Dumas, P.; Shen, Y. Managing nitrogen for sustainable development. Nature 2015, 528, 51–59. [Google Scholar] [CrossRef] [PubMed]
- Foley, J.A.; Ramankutty, N.; Brauman, K.A.; Cassidy, E.S.; Gerber, J.S.; Johnston, M.; Mueller, N.D.; O’Connell, C.; Ray, D.K.; West, P.C.; et al. Solutions for a cultivated planet. Nature 2011, 478, 337–342. [Google Scholar] [CrossRef]
- Singh, N.; Agarwal, S.; Jain, A.; Khan, S. 3-Dimensional cross linked hydrophilic polymeric network “hydrogels”: An agriculture boom. Agric. Water Manag. 2021, 253, 106939. [Google Scholar] [CrossRef]
- Keivanfar, S.; Fotouhi Ghazvini, R.; Ghasemnezhad, M.; Mousavi, A.; Khaledian, M.R. Effects of regulated deficit irrigation and superabsorbent polymer on fruit yield and quality of’Granny Smith’apple. Agric. Conspec. Sci. 2019, 84, 383–389. [Google Scholar]
- Tariq, Z.; Iqbal, D.N.; Rizwan, M.; Ahmad, M.; Faheem, M.; Ahmed, M. Significance of biopolymer-based hydrogels and their applications in agriculture: A review in perspective of synthesis and their degree of swelling for water holding. RSC Adv. 2023, 13, 24731–24754. [Google Scholar] [CrossRef]
- Patra, S.K.; Poddar, R.; Brestic, M.; Acharjee, P.U.; Bhattacharya, P.; Sengupta, S.; Pal, P.; Bam, N.; Biswas, B.; Barek, V.; et al. Prospects of hydrogels in agriculture for enhancing crop and water productivity under water deficit condition. Int. J. Polym. Sci. 2022, 2022, 4914836. [Google Scholar] [CrossRef]
- FAO. News Article: New Standards to Curb the Global Spread of Plant Pests and Diseases. Available online: http://www.fao.org/news/story/en/item/1187738/icode/ (accessed on 15 June 2020).
- Sahmat, S.S.; Rafii, M.Y.; Oladosu, Y.; Jusoh, M.; Hakiman, M.; Mohidin, H. A systematic review of the potential of a dynamic hydrogel as a substrate for sustainable agriculture. Horticulturae 2022, 8, 1026. [Google Scholar] [CrossRef]
- McCalla, K.A.; Tay, J.W.; Mulchandani, A.; Choe, D.H.; Hoddle, M.S. Biodegradable alginate hydrogel bait delivery system effectively controls high-density populations of Argentine ant in commercial citrus. J. Pest Sci. 2020, 93, 1031–1042. [Google Scholar] [CrossRef]
- Wróblewska, K.; Chohura, P.; Dębicz, R.; Lejcuś, K.; Dąbrowska, J. Water absorbing geocomposite: A novel method improving water and fertilizer efficiency in Brunnera macrophylla cultivation. Part I. Plant growth. Acta Sci. Pol. Hortorum Cultus 2018, 17, 49–56. [Google Scholar] [CrossRef]
- Pickett, J.A.; Aradottír, G.I.; Birkett, M.A.; Bruce, T.J.; Hooper, A.M.; Midega, C.A.; Jones, H.D.; Matthes, M.C.; Napier, J.A.; Pittchar, J.O.; et al. Delivering sustainable crop protection systems via the seed: Exploiting natural constitutive and inducible defence pathways. Philos. Trans. R. Soc. B. Biol. Sci. 2014, 369, 20120281. [Google Scholar] [CrossRef]
- FAOSTAT: Food Agric United Nations. Pesticides Use. 2017. Available online: https://www.fao.org/faostat/en/#data/QCL (accessed on 13 January 2020).
- Li, S.; Chen, G. Agricultural waste-derived superabsorbent hydrogels: Preparation, performance, and socioeconomic impacts. J. Clean. Prod. 2020, 251, 119669. [Google Scholar] [CrossRef]
- Kahil, M.T.; Dinar, A.; Albiac, J. Cooperative water management and ecosystem protection under scarcity and drought in arid and semiarid regions. Water Resour. Econ. 2016, 13, 60–74. [Google Scholar] [CrossRef]
- Magarey, R.D.; Klammer, S.S.; Chappell, T.M.; Trexler, C.M.; Pallipparambil, G.R.; Hain, E.F. Eco-efficiency as a strategy for optimizing the sustainability of pest management. Pest Manag. Sci. 2019, 75, 3129–3134. [Google Scholar] [CrossRef] [PubMed]
- Carvalho, F.P. Pesticides, environment, and food safety. Food Energy Secur. 2017, 6, 48–60. [Google Scholar] [CrossRef]
- Kumaraswamy, R.V.; Kumari, S.; Choudhary, R.C.; Pal, A.; Raliya, R.; Biswas, P.; Saharan, V. Engineered chitosan based nanomaterials: Bioactivities, mechanisms and perspectives in plant protection and growth. Int. J. Biol. Macromol. 2018, 113, 494–506. [Google Scholar] [CrossRef]
- Mikhailidi, A.; Ungureanu, E.; Tofanica, B.-M.; Ungureanu, O.C.; Fortună, M.E.; Belosinschi, D.; Volf, I. Agriculture 4.0: Polymer Hydrogels as Delivery Agents of Active Ingredients. Gels 2024, 10, 368. [Google Scholar] [CrossRef]
- Elshafie, H.S.; Camele, I. Applications of absorbent polymers for sustainable plant protection and crop yield. Sustainability 2021, 13, 3253. [Google Scholar] [CrossRef]
- Oladosu, Y.; Rafii, M.Y.; Arolu, F.; Chukwu, S.C.; Salisu, M.A.; Fagbohun, I.K.; Muftaudeen, T.K.; Swaray, S.; Haliru, B.S. Superabsorbent polymer hydrogels for sustainable agriculture: A review. Horticulturae 2022, 8, 605. [Google Scholar] [CrossRef]
- Palanivelu, S.D.; Armir, N.A.Z.; Zulkifli, A.; Hair, A.H.A.; Salleh, K.M.; Lindsey, K.; Che-Othman, M.H.; Zakaria, S. Hydrogel application in urban farming: Potentials and limitations—A review. Polymers 2022, 14, 2590. [Google Scholar] [CrossRef]
- Sarmah, D.; Karak, N. Biodegradable superabsorbent hydrogel for water holding in soil and controlled-release fertilizer. J. Appl. Polym. Sci. 2020, 137, 48495. [Google Scholar] [CrossRef]
- Kabir, S.F.; Sikdar, P.P.; Haque, B.; Bhuiyan, M.R.; Ali, A.; Islam, M.N. Cellulose-based hydrogel materials: Chemistry, properties and their prospective applications. Prog. Biomater. 2018, 7, 153–174. [Google Scholar] [CrossRef] [PubMed]
- Rasool, A.; Islam, A.; Fayyaz, S. Hydrogels and Their Emerging Applications. In Hydrogels; CRC Press: Boca Raton, FL, USA, 2023; pp. 103–126. [Google Scholar]
- Wu, Y.; Li, S.; Chen, G. Hydrogels as water and nutrient reservoirs in agricultural soil: A comprehensive review of classification, performance, and economic advantages. Environ. Dev. Sustain. 2024, 26, 24653–24685. [Google Scholar] [CrossRef]
- Qureshi, M.A.U.R.; Arshad, N.; Rasool, A.; Islam, A.; Rizwan, M.; Haseeb, M.; Rasheed, T.; Bilal, M. Chitosan and carrageenan-based biocompatible hydrogel platforms for cosmeceutical, drug delivery, and biomedical applications. Starch-Stärke 2024, 76, 2200052. [Google Scholar] [CrossRef]
- Rasool, A.; Rizwan, M.; Islam, A.; Abdullah, H.; Shafqat, S.S.; Azeem, M.K.; Rasheed, T.; Bilal, M. Chitosan-based smart polymeric hydrogels and their prospective applications in biomedicine. Starch-Stärke 2024, 76, 2100150. [Google Scholar] [CrossRef]
- Kannan, B.; Thiyagarajan, G.; Manikandan, M. Media for Soilless. Biot. Res 2020, 2, 686–689. [Google Scholar]
- Ghobashy, M.M. The application of natural polymer-based hydrogels for agriculture. In Hydrogels Based on Natural Polymers; Elsevier: Amsterdam, The Netherlands, 2020; pp. 329–356. [Google Scholar]
- Mansingh, B.; Choudhury, P.P. Hydrogel—An Upcoming Storyline of Agriculture. AGRIALLIS—Sci. Agric. Allied Sect. 2023, 5, AL04196. [Google Scholar]
- Nascimento, C.D.V.; Simmons, R.W.; de Andrade Feitosa, J.P.; Dias, C.T.D.S.; Costa, M.C.G. Potential of superabsorbent hydrogels to improve agriculture under abiotic stresses. J. Arid. Environ. 2021, 189, 104496. [Google Scholar] [CrossRef]
- Neethu, T.M.; Dubey, P.K.; Kaswala, A.R. Prospects and applications of hydrogel technology in agriculture. Int. J. Curr. Microbiol. Appl. Sci. 2018, 7, 3155–3162. [Google Scholar] [CrossRef]
- Gholamhoseini, M.; Habibzadeh, F.; Ataei, R.; Hemmati, P.; Ebrahimian, E. Zeolite and hydrogel improve yield of greenhouse cucumber in soil-less medium under water limitation. Rhizosphere 2018, 6, 7–10. [Google Scholar] [CrossRef]
- Singh, I.; Verma, R.R.; Srivastava, T.K. Growth, yield, irrigation water use efficiency, juice quality and economics of sugarcane in pusa hydrogel application under different irrigation scheduling. Sugar Tech 2018, 20, 29–35. [Google Scholar] [CrossRef]
- Damiri, F.; Salave, S.; Vitore, J.; Bachra, Y.; Jadhav, R.; Kommineni, N.; Karouach, F.; Paiva-Santos, A.C.; Varma, R.S.; Berrada, M. Properties and valuable applications of superabsorbent polymers: A comprehensive review. Polym. Bull. 2024, 81, 6671–6701. [Google Scholar] [CrossRef]
- Piccoli, I.; Camarotto, C.; Squartini, A.; Longo, M.; Gross, S.; Maggini, M.; Cabrera, M.L.; Morari, F. Hydrogels for agronomical application: From soil characteristics to crop growth: A review. Agron. Sustain. Dev. 2024, 44, 22. [Google Scholar] [CrossRef]
- Iftime, M.M.; Ailiesei, G.L.; Ungureanu, E.; Marin, L. Designing chitosan based eco-friendly multifunctional soil conditioner systems with urea controlled release and water retention. Carbohydr. Polym. 2019, 223, 115040. [Google Scholar] [CrossRef]
- Khan, F.; Atif, M.; Haseen, M.; Kamal, S.; Khan, M.S.; Shahid, S.; Nami, S.A. Synthesis, classification and properties of hydrogels: Their applications in drug delivery and agriculture. J. Mater. Chem. B 2022, 10, 170–203. [Google Scholar] [CrossRef]
- Wang, Y.; Cao, H.; Wang, X. Synthesis and characterization of an injectable ε-polylysine/carboxymethyl chitosan hydrogel used in medical application. Mater. Chem. Phys. 2020, 248, 122902. [Google Scholar] [CrossRef]
- Chang, L.; Xu, L.; Liu, Y.; Qiu, D. Superabsorbent polymers used for agricultural water retention. Polym. Test. 2021, 94, 107021. [Google Scholar] [CrossRef]
- Adjuik, T.A.; Nokes, S.E.; Montross, M.D.; Wendroth, O. The Impacts of Bio-Based and Synthetic Hydrogels on Soil Hydraulic Properties: A Review. Polymers 2022, 14, 4721. [Google Scholar] [CrossRef]
- Rudzinski, W.E.; Dave, A.M.; Vaishnav, U.H.; Kumbar, S.G.; Kulkarni, A.R.; Aminabhavi, T.M. Hydrogels as controlled release devices in agriculture. Des. Monomers Polym. 2002, 5, 39–65. [Google Scholar] [CrossRef]
- Hoffman, A.S. Hydrogels for biomedical applications. Adv. Drug Deliv. Rev. 2012, 64, 18–23. [Google Scholar] [CrossRef]
- López-Velázquez, J.C.; Rodríguez-Rodríguez, R.; Espinosa-Andrews, H.; Qui-Zapata, J.A.; García-Morales, S.; Navarro-López, D.E.; Luna-Bárcenas, G.; Vassallo-Brigneti, E.C.; García-Carvajal, Z.Y. Gelatin–chitosan–PVA hydrogels and their application in agriculture. J. Chem. Technol. Biotechnol. 2019, 94, 3495–3504. [Google Scholar] [CrossRef]
- Huglin, M.; Yahya, J.; Zakaria, M. Purity of crosslinkers for polymeric hydrogel preparation. Polymer 1982, 23, 340. [Google Scholar] [CrossRef]
- Wichterle, O. Encyclopedia of Polymer Science and Technology; Mark, H.F., Bikales, N.M., Gaylord, N.G., Eds.; Interscience Publishers: New York, NY, USA, 1971; Volume 15, p. 273. [Google Scholar]
- Kůdela, V.; Stoy, A.; Urbanová, R. Electrochemical properties of hydrophilic weak-acid membranes from hydrolysed polyacrylonitrile—I. Effect of cross-linking and chemical composition. Eur. Polym. J. 1974, 10, 905–910. [Google Scholar] [CrossRef]
- Weiss, N.; Van Vliet, T.; Silberberg, A. Influence of polymerization initiation rate on permeability of aqueous polyacrylamide gels. J. Polym. Sci. Polym. Phys. Ed. 1981, 19, 1505–1512. [Google Scholar] [CrossRef]
- Beltran, S.; Hooper, H.H.; Blanch, H.W.; Prausnitz, J.M. Swelling equilibria for ionized temperature-sensitive gels in water and in aqueous salt solutions. J. Chem. Phys. 1990, 92, 2061–2066. [Google Scholar] [CrossRef][Green Version]
- Hsu, T.P.; Cohen, C. Observations on the structure of a polyacrylamide gel from electron micrographs. Polymer 1984, 25, 1419–1423. [Google Scholar] [CrossRef]
- Malka, E.; Margel, S. Engineering of PVA/PVP hydrogels for Agricultural Applications. Gels 2023, 9, 895. [Google Scholar] [CrossRef]
- Immelman, E.; Bezuidenhout, D.; Sanderson, R.D.; Jacobs, E.P.; Van Reenen, A.J. Poly (vinyl alcohol) gel sub-layers for reverse osmosis membranes. III. Insolubilization by crosslinking with potassium peroxydisulphate. Desalination 1993, 94, 115–132. [Google Scholar] [CrossRef]
- Lockhart, T.P.; Albonico, P.; Burrafato, G. Slow-gelling Cr+ 3/polyacrylamide solutions for reservoir profile modification: Dependence of the gelation time on pH. J. Appl. Polym. Sci. 1991, 43, 1527–1532. [Google Scholar] [CrossRef]
- Kim, J.; Hiltpold, I.; Jaffuel, G.; Sbaiti, I.; Hibbard, B.E.; Turlings, T.C. Calcium-alginate beads as a formulation for the application of entomopathogenic nematodes to control rootworms. J. Pest Sci. 2021, 94, 1197–1208. [Google Scholar] [CrossRef]
- Michalik, R.; Wandzik, I. A mini-review on chitosan-based hydrogels with potential for sustainable agricultural applications. Polymers 2020, 12, 2425. [Google Scholar] [CrossRef] [PubMed]
- Agaba, H.A.; Baguma Orikiriza, L.J.; Osoto Esegu, J.F.; Obua, J.; Kabasa, J.D.; Hüttermann, A. Effects of hydrogel amendment to different soils on plant available water and survival of trees under drought conditions. Clean Soil Air Water 2010, 38, 328–335. [Google Scholar] [CrossRef]
- Shankarappa, S.K.; Muniyandi, S.J.; Chandrashekar, A.B.; Singh, A.K.; Nagabhushanaradhya, P.; Shivashankar, B.; El-Ansary, D.O.; Wani, S.H.; Elansary, H.O. Standardizing the hydrogel application rates and foliar nutrition for enhancing yield of lentil (Lens culinaris). Processes 2020, 8, 420. [Google Scholar] [CrossRef]
- Kaur, R.; Sharma, R.; Chahal, G.K. Synthesis of lignin-based hydrogels and their applications in agriculture: A review. Chem. Pap. 2021, 75, 4465–4478. [Google Scholar] [CrossRef]
- Ji, D.; Park, J.M.; Oh, M.S.; Nguyen, T.L.; Shin, H.; Kim, J.S.; Kim, D.; Parkand, H.S.; Kim, J. Superstrong, superstiff, and conductive alginate hydrogels. Nat.Commun. 2022, 13, 3019. [Google Scholar] [CrossRef]
- Vásquez-Garay, F.; Carrillo-Varela, I.; Vidal, C.; Reyes-Contreras, P.; Faccini, M.; Teixeira Mendonça, R. A review on the lignin biopolymer and its integration in the elaboration of sustainable materials. Sustainability 2021, 13, 2697. [Google Scholar] [CrossRef]
- Deshmukh, K.; Ahamed, M.B.; Deshmukh, R.R.; Pasha, S.K.; Bhagat, P.R.; Chidambaram, K. Biopolymer composites with high dielectric performance: Interface engineering. In Biopolymer Composites in Electronics; Elsevier: Amsterdam, The Netherlands, 2017; pp. 27–128. [Google Scholar]
- Pulat, M.; Saglam, N.Y. Eurasia Proceedings of Science, Technology, Engineering and Mathematics; ISRES Publishing: Konya, Turkey, 2018; pp. 17–24. [Google Scholar]
- Chaudhary, J.; Thakur, S.; Sharma, M.; Gupta, V.K.; Thakur, V.K. Development of biodegradable agar-agar/gelatin-based superabsorbent hydrogel as an efficient moisture-retaining agent. Biomolecules 2020, 10, 939. [Google Scholar] [CrossRef]
- Hnoosong, W.; Rungcharoenthong, P.; Sangjan, S. Preparation and properties of urea slow-release fertilizer hydrogel by sodium alginate-gelatin biopolymer. Key Eng. Mater. 2021, 889, 98–103. [Google Scholar] [CrossRef]
- Supare, K.; Mahanwar, P.A. Starch-derived superabsorbent polymers in agriculture applications: An overview. Polym. Bull. 2022, 79, 5795–5824. [Google Scholar] [CrossRef]
- Salimi, M.; Motamedi, E.; Motesharezedeh, B.; Hosseini, H.M.; Alikhani, H.A. Starch-g-poly (acrylic acid-co-acrylamide) composites reinforced with natural char nanoparticles toward environmentally benign slow-release urea fertilizers. J. Environ. Chem. Eng. 2020, 8, 103765. [Google Scholar] [CrossRef]
- Calcagnile, P.; Sibillano, T.; Giannini, C.; Sannino, A.; Demitri, C. Biodegradable poly (lactic acid)/cellulose-based superabsorbent hydrogel composite material as water and fertilizer reservoir in agricultural applications. J. Appl. Polym. Sci. 2019, 136, 47546. [Google Scholar] [CrossRef]
- Olad, A.; Zebhi, H.; Salari, D.; Mirmohseni, A.; Tabar, A.R. Slow-release NPK fertilizer encapsulated by carboxymethyl cellulose-based nanocomposite with the function of water retention in soil. Mater. Sci. Eng. C 2018, 90, 333–340. [Google Scholar] [CrossRef] [PubMed]
- Sikder, A.; Pearce, A.K.; Parkinson, S.J.; Napier, R.; O’Reilly, R.K. Recent trends in advanced polymer materials in agriculture related applications. ACS Appl. Polym. Mater. 2021, 3, 1203–1217. [Google Scholar] [CrossRef]
- Tomášková, I.; Svatoš, M.; Macků, J.; Vanická, H.; Resnerová, K.; Čepl, J.; Holuša, J.; Hosseini, S.M.; Dohrenbusch, A. Effect of Different Soil Treatments with Hydrogel on the Performance of Drought-Sensitive and Tolerant Tree Species in a Semi-Arid Region. Forests 2020, 11, 211. [Google Scholar] [CrossRef]
- Lawrencia, D.; Wong, S.K.; Low, D.Y.S.; Goh, B.H.; Goh, J.K.; Ruktanonchai, U.R.; Soottitantawat, A.; Lee, L.H.; Tang, S.Y. Controlled release fertilizers: A review on coating materials and mechanism of release. Plants 2021, 10, 238. [Google Scholar] [CrossRef]
- Achyuthan, K.E.; Achyuthan, A.M.; Adams, P.D.; Dirk, S.M.; Harper, J.C.; Simmons, B.A.; Singh, A.K. Supramolecular self-assembled chaos: Polyphenolic lignin’s barrier to cost-effective lignocellulosic biofuels. Molecules 2010, 15, 8641–8688. [Google Scholar] [CrossRef]
- Čechmánková, J.; Sedlařík, V.; Duřpeková, S.; Drbohlav, J.; Šalaková, A.; Vácha, R. Assessing the Effects of Whey Hydrogel on Nutrient Stability in Soil and Yield of Leucosinapis alba and Hordeum vulgare. Sustainability 2023, 16, 45. [Google Scholar] [CrossRef]
- Das, S.K.; Ghosh, G.K. Hydrogel-biochar composite for agricultural applications and controlled release fertilizer: A step towards pollution free environment. Energy 2022, 242, 122977. [Google Scholar] [CrossRef]
- Tahat, M.M.; Alananbeh, K.M.; Othman, Y.A.; Leskovar, D.I. Soil health and sustainable agriculture. Sustainability 2020, 12, 4859. [Google Scholar] [CrossRef]
- de Souza, A.G.; Cesco, C.T.; de Lima, G.F.; Artifon, S.E.; Rosa, D.D.S.; Paulino, A.T. Arabic gum-based composite hydrogels reinforced with eucalyptus and pinus residues for controlled phosphorus release. Int. J. Biol. Macromol. 2019, 140, 33–42. [Google Scholar] [CrossRef]
- Shaghaleh, H.; Hamoud, Y.A.; Xu, X.; Wang, S.; Liu, H. A pH-responsive/sustained release nitrogen fertilizer hydrogel based on aminated cellulose nanofiber/cationic copolymer for application in irrigated neutral soils. J. Clean. Prod. 2022, 368, 133098. [Google Scholar] [CrossRef]
- Campos, E.V.; Proença, P.L.; Oliveira, J.L.; Melville, C.C.; Della Vechia, J.F.; De Andrade, D.J.; Fraceto, L.F. Chitosan nanoparticles functionalized with β-cyclodextrin: A promising carrier for botanical pesticides. Sci. Rep. 2018, 8, 2067. [Google Scholar] [CrossRef] [PubMed]
- Mellelo, E.; Samuilova, E.O.; Denisov, T.S.; Martynova, D.M.; Olekhnovich, R.O. Influence of the bentonite-containing acrylic humectant composite on the soil microflora. Agron. Res. 2019, 17, 1960–1968. [Google Scholar]
- Rashad, R.T. Silicon (Si) use efficiency in sandy soil amended by Si-loaded hydrogel. Commun. Soil Sci. Plant Anal. 2020, 51, 746–756. [Google Scholar] [CrossRef]
- Kassem, I.; Ablouh, E.H.; El Bouchtaoui, F.Z.; Kassab, Z.; Hannache, H.; Sehaqui, H.; El Achaby, M. Biodegradable all-cellulose composite hydrogel as eco-friendly and efficient coating material for slow-release MAP fertilizer. Prog. Org. Coat. 2022, 162, 106575. [Google Scholar] [CrossRef]
- Pedrini, S.; Merritt, D.J.; Stevens, J.; Dixon, K. Seed coating: Science or marketing spin? Trends Plant Sci. 2017, 22, 106–116. [Google Scholar] [CrossRef]
- Luttrell, S.M. Superabsorbent Polymer Seed Coating Compositions. U.S. Patent 2018/0124995-A1, 10 May 2018. [Google Scholar]
- Obert, J.C.; Kohn, F.C.; Neumann, D.L.; Asrar, J. Treatment of Seeds with Coatings Containing Hydrogel. U.S. Patent 6,557,298, 2003. [Google Scholar]
- Pathak, V.; Ambrose, R.K. Starch-based biodegradable hydrogel as seed coating for corn to improve early growth under water shortage. J. Appl. Polym. Sci. 2020, 137, 48523. [Google Scholar] [CrossRef]
- Abdallah, A. Influence of hydrogel type and concentration, and water application rate on some hydraulic properties of a sandy soil. Alex. Sci. Exch. J. 2019, 40, 347–360. [Google Scholar] [CrossRef]
- Ren, X.X.; Chen, C.; Ye, Z.H.; Su, X.Y.; Xiao, J.J.; Liao, M.; Cao, H.Q. Development and application of seed coating agent for the control of major soil-borne diseases infecting wheat. Agronomy 2019, 9, 413. [Google Scholar] [CrossRef]
- Isabel, J.B.; Devi, P.R.; Balamurugan, A.; Hemananthan, E.; Kumar, V.S.; Suriya, S.B. Encapsulation of Pseudomonas Fluorescens for a Slow Release Biofertilizer. In Proceedings of the International Conference on Advances in Medical and Industrial Biotechnology (ICAMIB 2019), Chennai, India, 20–22 March 2019. [Google Scholar]
- Halmer, P. Methods to improve seed performance in the field. In Handbook of Seed Physiology; CRC Press: Boca Raton, FL, USA, 2004; pp. 125–165. [Google Scholar]
- Keith, E.M. Delivery System for Seeds. U.S. Patent 4,779,376, 25 October 1988. [Google Scholar]
- Saha, A.; Sekharan, S.; Manna, U. Superabsorbent hydrogel (SAH) as a soil amendment for drought management: A review. Soil Tillage Res. 2020, 204, 104736. [Google Scholar] [CrossRef]
- Abd El-Aziz, G.H.; Ibrahim, A.S.; Fahmy, A.H. Using environmentally friendly hydrogels to alleviate the negative impact of drought on plant. Open J. Appl. Sci. 2022, 12, 111–133. [Google Scholar] [CrossRef]
- Wei, J.; Yang, H.; Cao, H.; Tan, T. Using polyaspartic acid hydro-gel as water retaining agent and its effect on plants under drought stress. Saudi J. Biol. Sci. 2016, 23, 654–659. [Google Scholar] [CrossRef] [PubMed]
- Danilova, T.N.; Tabynbaeva, L.K. The formation of productivity of grain crops with introducing hydrogels under model soil drought and in field conditions. Agric. Biol. 2022, 57, 460–475. [Google Scholar] [CrossRef]
- Wang, Y.; He, X.; Bruggeman, K.F.; Gayen, B.; Tricoli, A.; Lee, W.M.; Williams, R.J.; Nisbet, D.R. Peptide programmed hydrogels as safe sanctuary microenvironments for cell transplantation. Adv. Funct. Mater. 2020, 30, 1900390. [Google Scholar] [CrossRef]
- Changela, Y.; Bhatt, D.S.; Tandel, B.M.; Bhatt, S.T.; Patel, H.M. Prospective of hydrogel for ornamental plants. Pharma. Innov. 2022, 11, 1343–1347. [Google Scholar]
- Landis, T.D.; Haase, D.L. Applications of hydrogels in the nursery and during outplanting. In National Proceedings: Forest and Conservation Nursery Associations-2011; Proceedings RMRS-P-68; USDA Forest Service, Rocky Mountain Research Station: Fort Collins, CO, USA, 2012; pp. 53–58. [Google Scholar]
- Crous, J.W. Use of hydrogels in the planting of industrial wood plantations. South. For. J. For. Sci. 2017, 79, 197–213. [Google Scholar] [CrossRef]
- Aswathy, S.H.; Narendrakumar, U.; Manjubala, I. Commercial hydrogels for biomedical applications. Heliyon 2020, 6, e03719. [Google Scholar] [CrossRef]
- Krasnopeeva, E.L.; Panova, G.G.; Yakimansky, A.V. Agricultural applications of superabsorbent polymer hydrogels. Int. J. Mol. Sci. 2022, 23, 15134. [Google Scholar] [CrossRef]
- Kaur, P.; Agrawal, R.; Pfeffer, F.M.; Williams, R.; Bohidar, H.B. Hydrogels in agriculture: Prospects and challenges. J. Polym. Environ. 2023, 31, 3701–3718. [Google Scholar] [CrossRef]
- Huettermann, A.; Orikiriza, L.J.; Agaba, H. Application of superabsorbent polymers for improving the ecological chemistry of degraded or polluted lands. CLEAN–Soil Air Water 2009, 37, 517–526. [Google Scholar] [CrossRef]
- Ashraf, A.M.; Ragavan, T.; Begam, S.N. Superabsorbent polymers (SAPs) hydrogel: Water saving technology for increasing agriculture productivity in drought prone areas: A review. Agric. Rev. 2021, 42, 183–189. [Google Scholar] [CrossRef]
- Behera, S.; Mahanwar, P.A. Superabsorbent polymers in agriculture and other applications: A review. Polym. Plast. Technol. Mater. 2020, 59, 341–356. [Google Scholar] [CrossRef]
- Maddaloni, M.; Vassalini, I.; Alessandri, I. Green routes for the development of chitin/chitosan sustainable hydrogels. Sustain. Chem. 2020, 1, 325–344. [Google Scholar] [CrossRef]
- Abobatta, W. Impact of hydrogel polymer in agricultural sector. Adv. Agric. Environ. Sci. Open Access 2018, 1, 59–64. [Google Scholar] [CrossRef]
- Turioni, C.; Guerrini, G.; Squartini, A.; Morari, F.; Maggini, M.; Gross, S. Biodegradable hydrogels: Evaluation of degradation as a function of synthesis parameters and environmental conditions. Soil Syst. 2021, 5, 47. [Google Scholar] [CrossRef]
- Jat, A.L.; Rathore, B.S.; Desai, A.G.; Shah, S.K. Production potential, water productivity and economic feasibility of Indian mustard (Brassica juncea) under deficit and adequate irrigation scheduling with hydrogel. Indian J. Agric. Sci. 2018, 88, 212–215. [Google Scholar] [CrossRef]
- Kumar Naik, A.H.; Chaithra, G.M.; Kiran Kumar, N.; Madhu, G.; Nataraja, M.; Umesha, S.; Madhu, B.M. Effect of hydrogel on growth, yield and economics of rainfed castor. Pharma Innov. J. 2020, 9, 36–39. [Google Scholar]
- Tu, H.; Yu, Y.; Chen, J.; Shi, X.; Zhou, J.; Deng, H.; Du, Y. Highly cost-effective and high-strength hydrogels as dye adsorbents from natural polymers: Chitosan and cellulose. Polym. Chem. 2017, 8, 2913–2921. [Google Scholar] [CrossRef]
- Karoyo, A.H.; Wilson, L.D. A review on the design and hydration properties of natural polymer-based hydrogels. Materials 2021, 14, 1095. [Google Scholar] [CrossRef]
- Tiwari, J.N.; Mahesh, K.; Le, N.H.; Kemp, K.C.; Timilsina, R.; Tiwari, R.N.; Kim, K.S. Reduced graphene oxide-based hydrogels for the efficient capture of dye pollutants from aqueous solutions. Carbon 2013, 56, 173–182. [Google Scholar] [CrossRef]
- Hydrogel Market (By Raw Material Type: Synthetic Hydrogels, Natural Hydrogels, and Hybrid Hydrogels; By Composition: Polyacrylate, Polyacrylamide, Silicone-modified Hydrogels, Agar-based, and Others; By Form: Amorphous Hydrogels and Semi Crystalline Hydrogels; By Product; By End User)—Global Industry Analysis, Size, Share, Growth, Trends, Regional Outlook, and Forecast 2023–2032. Available online: https://www.sphericalinsights.com/reports/hydrogel-market (accessed on 21 November 2024).
- Suominen, L. Regulations and Requirements for Extracellular Matrix Derived Injectable Hydrogels in EU. Bachelor’s Thesis, Tampere University, Tampere, Finland, 2023. [Google Scholar]
- Mandal, A.; Clegg, J.R.; Anselmo, A.C.; Mitragotri, S. Hydrogels in the clinic. Bioeng. Transl. Med. 2020, 5, e10158. [Google Scholar] [CrossRef] [PubMed]
- Catoira, M.C.; González-Payo, J.; Fusaro, L.; Ramella, M.; Boccafoschi, F. Natural hydrogels R&D process: Technical and regulatory aspects for industrial implementation. J. Mater. Sci. Mater. Med. 2020, 31, 64. [Google Scholar] [PubMed]
- Nascimento, C.D.V.; Mota, J.C.A.; Nascimento, Í.V.; da Silva Albuquerque, G.H.; Simmons, R.W.; Dias, C.T.D.S.; Costa, M.C.G. Temperature limitations in the use of hydrogels on leptosols in a semi-arid region of Brazil. Geoderma Reg. 2021, 26, e00407. [Google Scholar] [CrossRef]
- Guilherme, M.R.; Aouada, F.A.; Fajardo, A.R.; Martins, A.F.; Paulino, A.T.; Davi, M.F.; Rubira, A.F.; Muniz, E.C. Superabsorbent hydrogels based on polysaccharides for application in agriculture as soil conditioner and nutrient carrier: A review. Eur. Polym. J. 2015, 72, 365–385. [Google Scholar] [CrossRef]
- Grabowska-Polanowska, B.; Garbowski, T.; Bar-Michalczyk, D.; Kowalczyk, A. The benefits of synthetic or natural hydrogels application in agriculture: An overview article. J. Water Land Dev. 2021, 51, 208–224. [Google Scholar] [CrossRef]









| Categories | Key Challenge | Role of Hydrogels | Outcome |
|---|---|---|---|
| Water Management | Water Scarcity | Hydrogels improve water-use efficiency by absorbing and retaining water, reducing evaporation. | Enhanced crop yield and water conservation in arid regions. |
| Drought resilience | Withstanding Drought | Stores water in the root zone, gradually releasing it during dry spells. | Sustained productivity and increased crop resilience. |
| Soil Health | Soil Degradation | Improves soil structure and fertility by retaining water, stabilizing soil surface, and reducing erosion. | Healthier soils with enhanced nutrient availability. |
| Sustainable Practices | Ecological Farming | Supports eco-friendly irrigation and nutrient delivery, minimizing runoff and leaching. | Reduced environmental impact, lower fertilizer demand. |
| Crop Development | Seed Germination and Growth | Maintains optimal moisture and nutrient levels, supporting germination and early plant growth. | Improved yields, and support for global food security. |
| Soil Type | Hydrogel Concentration | Evapotranspiration (kg/(pot day)) | Plant Available Water (kg/pot) | Survival Duration (%) |
|---|---|---|---|---|
| Sand | Control | 0.023 | 0.552 | 24 |
| 0.2% | 0.026 | 1.048 | 40 | |
| 0.4% | 0.015 | 1.593 | 104 | |
| Sandy Loam | control | 0.035 | 0.872 | 25 |
| 0.2% | 0.003 | 0.904 | 27 | |
| 0.4% | 0.017 | 1.025 | 62 | |
| Loam | Control | 0.038 | 0.792 | 21 |
| 0.2% | 0.028 | 0.975 | 35 | |
| 0.4% | 0.031 | 1.285 | 41 | |
| Silt Loam | Control | 0.032 | 0.741 | 23 |
| 0.2% | 0.036 | 0.963 | 27 | |
| 0.4% | 0.035 | 1.175 | 34 | |
| Clay | Control | 0.039 | 0.781 | 20 |
| 0.2% | 0.028 | 0.788 | 28 | |
| 0.4% | 0.028 | 0.936 | 34 |
| Hydrogel Name | Application | Composition | Water Absorbing Capacity |
|---|---|---|---|
| AQUASORB | Water management, soil conditioning, forestry, hydroseeding, horticulture, large-scale farming. | Cross-linked copolymer of acrylamide and potassium acrylate. | 100–200 times its weight. |
| AQUALIC™ | Used in daily use items, in buildings and construction, environment, and in water treatment. | Cross-linked copolymer of acrylic acid/sodium acrylate | 300–1000 for deionized water and 30–60 for NSS |
| AGRA GEL (T-400) | Soil conditioning, water retention | Organic cross-linked co-polymers with water-binding groups, based on potassium | Several 100 times its weight |
| LUQUASORB™ | Agriculture, soil improvement | Cross-linked copolymer of potassium acrylate and acrylic acid | Absorb large amounts of water |
| STOCKOSORB | Water retention | Cross-linked polymer of acrylamide and sodium/potassium acrylate | Absorb large amounts of water |
| Pusa Hydrogel | Used for water conservation and enhanced crop productivity | Semi-synthetic superabsorbent | 350–500 times |
| Alsta Hydrogel | Water conservation, plant health | Potassium polyacrylate-based on potassium salt of polyacrylic acid | Up to 500 times of its own weight |
Disclaimer/Publisher’s Note: The statements, opinions and data contained in all publications are solely those of the individual author(s) and contributor(s) and not of MDPI and/or the editor(s). MDPI and/or the editor(s) disclaim responsibility for any injury to people or property resulting from any ideas, methods, instructions or products referred to in the content. |
© 2024 by the authors. Licensee MDPI, Basel, Switzerland. This article is an open access article distributed under the terms and conditions of the Creative Commons Attribution (CC BY) license (https://creativecommons.org/licenses/by/4.0/).
Share and Cite
Ali, K.; Asad, Z.; Agbna, G.H.D.; Saud, A.; Khan, A.; Zaidi, S.J. Progress and Innovations in Hydrogels for Sustainable Agriculture. Agronomy 2024, 14, 2815. https://doi.org/10.3390/agronomy14122815
Ali K, Asad Z, Agbna GHD, Saud A, Khan A, Zaidi SJ. Progress and Innovations in Hydrogels for Sustainable Agriculture. Agronomy. 2024; 14(12):2815. https://doi.org/10.3390/agronomy14122815
Chicago/Turabian StyleAli, Khizra, Zahra Asad, Gamareldawla H. D. Agbna, Asif Saud, Areeb Khan, and Syed Javaid Zaidi. 2024. "Progress and Innovations in Hydrogels for Sustainable Agriculture" Agronomy 14, no. 12: 2815. https://doi.org/10.3390/agronomy14122815
APA StyleAli, K., Asad, Z., Agbna, G. H. D., Saud, A., Khan, A., & Zaidi, S. J. (2024). Progress and Innovations in Hydrogels for Sustainable Agriculture. Agronomy, 14(12), 2815. https://doi.org/10.3390/agronomy14122815
