Exploring the Genome of the Endophytic Fungus Botrytis deweyae: Prediction of Novel Secondary Metabolites Gene Clusters: Terpenes and Polyketides
Abstract
1. Introduction
1.1. Fungal Secondary Metabolites
1.2. The Genus Botrytis
1.3. Botrytis Deweyae
1.4. Role of Terpenes and Polyketide Synthases in Secondary Metabolism
1.4.1. Terpenes
1.4.2. Polyketide Synthases
2. Materials and Methods
2.1. Genome Data Acquisition
2.2. Genome Set Completeness Assessment
2.3. Secondary Metabolite Gene Cluster Analysis
2.4. Domain Analysis
2.5. Phylogenetic Analysis
2.6. Homologous Protein Identification
3. Results
3.1. Genome Completeness Assessment
3.2. Comparative Analysis of Secondary Metabolite Gene Clusters in B. deweyae and B. cinerea
3.3. Terpene Gene Clusters in B. deweyae
3.3.1. Description of Terpene Gene Clusters
3.3.2. Description of EAE98_008016 Gene in B. deweyae
3.3.3. Comparative Analysis of EAE98_008016 Protein with Other Fungal Species
3.4. Polyketide Gene Clusters in B. deweyae
3.4.1. Description of Polyketide Gene Clusters
3.4.2. Description of EAE98_002293 Gene in B. deweyae—Bdpks22
3.4.3. Description of EAE98_009027 Gene in B. deweyae—Bdpks23
3.4.4. Description of EAE98_009190 Gene in B. deweyae—Bdpks24
3.4.5. Description of EAE98_010906 Gene in B. deweyae—Bdpks25
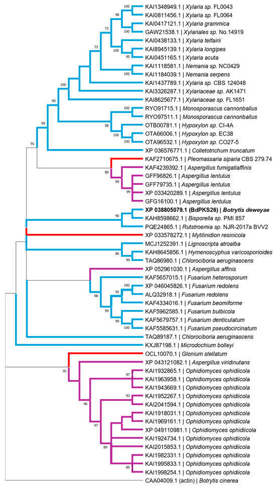
3.4.6. Description of EAE98_010943 Gene in B. deweyae—Bdpks26
4. Discussion
5. Conclusions
Supplementary Materials
Author Contributions
Funding
Data Availability Statement
Acknowledgments
Conflicts of Interest
References
- Nesbitt, B.F.; O’kelly, J.; Sargeant, K.; Sheridan, A. Aspergillus Flavus and Turkey X Disease: Toxic Metabolites of Aspergillus flavus. Nature 1962, 195, 1062–1063. [Google Scholar] [CrossRef] [PubMed]
- Quinn, R. Rethinking Antibiotic research and development: World war II and the penicillin collaborative. Am. J. Public Health 2013, 103, 426–434. [Google Scholar] [CrossRef] [PubMed]
- Muteeb, G.; Rehman, M.T.; Shahwan, M.; Aatif, M. Origin of antibiotics and antibiotic resistance, and their impacts on drug development: A narrative review. Pharmaceuticals 2023, 16, 1615. [Google Scholar] [CrossRef]
- Fleming, A. On the antibacterial action of cultures of a Penicillium, with special reference to their use in the isolation of B. influenzae. Clin. Infect. Dis. 1980, 2, 129–139. [Google Scholar] [CrossRef]
- Macheleidt, J.; Mattern, D.J.; Fischer, J.; Netzker, T.; Weber, J.; Schroeckh, V.; Valiante, V.; Brakhage, A.A. Regulation and role of fungal secondary metabolites. Annu. Rev. Genet. 2016, 50, 371–392. [Google Scholar] [CrossRef]
- Keller, N.P.; Turner, G.; Bennett, J.W. Fungal secondary metabolism—From biochemistry to genomics. Nat. Rev. Microbiol. 2005, 3, 937–947. [Google Scholar] [CrossRef]
- Fox, E.M.; Howlett, B.J. Secondary metabolism: Regulation and role in fungal biology. Curr. Opin. Microbiol. 2008, 11, 481–487. [Google Scholar] [CrossRef] [PubMed]
- Keller, N.P. Fungal secondary metabolism: Regulation, function and drug discovery. Nat. Rev. Microbiol. 2019, 17, 167–180. [Google Scholar] [CrossRef]
- Devi, R.; Kaur, T.; Guleria, G.; Rana, K.L.; Kour, D.; Yadav, N.; Yadav, A.N.; Saxena, A.K. Fungal secondary metabolites and their biotechnological applications for human health. In New and Future Developments in Microbial Biotechnology and Bioengineering; Elsevier: Amsterdam, The Netherlands, 2020; pp. 147–161. [Google Scholar]
- Limón, M.C.; Rodríguez-Ortiz, R.; Avalos, J. Bikaverin production and applications. Appl. Microbiol. Biotechnol. 2010, 87, 21–29. [Google Scholar] [CrossRef]
- Suárez, I.; Collado, I.G.; Garrido, C. Revealing hidden genes in Botrytis cinerea: New insights into genes involved in the biosynthesis of secondary metabolites. Int. J. Mol. Sci. 2024, 25, 5900. [Google Scholar] [CrossRef]
- Dean, R.; van Kan, J.A.L.; Pretorius, Z.A.; Hammond-Kosack, K.E.; Di Pietro, A.; Spanu, P.D.; Rudd, J.J.; Dickman, M.; Kahmann, R.; Ellis, J.; et al. The Top 10 fungal pathogens in molecular plant pathology. Mol. Plant Pathol. 2012, 13, 414–430. [Google Scholar] [CrossRef]
- Romanazzi, G.; Feliziani, E. Botrytis cinerea (Gray Mold). In Postharvest Decay; Elsevier: Amsterdam, The Netherlands, 2014; pp. 131–146. [Google Scholar]
- Holz, G.; Coertze, S.; Williamson, B. Botrytis: Biology, Pathology and Control; Springer: Dordrecht, The Netherlands, 2007; ISBN 978-1-4020-2624-9. [Google Scholar]
- Mercier, A.; Carpentier, F.; Duplaix, C.; Auger, A.; Pradier, J.; Viaud, M.; Gladieux, P.; Walker, A. The polyphagous plant pathogenic fungus Botrytis cinerea encompasses host-specialized and generalist populations. Environ. Microbiol. 2019, 21, 4808–4821. [Google Scholar] [CrossRef] [PubMed]
- Lee, J.S.; Kaplunov, T.; Zutahy, Y.; Daus, A.; Alkan, N.; Lichter, A. The significance of postharvest disinfection for prevention of internal decay of table grapes after storage. Sci. Hortic. 2015, 192, 346–349. [Google Scholar] [CrossRef]
- Elad, Y.; Vivier, M.; Fillinger, S. Botrytis, the good, the bad and the ugly. In Botrytis—The Fungus, the Pathogen and Its Management in Agricultural Systems; Springer: Berlin/Heidelberg, Germany, 2015; pp. 1–15. ISBN 9783319233710. [Google Scholar]
- van Kan, J.A.L.; Shaw, M.W.; Grant-Downton, R.T. Botrytis species: Relentless necrotrophic thugs or endophytes gone rogue? Mol. Plant Pathol. 2014, 15, 957–961. [Google Scholar] [CrossRef] [PubMed]
- Collado, I.G.; Viaud, M. Secondary metabolism in Botrytis cinerea: Combining genomic and metabolomic approaches. In Botrytis—The Fungus, the Pathogen and Its Management in Agricultural Systems; Springer International Publishing: Cham, Switzerland, 2016; pp. 291–313. ISBN 9783319233710. [Google Scholar]
- da Silva Ripardo-Filho, H.; Coca Ruíz, V.; Suárez, I.; Moraga, J.; Aleu, J.; Collado, I.G. From genes to molecules, secondary metabolism in Botrytis cinerea: New insights into anamorphic and teleomorphic stages. Plants 2023, 12, 553. [Google Scholar] [CrossRef]
- Fillinger, S.; Elad, Y. (Eds.) Botrytis—The Fungus, the Pathogen and Its Management in Agricultural Systems; Springer International Publishing: Cham, Switzerland, 2016; ISBN 978-3-319-23370-3. [Google Scholar]
- Grant-Downton, R.T.; Terhem, R.B.; Kapralov, M.V.; Mehdi, S.; Rodriguez-Enriquez, M.J.; Gurr, S.J.; van Kan, J.A.L.L.; Dewey, F.M. A novel Botrytis species is associated with a newly emergent foliar disease in cultivated Hemerocallis. PLoS ONE 2014, 9, e89272. [Google Scholar] [CrossRef]
- Ma, W.; Tang, Z.; Cui, X.; Dan, Y.; Yin, F.; Liu, M. First report of Botrytis deweyae causing gray mold on Polygonatum cyrtonema in China. Plant Dis. 2023, 107, 2533. [Google Scholar] [CrossRef]
- Sacchettini, J.C.; Poulter, C.D. Creating isoprenoid diversity. Science 1997, 277, 1788–1789. [Google Scholar] [CrossRef] [PubMed]
- Lange, B.M.; Rujan, T.; Martin, W.; Croteau, R. Isoprenoid biosynthesis: The evolution of two ancient and distinct pathways across genomes. Proc. Natl. Acad. Sci. USA 2000, 97, 13172–13177. [Google Scholar] [CrossRef]
- Kellogg, B.A.; Poulter, C.D. Chain elongation in the isoprenoid biosynthetic pathway. Curr. Opin. Chem. Biol. 1997, 1, 570–578. [Google Scholar] [CrossRef]
- Perveen, S. Introductory chapter: Terpenes and terpenoids. In Terpenes and Terpenoids; IntechOpen: London, UK, 2018. [Google Scholar]
- González-Hernández, R.A.; Valdez-Cruz, N.A.; Macías-Rubalcava, M.L.; Trujillo-Roldán, M.A. Overview of fungal terpene synthases and their regulation. World J. Microbiol. Biotechnol. 2023, 39, 194. [Google Scholar] [CrossRef] [PubMed]
- Christianson, D.W. Unearthing the roots of the terpenome. Curr. Opin. Chem. Biol. 2008, 12, 141–150. [Google Scholar] [CrossRef] [PubMed]
- Schmidt-Dannert, C. Biosynthesis of terpenoid natural products in fungi. In Biotechnology of Isoprenoids; Schrader, J., Bohlmann, J., Eds.; Advances in Biochemical Engineering/Biotechnology; Springer: Cham, Switzerland, 2014; Volume 148, pp. 19–61. [Google Scholar] [CrossRef]
- Quin, M.B.; Flynn, C.M.; Schmidt-Dannert, C. Traversing the fungal terpenome. Nat. Prod. Rep. 2014, 31, 1449–1473. [Google Scholar] [CrossRef] [PubMed]
- Brian, P.W. Effects of gibberellins on plant growth and development. Biol. Rev. 1959, 34, 37–77. [Google Scholar] [CrossRef]
- Davière, J.-M.; Achard, P. Gibberellin signaling in plants. Development 2013, 140, 1147–1151. [Google Scholar] [CrossRef]
- Rocha, O.; Ansari, K.; Doohan, F.M. Effects of trichothecene mycotoxins on eukaryotic cells: A review. Food Addit. Contam. 2005, 22, 369–378. [Google Scholar] [CrossRef]
- Shen, B. Polyketide biosynthesis beyond the type I, II and III polyketide synthase paradigms. Curr. Opin. Chem. Biol. 2003, 7, 285–295. [Google Scholar] [CrossRef]
- Weissman, K.J. Chapter 1 Introduction to polyketide biosynthesis. In Methods in Enzymology; Academic Press: Cambridge, MA, USA, 2009; Volume 459, pp. 3–16. [Google Scholar] [CrossRef]
- Staunton, J.; Weissman, K.J. Polyketide biosynthesis: A millennium review. Nat. Prod. Rep. 2001, 18, 380–416. [Google Scholar] [CrossRef]
- Herbst, D.A.; Townsend, C.A.; Maier, T. The architectures of iterative type I PKS and FAS. Nat. Prod. Rep. 2018, 35, 1046–1069. [Google Scholar] [CrossRef]
- Cox, R.J.; Simpson, T.J. Chapter 3 fungal type i polyketide synthases. In Methods in Enzymology; Academic Press: Cambridge, MA, USA, 2009; Volume 459, pp. 49–78. [Google Scholar]
- Cheng, Y.-Q.; Tang, G.-L.; Shen, B. Type I polyketide synthase requiring a discrete acyltransferase for polyketide biosynthesis. Proc. Natl. Acad. Sci. USA 2003, 100, 3149–3154. [Google Scholar] [CrossRef]
- Du, D.; Katsuyama, Y.; Horiuchi, M.; Fushinobu, S.; Chen, A.; Davis, T.D.; Burkart, M.D.; Ohnishi, Y. Structural basis for selectivity in a highly reducing type II polyketide synthase. Nat. Chem. Biol. 2020, 16, 776–782. [Google Scholar] [CrossRef] [PubMed]
- Hertweck, C.; Luzhetskyy, A.; Rebets, Y.; Bechthold, A. Type II polyketide synthases: Gaining a deeper insight into enzymatic teamwork. Nat. Prod. Rep. 2007, 24, 162–190. [Google Scholar] [CrossRef] [PubMed]
- Hibi, G.; Shiraishi, T.; Umemura, T.; Nemoto, K.; Ogura, Y.; Nishiyama, M.; Kuzuyama, T. Discovery of type II polyketide synthase-like enzymes for the biosynthesis of cispentacin. Nat. Commun. 2023, 14, 8065. [Google Scholar] [CrossRef]
- Bisht, R.; Bhattacharyya, A.; Shrivastava, A.; Saxena, P. An overview of the medicinally important plant type III PKS derived polyketides. Front. Plant Sci. 2021, 12, 746908. [Google Scholar] [CrossRef]
- Katsuyama, Y.; Ohnishi, Y. Type III Polyketide synthases in microorganisms. Methods Enzymol. 2012, 515, 359–377. [Google Scholar] [CrossRef]
- Hashimoto, M.; Nonaka, T.; Fujii, I. Fungal type III polyketide synthases. Nat. Prod. Rep. 2014, 31, 1306–1317. [Google Scholar] [CrossRef] [PubMed]
- Navarro-Muñoz, J.C.; Collemare, J. Evolutionary Histories of Type III Polyketide Synthases in Fungi. Front. Microbiol. 2020, 10, 3018. [Google Scholar] [CrossRef]
- van Kan, J.A.L.L.; Stassen, J.H.M.M.; Mosbach, A.; Van Der Lee, T.A.J.J.; Faino, L.; Farmer, A.D.; Papasotiriou, D.G.; Zhou, S.; Seidl, M.F.; Cottam, E.; et al. A gapless genome sequence of the fungus Botrytis cinerea. Mol. Plant Pathol. 2017, 18, 75–89. [Google Scholar] [CrossRef]
- Staats, M.; van Kan, J.A.L. Genome update of Botrytis cinerea strains B05.10 and T4. Eukaryot. Cell 2012, 11, 1413–1414. [Google Scholar] [CrossRef]
- Valero-Jiménez, C.A.; Steentjes, M.B.F.; Slot, J.C.; Shi-Kunne, X.; Scholten, O.E.; van Kan, J.A.L. Dynamics in secondary metabolite gene clusters in otherwise highly syntenic and stable genomes in the fungal genus Botrytis. Genome Biol. Evol. 2020, 12, 2491–2507. [Google Scholar] [CrossRef]
- Simão, F.A.; Waterhouse, R.M.; Ioannidis, P.; Kriventseva, E.V.; Zdobnov, E.M. BUSCO: Assessing genome assembly and annotation completeness with single-copy orthologs. Bioinformatics 2015, 31, 3210–3212. [Google Scholar] [CrossRef] [PubMed]
- Chen, C.; Wu, Y.; Li, J.; Wang, X.; Zeng, Z.; Xu, J.; Liu, Y.; Feng, J.; Chen, H.; He, Y.; et al. TBtools-II: A “one for all, all for one” bioinformatics platform for biological big-data mining. Mol. Plant 2023, 16, 1733–1742. [Google Scholar] [CrossRef] [PubMed]
- Blin, K.; Shaw, S.; Augustijn, H.E.; Reitz, Z.L.; Biermann, F.; Alanjary, M.; Fetter, A.; Terlouw, B.R.; Metcalf, W.W.; Helfrich, E.J.N.; et al. antiSMASH 7.0: New and improved predictions for detection, regulation, chemical structures and visualisation. Nucleic Acids Res. 2023, 51, W46–W50. [Google Scholar] [CrossRef] [PubMed]
- Marchler-Bauer, A.; Bryant, S.H. CD-Search: Protein domain annotations on the fly. Nucleic Acids Res. 2004, 32, W327–W331. [Google Scholar] [CrossRef]
- Paysan-Lafosse, T.; Blum, M.; Chuguransky, S.; Grego, T.; Pinto, B.L.; Salazar, G.A.; Bileschi, M.L.; Bork, P.; Bridge, A.; Colwell, L.; et al. InterPro in 2022. Nucleic Acids Res. 2023, 51, D418–D427. [Google Scholar] [CrossRef]
- Jones, P.; Binns, D.; Chang, H.-Y.; Fraser, M.; Li, W.; McAnulla, C.; McWilliam, H.; Maslen, J.; Mitchell, A.; Nuka, G.; et al. InterProScan 5: Genome-scale protein function classification. Bioinformatics 2014, 30, 1236–1240. [Google Scholar] [CrossRef]
- Camacho, C.; Coulouris, G.; Avagyan, V.; Ma, N.; Papadopoulos, J.; Bealer, K.; Madden, T.L. BLAST+: Architecture and applications. BMC Bioinform. 2009, 10, 421. [Google Scholar] [CrossRef]
- Sangar, V.; Blankenberg, D.J.; Altman, N.; Lesk, A.M. Quantitative sequence-function relationships in proteins based on gene ontology. BMC Bioinform. 2007, 8, 294. [Google Scholar] [CrossRef] [PubMed]
- Pearson, W.R. An introduction to sequence similarity (“Homology”) searching. Curr. Protoc. Bioinform. 2013, 42, 3.1.1–3.1.8. [Google Scholar] [CrossRef]
- Zuckerkandl, E.; Pauling, L. Evolutionary divergence and convergence in proteins. In Evolving Genes and Proteins; Elsevier: Amsterdam, The Netherlands, 1965; pp. 97–166. [Google Scholar]
- Tamura, K.; Stecher, G.; Kumar, S. MEGA11: Molecular evolutionary genetics analysis version 11. Mol. Biol. Evol. 2021, 38, 3022–3027. [Google Scholar] [CrossRef]
- Park, M.Y.; Jeon, B.J.; Kang, J.E.; Kim, B.S. Synergistic interactions of schizostatin identified from Schizophyllum commune with demethylation inhibitor fungicides. Plant Pathol. J. 2020, 36, 579–590. [Google Scholar] [CrossRef] [PubMed]
- Suárez, I.; González-Rodríguez, V.E.; Viaud, M.; Garrido, C.; Collado, I.G. Identification of the sesquiterpene cyclase involved in the biosynthesis of (+)-4-epi-eremophil-9-en-11-ol derivatives isolated from Botrytis cinerea. ACS Chem. Biol. 2020, 15, 2775–2782. [Google Scholar] [CrossRef] [PubMed]
- Wen, Y.-H.; Chen, T.-J.; Jiang, L.-Y.; Li, L.; Guo, M.; Peng, Y.; Chen, J.-J.; Pei, F.; Yang, J.-L.; Wang, R.-S.; et al. Unusual (2R,6R)-bicyclo [3.1.1]heptane ring construction in fungal α-trans-bergamotene biosynthesis. iScience 2022, 25, 104030. [Google Scholar] [CrossRef] [PubMed]
- Pinedo, C.; Wang, C.M.; Pradier, J.M.; Dalmais, B.; Choquer, M.; Le Pêcheur, P.; Morgant, G.; Collado, I.G.; Cane, D.E.; Viaud, M. Sesquiterpene synthase from the botrydial biosynthetic gene cluster of the phytopathogen Botrytis cinerea. ACS Chem. Biol. 2008, 3, 791–801. [Google Scholar] [CrossRef]
- Schumacher, J.; Simon, A.; Cohrs, K.C.; Viaud, M.; Tudzynski, P. The transcription factor BcLTF1 regulates virulence and light responses in the necrotrophic plant pathogen Botrytis cinerea. PLoS Genet. 2014, 10, e1004040. [Google Scholar] [CrossRef]











| GC | Gene ID B. deweyae | Protein ID B. deweyae | Protein Length in B. deweyae | Gene ID B. cinerea | Protein ID B. cinerea | Protein Length in B. cinerea | % Similarity | Annotation |
|---|---|---|---|---|---|---|---|---|
| 1 | EAE98_002948 | XP_038813097.1 | 482 | BCIN_06g02400 | XP_001560441.1 | 482 | 93.57% | Bcerg9 |
| 2 | EAE98_003830 | XP_038811923.1 | 437 | BCIN_04g03550 | XP_001546971.2 | 441 | 79.18% | Bcstc4 |
| 3 | EAE98_006162 | XP_038810179.1 | 278 | BCIN_11g06510 | XP_024551950.1 | 321 | 80.37% | Bcstc7 |
| 4 | EAE98_008016 | XP_038807933.1 | 394 | BCIN_14g01170 | XP_024552819.1 | 381 | 96.33% | Unknown |
| 5 | EAE98_008221 | XP_038807710.1 | 399 | BCIN_12g06390 | XP_024552383.1 | 399 | 87.72 | Bcbot2 |
| 6 | EAE98_010975 | XP_038805111.1 | 611 | BCIN_01g04560 | XP_024546243.1 | 610 | 90.51% | Bcphs1 |
| Botrytis Species | Strain | GeneBank Genome Reference | Protein Accession Number | Number of Amino Acids | Percentage of Identity with B. deweyae |
|---|---|---|---|---|---|
| B. cinerea | T4 | GCA_000227075.1 | CCD33657.1 | 394 | 96.70% |
| B. cinerea | BcDW1 | GCA_000349525.1 | EMR82980.1 | 394 | 96.45% |
| B. cinerea | Bc448 | GCA_037039525.1 | KAK6598033.1 | 381 | 96.59% |
| B. cinerea | B05.10 | GCA_000143535.4 | XP_024552819.1 | 381 | 96.33% |
| B. elliptica | Be9612 | GCA_014898555.1 | KAF7925222.1 | 394 | 99.75% |
| B. sinoallii | Bc 23 | GCA_014898435.1 | XP_038758944.1 | 394 | 99.24% |
| B. hyacinthi | Bh0001 | GCA_004786245.1 | TGO37690.1 | 394 | 98.22% |
| B. aclada | 633 | GCA_014898285.1 | KAF7953262.1 | 381 | 98.95% |
| Botryotinia convoluta | MUCL 11595 | GCA_004786275.1 | TGO54160.1 | 381 | 98.95% |
| B. byssoidea | MUCL 94 | GCA_014898295.1 | XP_038734128.1 | 381 | 98.95% |
| B. fragariae | BVB16 | GCA_013461495.1 | XP_037193855.1 | 381 | 98.69% |
| B. tulipae | Bt9001 | GCA_004786125.1 | TGO06850.1 | 381 | 98.69% |
| B. paeoniae | Bp0003 | GCA_004786145.1 | TGO30745.1 | 381 | 98.43% |
| Botryotinia globosa | MUCL 444 | GCA_014898425.1 | KAF7887299.1 | 381 | 98.43% |
| Botryotinia narcissicola | MUCL 2120 | GCA_004786225.1 | TGO61103.1 | 381 | 98.43% |
| Botryotinia calthae | MUCL 2830 | GCA_004379285.1 | TEY75198.1 | 381 | 97.11% |
| B. porri | MUCL 3234 | GCA_014898465.1 | XP_038765908.1 | 381 | 95.80% |
| B. porri | MUCL 3349 | GCA_004786265.1 | TGO84949.1 | 381 | 95.54% |
| B. squamosa | MUCL 31421 | GCA_014898485.2 | RCTC02000009.1 * | - | 94.40% |
| B. medusae | B555 | GCA_019395255.1 | JAHXJL010000116.1 * | - | 93.66% |
| B. pseudocinerea | BP362 | GCA_019395245.1 | JAHXJK010000109.1 * | - | 92.16% |
| B. fabae isolate | DLY-16-612 | GCA_004335055.1 | RSAG01000202.1 * | - | 91.42% |
| A. Phylum Ascomycota. | ||||
| Clade | Class | Order | Number of Proteins | Number of Organisms |
| Sordariomyceta | Leotiomycetes | Heliotales | 75 | 61 |
| Unclassified Leotiomycetes | 1 | 1 | ||
| Leotiales | 1 | 1 | ||
| Leotiomycetes incertae sedis | 27 | 23 | ||
| Erysiphales | 15 | 11 | ||
| Sordariomycetes | Togniniales | 3 | 2 | |
| Diaporthales | 32 | 18 | ||
| Magnaporthales | 26 | 7 | ||
| Sordariales | 93 | 67 | ||
| Coniochaetales | 6 | 5 | ||
| Chaetosphaeriales | 2 | 1 | ||
| Ophiostomatales | 8 | 5 | ||
| Cephalothecales | 2 | 1 | ||
| Xylariales | 227 | 122 | ||
| Unclassified Xylariomycetidae | 2 | 2 | ||
| Xylariomycetidae incertae sedis | 4 | 1 | ||
| Hypocreales | 546 | 259 | ||
| Glomerellales | 159 | 88 | ||
| Microascales | 7 | 6 | ||
| Sordariomycetes incertae sedis | 2 | 1 | ||
| Lulworthiales | 1 | 1 | ||
| Leotiomyceta | Lecanoromycetes | Acarosporales | 4 | 3 |
| Rhizocarpales | 2 | 1 | ||
| Lecanorales | 22 | 12 | ||
| Peltigerales | 5 | 4 | ||
| Caliciales | 3 | 2 | ||
| Teloschistales | 47 | 20 | ||
| Unclassified Lecanoromycetidae | 1 | 1 | ||
| Ostropomycetidae incertae sedis | 2 | 1 | ||
| Umbilicariales | 4 | 3 | ||
| Trapeliales | 15 | 12 | ||
| Pertusariales | 3 | 3 | ||
| Sarrameanales | 2 | 2 | ||
| Ostropales | 4 | 4 | ||
| Lecanoromycetes incertae sedis | 1 | 1 | ||
| Coniocybomycetes | Coniocybales | 3 | 2 | |
| Xylonomycetes | Xylonales | 2 | 1 | |
| Candelariomycetes | Candelariales | 4 | 4 | |
| Sareomycetes | Sareales | 1 | 1 | |
| Lichinomycetes | Lichinales | 4 | 4 | |
| Xylobotryomycetes | Xylobotryales | 2 | 1 | |
| Geoglossomycetes | Geoglossales | 5 | 4 | |
| Eurotiomycetes | Eurotiales | 1116 | 230 | |
| Onygenales | 110 | 70 | ||
| Chaetothyriales | 95 | 41 | ||
| Verrucariales | 3 | 2 | ||
| Phaeomoniellales | 1 | 1 | ||
| Unclassified Eurotiomycetes | 1 | 1 | ||
| Dothideomyceta | Dothideomycetes | Mycosphaerellales | 251 | 45 |
| Dothideales | 138 | 20 | ||
| Myriangiales | 7 | 6 | ||
| Cladosporiales | 6 | 4 | ||
| Capnodiales | 2 | 2 | ||
| Trypetheliales | 8 | 3 | ||
| Botryosphaeriales | 47 | 16 | ||
| Acrospermales | 2 | 1 | ||
| Lineolatales | 1 | 1 | ||
| Dothideomycetes incertae sedis | 13 | 8 | ||
| Eremomycetales | 2 | 1 | ||
| Patellariales | 1 | 1 | ||
| Phaeotrichales | 1 | 1 | ||
| Mytilinidiales | 4 | 3 | ||
| Pleosporomycetidae incertae sedis | 2 | 2 | ||
| Pleosporales | 216 | 109 | ||
| Aulographales | 2 | 2 | ||
| Venturiales | 15 | 5 | ||
| Arthoniomycetes | Arthoniales | 2 | 2 | |
| Saccharomyceta | Pezizomycotina incertae sedis | Thelocarpales | 2 | 2 |
| Vezdaeales | 2 | 2 | ||
| Pezizomycotina incertae sedis | 2 | 2 | ||
| Pezizomycetes | Pezizales | 34 | 26 | |
| Orbiliomycetes | Orbiliales | 35 | 15 | |
| Saccharomycetes | Saccharomycetales | 45 | 23 | |
| Taphrinomycotina incertae sedis | 3 | 1 | ||
| - | Taphrinomycetes | Taphrinales | 3 | 2 |
| B. Phylum Basidiomycota. | ||||
| Class | Order | Number of Proteins | Number of Organisms | |
| Microbotryomycetes | Leucosporidiales | 1 | 1 | |
| Sporidiobolales | 20 | 10 | ||
| Unclassified Microbotryomycetes | 1 | 1 | ||
| Microbotryales | 6 | 4 | ||
| Kriegeriales | 1 | 1 | ||
| Microbotryomycetes incertae sedis | 1 | 1 | ||
| Mixiomycetes | Mixiales | 3 | 1 | |
| Cystobasidiomycetes | Cyphobasidiales | 1 | 1 | |
| Pucciniomycetes | Pucciniales | 40 | 17 | |
| Atractiellomycetes | Atractiellales | 1 | 1 | |
| Agaricomycetes | Agaricomycetes incertae sedis | 196 | 135 | |
| Agaricales | 233 | 140 | ||
| Jaapiales | 1 | 1 | ||
| Boletales | 62 | 34 | ||
| Atheliales | 2 | 2 | ||
| Amylocorticiales | 2 | 1 | ||
| Geastrales | 2 | 1 | ||
| Hysterangiales | 3 | 1 | ||
| Gomphales | 2 | 2 | ||
| Tremellomycetes | Filobasidiales | 6 | 4 | |
| Trichosporonales | 18 | 8 | ||
| Tremellales | 99 | 73 | ||
| Cystofilobasidiales | 3 | 1 | ||
| Dacrymycetes | Dacrymycetales | 2 | 2 | |
| Exobasidiomycetes | Exobasidiales | 3 | 2 | |
| Tilletiales | 13 | 5 | ||
| Ustilaginomycetes | Ustilaginales | 23 | 12 | |
| Violaceomycetales | 1 | 1 | ||
| Malasseziomycetes | Malasseziales | 14 | 9 | |
| Wallemiomycetes | Wallemiales | 6 | 1 | |
| C. Phylum Mucoromycota. | ||||
| Class | Order | Number of Proteins | Number of Organisms | |
| Mucoromycetes | Mucorales | 194 | 57 | |
| Umbelopsidomycetes | Umbelopsidales | 13 | 5 | |
| Endogonomycetes | Endogonales | 3 | 2 | |
| Mortierellomycetes | Mortierellales | 88 | 51 | |
| Glomeromycetes | Glomerales | 21 | 9 | |
| Diversisporales | 18 | 10 | ||
| Paraglomerales | 3 | 2 | ||
| Archaeosporales | 3 | 3 | ||
| Entrophosporales | 12 | 2 | ||
| D. Phylum Zoopagomycota. | ||||
| Class | Order | Number of Proteins | Number of Organisms | |
| Basidiobolomycetes | Basidiobolales | 1 | 1 | |
| Entomophthoromycetes | Entomophthorales | 7 | 2 | |
| Kickxellomycetes | Kickxellales | 160 | 137 | |
| Dimargaritomycetes | Dimargaritales | 11 | 6 | |
| Harpellomycetes | Harpellales | 3 | 3 | |
| Kickxellomycotina incertae sedis | Ramicandelaberales | 1 | 1 | |
| Zoopagomycetes | Zoopagales | 4 | 4 | |
| E. Phylum Chytridiomycota. | ||||
| Class | Order | Number of Proteins | Number of Organisms | |
| Chytridiomycetes | Synchytriales | 4 | 2 | |
| Spizellomycetales | 14 | 8 | ||
| Rhizophlyctidales | 3 | 2 | ||
| Chytridiomycetes incertae sedis | 3 | 3 | ||
| Cladochytriales | 3 | 2 | ||
| Chytridiales | 7 | 7 | ||
| Lobulomycetales | 2 | 2 | ||
| Rhizophydiales | 9 | 5 | ||
| Polychytriales | 2 | 1 | ||
| Monoblepharidomycetes | Monoblepharidales | 3 | 3 | |
| Neocallimastigomycetes | Neocallimastigales | 5 | 5 | |
| F. Phylum Chytridiomycota. | ||||
| Class | Order | Number of Proteins | Number of Organisms | |
| Blastocladiomycota | Blastocladiomycetes | 10 | 5 | |
| Physodermatomycetes | 1 | 1 | ||
| GC | Gene ID in B. deweyae | Protein ID in B. deweyae | Protein Length in B. deweyae | Gene ID B. cinerea | Protein ID B. cinerea | Protein Length in B. cinerea | % Similarity | Annotation |
|---|---|---|---|---|---|---|---|---|
| 1 | EAE98_002293 | XP_038813652.1 | 2542 | - | - | - | - | Unknown |
| 2 | EAE98_005009 | XP_038811280.1 | 2579 | BCIN_05g08400 | XP_024549041.1 | 2571 | 83.33% | Bcpks21 |
| 3 | EAE98_006691 | XP_038809559.1 | 2575 | BCIN_16g05040 | XP_024554044.1 | 2575 | 88% | Bcpks16 |
| 4 | EAE98_007035 | XP_038808800.1 | 499 | BCIN_13g02130 | XP_001555327.1 | 499 | 93.99% | Bcchs1 |
| 5 | EAE98_009027 | XP_038807018.1 | 2537 | - | - | - | - | Unknown |
| 6 | EAE98_009190 | XP_038806877.1 | 2346 | - | - | - | - | Unknown |
| 7 | EAE98_009473 | XP_038806567.1 | 2007 | BCIN_05g06220 | XP_024548906.1 | 2126 | 84.49% | Bcpks15 |
| 8 | EAE98_010322 | XP_038805735.1 | 2415 | BCIN_13g01510 | XP_001557060.1 | 2417 | 94.08% | Bcpks10 |
| 9 | EAE98_010696 | XP_038805323.1 | 2143 | BCIN_03g08050 | XP_001547095.2 | 2138 | 96.08% | Bcpks13 |
| 10 | EAE98_010906 | XP_038805042.1 | 2208 | - | - | - | - | Unknown |
| 11 | EAE98_010943 | XP_038805079.1 | 2353 | - | - | - | - | Unknown |
| PKS | Botrytis Species | Strain | Protein Accession Number | Number of Amino Acids | Identity with B. deweyae |
|---|---|---|---|---|---|
| EAE98_002293 (BdPKS22) | Botrytis elliptica | Be9601 | TGO80363.1 | 2513 | 96.73% |
| Botrytis elliptica | Be9612 | KAF7928242.1 | 2443 | 97.01% | |
| Botrytis convoluta | MUCL 11595 | TGO65325.1 | 2633 | 90.31% | |
| Botrytis galanthina | MUCL 435 | THV55759.1 | 2616 | 89.79% | |
| Botrytis porri | MUCL 3234 | XP_038774872.1 | 2601 | 88.08% | |
| Botrytis porri | MUCL 3349 | TGO92077.1 | 2601 | 88.08% | |
| Botrytis tulipae | Bt9001 | TGO09113.1 | 2330 | 89.98% | |
| Botrytis paeoniae | Bp0003 | TGO26315.1 | 2527 | 88.98% | |
| Botrytis squamosa | MUCL 31421 | RCTC02000012.1 * | - | 94.42% | |
| EAE98_009027 (BdPKS23) | Botrytis elliptica | Be9601 | TGO77401.1 | 2547 | 96.43% |
| Botrytis elliptica | Be9612 | KAF7911819.1 | 2562 | 95.87% | |
| Botrytis sinoallii | Bc23 | XP_038753118.1 | 2543 | 95.77% | |
| Botrytis fragariae | BVB16 | XP_037188393.1 | 2552 | 94.07% | |
| Botryotinia convoluta | MUCL 11595 | TGO52589.1 | 2547 | 93.87% | |
| Botrytis hyacinthi | Bh0001 | TGO38645.1 | 2562 | 92.70% | |
| Botrytis aclada | 633 | KAF7946733.1 | 2544 | 91.97% | |
| Botrytis paeoniae | Bp0003 | TGO27521.1 | 2258 | 84.85% | |
| Botrytis galanthina | MUCL 435 | THV49893.1 | 1884 | 86.19% | |
| Botrytis squamosa | MUCL 31421 | RCTC02000008.1 * | - | 98.43% | |
| EAE98_009190 (BdPKS24) | Botrytis elliptica | Be9601 | TGO80020.1 | 2335 | 97.29% |
| Botrytis elliptica | Be9612 | KAF7941341.1 | 2359 | 94.43% | |
| Botrytis squamosa | MUCL 31421 | RCTC02000005.1 * | - | 83.28% | |
| Botrytis aclada | 633 | RCSV01000004.1 * | - | 78.53% | |
| Botrytis porri | MUCL 3234 | RCTA01000006.1 * | - | 72.12% | |
| Botryotinia globosa | MUCL 444 | RCSZ01000002.1 * | - | 75.22% | |
| EAE98_010906 (BdPKS25) | Botrytis paeoniae | Bp0003 | TGO20404.1 | 2621 | 91.95% |
| Botryotinia globosa | MUCL 444 | KAF7896114.1 | 2528 | 84.54% | |
| Botrytis elliptica | Be9601 | TGO71777.1 | 2133 | 95.90% | |
| Botrytis elliptica | Be9612 | KAF7923671.1 | 1808 | 97.11% | |
| Botrytis squamosa | MUCL 31421 | RCTC02000002.1 * | - | 84.75% | |
| Botrytis sinoallii | Bc 23 | RCTB01000005.1 * | - | 50.05% | |
| EAE98_010943 (BdPKS26) | Botrytis elliptica | Be9601 | TGO73554.1 | 2327 | 98.77% |
| Botrytis elliptica | Be9612 | KAF7923645.1 | 2327 | 98.64% | |
| Botrytis sinoallii | Bc 23 | XP_038763137.1 | 2073 | 87.33% | |
| Botrytis galanthina | MUCL 435 | THV54946.1 | 1623 | 86.56% | |
| Botrytis squamosa | MUCL 31421 | RCTC02000002.1 * | - | 95.29% | |
| RCTC02000005.1 * | 54.23% | ||||
| Botrytis medusae | B555 | JAHXJL010000007.1 | - | 89.03% | |
| Botryotinia globosa | MUCL 444 | RCSZ01000001.1 | - | 86.14% |
| PKS | Phylum | Clade | Class | Order | Number of Proteins | Number of Organisms |
|---|---|---|---|---|---|---|
| BdPKS22 | Ascomycota | Sordariomyceta | Leotiomycete | Heliotales | 1 | 1 |
| Leotiomycetes incertae sedis | 1 | 1 | ||||
| Sordariomycete | Xylariales | 4 | 3 | |||
| Leotiomyceta | Lecanoromycete | Teloschistales | 3 | 3 | ||
| Pertusariales | 1 | 1 | ||||
| Eurotiomycete | Eurotiales | 10 | 7 | |||
| Dothideomyceta | Dothideomycetes | Pleosporales | 13 | 2 | ||
| TOTAL | 33 | 18 | ||||
| BdPKS23 | Ascomycota | Sordariomycelta | Sordariomycete | Heliotales | 9 | 7 |
| Xylariales | 32 | 25 | ||||
| Xylariomycetidae incertae sedis | 4 | 1 | ||||
| Diaporthales | 4 | 3 | ||||
| Leotiomyceta | Lecanoromycetes | Lecanorales | 2 | 2 | ||
| Teloschistales | 5 | 4 | ||||
| Peltigerales | 1 | 1 | ||||
| Pertusariales | 1 | 1 | ||||
| Eurotiomycetes | Eurotiales | 3 | 2 | |||
| Dothideomyceta | Dothideomycetes | Dothideomycetes incertae sedis | 1 | 1 | ||
| TOTAL | 62 | 47 | ||||
| BdPKS24 | Ascomycota | Leotiomyceta | Lecanoromycete | Sarrameanales | 1 | 1 |
| Trapeliales | 1 | 1 | ||||
| Pertusariales | 1 | 1 | ||||
| Teloschistales | 2 | 2 | ||||
| Eurotiomycete | Onygenales | 1 | 1 | |||
| Eurotiales | 2 | 1 | ||||
| Sordariomyceta | Sordariomycete | Xylariales | 3 | 2 | ||
| TOTAL | 11 | 9 | ||||
| BdPKS25 | Ascomycota | Sordariomyceta | Leotiomycete | Heliotales | 8 | 7 |
| Leotiomycetes incertae sedis | 1 | 1 | ||||
| Sordariomycete | Hypocreales | 6 | 5 | |||
| Microascales | 3 | 2 | ||||
| Xylariomycetidae incertae sedis | 4 | 1 | ||||
| Sordariales | 6 | 6 | ||||
| Dothideomyceta | Dothideomycetes | Dothideomycetes incertae sedis | 5 | 3 | ||
| Pleosporales | 4 | 3 | ||||
| Arthoniomycetes | Arthoniales | 1 | 1 | |||
| leotiomyceta | Eurotiomycetes | Eurotiales | 5 | 4 | ||
| Lecanoromycetes | Lecanorales | 1 | 1 | |||
| TOTAL | 44 | 34 | ||||
| BdPKS26 | Ascomycota | Sordariomyceta | Leotiomycete | Helotiales | 8 | 6 |
| Sordariomycetes | Hypocreales | 12 | 9 | |||
| Glomerellales | 10 | 5 | ||||
| Xylariales | 53 | 39 | ||||
| Sordariales | 1 | 1 | ||||
| Diaporthales | 2 | 1 | ||||
| Magnaporthales | 1 | 1 | ||||
| Leotiomyceta | Lecanoromycetes | Trapeliales | 2 | 2 | ||
| Teloschistales | 1 | 1 | ||||
| Eurotiomycetes | Eurotiales | 27 | 13 | |||
| Onygenales | 36 | 2 | ||||
| Dothideomyceta | Dothideomycetes | Mytilinidiales | 2 | 1 | ||
| Pleosporomycetidae incertae sedis | 1 | 1 | ||||
| Pleosporales | 1 | 1 | ||||
| Botryosphaeriales | 2 | 1 | ||||
| TOTAL | 159 | 84 | ||||
Disclaimer/Publisher’s Note: The statements, opinions and data contained in all publications are solely those of the individual author(s) and contributor(s) and not of MDPI and/or the editor(s). MDPI and/or the editor(s) disclaim responsibility for any injury to people or property resulting from any ideas, methods, instructions or products referred to in the content. |
© 2024 by the authors. Licensee MDPI, Basel, Switzerland. This article is an open access article distributed under the terms and conditions of the Creative Commons Attribution (CC BY) license (https://creativecommons.org/licenses/by/4.0/).
Share and Cite
Coca-Ruiz, V.; Aleu, J.; Garrido, C.; Collado, I.G. Exploring the Genome of the Endophytic Fungus Botrytis deweyae: Prediction of Novel Secondary Metabolites Gene Clusters: Terpenes and Polyketides. Agronomy 2024, 14, 2747. https://doi.org/10.3390/agronomy14112747
Coca-Ruiz V, Aleu J, Garrido C, Collado IG. Exploring the Genome of the Endophytic Fungus Botrytis deweyae: Prediction of Novel Secondary Metabolites Gene Clusters: Terpenes and Polyketides. Agronomy. 2024; 14(11):2747. https://doi.org/10.3390/agronomy14112747
Chicago/Turabian StyleCoca-Ruiz, Victor, Josefina Aleu, Carlos Garrido, and Isidro G. Collado. 2024. "Exploring the Genome of the Endophytic Fungus Botrytis deweyae: Prediction of Novel Secondary Metabolites Gene Clusters: Terpenes and Polyketides" Agronomy 14, no. 11: 2747. https://doi.org/10.3390/agronomy14112747
APA StyleCoca-Ruiz, V., Aleu, J., Garrido, C., & Collado, I. G. (2024). Exploring the Genome of the Endophytic Fungus Botrytis deweyae: Prediction of Novel Secondary Metabolites Gene Clusters: Terpenes and Polyketides. Agronomy, 14(11), 2747. https://doi.org/10.3390/agronomy14112747

