Detection of Candidate Genes and Development of KASP Markers for Pod Length and Pod Width by Combining Genome-Wide Association and Transcriptome Sequencing in Vegetable Soybean
Abstract
1. Introduction
2. Materials and Methods
2.1. Plant Materials and Phenotyping
2.2. Genotypic Analysis and GWAS
2.3. RNA-Seq and Data Analysis
2.4. RNA Extraction and Reverse Transcription Quantitative Real-Time PCR (RT-qPCR)
2.5. Development of KASP Marker
3. Results
3.1. Phenotype Description of Pod Size in the Association Panel
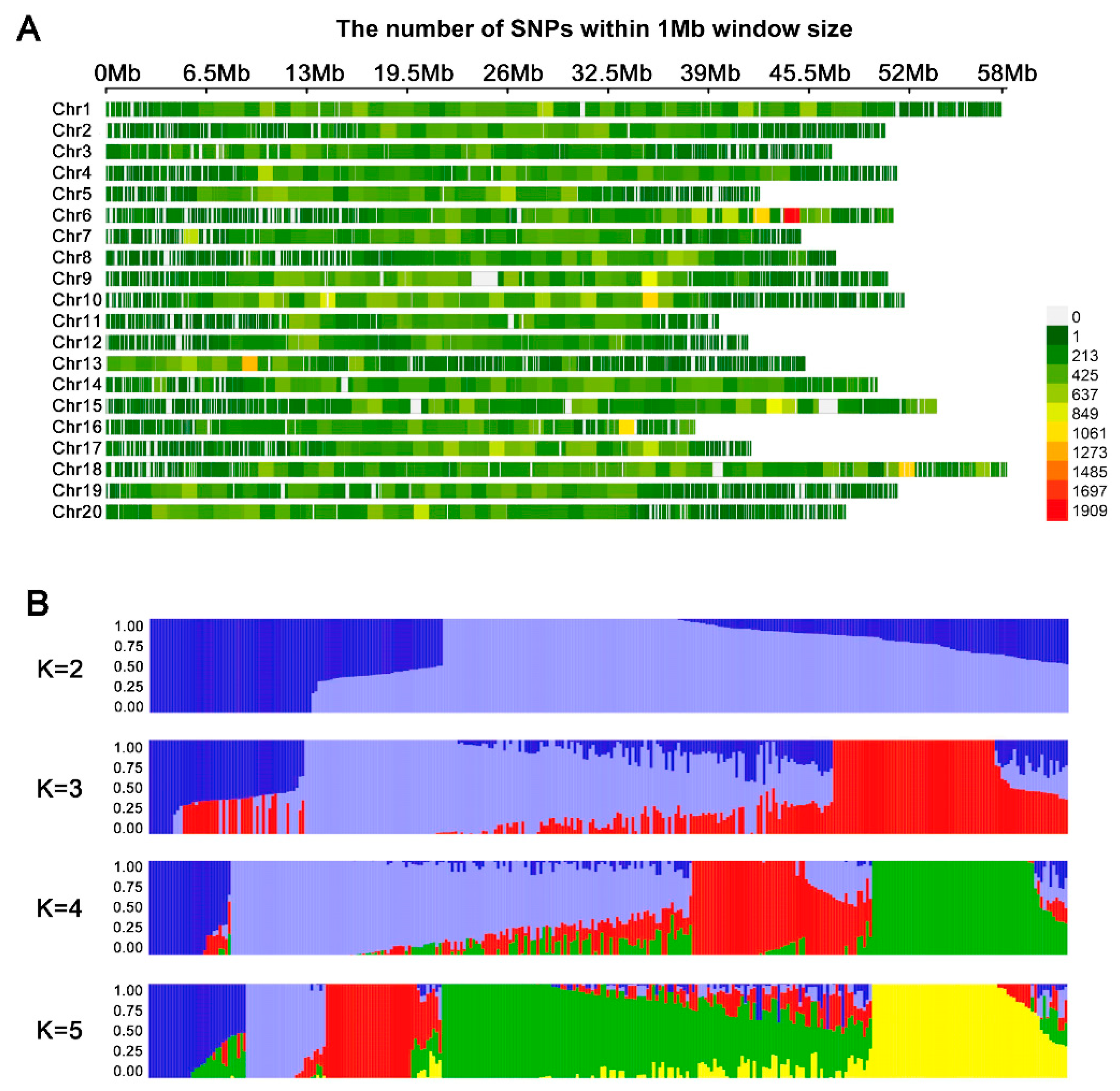
3.2. Genome Resequencing and Population Structural Analysis
3.3. Genome-Wide Association Studies
3.4. Analysis of Haplotype and Development of KASP Markers
3.5. Transcriptome Analysis
3.6. Expression Pattern Analysis of Candidate Genes
4. Discussion
5. Conclusions
Supplementary Materials
Author Contributions
Funding
Data Availability Statement
Conflicts of Interest
References
- Lee, J.Y.; Popp, M.P.; Wolfe, E.J.; Nayga, R.M., Jr.; Popp, J.S.; Chen, P.; Seo, H.-S. Information and order of information effects on consumers’ acceptance and valuation for genetically modified edamame soybean. PLoS ONE 2018, 13, e0206300. [Google Scholar] [CrossRef] [PubMed]
- Nair, R.M.; Boddepalli, V.N.; Yan, M.-R.; Kumar, V.; Gill, B.; Pan, R.S.; Wang, C.; Hartman, G.L.; Silva e Souza, R.; Somta, P. Global Status of Vegetable Soybean. Plants 2023, 12, 609. [Google Scholar] [CrossRef] [PubMed]
- Wang, Z.Q.; Senga, E.F.B.; Wang, D.Y. Vegetable Soy Bean (Glycine max (L.) Merrill) from Production to Processing. Outlook Agric. 2005, 34, 167–172. [Google Scholar] [CrossRef]
- Ravishankar, M.N.; Pan, R.S.; Kaur, D.; Giri, R.R.; Kumar, A.; Rathore, A.; Easdown, W.J.; Nair, R.M. Vegetable Soybean: A Crop with Immense Potential to Improve Human Nutrition and Diversify Cropping Systems in Eastern India—A Review. Soybean Res. 2016, 14, 1–13. [Google Scholar]
- Nair, R.M.; Yan, M.-R.; Vemula, A.K.; Rathore, A.; van Zonneveld, M.; Schafleitner, R. Development of core collections in soybean on the basis of seed size. Legume Sci. 2023, 5, e158. [Google Scholar] [CrossRef]
- Xie, J.; Wang, Q.; Zhang, Z.; Xiong, X.; Yang, M.; Qi, Z.; Xin, D.; Zhu, R.; Sun, M.; Dong, X.; et al. QTL-seq identified QTLs and candidate genes for two-seed pod length and width in soybean (Glycine max). Plant Breed. 2021, 140, 453–463. [Google Scholar] [CrossRef]
- Kulkarni, K.P.; Kim, M.; Shannon, J.G.; Lee, J.-D. Identification of quantitative trait loci controlling soybean seed weight in recombinant inbred lines derived from PI 483463 (Glycine soja) × ‘Hutcheson’ (G. max). Plant Breed. 2016, 135, 614–620. [Google Scholar] [CrossRef]
- Uffelmann, E.; Huang, Q.Q.; Munung, N.S.; de Vries, J.; Okada, Y.; Martin, A.R.; Martin, H.C.; Lappalainen, T.; Posthuma, D. Genome-wide association studies. Nat. Rev. Methods Primers 2021, 1, 59. [Google Scholar] [CrossRef]
- Tam, V.; Patel, N.; Turcotte, M.; Bossé, Y.; Paré, G.; Meyre, D. Benefits and limitations of genome-wide association studies. Nat. Rev. Genet. 2019, 20, 467–484. [Google Scholar] [CrossRef]
- Fang, C.; Ma, Y.; Wu, S.; Liu, Z.; Wang, Z.; Yang, R.; Hu, G.; Zhou, Z.; Yu, H.; Zhang, M.; et al. Genome-wide association studies dissect the genetic networks underlying agronomical traits in soybean. Genome Biol. 2017, 18, 161. [Google Scholar] [CrossRef]
- Liang, S.; Duan, Z.; He, X.; Yang, X.; Yuan, Y.; Liang, Q.; Pan, Y.; Zhou, G.; Zhang, M.; Liu, S.; et al. Natural variation in GmSW17 controls seed size in soybean. Nat. Commun. 2024, 15, 7417. [Google Scholar] [CrossRef] [PubMed]
- Chen, Y.; Liu, Z.; Han, D.; Yang, Q.; Li, C.; Shi, X.; Zhang, M.; Yang, C.; Qiu, L.; Jia, H.; et al. Cold tolerance SNPs and candidate gene mining in the soybean germination stage based on genome-wide association analysis. Theor. Appl. Genet. 2024, 137, 178. [Google Scholar] [CrossRef] [PubMed]
- Li, X.; Zhou, Y.; Bu, Y.; Wang, X.; Zhang, Y.; Guo, N.; Zhao, J.; Xing, H. Genome-wide association analysis for yield-related traits at the R6 stage in a Chinese soybean mini core collection. Genes Genom. 2021, 43, 897–912. [Google Scholar] [CrossRef] [PubMed]
- García-Fernández, C.; Jurado, M.; Campa, A.; Bitocchi, E.; Papa, R.; Ferreira, J.J. Genetic control of pod morphological traits and pod edibility in a common bean RIL population. Theor. Appl. Genet. 2023, 137, 6. [Google Scholar] [CrossRef] [PubMed]
- Koebner, R.M.D. Crop Improvement|Genetic Maps. In Encyclopedia of Applied Plant Sciences; Thomas, B., Ed.; Elsevier: Oxford, UK, 2003; pp. 133–140. [Google Scholar]
- He, C.; Holme, J.; Anthony, J. SNP Genotyping: The KASP Assay. In Crop Breeding: Methods and Protocols; Fleury, D., Whitford, R., Eds.; Springer: New York, NY, USA, 2014; pp. 75–86. [Google Scholar]
- Rahman, M.Z.; Hasan, M.T.; Rahman, J. Kompetitive Allele-Specific PCR (KASP): An Efficient High-Throughput Genotyping Platform and Its Applications in Crop Variety Development. In Molecular Marker Techniques: A Potential Approach of Crop Improvement; Kumar, N., Ed.; Springer Nature: Singapore, 2023; pp. 25–54. [Google Scholar]
- Wei, T.; Simko, V. R Package ‘Corrplot’: Visualization of a Correlation Matrix, version 0.92; 2022. Available online: https://cran.r-project.org/web/packages/corrplot/index.html (accessed on 19 May 2023).
- Dai, D.; Huang, L.; Zhang, X.; Zhang, S.; Yuan, Y.; Wu, G.; Hou, Y.; Yuan, X.; Chen, X.; Xue, C. Identification of a Branch Number Locus in Soybean Using BSA-Seq and GWAS Approaches. Int. J. Mol. Sci. 2024, 25, 873. [Google Scholar] [CrossRef]
- Li, H.; Durbin, R. Fast and accurate short read alignment with Burrows–Wheeler transform. Bioinformatics 2009, 25, 1754–1760. [Google Scholar] [CrossRef]
- McKenna, A.; Hanna, M.; Banks, E.; Sivachenko, A.; Cibulskis, K.; Kernytsky, A.; Garimella, K.; Altshuler, D.; Gabriel, S.; Daly, M.; et al. The Genome Analysis Toolkit: A MapReduce framework for analyzing next-generation DNA sequencing data. Genome Res. 2010, 20, 1297–1303. [Google Scholar] [CrossRef]
- Wang, J.; Zhang, Z. GAPIT Version 3: Boosting Power and Accuracy for Genomic Association and Prediction. Genom. Proteom. Bioinform. 2021, 19, 629–640. [Google Scholar] [CrossRef]
- Gunning, M.N.; Sir Petermann, T.; Crisosto, N.; van Rijn, B.B.; de Wilde, M.A.; Christ, J.P.; Uiterwaal, C.S.P.M.; de Jager, W.; Eijkemans, M.J.C.; Kunselman, A.R.; et al. Cardiometabolic health in offspring of women with PCOS compared to healthy controls: A systematic review and individual participant data meta-analysis. Hum. Reprod. Update 2019, 26, 104–118. [Google Scholar] [CrossRef]
- Hill, W.G.; Weir, B.S. Variances and covariances of squared linkage disequilibria in finite populations. Theor. Popul. Biol. 1988, 33, 54–78. [Google Scholar] [CrossRef]
- Yin, L.; Zhang, H.; Tang, Z.; Xu, J.; Yin, D.; Zhang, Z.; Yuan, X.; Zhu, M.; Zhao, S.; Li, X.; et al. rMVP: A Memory-Efficient, Visualization-Enhanced, and Parallel-Accelerated Tool for Genome-Wide Association Study. Genom. Proteom. Bioinform. 2021, 19, 619–628. [Google Scholar] [CrossRef] [PubMed]
- Wang, Z.; Zhou, Y.; Ren, X.-Y.; Wei, K.; Fan, X.-L.; Huang, L.-C.; Zhao, D.-S.; Zhang, L.; Zhang, C.-Q.; Liu, Q.-Q.; et al. Co-Overexpression of Two Key Source Genes, OsBMY4 and OsISA3, Improves Multiple Key Traits of Rice Seeds. J. Agric. Food Chem. 2023, 71, 615–625. [Google Scholar] [CrossRef] [PubMed]
- Jia, Q.; Zhou, M.; Xiong, Y.; Wang, J.; Xu, D.; Zhang, H.; Liu, X.; Zhang, W.; Wang, Q.; Sun, X.; et al. Development of KASP markers assisted with soybean drought tolerance in the germination stage based on GWAS. Front. Plant Sci. 2024, 15, 1352379. [Google Scholar] [CrossRef] [PubMed]
- Shen, Y.; Zhou, Z.; Wang, Z.; Li, W.; Fang, C.; Wu, M.; Ma, Y.; Liu, T.; Kong, L.-A.; Peng, D.-L.; et al. Global Dissection of Alternative Splicing in Paleopolyploid Soybean. Plant Cell 2014, 26, 996–1008. [Google Scholar] [CrossRef]
- Duan, Z.; Zhang, M.; Zhang, Z.; Liang, S.; Fan, L.; Yang, X.; Yuan, Y.; Pan, Y.; Zhou, G.; Liu, S.; et al. Natural allelic variation of controlling seed size and quality in soybean. Plant Biotechnol. J. 2022, 20, 1807–1818. [Google Scholar] [CrossRef]
- Liang, Q.; Chen, L.; Yang, X.; Yang, H.; Liu, S.; Kou, K.; Fan, L.; Zhang, Z.; Duan, Z.; Yuan, Y.; et al. Natural variation of Dt2 determines branching in soybean. Nat. Commun. 2022, 13, 6429. [Google Scholar] [CrossRef]
- Qin, C.; Li, Y.-H.; Li, D.; Zhang, X.; Kong, L.; Zhou, Y.; Lyu, X.; Ji, R.; Wei, X.; Cheng, Q.; et al. PH13 improves soybean shade traits and enhances yield for high-density planting at high latitudes. Nat. Commun. 2023, 14, 6813. [Google Scholar] [CrossRef]
- García-Fernández, C.; Campa, A.; Garzón, A.S.; Miklas, P.; Ferreira, J.J. GWAS of pod morphological and color characters in common bean. BMC Plant Biol. 2021, 21, 184. [Google Scholar] [CrossRef]
- Xu, Y.; Jin, W.; Li, N.; Zhang, W.; Liu, C.; Li, C.; Li, Y. Ubiquitin-Specific Protease14 Interacts with ULTRAVIOLET-B INSENSITIVE4 to Regulate Endoreduplication and Cell and Organ Growth in Arabidopsis. Plant Cell 2016, 28, 1200–1214. [Google Scholar]
- Li, N.; Xu, R.; Li, Y. Molecular Networks of Seed Size Control in Plants. Annu. Rev. Plant Biol. 2019, 70, 435–463. [Google Scholar] [CrossRef]
- Du, L.; Li, N.; Chen, L.; Xu, Y.; Li, Y.; Zhang, Y.; Li, C.; Li, Y. The Ubiquitin Receptor DA1 Regulates Seed and Organ Size by Modulating the Stability of the Ubiquitin-Specific Protease UBP15/SOD2 in Arabidopsis. Plant Cell 2014, 26, 665–677. [Google Scholar] [CrossRef] [PubMed]
- Dong, H.; Dumenil, J.; Lu, F.-H.; Na, L.; Vanhaeren, H.; Naumann, C.; Klecker, M.; Prior, R.; Smith, C.; McKenzie, N.; et al. Ubiquitylation activates a peptidase that promotes cleavage and destabilization of its activating E3 ligases and diverse growth regulatory proteins to limit cell proliferation in Arabidopsis. Genes Dev. 2017, 31, 197–208. [Google Scholar] [CrossRef] [PubMed]
- Xia, T.; Li, N.; Dumenil, J.; Li, J.; Kamenski, A.; Bevan, M.W.; Gao, F.; Li, Y. The Ubiquitin Receptor DA1 Interacts with the E3 Ubiquitin Ligase DA2 to Regulate Seed and Organ Size in Arabidopsis. Plant Cell 2013, 25, 3347–3359. [Google Scholar] [CrossRef] [PubMed]
- Song, X.-J.; Huang, W.; Shi, M.; Zhu, M.-Z.; Lin, H.-X. A QTL for rice grain width and weight encodes a previously unknown RING-type E3 ubiquitin ligase. Nat. Genet. 2007, 39, 623–630. [Google Scholar] [CrossRef]
- Hao, J.; Wang, D.; Wu, Y.; Huang, K.; Duan, P.; Li, N.; Xu, R.; Zeng, D.; Dong, G.; Zhang, B.; et al. The GW2-WG1-OsbZIP47 pathway controls grain size and weight in rice. Mol. Plant 2021, 14, 1266–1280. [Google Scholar] [CrossRef]
- Wen, Y.; Hu, P.; Fang, Y.; Tan, Y.; Wang, Y.; Wu, H.; Wang, J.; Wu, K.; Chai, B.; Zhu, L.; et al. GW9 determines grain size and floral organ identity in rice. Plant Biotechnol. J. 2024, 22, 915–928. [Google Scholar] [CrossRef]
- Dipta, B.; Sood, S.; Mangal, V.; Bhardwaj, V.; Thakur, A.K.; Kumar, V.; Singh, B. KASP: A high-throughput genotyping system and its applications in major crop plants for biotic and abiotic stress tolerance. Mol. Biol. Rep. 2024, 51, 508. [Google Scholar] [CrossRef]
- Chen, Z.; Tang, D.; Ni, J.; Li, P.; Wang, L.; Zhou, J.; Li, C.; Lan, H.; Li, L.; Liu, J. Development of genic KASP SNP markers from RNA-Seq data for map-based cloning and marker-assisted selection in maize. BMC Plant Biol. 2021, 21, 157. [Google Scholar] [CrossRef]
- Zeng, Z.; Guo, C.; Yan, X.; Song, J.; Wang, C.; Xu, X.; Hao, Y. QTL mapping and KASP marker development for seed vigor related traits in common wheat. Front. Plant Sci. 2022, 13, 994973. [Google Scholar] [CrossRef]
- Tang, W.; Lin, J.; Wang, Y.; An, H.; Chen, H.; Pan, G.; Zhang, S.; Guo, B.; Yu, K.; Li, H.; et al. Selection and Validation of 48 KASP Markers for Variety Identification and Breeding Guidance in Conventional and Hybrid Rice (Oryza sativa L.). Rice 2022, 15, 48. [Google Scholar] [CrossRef]









| Traits | Site | Year | Mean ± SD | Kurtosis | Skewness | Min | Max | CV (%) |
|---|---|---|---|---|---|---|---|---|
| Pod length | Xuanwu | 2022 | 41.93 ± 6.25 | 0.74 | 0.80 | 28.13 | 66.12 | 14.91 |
| Lishui | 40.69 ± 6.75 | 0.41 | 0.71 | 26.12 | 62.05 | 16.59 | ||
| Liuhe | 40.75 ± 6.29 | 1.58 | 0.62 | 23.82 | 67.84 | 15.44 | ||
| Xuanwu | 2023 | 42.87 ± 6.11 | 1.38 | 0.30 | 18.50 | 62.97 | 14.25 | |
| Lishui | 42.70 ± 6.46 | 1.04 | 0.39 | 19.96 | 63.65 | 15.13 | ||
| Liuhe | 42.74 ± 7.00 | 0.53 | 0.46 | 25.61 | 66.84 | 16.38 | ||
| Pod width | Xuanwu | 2022 | 10.14 ± 1.49 | 0.34 | 0.53 | 7.16 | 15.31 | 14.69 |
| Lishui | 9.90 ± 1.56 | 0.03 | 0.05 | 5.20 | 14.29 | 15.76 | ||
| Liuhe | 10.04 ± 1.38 | 0.33 | 0.38 | 6.78 | 15.29 | 13.75 | ||
| Xuanwu | 2023 | 10.17 ± 1.62 | −0.13 | 0.47 | 6.69 | 14.99 | 15.93 | |
| Lishui | 10.23 ± 1.65 | −0.53 | 0.34 | 6.53 | 14.08 | 16.13 | ||
| Liuhe | 10.11 ± 1.74 | 0.02 | 0.40 | 5.61 | 14.90 | 17.21 |
| Group | ID | Descrption |
|---|---|---|
| S vs. L | GO:0043531 | ADP binding |
| GO:0016762 | xyloglucan:xyloglucosyl transferase activity | |
| GO:0048046 | apoplast | |
| GO:0006073 | cellular glucan metabolic process | |
| GO:0044042 | glucan metabolic process | |
| GO:0015197 | peptide transporter activity | |
| GO:0042887 | amide transmembrane transporter activity | |
| GO:0016758 | transferase activity, transferring hexosyl groups | |
| GO:0008194 | UDP−glycosyltransferase activity | |
| GO:0003824 | catalytic activity | |
| GO:1904680 | peptide transmembrane transporter activity | |
| GO:0005618 | cell wall | |
| GO:0046527 | glucosyltransferase activity | |
| GO:0035251 | UDP−glucosyltransferase activity | |
| GO:0016757 | transferase activity, transferring glycosyl groups | |
| GO:0030246 | carbohydrate binding | |
| GO:0015238 | drug transmembrane transporter activity | |
| GO:0090484 | drug transporter activity | |
| GO:0005260 | channel-conductance-controlling ATPase activity | |
| GO:0001871 | pattern binding | |
| N vs. W | GO:0043531 | ADP binding |
| GO:0055114 | oxidation−reduction process | |
| GO:0003824 | catalytic activity | |
| GO:0016491 | oxidoreductase activity | |
| GO:0004800 | thyroxine 5′−deiodinase activity | |
| GO:0005506 | iron ion binding | |
| GO:0019203 | carbohydrate phosphatase activity | |
| GO:0016773 | phosphotransferase activity, alcohol group as acceptor | |
| GO:0016301 | kinase activity | |
| GO:0004672 | protein kinase activity | |
| GO:0016772 | transferase activity, transferring phosphorus−containing groups | |
| GO:0004805 | trehalose−phosphatase activity | |
| GO:0044699 | single-organism process | |
| GO:0005976 | polysaccharide metabolic process | |
| GO:0046351 | disaccharide biosynthetic process | |
| GO:0006468 | protein phosphorylation | |
| GO:0044706 | multicellular organism process | |
| GO:0036094 | small molecule binding | |
| GO:0008509 | anion transmembrane transporter activity | |
| GO:0015197 | peptide transporter activity |
| Group | ID | Descrption |
|---|---|---|
| S vs. L | ko00410 | beta−Alanine metabolism |
| ko04075 | Plant hormone signal transduction | |
| ko00250 | Alanine, aspartate and glutamate metabolism | |
| ko00909 | Sesquiterpenoid and triterpenoid biosynthesis | |
| ko00903 | Limonene and pinene degradation | |
| ko00620 | Pyruvate metabolism | |
| ko00280 | Valine, leucine and isoleucine degradation | |
| ko01110 | Biosynthesis of secondary metabolites | |
| ko00650 | Butanoate metabolism | |
| ko00340 | Histidine metabolism | |
| ko00071 | Fatty acid degradation | |
| ko00053 | Ascorbate and aldarate metabolism | |
| ko00380 | Tryptophan metabolism | |
| ko00592 | alpha−Linolenic acid metabolism | |
| ko00430 | Taurine and hypotaurine metabolism | |
| ko00010 | Glycolysis/Gluconeogenesis | |
| ko00910 | Nitrogen metabolism | |
| ko00561 | Glycerolipid metabolism | |
| ko00310 | Lysine degradation | |
| ko00591 | Linoleic acid metabolism | |
| N vs. W | ko00591 | Linoleic acid metabolism |
| ko01110 | Biosynthesis of secondary metabolites | |
| ko00196 | Photosynthesis—antenna proteins | |
| ko01100 | Metabolic pathways | |
| ko04075 | Plant hormone signal transduction | |
| ko00053 | Ascorbate and aldarate metabolism | |
| ko04712 | Circadian rhythm—plant | |
| ko00909 | Sesquiterpenoid and triterpenoid biosynthesis | |
| ko02010 | ABC transporters | |
| ko00250 | Alanine, aspartate and glutamate metabolism | |
| ko00592 | alpha−Linolenic acid metabolism | |
| ko00906 | Carotenoid biosynthesis | |
| ko00910 | Nitrogen metabolism | |
| ko00650 | Butanoate metabolism | |
| ko00908 | Zeatin biosynthesis | |
| ko00564 | Glycerophospholipid metabolism | |
| ko00430 | Taurine and hypotaurine metabolism | |
| ko00565 | Ether lipid metabolism | |
| ko00500 | Starch and sucrose metabolism | |
| ko00350 | Tyrosine metabolism |
| Trait | Gene Id | Chr | Start (bp) | End (bp) | Description | Homologues in Arabidopsis | Symbols | Associated QTL | Range (bp) |
|---|---|---|---|---|---|---|---|---|---|
| Pod length | Glyma.06g254000 | 6 | 42,631,245 | 42,637,778 | Arf-GAP domain-containing protein | AT5G54310.1 | NEV, AGD5 | qGPoL1 | 227,423 |
| Glyma.06g254200 | 6 | 42,644,161 | 42,649,221 | Proteasome subunit alpha type | AT5G35590.1 | PAA1 | |||
| Glyma.06g254400 | 6 | 42,705,376 | 42,706,251 | Myb_DNA-bind_3 domain-containing protein | AT4G02210.1 | MYB3 | |||
| Glyma.06g255000 | 6 | 42,821,205 | 42,830,287 | Ubiquitin carboxyl-terminal hydrolase | AT3G20630.1 | UBP14, TTN6, PER1 | |||
| Glyma.06g256800 | 6 | 43,298,448 | 43,299,529 | heparanase-like protein 1 | AT5G07830.1 | GUS2 | |||
| Glyma.17g172400 | 17 | 17,415,802 | 17,419,290 | BHLH domain-containing protein | AT4G36930.1 | SPT | qGPoL2 | 4,080,227 | |
| Glyma.17g173000 | 17 | 17,871,127 | 17,872,552 | Mitogen-activated protein kinase kinase kinase 17 | AT4G36950.1 | MAPKKK21 | |||
| Glyma.17g173100 | 17 | 17,944,623 | 17,946,054 | Transcription factor HEC2 | AT3G50330.1 | HEC2 | |||
| Glyma.17g175400 | 17 | 18,426,656 | 18,427,743 | Uncharacterized protein | AT2G15680.1 | / | |||
| Glyma.17g175700 | 17 | 18,450,866 | 18,452,903 | Transcription factor HEC2 | AT1G49620.1 | KRP7, ICN6, ICK5 | |||
| Pod width | Glyma.09g001100 | 9 | 87,106 | 89,636 | RING finger and U-box domain-containing protein isoform 1 | AT2G44410.1 | C3HC4_3 | qGPoW1 | 215,024 |
| Glyma.09g001200 | 9 | 91,019 | 91,684 | uncharacterized protein | AT5G61510.1 | ADH | |||
| Glyma.09g001500 | 9 | 117,912 | 120,188 | Uncharacterized protein | AT3G60460.1 | DUO1 | |||
| Glyma.09g002600 | 9 | 217,790 | 224,912 | Ethylene receptor | AT1G66340.1 | ETR1, EIN1, ETR | |||
| Glyma.13g007000 | 13 | 2,061,623 | 2,062,337 | Ubiquitin-conjugating enzyme E2 | AT3G08690.1 | UBC11 | qGPoW2 | 200,041 | |
| Glyma.13g008300 | 13 | 2,495,461 | 2,501,101 | Uncharacterized protein | AT3G11220.2 | PAXNEB | |||
| Glyma.13g009100 | 13 | 2,637,797 | 2,639,471 | E3 ubiquitin-protein ligase | AT2G04240.1 | XERICO |
Disclaimer/Publisher’s Note: The statements, opinions and data contained in all publications are solely those of the individual author(s) and contributor(s) and not of MDPI and/or the editor(s). MDPI and/or the editor(s) disclaim responsibility for any injury to people or property resulting from any ideas, methods, instructions or products referred to in the content. |
© 2024 by the authors. Licensee MDPI, Basel, Switzerland. This article is an open access article distributed under the terms and conditions of the Creative Commons Attribution (CC BY) license (https://creativecommons.org/licenses/by/4.0/).
Share and Cite
Dai, D.; Huang, L.; Zhang, X.; Liu, J.; Zhang, S.; Yuan, X.; Chen, X.; Xue, C. Detection of Candidate Genes and Development of KASP Markers for Pod Length and Pod Width by Combining Genome-Wide Association and Transcriptome Sequencing in Vegetable Soybean. Agronomy 2024, 14, 2654. https://doi.org/10.3390/agronomy14112654
Dai D, Huang L, Zhang X, Liu J, Zhang S, Yuan X, Chen X, Xue C. Detection of Candidate Genes and Development of KASP Markers for Pod Length and Pod Width by Combining Genome-Wide Association and Transcriptome Sequencing in Vegetable Soybean. Agronomy. 2024; 14(11):2654. https://doi.org/10.3390/agronomy14112654
Chicago/Turabian StyleDai, Dongqing, Lu Huang, Xiaoyan Zhang, Jinyang Liu, Shiqi Zhang, Xingxing Yuan, Xin Chen, and Chenchen Xue. 2024. "Detection of Candidate Genes and Development of KASP Markers for Pod Length and Pod Width by Combining Genome-Wide Association and Transcriptome Sequencing in Vegetable Soybean" Agronomy 14, no. 11: 2654. https://doi.org/10.3390/agronomy14112654
APA StyleDai, D., Huang, L., Zhang, X., Liu, J., Zhang, S., Yuan, X., Chen, X., & Xue, C. (2024). Detection of Candidate Genes and Development of KASP Markers for Pod Length and Pod Width by Combining Genome-Wide Association and Transcriptome Sequencing in Vegetable Soybean. Agronomy, 14(11), 2654. https://doi.org/10.3390/agronomy14112654

