GFS-YOLO11: A Maturity Detection Model for Multi-Variety Tomato
Abstract
1. Introduction
- An efficient lightweight model, GFS-YOLO11, is proposed. In order to meet the requirements of the real-time maturity detection of common tomato and cherry tomato, the model not only guarantees the recognition accuracy but also focuses on optimizing the model structure to reduce the number of parameters and calculations, making it easier to deploy on mobile devices.
- C3k2_Ghost module: This module generates redundant feature maps through inexpensive linear transformations, effectively reducing the computational burden of traditional convolution operations, thus achieving a lightweight model.
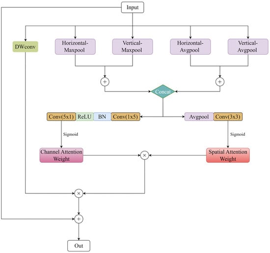
- FRM: Considering that lightweight operation may lead to information loss, we propose a feature-refining module (FRM) to enhance the feature expression ability of the model and improve the identification accuracy of tomatoes of different sizes and different ripening stages.
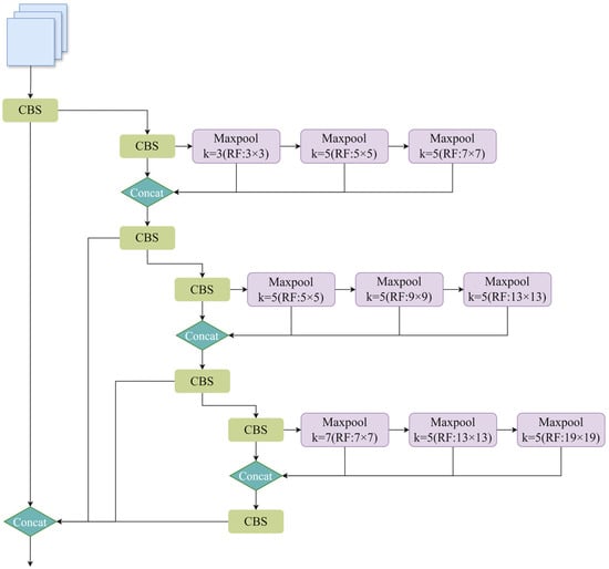
- SPPFELAN module: In combining the advantages of SPPF and ELAN, this module further improves the detection ability of common tomatoes and cherry tomatoes.
- A diverse dataset containing common tomatoes and cherry tomatoes was constructed to train and evaluate the model performance and provide data support for related studies.
2. Materials and Methods
2.1. Production of Datasets
2.1.1. Data Sample Collection
2.1.2. Dataset Enhancement
2.2. Model Improvement
2.2.1. C3K2_Ghost
2.2.2. FRM
2.2.3. SPPFELAN
2.3. Evaluation Indicators
3. Results
3.1. Experimental Environment and Parameter Setting
3.2. Experimental Results of GFS-YOLO11 Model
3.3. Comparative Experiments of Different Models
3.4. Visual Comparison of Test Results
3.5. Ablation Experiment
4. Discussion
5. Conclusions
Author Contributions
Funding
Data Availability Statement
Conflicts of Interest
References
- Ma, M.; Taylor, P.W.J.; Chen, D.; Vaghefi, N.; He, J.-Z. Major Soilborne Pathogens of Field Processing Tomatoes and Management Strategies. Microorganisms 2023, 11, 263. [Google Scholar] [CrossRef] [PubMed]
- El-Ramady, H.R.; Domokos-Szabolcsy, É.; Abdalla, N.A.; Taha, H.S.; Fári, M. Postharvest Management of Fruits and Vegetables Storage. In Sustainable Agriculture Reviews: Volume 15; Lichtfouse, E., Ed.; Springer International Publishing: Cham, Swizerland, 2015; pp. 65–152. ISBN 978-3-319-09132-7. [Google Scholar]
- Mao, L. How to Break and Establish the High Loss of China’s Fresh Agricultural Products with an Annual Loss of 300 Billion. Agricultural Industry Observation. 2022. Available online: https://www.163.com/dy/article/G1DQSJNA05118U1Q.html (accessed on 20 October 2024).
- Azadnia, R.; Kheiralipour, K. Evaluation of Hawthorns Maturity Level by Developing an Automated Machine Learning-Based Algorithm. Ecol. Inform. 2022, 71, 101804. [Google Scholar] [CrossRef]
- Kurtulmus, F.; Lee, W.S.; Vardar, A. Green Citrus Detection Using ‘Eigenfruit’, Color and Circular Gabor Texture Features under Natural Outdoor Conditions. Comput. Electron. Agric. 2011, 78, 140–149. [Google Scholar] [CrossRef]
- Santos Pereira, L.F.; Barbon, S.; Valous, N.A.; Barbin, D.F. Predicting the Ripening of Papaya Fruit with Digital Imaging and Random Forests. Comput. Electron. Agric. 2018, 145, 76–82. [Google Scholar] [CrossRef]
- Zhu, X.; Chen, F.; Zheng, Y.; Chen, C.; Peng, X. Detection of Camellia Oleifera Fruit Maturity in Orchards Based on Modified Lightweight YOLO. Comput. Electron. Agric. 2024, 226, 109471. [Google Scholar] [CrossRef]
- Wang, C.; Wang, C.; Wang, L.; Wang, J.; Liao, J.; Li, Y.; Lan, Y. A Lightweight Cherry Tomato Maturity Real-Time Detection Algorithm Based on Improved YOLOV5n. Agronomy 2023, 13, 2106. [Google Scholar] [CrossRef]
- Wang, C.; Han, Q.; Li, J.; Li, C.; Zou, X. YOLO-BLBE: A Novel Model for Identifying Blueberry Fruits with Different Maturities Using the I-MSRCR Method. Agronomy 2024, 14, 658. [Google Scholar] [CrossRef]
- Xu, D.; Ren, R.; Zhao, H.; Zhang, S. Intelligent Detection of Muskmelon Ripeness in Greenhouse Environment Based on YOLO-RFEW. Agronomy 2024, 14, 1091. [Google Scholar] [CrossRef]
- Sun, X. Enhanced Tomato Detection in Greenhouse Environments: A Lightweight Model Based on S-YOLO with High Accuracy. Front. Plant Sci. 2024, 15, 1451018. [Google Scholar] [CrossRef]
- Li, P.; Zheng, J.; Li, P.; Long, H.; Li, M.; Gao, L. Tomato Maturity Detection and Counting Model Based on MHSA-YOLOv8. Sensors 2023, 23, 6701. [Google Scholar] [CrossRef]
- Li, R.; Ji, Z.; Hu, S.; Huang, X.; Yang, J.; Li, W. Tomato Maturity Recognition Model Based on Improved YOLOv5 in Greenhouse. Agronomy 2023, 13, 603. [Google Scholar] [CrossRef]
- Gongal, A.; Amatya, S.; Karkee, M.; Zhang, Q.; Lewis, K. Sensors and Systems for Fruit Detection and Localization: A Review. Comput. Electron. Agric. 2015, 116, 8–19. [Google Scholar] [CrossRef]
- Arnal Barbedo, J.G. Plant Disease Identification from Individual Lesions and Spots Using Deep Learning. Biosyst. Eng. 2019, 180, 96–107. [Google Scholar] [CrossRef]
- Jocher, G.; Chaurasia, A.; Qiu, J. Ultralytics YOLO. 2023. Available online: https://github.com/ultralytics/ultralytics (accessed on 20 October 2024).
- Du, Y.; Han, Y.; Su, Y.; Wang, J.H. A Lightweight Model Based on You Only Look Once for Pomegranate before Fruit Thinning in Complex Environment. Eng. Appl. Artif. Intell. 2024, 137, 109123. [Google Scholar] [CrossRef]
- Han, K.; Wang, Y.; Tian, Q.; Guo, J.; Xu, C.; Xu, C. GhostNet: More Features from Cheap Operations. In Proceedings of the 2020 IEEE/CVF Conference on Computer Vision and Pattern Recognition (CVPR), Seattle, WA, USA, 13–19 June 2020; pp. 1577–1586. [Google Scholar]
- Wang, C.-Y.; Liao, H.-Y.M.; Yeh, I.-H.; Wu, Y.-H.; Chen, P.-Y.; Hsieh, J.-W. CSPNet: A New Backbone That Can Enhance Learning Capability of CNN. In Proceedings of the 2020 IEEE/CVF Conference on Computer Vision and Pattern Recognition Workshops (CVPRW), Seattle, WA, USA, 13–19 June 2020; pp. 1571–1580. [Google Scholar]
- Liu, Z.; Xiong, J.; Cai, M.; Li, X.; Tan, X. V-YOLO: A Lightweight and Efficient Detection Model for Guava in Complex Orchard Environments. Agronomy 2024, 14, 1988. [Google Scholar] [CrossRef]
- Howard, A.G.; Zhu, M.; Chen, B.; Kalenichenko, D.; Wang, W.; Weyand, T.; Andreetto, M.; Adam, H. MobileNets: Efficient Convolutional Neural Networks for Mobile Vision Applications. arXiv 2017, arXiv:1704.04861. [Google Scholar]
- Gao, S.-H.; Cheng, M.-M.; Zhao, K.; Zhang, X.-Y.; Yang, M.-H.; Torr, P. Res2Net: A New Multi-Scale Backbone Architecture. IEEE Trans. Pattern Anal. Mach. Intell. 2021, 43, 652–662. [Google Scholar] [CrossRef]
- Wang, C.-Y.; Bochkovskiy, A.; Liao, H.-Y.M. YOLOv7: Trainable Bag-of-Freebies Sets New State-of-the-Art for Real-Time Object Detectors. In Proceedings of the 2023 IEEE/CVF Conference on Computer Vision and Pattern Recognition (CVPR), Vancouver, BC, Canada, 17–24 June 2023; pp. 7464–7475. [Google Scholar]
- Redmon, J.; Farhadi, A. YOLOv3: An Incremental Improvement. arXiv 2018, arXiv:1804.02767. [Google Scholar]
- Jocher, G. YOLOv5 by Ultralytics. 2020. Available online: https://github.com/ultralytics/yolov5 (accessed on 20 October 2024).
- Li, C.; Li, L.; Jiang, H.; Weng, K.; Geng, Y.; Li, L.; Ke, Z.; Li, Q.; Cheng, M.; Nie, W.; et al. YOLOv6: A Single-Stage Object Detection Framework for Industrial Applications. arXiv 2022, arXiv:2209.02976. [Google Scholar]
- Wang, C.-Y.; Yeh, I.-H.; Liao, H. YOLOv9: Learning What You Want to Learn Using Programmable Gradient Information. arXiv 2024, arXiv:2402.13616. [Google Scholar]
- Wang, A.; Chen, H.; Liu, L.; Chen, K.; Lin, Z.; Han, J.; Ding, G. YOLOv10: Real-Time End-to-End Object Detection. arXiv 2024, arXiv:2405.14458. [Google Scholar]
- Lv, W.; Xu, S.; Zhao, Y.; Wang, G.; Wei, J.; Cui, C.; Du, Y.; Dang, Q.; Liu, Y. DETRs Beat YOLOs on Real-Time Object Detection. In Proceedings of the 2024 IEEE/CVF Conference on Computer Vision and Pattern Recognition (CVPR), Seattle, WA, USA, 17–21 June 2024; pp. 16965–16974. [Google Scholar]














| Train | Val | |||
|---|---|---|---|---|
| Images | Original (848) | Enhance (2544) | Original (213) | |
| Instances | ||||
| Large, fully mature | 584 | 1752 | 128 | |
| Large, semi-mature | 633 | 1899 | 139 | |
| Large, immature | 1500 | 4500 | 354 | |
| Small, fully mature | 1025 | 3075 | 246 | |
| Small, semi-mature | 854 | 2562 | 262 | |
| Small, immature | 3592 | 10,776 | 1006 | |
| All | 8188 | 24,564 | 2135 | |
| Environment Configuration | Parameter |
|---|---|
| Operating system | Linux |
| CPU | Intel(R) Xeon(R) Gold 6148 CPU @ 2.40GHz |
| GPU | 2 × A100 (80 GB) |
| Development environment | PyCharm 2023.2.5 |
| Language | Python 3.8.10 |
| frame | PyTorch 2.0.1 |
| Operating platform | CUDA 11.8 |
| Hyperparameter | Parameter |
|---|---|
| Epochs | 200 |
| Batch | 64 |
| AdamW learning rate | 0.000714 |
| Momentum | 0.9 |
| Weight decay | 0.0005 |
| Input image size | 640 |
| Model | P | R | mAP50 | mAP50-95 | Memory (MB) | Parameters (m) | GFLOPs | Time (ms) |
|---|---|---|---|---|---|---|---|---|
| RT-Detr-l [29] | 88.8 | 88.7 | 92.6 | 82.2 | 63.8 | 32.970476 | 108.3 | 20.9 |
| RT-Detr-resnet50 [29] | 91.1 | 85.4 | 91.2 | 83.8 | 83.7 | 42.925132 | 130.8 | 26.5 |
| YOLOv3-tiny [24] | 78.2 | 71.8 | 77 | 60 | 23.808 | 9.565872 | 14.5 | 4.2 |
| YOLOv5s [25] | 83.9 | 81.6 | 84.7 | 71.6 | 18.092 | 7.856496 | 19.1 | 4.4 |
| YOLOv6s [26] | 84.5 | 78.3 | 86.2 | 73.2 | 32.077 | 16.019424 | 43.1 | 8.7 |
| YOLOv7 [23] | 88.6 | 81.1 | 88.1 | 75.6 | 74.8 | 37.223526 | 105.2 | 20.9 |
| YOLOv8s [16] | 87.3 | 82.2 | 87.2 | 77.1 | 21.996 | 9.869.904 | 23.7 | 4.5 |
| YOLOv9c [27] | 89.6 | 85.5 | 91.6 | 81.5 | 50.395 | 21.419120 | 84.4 | 11.6 |
| YOLOv9e [27] | 91.2 | 87.1 | 94.0 | 83.9 | 114.526 | 54.034800 | 173.4 | 35.5 |
| YOLOv10s [28] | 86.0 | 79.2 | 86.6 | 77.3 | 16.145 | 8.128256 | 25.1 | 4.1 |
| YOLO11 [16] | 86.2 | 81.9 | 87.2 | 78.1 | 18.738 | 9.458736 | 21.7 | 4.2 |
| our | 92 | 86.8 | 93.4 | 83.6 | 12.413 | 6.162686 | 16.8 | 3.8 |
| Number | YOLO11 | C3k2_Ghost | FRM | SPPFELAN | P | R | mAP50 | mAP50-95 |
|---|---|---|---|---|---|---|---|---|
| 1 | √ | 86.2 | 81.9 | 87.2 | 78.1 | |||
| 2 | √ | √ | 84.3 | 78.5 | 85.9 | 77.2 | ||
| 3 | √ | √ | 89.1 | 84.2 | 90.9 | 81.4 | ||
| 4 | √ | √ | 90.1 | 85.1 | 90.1 | 80.7 | ||
| 5 | √ | √ | √ | √ | 92 | 86.8 | 93.4 | 83.6 |
| YOLO11 (C3K2) | GFS-YOLO11 (C3k2_Ghost) | |
|---|---|---|
| Number of layers | Params | |
| 2 | 26,080 | 25,088 |
| 4 | 103,360 | 99,328 |
| 6 | 346,112 | 175,840 |
| 8 | 1,380,352 | 695,744 |
| 13 | 443,776 | 263,168 |
| 16 | 127,680 | 82,432 |
| 19 | 345,472 | 164,864 |
| 22 | 1,511,424 | 826,816 |
Disclaimer/Publisher’s Note: The statements, opinions and data contained in all publications are solely those of the individual author(s) and contributor(s) and not of MDPI and/or the editor(s). MDPI and/or the editor(s) disclaim responsibility for any injury to people or property resulting from any ideas, methods, instructions or products referred to in the content. |
© 2024 by the authors. Licensee MDPI, Basel, Switzerland. This article is an open access article distributed under the terms and conditions of the Creative Commons Attribution (CC BY) license (https://creativecommons.org/licenses/by/4.0/).
Share and Cite
Wei, J.; Ni, L.; Luo, L.; Chen, M.; You, M.; Sun, Y.; Hu, T. GFS-YOLO11: A Maturity Detection Model for Multi-Variety Tomato. Agronomy 2024, 14, 2644. https://doi.org/10.3390/agronomy14112644
Wei J, Ni L, Luo L, Chen M, You M, Sun Y, Hu T. GFS-YOLO11: A Maturity Detection Model for Multi-Variety Tomato. Agronomy. 2024; 14(11):2644. https://doi.org/10.3390/agronomy14112644
Chicago/Turabian StyleWei, Jinfan, Lingyun Ni, Lan Luo, Mengchao Chen, Minghui You, Yu Sun, and Tianli Hu. 2024. "GFS-YOLO11: A Maturity Detection Model for Multi-Variety Tomato" Agronomy 14, no. 11: 2644. https://doi.org/10.3390/agronomy14112644
APA StyleWei, J., Ni, L., Luo, L., Chen, M., You, M., Sun, Y., & Hu, T. (2024). GFS-YOLO11: A Maturity Detection Model for Multi-Variety Tomato. Agronomy, 14(11), 2644. https://doi.org/10.3390/agronomy14112644
