Characterization of Serpin Family Genes in Three Rice Planthopper Species and Their Expression Profiles in Response to Metarhizium Infection
Abstract
1. Introduction
2. Materials and Methods
2.1. Identification of Serpins in Three Rice Planthopper Species
2.2. Prediction of Basic Information and Physicochemical Properties of Serpin Genes
2.3. Construction of a Phylogenetic Tree for Serpins
2.4. Chromosome Localization and Synteny Analysis of the Serpin Family
2.5. Analysis of Conserved Domains and Motifs
2.6. Expression Analysis of the Serpin Family Genes
2.7. Fungal Culture and Infection
3. Results
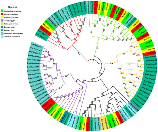
3.1. Phylogenetic Analysis of the Serpins in Three Rice Planthopper Species
3.2. Chromosome Localization and Genomic Collinearity Analysis of Serpin Genes
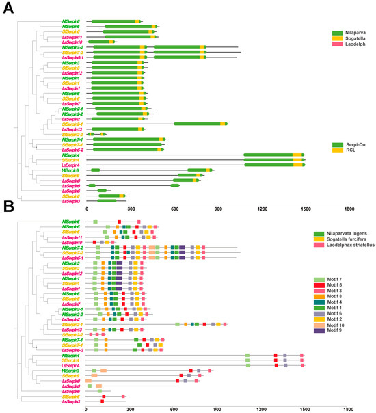
3.3. Analysis of Conserved Domains and Motifs in the Serpin Gene Family
3.4. Expression Analysis of Serpin Genes at Different Developmental Stages in Three Rice Planthopper Species
3.5. Expression Analysis of Serpin Genes in Different Tissues of Adult Rice Planthoppers
3.6. Expression of Serpin Genes in Rice Planthopper Species Post-Infection with Metarhizium
4. Discussion
5. Conclusions
Supplementary Materials
Author Contributions
Funding
Data Availability Statement
Conflicts of Interest
References
- Li, D.T.; Pei, X.J.; Ye, Y.X.; Wang, X.Q.; Wang, Z.C.; Chen, N.; Liu, T.X.; Fan, Y.L.; Zhang, C.X. Cuticular Hydrocarbon Plasticity in Three Rice Planthopper Species. Int. J. Mol. Sci. 2021, 22, 7733. [Google Scholar] [CrossRef] [PubMed]
- Hu, S.J.; Liu, X.F.; Fu, D.Y.; Huang, W.; Wang, X.Y.; Liu, X.J.; Lü, J.P.; Ye, H. Projecting distribution of the overwintering population of Sogatella furcifera (Hemiptera: Delphacidae), in Yunnan, China with analysis on key influencing climatic factors. J. Insect Sci. 2015, 15, 148. [Google Scholar] [CrossRef] [PubMed]
- Tang, B.; Xu, K.; Liu, Y.; Zhou, Z.; Karthi, S.; Yang, H.; Li, C. A review of physiological resistance to insecticide stress in Nilaparvata lugens. 3 Biotech 2022, 12, 84. [Google Scholar] [CrossRef] [PubMed]
- Kil, E.J.; Kim, D. The small brown planthopper (Laodelphax striatellus) as a vector of the rice stripe virus. Arch. Insect Biochem. Physiol. 2023, 112, e21992. [Google Scholar] [CrossRef] [PubMed]
- Ling, Y.; Weilin, Z. Genetic and biochemical mechanisms of rice resistance to planthopper. Plant Cell Rep. 2016, 35, 1559–1572. [Google Scholar] [CrossRef]
- Yoshikawa, K.; Matsukawa, M.; Tanaka, T. Viral infection induces different detoxification enzyme activities in insecticide-resistant and -susceptible brown planthopper Nilaparvata lugens strains. J. Pestic. Sci. 2018, 43, 10–17. [Google Scholar] [CrossRef]
- Jia, L.; Han, Y.; Hou, M. Silicon amendment to rice plants reduces the transmission of southern rice black-streaked dwarf virus by Sogatella furcifera. Pest. Manag. Sci. 2021, 77, 3233–3240. [Google Scholar] [CrossRef]
- Zhang, L.; Li, X.; Chen, Y.; Kang, L.; Zhang, J.; Li, Y.; Liu, F. Investigation of the Association between the Energy Metabolism of the Insect Vector Laodelphax striatellus and Rice Stripe Virus (RSV). Viruses 2022, 14, 2298. [Google Scholar] [CrossRef]
- Bao, Y.Y.; Qu, L.Y.; Zhao, D.; Chen, L.B.; Jin, H.Y.; Xu, L.M.; Cheng, J.A.; Zhang, C.X. The genome- and transcriptome-wide analysis of innate immunity in the brown planthopper, Nilaparvata lugens. BMC Genom. 2013, 14, 160. [Google Scholar] [CrossRef]
- Xue, J.; Zhou, X.; Zhang, C.X.; Yu, L.L.; Fan, H.W.; Wang, Z.; Xu, H.J.; Xi, Y.; Zhu, Z.R.; Zhou, W.W.; et al. Genomes of the rice pest brown planthopper and its endosymbionts reveal complex complementary contributions for host adaptation. Genome Biol. 2014, 15, 521. [Google Scholar] [CrossRef]
- Wang, L.; Tang, N.; Gao, X.; Chang, Z.; Zhang, L.; Zhou, G.; Guo, D.; Zeng, Z.; Li, W.; Akinyemi, I.A.; et al. Genome sequence of a rice pest, the white-backed planthopper (Sogatella furcifera). Gigascience 2017, 6, giw004. [Google Scholar]
- Hu, Q.L.; Ye, Y.X.; Zhuo, J.C.; Huang, H.J.; Li, J.M.; Zhang, C.X. Chromosome-level Assembly, Dosage Compensation and Sex-biased Gene Expression in the Small Brown Planthopper, Laodelphax striatellus. Genome Biol. Evol. 2022, 14, evac160. [Google Scholar] [CrossRef] [PubMed]
- Cui, T.; Bai, Q.; Yu, W.; Guo, D.; Ban, Y.; Chen, K.; Raza, A.; Zhou, G.; Wu, Q. Chromosome-level genome assembly and population genomic analysis provide novel insights into the immunity and evolution of Sogatella furcifera. Genomics 2023, 115, 110729. [Google Scholar] [CrossRef] [PubMed]
- Huntington, J.A. Serpin structure, function and dysfunction. J. Thromb. Haemost. 2011, 9 (Suppl. S1), 26–34. [Google Scholar] [CrossRef] [PubMed]
- Meekins, D.A.; Kanost, M.R.; Michel, K. Serpins in arthropod biology. Semin. Cell Dev. Biol. 2017, 62, 105–119. [Google Scholar] [CrossRef]
- Ran, M.; Shi, Y.; Li, B.; Xiang, H.; Tao, M.; Meng, X.; Li, T.; Li, C.; Bao, J.; Pan, G.; et al. Genome-Wide Characterization and Comparative Genomic Analysis of the Serpin Gene Family in Microsporidian Nosema bombycis. Int. J. Mol. Sci. 2022, 24, 550. [Google Scholar] [CrossRef]
- Silverman, G.A.; Bird, P.I.; Carrell, R.W.; Church, F.C.; Coughlin, P.B.; Gettins, P.G.; Irving, J.A.; Lomas, D.A.; Luke, C.J.; Moyer, R.W.; et al. The serpins are an expanding superfamily of structurally similar but functionally diverse proteins. Evolution, mechanism of inhibition, novel functions, and a revised nomenclature. J. Biol. Chem. 2001, 276, 33293–33296. [Google Scholar] [CrossRef]
- Spence, M.A.; Mortimer, M.D.; Buckle, A.M.; Minh, B.Q.; Jackson, C.J. A Comprehensive Phylogenetic Analysis of the Serpin Superfamily. Mol. Biol. Evol. 2021, 38, 2915–2929. [Google Scholar] [CrossRef]
- Bouton, M.C.; Geiger, M.; Sheffield, W.P.; Irving, J.A.; Lomas, D.A.; Song, S.; Satyanarayanan, R.S.; Zhang, L.; McFadden, G.; Lucas, A.R. The under-appreciated world of the serpin family of serine proteinase inhibitors. EMBO Mol. Med. 2023, 15, e17144. [Google Scholar] [CrossRef]
- Yan, B.; Luo, L.; Liu, L.; Wang, Z.; Chen, R.; Wu, Y.; Xiao, X. Serpin family proteins as potential biomarkers and therapeutic drugs in stroke: A systematic review and meta-analysis on clinical/preclinical studies. CNS Neurosci. Ther. 2023, 29, 1738–1749. [Google Scholar] [CrossRef]
- Yang, F.; Wang, Y.; Sumathipala, N.; Cao, X.; Kanost, M.R.; Jiang, H. Manduca sexta serpin-12 controls the prophenoloxidase activation system in larval hemolymph. Insect Biochem. Mol. Biol. 2018, 99, 27–36. [Google Scholar] [CrossRef] [PubMed]
- Liu, H.; Xu, J.; Wang, L.; Guo, P.; Tang, Z.; Sun, X.; Tang, X.; Wang, W.; Wang, L.; Cao, Y.; et al. Serpin-1a and serpin-6 regulate the Toll pathway immune homeostasis by synergistically inhibiting the Spätzle-processing enzyme CLIP2 in silkworm, Bombyx mori. PLoS Pathog. 2023, 19, e1011740. [Google Scholar] [CrossRef] [PubMed]
- Ligoxygakis, P.; Pelte, N.; Ji, C.; Leclerc, V.; Duvic, B.; Belvin, M.; Jiang, H.; Hoffmann, J.A.; Reichhart, J.M. A serpin mutant links Toll activation to melanization in the host defence of Drosophila. EMBO J. 2002, 21, 6330–6337. [Google Scholar] [CrossRef] [PubMed]
- Zhu, Y.; Wang, Y.; Gorman, M.J.; Jiang, H.; Kanost, M.R. Manduca sexta serpin-3 regulates prophenoloxidase activation in response to infection by inhibiting prophenoloxidase-activating proteinases. J. Biol. Chem. 2003, 278, 46556–46564. [Google Scholar] [CrossRef]
- Jiang, R.; Kim, E.H.; Gong, J.H.; Kwon, H.M.; Kim, C.H.; Ryu, K.H.; Park, J.W.; Kurokawa, K.; Zhang, J.; Gubb, D.; et al. Three pairs of protease-serpin complexes cooperatively regulate the insect innate immune responses. J. Biol. Chem. 2009, 284, 35652–35658. [Google Scholar] [CrossRef]
- Li, Y.S.; Liu, H.W.; Zhu, R.; Xia, Q.Y.; Zhao, P. Protease inhibitors in Bombyx mori silk might participate in protecting the pupating larva from microbial infection. Insect Sci. 2016, 23, 835–842. [Google Scholar] [CrossRef]
- Li, M.; Christen, J.M.; Dittmer, N.T.; Cao, X.; Zhang, X.; Jiang, H.; Kanost, M.R. The Manduca sexta serpinome: Analysis of serpin genes and proteins in the tobacco hornworm. Insect Biochem. Mol. Biol. 2018, 102, 21–30. [Google Scholar] [CrossRef]
- Ma, W.; Xu, L.; Hua, H.; Chen, M.; Guo, M.; He, K.; Zhao, J.; Li, F. Chromosomal-level genomes of three rice planthoppers provide new insights into sex chromosome evolution. Mol. Ecol. Resour. 2021, 21, 226–237. [Google Scholar] [CrossRef]
- Wilkins, M.R.; Gasteiger, E.; Bairoch, A.; Sanchez, J.C.; Williams, K.L.; Appel, R.D.; Hochstrasser, D.F. Protein identification and analysis tools in the ExPASy server. Methods Mol. Biol. 1999, 112, 531–552. [Google Scholar]
- Katoh, K.; Standley, D.M. MAFFT multiple sequence alignment software version 7: Improvements in performance and usability. Mol. Biol. Evol. 2013, 30, 772–780. [Google Scholar] [CrossRef]
- Minh, B.Q.; Schmidt, H.A.; Chernomor, O.; Schrempf, D.; Woodhams, M.D.; von Haeseler, A.; Lanfear, R. IQ-TREE 2: New Models and Efficient Methods for Phylogenetic Inference in the Genomic Era. Mol. Biol. Evol. 2020, 37, 1530–1534. [Google Scholar] [CrossRef] [PubMed]
- Letunic, I.; Bork, P. Interactive Tree of Life (iTOL) v6: Recent updates to the phylogenetic tree display and annotation tool. Nucleic Acids Res. 2024, 52, W78–W82. [Google Scholar] [CrossRef] [PubMed]
- Chen, C.; Wu, Y.; Li, J.; Wang, X.; Zeng, Z.; Xu, J.; Liu, Y.; Feng, J.; Chen, H.; He, Y.; et al. TBtools-II: A “one for all, all for one” bioinformatics platform for biological big-data mining. Mol. Plant 2023, 16, 1733–1742. [Google Scholar] [CrossRef] [PubMed]
- Wang, Y.; Tang, H.; Debarry, J.D.; Tan, X.; Li, J.; Wang, X.; Lee, T.H.; Jin, H.; Marler, B.; Guo, H.; et al. MCScanX: A toolkit for detection and evolutionary analysis of gene synteny and collinearity. Nucleic Acids Res. 2012, 40, e49. [Google Scholar] [CrossRef] [PubMed]
- Emms, D.M.; Kelly, S. OrthoFinder: Phylogenetic orthology inference for comparative genomics. Genome Biol. 2019, 20, 238. [Google Scholar] [CrossRef]
- Bailey, T.L.; Williams, N.; Misleh, C.; Li, W.W. MEME: Discovering and analyzing DNA and protein sequence motifs. Nucleic Acids Res. 2006, 34, W369–W373. [Google Scholar] [CrossRef]
- Bray, N.L.; Pimentel, H.; Melsted, P.; Pachter, L. Near-optimal probabilistic RNA-seq quantification. Nat. Biotechnol. 2016, 34, 525–527. [Google Scholar] [CrossRef]
- Tian, J.; Dewer, Y.; Hu, H.; Li, F.; Yang, S.; Luo, C. Diversity and Molecular Evolution of Odorant Receptor in Hemipteran Insects. Insects 2022, 13, 214. [Google Scholar] [CrossRef]
- Sasaki, T.; Kobayashi, K. Isolation of two novel proteinase inhibitors from hemolymph of silkworm larva, Bombyx mori. Comparison with human serum proteinase inhibitors. J. Biochem. 1984, 95, 1009–1017. [Google Scholar] [CrossRef]
- Kanost, M.R. Isolation and characterization of four serine proteinase inhibitors (serpins) from hemolymph of Manduca sexta. Insect Biochem. 1990, 20, 141–147. [Google Scholar] [CrossRef]
- Zou, Z.; Picheng, Z.; Weng, H.; Mita, K.; Jiang, H. A comparative analysis of serpin genes in the silkworm genome. Genomics 2009, 93, 367–375. [Google Scholar] [CrossRef] [PubMed][Green Version]
- Shakeel, M.; Xu, X.; De Mandal, S.; Jin, F. Role of serine protease inhibitors in insect-host-pathogen interactions. Arch. Insect Biochem. Physiol. 2019, 102, e21556. [Google Scholar] [CrossRef] [PubMed]
- Gulley, M.M.; Zhang, X.; Michel, K. The roles of serpins in mosquito immunology and physiology. J. Insect Physiol. 2013, 59, 138–147. [Google Scholar] [CrossRef] [PubMed]
- Qie, X.; Yan, X.; Wang, W.; Liu, Y.; Zhang, L.; Hao, C.; Lu, Z.; Ma, L. Serpin-4 Negatively Regulates Prophenoloxidase Activation and Antimicrobial Peptide Synthesis in the Silkworm, Bombyx mori. Int. J. Mol. Sci. 2023, 25, 313. [Google Scholar] [CrossRef] [PubMed]
- Jiang, R.; Zhang, B.; Kurokawa, K.; So, Y.I.; Kim, E.H.; Hwang, H.O.; Lee, J.H.; Shiratsuchi, A.; Zhang, J.; Nakanishi, Y.; et al. 93-kDa twin-domain serine protease inhibitor (Serpin) has a regulatory function on the beetle Toll proteolytic signaling cascade. J. Biol. Chem. 2011, 286, 35087–35095. [Google Scholar] [CrossRef]
- Xu, G.; Guo, C.; Shan, H.; Kong, H. Divergence of duplicate genes in exon-intron structure. Proc. Natl. Acad. Sci. USA 2012, 109, 1187–1192. [Google Scholar] [CrossRef]
- Xiao, H.; Yuan, Z.; Guo, D.; Hou, B.; Yin, C.; Zhang, W.; Li, F. Genome-wide identification of long noncoding RNA genes and their potential association with fecundity and virulence in rice brown planthopper, Nilaparvata lugens. BMC Genom. 2015, 16, 749. [Google Scholar] [CrossRef]
- Yan, Z.; Fang, Q.; Song, J.; Yang, L.; Xiao, S.; Wang, J.; Ye, G. A serpin gene from a parasitoid wasp disrupts host immunity and exhibits adaptive alternative splicing. PLoS Pathog. 2023, 19, e1011649. [Google Scholar] [CrossRef]
- Clifton, B.D.; Librado, P.; Yeh, S.D.; Solares, E.S.; Real, D.A.; Jayasekera, S.U.; Zhang, W.; Shi, M.; Park, R.V.; Magie, R.D.; et al. Rapid Functional and Sequence Differentiation of a Tandemly Repeated Species-Specific Multigene Family in Drosophila. Mol. Biol. Evol. 2017, 34, 51–65. [Google Scholar] [CrossRef]
- Valanne, S.; Wang, J.H.; Rämet, M. The Drosophila Toll signaling pathway. J. Immunol. 2011, 186, 649–656. [Google Scholar] [CrossRef]
- Dudzic, J.P.; Hanson, M.A.; Iatsenko, I.; Kondo, S.; Lemaitre, B. More Than Black or White: Melanization and Toll Share Regulatory Serine Proteases in Drosophila. Cell Rep. 2019, 27, 1050–1061.e1053. [Google Scholar] [CrossRef] [PubMed]
- An, C.; Ragan, E.J.; Kanost, M.R. Serpin-1 splicing isoform J inhibits the proSpätzle-activating proteinase HP8 to regulate expression of antimicrobial hemolymph proteins in Manduca sexta. Dev. Comp. Immunol. 2011, 35, 135–141. [Google Scholar] [CrossRef] [PubMed]
- Nappi, A.J.; Frey, F.; Carton, Y. Drosophila serpin 27A is a likely target for immune suppression of the blood cell-mediated melanotic encapsulation response. J. Insect Physiol. 2005, 51, 197–205. [Google Scholar] [CrossRef] [PubMed]
- Bao, J.; Liu, L.; An, Y.; Ran, M.; Ni, W.; Chen, J.; Wei, J.; Li, T.; Pan, G.; Zhou, Z. Nosema bombycis suppresses host hemolymph melanization through secreted serpin 6 inhibiting the prophenoloxidase activation cascade. J. Invertebr. Pathol. 2019, 168, 107260. [Google Scholar] [CrossRef] [PubMed]
- Danielli, A.; Barillas-Mury, C.; Kumar, S.; Kafatos, F.C.; Loukeris, T.G. Overexpression and altered nucleocytoplasmic distribution of Anopheles ovalbumin-like SRPN10 serpins in Plasmodium-infected midgut cells. Cell Microbiol. 2005, 7, 181–190. [Google Scholar] [CrossRef]
- Zou, Z.; Jiang, H. Manduca sexta serpin-6 regulates immune serine proteinases PAP-3 and HP8. cDNA cloning, protein expression, inhibition kinetics, and function elucidation. J. Biol. Chem. 2005, 280, 14341–14348. [Google Scholar] [CrossRef]
- Unckless, R.L.; Lazzaro, B.P. The potential for adaptive maintenance of diversity in insect antimicrobial peptides. Philos. Trans. R. Soc. Lond. B Biol. Sci. 2016, 371, 20150291. [Google Scholar] [CrossRef]
- Li, B.; Yu, H.Z.; Ye, C.J.; Ma, Y.; Li, X.; Fan, T.; Chen, F.S.; Xu, J.P. Bombyx mori Serpin6 regulates prophenoloxidase activity and the expression of antimicrobial proteins. Gene 2017, 610, 64–70. [Google Scholar] [CrossRef]






| Gene Name | Genome Identifier | Locus | CDS Length (bp) | Exon | Strand | Amino Acid (aa) | Molecular Weight (kDa) | Isoelectric Point | Instability Index | ||
|---|---|---|---|---|---|---|---|---|---|---|---|
| Chromosome | Starting | Ending | |||||||||
| NlSerpin1 | LOC111050206 | Chr1 | 4722696 | 4757716 | 1272 | 8 | - | 400 | 44.94 | 9.12 | 28.64 |
| NlSerpin2-1 | LOC111058361 | Chr1 | 71842308 | 71904797 | 1203 | 8 | + | 448 | 50.76 | 5.55 | 30.71 |
| NlSerpin2-2 | LOC111053438 | Chr1 | 71931505 | 72030410 | 1347 | 8 | + | 465 | 52.89 | 5.81 | 32.15 |
| NlSerpin3 | LOC111053077 | Chr1 | 90407916 | 90425172 | 1398 | 8 | - | 423 | 47.72 | 6.28 | 36.7 |
| NlSerpin4 | LOC111052989 | Chr4 | 60771023 | 60876331 | 4533 | 6 | - | 1510 | 164.24 | 5.59 | 42.85 |
| NlSerpin5 | LOC111056094 | Chr6 | 43941108 | 43955672 | 1518 | 5 | - | 505 | 56.56 | 8.11 | 44.73 |
| NlSerpin6 | LOC111054393 | Chr7 | 34067080 | 34091623 | 1170 | 7 | - | 389 | 42.56 | 6.56 | 36.04 |
| NlSerpin7-1 | LOC111051915 | Chr7 | 62939055 | 62961696 | 3141 | 8 | - | 548 | 61.77 | 4.91 | 43.19 |
| NlSerpin7-2 | LOC111058203 | Chr7 | 62996589 | 63039442 | 1647 | 16 | - | 1046 | 116.86 | 7.2 | 43.49 |
| NlSerpin8 | LOC111056876 | Chr13 | 7370951 | 7410196 | 2652 | 8 | + | 422 | 47.59 | 6.47 | 39.2 |
| NlSerpin9 | LOC111050465 | Chr13 | 27064128 | 27131234 | 1269 | 8 | - | 883 | 95.50 | 4.58 | 48.6 |
| Gene Name | Genome Identifier | Locus | CDS Length (bp) | Exon | Strand | Amino Acid (aa) | Molecular Weight (kDa) | Isoelectric Point | Instability Index | ||
|---|---|---|---|---|---|---|---|---|---|---|---|
| Chromosome | Starting | Ending | |||||||||
| SfSerpin1 | Sfur013897 | chr1 | 2544303 | 2554594 | 1203 | 8 | - | 400 | 44.79 | 6.81 | 30.26 |
| SfSerpin2-1 | Sfur012619 | chr1 | 8353090 | 8403086 | 2943 | 22 | + | 980 | 110.23 | 6.95 | 38.99 |
| SfSerpin2-2 | Sfur012518 | chr1 | 8403987 | 8412046 | 420 | 4 | + | 139 | 15.61 | 9.79 | 52.16 |
| SfSerpin3 | Sfur013091 | chr1 | 56817028 | 56830743 | 1272 | 8 | - | 423 | 47.93 | 6.38 | 38.22 |
| SfSerpin4 | Sfur011222 | chr4 | 16278256 | 16412744 | 4536 | 6 | + | 1511 | 164.77 | 5.79 | 44.7 |
| SfSerpin5 | Sfur010406 | chr6 | 30205975 | 30219874 | 1455 | 5 | - | 484 | 54.42 | 6.84 | 44.71 |
| SfSerpin6 | Sfur014604 | chr7 | 5474082 | 5479646 | 846 | 5 | + | 281 | 31.06 | 8.67 | 35.27 |
| SfSerpin7-1 | Sfur014985 | chr7 | 9996532 | 10003239 | 1623 | 7 | - | 540 | 61.17 | 4.81 | 40.07 |
| SfSerpin7-2 | Sfur015145 | chr7 | 10018567 | 10048125 | 3204 | 16 | - | 1067 | 119.16 | 6.95 | 44.99 |
| SfSerpin8 | Sfur000384 | chr13 | 11346342 | 11374632 | 1266 | 8 | - | 421 | 47.22 | 6.27 | 42.51 |
| SfSerpin9 | Sfur000122 | chr13 | 15369699 | 15401964 | 2448 | 8 | - | 815 | 87.96 | 4.55 | 45.42 |
| Gene Name | Genome Identifier | Locus | CDS Length (bp) | Exon | Strand | Amino Acid (aa) | Molecular Weight (kDa) | Isoelectric Point | Instability Index | ||
|---|---|---|---|---|---|---|---|---|---|---|---|
| Chromosome | Starting | Ending | |||||||||
| LsSerpin1 | Lstr009525 | Chr1 | 2369596 | 2381755 | 1203 | 8 | - | 400 | 45.10 | 6.34 | 37.35 |
| LsSerpin2 | Lstr010687 | Chr1 | 12936772 | 12947697 | 1272 | 7 | + | 423 | 47.50 | 5.57 | 31.05 |
| LsSerpin3 | Lstr011347 | Chr1 | 24993437 | 24999073 | 831 | 5 | + | 276 | 30.24 | 8.3 | 37.68 |
| LsSerpin4 | Lstr023739 | Chr4 | 7984498 | 8058486 | 4548 | 6 | + | 1515 | 165.31 | 5.62 | 43.1 |
| LsSerpin5-1 | Lstr000153 | Chr7 | 15780212 | 15809264 | 3120 | 16 | + | 1039 | 116.09 | 6.84 | 42 |
| LsSerpin5-2 | Lstr000801 | Chr7 | 15825525 | 15835540 | 1614 | 8 | + | 537 | 60.63 | 4.85 | 39.22 |
| LsSerpin6 | Lstr001530 | Chr7 | 27426245 | 27432731 | 519 | 4 | + | 172 | 18.74 | 8.48 | 44.17 |
| LsSerpin7 | Lstr016984 | Chr13 | 6171816 | 6205344 | 1266 | 8 | + | 421 | 47.09 | 6.28 | 43.64 |
| LsSerpin8 | Lstr018277 | Chr13 | 11210729 | 11230271 | 2373 | 6 | + | 790 | 84.94 | 4.54 | 50.92 |
| LsSerpin9 | Lstr017410 | Chr13 | 12958370 | 12971973 | 1932 | 6 | - | 643 | 67.89 | 4.58 | 48.03 |
| LsSerpin10 | Lstr038401 | WOVE01021936.1 | 1 | 1014 | 639 | 1 | - | 212 | 23.86 | 6.52 | 49.59 |
| LsSerpin11 | Lstr041904 | WOVE01037137.1 | 92247 | 100048 | 1497 | 4 | - | 498 | 55.47 | 8.24 | 46.46 |
| LsSerpin12 | Lstr014327 | WOVE01037432.1 | 4601 | 15631 | 1218 | 9 | - | 405 | 45.50 | 8.64 | 36.34 |
| LsSerpin13 | Lstr038579 | WOVE01037535.1 | 18312 | 39817 | 1224 | 7 | + | 407 | 46.50 | 5.4 | 22 |
Disclaimer/Publisher’s Note: The statements, opinions and data contained in all publications are solely those of the individual author(s) and contributor(s) and not of MDPI and/or the editor(s). MDPI and/or the editor(s) disclaim responsibility for any injury to people or property resulting from any ideas, methods, instructions or products referred to in the content. |
© 2024 by the authors. Licensee MDPI, Basel, Switzerland. This article is an open access article distributed under the terms and conditions of the Creative Commons Attribution (CC BY) license (https://creativecommons.org/licenses/by/4.0/).
Share and Cite
Zhang, R.; Zhong, Z.; He, L.; Wu, H.; He, L.; Guo, Y.; Wu, H.; Xu, X.; Jin, F.; Pang, R. Characterization of Serpin Family Genes in Three Rice Planthopper Species and Their Expression Profiles in Response to Metarhizium Infection. Agronomy 2024, 14, 2630. https://doi.org/10.3390/agronomy14112630
Zhang R, Zhong Z, He L, Wu H, He L, Guo Y, Wu H, Xu X, Jin F, Pang R. Characterization of Serpin Family Genes in Three Rice Planthopper Species and Their Expression Profiles in Response to Metarhizium Infection. Agronomy. 2024; 14(11):2630. https://doi.org/10.3390/agronomy14112630
Chicago/Turabian StyleZhang, Ruonan, Zichun Zhong, Liyan He, Hongxin Wu, Liuyan He, Yujing Guo, Haoming Wu, Xiaoxia Xu, Fengliang Jin, and Rui Pang. 2024. "Characterization of Serpin Family Genes in Three Rice Planthopper Species and Their Expression Profiles in Response to Metarhizium Infection" Agronomy 14, no. 11: 2630. https://doi.org/10.3390/agronomy14112630
APA StyleZhang, R., Zhong, Z., He, L., Wu, H., He, L., Guo, Y., Wu, H., Xu, X., Jin, F., & Pang, R. (2024). Characterization of Serpin Family Genes in Three Rice Planthopper Species and Their Expression Profiles in Response to Metarhizium Infection. Agronomy, 14(11), 2630. https://doi.org/10.3390/agronomy14112630

