Impacts of High Temperature and Vapor Pressure Deficit on the Maize Opened Spikelet Ratio and Pollen Viability
Abstract
1. Introduction
2. Materials and Methods
2.1. Experimental Design
2.2. Sampling and Measurements
2.2.1. Meteorological Factors
2.2.2. Traits Related to Maize Tassels
2.2.3. Kernel Number per Ear and Seed Set
2.3. Statistics
3. Results
3.1. Weather Conditions around Tassel Anthesis
3.2. The Tassel Morphology, Opened Spikelet Ratio (OSR), Kernel Number per Ear (KN/ear), and Seed Set
3.3. Environmental Effects on the OSR and PV During Flowering
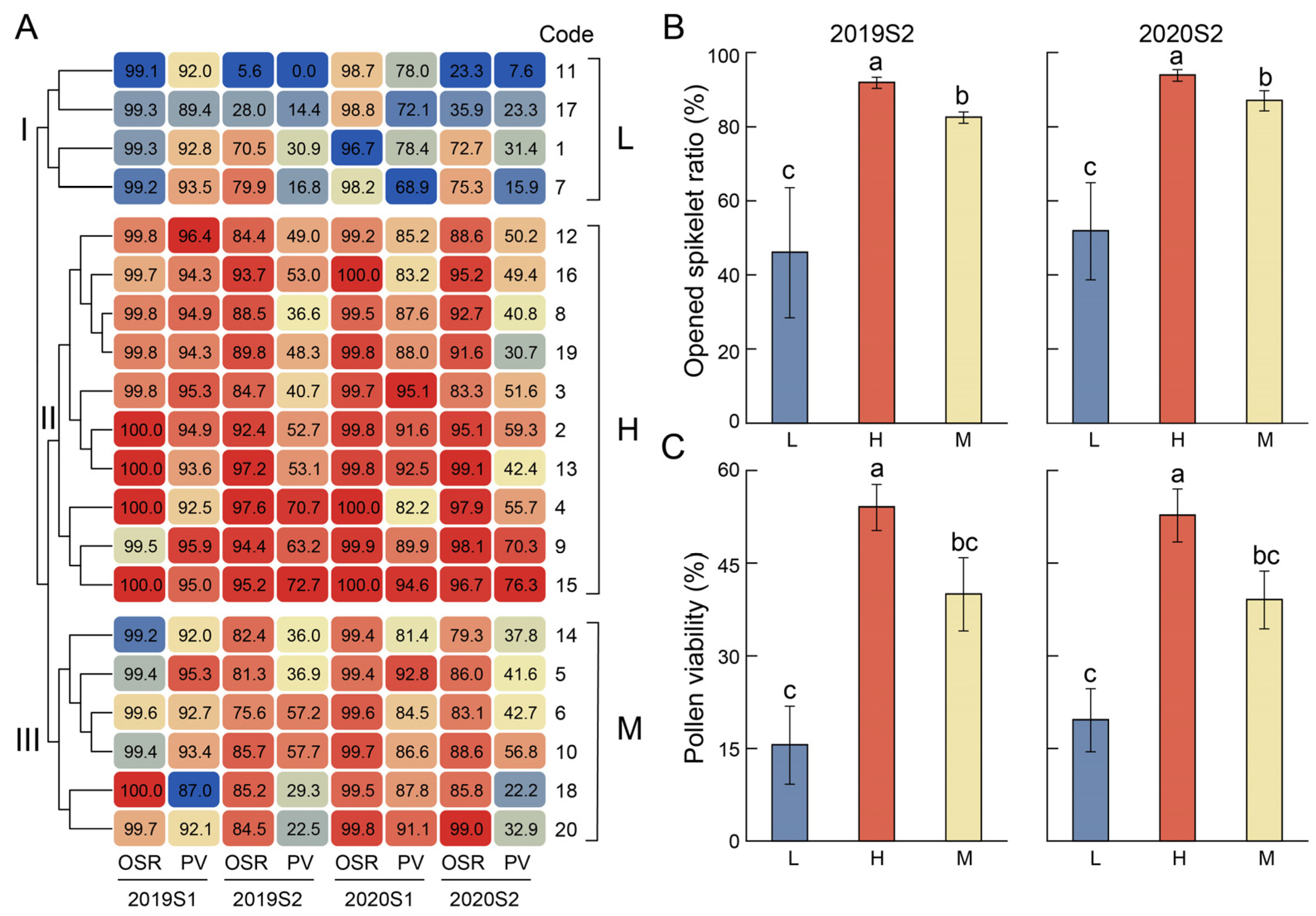
3.4. Relative Contributions of Genotype and Sowing Date to the OSR, PV, and KN/Ear
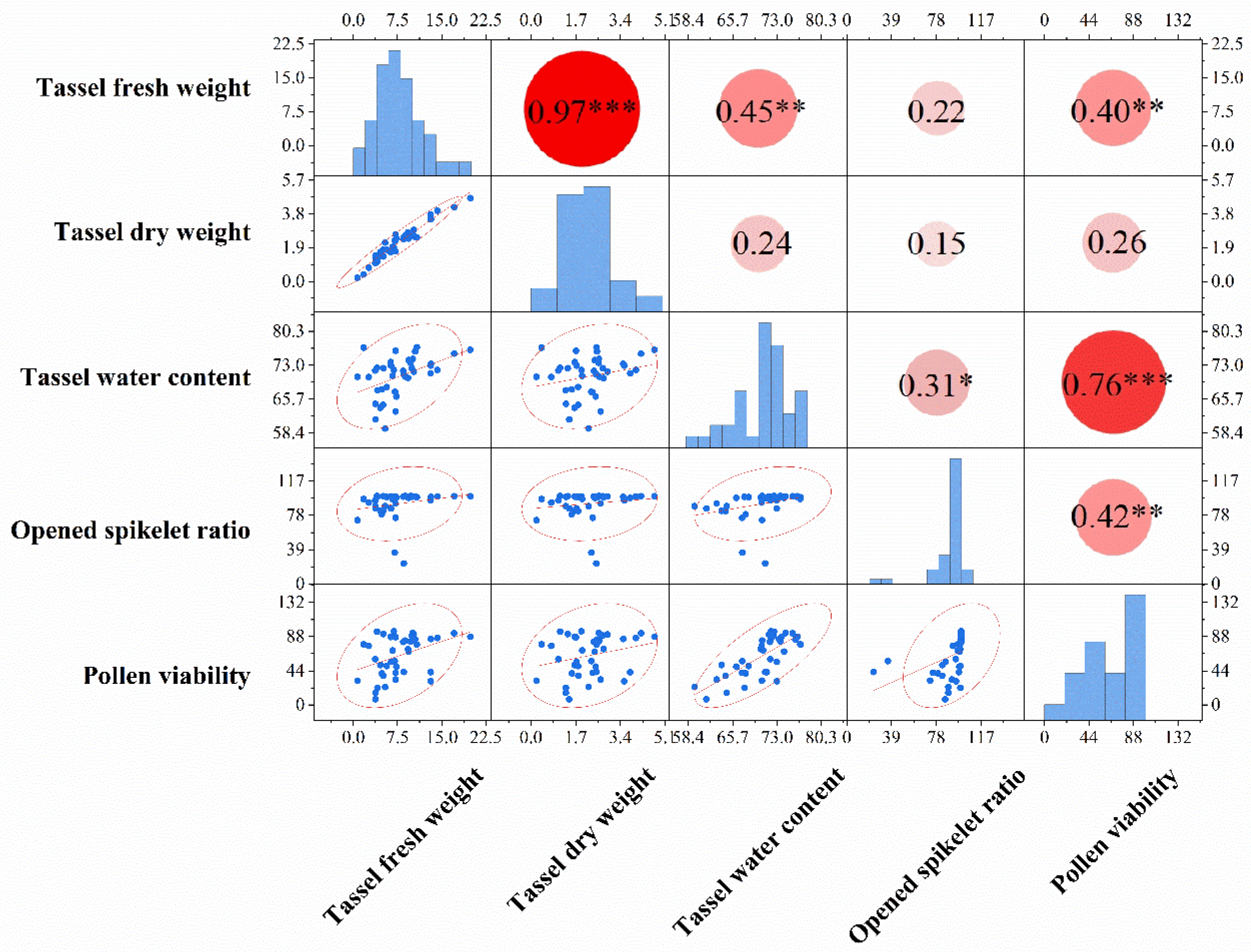
3.5. Tassel Water Content Was Responsible for the OSR and PV
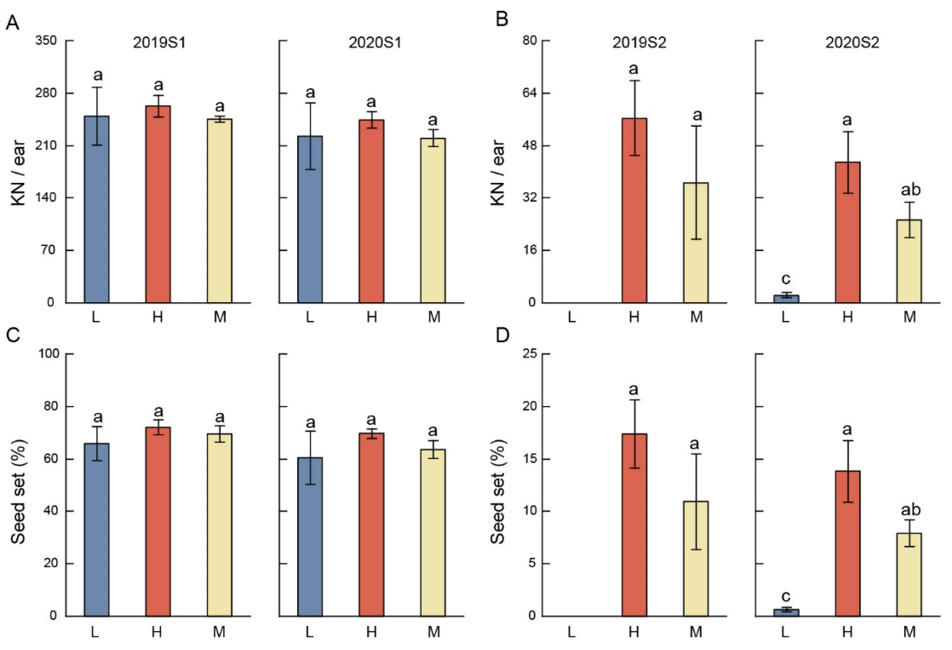
3.6. Kernel Number per Ear (KN/Ear) and Seed Set of the Three Genotype Groups
4. Discussion
4.1. Impacts of High Temperature (HT) and Vapor Pressure Deficit (VPD) on the Maize Opened Spikelet Ratio (OSR)
4.2. The Effects of HT and VPD on Pollen Viability (PV)
4.3. Strategies for Improving the Heat Tolerance of Male Organs
5. Conclusions
Supplementary Materials
Author Contributions
Funding
Data Availability Statement
Conflicts of Interest
References
- IPCC (Intergovernmental Panel on Climate Change). Climate change 2021: The physical science basis. In Working Group I Contribution to the Sixth Assessment Report of the Intergovernmental Panel on Climate Change; Cambridge University Press: Cambridge, UK, 2021. [Google Scholar]
- Zhao, C.; Liu, B.; Piao, S.L.; Wang, X.H.; Lobell, D.B.; Huang, Y.; Huang, M.T.; Yao, Y.T.; Bassu, S.; Ciais, P.; et al. Temperature increase reduces global yields of major crops in four independent estimates. Proc. Natl. Acad. Sci. USA 2017, 114, 9326–9331. [Google Scholar] [CrossRef]
- Kraus, K.; Hnilickova, H.; Pecka, J.; Lhotska, M.; Bezdickova, A.; Martinek, P.; Kucirkova, L.; Hnilicka, F. The effect of the application of stimulants on the photosynthetic apparatus and the yield of winter wheat. Agronomy 2022, 12, 78. [Google Scholar] [CrossRef]
- Simmons, A.J.; Willett, K.M.; Jones, P.D.; Thorne, P.W.; Dee, D.P. Low-frequency variations in surface atmospheric humidity, temperature, and precipitation: Inferences from reanalyses and monthly gridded observational data sets. J. Geophys. Res. Atmos. 2010, 115, D01110. [Google Scholar] [CrossRef]
- Willett, K.M.; Dunn, R.J.H.; Thorne, P.W.; Bell, S.; de-Podesta, M.; Parker, D.E.; Jones, P.D.; Williams, C.N., Jr. HadISDH land surface multi-variable humidity and temperature record for climate monitoring. Clim. Past 2014, 10, 1983–2006. [Google Scholar] [CrossRef]
- Hawkins, E.; Fricker, T.E.; Challinor, A.J.; Ferro, C.A.; Ho, C.K.; Osborne, T.M. Increasing influence of heat stress on French maize yields from the 1960s to the 2030s. Glob. Change Biol. 2013, 19, 937–947. [Google Scholar] [CrossRef]
- Hsiao, J.; Swann, A.L.S.; Kim, S.H. Maize yield under a changing climate: The hidden role of vapor pressure deficit. Agric. For. Meteorol. 2019, 279, 107692. [Google Scholar] [CrossRef]
- Dong, X.; Guan, L.; Zhang, P.; Liu, X.; Li, S.; Fu, Z.; Tang, L.; Qi, Z.; Qiu, Z.; Jin, C.; et al. Responses of maize with different growth periods to heat stress around flowering and early grain filling. Agric. For. Meteorol. 2021, 303, 108378. [Google Scholar] [CrossRef]
- Borrás, L.; Vitantonio-Mazzini, L.N. Maize reproductive development and kernel set under limited plant growth environments. J. Exp. Bot. 2018, 69, 3235–3243. [Google Scholar] [CrossRef]
- Prasad, P.V.; Bheemanahalli, R.; Jagadish, S.K. Field crops and the fear of heat stress-opportunities, challenges and future directions. Field Crops Res. 2017, 200, 114–121. [Google Scholar] [CrossRef]
- Wang, Y.; Sheng, D.; Zhang, P.; Dong, X.; Yan, Y.; Hou, X.; Wang, P.; Huang, S. High temperature sensitivity of kernel formation in different short periods around silking in maize. Environ. Exp. Bot. 2020, 183, 104343. [Google Scholar] [CrossRef]
- Liu, X.; Gu, M.; Lv, X.; Sheng, D.; Wang, X.; Wang, P.; Huang, S. High temperature defense pathways mediate lodicule expansion and spikelet opening in maize tassels. J. Exp. Bot. 2023, 74, 3684–3699. [Google Scholar] [CrossRef]
- Cicchino, M.; Rattalino-Edreira, J.I.; Uribelarrea, M.; Otegui, M.E. Heat stress in field-grown maize: Response of physiological determinants of grain yield. Crop Sci. 2010, 50, 1438–1448. [Google Scholar] [CrossRef]
- Wang, Y.; Liu, X.; Hou, X.; Sheng, D.; Dong, X.; Gao, Y.; Wang, P.; Huang, S. Maximum lethal temperature for flowering and seed set in maize with contrasting male and female flower sensitivities. J. Agron. Crop Sci. 2021, 207, 679–689. [Google Scholar] [CrossRef]
- Wang, Y.; Sheng, D.; Hou, X.; Zhang, P.; Liu, X.; Wang, P.; Huang, S. Positive response of maize husk traits for improving heat tolerance during flowering by alleviating husk inside temperature. Agric. For. Meteorol. 2023, 335, 109455. [Google Scholar] [CrossRef]
- Berke, T.G.; Rocheford, T.R. Quantitative trait loci for tassel traits in maize. Crop Sci. 1999, 39, 1439–1443. [Google Scholar] [CrossRef]
- Xu, G.; Wang, X.; Huang, C.; Xu, D.; Li, D.; Tian, J.; Chen, Q.; Wang, C.; Liang, Y.; Wu, Y.; et al. Complex genetic architecture underlies maize tassel domestication. New Phytol. 2016, 214, 852–864. [Google Scholar] [CrossRef]
- Yi, Q.; Liu, Y.; Zhang, X.; Hou, X.; Zhang, J.; Liu, H.; Hu, Y.; Yu, G.; Huang, Y. Comparative mapping of quantitative trait loci for tassel-related traits of maize in F2:3 and RIL populations. J. Genet. 2018, 97, 253–266. [Google Scholar] [CrossRef]
- Chen, J.; Xu, Y.; Fei, K.; Wang, R.; He, J.; Fu, L.; Shao, S.; Li, K.; Zhu, K.; Zhang, W.; et al. Physiological mechanism underlying the effect of high temperature during anthesis on spikelet-opening of photo-thermo-sensitive genic male sterile rice lines. Sci. Rep. 2020, 10, 2210. [Google Scholar] [CrossRef]
- Wang, Y.; Tao, H.; Tian, B.; Sheng, D.; Xu, C.; Zhou, H.; Huang, S.; Wang, P. Flowering dynamics, pollen, and pistil contribution to grain yield in response to high temperature during maize flowering. Environ. Exp. Bot. 2019, 158, 80–88. [Google Scholar] [CrossRef]
- Herrero, M.P.; Johnson, R.R. High temperature stress and pollen viability of maize. Crop Sci. 1980, 20, 796–800. [Google Scholar] [CrossRef]
- Schoper, J.B.; Lambert, R.J.; Vasilas, B.L. Pollen viability, pollen shedding, and combining ability for tassel heat tolerance in maize. Crop Sci. 1987, 27, 27–31. [Google Scholar] [CrossRef]
- Grossiord, C.; Buckley, T.N.; Cernusak, L.A.; Novick, K.A.; Poulter, B.; Siegwolf, R.T.; McDowell, N.G. Plant responses to rising vapor pressure deficit. New Phytol. 2020, 226, 1550–1566. [Google Scholar] [CrossRef] [PubMed]
- Aylor, D.E. Rate of dehydration of corn (Zea mays L.) pollen in the air. J. Exp. Bot. 2003, 54, 2307–2312. [Google Scholar] [CrossRef]
- Fonseca, A.E.; Westgate, M.E. Relationship between desiccation and viability of maize pollen. Field Crops Res. 2005, 94, 114–125. [Google Scholar] [CrossRef]
- Barnanás, B. Effect of water loss on germination ability of maize (Zea mays L.) pollen. Ann. Bot. 1985, 55, 201–204. [Google Scholar] [CrossRef]
- Hirabayashi, H.; Sasaki, K.; Kambe, T.; Gannaban, R.B.; Miras, M.A.; Mendioro, M.S.; Simon, E.V.; Lumanglas, P.D.; Fujita, D.; Takemoto-Kuno, Y. qEMF3, a novel QTL for the early-morning flowering trait from wild rice, oryza officinalis, to mitigate heat stress damage at flowering in rice, O. sativa. J. Exp. Bot. 2014, 66, 1227–1236. [Google Scholar] [CrossRef]
- Jagadish, S.V.K.; Murty, M.V.R.; Quick, W.P. Rice responses to rising temperatures—Challenges, perspectives and future directions. Plant Cell Environ. 2015, 38, 1686–1698. [Google Scholar] [CrossRef]
- Raza, A.; Charagh, S.; Zahid, Z.; Mubarik, M.S.; Javed, R.; Siddiqui, M.H.; Hasanuzzaman, M. Jasmonic acid: A key frontier in conferring abiotic stress tolerance in plants. Plant Cell Rep. 2021, 40, 1513–1541. [Google Scholar] [CrossRef]
- Allen, R.G.; Pereira, L.S.; Raes, D.; Smith, M. Crop evapotranspiration. Guidelines for computing crop water requirements. In Irrigation Drainage Paper 56; Food and Agriculture Organization of the United Nations: Rome, Italy, 1998; p. 330. [Google Scholar]
- Duvick, D.N.; Smith, J.; Cooper, M. Long-term selection in a commercial hybrid maize breeding program. Plant Breed. Rev. 2004, 24, 109–152. [Google Scholar] [CrossRef]
- Wang, B.; Lin, Z.; Li, X.; Zhao, Y.; Zhao, B.; Wu, G.; Ma, X.; Wang, H.; Xie, Y.; Li, Q.; et al. Genome-wide selection and genetic improvement during modern maize breeding. Nat. Genet. 2020, 52, 565–571. [Google Scholar] [CrossRef]
- Craig, S.; O‘Brien, T.P. The lodicules of wheat: Pre-and post-anthesis. Aust. J. Bot. 1975, 23, 451–458. [Google Scholar] [CrossRef]
- Heslop-Harrison, Y.; Heslop-Harrison, J.S. Lodicule function and filament extension in the grasses: Potassium ion movement and tissue specialization. Ann. Bot. 1996, 77, 573–582. [Google Scholar] [CrossRef]
- Qin, Y.; Yang, J.; Zhao, J. Calcium changes and the response to methyl jasmonate in rice lodicules during anthesis. Protoplasma 2005, 225, 103–112. [Google Scholar] [CrossRef]
- Yoshida, H. Is the lodicule a petal: Molecular evidence? Plant Sci. 2012, 184, 121–128. [Google Scholar] [CrossRef]
- Jagadish, S.V.K. Heat stress during flowering in cereals–effects and adaptation strategies. New Phytol. 2020, 226, 1567–1572. [Google Scholar] [CrossRef]
- Yang, J.; Fei, K.; Chen, J.; Wang, Z.; Zhang, W.; Zhang, J. Jasmonates alleviate spikelet-opening impairment caused by high temperature stress during anthesis of photo-thermo-sensitive genic male sterile rice lines. Food Energy Secur. 2020, 9, e233. [Google Scholar] [CrossRef]
- Fu, C.; Wang, F.; Liu, W.; Liu, D.; Li, J.; Zhu, M.; Liao, Y.; Liu, Z.; Huang, H.; Zeng, X.; et al. Transcriptomic analysis reveals new insights into high-temperature-dependent glume-unclosing in an elite rice male sterile line. Front. Plant Sci. 2017, 8, 112. [Google Scholar] [CrossRef] [PubMed][Green Version]
- Bheemanahalli, R.; Sathishraj, R.; Tack, J.; Nalley, L.L.; Muthurajan, R.; Jagadish, K.S. Temperature thresholds for spikelet sterility and associated warming impacts for sub-tropical rice. Agric. For. Meteorol. 2016, 221, 122–130. [Google Scholar] [CrossRef]
- Dupuis, I.; Dumas, C. Influence of temperature stress on in vitro fertilization and heat shock protein synthesis in maize (Zea mays L.) reproductive systems. Plant Physiol. 1990, 94, 665–670. [Google Scholar] [CrossRef]
- Sánchez, B.; Rasmussen, A.; Porter, J.R. Temperatures and the growth and development of maize and rice: A review. Glob. Change Biol. 2014, 20, 408–417. [Google Scholar] [CrossRef]
- Ray, J.D.; Gesch, R.W.; Sinclai, T.R.; Hartwell Allen, L. The effect of vapor pressure deficit on maize transpiration response to a drying soil. Plant Soil 2002, 239, 113–121. [Google Scholar] [CrossRef]
- Yang, Z.; Sinclair, T.R.; Zhu, M.; Messina, C.D.; Cooper, M.; Hammer, G.L. Temperature effect on transpiration response of maize plants to vapour pressure deficit. Environ. Exp. Bot. 2012, 78, 157–162. [Google Scholar] [CrossRef]
- Tian, M.; Zhang, Y.; Liu, Y.; Kang, X.; Zhang, P. High temperature exposure did not affect induced 2n pollen viability in Populus. Plant Cell Environ. 2018, 41, 1383–1393. [Google Scholar] [CrossRef] [PubMed]
- Luna, S.; Figueroa, V.J.; Baltazar, M.B.; Gomez, M.R.; Townsend, L.R.; Schoper, J.B. Maize pollen longevity and distance isolation requirements for effective pollen control. Crop Sci. 2001, 41, 1551–1557. [Google Scholar] [CrossRef]
- Alam, M.A.; Seetharam, K.; Zaidi, P.H.; Dinesh, A.; Vinayan, M.T.; Nath, U.K. Dissecting heat stress tolerance in tropical maize (Zea mays L.). Field Crops Res. 2017, 204, 110–119. [Google Scholar] [CrossRef]
- Chhun, T.; Aya, K.; Asano, K.; Yamamoto, E.; Morinaka, Y.; Watanabe, M.; Kitano, H.; Ashikari, M.; Matsuoka, M.; Ueguchi-Tanaka, M. Gibberellin regulates pollen viability and pollen tube growth in rice. Plant Cell 2007, 19, 3876–3888. [Google Scholar] [CrossRef]
- Nguyen, C.T.; Singh, V.; van-Oosterom, E.J.; Chapman, S.C.; Jordan, D.R.; Hammer, G.L. Genetic variability in high temperature effects on seed-set in sorghum. Funct. Plant Biol. 2013, 40, 439–448. [Google Scholar] [CrossRef]
- Djanaguiraman, M.; Prasad, P.V.; Murugan, M.; Perumal, R.; Reddy, U.K. Physiological differences among sorghum (Sorghum bicolor L. Moench) genotypes under high temperature stress. Environ. Exp. Bot. 2014, 100, 43–54. [Google Scholar] [CrossRef]
- Alabdullah, A.K.; Moore, G.; Martín, A.C. A duplicated copy of the meiotic gene ZIP4 preserves up to 50% pollen viability and grain number in polyploid wheat. Biology 2021, 10, 290. [Google Scholar] [CrossRef]
- Birthal, P.S.; Hazrana, J.; Negi, D.S.; Pandey, G. Benefits of irrigation against heat stress in agriculture: Evidence from wheat crop in India. Agric. Water Manag. 2021, 255, 106950. [Google Scholar] [CrossRef]
- Gill, S.S.; Tuteja, N. Reactive oxygen species and antioxidant machinery in abiotic stress tolerance in crop plants. Plant Physiol. Biochem. 2010, 48, 909–930. [Google Scholar] [CrossRef] [PubMed]









| Growth Stage | Year | Sowing Date | Tmean | Tmax | Tmin | SH | RH | VPD |
|---|---|---|---|---|---|---|---|---|
| (°C) | (°C) | (°C) | (h) | (%) | (KPa) | |||
| Seven days before anthesis | 2019 | 26 March | 25.05 c | 29.33 d | 22.19 c | 2.84 b | 80.09 a | 0.68 b |
| 22 May | 29.22 a | 34.08 a | 26.12 a | 4.27 a | 75.84 b | 1.02 a | ||
| 2020 | 25 March | 26.13 b | 30.55 c | 23.17 b | 2.82 b | 76.69 b | 0.82 b | |
| 20 May | 28.59 a | 32.79 b | 25.75 a | 3.88 a | 74.24 b | 1.04 a | ||
| Seven days after anthesis | 2019 | 26 March | 24.30 c | 27.89 c | 22.34 c | 0.78 d | 85.11 a | 0.48 c |
| 22 May | 30.11 a | 34.97 a | 26.12 a | 5.38 b | 70.68 c | 1.29 a | ||
| 2020 | 25 March | 27.42 b | 32.17 b | 24.28 b | 3.72 c | 75.36 b | 0.96 b | |
| 20 May | 29.73 a | 35.25 a | 26.00 a | 6.74 a | 70.47 c | 1.29 a |
Disclaimer/Publisher’s Note: The statements, opinions and data contained in all publications are solely those of the individual author(s) and contributor(s) and not of MDPI and/or the editor(s). MDPI and/or the editor(s) disclaim responsibility for any injury to people or property resulting from any ideas, methods, instructions or products referred to in the content. |
© 2024 by the authors. Licensee MDPI, Basel, Switzerland. This article is an open access article distributed under the terms and conditions of the Creative Commons Attribution (CC BY) license (https://creativecommons.org/licenses/by/4.0/).
Share and Cite
Guan, L.; Chen, Y.; Dong, X. Impacts of High Temperature and Vapor Pressure Deficit on the Maize Opened Spikelet Ratio and Pollen Viability. Agronomy 2024, 14, 2510. https://doi.org/10.3390/agronomy14112510
Guan L, Chen Y, Dong X. Impacts of High Temperature and Vapor Pressure Deficit on the Maize Opened Spikelet Ratio and Pollen Viability. Agronomy. 2024; 14(11):2510. https://doi.org/10.3390/agronomy14112510
Chicago/Turabian StyleGuan, Ling, Yang Chen, and Xin Dong. 2024. "Impacts of High Temperature and Vapor Pressure Deficit on the Maize Opened Spikelet Ratio and Pollen Viability" Agronomy 14, no. 11: 2510. https://doi.org/10.3390/agronomy14112510
APA StyleGuan, L., Chen, Y., & Dong, X. (2024). Impacts of High Temperature and Vapor Pressure Deficit on the Maize Opened Spikelet Ratio and Pollen Viability. Agronomy, 14(11), 2510. https://doi.org/10.3390/agronomy14112510
