Next Article in Journal
Estimation of the Weight and Volume of Lime (Citrus aurantifolia (Christm.) Swingle) Fruit Using Computer Vision Based on Traditional Machine Learning and Deep Learning
Previous Article in Journal
Assessment of the Effects of Biochar on the Physicochemical Properties of Saline–Alkali Soil Based on Meta-Analysis
 
 
Font Type:
Arial Georgia Verdana
Font Size:
Aa Aa Aa
Line Spacing:
Column Width:
Background:
Article

Extraction of Winter Wheat Planting Plots with Complex Structures from Multispectral Remote Sensing Images Based on the Modified Segformer Model

1
School of Information Science and Technology, Hebei Agricultural University, Baoding 071001, China
2
Hebei Engineering Research Center for Agricultural Remote Sensing Application, Baoding 071001, China
3
National Engineering Research Center for Information Technology in Agriculture, Beijing 100097, China
*
Author to whom correspondence should be addressed.
Agronomy 2024, 14(10), 2433; https://doi.org/10.3390/agronomy14102433
Submission received: 5 September 2024 / Revised: 4 October 2024 / Accepted: 17 October 2024 / Published: 20 October 2024
(This article belongs to the Section Precision and Digital Agriculture)

Abstract

As one of the major global food crops, the monitoring and management of the winter wheat planting area is of great significance for agricultural production and food security worldwide. Today, the development of high-resolution remote sensing imaging technology has provided rich sources of data for extracting the visual planting information of winter wheat. However, the existing research mostly focuses on extracting the planting plots that have a simple terrain structure. In the face of diverse terrain features combining mountainous areas, plains, and saline alkali land, as well as small-scale but complex planting structures, the extraction of planting plots through remote sensing imaging is subjected to great challenges in terms of recognition accuracy and model complexity. In this paper, we propose a modified Segformer model for extracting winter wheat planting plots with complex structures in rural areas based on the 0.8 m high-resolution multispectral data obtained from the Gaofen-2 satellite, which significantly improves the extraction accuracy and efficiency under complex conditions. In the encoder and decoder of this method, new modules were developed for the purpose of optimizing the feature extraction and fusion process. Specifically, the improvement measures of the proposed method include: (1) The MixFFN module in the original Segformer model is replaced with the Multi-Scale Feature Fusion Fully-connected Network (MSF-FFN) module, which enhances the model’s representation ability in handling complex terrain features through multi-scale feature extraction and position embedding convolution; furthermore, the DropPath mechanism is introduced to reduce the possibility of overfitting while improving the model’s generalization ability. (2) In the decoder part, after fusing features at four different scales, a CoordAttention module is added, which can precisely locate important regions with enhanced features in the images by utilizing the coordinate attention mechanism, therefore further improving the model’s extraction accuracy. (3) The model’s input data are strengthened by incorporating multispectral indices, which are also conducive to the improvement of the overall extraction accuracy. The experimental results show that the accuracy rate of the modified Segformer model in extracting winter wheat planting plots is significantly increased compared to traditional segmentation models, with the mean Intersection over Union (mIOU) and mean Pixel Accuracy (mPA) reaching 89.88% and 94.67%, respectively (an increase of 1.93 and 1.23 percentage points, respectively, compared to the baseline model). Meanwhile, the parameter count and computational complexity are significantly reduced compared to other similar models. Furthermore, when multispectral indices are input into the model, the mIOU and mPA reach 90.97% and 95.16%, respectively (an increase of 3.02 and 1.72 percentage points, respectively, compared to the baseline model).

1. Introduction

As one of the major food crops worldwide, the accurate and efficient extraction of winter wheat planting information has become a key task in modern agricultural production and management [1]. In this regard, traditional ground survey-based methods are subjected to shortcomings of high costs and low efficiency, and it is therefore difficult to meet the needs of large-scale and real-time monitoring. In comparison, remote sensing imaging technology, with its advantages in terms of wide coverage and timely information acquisition, has become one of the important means for extracting planting information from images [2,3,4].
At present, the methods for extracting the planting information under different crop cover types based on the satellite remote sensing data can be roughly divided into two categories: (1) spectral feature classification methods based on traditional machine learning and (2) semantic segmentation methods based on deep learning. The first category of methods can obtain the spectral indices widely used in remote sensing image classification by statistically analyzing the spectral information of pixels [5], and then uses classification methods such as Support Vector Machine (SVM) [6], Decision Tree (DT), and Random Forest (RF) [7,8] for decision-making. These methods have the advantages of using a mature algorithm, a fast running speed, less training data demand, and good interpretability. In addition, these methods can use the existing spectral knowledge to enhance their ability to distinguish specific targets through feature selection and index construction, especially for the crop types with significant spectral differences. Although such methods can extract features more accurately, these features are still single-pixel features, which fail to make use of the spatial relationship between adjacent pixels and are restricted in improving the recognition performance. When applied to high spatial resolution images, the effect is usually not ideal. In high spatial resolution remote sensing images, the information is more detailed, and the spatial correlation between pixels is significantly enhanced. Spectral characteristics alone cannot fully capture this correlation information [9,10].
The second method is the semantic segmentation method based on deep learning, which can extract high-level semantic features from the image and effectively capture the local and global information of the image and are therefore more suitable for crop recognition tasks than traditional methods based on machine learning. These methods can be further divided into two types: models based on a Convolutional Neural Network (CNN) and models based on a Transformer. Due to its excellent feature extraction and classification capabilities, the use of a CNN has achieved impressive performance in tasks such as image classification, object detection, and semantic segmentation [11]. Since Long et al. [12] proposed the Fully Convolutional Neural Network (FCN), convolutional neural networks have continued to evolve. This evolution includes SegNet [13], which uses boundary recovery, U-Net [14], which incorporates skip connections (often referred to as “jump connections” in some contexts, but “skip connections” is more common in the literature), PSPNet [15], which introduces the spatial pyramid pooling strategy, and DeepLabV3+ [16], which utilizes atrous/dilated convolutions. Through these advancements, the performance of semantic segmentation has gradually improved. In the field of crop extraction, Ma et al. [17] proposed a U-Net (RIAU-Net) model based on the attention mechanism, which was applied to extract the rice planting information from Sentinel-1 images obtained in specific months. Du et al. [18] classified and extracted the farmland area data from high-resolution remote sensing images using the DeepLabv3+ framework for the purpose of drawing farmland area maps for small farmers. This method was shown to be able to effectively describe small and irregular planting plots. However, a CNN is subjected to the deficiency of the limited receptive field and therefore has difficulty in capturing large-scale contextual features when processing remote sensing images. Furthermore, when performing pixel classification with CNN, the internal region usually has a higher accuracy, while the boundary area has a lower accuracy, resulting in the problem of rough edges [19]. In addition, the feature extraction performance of CNN in processing multispectral remote sensing images is not satisfactory [20]. To overcome the above shortcomings, the Vision Transformer (ViT) has been introduced into remote sensing image analysis [21]. For instance, Xu et al. [22] compared the rice recognition performance between two typical CNN networks (U-Net and DeepLabv3) and a novel visual transformation network (Swin Transformer) on 10 m-resolution Sentinel-2 images. The results showed that the Swin Transformer delivered the best performance in terms of recognition accuracy and had excellent capability in segmenting farmland boundaries. Segformer, as an emerging visual transformer model, has demonstrated efficient image feature extraction and classification capabilities by combining convolution operations and the multi-head self-attention mechanism [23]. Zhang et al. [24] identified the winter wheat planting regions in the northern plains of China using Landsat 8 and Landsat 9 images by utilizing different deep learning authorisms. The authors’ experimental results showed that SegFormer delivered the best performance (accuracy, 92.52%; mIoU, 81.94%; F1 score, 84.59%).
Although the existing remote sensing image classification methods have achieved good outcomes for different land cover types, these methods still have various disadvantages in extracting winter wheat planting regions under diverse planting methods in North China. Due to variations in terrain conditions, the winter wheat planting plots in North China differ significantly in terms of land size, distribution, texture, and other features. Compared to plain areas, the planting plots in mountainous areas are smaller in scale and scattered in distribution [25], leading to a higher chance of omissions during image extraction. In the North China Plain, close to the coastal area, there are many saline alkali lands with rich ground features, and because of the difference in the degree of salinization, the crop types may vary across adjacent plots, showing the characteristics of scattered plot distribution, varying plot sizes, and mostly narrow and long plot shapes. Moreover, due to different choices of crops among individual farmers and complicated planting distribution caused by land transfer, the winter wheat planting structure in these areas is extremely complex. Given the special situations above, it is much more difficult to accurately recognize the winter wheat planting plots under complex terrain conditions than in plain areas, which raises stringent requirements on the model’s universality. Research shows that about 40% of the fields in the world and 70% of the fields in Asia and Africa are small [26]. Due to the diversity of small-scale agricultural systems, limited plot sizes, a wide variety of crops, and a lack of clear definitions and timely updates of field boundaries in most land management systems, accurate mapping of small-scale agricultural fields is particularly complex [27]. Liu et al. [28] evaluated the effect of the U-Net++ model on land use and crop classification in multispectral remote sensing. Compared with the classification result of Sentinel-2A with a resolution of 10 m, the 2 m GF high-resolution image exhibited a stronger extraction capability for spatial details, such as field roads, small farmlands near villages, and the fine segmentation of fields. As shown in Figure 1, this paper presents examples of GF satellite series images with varying resolutions. It is not difficult to observe that images with a 16 m resolution make it challenging to extract the boundaries of small wheat plots. On the other hand, images with 0.8 m and 2 m resolutions can achieve the identification of small plots. However, the 0.8 m resolution images are more expressive than the 2 m resolution images, as they can more clearly delineate the boundaries of small wheat plots and provide more detailed plot information. This indicates that high-resolution images have a significant advantage in accurately identifying wheat fields, as they can better extract small plots and provide more precise boundary information, which is not possible with low-resolution remote sensing images. Although the high-resolution GF image possesses the aforementioned advantages, it may also enhance spatial heterogeneity. Furthermore, the high-resolution GF image only contains 4 bands: red, green, blue, and near-infrared, which is less band information compared to other low-resolution images, such as Landsat 8 with 11 bands and Sentinel-2 with 13 bands.
In summary, in the practice of winter wheat remote sensing recognition, there are still the following key technical problems to be solved: How to improve the recognition accuracy of winter wheat planting plots using a deep learning model, especially in the application of high-resolution remote sensing images. How to improve the extraction accuracy of wheat planting plots according to different terrain conditions, especially the characteristics of mountainous and coastal areas. How to combine the advantages of traditional machine learning methods to effectively solve the challenges brought by the lack of band information in high-resolution GF images so as to further improve the recognition accuracy of winter wheat planting plots.
To address the aforementioned issues, a modified Segformer model was proposed in this paper for extracting winter wheat planting information under complex and diversified land structures. The main contributions of this study are as follows:
(1) Based on the GF-2 sub-meter satellite images captured from February to April 2022, a high-resolution semantic segmentation dataset was created for the winter wheat planting area in North China with a variety of complex terrain, including a total of 10,000 images (512 × 512 pixels).
(2) The multi-scale feature extraction and position embedding convolution modules were designed to enhance the model’s capability of identifying features at different scales. In remote sensing image analysis, information at different scales can reflect different land features. Therefore, multi-scale feature extraction can help strengthen the intensity of target features and reduce the possibility of omissions during detection, especially in small-object areas. It solves the problems of complex planting structures and wheat extraction in small plots, which are difficult to address using existing methods.
(3) The CoordAttention module was introduced into the modified model, which can also help strengthen the intensity of target features and suppress non-target features through global pooling and weight matrix adjustment [29]. This module optimized the model’s capability of extracting detailed information at the boundaries of planting plots, enabling the model to accurately extract plots with different shapes and sizes.
(4) By utilizing the advantages of spectral feature indices, multispectral indices were used as enhanced inputs to further enrich the model’s capability to fuse and process different spectral information, thereby enhancing the extraction effect of crop planting plots in a complex environment.

2. Materials and Methods

2.1. Overview of the Research Area

To collect the winter wheat planting information under various complex terrain conditions, we selected 11 county-level planting regions in Shijiazhuang City and Cangzhou City of China as the research areas. The specific geographical scope covered 37°40′ N–38°47′ N, 113°30′ E–115°20′ E in Shijiazhuang (six planting regions) and 37°50′ N–38°58′ N, 116°27′ E–117°49′ E in Cangzhou (five planting regions). The images of typical planting plots were collected manually in village-level districts within the aforementioned scope (37 villages in Shijiazhuang and 36 villages in Cangzhou). The average coverage area of each sample village was 4.32 km2. Figure 2 and Figure 3 present the location distribution of the selected villages in Shijiazhuang and Cangzhou, respectively. In general, the terrain conditions and landforms in the research area are complex and diversified. In Cangzhou, the soil conditions are complex, with the widespread distribution of saline alkali farmlands and low-lying farmlands; the winter wheat planting plots are distributed in a scattered manner, with most of the plots in narrow and irregular shapes. In Shijiazhuang, most of the farmlands in plain areas are large-scale and contiguously distributed, but the planting plots in mountainous areas have complex structures. To comprehensively cover the terrain features within the research scope, the sample planting regions selected in this study include various complex terrains such as plains, mountains, and hills. Notably, winter wheat is the primary grain crop in these regions during winter. According to the statistical analysis, about 20% of the total area of winter wheat is less than 5000 square meters, and about 25% of the total area of winter wheat consists of irregular polygons.

2.2. Remote Sensing Images

Winter wheat is usually sown from the middle of September to early October and is harvested from late May to the middle of June the following year. The growth stages of winter wheat in the study area are shown in Table 1. The images used in this study are multispectral and panchromatic remote sensing images captured by a PMS2 sensor of the GF-2 [30] satellite from February to April 2022. This time period corresponds to the stages of green return, jointing (or stem elongation), and filling for winter wheat. During this period, vegetation grows rapidly, and indices such as the NDVI reach high values, which contribute to improving the recognition accuracy of winter wheat. These images cover the entire research area, containing few clouds, and are therefore conducive to the recognition of winter wheat planting plots. The images contain various terrain scenes such as buildings, water bodies, roads, forests, and agricultural facilities. The following preprocessing steps were performed on the remote sensing images using the ENVI 5.3 software: radiometric correction, atmospheric correction, orthorectified correction, and image fusion. The final images obtained were of a spatial resolution of 0.8 m and included four color bands: red, blue, green, and near-infrared. Finally, according to the boundaries of the research area, the images were cropped appropriately, and 73 remote sensing images were generated with villages as the unit of scope.

2.3. Dataset Construction

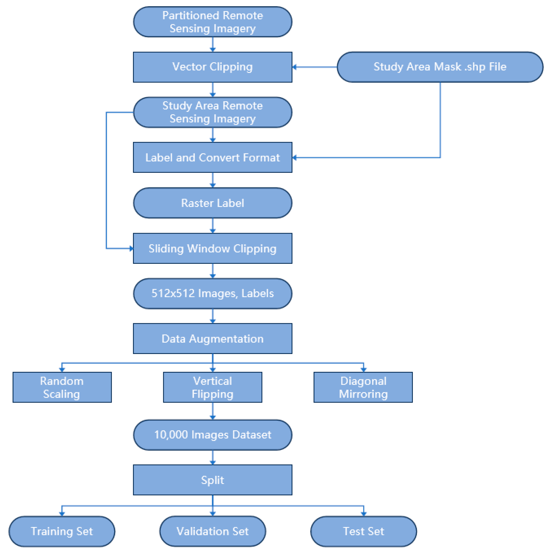
In the training process of deep learning models, image data and its corresponding label data are essential. To construct a label dataset of winter wheat planting plots for the research area, the GF-2 remote sensing images with a resolution of 0.8 m combined with field survey data were used for visual interpretation, and the corresponding labels of land cover types were manually generated. To achieve accurate coordinate positioning of plot boundaries during field surveys, this study used a handheld coordinate instrument to record the specific locations, thereby ensuring the accuracy of the plot boundary coordinates. For sample sites that were visually indistinct and challenging to survey, we also combined UAV aerial photography technology to obtain UAV images with centimeter-level resolution to assist in more accurate annotation. Figure 4 shows a schematic diagram of UAV aerial photography combined with the use of a handheld coordinate instrument, in which the UAV adopts an orthophotography method, followed by ArcGIS 10.1 software processing to superimpose the obtained UAV aerial image accurately on the remote sensing image according to the coordinate information for collaborative annotation. Firstly, the ArcGIS 10.1 software was used to create a mask “.shp” file for the research area, with the element type set to plane element. Secondly, the original images were cropped using the software toolbox to obtain the “.tif” format image data for training purposes. Then, a vector label file was created to align with the spatial reference of the remote sensing images, and the value field of the labels was modified accordingly; the value field for winter wheat plots was set to 1, while for non-winter wheat areas it was set to 2. Finally, the vector label “.shp” file was converted into a raster label “.tif” file. After the abovementioned treatment, the image data and label data were cropped into image blocks of 512 × 512 pixels, and a preliminary dataset containing 3007 image samples was generated. In this dataset, the file names of original images were corresponded one-to-one with those of the label data. To improve the robustness of the model, data augmentation operations, including random scaling, vertical flipping, and diagonal mirroring, were performed on both the image and label data. Eventually, a final dataset containing 10,000 images (512 × 512 pixels) was obtained. The dataset was then divided into the training, validation, and testing sets according to a ratio of 8:1:1. The production process is shown in Figure 5.

2.4. Enhanced Spectral Indices as Model Input

The goal of a multispectral semantic segmentation network is to fully utilize all spectral information in remote sensing images. In this study, a total of seven spectral indices, i.e., the Normalized Difference Vegetation Index (NDVI), the Normalized Difference Water Index (NDWI), the Enhanced Vegetation Index (EVI), the Soil Adjusted Vegetation Index (SAVI), the Green Normalized Difference Vegetation Index (GNDVI), the Ratio Vegetation Index (RVI), and the Difference Vegetation Index (DVI), were calculated based on the red, green, blue, and near-infrared bands of GF-2 images for the purpose of enhancing the spectral information input to the model. The calculation formulas for the enhanced spectral indices are shown in Table 2.

2.5. The SegFormer Network

The SegFormer network consists of an encoder and a decoder. Relying on the advantages of the Transformer module, this network can achieve efficient feature extraction and down-sampling. In the encoder part, SegFormer adopts the overlap patch embedding (OPE) structure to segment the input image into multiple small blocks while maintaining the overlap between slices. This structural design not only enhances the correlation of elements within a slice, but also ensures the continuity and integrity of elements. The feature images after OPE are input into the Efficient Multi-head Self-Attention (EMSA) layer and the Mix Feed Forward Network (MixFFN) layer. The EMSA layer achieves efficient self-attention calculation and feature enhancement by flattening two-dimensional features into one-dimensional features. To replace the position encoding in the traditional Transformer, SegFormer adds a 3 × 3 two-dimensional convolutional layer between the two linear transformation layers of the feedforward network to fuse the spatial position information. Each Transformer Block is stacked with multiple EMSA and MixFFN layers. This design can deepen the network depth to allow for the extraction of richer details and semantic features. Unlike traditional CNN networks that integrate all scale information before self-attention calculations, SegFormer performs self-attention calculations at each scale independently, so that it achieves improved purity and efficiency in feature extraction. In the decoder part, SegFormer adopts a multi-scale feature fusion strategy to gradually restore the spatial resolution of the images for the purpose of realizing high-precision image segmentation. In this paper, the SegFormer MiT-B0 (see its hyperparameters in Table 3) was chosen as the backbone of the model. The structure of the SegFormer model is shown in Figure 6.

2.6. The Modified SegFormer Network for Semantic Segmentation of Winter Wheat Remote Sensing Images

To address the challenges of complex backgrounds and varying plot sizes in the images, a modified SegFormer network was designed in this paper for extracting the winter wheat planting information from multispectral remote sensing images. For the input of this model, the traditional RGB images were replaced by multispectral remote sensing images in order to better capture the features of planting plots. In the encoder stage, the Multi-Scale Feature Fusion Network (MSF-FFN) module was introduced to replace the original Mix Feed Forward (MixFFN) network. MSF-FFN employs position embedding convolution for the purpose of multi-scale feature extraction, which can not only effectively fuse features of different scales but also capture the spatial position information, thereby exhibiting an enhanced representation ability of features. In the decoder stage, because the MLP layer has up to 256 feature layer channels after fusion stacking, the CoordAttention module was adopted in order to further strengthen the channel features and improve the model performance. This module can fuse and enhance the position information features and channel information features, thereby further improving the model’s extraction accuracy. The structure of the modified SegFormer model proposed in this paper is shown in Figure 7, where the red part in the Transformer Block represents the MSF-FFN module and the green part in the decoder represents the CoordAttention module.

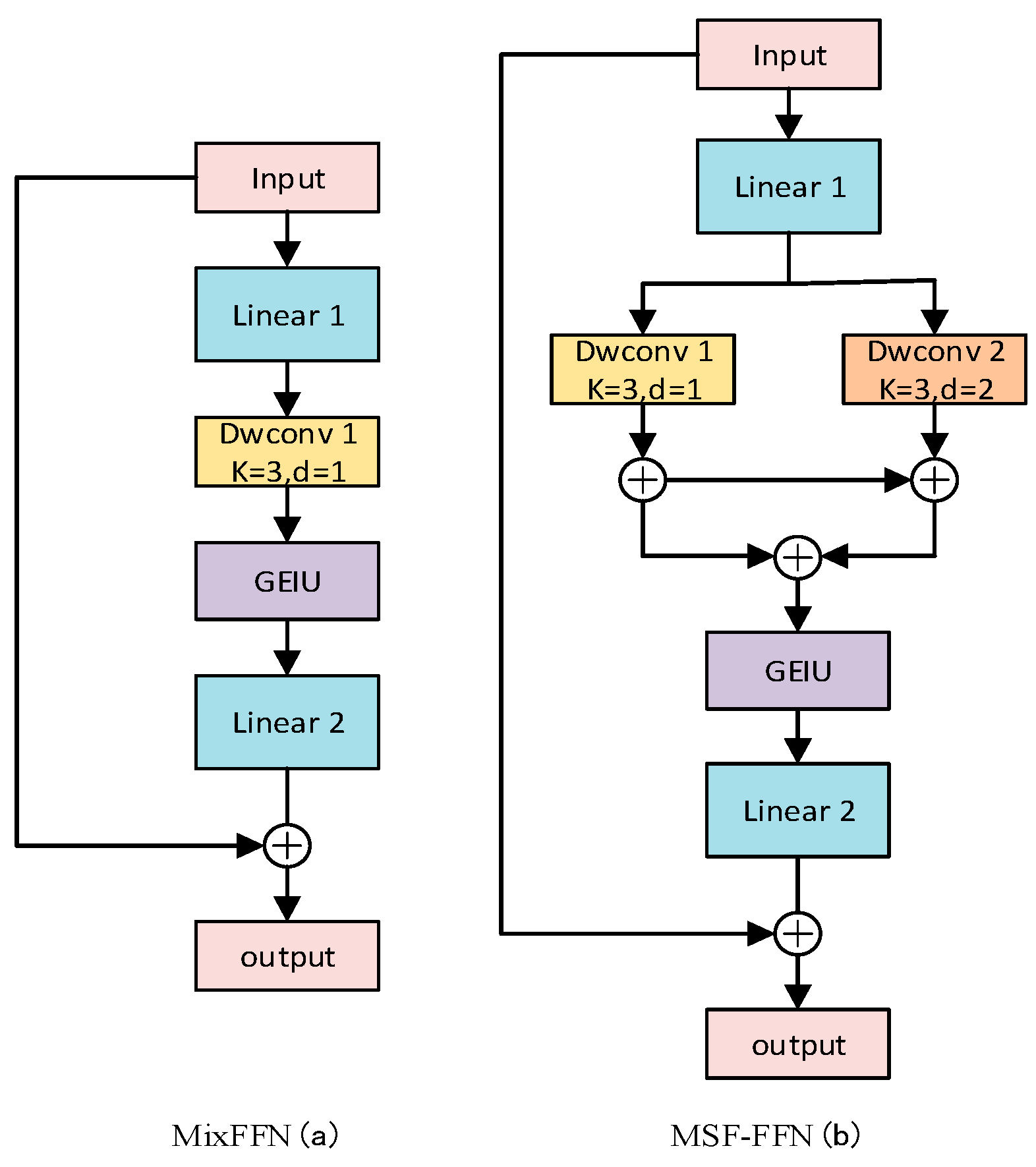
2.7. The MSF-FFN Module

As aforementioned, the MixFFN module in the original Segformer model was replaced by the MSF-FFN module in order to enhance the model’s feature representation and extraction capabilities. This is conducive to enhancing the feature intensity in the winter wheat encoding process. The MSF-FFN module consists of the following key parts.
First, a Position Embedded Convolution (PEConv) module is designed to fuse multi-scale features through grouped convolution. This module can capture features of different scales by adjusting the size, filling method, and dilation rate of the convolution kernel, thereby enhancing the receptive field and feature representation ability of the network. After the first fully connected layer of the feedforward network, the feature vector is split into two parts. Assuming that the input feature image is X B × C × H × W , where B , C , H , W represent the batch size, number of channels, height, and width, respectively, the MSF-FFN module will first perform the conversion of feature dimension through the fully connected layer as follows:
X 1 , X 2 = chunk ( fc 1 ( X ) , 2 , dim = 1 )
where, fc1 represents a fully connected layer, which divides the input feature image into two feature images, X 1 and X 2 .
The two images are then processed through two PEConv modules with different parameters. This design preserves the diversity of features while enhancing the model’s capability of fusing and representing features. The two PEConv modules are set with different kernel sizes and dilation rates for the purpose of capturing features at different scales. In order to retain the feature extraction ability without significantly increasing the parameter count, both modules adopt depth-wise separable convolutions, with the equations shown below:
P E C o n v 2 ( x ) = C o n v 2 d X , k = 3 , p = 2 , d = 1
P E C o n v 2 ( x ) = C o n v 2 d X , k = 3 , p = 2 , d = 2
where, k refers to the size of the convolution kernel; p refers to filling; and d refers to the dilation rate. The use of different convolution kernel sizes and dilation rates is to capture features in different receptive fields, thus integrating multi-scale information better.
Secondly, the fusion of multi-scale features by adding features together can effectively improve the model’s feature representation ability and overall performance. After being processed by PEConv1, X 1 is fused with X 2 through element-level addition as follows:
X 1 = P E C o n v 1 X 1 , h w s h a p e + X 2
where, h w s h a p e refers to the spatial dimension of the input feature image, including the height h and the width w.
Then, after being processed by PEConv2, X 2 is fused with X 1 through element-level addition again as follows:
X 2 = P E C o n v 2 X 2 , h w s h a p e + X 1
Further,
X = X 1 + X 2
In this way, the features extracted by the PEConv layer in different receptive fields can complement each other to achieve the purpose of enhancing the richness and robustness of feature representation. Subsequently, the fusion of these features is normalized through the activation function (GELU) and Dropout in sequence. MSF-FN adopts a flexible Dropout mechanism and achieves random depth feature dropout through a configurable DropPath, thereby enhancing the model’s generalization ability:
X = act X
X = drop X
where, “act” refers to the activation function, and “drop” refers to the Dropout operation.
Lastly, the fused feature is projected back to the original embedding dimension through a fully connected layer, as follows:
X o u t = fc 2 X
To improve the model’s performance without significantly increasing the computational complexity, the parameter count was optimized in this paper by setting the size of hidden layers to two-thirds of the original size. This adjustment enables the modified model to achieve better feature representation ability and performance with a similar parameter count to that of the original model. Figure 8a,b illustrates the MixFFN module and MSF-FFN module, respectively.

2.8. The CoordAttention Module

The CoordAttention module is an improved attention mechanism that can effectively capture long-range dependencies while preserving the positional information. It combines the spatial attention mechanism with coordinate information, which not only focuses on the relationship between feature channels but also takes into account the spatial distribution of features. This is conducive to improving the model’s accuracy and robustness of feature representation. The CoordAttention module first calculates the attention weights for each feature channel by separating the coordinate information. This module consists of two steps: coordinate information encoding and attention generation. Figure 9 illustrates the CoordAttention Module.
In the first step, assuming that the input feature image is Z C × H × W , where C , H , W refer to the number of channels, height, and width, respectively, by performing global average pooling along the horizontal and vertical directions, the feature images in these two directions can be obtained:
Z x = 1 W i = 1 W Z ( : , i , : ) C × H × 1
Z y = 1 H i = 1 H Z ( : , : , i ) C × 1 × W
where, Z x and Z y refer to the global features in the horizontal and vertical directions, respectively.
In the second step, the dimensionality of the above features is reduced through a shared 1 × 1 convolutional layer, and then the horizontal and vertical attention weights are generated through two 1 × 1 convolutional layers, as follows:
F x = σ W x ReLU W s Z x
F y = σ W y ReLU W s Z y
where, W s , W x , W y refer to the weight matrix; σ is the sigmoid activation function; ReLU refers to the linear rectification activation function.
Finally, the enhanced feature image can be obtained by weighting the original feature images as follows:
Q = Z × F x × F y
where, “ × ” refers to the element-level multiplication operation.

2.9. Experimental Environment and Parameters

The experimental environment of this study consists of: hardware configuration: Intel Xeon (R) Gold 6248 CPU @ 3.00 GHz × 96, 256 GB memory, and NVIDIA GeForce RTX 3090 graphics card; software configuration: 64-bit Ubuntu 20.04.6 LTS operating system, CUDA version 11.8, and Pytorch version 2.0.0. The total epoch was set to 100, the batch size was set to 32, and the optimizer adopted AdamW (momentum parameters: β1, 0.9, and β2, 0.999; learning rate, 6 × 10−5; weight decay, 0.01). All hyperparameters of the comparison models were uniformly configured, as shown in Table 4, to ensure the fairness of the experiment and the reliability of the results.

2.10. Evaluation Indicators

In this paper, the mean Intersection over Union (mIoU), mean Pixel Accuracy (mPA), and mean F1 Score (mF1) were used as the indicators to evaluate the performance of the model. The definitions and calculation formulas of each indicator are detailed below.
The mIoU refers to the ratio of the intersection over union between the set of true values and the set of predicted values in an image, with a range between 0 and 1. The calculation formula is as follows:
mIoU = 1 k + 1 i = 0 k p i i i = 0 k p i j + j = 0 k p j i p i i × 100 %
The mPA refers to the proportion of correctly labeled pixels to the total number of pixels, calculated as follows:
  mPA   = 1 k + 1 i = 0 k p i i j = 0 k p i j × 100 %
The mF1, defined as the mean F1 score of all categories, can be used to comprehensively evaluate the Precision and Recall of a classification model. The calculation formula is as follows:
mF 1 = 1 k + 1 i = 0 k F 1 i × 100 %
where, F 1 i refers to the F1 score of the i-th category, defined as:
F 1 i = 2 P r e c i s i o n i R e c a l l i P r e c i s i o n i + R e c a l l i
The Precision and Recall can be calculated as follows:
Precision i = p i i j = 0 k p i j
Recall i = p i i j = 0 k p j i
where, k refers to the largest number in the valid category labels; k + 1 refers to the total number of categories; p i i refers to the number of pixels in category i that are correctly predicted; p i j refers to the number of pixels in category i that are predicted as category j; p j i refers to the number of pixels in category j that are predicted as category i.

3. Results and Discussion

3.1. Comparison of Extraction Results Among Different Models

To verify the feasibility of the modified Segformer model for extracting the winter wheat planting information from remote sensing images, the mainstream segmentation models PSPnet, Deeplabv3+, Unet, and Swin Transformer were selected as comparison models. All models were evaluated by mIoU, mPA, and mF1 based on the same training data, validation data, and testing data. Meanwhile, the parameter count (Params) and floating-point operations per second (FLOPs) were recorded.
Table 5 summarizes the experimental results. It can be seen that the mIoU and mPA of the modified model are increased by 1.93 and 1.23 percentage points, respectively, compared to the original SegFormer model. Compared to Unet, PSPNet, DeepLabv3+, HRNet, Swin Transformer, SETR, and Swin Unet, the modified model is increased by 3.47, 3.70, 2.61, 3.33, 1.82, 2.91, and 1.78 percentage points, respectively, in terms of mIoU, and is increased by 1.41, 2.14, 2.22, 1.97, 1.10, 1.48, and 0.66 percentage points, respectively, in terms of mPA. With respect to mF1, the modified model is increased by 1.10 percentage points compared to the original SegFormer model and is increased by 1.98, 2.12, 1.49, 1.91, 1.03, 1.66, and 1.01 percentage points compared to Unet, PSPNet, DeepLabv3+, HRNet, Swin Transformer, SETR, and Swin Unet, respectively. In addition to achieving optimal Precision, the modified model also outperformed other models in terms of Params and computational complexity. Specifically, compared to the original SegFormer model, the Params are only increased by 0.2 M, reaching 3.92 M, which is significantly lower than other comparison models, while the FLOPs are only increased by 8 million. It can be concluded that the modified model proposed in this paper has a very low complexity and is much more efficient than other comparison models.
Figure 10 shows the prediction results from different models based on six images in the testing set captured in different regions (Figure 10a,b are images taken in Shijiazhuang and Figure 10c–f are images taken in Cangzhou). The first line in Figure 10 presents the original image; the second line presents the ground truth; the third to tenth lines present the extraction results from Unet, PSPNet, DeepLabv3+, HRNet, Swin Transformer, SETR, Swin Unet, Segformer, and the modified Segformer model, respectively. The results indicate that Unet, PSPNet, DeepLabv3+, HRNet, and SETR are able to predict the overall distribution of winter wheat planting plots, but they have obvious problems such as false classifications, missed detections, rough boundaries of small plots, and plot adhesion; the Swin Transformer and Swin-Unet models have a small number of false classifications, and their boundary extraction performance is inferior to the modified Segformer model. Overall, compared to the comparison models, the modified Segformer model has smoother boundary detection and more refined extraction results, thereby exhibiting improved precision.

3.2. Ablation Tests

In order to verify the effectiveness of the modified model, ablation tests with controlled variables were carried out, and the results are presented in Table 6. Test 1 was based on the original Segformer model as the baseline model; in Test 2, the MixFFN module in the baseline model was replaced with the MSF-FFN module; in Test 3, the CoordAttention module was introduced into the decoder of the baseline model; in Test 4, the MSF-FFN module and CoordAttention module were adopted simultaneously. The results suggest that Test 4 delivered the best extraction effect and the highest precision. By comparing the results of Test 1 with Test 2 and Test 3, the contributions of the MSF-FN module and CoordAttention module in improving the extraction effectiveness of winter wheat planting plots can be verified.
Figure 11 shows the prediction results of the ablation tests. Compared to the modified Segformer model, the original model has the problem of missed detections in plots with complex boundaries (b) and narrow plots (d). After replacing the MixFFN module with the MSF-FFN module, the feature extraction ability is obviously enhanced, which helps to better extract small-scale plots and plots with complex boundaries. As shown in Figure 11a,c, the plot boundaries detected by the original model are unclear, exhibiting jagged edges. After adopting the CoordAttention mechanism, the modified model shows an improved spatial relationship of pixels and a stronger correlation between category regions, which are conducive to accurately extracting the boundary information and thus improving the model’s extraction precision.

3.3. Comparison of Extraction Results After Enhancement of Spectral Index Input

In remote sensing image analysis, spectral indices as auxiliary data can effectively enhance the model’s capability of identifying various land cover types. On the basis of the original four bands (blue, green, red, near-infrared), seven spectral indices listed in Section 2.4, six vegetation indices (NDVI, EVI, SAVI, GNDVI, RVI, and DVI), and the NDWI water index were investigated in this section. Specifically, the spectral indices were obtained through the combined operations of different bands, providing additional spectral information that can help better distinguish different land cover types. The vegetation indices can highlight vegetation features and suppress non-vegetation information, enabling the model to identify vegetation areas more clearly under less interference from background noises. The water index can enhance water features, therefore enabling the model to accurately distinguish the boundaries between water bodies and winter wheat planting plots. Introducing the vegetation index improves the performance of the neural network in many ways. Given that the neural network relies on the diversity of input data to capture complex features, the vegetation index provides more spectral information for the network than a single band, enhancing the model’s ability to distinguish different land cover types. Moreover, these indexes can simplify the feature space, highlight the vegetation characteristics, and suppress the background noise so that the model can focus more on the key features and reduce the risk of overfitting. In addition, the vegetation index strengthens the contrast between vegetation and non-vegetation areas, causing the model to more accurately identify vegetation areas in complex environments. By reducing noise interference in remote sensing images, the vegetation index can also improve the convergence speed and generalization ability of the model, thus making it more stable when processing data in different regions or time periods. These mechanisms jointly improve the accuracy and robustness of the neural network for the extraction of winter wheat and other crops. Table 7 shows the prediction results of the model before and after the improvement on different input data. Analysis of the test results suggests that, when multispectral indices were used as enhanced input for the model, the performance of the model was significantly improved. For the original Segformer model, the mIoU, mPA, and mF1 were increased by 0.86, 0.42, and 0.50 percentage points, respectively, after adopting multispectral indices. For the modified model, the mIoU, mPA, and mF1 were increased by 1.09, 0.49, and 0.61 percentage points, respectively, after adopting multispectral indices. Based on the improved segformer model in this paper, the comparison of winter wheat extraction results before and after spectral index enhancement input is shown in Figure 12. The yellow dotted line part marks the areas with obvious differences in results. On the basis of the original input, the improved model still has missing points for extremely small plots, but after enhanced spectral index input, the recognition effect of the model for these smaller plots is significantly improved. In addition, the effect of boundary extraction for small non-winter wheat plots (such as narrow and long roads in the field) is also significantly better, which further improves the accuracy of the boundary and the ability to capture details. This supports the effectiveness of spectral indices in enhancing remote sensing imaging analysis, especially for the modified Segformer model. The introduction of multispectral indices further enhances the model’s capability of extracting winter wheat planting plots and greatly improves the precision and reliability of semantic segmentation.

4. Conclusions

The modified Segformer model proposed in this paper for extracting winter wheat planting plots based on multispectral remote sensing images demonstrated significant improvement in model performance and reliability. By incorporating the MSF-FN module with multi-scale feature extraction and position embedding convolution, as well as the CoordAttention module that enhances feature representation during decoding, the modified model outperforms existing models for extracting winter wheat planting plots under complex conditions. Specifically, the mIoU and mPA of the modified model are increased by 1.93 and 1.23 percentage points, respectively, compared to the original SegFormer model. Compared to PSPNet, DeepLabv3+, Unet, and Swin Transformer, the mIoU of the modified model is increased by 3.70, 2.61, 3.47, and 1.82 percentage points, respectively, and the mPA is increased by 2.14, 2.22, 1.41, and 1.10 percentage points, respectively. In addition, although the Params and computational complexity of the modified model are slightly increased, it still maintains a far lower computational cost than other comparison models, further proving its effectiveness. Moreover, seven spectral indices were added to the model input, which is another measure conducive to improving the model’s performance. It is worth noting that this method also has some limitations. The accurate identification of winter wheat areas in the model depends on a large amount of labeled data, and the large-scale datasets increase the annotation cost. Secondly, the regional universality of the model has certain limitations. When switching to areas with different planting structures, the performance of the model may decline. Finally, seven spectral indices were introduced to enhance performance; however, this also resulted in an increase in training time. In future research, we will focus on optimizing the spectral index input, expanding the research area to improve the universality of the model, and exploring more effective features to improve the accuracy of wheat variety recognition so as to enhance its wide applicability.

Author Contributions

C.W.: Writing-Original draft preparation; S.Y.: Methodology, Software; P.Z.: Data curation, Visualization; L.Z.: Writing—Reviewing and Editing. All authors have read and agreed to the published version of the manuscript.

Funding

This research was funded by the Natural Science Foundation of Hebei Province of China, grant number F2022204004.

Data Availability Statement

Data are contained within the article; further inquiries may be directed to the corresponding author.

Acknowledgments

We are grateful to our colleagues at Hebei Key Laboratory of Agricultural Big Data and National Engineering Research Center for Information Technology in Agriculture for their help and input, without which this study would not have been possible.

Conflicts of Interest

The authors declare no conflict of interest.

References

  1. Van Tricht, K.; Gobin, A.; Gilliams, S.; Piccard, I. Synergistic use of radar Sentinel-1 and optical Sentinel-2 imagery for crop mapping: A case study for Belgium. Remote Sens. 2018, 10, 1642. [Google Scholar] [CrossRef]
  2. Xie, Y.; Sha, Z.; Yu, M. Remote sensing imagery in vegetation mapping: A review. J. Plant Ecol. 2008, 1, 9–23. [Google Scholar] [CrossRef]
  3. Gong, P.; Wang, J.; Yu, L.; Zhao, Y.; Zhao, Y.; Liang, L.; Niu, Z.; Huang, X.; Fu, H.; Liu, S. Finer resolution observation and monitoring of global land cover: First mapping results with Landsat TM and ETM+ data. Int. J. Remote Sens. 2013, 34, 2607–2654. [Google Scholar] [CrossRef]
  4. Zhang, J.; Feng, L.; Yao, F. Improved maize cultivated area estimation over a large scale combining MODIS–EVI time series data and crop phenological information. Isprs-J. Photogramm. Remote Sens. 2014, 94, 102–113. [Google Scholar] [CrossRef]
  5. Younes, N.; Joyce, K.E.; Northfield, T.D.; Maier, S.W. The effects of water depth on estimating Fractional Vegetation Cover in mangrove forests. Int. J. Appl. Earth Obs. Geoinf. 2019, 83, 101924. [Google Scholar] [CrossRef]
  6. Fang, P.; Zhang, X.; Wei, P.; Wang, Y.; Zhang, H.; Liu, F.; Zhao, J. The classification performance and mechanism of machine learning algorithms in winter wheat mapping using Sentinel-2 10 m resolution imagery. Appl. Sci. 2020, 10, 5075. [Google Scholar] [CrossRef]
  7. Zhong, L.; Gong, P.; Biging, G.S. Efficient corn and soybean mapping with temporal extendability: A multi-year experiment using Landsat imagery. Remote Sens. Environ. 2014, 140, 1–13. [Google Scholar] [CrossRef]
  8. Liu, J.; Feng, Q.; Gong, J.; Zhou, J.; Liang, J.; Li, Y. Winter wheat mapping using a random forest classifier combined with multi-temporal and multi-sensor data. Int. J. Digit. Earth. 2018, 11, 783–802. [Google Scholar] [CrossRef]
  9. Fu, T.; Ma, L.; Li, M.; Johnson, B.A. Using convolutional neural network to identify irregular segmentation objects from very high-resolution remote sensing imagery. J. Appl. Remote Sens. 2018, 12, 25010. [Google Scholar] [CrossRef]
  10. Zhong, Y.; Lin, X.; Zhang, L. A support vector conditional random fields classifier with a Mahalanobis distance boundary constraint for high spatial resolution remote sensing imagery. Ieee J. Sel. Top. Appl. Earth Observ. Remote Sens. 2014, 7, 1314–1330. [Google Scholar] [CrossRef]
  11. LeCun, Y.; Bengio, Y.; Hinton, G. Deep learning. Nature 2015, 521, 436–444. [Google Scholar] [CrossRef] [PubMed]
  12. Long, J.; Shelhamer, E.; Darrell, T. Fully convolutional networks for semantic segmentation. In Proceedings of the IEEE Conference on Computer Vision and Pattern Recognition, Boston, MA, USA, 7–12 June 2015; pp. 3431–3440. [Google Scholar]
  13. Badrinarayanan, V.; Kendall, A.; Cipolla, R. Segnet: A deep convolutional encoder-decoder architecture for image segmentation. IEEE Trans. Pattern Anal. Mach. Intell. 2017, 39, 2481–2495. [Google Scholar] [CrossRef] [PubMed]
  14. Ronneberger, O.; Fischer, P.; Brox, T. U-net: Convolutional networks for biomedical image segmentation. In Proceedings of the Medical Image Computing and Computer-Assisted Intervention–MICCAI 2015: 18th International Conference, Munich, Germany, 5–9 October 2015; Proceedings, Part III 18; Springer: Berlin/Heidelberg, Germany, 2015; pp. 234–241. [Google Scholar]
  15. Zhao, H.; Shi, J.; Qi, X.; Wang, X.; Jia, J. Pyramid scene parsing network. In Proceedings of the IEEE Conference on Computer Vision and Pattern Recognition, Honolulu, HI, USA, 21–26 July 2017; pp. 2881–2890. [Google Scholar]
  16. Chen, L.; Zhu, Y.; Papandreou, G.; Schroff, F.; Adam, H. Encoder-decoder with atrous separable convolution for semantic image segmentation. In Proceedings of the European Conference on Computer Vision (ECCV), Munich, Germany, 8–14 September 2018; pp. 801–818. [Google Scholar]
  17. Ma, X.; Huang, Z.; Zhu, S.; Fang, W.; Wu, Y. Rice planting area identification based on multi-temporal Sentinel-1 SAR images and an attention U-Net model. Remote Sens. 2022, 14, 4573. [Google Scholar] [CrossRef]
  18. Du, Z.; Yang, J.; Ou, C.; Zhang, T. Smallholder crop area mapped with a semantic segmentation deep learning method. Remote Sens. 2019, 11, 888. [Google Scholar] [CrossRef]
  19. Carranza-García, M.; García-Gutiérrez, J.; Riquelme, J.C. A framework for evaluating land use and land cover classification using convolutional neural networks. Remote Sens. 2019, 11, 274. [Google Scholar] [CrossRef]
  20. Ma, L.; Liu, Y.; Zhang, X.; Ye, Y.; Yin, G.; Johnson, B.A. Deep learning in remote sensing applications: A meta-analysis and review. Isprs-J. Photogramm. Remote Sens. 2019, 152, 166–177. [Google Scholar] [CrossRef]
  21. Dosovitskiy, A. An image is worth 16x16 words: Transformers for image recognition at scale. arXiv 2020, arXiv:2010.11929. [Google Scholar]
  22. Xu, H.; Song, J.; Zhu, Y. Evaluation and Comparison of Semantic Segmentation Networks for Rice Identification Based on Sentinel-2 Imagery. Remote Sens. 2023, 15, 1499. [Google Scholar] [CrossRef]
  23. Xie, E.; Wang, W.; Yu, Z.; Anandkumar, A.; Alvarez, J.M.; Luo, P. SegFormer: Simple and efficient design for semantic segmentation with transformers. Adv. Neural Inf. Process. Syst. 2021, 34, 12077–12090. [Google Scholar]
  24. Zhang, Q.; Wang, G.; Wang, G.; Song, W.; Wei, X.; Hu, Y. Identifying Winter Wheat Using Landsat Data Based on Deep Learning Algorithms in the North China Plain. Remote Sens. 2023, 15, 5121. [Google Scholar] [CrossRef]
  25. Vos, J.; Heuvelink, E. Concepts to model growth and development of plants. In Proceedings of the 2006 Second International Symposium on Plant Growth Modeling and Applications, Beijing, China, 13–17 November 2006; IEEE: Piscataway, NJ, USA, 2006; pp. 3–10. [Google Scholar]
  26. Marvaniya, S.; Devi, U.; Hazra, J.; Mujumdar, S.; Gupta, N. Small, sparse, but substantial: Techniques for segmenting small agricultural fields using sparse ground data. Int. J. Remote Sens. 2021, 42, 1512–1534. [Google Scholar] [CrossRef]
  27. Liu, L.; Xiao, X.; Qin, Y.; Wang, J.; Xu, X.; Hu, Y.; Qiao, Z. Mapping cropping intensity in China using time series Landsat and Sentinel-2 images and Google Earth Engine. Remote Sens. Environ. 2020, 239, 111624. [Google Scholar] [CrossRef]
  28. Wang, L.; Wang, J.; Liu, Z.; Zhu, J.; Qin, F. Evaluation of a deep-learning model for multispectral remote sensing of land use and crop classification. Crop J. 2022, 10, 1435–1451. [Google Scholar] [CrossRef]
  29. Hou, Q.; Zhou, D.; Feng, J. Coordinate attention for efficient mobile network design. In Proceedings of the IEEE/CVF Conference on Computer Vision and Pattern Recognition, Nashville, TN, USA, 19–25 June 2021; pp. 13713–13722. [Google Scholar]
  30. Chen, L.; Letu, H.; Fan, M.; Shang, H.; Tao, J.; Wu, L.; Zhang, Y.; Yu, C.; Gu, J.; Zhang, N. An introduction to the Chinese high-resolution Earth observation system: Gaofen-1~ 7 civilian satellites. J. Remote Sens. 2022, 2022, 9769536. [Google Scholar] [CrossRef]
  31. Rouse, J.W.; Haas, R.H.; Schell, J.A.; Deering, D.W.; Harlan, J.C. Monitoring the vernal advancement and retrogradation (green wave effect) of natural vegetation. NASA/GSFC Type III Final Rep. Greenbelt Md 1974, 371. Available online: https://ntrs.nasa.gov/citations/19740022555 (accessed on 16 October 2024).
  32. Gao, B. NDWI—A normalized difference water index for remote sensing of vegetation liquid water from space. Remote Sens. Environ. 1996, 58, 257–266. [Google Scholar] [CrossRef]
  33. Liu, H.Q.; Huete, A. A feedback based modification of the NDVI to minimize canopy background and atmospheric noise. IEEE Trans. Geosci. Remote Sens. 1995, 33, 457–465. [Google Scholar] [CrossRef]
  34. Huete, A.R. A soil-adjusted vegetation index (SAVI). Remote Sens. Environ. 1988, 25, 295–309. [Google Scholar] [CrossRef]
  35. Gitelson, A.A.; Kaufman, Y.J.; Merzlyak, M.N. Use of a green channel in remote sensing of global vegetation from EOS-MODIS. Remote Sens. Environ. 1996, 58, 289–298. [Google Scholar] [CrossRef]
  36. Major, D.J.; Baret, F.; Guyot, G. A ratio vegetation index adjusted for soil brightness. Int. J. Remote Sens. 1990, 11, 727–740. [Google Scholar] [CrossRef]
  37. Tucker, C.J. Red and photographic infrared linear combinations for monitoring vegetation. Remote Sens. Environ. 1979, 8, 127–150. [Google Scholar] [CrossRef]
  38. Sun, K.; Xiao, B.; Liu, D.; Wang, J. Deep high-resolution representation learning for human pose estimation. In Proceedings of the IEEE/CVF Conference on Computer Vision and Pattern Recognition, Long Beach, CA, USA, 15–20 June 2019; pp. 5693–5703. [Google Scholar]
  39. Liu, Z.; Lin, Y.; Cao, Y.; Hu, H.; Wei, Y.; Zhang, Z.; Lin, S.; Guo, B. Swin transformer: Hierarchical vision transformer using shifted windows. In Proceedings of the IEEE/CVF International Conference on Computer Vision, Montreal, BC, Canada, 11–17 October 2021; pp. 10012–10022. [Google Scholar]
  40. Zheng, S.; Lu, J.; Zhao, H.; Zhu, X.; Luo, Z.; Wang, Y.; Fu, Y.; Feng, J.; Xiang, T.; Torr, P.H. Rethinking semantic segmentation from a sequence-to-sequence perspective with transformers. In Proceedings of the IEEE/CVF Conference on Computer Vision and Pattern Recognition, Nashville, TN, USA, 19–25 June 2021; pp. 6881–6890. [Google Scholar]
  41. Cao, H.; Wang, Y.; Chen, J.; Jiang, D.; Zhang, X.; Tian, Q.; Wang, M. Swin-unet: Unet-like pure transformer for medical image segmentation. In Proceedings of the European Conference on Computer Vision, Munich, Germany, 8–14 September 2022; Springer: Berlin/Heidelberg, Germany, 2022; pp. 205–218. [Google Scholar]
Figure 1. From left to right, images with resolutions of 0.8 m, 2 m, and 16 m, respectively.
Figure 1. From left to right, images with resolutions of 0.8 m, 2 m, and 16 m, respectively.
Agronomy 14 02433 g001
Figure 2. Sample villages in Shijiazhuang.
Figure 2. Sample villages in Shijiazhuang.
Agronomy 14 02433 g002
Figure 3. Sample villages in Cangzhou.
Figure 3. Sample villages in Cangzhou.
Agronomy 14 02433 g003
Figure 4. Schematic diagram of unmanned aerial vehicle (UAV) aerial photography and handheld coordinate meter.
Figure 4. Schematic diagram of unmanned aerial vehicle (UAV) aerial photography and handheld coordinate meter.
Agronomy 14 02433 g004
Figure 5. Flowchart of the winter wheat remote sensing image dataset creation process.
Figure 5. Flowchart of the winter wheat remote sensing image dataset creation process.
Agronomy 14 02433 g005
Figure 6. Structure of the original Segformer model. (‘C1, C2, C3, C4’ represent the number of channels at each stage, ‘H’ and ‘W’ represent the height and width of the feature maps, respectively).
Figure 6. Structure of the original Segformer model. (‘C1, C2, C3, C4’ represent the number of channels at each stage, ‘H’ and ‘W’ represent the height and width of the feature maps, respectively).
Agronomy 14 02433 g006
Figure 7. Structure of the modified Segformer model.
Figure 7. Structure of the modified Segformer model.
Agronomy 14 02433 g007
Figure 8. The MixFFN module and the MSF-FFN module.
Figure 8. The MixFFN module and the MSF-FFN module.
Agronomy 14 02433 g008
Figure 9. The CoordAttention module.
Figure 9. The CoordAttention module.
Agronomy 14 02433 g009
Figure 10. Comparison of prediction results among different models [14,15,16,38,39,40,41]. ((a,b) represent imagery from the Shijiazhuang region, (cf) represent imagery from the Cangzhou region. The yellow dashed box indicates the areas where there are significant differences in the prediction results of different models).
Figure 10. Comparison of prediction results among different models [14,15,16,38,39,40,41]. ((a,b) represent imagery from the Shijiazhuang region, (cf) represent imagery from the Cangzhou region. The yellow dashed box indicates the areas where there are significant differences in the prediction results of different models).
Agronomy 14 02433 g010
Figure 11. Comparison of ablation test results. ((a,b) represent imagery from the Shijiazhuang region, (c,d) represent imagery from the Cangzhou region. The yellow dashed box indicates the areas where there are significant differences in the prediction results of different models).
Figure 11. Comparison of ablation test results. ((a,b) represent imagery from the Shijiazhuang region, (c,d) represent imagery from the Cangzhou region. The yellow dashed box indicates the areas where there are significant differences in the prediction results of different models).
Agronomy 14 02433 g011
Figure 12. Comparison of results before and after spectral index enhancement. ((a,b) represent imagery from the Cangzhou region, (c) represents imagery from the Shijiazhuang region. The yellow dashed box indicates the areas where there are significant differences in the prediction results of different models).
Figure 12. Comparison of results before and after spectral index enhancement. ((a,b) represent imagery from the Cangzhou region, (c) represents imagery from the Shijiazhuang region. The yellow dashed box indicates the areas where there are significant differences in the prediction results of different models).
Agronomy 14 02433 g012
Table 1. Growth stages of winter wheat.
Table 1. Growth stages of winter wheat.
Growth StageTime Range
SowingEarly to mid-October
EmergenceMid to late October
DormancyEarly November to early February
GreeningLate February to early March
JointingMid-March to early April
BootingEarly to mid-April
HeadingLate April to early May
Grain FillingMid to late May
MaturityEarly to mid-June
Table 2. Enhanced spectral indices. (nir represents the near-infrared band, red represents the red band, green represents the green band, and blue represents the blue band).
Table 2. Enhanced spectral indices. (nir represents the near-infrared band, red represents the red band, green represents the green band, and blue represents the blue band).
IndexEquationReferences
NDVI ( n i r - r e d ) / ( n i r + r e d ) [31]
NDWI ( g r e e n - n i r ) / ( g r e e n + n i r ) [32]
EVI ( n i r - r e d ) / ( n i r + 6 × r e d - 7.5 × b l u e + 1 ) [33]
SAVI 1.5 × ( ( n i r - r e d ) / ( n i r + r e d + 0.5 ) ) [34]
GNDVI ( n i r - g r e e n ) / ( n i r + g r e e n ) [35]
RVI n i r / r e d [36]
DVI n i r - r e d [37]
Table 3. Hyperparameters of SegFormer MiT-B0.
Table 3. Hyperparameters of SegFormer MiT-B0.
NameNumber
Embed dims32
Num layers[3, 4, 6, 3]
Num heads[1, 2, 5, 8]
Patch size[7, 3, 3, 3]
Strides[4, 2, 2, 2]
Sr ratios[8, 4, 2, 1]
Mlp ratio4
Table 4. Training configurations.
Table 4. Training configurations.
Epoch100
Batch Size32
OptimizerAdamW
Learning Rate6 × 10−5
Beta10.9
Beta20.999
Weight Decay0.01
Table 5. Comparison of results among different models.
Table 5. Comparison of results among different models.
ModelBackbonemIoU/%mPA/%mF1/%Params/106FLOPs/109
Unet-86.4193.2692.6528.99203
PSPNetResNet1886.1892.5392.5124.0396
DeepLabv3+ResNet1887.2792.4593.1412.3254
HRNet-86.5592.792.729.6418.62
Swin TransformerSwin-T88.0693.5793.658.94236
SETRVit-B86.9793.1992.97306363
Swin-UnetSwin-T88.194.0193.6241.4237
SegformerMiT-B087.9593.4493.533.727.91
OursMiT-B089.8894.6794.633.927.99
Table 6. Results of ablation tests. (√ indicates the use of the improved module, while × indicates the absence of the improved module).
Table 6. Results of ablation tests. (√ indicates the use of the improved module, while × indicates the absence of the improved module).
TestMSF-FFNCoordinate AttentionmIoU/%mPA/%mF1/%
1××87.9593.4493.53
2×88.5694.0793.89
3×89.1594.294.22
489.8894.6794.63
Table 7. Comparison of results among different spectral input data.
Table 7. Comparison of results among different spectral input data.
InputModelmIoU/%mPA/%mF1/%
Original 4 bandsSegformer87.9593.4493.53
Enhanced 11 bandsSegformer88.8193.8694.03
Original 4 bandsOurs89.8894.6794.63
Enhanced 11 bandsOurs90.9795.1695.24
Disclaimer/Publisher’s Note: The statements, opinions and data contained in all publications are solely those of the individual author(s) and contributor(s) and not of MDPI and/or the editor(s). MDPI and/or the editor(s) disclaim responsibility for any injury to people or property resulting from any ideas, methods, instructions or products referred to in the content.

Share and Cite

MDPI and ACS Style

Wang, C.; Yang, S.; Zhu, P.; Zhang, L. Extraction of Winter Wheat Planting Plots with Complex Structures from Multispectral Remote Sensing Images Based on the Modified Segformer Model. Agronomy 2024, 14, 2433. https://doi.org/10.3390/agronomy14102433

AMA Style

Wang C, Yang S, Zhu P, Zhang L. Extraction of Winter Wheat Planting Plots with Complex Structures from Multispectral Remote Sensing Images Based on the Modified Segformer Model. Agronomy. 2024; 14(10):2433. https://doi.org/10.3390/agronomy14102433

Chicago/Turabian Style

Wang, Chunshan, Shuo Yang, Penglei Zhu, and Lijie Zhang. 2024. "Extraction of Winter Wheat Planting Plots with Complex Structures from Multispectral Remote Sensing Images Based on the Modified Segformer Model" Agronomy 14, no. 10: 2433. https://doi.org/10.3390/agronomy14102433

APA Style

Wang, C., Yang, S., Zhu, P., & Zhang, L. (2024). Extraction of Winter Wheat Planting Plots with Complex Structures from Multispectral Remote Sensing Images Based on the Modified Segformer Model. Agronomy, 14(10), 2433. https://doi.org/10.3390/agronomy14102433

Note that from the first issue of 2016, this journal uses article numbers instead of page numbers. See further details here.

Article Metrics

Back to TopTop