Artificial Intelligence Integrated GIS for Land Suitability Assessment of Wheat Crop Growth in Arid Zones to Sustain Food Security
Abstract
1. Introduction
2. Materials and Methods
2.1. Study Area
2.2. Collecting Samples and Laboratory Testing
2.3. Soil Properties Mapping with Inverse Distance Weight (IDW)
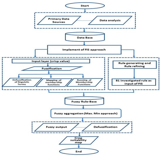
2.4. Crop Suitability Assessment Using FIS
2.4.1. Fuzzification
2.4.2. Input Attribute Descriptions for the MF for Site Suitability
Chemical Suitability Ranking
Physical Suitability Ranking
Fertility Suitability Ranking
Final Crop Suitability Ranking
2.4.3. MF Parameters for the Input Variables
2.4.4. Creation of the Crop Suitability Fuzzy Rule Base
- 1.
- If (CSI is very low) and (PSI is very low) and (FSI is moderate), then (FCSI is low), as shown in orange lines.
- 2.
- If (CSI is low), (PSI is moderate), and (FSI is very low), then (FCSI is unsuitable), as shown in the green lines.
- 3.
- If (CSI is high) and (PSI is very low) and (FSI is high), then (FCSI is moderate), as shown in the violet lines.
- 4.
- If (CSI is high) and (PSI is low) and (FSI is low), then (FCSI is high), as shown in the blue lines.
2.4.5. Aggregation of Rules
2.4.6. Defuzzification of the FIS Output
3. Results and Discussion
3.1. Soil Characteristics in the Study Area
3.2. Chemical Suitability Index (CSI)
3.3. Physical Suitability Index (PSI)
3.4. Fertility Suitability Index (FSI)
3.5. Land Suitability Based on FIS
4. Conclusions
- Decision-makers in obtaining useful information about the primary main limiting factors as noticed from the observed crop suitability;
- Determining the necessary improvements that will be required to achieve agricultural sustainability;
- Integration of the use of FIS with GIS for mapping soil capacity and crop suitability is critical for optimal land use and food security in arid regions such as Egypt;
- Generalization of the proposed technique for other crops.
Supplementary Materials
Author Contributions
Funding
Data Availability Statement
Acknowledgments
Conflicts of Interest
References
- Abd-Elmabod, S.K.; Bakr, N.; Muñoz-Rojas, M.; Pereira, P.; Zhang, Z.; Cerdà, A.; Jordán, A.; Mansour, H.; De la Rosa, D.; Jones, L. Assessment of soil suitability for improvement of soil factors and agricultural management. Sustainability 2019, 11, 1588. [Google Scholar] [CrossRef]
- Hanh, H.Q.; Azadi, H.; Dogot, T.; Ton, V.D.; Lebailly, P. Dynamics of agrarian systems and land use change in North Vietnam. Land Degrad. Dev. 2017, 28, 799–810. [Google Scholar] [CrossRef]
- Santana-Cordero, A.M.; Ariza, E.; Romagosa, F. Studying the historical evolution of ecosystem services to inform management policies for developed shorelines. Environ. Sci. Policy 2016, 64, 18–29. [Google Scholar] [CrossRef]
- Ramamurthy, V.; Reddy, G.O.; Kumar, N. Assessment of land suitability for maize (Zea mays L.) in semi-arid ecosystem of southern India using integrated AHP and GIS approach. Comput. Electron. Agric. 2020, 179, 105806. [Google Scholar] [CrossRef]
- Ali, M.G.; Ahmed, M.; Ibrahim, M.M.; El Baroudy, A.A.; Ali, E.F.; Shokr, M.S.; Aldosari, A.A.; Majrashi, A.; Kheir, A.M. Optimizing sowing window, cultivar choice, and plant density to boost maize yield under RCP8. 5 climate scenario of CMIP5. Int. J. Biometeorol. 2022, 66, 971–985. [Google Scholar] [CrossRef]
- Dengiz, O. Land suitability assessment for rice cultivation based on GIS modeling. Turk. J. Agric. For. 2013, 37, 326–334. [Google Scholar] [CrossRef]
- Zhang, J.; Su, Y.; Wu, J.; Liang, H. GIS based land suitability assessment for tobacco production using AHP and fuzzy set in Shandong province of China. Comput. Electron. Agric. 2015, 114, 202–211. [Google Scholar] [CrossRef]
- Velmurugan, A.; Swarnam, T.; Ambast, S.; Kumar, N. Managing waterlogging and soil salinity with a permanent raised bed and furrow system in coastal lowlands of humid tropics. Agric. Water Manag. 2016, 168, 56–67. [Google Scholar] [CrossRef]
- Adeyolanu, O.; Are, K.; Adelana, A.; Denton, O.; Oluwatosin, G. Characterization, suitability evaluation and soil quality assessment of three soils of sedimentary formation for sustainable crop production. J. Agric. Ecol. Res. Int. 2017, 11, 1–10. [Google Scholar] [CrossRef]
- Rossiter, D. Land Evaluation: Towards a Revised Framework; Land and Water Discussion Paper 6; FAO: Rome, Italy, 2007; 107p, ISSN 1729-0554. Available online: www.fao.org/nr/lman/docs/lman_070601_en.pdf (accessed on 15 January 2009).
- Canton, H. Food and agriculture organization of the United Nations—FAO. In The Europa Directory of International Organizations 2021; Routledge: London, UK, 2021; pp. 297–305. [Google Scholar]
- Sharma, I.; Tyagi, B.; Singh, G.; Venkatesh, K.; Gupta, O. Enhancing wheat production-A global perspective. Indian J. Agric. Sci 2015, 85, 3–13. [Google Scholar]
- Temirbekova, S.K.; Kulikov, I.M.; Afanasyeva, Y.V.; Beloshapkina, O.O.; Kalashnikova, E.A.; Kirakosyan, R.N.; Dokukin, P.A.; Kucher, D.E.; Latati, M.; Rebouh, N.Y. The evaluation of winter wheat adaptation to climate change in the central non-black region of Russia: Study of the gene pool resistance of wheat from the NI Vavilov Institute of Plant Industry (VIR) world collection to abiotic stress factors. Plants 2021, 10, 2337. [Google Scholar] [CrossRef]
- Rebouh, N.Y.; Aliat, T.; Polityko, P.M.; Kherchouche, D.; Boulelouah, N.; Temirbekova, S.K.; Afanasyeva, Y.V.; Kucher, D.E.; Plushikov, V.G.; Parakhina, E.A. Environmentally Friendly Wheat Farming: Biological and Economic Efficiency of Three Treatments to Control Fungal Diseases in Winter Wheat (Triticum aestivum L.) under Field Conditions. Plants 2022, 11, 1566. [Google Scholar] [CrossRef]
- Bagheri Bodaghabadi, M.; Martínez-Casasnovas, J.A.; Khakili, P.; Masihabadi, M.; Gandomkar, A. Assessment of the FAO traditional land evaluation methods, A case study: Iranian Land Classification method. Soil Use Manag. 2015, 31, 384–396. [Google Scholar] [CrossRef]
- El Baroudy, A. Mapping and evaluating land suitability using a GIS-based model. Catena 2016, 140, 96–104. [Google Scholar] [CrossRef]
- Mohammed, S.; Alsafadi, K.; Ali, H.; Mousavi, S.M.N.; Kiwan, S.; Hennawi, S.; Harsanyie, E.; Pham, Q.B.; Linh, N.T.T.; Ali, R. Assessment of land suitability potentials for winter wheat cultivation by using a multi criteria decision Support-Geographic information system (MCDS-GIS) approach in Al-Yarmouk Basin (Syria). Geocarto Int. 2022, 37, 1645–1663. [Google Scholar] [CrossRef]
- Boulelouah, N.; Berbache, M.R.; Bedjaoui, H.; Selama, N.; Rebouh, N.Y. Influence of Nitrogen Fertilizer Rate on Yield, Grain Quality and Nitrogen Use Efficiency of Durum Wheat (Triticum durum Desf) under Algerian Semiarid Conditions. Agriculture 2022, 12, 1937. [Google Scholar] [CrossRef]
- Pereira, P.; Brevik, E.; Trevisani, S. Mapping the environment. Sci. Total Environ. 2018, 610, 17–23. [Google Scholar] [CrossRef] [PubMed]
- Smetanova, A.; Verstraeten, G.; Notebaert, B.; Dotterweich, M.; Létal, A. Landform transformation and long-term sediment budget for a Chernozem-dominated lowland agricultural catchment. Catena 2017, 157, 24–34. [Google Scholar] [CrossRef]
- Sharma, K.; Sharma, P.; Sawhney, J. Soil suitability for rice in different agroclimatic zones of Punjab. Agropedology 1994, 4, 91–98. [Google Scholar]
- Elaalem, M. A comparison of parametric and fuzzy multi-criteria methods for evaluating land suitability for olive in Jeffara Plain of Libya. Apcbee Procedia 2013, 5, 405–409. [Google Scholar] [CrossRef]
- Valdivia-Cea, W.; Holzapfel, E.; Rivera, D.; Paredes, J. Assessment of methods to determine soil characteristics for management and design of irrigation systems. J. Soil Sci. Plant Nutr. 2017, 17, 735–750. [Google Scholar] [CrossRef]
- Hoseini, Y. Use fuzzy interface systems to optimize land suitability evaluation for surface and trickle irrigation. Inf. Process. Agric. 2019, 6, 11–19. [Google Scholar] [CrossRef]
- Abuzaid, A.S.; Abdellatif, A.D.; Fadl, M.E. Modeling soil quality in Dakahlia Governorate, Egypt using GIS techniques. Egypt. J. Remote Sens. Space Sci. 2021, 24, 255–264. [Google Scholar] [CrossRef]
- Shokr, M.S.; Abdellatif, M.A.; El Baroudy, A.A.; Elnashar, A.; Ali, E.F.; Belal, A.A.; Attia, W.; Ahmed, M.; Aldosari, A.A.; Szantoi, Z. Development of a spatial model for soil quality assessment under arid and semi-arid conditions. Sustainability 2021, 13, 2893. [Google Scholar] [CrossRef]
- Abdellatif, M.A.; El Baroudy, A.A.; Arshad, M.; Mahmoud, E.K.; Saleh, A.M.; Moghanm, F.S.; Shaltout, K.H.; Eid, E.M.; Shokr, M.S. A GIS-based approach for the quantitative assessment of soil quality and sustainable agriculture. Sustainability 2021, 13, 13438. [Google Scholar] [CrossRef]
- Baroudy, A.A.E.; Ali, A.M.; Mohamed, E.S.; Moghanm, F.S.; Shokr, M.S.; Savin, I.; Poddubsky, A.; Ding, Z.; Kheir, A.M.; Aldosari, A.A. Modeling land suitability for rice crop using remote sensing and soil quality indicators: The case study of the nile delta. Sustainability 2020, 12, 9653. [Google Scholar] [CrossRef]
- Wolfgang, E. Introduction to Artificial Intelligence; Springer: Berlin/Heidelberg, Germany, 2017. [Google Scholar]
- Kilic, O.M.; Ersayin, K.; Gunal, H.; Khalofah, A.; Alsubeie, M.S. Combination of fuzzy-AHP and GIS techniques in land suitability assessment for wheat (Triticum aestivum) cultivation. Saudi J. Biol. Sci. 2022, 29, 2634–2644. [Google Scholar] [CrossRef]
- Perveen, M.F.; Nagasawa, R.; Cherif Ahmed, A.; Uddin, M.I.; Kimura, R. Integrating biophysical and socio-economic data using GIS for land evaluation of wheat cultivation: A case study in north-west Bangladesh. J. Food Agric. Environ. 2008, 6, 432–437. [Google Scholar]
- Liu, Y.; Jiao, L.; Liu, Y.; He, J. A self-adapting fuzzy inference system for the evaluation of agricultural land. Environ. Model. Softw. 2013, 40, 226–234. [Google Scholar] [CrossRef]
- Reshmidevi, T.V.; Eldho, T.I.; Jana, R. A GIS-integrated fuzzy rule-based inference system for land suitability evaluation in agricultural watersheds. Agric. Syst. 2009, 101, 101–109. [Google Scholar] [CrossRef]
- Akbari, M.; Neamatollahi, E.; Neamatollahi, P. Evaluating land suitability for spatial planning in arid regions of eastern Iran using fuzzy logic and multi-criteria analysis. Ecol. Indic. 2019, 98, 587–598. [Google Scholar] [CrossRef]
- Nabati, J.; Nezami, A.; Neamatollahi, E.; Akbari, M. GIS-based agro-ecological zoning for crop suitability using fuzzy inference system in semi-arid regions. Ecol. Indic. 2020, 117, 106646. [Google Scholar] [CrossRef]
- Neamatollahi, E.; Vafabakhshi, J.; Jahansuz, M.; Sharifzadeh, F. Agricultural optimal cropping pattern determination based on fuzzy system. Fuzzy Inf. Eng. 2017, 9, 479–491. [Google Scholar] [CrossRef]
- Ayu Purnamasari, R.; Noguchi, R.; Ahamed, T. Land suitability assessments for yield prediction of cassava using geospatial fuzzy expert systems and remote sensing. Comput. Electron. Agric. 2019, 166, 105018. [Google Scholar] [CrossRef]
- Khater, A.; Kitamura, Y.; Shimizu, K.; Abou El Hassan, W.; Fujimaki, H. Quantitative analysis of reusing agricultural water to compensate for water supply deficiencies in the Nile Delta irrigation network. Paddy Water Environ. 2015, 13, 367–378. [Google Scholar] [CrossRef]
- Climatological Normal for Egypt. The Normal for Beheira Governorate from 1960–2011; Ministry of Civil Aviation, Meteorological Authority: Cairo, Egypt, 2011.
- El Behairy, R. Using New Techniques for Studying Land Resources in Some Areas of North West Nile Delta, Egypt; Faculty of Agriculture, Tanta University Cairo: Tanta, Egypt, 2021. [Google Scholar]
- El Behairy, R.A.; El Baroudy, A.A.; Ibrahim, M.M.; Mohamed, E.S.; Kucher, D.E.; Shokr, M.S. Assessment of soil capability and crop suitability using integrated multivariate and GIS approaches toward agricultural sustainability. Land 2022, 11, 1027. [Google Scholar] [CrossRef]
- Food and Agriculture Organization of the United Nations. Guidelines for Soil Profile Description, 3rd ed.; Food and Agriculture Organization of the United Nations: Rome, Italy, 2006. [Google Scholar]
- United States Department of Agriculture; Natural Resources Conservation Service; Soil Survey Staff. Keys to Soil Taxonomy; United States Department of Agriculture, Natural Resources Conservation Service: Washington, DC, USA, 2014.
- Klute, A. Methods of Soil Analysis. Part 1-Physical and Mineralogical Methods; American Society of Agronomy, Inc.; Soil Science Society of America, Inc.: Madison, WI, USA, 1986. [Google Scholar]
- Rhoades, J. Salinity: Electrical conductivity and total dissolved solids. In Methods of Soil Analysis. Part 3. Chemical Methods; Soil Science Society of America: Madison, WI, USA, 1996; Volume 5, pp. 417–435. [Google Scholar]
- Thomas, G. Soil pH and soil acidity. In Methods of Soil Analysis. Part 3. Chemical Methods; Sparks, D.L., Ed.; Soil Science Society of America: Madison, WI, USA, 1996; pp. 475–490. [Google Scholar]
- Sumner, M.E.; Miller, W.P. Cation exchange capacity and exchange coefficients. In Methods Soil Anal. Part 3 Chem. Methods; Soil Science Society of America: Madison, WI, USA, 1996; Volume 5, pp. 1201–1229. [Google Scholar]
- Lavkulich, L.M. Methods Manual: Pedology Laboratory; Department of Soil Science, University of British Columbia: Vancouver, BC, Canada, 1981. [Google Scholar]
- Page, A.; Miller, R.; Keeney, D. Methods of Soil Analysis. Part 2. Chemical and Microbiological Properties, 2nd ed.; American Society of Agronomy, Inc.; Soil Science Society of America, Inc.: Madison, WI, USA, 1982; p. 1159. [Google Scholar]
- Nusret, D.; Dug, S. Applying the inverse distance weighting and kriging methods of the spatial interpolation on the mapping the annual precipitation in Bosnia and Herzegovina. In Proceedings of the 6th International Congress on Environmental Modelling and Software, Leipzig, Germany, 19 July 2012. [Google Scholar]
- El Behairy, R.A.; El Baroudy, A.A.; Ibrahim, M.M.; Mohamed, E.S.; Rebouh, N.Y.; Shokr, M.S. Combination of GIS and Multivariate Analysis to Assess the Soil Heavy Metal Contamination in Some Arid Zones. Agronomy 2022, 12, 2871. [Google Scholar] [CrossRef]
- Imperato, M.; Adamo, P.; Naimo, D.; Arienzo, M.; Stanzione, D.; Violante, P. Spatial distribution of heavy metals in urban soils of Naples city (Italy). Environ. Pollut. 2003, 124, 247–256. [Google Scholar] [CrossRef]
- Weisz, R.; Fleischer, S.; Smilowitz, Z. Map generation in high-value horticultural integrated pest management: Appropriate interpolation methods for site-specific pest management of Colorado potato beetle (Coleoptera: Chrysomelidae). J. Econ. Entomol. 1995, 88, 1650–1657. [Google Scholar] [CrossRef]
- Shokr, M.S.; Abdellatif, M.A.; El Behairy, R.A.; Abdelhameed, H.H.; El Baroudy, A.A.; Mohamed, E.S.; Rebouh, N.Y.; Ding, Z.; Abuzaid, A.S. Assessment of Potential Heavy Metal Contamination Hazards Based on GIS and Multivariate Analysis in Some Mediterranean Zones. Agronomy 2022, 12, 3220. [Google Scholar] [CrossRef]
- Gong, G.; Mattevada, S.; O’Bryant, S.E. Comparison of the accuracy of kriging and IDW interpolations in estimating groundwater arsenic concentrations in Texas. Environ. Res. 2014, 130, 59–69. [Google Scholar] [CrossRef]
- Panhalkar, S.; Jarag, A.P. Assessment of spatial interpolation techniques for river bathymetry generation of Panchganga River basin using geoinformatic techniques. Asian J. Geoinform. 2016, 15, 10–15. [Google Scholar]
- El-Zeiny, A.M.; Elbeih, S.F. GIS-based evaluation of groundwater quality and suitability in Dakhla Oases, Egypt. Earth Syst. Environ. 2019, 3, 507–523. [Google Scholar] [CrossRef]
- Paul, R.; Brindha, K.; Gowrisankar, G.; Tan, M.L.; Singh, M.K. Identification of hydrogeochemical processes controlling groundwater quality in Tripura, Northeast India using evaluation indices, GIS, and multivariate statistical methods. Environ. Earth Sci. 2019, 78, 470. [Google Scholar] [CrossRef]
- Zeraatpisheh, M.; Ayoubi, S.; Sulieman, M.; Rodrigo-Comino, J. Determining the spatial distribution of soil properties using the environmental covariates and multivariate statistical analysis: A case study in semi-arid regions of Iran. J. Arid. Land 2019, 11, 551–566. [Google Scholar] [CrossRef]
- Khouni, I.; Louhichi, G.; Ghrabi, A. Use of GIS based Inverse Distance Weighted interpolation to assess surface water quality: Case of Wadi El Bey, Tunisia. Environ. Technol. Innov. 2021, 24, 101892. [Google Scholar] [CrossRef]
- Sys, C.; Van Ranst, E.; Debaveye, J.; Beernaert, F. Land Evaluation. Part III: Crop Requirements; Agricultural Publications n° 7; GADC: Brussels, Belgium, 1993; 191p. [Google Scholar]
- UN Food; Agriculture Organization. A framework for Land Evaluation. Soils Bull. 1976, 32, 1–77. [Google Scholar]
- Nabiollahi, K.; Taghizadeh-Mehrjardi, R.; Kerry, R.; Moradian, S. Assessment of soil quality indices for salt-affected agricultural land in Kurdistan Province, Iran. Ecol. Indic. 2017, 83, 482–494. [Google Scholar] [CrossRef]
- Vema, V.; Sudheer, K.; Chaubey, I. Fuzzy inference system for site suitability evaluation of water harvesting structures in rainfed regions. Agric. Water Manag. 2019, 218, 82–93. [Google Scholar] [CrossRef]
- Ross, T. Fuzzy Logic with Engineering Applications; McGraw-Hill, Inc.: Singapore, 2004. [Google Scholar]
- Zadeh, L. Zadeh, fuzzy sets. Inform. Control 1965, 8, 338–353. [Google Scholar] [CrossRef]
- Zadeh, L.A.; Aliev, R.A. Fuzzy Logic Theory and Applications: Part I and Part II; World Scientific Publishing: Singapore, 2018. [Google Scholar]
- Adriaenssens, V.; De Baets, B.; Goethals, P.L.; De Pauw, N. Fuzzy rule-based models for decision support in ecosystem management. Sci. Total Environ. 2004, 319, 1–12. [Google Scholar] [CrossRef]
- Dai, C.; Cai, Y.; Ren, W.; Xie, Y.; Guo, H. Identification of optimal placements of best management practices through an interval-fuzzy possibilistic programming model. Agric. Water Manag. 2016, 165, 108–121. [Google Scholar] [CrossRef]
- Li, M.; Guo, P. A coupled random fuzzy two-stage programming model for crop area optimization—A case study of the middle Heihe River basin, China. Agric. Water Manag. 2015, 155, 53–66. [Google Scholar] [CrossRef]
- Nayak, P.; Sudheer, K.; Ramasastri, K. Fuzzy computing based rainfall–runoff model for real time flood forecasting. Hydrol. Process. Int. J. 2005, 19, 955–968. [Google Scholar] [CrossRef]
- Ammar, A.; Riksen, M.; Ouessar, M.; Ritsema, C. Identification of suitable sites for rainwater harvesting structures in arid and semi-arid regions: A review. Int. Soil Water Conserv. Res. 2016, 4, 108–120. [Google Scholar] [CrossRef]
- Kadam, A.K.; Kale, S.S.; Pande, N.N.; Pawar, N.; Sankhua, R. Identifying potential rainwater harvesting sites of a semi-arid, basaltic region of Western India, using SCS-CN method. Water Resour. Manag. 2012, 26, 2537–2554. [Google Scholar] [CrossRef]
- Ramakrishnan, D.; Bandyopadhyay, A.; Kusuma, K. SCS-CN and GIS-based approach for identifying potential water harvesting sites in the Kali Watershed, Mahi River Basin, India. J. Earth Syst. Sci. 2009, 118, 355–368. [Google Scholar] [CrossRef]
- Durga Rao, K.; Bhaumik, M. Spatial expert support system in selecting suitable sites for water harvesting structures—A case study of song watershed, Uttaranchal, India. Geocarto Int. 2003, 18, 43–50. [Google Scholar] [CrossRef]
- Tsiko, R.G.; Haile, T.S. Integrating geographical information systems, fuzzy logic and analytical hierarchy process in modelling optimum sites for locating water reservoirs. A case study of the Debub District in Eritrea. Water 2011, 3, 254–290. [Google Scholar] [CrossRef]
- Sicat, R.S.; Carranza, E.J.M.; Nidumolu, U.B. Fuzzy modeling of farmers’ knowledge for land suitability classification. Agric. Syst. 2005, 83, 49–75. [Google Scholar] [CrossRef]
- Semih, Ç.; Barik, K. Hydraulic conductivity values of soils in different soil processing conditions. Alinteri J. Agric. Sci. 2020, 35, 132–138. [Google Scholar]
- Nachshon, U. Cropland soil salinization and associated hydrology: Trends, processes and examples. Water 2018, 10, 1030. [Google Scholar]
- Mohamed, E.S.; Baroudy, A.A.E.; El-Beshbeshy, T.; Emam, M.; Belal, A.; Elfadaly, A.; Aldosari, A.A.; Ali, A.M.; Lasaponara, R. Vis-nir spectroscopy and satellite landsat-8 oli data to map soil nutrients in arid conditions: A case study of the northwest coast of egypt. Remote Sens. 2020, 12, 3716. [Google Scholar] [CrossRef]
- Abdel-Fattah, M.K.; Abd-Elmabod, S.K.; Aldosari, A.A.; Elrys, A.S.; Mohamed, E.S. Multivariate analysis for assessing irrigation water quality: A case study of the Bahr Mouise Canal, Eastern Nile Delta. Water 2020, 12, 2537. [Google Scholar] [CrossRef]
- Mohamed, E.; Schütt, B.; Belal, A. Assessment of environmental hazards in the north western coast-Egypt using RS and GIS. Egypt. J. Remote Sens. Space Sci. 2013, 16, 219–229. [Google Scholar] [CrossRef]
- Yanni, Y.; ABD El-Fatiah, F.K. Towards integrated biofertilization management with free living and associative dinitrogen fixers for enhancing rice performance in the Nile delta. Symbiosis 1999, 27, 319–331. [Google Scholar]
- Hammam, A.; Mohamed, E. Mapping soil salinity in the East Nile Delta using several methodological approaches of salinity assessment. Egypt. J. Remote Sens. Space Sci. 2020, 23, 125–131. [Google Scholar] [CrossRef]
- Zalacáin, D.; Martínez-Pérez, S.; Bienes, R.; García-Díaz, A.; Sastre-Merlín, A. Salt accumulation in soils and plants under reclaimed water irrigation in urban parks of Madrid (Spain). Agric. Water Manag. 2019, 213, 468–476. [Google Scholar] [CrossRef]
- El Behairy, R.A.; El Baroudy, A.A.; Ibrahim, M.M.; Kheir, A.M.; Shokr, M.S. Modelling and assessment of irrigation water quality index using GIS in semi-arid region for sustainable agriculture. Water Air Soil Pollut. 2021, 232, 352. [Google Scholar] [CrossRef]
- Ali, R.; Moghanm, F. Variation of soil properties over the landforms around Idku lake, Egypt. Egypt. J. Remote Sens. Space Sci. 2013, 16, 91–101. [Google Scholar] [CrossRef]
- Baruah, T.C.; Barthakur, H.P. A Text Book of Soil Analysis; Vikas Publishing House Pvt Ltd.: New Delhi, India, 1997. [Google Scholar]
- Neina, D. The role of soil pH in plant nutrition and soil remediation. Appl. Environ. Soil Sci. 2019, 2019, 5794869. [Google Scholar] [CrossRef]
- Brady, N.; Well, R. The Nature and Properties of Soils; Prentice Hill: Upper Sadle River, NJ, USA, 1999. [Google Scholar]
- Abdelsamie, E.A.; Abdellatif, M.A.; Hassan, F.O.; El Baroudy, A.A.; Mohamed, E.S.; Kucher, D.E.; Shokr, M.S. Integration of RUSLE Model, Remote Sensing and GIS Techniques for Assessing Soil Erosion Hazards in Arid Zones. Agriculture 2022, 13, 35. [Google Scholar] [CrossRef]
- Von Wandruszka, R. Phosphorus retention in calcareous soils and the effect of organic matter on its mobility. Geochem. Trans. 2006, 7, 6. [Google Scholar] [CrossRef]
- Abrol, I.; Yadav, J.S.P.; Massoud, F. Salt-Affected Soils and Their Management; Food & Agriculture Organisation: Rome, Italy, 1988. [Google Scholar]
- Abdel-Fattah, M.K.; Mohamed, E.S.; Wagdi, E.M.; Shahin, S.A.; Aldosari, A.A.; Lasaponara, R.; Alnaimy, M.A. Quantitative evaluation of soil quality using Principal Component Analysis: The case study of El-Fayoum depression Egypt. Sustainability 2021, 13, 1824. [Google Scholar] [CrossRef]
- Alam, M.; Mishra, A.; Singh, K.; Singh, S.K.; David, A. Response of sulphur and FYM on soil physico-chemical properties and growth, yield and quality of mustard (Brassica nigra L.). J. Agric. Phys. 2014, 14, 156–160. [Google Scholar]
- Fabrizio, A.; Tambone, F.; Genevini, P. Effect of compost application rate on carbon degradation and retention in soils. Waste Manag. 2009, 29, 174–179. [Google Scholar] [CrossRef] [PubMed]
- Mohamed, E.S.; Abu-hashim, M.; AbdelRahman, M.A.; Schütt, B.; Lasaponara, R. Evaluating the effects of human activity over the last decades on the soil organic carbon pool using satellite imagery and GIS techniques in the Nile Delta Area, Egypt. Sustainability 2019, 11, 2644. [Google Scholar] [CrossRef]
- Hassan, A.; Belal, A.; Hassan, M.; Farag, F.; Mohamed, E. Potential of thermal remote sensing techniques in monitoring waterlogged area based on surface soil moisture retrieval. J. Afr. Earth Sci. 2019, 155, 64–74. [Google Scholar] [CrossRef]
- Abd-Elmabod, S.K.; Mansour, H.; Hussein, A.; Mohamed, E.; Zhang, Z.; Anaya-Romero, M.; Jordán, A. Influence of irrigation water quantity on the land capability classification. Plant Arch. 2019, 2, 2253–2561. [Google Scholar]
- Mohamed, E.; Ali, A.; El Shirbeny, M.; Abd El Razek, A.A.; Savin, I.Y. Near infrared spectroscopy techniques for soil contamination assessment in the Nile Delta. Eurasian Soil Sci. 2016, 49, 632–639. [Google Scholar] [CrossRef]
- Lal, R. Soil degradation as a reason for inadequate human nutrition. Food Secur. 2009, 1, 45–57. [Google Scholar] [CrossRef]
- de Souza Oliveira Filho, J.; Vieira, J.N.; da Silva, E.M.R.; de Oliveira, J.G.B.; Pereira, M.G.; Brasileiro, F.G. Assessing the effects of 17 years of grazing exclusion in degraded semi-arid soils: Evaluation of soil fertility, nutrients pools and stoichiometry. J. Arid. Environ. 2019, 166, 1–10. [Google Scholar] [CrossRef]
- El Nahry, A.; Mohamed, E. Potentiality of land and water resources in African Sahara: A case study of south Egypt. Environ. Earth Sci. 2011, 63, 1263–1275. [Google Scholar] [CrossRef]
- Gu, Z.; Xie, Y.; Gao, Y.; Ren, X.; Cheng, C.; Wang, S. Quantitative assessment of soil productivity and predicted impacts of water erosion in the black soil region of northeastern China. Sci. Total Environ. 2018, 637, 706–716. [Google Scholar] [CrossRef]
- Martinez-Salgado, M.; Gutiérrez-Romero, V.; Jannsens, M.; Ortega-Blu, R. Biological soil quality indicators: A review. Curr. Res. Technol. Educ. Top. Appl. Microbiol. Microb. Biotechnol. 2010, 1, 319–328. [Google Scholar]













| Very Low | Low | Moderate | High | |||||
|---|---|---|---|---|---|---|---|---|
| a | b | c | c | a | c | |||
| CSI | 0.2 | 0.38 | 0.38 | 0.066 | 0.53 | 0.061 | 0.65 | 0.57 |
| PSI | 0.53 | 0.63 | 0.64 | 0.054 | 0.77 | 0.05 | 0.78 | 0.88 |
| FSI | 0.167 | 0.29 | 0.32 | 0.078 | 0.51 | 0.073 | 0.52 | 0.59 |
| EC | pH | ESP | CaCO3 | Depth | WHC | HC | AN | AP | AK | AZn | OM | |
|---|---|---|---|---|---|---|---|---|---|---|---|---|
| Statistical Param. | dS m−1 | 1:2.5 | % | g kg−1 | cm | % | cm h−1 | mg kg−1 | g kg−1 | |||
| Min. | 0.64 | 8.08 | 3.22 | 7.50 | 80.00 | 5.47 | 0.29 | 7.50 | 6.30 | 9.30 | 0.20 | 2.40 |
| Max. | 19.64 | 8.86 | 24.94 | 90.40 | 150.00 | 50.63 | 14.56 | 81.00 | 22.30 | 457.10 | 1.50 | 12.20 |
| Mean | 5.45 | 8.49 | 11.27 | 39.04 | 128.67 | 36.78 | 4.39 | 48.34 | 14.97 | 277.00 | 1.16 | 8.16 |
| St. Dev. | 5.31 | 0.25 | 6.06 | 20.26 | 26.42 | 18.41 | 4.87 | 24.53 | 5.10 | 173.91 | 0.52 | 3.26 |
| Skewness | 1.80 | −0.19 | 0.66 | 0.85 | −0.80 | −1.12 | 1.51 | −0.53 | −0.23 | −0.81 | −1.10 | −0.76 |
| Kurtosis | 3.14 | −1.05 | 0.17 | 2.09 | −0.76 | −0.70 | 0.74 | −1.06 | −1.28 | −1.10 | −0.55 | −0.43 |
| Classes | Area (km2) | Area (%) |
|---|---|---|
| High chemical suitability (CSI 1) | 238.61 | 31.47 |
| Moderate chemical suitability (CSI 2) | 515.46 | 67.99 |
| Low chemical suitability (CSI 3) | 4.09 | 0.54 |
| Classes | Area (km2) | Area (%) |
|---|---|---|
| High physical suitability (PSI 1) | 465.34 | 61.38 |
| Moderate physical suitability (PSI 2) | 15.34 | 2.02 |
| Very low physical suitability (PSI 4) | 277.48 | 36.60 |
| Classes | Area (km2) | Area (%) |
|---|---|---|
| High fertility suitability (FSI 1) | 465.34 | 61.38 |
| Low fertility suitability (FSI 3) | 160.72 | 21.20 |
| Very low fertility suitability (FSI 4) | 132.10 | 17.42 |
| Class | Area (km2) | Area (%) |
|---|---|---|
| High Suitable (FCSI 1) | 241.30 | 31.83 |
| Moderate Suitable (FCSI 2) | 224.04 | 29.55 |
| Low Suitable (FCSI 3) | 252.73 | 33.33 |
| Unsuitable (FCSI 4) | 40.09 | 5.29 |
Disclaimer/Publisher’s Note: The statements, opinions and data contained in all publications are solely those of the individual author(s) and contributor(s) and not of MDPI and/or the editor(s). MDPI and/or the editor(s) disclaim responsibility for any injury to people or property resulting from any ideas, methods, instructions or products referred to in the content. |
© 2023 by the authors. Licensee MDPI, Basel, Switzerland. This article is an open access article distributed under the terms and conditions of the Creative Commons Attribution (CC BY) license (https://creativecommons.org/licenses/by/4.0/).
Share and Cite
El Behairy, R.A.; Arwash, H.M.E.; El Baroudy, A.A.; Ibrahim, M.M.; Mohamed, E.S.; Rebouh, N.Y.; Shokr, M.S. Artificial Intelligence Integrated GIS for Land Suitability Assessment of Wheat Crop Growth in Arid Zones to Sustain Food Security. Agronomy 2023, 13, 1281. https://doi.org/10.3390/agronomy13051281
El Behairy RA, Arwash HME, El Baroudy AA, Ibrahim MM, Mohamed ES, Rebouh NY, Shokr MS. Artificial Intelligence Integrated GIS for Land Suitability Assessment of Wheat Crop Growth in Arid Zones to Sustain Food Security. Agronomy. 2023; 13(5):1281. https://doi.org/10.3390/agronomy13051281
Chicago/Turabian StyleEl Behairy, Radwa A., Hasnaa M. El Arwash, Ahmed A. El Baroudy, Mahmoud M. Ibrahim, Elsayed Said Mohamed, Nazih Y. Rebouh, and Mohamed S. Shokr. 2023. "Artificial Intelligence Integrated GIS for Land Suitability Assessment of Wheat Crop Growth in Arid Zones to Sustain Food Security" Agronomy 13, no. 5: 1281. https://doi.org/10.3390/agronomy13051281
APA StyleEl Behairy, R. A., Arwash, H. M. E., El Baroudy, A. A., Ibrahim, M. M., Mohamed, E. S., Rebouh, N. Y., & Shokr, M. S. (2023). Artificial Intelligence Integrated GIS for Land Suitability Assessment of Wheat Crop Growth in Arid Zones to Sustain Food Security. Agronomy, 13(5), 1281. https://doi.org/10.3390/agronomy13051281

